Serum Metabolomic and Lipidomic Profiling Reveals the Signature for Postoperative Obesity among Adult-Onset Craniopharyngioma
Abstract
1. Introduction
2. Materials and Methods
2.1. Study Populations and Workflow
2.2. Medical Assessment and Blood Sample Collection
2.3. Serum Metabolites and Lipids Extraction and LC-MS/MS Analyses
2.4. Metabolite Pathway and Lipid Ontology Enrichment
2.5. Statistical Analysis
3. Results
3.1. Study Design and Participants
3.2. Serum Metabolomic Alterations with Increasing BMI of Postoperative Craniopharyngioma Patients
3.3. Metabolome KEGG Enrichment Analysis of Serum from Postoperative Craniopharyngioma Patients
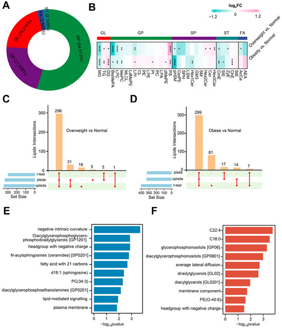
3.4. Serum Lipidomic Changes with Increasing BMI of Postoperative Craniopharyngioma Patients
3.5. Lipid Ontology Enrichment Analysis of Serum from Postoperative Craniopharyngioma Patients
3.6. Correlations between Altered Metabolites and Differential Clinical Characteristics
3.7. Correlations between Altered Lipids and Differential Clinical Characteristics
3.8. Screening of Key Metabolites and Lipids Associated with BMI
3.9. Receiver Operating Characteristic Curve Analysis
4. Discussion
5. Conclusions
Supplementary Materials
Author Contributions
Funding
Institutional Review Board Statement
Informed Consent Statement
Data Availability Statement
Acknowledgments
Conflicts of Interest
References
- Müller, H.L. Craniopharyngioma. Endocr. Rev. 2014, 35, 513–543. [Google Scholar] [CrossRef] [PubMed]
- Müller, H.L.; Merchant, T.E.; Warmuth-Metz, M.; Martinez-Barbera, J.P.; Puget, S. Craniopharyngioma. Nat. Rev. Dis. Primers 2019, 5, 75. [Google Scholar] [CrossRef] [PubMed]
- Chen, N.; Lu, B.; Fu, Y. Autophagic Clearance of Lipid Droplets Alters Metabolic Phenotypes in a Genetic Obesity-Diabetes Mouse Model. Phenomics 2023, 3, 119–129. [Google Scholar] [CrossRef] [PubMed]
- Müller, H.L.; Merchant, T.E.; Puget, S.; Martinez-Barbera, J.P. New outlook on the diagnosis, treatment and follow-up of childhood-onset craniopharyngioma. Nat. Rev. Endocrinol. 2017, 13, 299–312. [Google Scholar] [CrossRef] [PubMed]
- Wu, W.; Sun, Q.; Zhu, X.; Xiang, B.; Zhang, Q.; Miao, Q.; Wang, Y.; Li, Y.; Ye, H. Risk Factors for Hypothalamic Obesity in Patients With Adult-Onset Craniopharyngioma: A Consecutive Series of 120 Cases. Front. Endocrinol. 2021, 12, 694213. [Google Scholar] [CrossRef] [PubMed]
- van Santen, S.S.; Olsson, D.S.; Hammarstrand, C.; Wijnen, M.; van den Heuvel-Eibrink, M.M.; van der Lely, A.J.; Johannsson, G.; Janssen, J.A.M.J.L.; Neggers, S.J.C.M.M. Diagnosing metabolic syndrome in craniopharyngioma patients: Body composition versus BMI. Eur. J. Endocrinol. 2019, 181, 173–183. [Google Scholar] [CrossRef] [PubMed]
- Ni, W.; Shi, X.E. Interventions for the Treatment of Craniopharyngioma-Related Hypothalamic Obesity: A Systematic Review. World Neurosurg. 2018, 118, e59–e71. [Google Scholar] [CrossRef]
- Roth, C.L. Hypothalamic Obesity in Craniopharyngioma Patients: Disturbed Energy Homeostasis Related to Extent of Hypothalamic Damage and Its Implication for Obesity Intervention. J. Clin. Med. 2015, 4, 1774–1797. [Google Scholar] [CrossRef]
- van Schaik, J.; van Roessel, I.; Schouten-van Meeteren, N.; van Iersel, L.; Clement, S.C.; Boot, A.M.; Claahsen-van der Grinten, H.L.; Fiocco, M.; Janssens, G.O.; van Vuurden, D.G.; et al. High Prevalence of Weight Gain in Childhood Brain Tumor Survivors and Its Association With Hypothalamic-Pituitary Dysfunction. J. Clin. Oncol. Off. J. Am. Soc. Clin. Oncol. 2021, 39, 1264–1273. [Google Scholar] [CrossRef]
- Liu, Y.; Zhong, W.; Li, X.; Shen, F.; Ma, X.; Yang, Q.; Hong, S.; Sun, Y. Diets, Gut Microbiota and Metabolites. Phenomics 2023, 3, 268–284. [Google Scholar] [CrossRef]
- Roth, C.L.; Perez, F.A.; Whitlock, K.B.; Elfers, C.; Yanovski, J.A.; Shoemaker, A.H.; Abuzzahab, M.J. A phase 3 randomized clinical trial using a once-weekly glucagon-like peptide-1 receptor agonist in adolescents and young adults with hypothalamic obesity. Diabetes Obes. Metab. 2021, 23, 363–373. [Google Scholar] [CrossRef] [PubMed]
- van Santen, S.S.; Wolf, P.; Kremenevski, N.; Boguszewski, C.L.; Beiglböck, H.; Fiocco, M.; Wijnen, M.; Wallenius, V.R.; van den Heuvel-Eibrink, M.M.; van der Lely, A.J.; et al. Bariatric Surgery for Hypothalamic Obesity in Craniopharyngioma Patients: A Retrospective, Matched Case-Control Study. J. Clin. Endocrinol. Metab. 2021, 106, e4734–e4745. [Google Scholar] [CrossRef]
- Dogra, P.; Bedatsova, L.; Van Gompel, J.J.; Giannini, C.; Donegan, D.M.; Erickson, D. Long-term outcomes in patients with adult-onset craniopharyngioma. Endocrine 2022, 78, 123–134. [Google Scholar] [CrossRef] [PubMed]
- Triebl, A.; Hartler, J.; Trötzmüller, M.; Köfeler, C.H. Lipidomics: Prospects from a technological perspective. Biochim. Biophys Acta Mol. Cell Biol. Lipids 2017, 1862, 740–746. [Google Scholar] [CrossRef] [PubMed]
- Wu, Q.; Huang, Y.; Kong, X.; Jia, B.; Lu, X.; Chen, Y.; Huang, Z.; Li, Y.Y.; Dai, W. DBLiPro: A Database for Lipids and Proteins in Human Lipid Metabolism. Phenomics 2023, 3, 350–359. [Google Scholar] [CrossRef] [PubMed]
- Wishart, D.S. Emerging applications of metabolomics in drug discovery and precision medicine. Nat. Rev. Drug Discov. 2016, 15, 473–484. [Google Scholar] [CrossRef] [PubMed]
- Wang, R.; Li, B.; Lam, S.M.; Shui, G. Integration of lipidomics and metabolomics for in-depth understanding of cellular mechanism and disease progression. J. Genet. Genom. 2020, 47, 69–83. [Google Scholar] [CrossRef] [PubMed]
- Ying, W. Phenomic Studies on Diseases: Potential and Challenges. Phenomics 2023, 3, 285–299. [Google Scholar] [CrossRef]
- Li, F.; Song, J.; Zhang, Y.; Wang, S.; Wang, J.; Lin, L.; Yang, C.; Li, P.; Huang, H. LINT-Web: A Web-Based Lipidomic Data Mining Tool Using Intra-Omic Integrative Correlation Strategy. Small Methods 2021, 5, e2100206. [Google Scholar] [CrossRef]
- Yuan, M.; Kremer, D.M.; Huang, H.; Breitkopf, S.B.; Ben-Sahra, I.; Manning, B.D.; Lyssiotis, C.A.; Asara, J.M. Ex vivo and in vivo stable isotope labelling of central carbon metabolism and related pathways with analysis by LC-MS/MS. Nat. Protoc. 2019, 14, 313–330. [Google Scholar] [CrossRef]
- Zeng, Q.; Li, N.; Pan, X.F.; Chen, L.; Pan, A. Clinical management and treatment of obesity in China. Lancet Diabetes Endocrinol. 2021, 9, 393–405. [Google Scholar] [CrossRef]
- Breitkopf, S.B.; Taveira, M.O.; Yuan, M.; Wulf, G.M.; Asara, J.M. Serial-omics of P53-/-, Brca1-/- Mouse Breast Tumor and Normal Mammary Gland. Sci. Rep. 2017, 7, 14503. [Google Scholar] [CrossRef] [PubMed]
- Breitkopf, S.B.; Ricoult, S.J.H.; Yuan, M.; Xu, Y.; Peake, D.A.; Manning, B.D.; Asara, J.M. A relative quantitative positive/negative ion switching method for untargeted lipidomics via high resolution LC-MS/MS from any biological source. Metabolomics 2017, 13, 30. [Google Scholar] [CrossRef] [PubMed]
- Lu, Z.; Lin, F.; Li, T.; Wang, J.; Liu, C.; Lu, G.; Li, B.; Pan, M.; Fan, S.; Yue, J.; et al. Identification of clinical and molecular features of recurrent serous borderline ovarian tumour. EClinicalMedicine 2022, 46, 101377. [Google Scholar] [CrossRef]
- Gil, A.; Siegel, D.; Bonsing-Vedelaar, S.; Permentier, H.; Reijngoud, D.J.; Dekker, F.; Bischoff, R. The degradation of nucleotide triphosphates extracted under boiling ethanol conditions is prevented by the yeast cellular matrix. Metabolomics 2017, 13, 1. [Google Scholar] [CrossRef] [PubMed]
- Di Somma, C.; Scarano, E.; Barrea, L.; Solari, D.; Riccio, E.; Arianna, R.; Cavallo, L.M.; Romano, F.; Di Benedetto, E.; Rodriguez, A.; et al. Craniopharyngioma, Chronotypes and Metabolic Risk Profile. Nutrients 2021, 13, 3444. [Google Scholar] [CrossRef] [PubMed]
- Menon, K.; Marquina, C.; Liew, D.; Mousa, A.; de Courten, B. Histidine-containing dipeptides reduce central obesity and improve glycaemic outcomes: A systematic review and meta-analysis of randomized controlled trials. Obes. Rev. 2020, 21, e12975. [Google Scholar] [CrossRef] [PubMed]
- Von-Hafe, M.; Borges-Canha, M.; Vale, C.; Leite, A.R.; Sergio Neves, J.; Carvalho, D.; Leite-Moreira, A. Nonalcoholic Fatty Liver Disease and Endocrine Axes-A Scoping Review. Metabolites 2022, 12, 298. [Google Scholar] [CrossRef]
- Lu, W.; Xu, Y.; Shao, X.; Gao, F.; Li, Y.; Hu, J.; Zuo, Z.; Shao, X.; Zhou, L.; Zhao, Y.; et al. Uric Acid Produces an Inflammatory Response through Activation of NF-kappaB in the Hypothalamus: Implications for the Pathogenesis of Metabolic Disorders. Sci. Rep. 2015, 5, 12144. [Google Scholar] [CrossRef]
- Zhang, Q.; Ma, X.; Xing, J.; Shi, H.; Yang, R.; Jiao, Y.; Chen, S.; Wu, S.; Zhang, S.; Sun, X. Serum Uric Acid Is a Mediator of the Association Between Obesity and Incident Nonalcoholic Fatty Liver Disease: A Prospective Cohort Study. Front. Endocrinol. 2021, 12, 657856. [Google Scholar] [CrossRef]
- Lin, K.; Cheng, W.; Shen, Q.; Wang, H.; Wang, R.; Guo, S.; Wu, X.; Wu, W.; Chen, P.; Wang, Y.; et al. Lipid Profiling Reveals Lipidomic Signatures of Weight Loss Interventions. Nutrients 2023, 15, 1784. [Google Scholar] [CrossRef] [PubMed]
- Wang, M.; Guo, S.; He, M.; Shao, X.; Feng, L.; Yu, Y.; Gong, W.; Liu, Q.; Melnikov, V.; Wang, X.; et al. High-Performance Liquid Chromatography-Mass Spectrometry-Based Lipid Metabolite Profiling of Acromegaly. J. Clin. Endocrinol. Metab. 2020, 105, e1075–e1084. [Google Scholar] [CrossRef] [PubMed]
- Piko, P.; Pal, L.; Szucs, S.; Kosa, Z.; Sandor, J.; Adany, R. Obesity-Related Changes in Human Plasma Lipidome Determined by the Lipidyzer Platform. Biomolecules 2021, 11, 326. [Google Scholar] [CrossRef] [PubMed]
- Buchanan, J.L.; Tormes Vaquerano, J.; Taylor, E.B. Isolated Effects of Plasma Freezing versus Thawing on Metabolite Stability. Metabolites 2022, 12, 1098. [Google Scholar] [CrossRef]
- Cuhadar, S.; Koseoglu, M.; Atay, A.; Dirican, A. The effect of storage time and freeze-thaw cycles on the stability of serum samples. Biochem. Med. 2013, 23, 70–77. [Google Scholar] [CrossRef]






| Characteristic | Normal (n = 37) | Overweight (n = 42) | Obese (n = 41) | p-Value a |
|---|---|---|---|---|
| Postoperative duration (months) | 6.50 [3.30, 13.10] | 7.65 [3.42, 56.30] | 5.60 [3.60, 12.20] | 0.422 |
| Age (years) | 36.00 [29.00, 58.00] | 44.00 [31.25, 56.00] | 40.00 [28.00, 53.00] | 0.702 |
| Male (%) | 18 (49%) | 28 (67%) | 26 (63%) | 0.227 |
| Weight (kg) | 59.93 ± 6.10 | 74.04 ± 9.45 *** | 86.64 ± 11.13 ***,††† | <0.001 |
| Height (cm) | 164.32 ± 7.01 | 168.29 ± 8.87 | 166.80 ± 9.19 | 0.117 |
| BMI (Kg/m2) | 22.68 [21.26, 23.36] | 25.97 [24.95, 27.07] *** | 30.46 [29.07, 32.31] ***,††† | <0.001 |
| SBP (mmHg) | 117.70 ± 14.65 | 120.24 ± 16.30 | 118.66 ± 12.49 | 0.736 |
| DBP (mmHg) | 74.00 [70.00, 79.00] | 79.00 [70.00, 86.75] | 78.00 [72.00, 84.00] | 0.070 |
| FPG (mmol/L) | 4.80 [4.40, 5.10] | 5.00 [4.60, 5.47] | 5.00 [4.50, 5.70] | 0. 097 |
| HbA1c (%) | 5.55 [5.30, 5.82] | 5.75 [5.40, 6.07] | 5.90 [5.40, 6.70] | 0.055 |
| TC (mmol/L) | 4.59 [4.26, 5.87] | 4.86 [4.45, 6.09] | 5.27 [4.21, 5.69] | 0.666 |
| TG (mmol/L) | 1.57 [1.22, 2.30] | 2.31 [1.59, 3.20] * | 2.6 [1.81, 3.64] ** | 0.006 |
| HDL-c (mmol/L) | 1.13 [0.89, 1.44] | 0.98 [0.82, 1.11] | 0.91 [0.73, 1.08] | 0.019 |
| LDL-c (mmol/L) | 2.72 [2.28, 3.47] | 2.81 [2.25, 3.53] | 3.11 [2.36, 3.81] | 0.670 |
| UA (mol/L) | 0.34 ± 0.10 | 0.40 ± 0.09 | 0.44 ± 0.13 *** | <0.001 |
| Hypertension (%) | 2 (5%) | 8 (19%) | 7 (17%) | 0.179 |
| Diabetes (%) | 3 (8%) | 7 (17%) | 13 (32%) * | 0.027 |
| Hyperlipidemia (%) | 22 (59%) | 34 (81%) * | 36 (88%) * | 0.009 |
| Hyperuricemia (%) | 12 (32%) | 18 (43%) | 26 (63%) * | 0.020 |
| Hypopituitarism (%) | 35 (95%) | 41 (100%) | 42 (100%) | 0.102 |
| Term | Before Adjust | After Adjust a | ||
|---|---|---|---|---|
| Estimate | p-Value | Estimate | p-Value | |
| Intercept | 26.56 | <0.001 | 27.13 | <0.001 |
| 1-Methylhistidine | −1.03 | <0.001 | −0.93 | <0.001 |
| 3-methyl pyruvic acid | 1.06 | <0.001 | 1.14 | <0.001 |
| Citric acid | 1.02 | <0.001 | 1.04 | <0.001 |
| L-Histidine | −1.04 | <0.001 | −1.03 | <0.001 |
| N-Acetylglutamic acid | 0.91 | 0.001 | 0.83 | 0.006 |
| L-Phenylalanine | −0.66 | 0.02 | −0.70 | 0.019 |
| Uric acid | 0.89 | 0.002 | 0.90 | 0.008 |
| N-Alpha-acetyllysine | −0.52 | 0.026 | −0.48 | 0.047 |
Disclaimer/Publisher’s Note: The statements, opinions and data contained in all publications are solely those of the individual author(s) and contributor(s) and not of MDPI and/or the editor(s). MDPI and/or the editor(s) disclaim responsibility for any injury to people or property resulting from any ideas, methods, instructions or products referred to in the content. |
© 2024 by the authors. Licensee MDPI, Basel, Switzerland. This article is an open access article distributed under the terms and conditions of the Creative Commons Attribution (CC BY) license (https://creativecommons.org/licenses/by/4.0/).
Share and Cite
Zhang, Q.; Feng, Y.; Wu, D.; Xie, Y.; Wu, G.; Wu, W.; Wang, H.; Liu, X.; Fan, L.; Xiang, B.; et al. Serum Metabolomic and Lipidomic Profiling Reveals the Signature for Postoperative Obesity among Adult-Onset Craniopharyngioma. Metabolites 2024, 14, 338. https://doi.org/10.3390/metabo14060338
Zhang Q, Feng Y, Wu D, Xie Y, Wu G, Wu W, Wang H, Liu X, Fan L, Xiang B, et al. Serum Metabolomic and Lipidomic Profiling Reveals the Signature for Postoperative Obesity among Adult-Onset Craniopharyngioma. Metabolites. 2024; 14(6):338. https://doi.org/10.3390/metabo14060338
Chicago/Turabian StyleZhang, Qiongyue, Yonghao Feng, Dou Wu, Yinyin Xie, Guoming Wu, Wei Wu, Hui Wang, Xiaoyu Liu, Linling Fan, Boni Xiang, and et al. 2024. "Serum Metabolomic and Lipidomic Profiling Reveals the Signature for Postoperative Obesity among Adult-Onset Craniopharyngioma" Metabolites 14, no. 6: 338. https://doi.org/10.3390/metabo14060338
APA StyleZhang, Q., Feng, Y., Wu, D., Xie, Y., Wu, G., Wu, W., Wang, H., Liu, X., Fan, L., Xiang, B., Sun, Q., Li, Y., Wang, Y., & Ye, H. (2024). Serum Metabolomic and Lipidomic Profiling Reveals the Signature for Postoperative Obesity among Adult-Onset Craniopharyngioma. Metabolites, 14(6), 338. https://doi.org/10.3390/metabo14060338

