A Comprehensive Metabolomic and Microbial Analysis Following Dietary Amino Acid Reduction in Mice
Abstract
1. Introduction
2. Materials and Methods
2.1. Diets and Mouse Treatments
2.2. Metabolomics
2.3. 16S rRNA Profiling
2.4. Data Processing and Statistical Analysis
3. Results
3.1. Reducing Dietary Amino Acids Induces a Shift in the Metabolome of Liver, Serum and Feces
3.2. The Liver Metabolome Is Most Strongly Effected by Modifying Amino Acid Intake
3.3. Changes in the Physiologic Levels of Amino Acids Do Not Fully Reflect the Reduction in Dietary Source
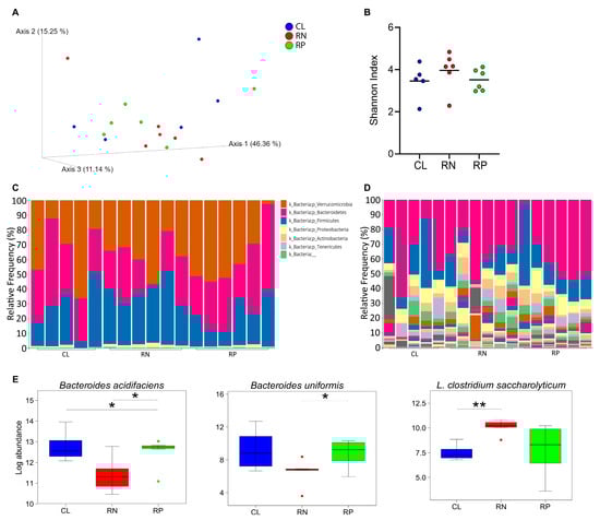
3.4. Reducing Dietary Protein or Amino Acids Alters the Abundance of Select Bacterial Species
4. Discussion
5. Conclusions
Supplementary Materials
Author Contributions
Funding
Institutional Review Board Statement
Informed Consent Statement
Data Availability Statement
Conflicts of Interest
References
- Wu, G. Amino acids: Metabolism, functions, and nutrition. Amino Acids 2009, 37, 1–17. [Google Scholar] [CrossRef] [PubMed]
- Wahlström, A.; Sayin, S.I.; Marschall, H.-U.; Bäckhed, F. Intestinal Crosstalk between Bile Acids and Microbiota and Its Impact on Host Metabolism. Cell Metab. 2016, 24, 41–50. [Google Scholar] [CrossRef] [PubMed]
- Singh, R.K.; Chang, H.-W.; Yan, D.; Lee, K.M.; Ucmak, D.; Wong, K.; Abrouk, M.; Farahnik, B.; Nakamura, M.; Zhu, T.H.; et al. Influence of diet on the gut microbiome and implications for human health. J. Transl. Med. 2017, 15, 73. [Google Scholar] [CrossRef] [PubMed]
- Roager, H.M.; Licht, T.R. Microbial tryptophan catabolites in health and disease. Nat. Commun. 2018, 9, 3294. [Google Scholar] [CrossRef] [PubMed]
- Bose, S.; Allen, A.E.; Locasale, J.W. The Molecular Link from Diet to Cancer Cell Metabolism. Mol. Cell 2020, 78, 1034–1044. [Google Scholar] [CrossRef] [PubMed]
- Connolly-Schoonen, J.; Biamonte, S.F.; Danowski, L.; Montrose, D.C. Modifying dietary amino acids in cancer patients. Int. Rev. Cell Mol. Biol. 2022, 373, 1–36. [Google Scholar] [CrossRef]
- Mayne, S.T.; Playdon, M.C.; Rock, C.L. Diet, nutrition, and cancer: Past, present and future. Nat. Rev. Clin. Oncol. 2016, 13, 504–515. [Google Scholar] [CrossRef]
- Steck, S.E.; Murphy, E.A. Dietary patterns and cancer risk. Nat. Rev. Cancer 2020, 20, 125–138. [Google Scholar] [CrossRef]
- Tajan, M.; Vousden, K.H. Dietary Approaches to Cancer Therapy. Cancer Cell 2020, 37, 767–785. [Google Scholar] [CrossRef] [PubMed]
- Schwabe, R.F.; Jobin, C. The microbiome and cancer. Nat. Rev. Cancer 2013, 13, 800–812. [Google Scholar] [CrossRef] [PubMed]
- Weiss, G.A.; Hennet, T. Mechanisms and consequences of intestinal dysbiosis. Cell. Mol. Life Sci. 2017, 74, 2959–2977. [Google Scholar] [CrossRef] [PubMed]
- Bultman, S.J. Interplay between diet, gut microbiota, epigenetic events, and colorectal cancer. Mol. Nutr. Food Res. 2017, 61, 1500902. [Google Scholar] [CrossRef] [PubMed]
- Goodpaster, B.H.; Sparks, L.M. Metabolic Flexibility in Health and Disease. Cell Metab. 2017, 25, 1027–1036. [Google Scholar] [CrossRef]
- Patti, G.J.; Yanes, O.; Siuzdak, G. Metabolomics: The apogee of the omics trilogy. Nat. Rev. Mol. Cell Biol. 2012, 13, 263–269. [Google Scholar] [CrossRef] [PubMed]
- Fiehn, O. Combining genomics, metabolome analysis, and biochemical modelling to understand metabolic networks. Comp. Funct. Genom. 2001, 2, 155–168. [Google Scholar] [CrossRef] [PubMed]
- Beger, R.D.; Dunn, W.; Schmidt, M.A.; Gross, S.S.; Kirwan, J.A.; Cascante, M.; Brennan, L.; Wishart, D.S.; Oresic, M.; Hankemeier, T.; et al. Metabolomics enables precision medicine: “A White Paper, Community Perspective”. Metabolomics 2016, 12, 149. [Google Scholar] [CrossRef] [PubMed]
- Clavel, T.; Desmarchelier, C.; Haller, D.; Gerard, P.; Rohn, S.; Lepage, P.; Daniel, H. Intestinal microbiota in metabolic diseases: From bacterial community structure and functions to species of pathophysiological relevance. Gut Microbes 2014, 5, 544–551. [Google Scholar] [CrossRef] [PubMed]
- Giesbertz, P.; Padberg, I.; Rein, D.; Ecker, J.; Hofle, A.S.; Spanier, B.; Daniel, H. Metabolite profiling in plasma and tissues of ob/ob and db/db mice identifies novel markers of obesity and type 2 diabetes. Diabetologia 2015, 58, 2133–2143. [Google Scholar] [CrossRef]
- Krug, S.; Kastenmüller, G.; Stückler, F.; Rist, M.J.; Skurk, T.; Sailer, M.; Raffler, J.; Römisch-Margl, W.; Adamski, J.; Prehn, C.; et al. The dynamic range of the human metabolome revealed by challenges. FASEB J. Off. Publ. Fed. Am. Soc. Exp. Biol. 2012, 26, 2607–2619. [Google Scholar] [CrossRef]
- Chetnik, K.; Benedetti, E.; Gomari, D.P.; Schweickart, A.; Batra, R.; Buyukozkan, M.; Wang, Z.; Arnold, M.; Zierer, J.; Suhre, K.; et al. maplet: An extensible R toolbox for modular and reproducible metabolomics pipelines. Bioinformatics 2022, 38, 1168–1170. [Google Scholar] [CrossRef] [PubMed]
- Kastenmüller, G.; Römisch-Margl, W.; Wägele, B.; Altmaier, E.; Suhre, K. metaP-server: A web-based metabolomics data analysis tool. J. Biomed. Biotechnol. 2011, 2011, 839862. [Google Scholar] [CrossRef] [PubMed]
- Pang, Z.; Chong, J.; Zhou, G.; de Lima Morais, D.A.; Chang, L.; Barrette, M.; Gauthier, C.; Jacques, P.E.; Li, S.; Xia, J. MetaboAnalyst 5.0: Narrowing the gap between raw spectra and functional insights. Nucleic Acids Res. 2021, 49, W388–W396. [Google Scholar] [CrossRef] [PubMed]
- Sud, M.; Fahy, E.; Cotter, D.; Azam, K.; Vadivelu, I.; Burant, C.; Edison, A.; Fiehn, O.; Higashi, R.; Nair, K.S.; et al. Metabolomics Workbench: An international repository for metabolomics data and metadata, metabolite standards, protocols, tutorials and training, and analysis tools. Nucleic Acids Res. 2016, 44, D463–D470. [Google Scholar] [CrossRef] [PubMed]
- Ryan, E.P.; Heuberger, A.L.; Broeckling, C.D.; Borresen, E.C.; Tillotson, C.; Prenni, J.E. Advances in Nutritional Metabolomics. Curr. Metabolomics 2013, 1, 109–120. [Google Scholar] [CrossRef] [PubMed]
- Asher, G.; Sassone-Corsi, P. Time for Food: The Intimate Interplay between Nutrition, Metabolism, and the Circadian Clock. Cell 2015, 161, 84–92. [Google Scholar] [CrossRef] [PubMed]
- Ferrara, C.R.; Bai, J.D.K.; McNally, E.M.; Putzel, G.G.; Zhou, X.K.; Wang, H.; Lang, A.; Nagle, D.; Denoya, P.; Krumsiek, J.; et al. Microbes Contribute to Chemopreventive Efficacy, Intestinal Tumorigenesis, and the Metabolome. Cancer Prev. Res. (Phila.) 2022, 15, 803–814. [Google Scholar] [CrossRef] [PubMed]
- Montrose, D.C.; Nishiguchi, R.; Basu, S.; Staab, H.A.; Zhou, X.K.; Wang, H.; Meng, L.; Johncilla, M.; Cubillos-Ruiz, J.R.; Morales, D.K.; et al. Dietary Fructose Alters the Composition, Localization, and Metabolism of Gut Microbiota in Association With Worsening Colitis. Cell Mol. Gastroenterol. Hepatol. 2021, 11, 525–550. [Google Scholar] [CrossRef] [PubMed]
- Nishiguchi, R.; Basu, S.; Staab, H.A.; Ito, N.; Zhou, X.K.; Wang, H.; Ha, T.; Johncilla, M.; Yantiss, R.K.; Montrose, D.C.; et al. Dietary interventions to prevent high-fructose diet-associated worsening of colitis and colitis-associated tumorigenesis in mice. Carcinogenesis 2021, 42, 842–852. [Google Scholar] [CrossRef] [PubMed]
- Matsumoto, M.; Kibe, R.; Ooga, T.; Aiba, Y.; Kurihara, S.; Sawaki, E.; Koga, Y.; Benno, Y. Impact of intestinal microbiota on intestinal luminal metabolome. Sci. Rep. 2012, 2, 233. [Google Scholar] [CrossRef] [PubMed]
- Wikoff, W.R.; Anfora, A.T.; Liu, J.; Schultz, P.G.; Lesley, S.A.; Peters, E.C.; Siuzdak, G. Metabolomics analysis reveals large effects of gut microflora on mammalian blood metabolites. Proc. Natl. Acad. Sci. USA 2009, 106, 3698–3703. [Google Scholar] [CrossRef] [PubMed]
- Fontana, L.; Adelaiye, R.M.; Rastelli, A.L.; Miles, K.M.; Ciamporcero, E.; Longo, V.D.; Nguyen, H.; Vessella, R.; Pili, R. Dietary protein restriction inhibits tumor growth in human xenograft models. Oncotarget 2013, 4, 2451–2461. [Google Scholar] [CrossRef]
- Orillion, A.; Damayanti, N.P.; Shen, L.; Adelaiye-Ogala, R.; Affronti, H.; Elbanna, M.; Chintala, S.; Ciesielski, M.; Fontana, L.; Kao, C.; et al. Dietary Protein Restriction Reprograms Tumor-Associated Macrophages and Enhances Immunotherapy. Clin. Cancer Res. 2018, 24, 6383–6395. [Google Scholar] [CrossRef] [PubMed]
- Rubio-Patino, C.; Bossowski, J.P.; De Donatis, G.M.; Mondragon, L.; Villa, E.; Aira, L.E.; Chiche, J.; Mhaidly, R.; Lebeaupin, C.; Marchetti, S.; et al. Low-Protein Diet Induces IRE1alpha-Dependent Anticancer Immunosurveillance. Cell Metab. 2018, 27, 828–842. [Google Scholar] [CrossRef] [PubMed]
- Xie, C.; Wu, X.; Li, J.; Fan, Z.; Long, C.; Liu, H.; Even, P.C.; Blachier, F.; Yin, Y. Effects of the Sequence of Isocaloric Meals with Different Protein Contents on Plasma Biochemical Indexes in Pigs. PLoS ONE 2015, 10, e0125640. [Google Scholar] [CrossRef]
- Connolly-Schoonen, J.; Danowski, L.; Bistricer, M.; Campo Catalan, L.; Ailawadi, S.; Sicinski, E.M.; Schoonen, M.; Ingram, B.; Montrose, D.C. A Pilot Controlled Feeding Trial Modifying Protein Intake in Healthy Subjects to Assess Adherence and the Metabolome. Nutr. Cancer 2023, 75, 1499–1510. [Google Scholar] [CrossRef]
- Fontana, L.; Cummings, N.E.; Arriola Apelo, S.I.; Neuman, J.C.; Kasza, I.; Schmidt, B.A.; Cava, E.; Spelta, F.; Tosti, V.; Syed, F.A.; et al. Decreased Consumption of Branched-Chain Amino Acids Improves Metabolic Health. Cell Rep. 2016, 16, 520–530. [Google Scholar] [CrossRef] [PubMed]
- Henagan, T.M.; Laeger, T.; Navard, A.M.; Albarado, D.; Noland, R.C.; Stadler, K.; Elks, C.M.; Burk, D.; Morrison, C.D. Hepatic autophagy contributes to the metabolic response to dietary protein restriction. Metabolism 2016, 65, 805–815. [Google Scholar] [CrossRef] [PubMed]
- Maida, A.; Zota, A.; Sjoberg, K.A.; Schumacher, J.; Sijmonsma, T.P.; Pfenninger, A.; Christensen, M.M.; Gantert, T.; Fuhrmeister, J.; Rothermel, U.; et al. A liver stress-endocrine nexus promotes metabolic integrity during dietary protein dilution. J. Clin. Investig. 2016, 126, 3263–3278. [Google Scholar] [CrossRef] [PubMed]
- Moro, J.; Chaumontet, C.; Even, P.C.; Blais, A.; Piedcoq, J.; Gaudichon, C.; Tome, D.; Azzout-Marniche, D. Severe protein deficiency induces hepatic expression and systemic level of FGF21 but inhibits its hypothalamic expression in growing rats. Sci. Rep. 2021, 11, 12436. [Google Scholar] [CrossRef]
- Pezeshki, A.; Zapata, R.C.; Singh, A.; Yee, N.J.; Chelikani, P.K. Low protein diets produce divergent effects on energy balance. Sci. Rep. 2016, 6, 25145. [Google Scholar] [CrossRef] [PubMed]





| Control | Reduced Protein | Reduced NEAA | ||||
|---|---|---|---|---|---|---|
| Ingredient | gm | gm | gm | |||
| Casein | 200 | 100 | 100 | |||
| L-Histidine | 0 | 0 | 2.25 | |||
| L-Isoleucine | 0 | 0 | 3.75 | |||
| L-Leucine | 0 | 0 | 7.85 | |||
| L-Lysine | 0 | 0 | 6.5 | |||
| L-Methionine | 0 | 0 | 2.5 | |||
| L-Phenylalanine | 0 | 0 | 4.15 | |||
| L-Threonine | 0 | 0 | 3.55 | |||
| L-Tryptophan | 0 | 0 | 1.05 | |||
| L-Valine | 0 | 0 | 4.6 | |||
| L-Cystine | 3 | 1.5 | 1.5 | |||
| Corn Starch | 397.5 | 397.5 | 397.5 | |||
| Maltodextrin 10 | 132.0 | 132.0 | 132.0 | |||
| Sucrose | 107.1 | 107.1 | 107.1 | |||
| Cellulose | 50.0 | 50.0 | 50.0 | |||
| Soybean Oil | 70.0 | 109.3 | 93.7 | |||
| t-Butylhydroquinone | 0.01 | 0.01 | 0.01 | |||
| Mineral Mix S10022C | 3.5 | 3.5 | 3.5 | |||
| Calcium Carbonate | 12.5 | 9.5 | 10.0 | |||
| Calcium Phosphate, Dibasic | 0.0 | 3.0 | 3.5 | |||
| Potassium Citrate, 1 H20 | 2.5 | 2.3 | 2.5 | |||
| Potassium Phosphate, Monobasic | 6.9 | 6.5 | 6.9 | |||
| Sodium Chloride | 2.6 | 2.6 | 2.6 | |||
| Vitamin Mix V10037 | 10.0 | 10.0 | 10.0 | |||
| Choline Bitrartrate | 2.5 | 2.5 | 2.5 | |||
| Total | 1000.0 | 937.3 | 959.4 | |||
| gm | kcal | gm | kcal | gm | kcal | |
| Protein | 179.0 | 716.0 | 89.5 | 358.0 | 125.7 | 502.8 |
| Carbohydrate | 646.6 | 2586.3 | 646.6 | 2586.3 | 646.6 | 2586.3 |
| Fat | 70.0 | 630.0 | 109.3 | 983.7 | 93.7 | 843.3 |
| Fiber | 50.0 | 0.0 | 50.0 | 0.0 | 50.0 | 0.0 |
| Total | 3932.3 | 3928.0 | 3932.4 | |||
| kcal/gm | 3.9 | 4.2 | 4.1 | |||
| gm% | kcal% | gm% | kcal% | gm% | kcal% | |
| Protein | 17.9 | 18.2 | 9.5 | 9.1 | 13.1 | 12.8 |
| Carbohydrate | 64.7 | 65.8 | 69.0 | 65.8 | 67.4 | 65.8 |
| Fat | 7.0 | 16.0 | 11.7 | 25.0 | 9.8 | 21.4 |
Disclaimer/Publisher’s Note: The statements, opinions and data contained in all publications are solely those of the individual author(s) and contributor(s) and not of MDPI and/or the editor(s). MDPI and/or the editor(s) disclaim responsibility for any injury to people or property resulting from any ideas, methods, instructions or products referred to in the content. |
© 2024 by the authors. Licensee MDPI, Basel, Switzerland. This article is an open access article distributed under the terms and conditions of the Creative Commons Attribution (CC BY) license (https://creativecommons.org/licenses/by/4.0/).
Share and Cite
Al-Ishaq, R.K.; Ferrara, C.R.; Stephan, N.; Krumsiek, J.; Suhre, K.; Montrose, D.C. A Comprehensive Metabolomic and Microbial Analysis Following Dietary Amino Acid Reduction in Mice. Metabolites 2024, 14, 706. https://doi.org/10.3390/metabo14120706
Al-Ishaq RK, Ferrara CR, Stephan N, Krumsiek J, Suhre K, Montrose DC. A Comprehensive Metabolomic and Microbial Analysis Following Dietary Amino Acid Reduction in Mice. Metabolites. 2024; 14(12):706. https://doi.org/10.3390/metabo14120706
Chicago/Turabian StyleAl-Ishaq, Raghad Khalid, Carmen R. Ferrara, Nisha Stephan, Jan Krumsiek, Karsten Suhre, and David C. Montrose. 2024. "A Comprehensive Metabolomic and Microbial Analysis Following Dietary Amino Acid Reduction in Mice" Metabolites 14, no. 12: 706. https://doi.org/10.3390/metabo14120706
APA StyleAl-Ishaq, R. K., Ferrara, C. R., Stephan, N., Krumsiek, J., Suhre, K., & Montrose, D. C. (2024). A Comprehensive Metabolomic and Microbial Analysis Following Dietary Amino Acid Reduction in Mice. Metabolites, 14(12), 706. https://doi.org/10.3390/metabo14120706

