Alterations in the Milk Metabolome of Dairy Cows Supplemented with Different Levels of Calcium Propionate in Early Lactation
Abstract
:1. Introduction
2. Results
2.1. Production Performance
2.2. Serum Biochemical Parameters Related to NEB
2.3. Milk Metabolomics Profiling
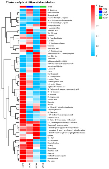
2.4. Differences in Milk Metabolites
2.5. Metabolic Pathways Enrichment of Differential Metabolites
3. Discussion
3.1. Animal Performance
3.2. Serum Biochemical Parameters Related to NEB
3.3. Differences in Milk Metabolites and the Metabolic Pathway Enrichment Analysis
4. Materials and Methods
4.1. Animals and Experimental Design
4.2. Feed Samples and Chemical Analysis
4.3. Milk Sample Collection and Laboratory Analysis
4.4. Blood Sample Collection and Analysis
4.5. LC-MS Metabolomics Processing
4.5.1. Metabolomics Processing and Multivariate Statistical Analysis
4.5.2. Metabolomics Data Analysis
4.6. Statistical Analysis
5. Conclusions
Supplementary Materials
Author Contributions
Funding
Institutional Review Board Statement
Informed Consent Statement
Data Availability Statement
Acknowledgments
Conflicts of Interest
References
- LeBlanc, S.J. Review: Relationships between metabolism and neutrophil function in dairy cows in the peripartum period. Animal 2020, 14, S44–S54. [Google Scholar] [CrossRef] [PubMed] [Green Version]
- Esposito, G.; Irons, P.C.; Webb, E.C.; Chapwanya, A. Interactions between negative energy balance, metabolic diseases, uterine health and immune response in transition dairy cows. Anim. Reprod. Sci. 2014, 144, 60–71. [Google Scholar] [CrossRef] [PubMed] [Green Version]
- Larsen, M.; Kristensen, N.B. Precursors for liver gluconeogenesis in periparturient dairy cows. Animal 2013, 7, 1640–1650. [Google Scholar] [CrossRef] [PubMed] [Green Version]
- Harder, I.; Stamer, E.; Junge, W.; Thaller, G. Lactation curves and model evaluation for feed intake and energy balance in dairy cows. J. Dairy Sci. 2019, 102, 7204–7216. [Google Scholar] [CrossRef]
- Becker, V.A.E.; Stamer, E.; Thaller, G. Liability to diseases and their relation to dry matter intake and energy balance in German Holstein and Fleckvieh dairy cows. J. Dairy Sci. 2021, 104, 628–643. [Google Scholar] [CrossRef]
- Wathes, D.C.; Fenwick, M.; Cheng, Z.; Bourne, N.; Llewellyn, S.; Morris, D.G.; Kenny, D.; Murphy, J.; Fitzpatrick, R. Influence of negative energy balance on cyclicity and fertility in the high producing dairy cow. Theriogenology 2007, 68 (Suppl. 1), S232–S241. [Google Scholar] [CrossRef]
- NRC. Nutrient Requirements of Dairy Cattle; National Academies Press: Washington, DC, USA, 2001.
- Wilkens, M.R.; Nelson, C.D.; Hernandez, L.L.; McArt, J.A.A. Symposium review: Transition cow calcium homeostasis-Health effects of hypocalcemia and strategies for prevention. J. Dairy Sci. 2020, 103, 2909–2927. [Google Scholar] [CrossRef]
- Goff, J.P.; Horst, R.L.; Jardon, P.W.; Borelli, C.; Wedam, J. Field trials of an oral calcium propionate paste as an aid to prevent milk fever in periparturient dairy cows. J. Dairy Sci. 1996, 79, 378–383. [Google Scholar] [CrossRef]
- Liu, Q.; Wang, C.; Yang, W.Z.; Guo, G.; Yang, X.M.; He, D.C.; Dong, K.H.; Huang, Y.X. Effects of calcium propionate supplementation on lactation performance, energy balance and blood metabolites in early lactation dairy cows. J. Anim. Physiol. Anim. Nutr. 2010, 94, 605–614. [Google Scholar] [CrossRef]
- Reynolds, C.K.; Aikman, P.C.; Lupoli, B.; Humphries, D.J.; Beever, D.E. Splanchnic metabolism of dairy cows during the transition from late gestation through early lactation. J. Dairy Sci. 2003, 86, 1201–1217. [Google Scholar] [CrossRef]
- Zhang, F.; Nan, X.M.; Wang, H.; Guo, Y.M.; Xiong, B.H. Research on the applications of calcium propionate in dairy cows: A review. Animals 2020, 10, 1336. [Google Scholar] [CrossRef]
- Martins, W.D.C.; Mioso Cunha, S.H.; Boscarato, A.G.; De Lima, J.S.; Esteves Junior, J.D.; Uliana, G.C.; Pedrini, M.; Alberton, L.R. Calcium propionate increased milk parameters in Holstein cows. Acta Sci. Vet. 2019, 47, 1691. [Google Scholar] [CrossRef] [Green Version]
- Zhang, F.; Zhao, Y.; Wang, Y.; Wang, H.; Guo, Y.; Xiong, B. Effects of calcium propionate on milk performance and serum metabolome of dairy cows in early lactation. Anim. Feed Sci. Technol. 2022, 283, 115185. [Google Scholar] [CrossRef]
- Suh, J.H. Critical review: Metabolomics in dairy science—Evaluation of milk and milk product quality. Food Res. Int. 2022, 154, 110984. [Google Scholar] [CrossRef]
- Wang, B.; Sun, Z.; Tu, Y.; Si, B.; Liu, Y.; Yang, L.; Luo, H.; Yu, Z. Untargeted metabolomic investigate milk and ruminal fluid of Holstein cows supplemented with Perilla frutescens leaf. Food Res. Int. 2021, 140, 110017. [Google Scholar] [CrossRef]
- Rocchetti, G.; Gallo, A.; Nocetti, M.; Lucini, L.; Masoero, F. Milk metabolomics based on ultra-high-performance liquid chromatography coupled with quadrupole time-of-flight mass spectrometry to discriminate different cows feeding regimens. Food Res. Int. 2020, 134, 109279. [Google Scholar] [CrossRef]
- Rocchetti, G.; O’Callaghan, T.F. Application of metabolomics to assess milk quality and traceability. Curr. Opin. Food Sci. 2021, 40, 168–178. [Google Scholar] [CrossRef]
- Gross, J.J.; Bruckmaier, R.M. Review: Metabolic challenges in lactating dairy cows and their assessment via established and novel indicators in milk. Animal 2019, 13, S75–S81. [Google Scholar] [CrossRef] [Green Version]
- Zamboni, N.; Saghatelian, A.; Patti, G.J. Defining the Metabolome: Size, Flux, and Regulation. Mol. Cell 2015, 58, 699–706. [Google Scholar] [CrossRef] [Green Version]
- Guo, C.Z.; Xue, Y.F.; Seddik, H.E.; Yin, Y.Y.; Hu, F.; Mao, S.Y. Dynamic Changes of Plasma Metabolome in Response to Severe Feed Restriction in Pregnant Ewes. Metabolites 2019, 9, 112. [Google Scholar] [CrossRef] [Green Version]
- de Souza, J.; Prom, C.M.; Lock, A.L. Altering the ratio of dietary palmitic and oleic acids affects production responses during the immediate postpartum and carryover periods in dairy cows. J. Dairy Sci. 2021, 104, 2896–2909. [Google Scholar] [CrossRef]
- Grummer, R.R.; Mashek, D.G.; Hayirli, A. Dry matter intake and energy balance in the transition period. Vet. Clin. N. Am. Food Anim. Pract. 2004, 20, 447–470. [Google Scholar] [CrossRef]
- Rivas, R.M.O.; Gutierrez-Oviedo, F.A.; Komori, G.H.; Beihling, V.V.; Marins, T.N.; Azzone, J.; Bernard, J.K.; Tao, S. Effect of supplementation of a mixture of gluconeogenic precursors during the transition period on performance, blood metabolites and insulin concentrations and hepatic gene expression of dairy cows. Anim. Feed Sci. Technol. 2021, 272, 114791. [Google Scholar] [CrossRef]
- Allen, M.S.; Bradford, B.J.; Oba, M. Board Invited Review: The hepatic oxidation theory of the control of feed intake and its application to ruminants. J. Anim. Sci. 2009, 87, 3317–3334. [Google Scholar] [CrossRef]
- Goff, J.P. Calcium and Magnesium Disorders. Vet. Clin. N. Am.-Food Anim. Pract. 2014, 30, 359–381. [Google Scholar] [CrossRef]
- Wang, Y.P.; Cai, M.; Hua, D.K.; Zhang, F.; Jiang, L.S.; Zhao, Y.G.; Wang, H.; Nan, X.M.; Xiong, B.H. Metabolomics reveals effects of rumen-protected glucose on metabolism of dairy cows in early lactation. Anim. Feed Sci. Technol. 2020, 269, 114620. [Google Scholar] [CrossRef]
- Melendez, P.; Severino, K.; Marin, M.P.; Duchens, M. The effect of a product with three gluconeogenic precursors during the transition period on blood metabolites and milk yield in Chilean Holstein cattle. J. Appl. Anim. Res. 2018, 46, 613–617. [Google Scholar] [CrossRef]
- Lomander, H.; Frossling, J.; Ingvartsen, K.L.; Gustafsson, H.; Svensson, C. Supplemental feeding with glycerol or propylene glycol of dairy cows in early lactation-Effects on metabolic status, body condition, and milk yield. J. Dairy Sci. 2012, 95, 2397–2408. [Google Scholar] [CrossRef] [Green Version]
- Vieira-Neto, A.; Lima, I.R.P.; Lopes, F.; Lopera, C.; Zimpel, R.; Sinedino, L.D.R.; Jeong, K.C.; Galvao, K.; Thatcher, W.W.; Nelson, C.D.; et al. Use of calcitriol to maintain postpartum blood calcium and improve immune function in dairy cows. J. Dairy Sci. 2017, 100, 5805–5823. [Google Scholar] [CrossRef]
- Bell, A.W. Regulation of Organic Nutrient Metabolism during Transition Form Late Pregnancy to Early Lactation. J. Anim. Sci. 1995, 73, 2804–2819. [Google Scholar] [CrossRef]
- Seely, C.R.; Bach, K.D.; Barbano, D.M.; McArt, J.A.A. Effect of hyperketonemia on the diurnal patterns of energy-related blood metabolites in early-lactation dairy cows. J. Dairy Sci. 2021, 104, 818–825. [Google Scholar] [CrossRef] [PubMed]
- Li, Y.; Wang, Y.Z.; Zhang, G.N.; Zhang, X.Y.; Lin, C.; Li, X.X.; Zhang, Y.G. Effects of Acremonium terricola culture supplementation on apparent digestibility, rumen fermentation, and blood parameters in dairy cows. Anim. Feed Sci. Technol. 2017, 230, 13–22. [Google Scholar] [CrossRef]
- Allen, M.S. Review: Control of feed intake by hepatic oxidation in ruminant animals: Integration of homeostasis and homeorhesis. Animal 2020, 14, s55–s64. [Google Scholar] [CrossRef] [PubMed] [Green Version]
- Kennedy, K.M.; Donkin, S.S.; Allen, M.S. Effects of propionate concentration on short-term metabolism in liver explants from dairy cows in the postpartum period. J. Dairy Sci. 2020, 103, 11449–11460. [Google Scholar] [CrossRef]
- Guo, C.Z.; Xue, Y.F.; Yin, Y.Y.; Sun, D.M.; Xuan, H.P.; Liu, J.H.; Mao, S.Y. The effect of glycerol or rumen-protected choline chloride on rumen fermentation and blood metabolome in pregnant ewes suffering from negative energy balance. Anim. Feed Sci. Technol. 2020, 268, 114594. [Google Scholar] [CrossRef]
- Sen, C.; Ray, P.R.; Bhattacharyya, M. A critical review on metabolomic analysis of milk and milk products minor edits- one not shown but change made. Int. J. Dairy Technol. 2021, 74, 17–31. [Google Scholar] [CrossRef]
- Xu, W.; Vervoort, J.; Saccenti, E.; van Hoeij, R.; Kemp, B.; van Knegsel, A. Milk Metabolomics Data Reveal the Energy Balance of Individual Dairy Cows in Early Lactation. Sci. Rep. 2018, 8, 1–11. [Google Scholar] [CrossRef] [Green Version]
- Zhang, C.E.; Niu, M.; Li, Q.; Zhao, Y.L.; Ma, Z.J.; Xiong, Y.; Dong, X.P.; Li, R.Y.; Feng, W.W.; Dong, Q.; et al. Urine metabolomics study on the liver injury in rats induced by raw and processed Polygonum multiflorum integrated with pattern recognition and pathways analysis. J. Ethnopharmacol. 2016, 194, 299–306. [Google Scholar] [CrossRef]
- Altamirano, M.M.; Hernandez-arana, A.; Tello-solis, S.; Calcagno, M.L. Spectrochemical evidence for the presence of a tyrosine residue in the allosteric site of glucosamine-6-phosphate deaminase from Escherichia coli. Eur. J. Biochem. 1994, 220, 409–413. [Google Scholar] [CrossRef]
- Dos Santos Laranjeira, V.; da Silva Brum, L.F.; de Freitas, L.B.R.; Miri, J.M.; Pinhatti, V.R.; Fachini, J.; Tomazzoni, L.; Picada, J.N.; Grivicich, I. Carboxyethyl aminobutyric acid (CEGABA) lacks cytotoxicity and genotoxicity and stimulates cell proliferation and migration in vitro. Arch. Dermatol Res. 2019, 311, 491–497. [Google Scholar] [CrossRef]
- Yang, L.P.; Zhang, W.L.; Zhi, S.Y.; Liu, M.Y.; Zhao, M.J.; Qin, C.B.; Yan, X.; Feng, J.C.; Nie, G.X. Effects of genistein on glucose and lipid metabolism of common carp (Cyprinus carpio L.) in vivo and in vitro. Aquac. Rep. 2022, 22, 100930. [Google Scholar] [CrossRef]
- Cheng, X.; Cheng, G.; Xing, X.; Yin, C.C.; Cheng, Y.; Zhou, X.; Jiang, S.; Tao, F.H.; Deng, H.B.; Li, Z.B. Controlled release of adenosine from core-shell nanofibers to promote bone regeneration through STAT3 signaling pathway. J. Control. Release 2020, 319, 234–245. [Google Scholar] [CrossRef]
- de Franca, M.E.R.; Peixoto, C.A. cGMP signaling pathway in hepatic encephalopathy neuroinflammation and cognition. Int. Immunopharmacol. 2020, 79, 106082. [Google Scholar] [CrossRef]
- Cheng, G.Z.; Zhai, Y.K.; Chen, K.M.; Zhou, J.; Han, G.Q.; Zhu, R.Q.; Ming, L.G.; Song, P.; Wang, J.Q. Sinusoidal electromagnetic field stimulates rat osteoblast differentiation and maturation via activation of NO-cGMP-PKG pathway. Nitric Oxide-Biol. Chem. 2011, 25, 316–325. [Google Scholar] [CrossRef]
- Zhu, D.; Kebede, B.; Chen, G.; McComb, K.; Frew, R. Changes in milk metabolome during the lactation of dairy cows based on H-1 NMR and UHPLC-QToF/MS. Int. Dairy J. 2020, 111, 104836. [Google Scholar] [CrossRef]
- Melzer, N.; Wittenburg, D.; Hartwig, S.; Jakubowski, S.; Kesting, U.; Willmitzer, L.; Lisec, J.; Reinsch, N.; Repsilber, D. Investigating associations between milk metabolite profiles and milk traits of Holstein cows. J. Dairy Sci. 2013, 96, 1521–1534. [Google Scholar] [CrossRef] [Green Version]
- Wang, F.; Rico, J.E.; Fontoura, A.B.P.; Gervais, R.; McFadden, J.W. Effects of dietary deoiled soy lecithin supplementation on circulating choline and choline metabolites, and the plasma phospholipid profile in Holstein cows fed palm fat. J. Dairy Sci. 2021, 104, 1838–1845. [Google Scholar] [CrossRef]
- Sachar, M.; Anderson, K.E.; Ma, X.C. Protoporphyrin IX: The good, the bad, and the ugly. J. Pharmacol. Exp. Ther. 2016, 356, 267–275. [Google Scholar] [CrossRef] [Green Version]
- AOAC. Official Methods of Analysis of AOAC International; Association of Official Analytical Chemist: Arlington, VA, USA, 2005. [Google Scholar]
- Van Soest, P.J.; Robertson, J.B.; Lewis, B.A. Methods for dietary fiber, neutral detergent fiber, and nonstarch polysaccharides in relation to animal nutrition. J. Dairy Sci. 1991, 74, 3583–3597. [Google Scholar] [CrossRef]
- Bi, Y.; Tu, Y.; Zhang, N.; Wang, S.; Zhang, F.; Suen, G.; Shao, D.; Li, S.; Diao, Q. Multiomics analysis reveals the presence of a microbiome in the gut of fetal lambs. Gut 2021, 70, 853–864. [Google Scholar] [CrossRef]





| Items | Treatments | SEM | p-Value 1 | ||||||
|---|---|---|---|---|---|---|---|---|---|
| CON | LCaP | MCaP | HCaP | L | Q | Time | Treatment × Time | ||
| DMI, kg/d | 21.71 | 20.98 | 22.87 | 21.20 | 0.34 | 0.81 | 0.02 | <0.001 | 0.57 |
| BW, kg | 781 | 758 | 767 | 753 | 4.79 | 0.10 | 0.63 | 0.46 | 0.99 |
| ECM 2, kg/d | 46.15 | 48.04 | 50.54 | 44.87 | 0.73 | 0.94 | 0.006 | <0.001 | 0.61 |
| 4% FCM 3, kg/d | 43.15 | 45.24 | 47.98 | 42.35 | 0.75 | 0.84 | 0.008 | <0.001 | 0.54 |
| Milk composition | |||||||||
| Fat, % | 4.52 | 4.67 | 4.60 | 4.53 | 0.10 | 0.75 | 0.39 | <0.001 | 0.64 |
| Protein, % | 3.35 | 3.29 | 3.15 | 3.15 | 0.04 | 0.007 | 0.83 | <0.001 | 0.99 |
| Lactose, % | 5.13 | 5.01 | 5.00 | 4.99 | 0.02 | 0.003 | 0.09 | <0.001 | 0.97 |
| Fat/protein | 1.36 | 1.43 | 1.47 | 1.41 | 0.03 | 0.44 | 0.32 | 0.56 | 0.54 |
| SCC, 103 cells/mL | 201 | 135 | 72 | 151 | 14.61 | 0.09 | 0.03 | 0.65 | 0.84 |
| Items | Treatments | SEM | p-Value 1 | ||||||
|---|---|---|---|---|---|---|---|---|---|
| CON | LCaP | MCaP | HCaP | L | Q | Time | Treatment × Time | ||
| Glucose, mmol/L | 2.83 | 2.94 | 3.15 | 3.09 | 0.01 | 0.02 | 0.49 | <0.001 | 0.93 |
| INS, mU/L | 18.66 | 19.45 | 21.22 | 19.47 | 0.35 | 0.13 | 0.08 | <0.001 | 0.70 |
| Glucagon, pg/mL | 72.58 | 73.12 | 73.65 | 73.29 | 0.30 | 0.29 | 0.50 | <0.001 | 0.32 |
| BHBA, mmol/L | 0.88 | 0.83 | 0.81 | 0.87 | 0.01 | 0.32 | 0.003 | <0.001 | 0.87 |
| NEFA, umol/L | 415 | 411 | 392 | 397 | 2.86 | 0.003 | 0.52 | <0.001 | 0.73 |
| Metabolites 1 | m/z | RT (min) | VIP | p-Value | Log2FC 2 |
|---|---|---|---|---|---|
| LCaP vs. CON | |||||
| 4-Pyridoxic acid | 182.04 | 136.29 | 2.86 | 0.008 | −0.961 |
| N-Acetyl-D-Glucosamine 6-Phosphate | 300.03 | 186.54 | 2.06 | 0.046 | −0.704 |
| N-Carboxyethyl-gamma-aminobutyric acid | 176.09 | 350.62 | 2.88 | 0.007 | −0.515 |
| sn-Glycerol 3-phosphoethanolamine | 214.05 | 603.66 | 2.55 | 0.044 | −0.358 |
| D-Galactarate | 191.02 | 434.33 | 2.11 | 0.047 | −0.256 |
| 3-(3-Hydroxyphenyl) propanoic acid | 165.05 | 114.32 | 2.42 | 0.026 | −0.207 |
| Traumatic Acid | 227.12 | 65.98 | 2.44 | 0.033 | 0.285 |
| Trp-Glu-Arg | 490.24 | 225.62 | 2.80 | 0.011 | 3.952 |
| MCaP vs. CON | |||||
| Genistein | 271.06 | 33.10 | 1.80 | 0.040 | −0.552 |
| N-Carboxyethyl-gamma-aminobutyric acid | 176.09 | 350.62 | 2.22 | 0.015 | −0.451 |
| Mevalonic acid | 147.06 | 282.68 | 1.83 | 0.035 | −0.437 |
| 1,3-Diaminopropane | 116.11 | 278.44 | 1.80 | 0.049 | −0.386 |
| 2,2-oxybis-Ethanol | 107.06 | 104.19 | 1.94 | 0.037 | −0.294 |
| DL-Phenylalanine | 207.11 | 287.83 | 2.13 | 0.032 | −0.266 |
| 2-Methylglutaric acid | 145.05 | 281.48 | 2.01 | 0.037 | −0.240 |
| Alpha-ketoisovaleric acid | 115.04 | 137.54 | 2.00 | 0.031 | −0.234 |
| o-amino-Phenol | 110.06 | 37.10 | 1.94 | 0.036 | −0.226 |
| Uridine 5-monophosphate | 305.02 | 375.52 | 1.99 | 0.027 | −0.218 |
| D-(+)-Galactose | 217.03 | 361.37 | 1.97 | 0.043 | −0.098 |
| Arachidonoylthio-PC | 784.54 | 80.39 | 1.88 | 0.030 | 0.256 |
| 2-Deoxyadenosine 5-monophosphate | 330.04 | 336.70 | 2.43 | 0.006 | 0.513 |
| Leu-Phe-Arg | 886.55 | 62.35 | 1.97 | 0.042 | 0.748 |
| Adenosine | 266.08 | 232.64 | 1.95 | 0.038 | 0.801 |
| Uracil | 113.03 | 221.32 | 1.79 | 0.048 | 1.060 |
| Protoporphyrin IX | 563.26 | 215.42 | 1.98 | 0.050 | 1.129 |
| Sphingomyelin (d 18:1/18:0) | 731.60 | 225.71 | 1.97 | 0.032 | 1.394 |
| HCaP vs. CON | |||||
| Pro-Val | 215.14 | 344.54 | 1.75 | 0.047 | −0.872 |
| D-Mannitol | 163.06 | 244.69 | 1.97 | 0.020 | −0.752 |
| [2-(2-methoxyethoxy) ethoxy]-Acetic acid | 179.08 | 38.85 | 2.24 | 0.017 | −0.668 |
| DL-lactate | 89.02 | 224.54 | 1.88 | 0.035 | −0.663 |
| D-Glucuronate | 193.03 | 436.08 | 1.92 | 0.030 | −0.636 |
| Deoxyguanosine | 266.09 | 315.85 | 2.17 | 0.012 | −0.481 |
| 4-Hydroxybenzoate | 174.98 | 31.69 | 2.05 | 0.013 | −0.460 |
| Ile-Gly | 189.12 | 336.57 | 2.43 | 0.005 | −0.421 |
| Uridine 5-monophosphate | 305.02 | 375.52 | 2.55 | 0.002 | −0.373 |
| 2-Methylglutaric acid | 145.05 | 281.48 | 1.76 | 0.043 | −0.226 |
| Salicylic acid | 137.02 | 92.52 | 1.91 | 0.029 | −0.179 |
| Berberine | 355.11 | 437.77 | 1.81 | 0.044 | −0.172 |
| o-amino-Phenol | 110.06 | 37.10 | 1.88 | 0.049 | −0.169 |
| Homocitrate | 187.01 | 451.71 | 1.91 | 0.048 | −0.161 |
| Gentisaldehyde | 138.02 | 179.25 | 1.80 | 0.043 | −0.147 |
| Barbituric acid | 128.00 | 110.17 | 1.87 | 0.046 | −0.120 |
| Quercetin | 301.03 | 690.58 | 1.90 | 0.039 | −0.118 |
| D-(+)-Galactose | 217.03 | 361.37 | 1.96 | 0.028 | −0.112 |
| Kynurenic acid | 188.03 | 283.76 | 1.90 | 0.035 | 0.275 |
| NG, NG-dimethyl-L-arginine | 203.15 | 536.72 | 2.14 | 0.018 | 0.302 |
| 3-Aminopyridine | 95.06 | 495.16 | 2.11 | 0.013 | 0.330 |
| Protoporphyrin IX | 563.26 | 215.42 | 2.27 | 0.009 | 1.382 |
| MCaP vs. HCaP | |||||
| 1-Octadecyl-2-acetyl-sn-glycero-3-phosphocholine | 552.39 | 209.58 | 2.49 | 0.008 | −1.228 |
| 1-Hexadecyl-sn-glycero-3-phosphocholine | 482.34 | 251.30 | 2.04 | 0.035 | −0.828 |
| 1-Hexadecanoyl-sn-glycero-3-phosphoethanolamine | 452.27 | 222.12 | 1.82 | 0.047 | −0.768 |
| Adenosine | 266.08 | 232.64 | 2.30 | 0.022 | −0.711 |
| C16 PAF | 524.36 | 237.89 | 2.24 | 0.020 | −0.711 |
| [2-(2-methoxyethoxy) ethoxy]-Acetic acid | 179.08 | 38.85 | 2.28 | 0.011 | −0.586 |
| Guanosine 5-monophosphate | 382.05 | 477.10 | 2.05 | 0.014 | −0.444 |
| Lanosterol | 427.37 | 61.29 | 2.35 | 0.017 | −0.368 |
| DL-lactate | 89.02 | 224.54 | 1.93 | 0.032 | −0.320 |
| Ile-Gly | 189.12 | 336.57 | 2.31 | 0.017 | −0.293 |
| Quinate | 191.05 | 585.58 | 1.98 | 0.049 | −0.122 |
| N-Formylmethionine | 176.04 | 248.86 | 1.77 | 0.040 | 0.192 |
| NG, NG-dimethyl-L-arginine | 203.15 | 536.72 | 2.10 | 0.039 | 0.269 |
| Kynurenic acid | 188.03 | 283.76 | 2.30 | 0.027 | 0.294 |
| N6-(1-Iminoethyl)-L-lysine | 205.15 | 592.90 | 2.06 | 0.043 | 0.342 |
| Raffinose | 522.18 | 482.26 | 2.33 | 0.012 | 0.350 |
| D-Quinovose | 201.02 | 608.35 | 2.11 | 0.034 | 0.403 |
| trans-cinnamate | 149.05 | 329.36 | 2.47 | 0.009 | 0.463 |
| N-(4-Hydroxyphenyl) propanamide | 232.02 | 35.08 | 2.06 | 0.028 | 0.516 |
| Leu-Gly | 188.12 | 196.72 | 2.24 | 0.024 | 0.597 |
| 1,5-Diaminonaphthalene | 158.09 | 199.10 | 2.10 | 0.035 | 0.616 |
| Items | Value |
|---|---|
| Ingredients | |
| Sprouting corn bran, g/kg DM | 21.88 |
| Stem-flaked corn, g/kg DM | 35.77 |
| Cottonseed, g/kg DM | 22.75 |
| Megalac 1, g/kg DM | 4.95 |
| Fat power, g/kg DM | 11.43 |
| Pelleted beet pulp, g/kg DM | 13.05 |
| Wet brewer grains, g/kg DM | 37.32 |
| Alfalfa, g/kg DM | 99 |
| Oat hay, g/kg DM | 21.63 |
| Concentrate 2, g/kg DM | 419 |
| Corn silage, g/kg DM | 313 |
| Nutrient composition, % (w/w) of DM | |
| CP | 17.7 |
| NEL 3, MJ/kg | 7.20 |
| aNDF 4 | 28 |
| ADF | 15.9 |
| EE | 4.2 |
| Ca | 0.85 |
| P | 0.42 |
Publisher’s Note: MDPI stays neutral with regard to jurisdictional claims in published maps and institutional affiliations. |
© 2022 by the authors. Licensee MDPI, Basel, Switzerland. This article is an open access article distributed under the terms and conditions of the Creative Commons Attribution (CC BY) license (https://creativecommons.org/licenses/by/4.0/).
Share and Cite
Zhang, F.; Zhao, Y.; Wang, H.; Nan, X.; Wang, Y.; Guo, Y.; Xiong, B. Alterations in the Milk Metabolome of Dairy Cows Supplemented with Different Levels of Calcium Propionate in Early Lactation. Metabolites 2022, 12, 699. https://doi.org/10.3390/metabo12080699
Zhang F, Zhao Y, Wang H, Nan X, Wang Y, Guo Y, Xiong B. Alterations in the Milk Metabolome of Dairy Cows Supplemented with Different Levels of Calcium Propionate in Early Lactation. Metabolites. 2022; 12(8):699. https://doi.org/10.3390/metabo12080699
Chicago/Turabian StyleZhang, Fan, Yiguang Zhao, Hui Wang, Xuemei Nan, Yue Wang, Yuming Guo, and Benhai Xiong. 2022. "Alterations in the Milk Metabolome of Dairy Cows Supplemented with Different Levels of Calcium Propionate in Early Lactation" Metabolites 12, no. 8: 699. https://doi.org/10.3390/metabo12080699
APA StyleZhang, F., Zhao, Y., Wang, H., Nan, X., Wang, Y., Guo, Y., & Xiong, B. (2022). Alterations in the Milk Metabolome of Dairy Cows Supplemented with Different Levels of Calcium Propionate in Early Lactation. Metabolites, 12(8), 699. https://doi.org/10.3390/metabo12080699

