Transcriptomics and Metabolomics Analyses Reveal High Induction of the Phenolamide Pathway in Tomato Plants Attacked by the Leafminer Tuta absoluta
Abstract
:1. Introduction
2. Results
2.1. Metabolomics Analysis of Spatio-Temporal Responses of Tomato to Herbivory
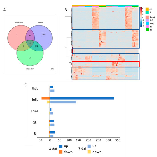
2.2. Transcriptomics Analyses
3. Discussion
4. Materials and Methods
4.1. Plant and Insect Materials
4.2. Conditions for Plant Growth
4.3. Plant Infestation by T. absoluta Larvae, Harvest and Sample Preparation
4.4. Extraction of Metabolites from Tomato Organs
4.5. UHPLC-ESI-HRMS Analysis
4.6. Metabolomics Data Processing
4.7. Extraction of Tomato Leaf RNA
4.8. Construction and Analysis of RNAseq Libraries
4.9. Expression and Purification of Recombinant Proteins
4.10. Enzymatic Characterization
5. Conclusions
Supplementary Materials
Author Contributions
Funding
Institutional Review Board Statement
Informed Consent Statement
Data Availability Statement
Acknowledgments
Conflicts of Interest
References
- Kessler, A.; Baldwin, I.T. Plant Responses to Insect Herbivory: The Emerging Molecular Analysis. Annu. Rev. Plant Biol. 2002, 53, 299–328. [Google Scholar] [CrossRef] [PubMed]
- Jones, J.D.G.; Dangl, J.L. The Plant Immune System. Nature 2006, 444, 323–329. [Google Scholar] [CrossRef] [PubMed] [Green Version]
- Howe, G.A.; Jander, G. Plant Immunity to Insect Herbivores. Annu. Rev. Plant Biol. 2008, 59, 41–66. [Google Scholar] [CrossRef] [PubMed] [Green Version]
- Furstenberg-Hagg, J.; Zagrobelny, M.; Bak, S. Plant Defense against Insect Herbivores. Int. J. Mol. Sci. 2013, 14, 10242–10297. [Google Scholar] [CrossRef] [Green Version]
- Wang, J.; Wu, D.; Wang, Y.; Xie, D. Jasmonate Action in Plant Defense against Insects. J. Exp. Bot. 2019, 70, 3391–3400. [Google Scholar] [CrossRef] [PubMed]
- FAOSTAT. Available online: https://www.fao.org/faostat/fr/#home (accessed on 14 April 2022).
- Desneux, N.; Han, P.; Mansour, R.; Arnó, J.; Brévault, T.; Campos, M.R.; Chailleux, A.; Guedes, R.N.C.; Karimi, J.; Konan, K.A.J.; et al. Integrated Pest Management of Tuta absoluta: Practical Implementations across Different World Regions. J. Pest Sci. 2021, 95, 17–39. [Google Scholar] [CrossRef]
- Campos, M.R.; Biondi, A.; Adiga, A.; Guedes, R.N.C.; Desneux, N. From the Western Palaearctic Region to beyond: Tuta absoluta 10 Years after Invading Europe. J. Pest Sci. 2017, 90, 787–796. [Google Scholar] [CrossRef]
- Biondi, A.; Guedes, R.N.C.; Wan, F.-H.; Desneux, N. Ecology, Worldwide Spread, and Management of the Invasive South American Tomato Pinworm, Tuta absoluta: Past, Present, and Future. Annu. Rev. Entomol. 2018, 63, 239–258. [Google Scholar] [CrossRef]
- Gharekhani, G.H.; Salek-Ebrahimi, H. Evaluating the Damage of Tuta absoluta (Meyrick) (Lepidoptera: Gelechiidae) on Some Cultivars of Tomato under Greenhouse Condition. Arch. Phytopathol. Plant Prot. 2014, 47, 429–436. [Google Scholar] [CrossRef]
- Rostami, E.; Madadi, H.; Abbasipour, H.; Allahyari, H.; Cuthbertson, A.G.S. Life Table Parameters of the Tomato Leaf Miner Tuta absoluta (Lepidoptera: Gelechiidae) on Different Tomato Cultivars. J. Appl. Entomol. 2017, 141, 88–96. [Google Scholar] [CrossRef]
- Sohrabi, F.; Nooryazdan, H.R.; Gharati, B.; Saeidi, Z. Plant Resistance to the Moth Tuta absoluta (Meyrick) (Lepidoptera: Gelechiidae) in Tomato Cultivars. Neotrop Entomol. 2017, 46, 203–209. [Google Scholar] [CrossRef] [PubMed]
- Sohrabi, F.; Nooryazdan, H.; Gharati, B.; Saeidi, Z. Evaluation of Ten Tomato Cultivars for Resistance against Tomato Leaf Miner, Tuta absoluta (Meyrick) (Lepidoptera: Gelechiidae) under Field Infestation Conditions. Entomol. Gen. 2016, 36, 163–175. [Google Scholar] [CrossRef]
- de Azevedo, S.M.; Faria, M.V.; Maluf, W.R.; de Oliveira, A.C.B.; de Freitas, J.A. Zingiberene-Mediated Resistance to the South American Tomato Pinworm Derived from Lycopersicon hirsutum Var. hirsutum. Euphytica 2003, 134, 347–351. [Google Scholar] [CrossRef]
- Maluf, W.R.; Barbosa, L.V.; Santa-Cecília, L.V.C. 2-Tridecanone-Mediated Mechanisms of Resistance to the South American Tomato Pinworm Scrobipalpuloides absoluta (Meyrick, 1917) (Lepidoptera-Gelechiidae) in Lycopersicon Spp. Euphytica 1997, 93, 189–194. [Google Scholar] [CrossRef]
- de Resende, J.T.V.; Maluf, W.R.; Faria, M.V.; Pfann, A.Z.; Nascimento, I.R. Do Acylsugars in Tomato Leaflets Confer Resistance to the South American Tomato Pinworm, Tuta absoluta Meyr. Sci. Agric. 2006, 63, 20–25. [Google Scholar] [CrossRef] [Green Version]
- Coqueret, V.; Le Bot, J.; Larbat, R.; Desneux, N.; Robin, C.; Adamowicz, S. Nitrogen Nutrition of Tomato Plant Alters Leafminer Dietary Intake Dynamics. J. Insect Physiol. 2017, 99, 130–138. [Google Scholar] [CrossRef]
- Strapasson, P.; Pinto-Zevallos, D.M.; Paudel, S.; Rajotte, E.G.; Felton, G.W.; Zarbin, P.H.G. Enhancing Plant Resistance at the Seed Stage: Low Concentrations of Methyl Jasmonate Reduce the Performance of the Leaf Miner Tuta absoluta but Do Not Alter the Behavior of Its Predator Chrysoperla externa. J. Chem. Ecol. 2014, 40, 1090–1098. [Google Scholar] [CrossRef]
- Backer, L.D.; Megido, R.C.; Fauconnier, M.-L.; Brostaux, Y.; Francis, F.; Verheggen, F. Tuta absoluta-Induced Plant Volatiles: Attractiveness towards the Generalist Predator Macrolophus pygmaeus. Arthropod-Plant Interact. 2015, 9, 465–476. [Google Scholar] [CrossRef]
- Silva, D.B.; Weldegergis, B.T.; Loon, J.J.A.V.; Bueno, V.H.P. Qualitative and Quantitative Differences in Herbivore-Induced Plant Volatile Blends from Tomato Plants Infested by Either Tuta absoluta or Bemisia tabaci. J. Chem. Ecol. 2017, 43, 53–65. [Google Scholar] [CrossRef] [Green Version]
- Backer, L.D.; Bawin, T.; Schott, M.; Gillard, L.; Markó, I.E.; Francis, F.; Verheggen, F. Betraying Its Presence: Identification of the Chemical Signal Released by Tuta absoluta-Infested Tomato Plants That Guide Generalist Predators toward Their Prey. Arthropod-Plant Interact. 2017, 11, 111–120. [Google Scholar] [CrossRef]
- Naselli, M.; Zappalà, L.; Gugliuzzo, A.; Tropea Garzia, G.; Biondi, A.; Rapisarda, C.; Cincotta, F.; Condurso, C.; Verzera, A.; Siscaro, G. Olfactory Response of the Zoophytophagous Mirid Nesidiocoris tenuis to Tomato and Alternative Host Plants. Arthropod-Plant Interact. 2017, 11, 121–131. [Google Scholar] [CrossRef]
- Silva, D.B.; Bueno, V.H.P.; Loon, J.J.A.V.; Peñaflor, M.F.G.V.; Bento, J.M.S.; Lenteren, J.C.V. Attraction of Three Mirid Predators to Tomato Infested by Both the Tomato Leaf Mining Moth Tuta absoluta and the Whitefly Bemisia tabaci. J. Chem. Ecol. 2018, 44, 29–39. [Google Scholar] [CrossRef]
- Pérez-Hedo, M.; Alonso-Valiente, M.; Vacas, S.; Gallego, C.; Pons, C.; Arbona, V.; Rambla, J.L.; Navarro-Llopis, V.; Granell, A.; Urbaneja, A. Plant Exposure to Herbivore-Induced Plant Volatiles: A Sustainable Approach through Eliciting Plant Defenses. J. Pest Sci. 2021, 94, 1221–1235. [Google Scholar] [CrossRef]
- Pérez-Hedo, M.; Riahi, C.; Urbaneja, A. Use of Zoophytophagous Mirid Bugs in Horticultural Crops: Current Challenges and Future Perspectives. Pest Manag. Sci. 2021, 77, 33–42. [Google Scholar] [CrossRef] [PubMed]
- de Falco, B.; Manzo, D.; Incerti, G.; Garonna, A.P.; Ercolano, M.; Lanzotti, V. Metabolomics Approach Based on NMR Spectroscopy and Multivariate Data Analysis to Explore the Interaction between the Leafminer Tuta absoluta and Tomato (Solanum lycopersicum). Phytochem. Anal. 2019, 30, 556–563. [Google Scholar] [CrossRef] [PubMed]
- Fiehn, O.; Robertson, D.; Griffin, J.; van der Werf, M.; Nikolau, B.; Morrison, N.; Sumner, L.W.; Goodacre, R.; Hardy, N.W.; Taylor, C.; et al. The Metabolomics Standards Initiative (MSI). Metabolomics 2007, 3, 175–178. [Google Scholar] [CrossRef]
- Afzal, A.J.; Wood, A.J.; Lightfoot, D.A. Plant Receptor-Like Serine Threonine Kinases: Roles in Signaling and Plant Defense. MPMI 2008, 21, 507–517. [Google Scholar] [CrossRef] [PubMed] [Green Version]
- Zheng, Y.; Yang, Y.; Liu, C.; Chen, L.; Sheng, J.; Shen, L. Inhibition of SlMPK1, SlMPK2, and SlMPK3 Disrupts Defense Signaling Pathways and Enhances Tomato Fruit Susceptibility to Botrytis Cinerea. J. Agric. Food Chem. 2015, 63, 5509–5517. [Google Scholar] [CrossRef]
- Onkokesung, N.; Gaquerel, E.; Kotkar, H.; Kaur, H.; Baldwin, I.T.; Galis, I. MYB8 Controls Inducible Phenolamide Levels by Activating Three Novel Hydroxycinnamoyl-Coenzyme A:Polyamine Transferases in Nicotiana attenuata. Plant Physiol. 2012, 158, 389–407. [Google Scholar] [CrossRef] [Green Version]
- Martínez-Medina, A.; Mbaluto, C.M.; Maedicke, A.; Weinhold, A.; Vergara, F.; van Dam, N.M. Leaf Herbivory Counteracts Nematode-Triggered Repression of Jasmonate-Related Defenses in Tomato Roots. Plant Physiol. 2021, 187, 1762–1778. [Google Scholar] [CrossRef]
- Chung, S.H.; Felton, G.W. Specificity of Induced Resistance in Tomato Against Specialist Lepidopteran and Coleopteran Species. J. Chem. Ecol. 2011, 37, 378. [Google Scholar] [CrossRef] [PubMed]
- Xu, J.; van Herwijnen, Z.O.; Dräger, D.B.; Sui, C.; Haring, M.A.; Schuurink, R.C. SlMYC1 Regulates Type VI Glandular Trichome Formation and Terpene Biosynthesis in Tomato Glandular Cells. Plant Cell 2018, 30, 2988–3005. [Google Scholar] [CrossRef] [PubMed] [Green Version]
- Kergunteuil, A.; Coqueret, V.; Larbat, R.; Adamowicz, S.; Bot, J.L.; Robin, C. Methodological and Ecological Caveats in Deciphering Plant Volatile Emissions: The Case Study of Tomato Exposed to Herbivory and Resource Limitation. Res. Sq. 2022. [Google Scholar] [CrossRef]
- Chen, L.; Li, X.; Zhang, J.; He, T.; Huang, J.; Zhang, Z.; Wang, Y.; Hafeez, M.; Zhou, S.; Ren, X.; et al. Comprehensive Metabolome and Volatilome Analyses in Eggplant and Tomato Reveal Their Differential Responses to Tuta absoluta Infestation. Front. Plant Sci. 2021, 12, 2231. [Google Scholar] [CrossRef] [PubMed]
- Testerink, C.; Munnik, T. Molecular, Cellular, and Physiological Responses to Phosphatidic Acid Formation in Plants. J. Exp. Bot. 2011, 62, 2349–2361. [Google Scholar] [CrossRef] [Green Version]
- Eisenring, M.; Glauser, G.; Meissle, M.; Romeis, J. Differential Impact of Herbivores from Three Feeding Guilds on Systemic Secondary Metabolite Induction, Phytohormone Levels and Plant-Mediated Herbivore Interactions. J. Chem. Ecol. 2018, 44, 1178–1189. [Google Scholar] [CrossRef]
- Carmona, D.; Lajeunesse, M.J.; Johnson, M.T.J. Plant Traits That Predict Resistance to Herbivores. Funct. Ecol. 2011, 25, 358–367. [Google Scholar] [CrossRef]
- Prüm, B.; Seidel, R.; Bohn, H.F.; Speck, T. Plant Surfaces with Cuticular Folds Are Slippery for Beetles. J. R. Soc. Interface 2012, 9, 127–135. [Google Scholar] [CrossRef] [Green Version]
- Giron, D.; Huguet, E.; Stone, G.N.; Body, M. Insect-Induced Effects on Plants and Possible Effectors Used by Galling and Leaf-Mining Insects to Manipulate Their Host-Plant. J. Insect Physiol. 2016, 84, 70–89. [Google Scholar] [CrossRef]
- Pearce, G.; Marchand, P.A.; Griswold, J.; Lewis, N.G.; Ryan, C.A. Accumulation of Feruloyltyramine and P-Coumaroyltyramine in Tomato Leaves in Response to Wounding. Phytochemistry 1998, 47, 659–664. [Google Scholar] [CrossRef]
- Kaur, H.; Heinzel, N.; Schöttner, M.; Baldwin, I.T.; Gális, I. R2R3-NaMYB8 Regulates the Accumulation of Phenylpropanoid-Polyamine Conjugates, Which Are Essential for Local and Systemic Defense against Insect Herbivores in Nicotiana attenuata. Plant Physiol. 2010, 152, 1731–1747. [Google Scholar] [CrossRef] [PubMed] [Green Version]
- Alamgir, K.M.; Hojo, Y.; Christeller, J.T.; Fukumoto, K.; Isshiki, R.; Shinya, T.; Baldwin, I.T.; Galis, I. Systematic Analysis of Rice (Oryza sativa) Metabolic Responses to Herbivory. Plant Cell Environ. 2016, 39, 453–466. [Google Scholar] [CrossRef] [PubMed]
- Larbat, R.; Adamowicz, S.; Robin, C.; Han, P.; Desneux, N.; Le Bot, J. Interrelated Responses of Tomato Plants and the Leaf Miner Tuta absoluta to Nitrogen Supply. Plant Biol. 2016, 18, 495–504. [Google Scholar] [CrossRef] [PubMed]
- Becker, C.; Han, P.; de Campos, M.R.; Béarez, P.; Thomine, E.; Le Bot, J.; Adamowicz, S.; Brun, R.; Fernandez, X.; Desneux, N.; et al. Feeding Guild Determines Strength of Top-down Forces in Multitrophic System Experiencing Bottom-up Constraints. Sci. Total Environ. 2021, 793, 148544. [Google Scholar] [CrossRef]
- Larbat, R.; Paris, C.; Le Bot, J.; Adamowicz, S. Phenolic Characterization and Variability in Leaves, Stems and Roots of Micro-Tom and Patio Tomatoes, in Response to Nitrogen Limitation. Plant Sci. 2014, 224, 62–73. [Google Scholar] [CrossRef]
- von Röpenack, E.; Parr, A.; Schulze-Lefert, P. Structural Analyses and Dynamics of Soluble and Cell Wall-Bound Phenolics in a Broad Spectrum Resistance to the Powdery Mildew Fungus in Barley. J. Biol. Chem. 1998, 273, 9013–9022. [Google Scholar] [CrossRef] [Green Version]
- Zacarés, L.; López-Gresa, M.P.; Fayos, J.; Primo, J.; Bellés, J.M.; Conejero, V. Induction of P-Coumaroyldopamine and Feruloyldopamine, Two Novel Metabolites, in Tomato by the Bacterial Pathogen Pseudomonas syringae. MPMI 2007, 20, 1439–1448. [Google Scholar] [CrossRef] [Green Version]
- Royer, M.; Larbat, R.; Le Bot, J.; Adamowicz, S.; Nicot, P.C.; Robin, C. Tomato Response Traits to Pathogenic Pseudomonas Species: Does Nitrogen Limitation Matter? Plant Sci. 2016, 244, 57–67. [Google Scholar] [CrossRef]
- Qian, D.; Zhao, Y.; Yang, G.; Huang, L. Systematic Review of Chemical Constituents in the Genus lycium (Solanaceae). Molecules 2017, 22, 911. [Google Scholar] [CrossRef] [Green Version]
- Zhu, P.-F.; Zhao, Y.-L.; Dai, Z.; Qin, X.-J.; Yuan, H.-L.; Jin, Q.; Wang, Y.-F.; Liu, Y.-P.; Luo, X.-D. Phenolic Amides with Immunomodulatory Activity from the Nonpolysaccharide Fraction of Lycium barbarum Fruits. J. Agric. Food Chem. 2020, 68, 3079–3087. [Google Scholar] [CrossRef]
- Parr, A.J.; Mellon, F.A.; Colquhoun, I.J.; Davies, H.V. Dihydrocaffeoyl Polyamines (Kukoamine and Allies) in Potato (Solanum tuberosum) Tubers Detected during Metabolite Profiling. J. Agric. Food Chem. 2005, 53, 5461–5466. [Google Scholar] [CrossRef] [PubMed]
- Roumani, M.; Besseau, S.; Gagneul, D.; Robin, C.; Larbat, R. Phenolamides in Plants: An Update on Their Function, Regulation, and Origin of Their Biosynthetic Enzymes. J. Exp. Bot. 2021, 72, 2334–2355. [Google Scholar] [CrossRef] [PubMed]
- Tanabe, K.; Hojo, Y.; Shinya, T.; Galis, I. Molecular Evidence for Biochemical Diversification of Phenolamide Biosynthesis in Rice Plants. J. Integr. Plant Biol. 2016, 58, 903–913. [Google Scholar] [CrossRef]
- Luo, W.; Friedman, M.S.; Shedden, K.; Hankenson, K.D.; Woolf, P.J. GAGE: Generally Applicable Gene Set Enrichment for Pathway Analysis. BMC Bioinform. 2009, 10, 161. [Google Scholar] [CrossRef] [PubMed] [Green Version]
- Grienenberger, E.; Besseau, S.; Geoffroy, P.; Debayle, D.; Heintz, D.; Lapierre, C.; Pollet, B.; Heitz, T.; Legrand, M. A BAHD Acyltransferase Is Expressed in the Tapetum of Arabidopsis Anthers and Is Involved in the Synthesis of Hydroxycinnamoyl Spermidines. Plant J. 2009, 58, 246–259. [Google Scholar] [CrossRef]
- Elejalde-Palmett, C.; de Bernonville, T.D.; Glevarec, G.; Pichon, O.; Papon, N.; Courdavault, V.; St-Pierre, B.; Giglioli-Guivarc’h, N.; Lanoue, A.; Besseau, S. Characterization of a Spermidine Hydroxycinnamoyltransferase in Malus domestica Highlights the Evolutionary Conservation of Trihydroxycinnamoyl Spermidines in Pollen Coat of Core Eudicotyledons. J. Exp. Bot. 2015, 66, 7271–7285. [Google Scholar] [CrossRef] [Green Version]
- Peng, H.; Yang, T.; Whitaker, B.D.; Trouth, F.; Shangguan, L.; Dong, W.; Jurick, W.M. Characterization of Spermidine Hydroxycinnamoyl Transferases from Eggplant (Solanum melongena, L.) and Its Wild Relative Solanum Richardii Dunal. Hortic. Res.-Engl. 2016, 3, 16062. [Google Scholar] [CrossRef] [Green Version]
- Delporte, M.; Bernard, G.; Legrand, G.; Hielscher, B.; Lanoue, A.; Molinié, R.; Rambaud, C.; Mathiron, D.; Besseau, S.; Linka, N.; et al. A BAHD Neofunctionalization Promotes Tetrahydroxycinnamoyl Spermine Accumulation in the Pollen Coats of the Asteraceae Family. J. Exp. Bot. 2018, 69, 5355–5371. [Google Scholar] [CrossRef]
- Peng, H.; Meyer, R.S.; Yang, T.; Whitaker, B.D.; Trouth, F.; Shangguan, L.; Huang, J.; Litt, A.; Little, D.P.; Ke, H.; et al. A Novel Hydroxycinnamoyl Transferase for Synthesis of Hydroxycinnamoyl Spermine Conjugates in Plants. BMC Plant Biol. 2019, 19, 261. [Google Scholar] [CrossRef]
- Tebayashi, S.; Horibata, Y.; Mikagi, E.; Kashiwagi, T.; Mekuria, D.B.; Dekebo, A.; Ishihara, A.; Kim, C.-S. Induction of Resistance against the Leafminer, Liriomyza trifolii, by Jasmonic Acid in Sweet Pepper. Biosci. Biotechnol. Biochem. 2007, 71, 1521–1526. [Google Scholar] [CrossRef]
- Marti, G.; Erb, M.; Boccard, J.; Glauser, G.; Doyen, G.R.; Villard, N.; Robert, C.A.M.; Turlings, T.C.J.; Rudaz, S.; Wolfender, J.-L. Metabolomics Reveals Herbivore-Induced Metabolites of Resistance and Susceptibility in Maize Leaves and Roots. Plant Cell Environ. 2013, 36, 621–639. [Google Scholar] [CrossRef] [PubMed]
- Adamowicz, S.; Le Bot, J. Altering Young Tomato Plant Growth by Nitrate and CO2 Preserves the Proportionate Relation Linking Long-Term Organic-Nitrogen Accumulation to Intercepted Radiation. New Phytol. 2008, 180, 663–672. [Google Scholar] [CrossRef]
- Adamowicz, S.; Le Bot, J.; Huanosto Magaña, R.; Fabre, J. Totomatix: A Novel Automatic Set-up to Control Diurnal, Diel and Long-Term Plant Nitrate Nutrition. Ann. Bot. 2012, 109, 309–319. [Google Scholar] [CrossRef] [PubMed] [Green Version]
- Royer, M.; Larbat, R.; Le Bot, J.; Adamowicz, S.; Robin, C. Is the C:N Ratio a Reliable Indicator of C Allocation to Primary and Defence-Related Metabolisms in Tomato? Phytochemistry 2013, 88, 25–33. [Google Scholar] [CrossRef] [PubMed]
- Yingyongnarongkul, B.; Apiratikul, N.; Aroonrerk, N.; Suksamrarn, A. Synthesis of Bis, Tris and Tetra(Dihydrocaffeoyl)Polyamine Conjugates as Antibacterial Agents against VRSA. Arch. Pharm. Res. 2008, 31, 698–704. [Google Scholar] [CrossRef]
- Wilms, V.S.; Bauer, H.; Tonhauser, C.; Schilmann, A.-M.; Müller, M.-C.; Tremel, W.; Frey, H. Catechol-Initiated Polyethers: Multifunctional Hydrophilic Ligands for PEGylation and Functionalization of Metal Oxide Nanoparticles. Biomacromolecules 2013, 14, 193–199. [Google Scholar] [CrossRef]
- Bolger, A.M.; Lohse, M.; Usadel, B. Trimmomatic: A Flexible Trimmer for Illumina Sequence Data. Bioinformatics 2014, 30, 2114–2120. [Google Scholar] [CrossRef] [Green Version]
- Li, H.; Durbin, R. Fast and Accurate Short Read Alignment with Burrows–Wheeler Transform. Bioinformatics 2009, 25, 1754–1760. [Google Scholar] [CrossRef] [Green Version]
- Liao, Y.; Smyth, G.K.; Shi, W. FeatureCounts: An Efficient General Purpose Program for Assigning Sequence Reads to Genomic Features. Bioinformatics 2014, 30, 923–930. [Google Scholar] [CrossRef] [Green Version]
- Robinson, M.D.; McCarthy, D.J.; Smyth, G.K. EdgeR: A Bioconductor Package for Differential Expression Analysis of Digital Gene Expression Data. Bioinformatics 2010, 26, 139–140. [Google Scholar] [CrossRef] [Green Version]
- Grote, S. GOfuncR: Gene Ontology Enrichment Using FUNC, Bioconductor version; Release (3.14). Available online: https://bioconductor.riken.jp/packages/3.14/bioc/vignettes/GOfuncR/inst/doc/GOfuncR.html (accessed on 23 May 2021).
- Ashburner, M.; Ball, C.A.; Blake, J.A.; Botstein, D.; Butler, H.; Cherry, J.M.; Davis, A.P.; Dolinski, K.; Dwight, S.S.; Eppig, J.T.; et al. Gene Ontology: Tool for the Unification of Biology. Nat. Genet. 2000, 25, 25–29. [Google Scholar] [CrossRef] [PubMed] [Green Version]
- The Gene Ontology Consortium; Carbon, S.; Douglass, E.; Good, B.M.; Unni, D.R.; Harris, N.L.; Mungall, C.J.; Basu, S.; Chisholm, R.L.; Dodson, R.J.; et al. The Gene Ontology Resource: Enriching a GOld Mine. Nucleic Acids Res. 2021, 49, D325–D334. [Google Scholar] [CrossRef]
- Kanehisa, M.; Furumichi, M.; Sato, Y.; Ishiguro-Watanabe, M.; Tanabe, M. KEGG: Integrating Viruses and Cellular Organisms. Nucleic Acids Res. 2021, 49, D545–D551. [Google Scholar] [CrossRef] [PubMed]
- Expósito-Rodríguez, M.; Borges, A.A.; Borges-Pérez, A.; Pérez, J.A. Selection of Internal Control Genes for Quantitative Real-Time RT-PCR Studies during Tomato Development Process. BMC Plant Biol. 2008, 8, 131. [Google Scholar] [CrossRef] [Green Version]
- Lee, D.; Douglas, C.J. Two Divergent Members of a Tobacco 4-Coumarate:Coenzyme A Ligase (4CL) Gene Family (CDNA Structure, Gene Inheritance and Expression, and Properties of Recombinant Proteins). Plant Physiol. 1996, 112, 193–205. [Google Scholar] [CrossRef] [Green Version]









| Name | Formula | MSI Identification | Metabolite Family | Calc. MW | m/z | RT [min] | FC T. absoluta Herbivory/Control | |||||||||
|---|---|---|---|---|---|---|---|---|---|---|---|---|---|---|---|---|
| LowL_4d | InfL_4d | UpL_4d | R_4d | St_4d | LowL_7d | InfL_7d | UpL_7d | R_7d | St_7d | |||||||
| p-coumaroyltyramine | C17H17NO3 | L2 | Phenolamide | 283.121 | 284.12834 | 18.4 | 1.2 | 11 | 0.9 | 0.7 | 1.0 | 1.4 | 5.0 | 0.7 | 0.6 | 1.7 |
| p-coumaroylputrescine | C13H18N2O2 | L1 | Phenolamide | 234.1369 | 235.14417 | 6.8 | 1.2 | 31 | 1.9 | 2.1 | 1.0 | 1.7 | 9.3 | 1.3 | 0.7 | 1.7 |
| p-coumaroylputrescine | C13H18N2O2 | L1 | Phenolamide | 234.1369 | 235.14413 | 7.2 | 1.3 | 17 | 1.0 | 1.0 | 1.3 | 0.9 | 1.8 | 1.3 | 0.9 | 1.6 |
| p-coumaroylputrescine | C13H18N2O2 | L1 | Phenolamide | 234.137 | 235.14424 | 3.8 | 1.1 | 4.8 | 1.2 | 1.3 | 1.4 | 1.3 | 2.4 | 1.6 | 0.8 | 1.6 |
| p-coumaroyloctopamine | C17H17NO4 | L2 | Phenolamide | 299.1159 | 300.12324 | 17.5 | 1.3 | 9.7 | 1.2 | 1.5 | 0.9 | 4.1 | 1.1 | 1.1 | 1.3 | 1.0 |
| N-feruloyltyramine | C18H19NO4 | L2 | Phenolamide | 313.1315 | 314.13881 | 18.6 | 1.1 | 10 | 0.9 | 0.8 | 1.2 | 1.5 | 7.0 | 0.8 | 0.9 | 2.0 |
| N-feruloyltyramine | C18H19NO4 | L2 | Phenolamide | 313.1315 | 314.13878 | 15.9 | 1.2 | 3.0 | 1.4 | 1.0 | 1.3 | 1.3 | 1.6 | 1.3 | 1.0 | 1.2 |
| N-feruloylputrescine | C14H20N2O3 | L1 | Phenolamide | 264.1473 | 265.15461 | 9.6 | 1.2 | 23 | 1.3 | 1.0 | 1.2 | 1.0 | 4.2 | 1.3 | 0.7 | 0.9 |
| N-feruloylputrescine | C14H20N2O3 | L1 | Phenolamide | 264.1474 | 265.1547 | 5.5 | 1.4 | 13 | 1.2 | 1.0 | 1.1 | 1.8 | 5.9 | 1.4 | 0.7 | 1.2 |
| N-feruloyl-O-methyl-dehydrodopamine | C19H19NO5 | L2 | Phenolamide | 341.1264 | 342.13364 | 17.3 | 2.7 | 12 | 1.1 | 0.7 | 0.8 | 3.9 | 4.2 | 1.0 | 1.2 | 0.9 |
| N-feruloyllysine | C16H22N2O5 | L2 | Phenolamide | 322.153 | 323.16024 | 7.7 | 1.2 | 21 | 1.4 | 1.0 | 1.3 | 2.4 | 6.1 | 2.8 | 1.4 | 1.5 |
| N-feruloyllysine | C16H22N2O5 | L2 | Phenolamide | 322.1529 | 323.16018 | 12.2 | 3.3 | 8.4 | 2.3 | 1.9 | 3.2 | 2.4 | 16 | 1.4 | 2.5 | 1.7 |
| N-feruloyllysine | C16H22N2O5 | L2 | Phenolamide | 322.1529 | 323.16019 | 9.2 | 2.0 | 3.0 | 1.9 | 1.7 | 1.9 | 2.3 | 7.4 | 1.4 | 1.7 | 2.1 |
| N-feruloyl dehydrotyramine | C18H17NO4 | L2 | Phenolamide | 311.1159 | 312.12321 | 17.1 | 0.9 | 53 | 0.9 | 0.9 | 0.8 | 1.8 | 34 | 1.1 | 0.9 | 1.0 |
| N-feruloylagmatine | C15H22N4O3 | L1 | Phenolamide | 306.1692 | 307.17645 | 12.5 | 1.2 | 4.8 | 1.2 | 1.1 | 1.1 | 1.2 | 1.9 | 1.0 | 1.1 | 1.2 |
| N-feruloylagmatine | C15H22N4O3 | L1 | Phenolamide | 306.1692 | 307.17649 | 9.0 | 1.1 | 4.0 | 1.3 | 1.2 | 1.0 | 1.1 | 1.7 | 1.2 | 1.0 | 1.1 |
| N-feruloyl O-methyldopamine | C19H21NO5 | L2 | Phenolamide | 343.1421 | 344.14936 | 18.8 | 1.2 | 9.0 | 1.0 | 1.1 | 1.1 | 2.0 | 4.2 | 0.9 | 0.9 | 1.8 |
| N-feruloyl dehydrotyramine | C18H17NO4 | L2 | Phenolamide | 311.1159 | 312.12318 | 15.6 | 1.1 | 8.3 | 1.0 | 1.0 | 1.0 | 2.1 | 4.3 | 0.9 | 0.9 | 1.1 |
| N-dihydroferuloylputrescine | C14H22N2O3 | L1 | Phenolamide | 266.1631 | 267.17036 | 5.2 | 1.4 | 19 | 1.5 | 1.5 | 1.6 | 1.2 | 9.8 | 1.5 | 1.0 | 1.6 |
| N-dihydrocaffeoylspermine | C19H34N4O3 | L2 | Phenolamide | 366.263 | 367.27031 | 7.6 | 1.5 | 7.3 | 1.5 | 1.2 | 2.4 | 1.4 | 2.9 | 1.8 | 1.2 | 1.8 |
| N-dihydrocaffeoylputrescine | C13H20N2O3 | L1 | Phenolamide | 252.1474 | 253.15468 | 2.7 | 2.2 | 90 | 2.5 | 2.4 | 2.0 | 1.4 | 24 | 2.8 | 1.3 | 1.6 |
| N-dihydrocaffeoyl, N-caffeoylspermidine | C25H33N3O6 | L2 | Phenolamide | 471.2369 | 472.24416 | 13.0 | 2.3 | 20 | 3.8 | 1.1 | 2.4 | 1.8 | 9.4 | 2.8 | 1.5 | 2.2 |
| p-coumaroylagmatine | C14H20N4O2 | L1 | Phenolamide | 276.1588 | 277.16603 | 11.1 | 1.1 | 10 | 1.5 | 1.4 | 2.0 | 1.4 | 2.6 | 1.4 | 0.9 | 1.7 |
| p-coumaroylagmatine | C14H20N4O2 | L1 | Phenolamide | 276.1587 | 277.166 | 7.1 | 1.2 | 6.4 | 1.3 | 2.6 | 1.4 | 0.9 | 3.5 | 1.0 | 0.5 | 1.2 |
| N-cis-(dihydrocaffeoyl-O-hexoside)-putrescine | C19H30N2O8 | L2 | Phenolamide | 414.2003 | 415.20757 | 2.7 | 1.2 | 1.6 | 1.3 | 0.8 | 1.7 | 0.6 | 4.5 | 4.2 | 2.0 | 1.4 |
| N-cis-(Caffeoyl-O-hexoside)-putrescine | C19H28N2O8 | L2 | Phenolamide | 412.1844 | 413.19171 | 4.5 | 1.6 | 14 | 0.9 | 1.4 | 1.4 | 1.0 | 11 | 1.9 | 0.9 | 1.1 |
| N-cis-(caffeoyl-O-hexoside)-putrescine | C19H28N2O8 | L2 | Phenolamide | 412.1846 | 413.19192 | 3.5 | 0.9 | 2.7 | 0.8 | 1.5 | 1.2 | 1.3 | 2.2 | 1.0 | 1.6 | 1.4 |
| N-cis-(caffeoyl-O-hexoside)-putrescine | C19H28N2O8 | L2 | Phenolamide | 412.1846 | 413.19188 | 2.8 | 1.2 | 2.0 | 1.0 | 1.3 | 1.0 | 1.2 | 5.5 | 2.2 | 0.9 | 1.4 |
| N-cinnamoylputrescine | C13H18N2O | L2 | Phenolamide | 218.142 | 219.14926 | 12.3 | 1.3 | 8.3 | 1.3 | 0.9 | 1.3 | 1.6 | 8.0 | 1.8 | 1.0 | 1.3 |
| N-caffeoylputrescine | C13H18N2O3 | L1 | Phenolamide | 250.1316 | 249.12424 | 4.3 | 1.4 | 29 | 1.5 | 1.3 | 1.3 | 1.0 | 17 | 1.3 | 0.9 | 1.2 |
| N-caffeoylputrescine | C13H18N2O3 | L1 | Phenolamide | 250.1317 | 251.139 | 2.7 | 1.2 | 7.1 | 1.3 | 1.0 | 1.1 | 1.5 | 3.3 | 1.6 | 1.0 | 1.6 |
| N-caffeoyllysine | C15H20N2O5 | L2 | Phenolamide | 308.1372 | 309.14447 | 8.0 | 4.2 | 8.2 | 4.7 | 1.0 | 7.8 | 3.7 | 14 | 1.8 | 0.9 | 3.2 |
| N-caffeoylagmatine | C14H20N4O3 | L1 | Phenolamide | 292.1537 | 293.16097 | 9.2 | 1.2 | 12 | 1.8 | 1.8 | 1.3 | 1.2 | 3.9 | 1.7 | 1.1 | 1.5 |
| N-caffeoyl,N-dihydrocaffeoylspermidine | C25H33N3O6 | L2 | Phenolamide | 471.2369 | 472.24418 | 13.5 | 2.3 | 20 | 2.5 | 0.9 | 2.2 | 1.0 | 13 | 3.2 | 2.4 | 2.1 |
| N,N-dihydrocaffeoylspermidine | C25H35N3O6 | L2 | Phenolamide | 473.2524 | 474.25965 | 12.0 | 3.2 | 48 | 4.3 | 3.0 | 2.6 | 2.1 | 11 | 4.3 | 2.4 | 1.7 |
| N,N-bis-dihydrocaffeoyl,N-caffeoylspermine | C37H48N4O9 | L2 | Phenolamide | 692.3417 | 693.34895 | 14.9 | 1.2 | 16 | 2.1 | 1.0 | 2.4 | 2.2 | 13 | 13 | 0.8 | 3.4 |
| N,N,N tri-dihydrocaffeoylspermine | C37H50N4O9 | L1 | Phenolamide | 694.357 | 695.36422 | 15.8 | 2.1 | 17 | 3.4 | 2.8 | 2.0 | 2.0 | 7.1 | 3.1 | 2.1 | 1.7 |
| N, N bis-dihydrocaffeoyl, N-caffeoylspermine | C37H48N4O9 | L2 | Phenolamide | 692.3419 | 693.34916 | 16.4 | 2.9 | 48 | 5.2 | 1.1 | 3.7 | 1.6 | 20 | 6.8 | 2.5 | 5.5 |
| N, N bis-dihydrocaffeoyl, N-caffeoylspermine | C37H48N4O9 | L2 | Phenolamide | 692.3417 | 693.34899 | 16.0 | 1.6 | 11 | 3.3 | 1.6 | 1.6 | 1.1 | 5.5 | 3.1 | 2.3 | 2.6 |
| N, N bis-caffeoyl, N-dihydrocaffeoylspermine | C37H46N4O9 | L2 | Phenolamide | 690.3263 | 691.33353 | 16.5 | 2.7 | 11 | 3.5 | 1.1 | 3.1 | 1.2 | 18 | 4.5 | 1.4 | 1.7 |
| caffeoyl-lysine glucoside | C21H30N2O10 | L2 | Phenolamide | 470.1898 | 471.19706 | 8.6 | 0.8 | 1.2 | 1.3 | 1.6 | 8.4 | 0.7 | 1.1 | 5.0 | 1.4 | 4.8 |
| 3-(4-hydroxyphenyl)-N-[(1E)-2-(4-hydroxyphenyl)ethenyl]-(2E)-2-propenamide | C17H15NO3 | L2 | Phenolamide | 281.1055 | 282.11278 | 16.6 | 1.5 | 88 | 1.2 | 1.1 | 0.7 | 1.1 | 28 | 1.0 | 0.7 | 1.0 |
| (2E)-N-(4-acetamidobutyl)-3-(4-hydroxy-3-methoxyphenyl)prop-2-enamide | C16H22N2O4 | L3 | Phenolamide | 306.1581 | 307.16533 | 13.3 | 1.0 | 0.8 | 2.7 | 1.1 | 5.2 | 1.2 | 0.8 | 3.5 | 0.9 | 3.8 |
| Putative feruloyl-N6-methylagmatine | C16H24N4O3 | L2 | Phenolamide | 320.1849 | 321.19217 | 13.3 | 1.3 | 5.1 | 1.2 | 1.1 | 1.2 | 1.3 | 2.3 | 1.2 | 1.1 | 1.2 |
| Putative feruloyl-N6-methylagmatine | C16H24N4O3 | L2 | Phenolamide | 320.1849 | 321.19213 | 10.3 | 1.4 | 3.0 | 1.3 | 1.2 | 0.8 | 1.3 | 1.5 | 1.0 | 1.1 | 1.1 |
| Methyl-(10R)-hydroxy-(11S,12S)-epoxy-(5Z,8Z,14Z)-eicosatrienoate | C21H34O4 | L3 | Lipid | 350.2458 | 351.25302 | 22.9 | 0.8 | 1.8 | 0.8 | 0.4 | 1.0 | 0.9 | 1.2 | 1.3 | 2.8 | 1.3 |
| hydroxyprogesterone caproate | C27H40O4 | L3 | Lipid | 428.2906 | 429.29786 | 23.8 | 0.8 | 0.6 | 1.2 | 1.0 | 0.7 | 2.9 | 1.0 | 0.4 | 0.9 | 1.0 |
| [FA(18:4)]6Z_9Z_12Z_15Z-octadecatetraenoicacid | C18H28O2 | L3 | Lipid | 276.2092 | 277.21647 | 23.8 | 0.7 | 3.8 | 0.7 | 1.0 | 0.8 | 0.9 | 1.4 | 0.8 | 0.8 | 1.1 |
| [FA(18:3)]13S-hydroperoxy-9Z_11E_14Z-octadecatrienoicacid | C18H30O4 | L3 | Lipid | 310.2144 | 309.20711 | 22.0 | 0.9 | 14 | 0.6 | 1.1 | 1.1 | 0.8 | 4.7 | 1.5 | 0.9 | 0.8 |
| [FA(18:3)]13S-hydroperoxy-9Z_11E_14Z-octadecatrienoicacid | C18H30O4 | L3 | Lipid | 310.2144 | 309.20703 | 22.2 | 1.1 | 5.3 | 0.8 | 1.0 | 1.1 | 0.9 | 3.8 | 0.9 | 1.0 | 1.2 |
| (12Z)-9,10,11-trihydroxyoctadec-12-enoic acid | C18H34O5 | L3 | Lipid | 352.2228 | 353.23006 | 21.8 | 0.7 | 4.7 | 2.0 | 1.2 | 1.1 | 1.5 | 6.5 | 1.1 | 1.7 | 0.9 |
| Solasodin | C27H43NO2 | L2 | Glycoalkaloid | 413.3293 | 414.33655 | 19.4 | 1.0 | 0.9 | 1.0 | 1.0 | 1.3 | 1.2 | 1.0 | 1.1 | 1.0 | 2.0 |
| Solasodin | C27H43NO2 | L2 | Glycoalkaloid | 413.3296 | 414.33683 | 20.9 | 1.0 | 2.3 | 1.2 | 0.7 | 1.1 | 1.8 | 2.2 | 1.2 | 0.8 | 2.3 |
| Dehydrotomatine | C50H81NO21 | L2 | Glycoalkaloid | 2063.058 | 1032.5365 | 19.4 | 1.3 | 1.1 | 1.2 | 1.0 | 1.5 | 1.3 | 1.2 | 1.5 | 0.9 | 2.5 |
| Gossypetin 7,4′-dimethyl ether 8-acetate | C19H16O9 | L3 | Flavonoïd | 388.0796 | 389.08683 | 15.5 | 1.1 | 0.3 | 0.7 | 1.0 | 1.0 | 1.6 | 1.3 | 1.6 | 1.1 | 1.2 |
| Proclavaminic acid * | C8H14N2O4 | L3 | Carboxylic acid | 202.0953 | 203.10259 | 2.4 | 1.0 | 101 | 1.0 | 2.4 | 0.5 | 1.3 | 33 | 1.0 | 1.6 | 0.9 |
| Decylubiquinone | C19H30O4 | L3 | Benzoquinone | 322.2146 | 323.22185 | 21.8 | 0.9 | 5.4 | 0.5 | 0.9 | 1.0 | 1.3 | 2.3 | 3.0 | 1.2 | 1.0 |
| Decylubiquinone | C19H30O4 | L3 | Benzoquinone | 322.2145 | 323.22182 | 22.0 | 1.1 | 6.4 | 0.7 | 0.8 | 1.2 | 1.3 | 2.6 | 1.7 | 0.3 | 1.3 |
| Guanine | C5H5N5O | L2 | Amino purine | 151.0494 | 152.0567 | 3.9 | 0.9 | 4.4 | 1.0 | 0.7 | 0.8 | 0.6 | 1.5 | 1.0 | 0.9 | 1.3 |
| Phenyl-butyryl-glutamine | C15H20N2O4 | L2 | Amino acid | 292.1424 | 293.14972 | 6.8 | 1.4 | 4.0 | 4.6 | 0.8 | 6.0 | 5.5 | 13 | 2.8 | 0.7 | 4.4 |
| Phenyl-butyryl-glutamine | C15H20N2O4 | L2 | Amino acid | 292.1425 | 293.14974 | 10.4 | 7.4 | 6.2 | 7.2 | 0.9 | 9.5 | 4.5 | 7.5 | 3.7 | 0.9 | 4.1 |
| N-decanoyl histidine | C16H27N3O3 | L2 | Amino acid | 309.2054 | 310.21263 | 7.6 | 1.6 | 5.4 | 1.9 | 1.2 | 2.4 | 1.7 | 2.2 | 1.5 | 1.1 | 1.4 |
| N-acetyltyramine | C10H13NO2 | L3 | Amino acid | 179.0946 | 180.1019 | 7.0 | 1.0 | 2.0 | 2.8 | 1.0 | 1.0 | 1.7 | 1.9 | 1.3 | 0.5 | 1.0 |
| N6_N6_N6-Trimethyl-L-lysine | C9H20N2O | L2 | Amino acid | 172.1576 | 173.16488 | 3.2 | 1.3 | 2.4 | 1.0 | 0.9 | 1.2 | 1.2 | 2.9 | 1.0 | 0.8 | 1.3 |
| N6_N6_N6-Trimethyl-L-lysine | C9H20N2O | L3 | Amino acid | 172.1576 | 173.16488 | 1.9 | 1.0 | 77 | 1.3 | 0.9 | 1.7 | 1.5 | 31 | 0.9 | 1.1 | 1.2 |
| Malonyltryptophan | C14H14N2O5 | L1 | Amino acid | 290.0904 | 291.09769 | 15.8 | 1.3 | 2.9 | 1.6 | 1.0 | 2.1 | 1.9 | 8.2 | 1.4 | 0.9 | 2.5 |
| Lysine | C6H14N2O2 | L1 | Amino acid | 146.1055 | 147.11281 | 8.0 | 1.6 | 1.5 | 3.2 | 1.0 | 7.1 | 3.2 | 1.8 | 1.7 | 0.8 | 3.5 |
| Capryloylglycine | C10H19NO3 | L3 | Amino acid | 201.1365 | 202.1438 | 4.2 | 1.1 | 0.7 | 1.0 | 0.5 | 1.8 | 1.1 | 0.8 | 1.3 | 0.1 | 1.0 |
| Butyryl-carnitine * | C11H21NO4 | L3 | Amino acid | 231.1471 | 232.15434 | 3.1 | 0.8 | 98 | 1.0 | 1.2 | 1.3 | 0.7 | 52 | 2.5 | 2.1 | 1.5 |
| 9-amino-nonanoic acid | C9H19NO2 | L3 | Amino acid | 173.1416 | 174.14892 | 10.1 | 1.0 | 2.4 | 1.3 | 1.0 | 1.3 | 1.4 | 2.0 | 0.9 | 1.0 | 1.6 |
| 2-Acetamido-2-deoxy-3-O-beta-D-galactopyranosyl-1-O-L-threonyl-alpha-D-galactopyranose | C18H32N2O13 | L3 | Unknown | 484.1923 | 485.19958 | 17.7 | 0.9 | 5.0 | 1.6 | 1.4 | 0.8 | 0.8 | 2.0 | 1.1 | 1.0 | 1.2 |
| 19-Nortestosterone | C18H26O2 | L3 | Terpenoid | 274.1935 | 275.2008 | 22.0 | 0.7 | 8.1 | 1.1 | 1.0 | 1.2 | 0.8 | 2.4 | 1.3 | 1.2 | 0.7 |
| 5′-S-Methyl-5′-thioadenosine | C11H15N5O3S | L2 | Ribonucleoside | 297.0896 | 298.09688 | 8.3 | 1.3 | 0.1 | 1.2 | 1.0 | 0.9 | 2.0 | 0.8 | 0.4 | 0.8 | 1.0 |
| O-feruloylquinate | C17H20O9 | L2 | Phenolic acid | 368.1107 | 369.11793 | 12.5 | 3.2 | 1.1 | 1.0 | 0.9 | 1.1 | 1.2 | 0.2 | 1.1 | 1.1 | 1.5 |
| Ferulic acid | C10H10O4 | L1 | Phenolic acid | 194.058 | 195.06521 | 12.6 | 1.3 | 0.5 | 0.8 | 1.1 | 0.8 | 1.1 | 1.0 | 0.8 | 0.9 | 0.9 |
| 1-O-feruloyl-beta-D-glucose | C16H20O9 | L2 | Phenolic acid | 356.1107 | 355.1032 | 11.3 | 2.0 | 6.7 | 2.2 | 0.9 | 1.6 | 0.9 | 2.0 | 2.0 | 1.0 | 1.2 |
Publisher’s Note: MDPI stays neutral with regard to jurisdictional claims in published maps and institutional affiliations. |
© 2022 by the authors. Licensee MDPI, Basel, Switzerland. This article is an open access article distributed under the terms and conditions of the Creative Commons Attribution (CC BY) license (https://creativecommons.org/licenses/by/4.0/).
Share and Cite
Roumani, M.; Le Bot, J.; Boisbrun, M.; Magot, F.; Péré, A.; Robin, C.; Hilliou, F.; Larbat, R. Transcriptomics and Metabolomics Analyses Reveal High Induction of the Phenolamide Pathway in Tomato Plants Attacked by the Leafminer Tuta absoluta. Metabolites 2022, 12, 484. https://doi.org/10.3390/metabo12060484
Roumani M, Le Bot J, Boisbrun M, Magot F, Péré A, Robin C, Hilliou F, Larbat R. Transcriptomics and Metabolomics Analyses Reveal High Induction of the Phenolamide Pathway in Tomato Plants Attacked by the Leafminer Tuta absoluta. Metabolites. 2022; 12(6):484. https://doi.org/10.3390/metabo12060484
Chicago/Turabian StyleRoumani, Marwa, Jacques Le Bot, Michel Boisbrun, Florent Magot, Arthur Péré, Christophe Robin, Frédérique Hilliou, and Romain Larbat. 2022. "Transcriptomics and Metabolomics Analyses Reveal High Induction of the Phenolamide Pathway in Tomato Plants Attacked by the Leafminer Tuta absoluta" Metabolites 12, no. 6: 484. https://doi.org/10.3390/metabo12060484
APA StyleRoumani, M., Le Bot, J., Boisbrun, M., Magot, F., Péré, A., Robin, C., Hilliou, F., & Larbat, R. (2022). Transcriptomics and Metabolomics Analyses Reveal High Induction of the Phenolamide Pathway in Tomato Plants Attacked by the Leafminer Tuta absoluta. Metabolites, 12(6), 484. https://doi.org/10.3390/metabo12060484

