Effects of Acute and Chronic Resistance Exercise on the Skeletal Muscle Metabolome
Abstract
1. Introduction
2. Results
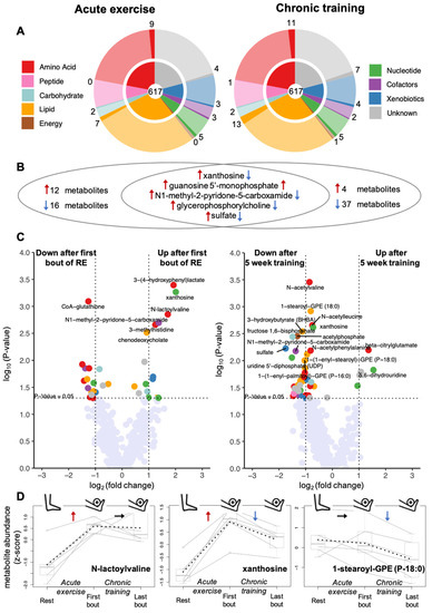
2.1. Effects of Resistance Exercise on the Acute Response of the Skeletal Muscle Metabolome
- Oxidative stress & regulation of fatty acid metabolism: CoA-glutathione, which is linked to oxidative stress response, and three medium-chain dicarboxylic fatty acids concordantly decreased post RE. Dicarboxylic fatty acids, which show antiketogenic activity, are generated through ω-oxidation of fatty acids. Their metabolism is typically upregulated in fasting state and in cases of defects of mitochondrial β-oxidation [14].
- Nucleotide breakdown & tissue homeostasis: Several metabolites linked to ATP deamination and NAD degradation (N1-methyl-2-pyridone-5-carboxamide (2PY)) as well as a metabolite of actin/myosin breakdown (3-methylhistidine) [15] and membrane phospholipid metabolism (glycerophosphocholine (GPC)) concordantly increased post RE. Specifically, the ATP breakdown products xanthine, hypoxanthine, as well as xanthosine were consistently increased after a bout of RE. In contrast, inosine-5′-monophosphate (IMP) was lower post resistance exercise and not part of the cluster.
- Protein degradation: Two amino acid derivatives (N-lactoylvaline, 3-(4-hydroxyphenyl)lactate) and 6-phosphogluconate concordantly increased after a bout of RE. N-lactoyl-amino acids are pseudo-dipeptides that are formed from lactate and amino acids by reverse proteolysis through cytosolic nonspecific dipeptidase 2, specifically when lactate or amino acid levels are increased [16]. The endogenous monosaccharide phosphate 6-phosphogluconate is a metabolite of glucose-6-phosphate, a substrate in non-enzymatic glycation processes [17].
2.2. Effects of Chronic Resistance Training on the Acute Response of the Muscle Metabolome
- Glutamate derivatives: Beta-citrylglutamate (BCG) is a derivative of glutamic acid that was first identified in newborn rat brain and has been linked to brain development and cell-cycle regulation. It increased significantly after chronic training but did not closely cluster with any of the remaining 45 metabolites that changed in response to training (i.e., BCG showed only relatively weak concordance of changes with other metabolites), possibly indicating a unique training-related process.
- Energy metabolism: Fructose-1,6-bisphosphate, an intermediate of glycolysis, and acetylophosphate required for ATP synthesis concordantly decreased after chronic training.
- NAD metabolism: As observed in acute exercise response, sulfate and N1-methyl-2-pyridone-5-carboxamide (2PY), a metabolite of NAD turnover, change concordantly also in response to chronic training.
- BCAA and ketogenic amino acid metabolism: 3-Hydroxybutyrate (BHBA), a ketone body that is generated by BCAA degradation (among other pathways), and the N-acetylated BCAAs valine and leucine as well as the N-acetylated ketogenic amino acid phenylalanine concordantly decreased after chronic training.
- Glycerophosphoethanolamine metabolism: Four glycerophosphoethanolamines (GPEs), which are an important class of metabolites in the constellation of membrane structures, decrease concordantly in response to training. Notably, three of the four GPEs in the cluster are plasmalogens.
3. Discussion
3.1. Metabolites Associated with Increased Protein Turnover after Unaccustomed RE
3.2. Metabolites Associated with the Antioxidative System after Unaccustomed RE
3.3. Metabolites That Support a Growth-Related Environment in Skeletal Muscle in Response to RE in the Trained and Untrained State
3.4. Metabolites Reflecting Acutely Increased Energy and Nucleotide Metabolism in Response to RE in the Trained and Untrained State
3.5. Metabolites Reflecting Changes in the Skeletal Muscle Lipid Profile after a Period of Resistance Training
3.6. Metabolites Reflecting the Modulation of Skeletal Muscle Energy Metabolism after a Period of Resistance Training
3.7. Metabolites Reflecting Changes in the Profile of N-Acetylated Ketogenic Amino Acids after a Period of Resistance Training
3.8. Limitations
4. Methods
4.1. Ethics Statement
4.2. Subjects
4.3. Study Design
4.4. Resistance Exercise Sessions
4.5. Skeletal Muscle Biopsies
4.6. Immunohistochemistry and Determination of Myofibre Diameter
4.7. Tissue Homogenization
4.8. Metabolomics Measurement
4.9. Statistical Analysis
5. Conclusions
Supplementary Materials
Author Contributions
Funding
Institutional Review Board Statement
Informed Consent Statement
Data Availability Statement
Acknowledgments
Conflicts of Interest
Abbreviations
References
- Ihalainen, J.K.; Inglis, A.; Mäkinen, T.; Newton, R.U.; Kainulainen, H.; Kyröläinen, H.; Walker, S. Strength Training Improves Metabolic Health Markers in Older Individual Regardless of Training Frequency. Front. Physiol. 2019, 10, 32. [Google Scholar] [CrossRef] [PubMed]
- Gehlert, S.; Suhr, F.; Gutsche, K.; Willkomm, L.; Kern, J.; Jacko, D.; Knicker, A.; Schiffer, T.; Wackerhage, H.; Bloch, W. High force development augments skeletal muscle signalling in resistance exercise modes equalized for time under tension. Pflug. Arch. Eur. J. Physiol. 2014, 467, 1343–1356. [Google Scholar] [CrossRef] [PubMed]
- Goodman, C.A. Role of mTORC1 in mechanically induced increases in translation and skeletal muscle mass. J. Appl. Physiol. 2019, 127, 581–590. [Google Scholar] [CrossRef] [PubMed]
- Egan, B.; Zierath, J.R. Exercise Metabolism and the Molecular Regulation of Skeletal Muscle Adaptation. Cell Metab. 2013, 17, 162–184. [Google Scholar] [CrossRef] [PubMed]
- Moore, D.R.; Tang, J.E.; Burd, N.A.; Rerecich, T.; Tarnopolsky, M.A.; Phillips, S.M. Differential stimulation of myofibrillar and sarcoplasmic protein synthesis with protein ingestion at rest and after resistance exercise. J. Physiol. 2009, 587, 897–904. [Google Scholar] [CrossRef] [PubMed]
- Forsberg, A.M.; Nilsson, E.; Werneman, J.; Bergström, J.; Hultman, E. Muscle composition in relation to age and sex. Clin. Sci. 1991, 81, 249–256. [Google Scholar] [CrossRef]
- McGlory, C.; Devries, M.C.; Phillips, S.M. Skeletal muscle and resistance exercise training; the role of protein synthesis in recovery and remodeling. J. Appl. Physiol. 2017, 122, 541–548. [Google Scholar] [CrossRef]
- Heiden, M.G.V.; Lunt, S.Y.; Dayton, T.L.; Fiske, B.P.; Israelsen, W.J.; Mattaini, K.R.; Vokes, N.I.; Stephanopoulos, G.; Cantley, L.C.; Metallo, C.M.; et al. Metabolic Pathway Alterations that Support Cell Proliferation. Cold Spring Harb. Symp. Quant. Biol. 2012, 76, 325–334. [Google Scholar] [CrossRef]
- Hargreaves, M.; Spriet, L.L. Skeletal muscle energy metabolism during exercise. Nat. Metab. 2020, 2, 817–828. [Google Scholar] [CrossRef]
- Tullson, P.C.; Terjung, R.L. Adenine nucleotide metabolism in contracting skeletal muscle. Exerc. Sport Sci. Rev. 1991, 19, 507–537. [Google Scholar] [CrossRef]
- Huffman, K.M.; Koves, T.; Hubal, M.; Abouassi, H.; Beri, N.; Bateman, L.A.; Stevens, R.D.; Ilkayeva, O.R.; Hoffman, E.; Muoio, D.; et al. Metabolite signatures of exercise training in human skeletal muscle relate to mitochondrial remodelling and cardiometabolic fitness. Diabetologia 2014, 57, 2282–2295. [Google Scholar] [CrossRef] [PubMed]
- Fazelzadeh, P.; Hangelbroek, R.W.J.; Tieland, M.; de Groot, L.C.P.G.M.; Verdijk, L.; van Loon, L.J.C.; Smilde, A.K.; Alves, R.D.A.M.; Vervoort, J.; Muller, M.; et al. The Muscle Metabolome Differs between Healthy and Frail Older Adults. J. Proteome Res. 2016, 15, 499–509. [Google Scholar] [CrossRef] [PubMed]
- Beloborodova, N.; Bairamov, I.; Olenin, A.; Shubina, V.; Teplova, V.; Fedotcheva, N. Effect of phenolic acids of microbial origin on production of reactive oxygen species in mitochondria and neutrophils. J. Biomed. Sci. 2012, 19, 89. [Google Scholar] [CrossRef] [PubMed]
- Zhang, X.; Gao, T.; Deng, S.; Shang, L.; Chen, X.; Chen, K.; Zeng, J. Fasting induces hepatic lipid accumulation by stimulating peroxisomal dicarboxylic acid oxidation. J. Biol. Chem. 2021, 296, 100622. [Google Scholar] [CrossRef]
- Chinkes, D.L. Methods for measuring tissue protein breakdown rate in vivo. Curr. Opin. Clin. Nutr. Metab. Care 2005, 8, 534–537. [Google Scholar] [CrossRef]
- Jansen, R.S.; Addie, R.; Merkx, R.; Fish, A.; Mahakena, S.; Bleijerveld, O.B.; Altelaar, M.; Ijlst, L.; Wanders, R.J.; Borst, P.; et al. N-lactoyl-amino acids are ubiquitous metabolites that originate from CNDP2-mediated reverse proteolysis of lactate and amino acids. Proc. Natl. Acad. Sci. USA 2015, 112, 6601–6606. [Google Scholar] [CrossRef]
- Goldin, A.; Beckman, J.A.; Schmidt, A.M.; Creager, M.A. Advanced glycation end products: Sparking the development of diabetic vascular injury. Circulation 2006, 114, 597–605. [Google Scholar] [CrossRef]
- Law, T.D.; Clark, L.A.; Clark, B.C. Resistance Exercise to Prevent and Manage Sarcopenia and Dynapenia. Annu. Rev. Gerontol. Geriatr. 2016, 36, 205–228. [Google Scholar] [CrossRef]
- Bull, F.C.; Al-Ansari, S.S.; Biddle, S.; Borodulin, K.; Buman, M.P.; Cardon, G.; Carty, C.; Chaput, J.-P.; Chastin, S.; Chou, R.; et al. World Health Organization 2020 guidelines on physical activity and sedentary behaviour. Br. J. Sports Med. 2020, 54, 1451–1462. [Google Scholar] [CrossRef]
- Morville, T.; Sahl, R.E.; Moritz, T.; Helge, J.W.; Clemmensen, C. Plasma Metabolome Profiling of Resistance Exercise and Endurance Exercise in Humans. Cell Rep. 2020, 33, 108554. [Google Scholar] [CrossRef]
- Abrigo, J.; Gonzalez, F.; Aguirre, F.; Tacchi, F.; González, A.; Meza, M.P.; Simon, F.; Cabrera, D.; Arrese, M.; Karpen, S.; et al. Cholic acid and deoxycholic acid induce skeletal muscle atrophy through a mechanism dependent on TGR5 receptor. J. Cell. Physiol. 2021, 236, 260–272. [Google Scholar] [CrossRef] [PubMed]
- Kliewer, S.A.; Mangelsdorf, D.J. Bile Acids as Hormones: The FXR-FGF15/19 Pathway. Dig. Dis. 2015, 33, 327–331. [Google Scholar] [CrossRef] [PubMed]
- Davison, A.S.; Norman, B.; Ross, G.A.; Hughes, A.T.; Khedr, M.; Milan, A.M.; Gallagher, J.A.; Ranganath, L.R. Evaluation of the serum metabolome of patients with alkaptonuria before and after two years of treatment with nitisinone using LC-QTOF-MS. JIMD Rep. 2019, 48, 67–74. [Google Scholar] [CrossRef] [PubMed]
- Blomstrand, E.; Andersson, S.; Hassmén, P.; Ekblom, B.; Newsholme, E.A. Effect of branched-chain amino acid and carbohydrate supplementation on the exercise-induced change in plasma and muscle concentration of amino acids in human subjects. Acta Physiol. Scand. 1995, 153, 87–96. [Google Scholar] [CrossRef] [PubMed]
- Dohm, G.L.; Tapscott, E.B.; Kasperek, G.J. Protein degradation during endurance exercise and recovery. Med. Sci. Sports Exerc. 1987, 19, S166–S171. [Google Scholar] [CrossRef]
- Jansen, R.S.; Mahakena, S.; de Haas, M.; Borst, P.; van de Wetering, K. ATP-binding Cassette Subfamily C Member 5 (ABCC5) Functions as an Efflux Transporter of Glutamate Conjugates and Analogs. J. Biol. Chem. 2015, 290, 30429–30440. [Google Scholar] [CrossRef]
- Ulbricht, A.; Gehlert, S.; Leciejewski, B.; Schiffer, T.; Bloch, W.; Höhfeld, J. Induction and adaptation of chaperone-assisted selective autophagy CASA in response to resistance exercise in human skeletal muscle. Autophagy 2015, 11, 538–546. [Google Scholar] [CrossRef]
- Kochlik, B.; Gerbracht, C.; Grune, T.; Weber, D. The Influence of Dietary Habits and Meat Consumption on Plasma 3-Methylhistidine-A Potential Marker for Muscle Protein Turnover. Mol. Nutr. Food Res. 2018, 62, e1701062. [Google Scholar] [CrossRef]
- Trayer, I.P.; Harris, C.I.; Perry, S.V. 3-Methyl histidine and adult and foetal forms of skeletal muscle myosin. Nature 1968, 217, 452–453. [Google Scholar] [CrossRef]
- Kumar, V.; Atherton, P.; Smith, K.; Rennie, M.J. Human muscle protein synthesis and breakdown during and after exercise. J. Appl. Physiol. 2009, 106, 2026–2039. [Google Scholar] [CrossRef]
- Jacko, D.; Bersiner, K.; Schulz, O.; Przyklenk, A.; Spahiu, F.; Höhfeld, J.; Bloch, W.; Gehlert, S. Coordinated alpha-crystallin B phosphorylation and desmin expression indicate adaptation and deadaptation to resistance exercise-induced loading in human skeletal muscle. AJP Cell Physiol. 2020, 319, C300–C312. [Google Scholar] [CrossRef] [PubMed]
- Baldelli, S.; Ciccarone, F.; Limongi, D.; Checconi, P.; Palamara, A.T.; Ciriolo, M.R. Glutathione and Nitric Oxide: Key Team Players in Use and Disuse of Skeletal Muscle. Nutrients 2019, 11, 2318. [Google Scholar] [CrossRef] [PubMed]
- Powers, S.K.; Jackson, M.J. Exercise-induced oxidative stress: Cellular mechanisms and impact on muscle force production. Physiol. Rev. 2008, 88, 1243–1276. [Google Scholar] [CrossRef] [PubMed]
- Elokda, A.S.; Nielsen, D.H. Effects of exercise training on the glutathione antioxidant system. Eur. J. Prev. Cardiol. 2007, 14, 630–637. [Google Scholar] [CrossRef]
- Ji, L.L.; Fu, R.; Mitchell, E.W. Glutathione and antioxidant enzymes in skeletal muscle: Effects of fiber type and exercise intensity. J. Appl. Physiol. 1992, 73, 1854–1859. [Google Scholar] [CrossRef]
- Ondarza, R.N.; Rendón, J.L.; Ondarza, M. Glutathione reductase in evolution. J. Mol. Evol. 1983, 19, 371–375. [Google Scholar] [CrossRef]
- McBride, J.M.; Kraemer, W.J.; Triplett-McBride, T.; Sebastianelli, W. Effect of resistance exercise on free radical production. Med. Sci. Sports Exerc. 1998, 30, 67–72. [Google Scholar] [CrossRef]
- Zhou, H.; Liu, L.; Zhang, Y.; Huang, Y.; Tao, Y.; Zhang, S.; Su, J.; Tang, Y.; Guo, Z.; Hu, R.; et al. Glutathione prevents free fatty acids-induced oxidative stress and apoptosis in human brain vascular endothelial cells through Akt pathway. CNS Neurosci. Ther. 2013, 19, 252–261. [Google Scholar] [CrossRef]
- Iaconelli, A.; Gastaldelli, A.; Chiellini, C.; Gniuli, D.; Favuzzi, A.; Binnert, C.; Mingrone, G. Effect of oral sebacic Acid on postprandial glycemia, insulinemia, and glucose rate of appearance in type 2 diabetes. Diabetes Care 2010, 33, 2327–2332. [Google Scholar] [CrossRef]
- Morville, T.; Sahl, R.; Trammell, S.; Svenningsen, J.S.; Gillum, M.; Helge, J.; Clemmensen, C. Divergent effects of resistance and endurance exercise on plasma bile acids, FGF19, and FGF21 in humans. JCI Insight 2018, 3. [Google Scholar] [CrossRef]
- Hofmann, A.F.; Hagey, L.R. Bile acids: Chemistry, pathochemistry, biology, pathobiology, and therapeutics. CMLS Cell Mol. Life Sci. 2008, 65, 2461–2483. [Google Scholar] [CrossRef] [PubMed]
- Benoit, B.; Meugnier, E.; Castelli, M.; Chanon, S.; Vieille-Marchiset, A.; Durand, C.; Bendridi, N.; Pesenti, S.; Monternier, P.-A.; Durieux, A.-C.; et al. Fibroblast growth factor 19 regulates skeletal muscle mass and ameliorates muscle wasting in mice. Nat. Med. 2017, 23, 990–996. [Google Scholar] [CrossRef] [PubMed]
- Johansson, H.; Søndergaard, J.N.; Jorns, C.; Kutter, C.; Ellis, E.C.S. Chenodeoxycholic Acid Modulates Bile Acid Synthesis Independent of Fibroblast Growth Factor 19 in Primary Human Hepatocytes. Front. Endocrinol. 2020, 11, 554922. [Google Scholar] [CrossRef] [PubMed]
- Hamada-Kanazawa, M.; Kouda, M.; Odani, A.; Matsuyama, K.; Kanazawa, K.; Hasegawa, T.; Narahara, M.; Miyake, M. Beta-Citryl-L-glutamate is an endogenous iron chelator that occurs naturally in the developing brain. Biol. Pharm. Bull. 2010, 33, 729–737. [Google Scholar] [CrossRef][Green Version]
- Miyake, M.; Kakimoto, Y.; Sorimachi, M. Isolation and identification of beta-citryl-L-glutamic acid from newborn rat brain. Biochim. Biophys. Acta 1978, 544, 656–666. [Google Scholar] [CrossRef]
- Miyake, M.; Kume, S.; Kakimoto, Y. Correlation of the level of beta-citryl-L-glutamic acid with spermatogenesis in rat testes. Biochim. Biophys. Acta 1982, 719, 495–500. [Google Scholar] [CrossRef]
- Collard, F.; Vertommen, D.; Constantinescu, S.; Buts, L.; Schaftingen, E.V. Molecular identification of β-citrylglutamate hydrolase as glutamate carboxypeptidase 3. J. Biol. Chem. 2011, 286, 38220–38230. [Google Scholar] [CrossRef]
- Navrátil, M.; Tykvart, J.; Schimer, J.; Pachl, P.; Navratil, V.; Rokob, T.A.; Hlouchova, K.; Rulíšek, L.; Konvalinka, J. Comparison of human glutamate carboxypeptidases II and III reveals their divergent substrate specificities. FEBS J. 2016, 283, 2528–2545. [Google Scholar] [CrossRef]
- Long, T.; Hicks, M.; Yu, H.-C.; Biggs, W.H.; Kirkness, E.F.; Menni, C.; Zierer, J.; Small, K.S.; Mangino, M.; Messier, H.; et al. Whole-genome sequencing identifies common-to-rare variants associated with human blood metabolites. Nat. Genet. 2017, 49, 568–578. [Google Scholar] [CrossRef]
- Pillon, N.J.; Gabriel, B.M.; Dollet, L.; Smith, J.A.B.; Puig, L.S.; Botella, J.; Bishop, D.J.; Krook, A.; Zierath, J.R. Transcriptomic profiling of skeletal muscle adaptations to exercise and inactivity. Nat. Commun. 2020, 11, 470. [Google Scholar] [CrossRef]
- Kadi, F.; Schjerling, P.; Andersen, L.L.; Charifi, N.; Madsen, J.L.; Christensen, L.R.; Andersen, J.L. The effects of heavy resistance training and detraining on satellite cells in human skeletal muscles. J. Physiol. 2004, 558, 1005–1012. [Google Scholar] [CrossRef] [PubMed]
- Cuenoud, B.; Ipek, Ö.; Shevlyakova, M.; Beaumont, M.; Cunnane, S.C.; Gruetter, R.; Xin, L. Brain NAD Is Associated with ATP Energy Production and Membrane Phospholipid Turnover in Humans. Front. Aging Neurosci. 2020, 12, 609517. [Google Scholar] [CrossRef] [PubMed]
- Korzeniewski, B. AMP deamination delays muscle acidification during heavy exercise and hypoxia. J. Biol. Chem. 2006, 281, 3057–3066. [Google Scholar] [CrossRef] [PubMed]
- Lowenstein, J.M.; Goodman, M.N. The purine nucleotide cycle in skeletal muscle. Fed. Proc. 1978, 37, 2308–2312. [Google Scholar]
- Hellsten, Y.; Frandsen, U.; Orthenblad, N.; Sjødin, B.; Richter, E.A. Xanthine oxidase in human skeletal muscle following eccentric exercise: A role in inflammation. J. Physiol. 1997, 498, 239–248. [Google Scholar] [CrossRef] [PubMed]
- Sahlin, K.; Broberg, S.; Ren, J.M. Formation of inosine monophosphate (IMP) in human skeletal muscle during incremental dynamic exercise. Acta Physiol. Scand. 1989, 136, 193–198. [Google Scholar] [CrossRef]
- Stathis, C.G.; Carey, M.F.; Hayes, A.; Garnham, A.P.; Snow, R.J. Sprint training reduces urinary purine loss following intense exercise in humans. Appl. Physiol. Nutr. Metab. 2006, 31, 702–708. [Google Scholar] [CrossRef]
- Lenglet, A.; Liabeuf, S.; Bodeau, S.; Louvet, L.; Mary, A.; Boullier, A.; Massy, Z.A. N-methyl-2-pyridone-5-carboxamide (2PY)-Major Metabolite of Nicotinamide: An Update on an Old Uremic Toxin. Toxins 2016, 8, 339. [Google Scholar] [CrossRef]
- White, A.T.; Schenk, S. NAD(+)/NADH and skeletal muscle mitochondrial adaptations to exercise. Am. J. Physiol. Endocrinol. Metab. 2012, 303, E308–E321. [Google Scholar] [CrossRef]
- Boulangé, C.L.; Claus, S.P.; Chou, C.J.; Collino, S.; Montoliu, I.; Kochhar, S.; Holmes, E.; Rezzi, S.; Nicholson, J.K.; Dumas, M.E.; et al. Early metabolic adaptation in C57BL/6 mice resistant to high fat diet induced weight gain involves an activation of mitochondrial oxidative pathways. J. Proteome Res. 2013, 12, 1956–1968. [Google Scholar] [CrossRef]
- Lamb, D.A.; Moore, J.H.; Mesquita, P.H.C.; Smith, M.A.; Vann, C.G.; Osburn, S.C.; Fox, C.; Lopez, H.L.; Ziegenfuss, T.N.; Huggins, K.W.; et al. Resistance training increases muscle NAD+ and NADH concentrations as well as NAMPT protein levels and global sirtuin activity in middle-aged, overweight, untrained individuals. Aging 2020, 12, 9447–9460. [Google Scholar] [CrossRef] [PubMed]
- Achten, J.; Jeukendrup, A.E. Optimizing fat oxidation through exercise and diet. Nutrition 2004, 20, 716–727. [Google Scholar] [CrossRef] [PubMed]
- Ormsbee, M.J.; Thyfault, J.P.; Johnson, E.A.; Kraus, R.M.; Choi, M.D.; Hickner, R.C. Fat metabolism and acute resistance exercise in trained men. J. Appl. Physiol. 2007, 102, 1767–1772. [Google Scholar] [CrossRef] [PubMed]
- Braverman, N.E.; Moser, A.B. Functions of plasmalogen lipids in health and disease. Biochim. Biophys. Acta 2012, 1822, 1442–1452. [Google Scholar] [CrossRef] [PubMed]
- Hughes, B.P.; Frais, F.F. Changes in plasmalogen content of human heart and skeletal muscle with age and development. Nature 1967, 215, 993–994. [Google Scholar] [CrossRef] [PubMed]
- Tesch, P.A.; Komi, P.V.; Häkkinen, K. Enzymatic adaptations consequent to long-term strength training. Int. J. Sports Med. 1987, 8 (Suppl. 1), 66–69. [Google Scholar] [CrossRef]
- Jackman, S.R.; Witard, O.C.W.; Philp, A.; Wallis, G.A.; Baar, K.; Tipton, K.D. Branched-Chain Amino Acid Ingestion Stimulates Muscle Myofibrillar Protein Synthesis following Resistance Exercise in Humans. Front. Physiol. 2017, 8, 390. [Google Scholar] [CrossRef]
- Drummond, M.J.; Glynn, E.L.; Fry, C.S.; Timmerman, K.L.; Volpi, E.; Rasmussen, B.B. An increase in essential amino acid availability upregulates amino acid transporter expression in human skeletal muscle. AJP Endocrinol. Metab. 2010, 298, E1011–E1018. [Google Scholar] [CrossRef]
- Watt, M.J.; Heigenhauser, G.J.F.; Dyck, D.J.; Spriet, L.L. Intramuscular triacylglycerol, glycogen and acetyl group metabolism during 4 h of moderate exercise in man. J. Physiol. 2002, 541, 969–978. [Google Scholar] [CrossRef]
- Saleem, A.; Safdar, A. Exercise-induced histone acetylation—Playing tag with the genome. J. Physiol. 2010, 588, 905–906. [Google Scholar] [CrossRef]
- Anderson, K.A.; Hirschey, M.D. Mitochondrial protein acetylation regulates metabolism. Essays Biochem. 2012, 52, 23–35. [Google Scholar] [CrossRef] [PubMed]
- Hidayat, S.; Yoshino, K.; Tokunaga, C.; Hara, K.; Matsuo, M.; Yonezawa, K. Inhibition of amino acid-mTOR signaling by a leucine derivative induces G1 arrest in Jurkat cells. Biochem. Biophys. Res. Commun. 2003, 301, 417–423. [Google Scholar] [CrossRef]
- Stadhouders, L.E.; Verbrugge, S.A.; Smith, J.A.; Gabriel, B.M.; Hammersen, T.D.; Kolijn, D.; Jaspers, R.T. Myotube hypertrophy is associated with cancer-like metabolic reprogramming and limited by PHGDH. bioRxiv 2020. [Google Scholar] [CrossRef]
- Verbrugge, S.A.; Gehlert, S.; Stadhouders, L.E.; Jacko, D.; Aussieker, T.; MJ de Wit, G.; Wackerhage, H. PKM2 Determines Myofiber Hypertrophy In Vitro and Increases in Response to Resistance Exercise in Human Skeletal Muscle. Int. J. Mol. Sci. 2020, 21, 7062. [Google Scholar] [CrossRef] [PubMed]
- Evans, M.; Cogan, K.E.; Egan, B. Metabolism of ketone bodies during exercise and training: Physiological basis for exogenous supplementation. J. Physiol. 2017, 595, 2857–2871. [Google Scholar] [CrossRef]
- Kwak, S.E.; Bae, J.H.; Lee, J.H.; Shin, H.E.; Zhang, D.; Cho, S.C.; Song, W. Effects of exercise-induced beta-hydroxybutyrate on muscle function and cognitive function. Physiol. Rep. 2021, 9, e14497. [Google Scholar] [CrossRef]
- Winder, W.W.; Baldwin, K.M.; Holloszy, J.O. Exercise-induced adaptive increase in rate of oxidation of beta-hydroxybutyrate by skeletal muscle. Proc. Soc. Exp. Biol. Med. 1973, 143, 753–755. [Google Scholar] [CrossRef]
- Wackerhage, H.; Schoenfeld, B.J.; Hamilton, D.L.; Lehti, M.; Hulmi, J.J. Stimuli and sensors that initiate skeletal muscle hypertrophy following resistance exercise. J. Appl. Physiol. 2019, 126, 30–43. [Google Scholar] [CrossRef]
- Moore, D.R.; Atherton, P.J.; Rennie, M.J.; Tarnopolsky, M.A.; Phillips, S.M. Resistance exercise enhances mTOR and MAPK signalling in human muscle over that seen at rest after bolus protein ingestion. Acta Physiol. 2010, 201, 365–372. [Google Scholar] [CrossRef]
- Korthauer, K.; Kimes, P.K.; Duvallet, C.; Reyes, A.; Subramanian, A.; Teng, M.; Shukla, C.; Alm, E.J.; Hicks, S.C. A practical guide to methods controlling false discoveries in computational biology. Genome Biol. 2019, 20, 118–121. [Google Scholar] [CrossRef]
- Gu, Z.; Eils, R.; Schlesner, M. Complex heatmaps reveal patterns and correlations in multidimensional genomic data. Bioinformatics 2016, 32, 2847–2849. [Google Scholar] [CrossRef] [PubMed]





| Metabolite | Metabolite Class | Acute Exercise Log2 Fold Change | Acute Exercise p-Value | Chronic Training Log2 Fold Change | Chronic Training p-Value |
|---|---|---|---|---|---|
| 3-(4-hydroxyphenyl)-lactate | Amino Acid | 1.92 | 4.03 × 10−4 | −0.43 | 0.38 |
| CoA-glutathione | Amino Acid | −1.26 | 8.07 × 10−4 | −0.02 | 0.96 |
| N-lactoylvaline * | Amino Acid | 1.71 | 1.41 × 10−3 | −0.08 | 0.82 |
| 3-methylhistidine | Amino Acid | 1.24 | 2.19 × 10−3 | −1.18 | 0.12 |
| N-acetylvaline | Amino acid | 0.12 | 0.87 | −0.86 | 3.50 × 10−4 |
| N-acetylleucine | Amino acid | −0.16 | 0.83 | −0.75 | 2.21 × 10−3 |
| beta-citrylglutamate | Amino acid | 0.41 | 0.32 | 1.36 | 6.39 × 10−3 |
| N-acetylphenylalanine | Amino acid | −0.35 | 0.62 | −0.82 | 6.54 × 10−3 |
| chenodeoxycholate | Lipid | 0.92 | 3.06 × 10−3 | −0.30 | 0.62 |
| 1-stearoyl-GPE (18:0) | Lipid | −0.18 | 0.63 | −0.81 | 1.21 × 10−3 |
| 3-hydroxybutyrate (BHBA) | Lipid | 0.28 | 0.71 | −1.13 | 2.89 × 10−3 |
| xanthosine | Nucleotide | 2.01 | 5.41 × 10−4 | −0.72 | 2.43 × 10−3 |
| N1-methyl-2-pyridone-5-carboxamide | Cofactor & vitamin | 1.37 | 2.02 × 10−3 | −1.38 | 6.68 × 10−3 |
| acetylphosphate | Energy | 0.37 | 0.25 | −1.31 | 3.53 × 10−3 |
| fructose-1,6-bisphosphate | Carbohydrate | 0.54 | 0.14 | −1.49 | 3.62 × 10−3 |
| sulfate | Xenobiotics | 1.16 | 0.020 | −1.75 | 5.97 × 10−3 |
Publisher’s Note: MDPI stays neutral with regard to jurisdictional claims in published maps and institutional affiliations. |
© 2022 by the authors. Licensee MDPI, Basel, Switzerland. This article is an open access article distributed under the terms and conditions of the Creative Commons Attribution (CC BY) license (https://creativecommons.org/licenses/by/4.0/).
Share and Cite
Gehlert, S.; Weinisch, P.; Römisch-Margl, W.; Jaspers, R.T.; Artati, A.; Adamski, J.; Dyar, K.A.; Aussieker, T.; Jacko, D.; Bloch, W.; et al. Effects of Acute and Chronic Resistance Exercise on the Skeletal Muscle Metabolome. Metabolites 2022, 12, 445. https://doi.org/10.3390/metabo12050445
Gehlert S, Weinisch P, Römisch-Margl W, Jaspers RT, Artati A, Adamski J, Dyar KA, Aussieker T, Jacko D, Bloch W, et al. Effects of Acute and Chronic Resistance Exercise on the Skeletal Muscle Metabolome. Metabolites. 2022; 12(5):445. https://doi.org/10.3390/metabo12050445
Chicago/Turabian StyleGehlert, Sebastian, Patrick Weinisch, Werner Römisch-Margl, Richard T. Jaspers, Anna Artati, Jerzy Adamski, Kenneth A. Dyar, Thorben Aussieker, Daniel Jacko, Wilhelm Bloch, and et al. 2022. "Effects of Acute and Chronic Resistance Exercise on the Skeletal Muscle Metabolome" Metabolites 12, no. 5: 445. https://doi.org/10.3390/metabo12050445
APA StyleGehlert, S., Weinisch, P., Römisch-Margl, W., Jaspers, R. T., Artati, A., Adamski, J., Dyar, K. A., Aussieker, T., Jacko, D., Bloch, W., Wackerhage, H., & Kastenmüller, G. (2022). Effects of Acute and Chronic Resistance Exercise on the Skeletal Muscle Metabolome. Metabolites, 12(5), 445. https://doi.org/10.3390/metabo12050445

