Metabolic Profiling of the Hypothalamus of Mice during Short-Term Food Deprivation
Abstract
:1. Introduction
2. Results
2.1. Altered Fatty Acid and Hydrophilic Metabolite Levels Were Observed in the Serum of Fasted Mice
2.2. Changes in the Hydrophilic Metabolites Were Found in the Hypothalami of Fasted Mice
2.3. Expression Levels of the Hypothalamic Genes Involved in the Metabolic Processes Respond to the Short-Term Food Deprivation
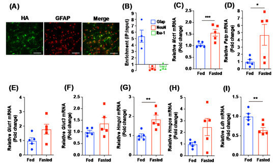
2.4. Hypothalamic Astrocytes Showed an Altered Expression of Genes Related to Cellular Metabolic Processes in Response to Short-Term Food Deprivation
3. Discussion
4. Materials and Methods
4.1. Animals
4.2. Ribo-Tag Analysis
4.3. Quantitative Real-Time Reverse Transcription-Polymerase Chain Reaction
4.4. Immunohistochemistry
4.5. Sample Extraction and GC-MS Analysis
4.6. Statistical Analysis
Supplementary Materials
Author Contributions
Funding
Institutional Review Board Statement
Informed Consent Statement
Data Availability Statement
Conflicts of Interest
References
- Bélanger, M.; Allaman, I.; Magistretti, P.J. Brain Energy Metabolism: Focus on Astrocyte-Neuron Metabolic Cooperation. Cell Metab. 2011, 14, 724–738. [Google Scholar] [CrossRef] [PubMed] [Green Version]
- Creegan, R.; Hunt, W.; McManus, A.; Rainey-Smith, S.R. Diet, nutrients and metabolism: Cogs in the wheel driving Alzheimer’s disease pathology? Br. J. Nutr. 2015, 113, 1499–1517. [Google Scholar] [CrossRef] [PubMed] [Green Version]
- Dietrich, M.O.; Horvath, T.L. Hypothalamic control of energy balance: Insights into the role of synaptic plasticity. Trends Neurosci. 2013, 36, 65–73. [Google Scholar] [CrossRef]
- Dietrich, M.O.; Liu, Z.-W.; Horvath, T.L. Mitochondrial Dynamics Controlled by Mitofusins Regulate Agrp Neuronal Activity and Diet-Induced Obesity. Cell 2013, 155, 188–199. [Google Scholar] [CrossRef] [PubMed] [Green Version]
- Kim, J.D.; Yoon, N.A.; Jin, S.; Diano, S. Microglial UCP2 Mediates Inflammation and Obesity Induced by High-Fat Feeding. Cell Metab. 2019, 30, 952–962.e5. [Google Scholar] [CrossRef]
- Varela, L.; Kim, J.G.; Fernández-Tussy, P.; Aryal, B.; Liu, Z.-W.; Fernández-Hernando, C.; Horvath, T.L. Astrocytic lipid metabolism determines susceptibility to diet-induced obesity. Sci. Adv. 2021, 7, eabj2814. [Google Scholar] [CrossRef]
- Garcia-Caceres, C.; Quarta, C.; Varela, L.; Gao, Y.; Gruber, T.; Legutko, B.; Jastroch, M.; Johansson, P.; Ninkovic, J.; Yi, C.-X.; et al. Astrocytic Insulin Signaling Couples Brain Glucose Uptake with Nutrient Availability. Cell 2016, 166, 867–880. [Google Scholar] [CrossRef] [Green Version]
- Tu, T.H.; Kim, H.; Yang, S.; Kim, J.K.; Kim, J.G. Linoleic acid rescues microglia inflammation triggered by saturated fatty acid. Biochem. Biophys. Res. Commun. 2019, 513, 201–206. [Google Scholar] [CrossRef]
- Allaman, I.; Bélanger, M.; Magistretti, P.J. Astrocyte-neuron metabolic relationships: For better and for worse. Trends Neurosci. 2011, 34, 76–87. [Google Scholar] [CrossRef]
- Kim, J.G.; Suyama, S.; Koch, M.; Jin, S.; Argente-Arizon, P.; Argente, J.; Liu, Z.-W.; Zimmer, M.R.; Jeong, J.K.; Szigeti-Buck, K.; et al. Leptin signaling in astrocytes regulates hypothalamic neuronal circuits and feeding. Nat. Neurosci. 2014, 17, 908–910. [Google Scholar] [CrossRef] [Green Version]
- Varela, L.; Stutz, B.; Song, J.E.; Kim, J.G.; Liu, Z.-W.; Gao, X.-B.; Horvath, T.L. Hunger-promoting AgRP neurons trigger an astrocyte-mediated feed-forward autoactivation loop in mice. J. Clin. Investig. 2021, 131, e144239. [Google Scholar] [CrossRef] [PubMed]
- Park, B.S.; Kim, Y.J.; Jeong, D.Y.; Kim, Y.T.; Kim, J.K.; Lee, B.J.; Kim, J.G. Enhanced lipid utilization is coupled to the sickness responses triggered by lipopolysaccharide. Biochem. Biophys. Res. Commun. 2021, 558, 44–50. [Google Scholar] [CrossRef] [PubMed]
- Valdearcos, M.; Myers, M.G.; Koliwad, S.K. Hypothalamic microglia as potential regulators of metabolic physiology. Nat. Metab. 2019, 1, 314–320. [Google Scholar] [CrossRef] [PubMed]
- Padilla, S.L.; Qiu, J.; Soden, M.E.; Sanz, E.; Nestor, C.C.; Barker, F.D.; Quintana, A.; Zweifel, L.S.; Rønnekleiv, O.K.; Kelly, M.J.; et al. Agouti-related peptide neural circuits mediate adaptive behaviors in the starved state. Nat. Neurosci. 2016, 19, 734–741. [Google Scholar] [CrossRef] [PubMed] [Green Version]
- Su, Y.; Lam, T.K.T.; He, W.; Pocai, A.; Bryan, J.; Aguilar-Bryan, L.; Gutiérrez-Juárez, R. Hypothalamic leucine metabolism regulates liver glucose production. Diabetes 2012, 61, 85–93. [Google Scholar] [CrossRef] [Green Version]
- Duan, Y.; Li, F.; Li, Y.; Tang, Y.; Kong, X.; Feng, Z.; Anthony, T.G.; Watford, M.; Hou, Y.; Wu, G.; et al. The role of leucine and its metabolites in protein and energy metabolism. Amino Acids 2016, 48, 41–51. [Google Scholar] [CrossRef]
- Órdenes, P.; Villar, P.S.; Tarifeño-Saldivia, E.; Salgado, M.; Elizondo-Vega, R.; Araneda, R.C.; García-Robles, M.A. Lactate activates hypothalamic POMC neurons by intercellular signaling. Sci. Rep. 2021, 11, 21644. [Google Scholar] [CrossRef]
- Geller, S.; Arribat, Y.; Netzahualcoyotzi, C.; Lagarrigue, S.; Carneiro, L.; Zhang, L.; Amati, F.; Lopez-Mejia, I.C.; Pellerin, L. Tanycytes Regulate Lipid Homeostasis by Sensing Free Fatty Acids and Signaling to Key Hypothalamic Neuronal Populations via FGF21 Secretion. Cell Metab. 2019, 30, 833–844.e7. [Google Scholar] [CrossRef]
- Foster, D.W. Studies in the ketosis of fasting. J. Clin. Investig. 1967, 46, 1283–1296. [Google Scholar] [CrossRef] [Green Version]
- Carneiro, L.; Geller, S.; Fioramonti, X.; Hébert, A.; Repond, C.; Leloup, C.; Pellerin, L. Evidence for hypothalamic ketone body sensing: Impact on food intake and peripheral metabolic responses in mice. Am. J. Physiol. Endocrinol. Metab. 2016, 310, E103–E115. [Google Scholar] [CrossRef] [Green Version]
- Laeger, T.; Pöhland, R.; Metges, C.C.; Kuhla, B. The ketone body β-hydroxybutyric acid influences agouti-related peptide expression via AMP-activated protein kinase in hypothalamic GT1-7 cells. J. Endocrinol. 2012, 213, 193–203. [Google Scholar] [CrossRef]
- Salgin, B.; Ong, K.K.; Thankamony, A.; Emmett, P.; Wareham, N.J.; Dunger, D.B. Higher fasting plasma free fatty acid levels are associated with lower insulin secretion in children and adults and a higher incidence of type 2 diabetes. J. Clin. Endocrinol. Metab. 2012, 97, 3302–3309. [Google Scholar] [CrossRef] [PubMed] [Green Version]
- Song, N.; Jeong, D.Y.; Tu, T.H.; Park, B.S.; Yang, H.R.; Kim, Y.J.; Kim, J.K.; Park, J.T.; Yeh, J.-Y.; Yang, S.; et al. Adiponectin Controls Nutrient Availability in Hypothalamic Astrocytes. Int. J. Mol. Sci. 2021, 22, 1587. [Google Scholar] [CrossRef] [PubMed]
- Jin, S.; Kim, K.K.; Park, B.S.; Kim, D.H.; Jeong, B.; Kang, D.; Lee, T.H.; Park, J.W.; Kim, J.G.; Lee, B.J. Function of astrocyte MyD88 in high-fat-diet-induced hypothalamic inflammation. J. Neuroinflamm. 2020, 17, 195. [Google Scholar] [CrossRef] [PubMed]
- Sanz, E.; Yang, L.; Su, T.; Morris, D.R.; McKnight, G.S.; Amieux, P.S. Cell-type-specific isolation of ribosome-associated mRNA from complex tissues. Proc. Natl. Acad. Sci. USA 2009, 106, 13939–13944. [Google Scholar] [CrossRef] [PubMed] [Green Version]
- Kim, Y.J.; Tu, T.H.; Yang, S.; Kim, J.K.; Kim, J.G. Characterization of Fatty Acid Composition Underlying Hypothalamic Inflammation in Aged Mice. Molecules 2020, 25, 3170. [Google Scholar] [CrossRef] [PubMed]




Publisher’s Note: MDPI stays neutral with regard to jurisdictional claims in published maps and institutional affiliations. |
© 2022 by the authors. Licensee MDPI, Basel, Switzerland. This article is an open access article distributed under the terms and conditions of the Creative Commons Attribution (CC BY) license (https://creativecommons.org/licenses/by/4.0/).
Share and Cite
Kim, Y.J.; Kang, D.; Yang, H.R.; Park, B.S.; Tu, T.H.; Jeong, B.; Lee, B.J.; Kim, J.K.; Kim, J.G. Metabolic Profiling of the Hypothalamus of Mice during Short-Term Food Deprivation. Metabolites 2022, 12, 407. https://doi.org/10.3390/metabo12050407
Kim YJ, Kang D, Yang HR, Park BS, Tu TH, Jeong B, Lee BJ, Kim JK, Kim JG. Metabolic Profiling of the Hypothalamus of Mice during Short-Term Food Deprivation. Metabolites. 2022; 12(5):407. https://doi.org/10.3390/metabo12050407
Chicago/Turabian StyleKim, Ye Jin, Dasol Kang, Hye Rim Yang, Byong Seo Park, Thai Hien Tu, Bora Jeong, Byung Ju Lee, Jae Kwang Kim, and Jae Geun Kim. 2022. "Metabolic Profiling of the Hypothalamus of Mice during Short-Term Food Deprivation" Metabolites 12, no. 5: 407. https://doi.org/10.3390/metabo12050407
APA StyleKim, Y. J., Kang, D., Yang, H. R., Park, B. S., Tu, T. H., Jeong, B., Lee, B. J., Kim, J. K., & Kim, J. G. (2022). Metabolic Profiling of the Hypothalamus of Mice during Short-Term Food Deprivation. Metabolites, 12(5), 407. https://doi.org/10.3390/metabo12050407

