Changes in Metabolome and Nutritional Quality of Lycium barbarum Fruits from Three Typical Growing Areas of China as Revealed by Widely Targeted Metabolomics
Abstract
1. Introduction
2. Results
2.1. Meteorological Conditions of the Growing Areas and Effects on Wolfberry Fruit Dimensions
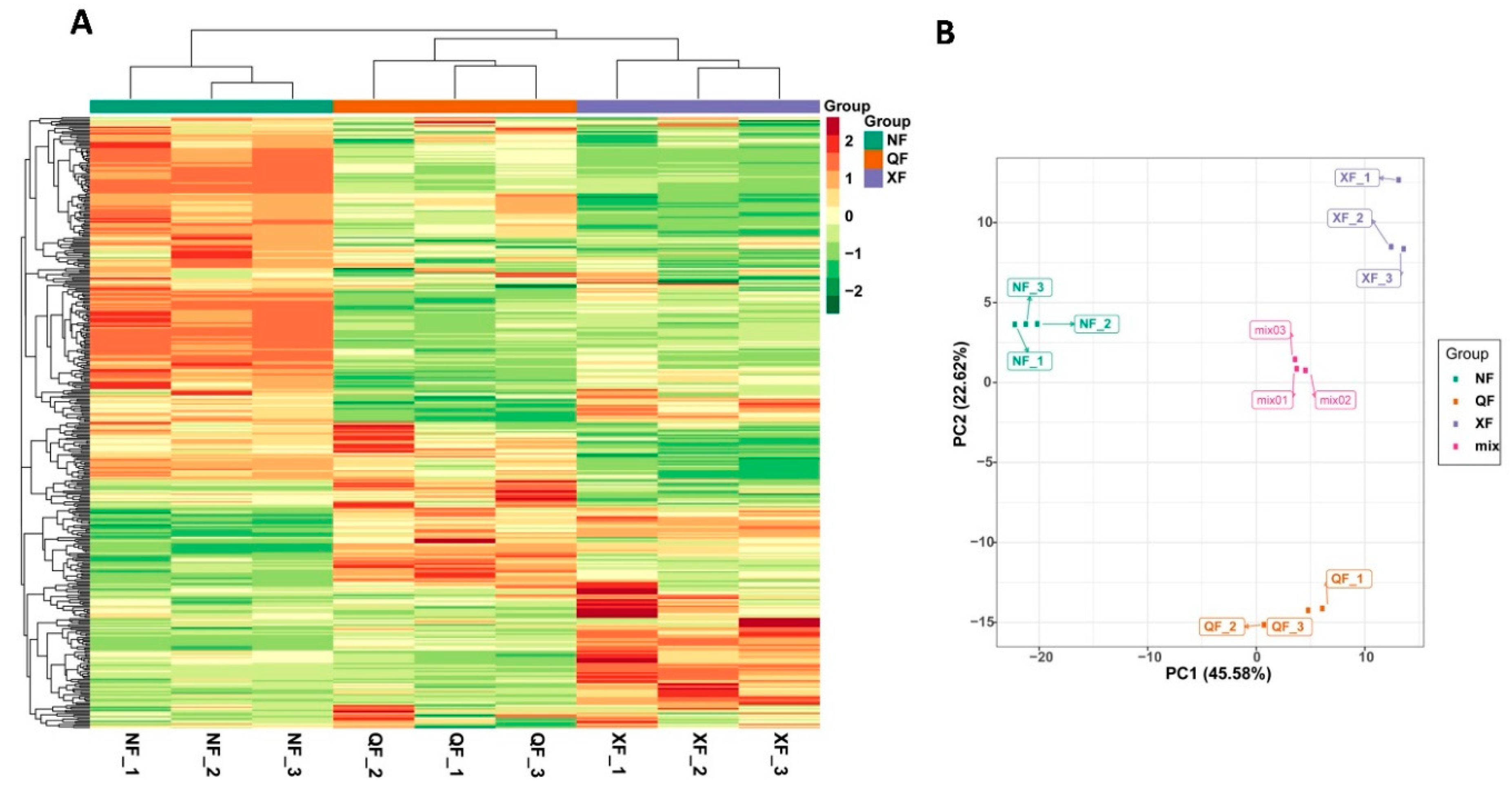
2.2. Overview of the Metabolic Profiles of Wolfberry Fruits Collected from Three Different Planting Areas
2.3. Differentially Accumulated Metabolites between Fruits from the Three Locations
2.4. Correlations between Classes of Metabolites and Environmental Factors
3. Discussion
4. Materials and Methods
4.1. Plant Material and Sampling Areas
4.2. Analysis of the Fruit Dimensions
4.3. Metabolic Profiling
4.4. Extraction of Samples’ Metabolites
4.5. Metabolite Identification and Quantification
4.6. Metabolite Data Analysis
5. Conclusions
Supplementary Materials
Author Contributions
Funding
Conflicts of Interest
References
- Yao, R.; Heinrich, M.; Weckerle, C.S. The genus Lycium as food and medicine: A botanical, ethnobotanical and historical review. J. Ethnopharmacol. 2018, 15, 50–66. [Google Scholar] [CrossRef] [PubMed]
- Zheng, X.H.; Huang, Y.P.; Liang, Q.P.; Xu, W.; Lan, T.; Zhou, G.X. A New Lignanamide from the Root of Lycium yunnanense Kuang and Its Antioxidant Activity. Molecules 2018, 23, 770. [Google Scholar] [CrossRef]
- Hummer, K.E.; Pomper, K.W.; Postman, J.; Graham, C.J.; Stover, E.; Mercure, E.W.; Aradhya, M.; Crisosto, C.H.; Ferguson, L.; Thompson, M.M.; et al. Emerging Fruit Crops. In Fruit Breeding; Badenes, M.L., Byrne, D.H., Eds.; Springer-Verlag: New York, NY, USA, 2012; Volume 13, ISBN 9781441907639. [Google Scholar]
- Yajun, W.; Xiaojie, L.; Sujuan, G.; Yuekun, L.; Bo, Z.; Yue, Y.; Wei, A.; Youlong, C.; Jianhua, Z. Evaluation of nutrients and related environmental factors for wolfberry (Lycium barbarum) fruits grown in the different areas of China. Biochem. Syst. Ecol. 2019, 86, 103916. [Google Scholar] [CrossRef]
- Byambasuren, S.; Wang, J.; Gaudel, G. Medicinal value of wolfberry ( Lycium barbarum L.). J. Med. Plants 2019, 7, 90–97. [Google Scholar]
- Colitti, M.; Stefanon, B.; Gabai, G.; Gelain, M.E.; Bonsembiante, F. Oxidative stress and nutraceuticals in the modulation of the immune function: Current knowledge in animals of veterinary interest. Antioxidants 2019, 8, 28. [Google Scholar] [CrossRef] [PubMed]
- Ma, Z.F.; Zhang, H.; Teh, S.S.; Wang, C.W.; Zhang, Y.; Hayford, F.; Wang, L.; Ma, T.; Dong, Z.; Zhang, Y.; et al. Goji berries as a potential natural antioxidant medicine: An insight into their molecular mechanisms of action. Oxid. Med. Cell. Longev. 2019, 2019, 1–9. [Google Scholar] [CrossRef]
- Khanna, R.; Karki, K.; Negi, R.; Khanna, R. Inflammation, Free Radical Damage, Oxidative Stress and Cancer. Interdiscip. J. Microinflammation 2014, 1, 1–5. [Google Scholar]
- Wenli, S.; Shahrajabian, M.H.; Qi, C. Therapeutic Roles of Goji Berry and Ginseng in Traditional Chinese. J. Nutr. Food Secur. 2019, 4, 293–305. [Google Scholar]
- Tian, X.; Liang, T.; Liu, Y.; Ding, G.; Zhang, F.; Ma, Z. Extraction, structural characterization, and biological functions of lycium barbarum polysaccharides: A review. Biomolecules 2019, 9, 389. [Google Scholar] [CrossRef]
- Zhou, F.; Jiang, X.; Wang, T.; Zhang, B.; Zhao, H. Lycium barbarum polysaccharide (LBP): A novel prebiotics candidate for Bifidobacterium and Lactobacillus. Front. Microbiol. 2018, 9, 1–11. [Google Scholar] [CrossRef]
- Li, X.M. Protective effect of Lycium barbarum polysaccharides on streptozotocin-induced oxidative stress in rats. Int. J. Biol. Macromol. 2007, 40, 461–465. [Google Scholar] [CrossRef] [PubMed]
- Li, X.M.; Li, X.L.; Zhou, A.G. Evaluation of antioxidant activity of the polysaccharides extracted from Lycium barbarum fruits in vitro. Eur. Polym. J. 2007, 43, 488–497. [Google Scholar] [CrossRef]
- Zhang, Q.; Lv, X.; Wu, T.; Ma, Q.; Teng, A.; Zhang, Y.; Zhang, M. Composition of Lycium barbarum polysaccharides and their apoptosis-inducing effect on human hepatoma SMMC-7721 cells. Food Nutr. Res. 2015, 59, 28696. [Google Scholar] [CrossRef]
- Guo, M.; Shi, T.; Duan, Y.; Zhu, J.; Li, J.; Cao, Y. Investigation of amino acids in wolfberry fruit (Lycium barbarum) by solid-phase extraction and liquid chromatography with precolumn derivatization. J. Food Compos. Anal. 2015, 42, 84–90. [Google Scholar] [CrossRef]
- Zhang, J.X.; Guan, S.H.; Feng, R.H.; Wang, Y.; Wu, Z.Y.; Zhang, Y.B.; Chen, X.H.; Bi, K.S.; Guo, D.A. Neolignanamides, lignanamides, and other phenolic compounds from the root bark of Lycium chinense. J. Nat. Prod. 2013, 76, 51–58. [Google Scholar] [CrossRef]
- Dong, J.Z.; Lu, D.Y.; Wang, Y. Analysis of flavonoids from leaves of cultivated Lycium barbarum L. Plant Foods Hum. Nutr. 2009, 64, 199–204. [Google Scholar] [CrossRef]
- Zheng, G.Q.; Zheng, Z.Y.; Xu, X.; Hu, Z.H. Variation in fruit sugar composition of Lycium barbarum L. and Lycium chinense Mill. of different regions and varieties. Biochem. Syst. Ecol. 2010, 38, 275–284. [Google Scholar] [CrossRef]
- Mocan, A.; Cairone, F.; Locatelli, M.; Cacciagrano, F.; Carradori, S.; Vodnar, D.C.; Crișan, G.; Simonetti, G.; Cesa, S. Polyphenols from lycium barbarum (Goji) fruit european cultivars at different maturation steps: Extraction, hplc-dad analyses, and biological evaluation. Antioxidants 2019, 8, 562. [Google Scholar] [CrossRef]
- Çolak, A.M.; Okatan, V.; Polat, M.; Güçlü, S.F. Different harvest times affect market quality of Lycium barbarum L. berries. Turkish J. Agric. For. 2019, 43, 326–333. [Google Scholar] [CrossRef]
- Tiwari, U.; Cummins, E. Factors influencing levels of phytochemicals in selected fruit and vegetables during pre- and post-harvest food processing operations. Food Res. Int. 2013, 50, 497–506. [Google Scholar] [CrossRef]
- Xu, J.; Su, X.; Li, Y.; Sun, X.; Wang, D.; Wang, W. Response of Bioactive Phytochemicals in Vegetables and Fruits to Environmental Factors. Eur. J. Nutr. Food Saf. 2019, 9, 233–247. [Google Scholar] [CrossRef]
- Sagar, N.A.; Pareek, S.; Sharma, S.; Yahia, E.M.; Lobo, M.G. Fruit and Vegetable Waste: Bioactive Compounds, Their Extraction, and Possible Utilization. Compr. Rev. Food Sci. Food Saf. 2018, 17, 512–531. [Google Scholar] [CrossRef]
- Biesiada, A.; Tomczak, A. Biotic and abiotic factors affecting the content of the chosen antioxidant compounds in vegetables. Veg. Crop. Res. Bull. 2012, 76, 55–78. [Google Scholar] [CrossRef]
- Liu, W.; Liu, J.; Yin, D.; Zhao, X. Influence of ecological factors on the production of active substances in the anti-cancer plant Sinopodophyllum hexandrum (Royle) T.S. Ying. PLoS One 2015, 10, 1–22. [Google Scholar] [CrossRef]
- Zhang, S.; Ying, H.; Pingcuo, G.; Wang, S.; Zhao, F.; Cui, Y.; Shi, J.; Zeng, H.; Zeng, X. Identification of Potential Metabolites Mediating Bird’s Selective Feeding on Prunus mira Flowers. Biomed Res. Int. 2019, 2019, 1–8. [Google Scholar] [CrossRef]
- Bucheli, P.; Gao, Q.; Redgwell, R.; Vidal, K.; Wang, J.; Zhang, W. Biomolecular and Clinical Aspects of Chinese Wolfberry. In Herbal Medicine: Biomolecular and Clinical Aspects; Benzie, I., Wachtel-Galor, S., Eds.; CRC Press: Boca Raton, FL, USA, 2011; pp. 289–315. [Google Scholar]
- Yossa Nzeuwa, I.B.; Guo, B.; Zhang, T.; Wang, L.; Ji, Q.; Xia, H.; Sun, G. Comparative Metabolic Profiling of Lycium Fruits (Lycium barbarum and Lycium chinense) from Different Areas in China and from Nepal. J. Food Qual. 2019, 2019, 1–6. [Google Scholar] [CrossRef]
- Chen, J.; Chao, C.T.; Wei, X. Gojiberry Breeding: Current Status and Future Prospects. In Breeding and Health Benefits of Fruit and Nut Crops; Soneji, J.R., Nageswara-Rao, M., Eds.; IntechOpen: London, UK, 2018; ISBN 978-1789232721. [Google Scholar]
- Yao, R.; Heinrich, M.; Zou, Y.; Reich, E.; Zhang, X.; Chen, Y.; Rollinger, J.M. Quality Variation of Goji ( Fruits of Lycium spp.) in China: A Comparative Morphological and Metabolomic Analysis. Front. Pharmacol. 2018, 9, 1–12. [Google Scholar] [CrossRef]
- Wetters, S.; Horn, T.; Nick, P. Goji who? Morphological and DNA based authentication of a “superfood.” Front. Plant Sci. 2018, 871, 1–14. [Google Scholar]
- Shi, Z.; Wei, F.; Wan, R.; Li, Y.; Wang, Y.; An, W.; Qin, K.; Dai, G.; Cao, Y.; Feng, J. Impact of Nitrogen Fertilizer Levels on Metabolite Profiling of the Lycium barbarum L. Fruit. Molecules 2019, 24, 3879. [Google Scholar] [CrossRef]
- Bondia-Pons, I.; Savolainen, O.; Törrönen, R.; Martinez, J.A.; Poutanen, K.; Hanhineva, K. Metabolic profiling of Goji berry extracts for discrimination of geographical origin by non-targeted liquid chromatography coupled to quadrupole time-of-flight mass spectrometry. Food Res. Int. 2014, 63, 132–138. [Google Scholar] [CrossRef]
- Montesano, D.; Rocchetti, G.; Cossignani, L.; Lucini, L.; Simonetti, M.S.; Blasi, F. Italian Lycium barbarum L. berry: Chemical characterization and nutraceutical value. Nat. Prod. Commun. 2018, 13, 1151–1156. [Google Scholar] [CrossRef]
- Vulić, J.J.; Čanadanović-Brunet, J.M.; Ćetković, G.S.; Djilas, S.M.; Tumbas Šaponjac, V.T.; Stajčić, S.S. Bioactive Compounds and Antioxidant Properties of Goji fruits (Lycium barbarum L.) Cultivated in Serbia. J. Am. Coll. Nutr. 2016, 35, 692–698. [Google Scholar] [CrossRef]
- Benchennouf, A.; Grigorakis, S.; Loupassaki, S.; Kokkalou, E. Phytochemical analysis and antioxidant activity of Lycium barbarum (GOJI) cultivated in Greece. Pharm. Biol. 2017, 55, 596–602. [Google Scholar] [CrossRef]
- Karakas, F.P. Efficient plant regeneration and callus induction from nodal and hypocotyl explants of goji berry (Lycium barbarum L.) and comparison of phenolic profiles in calli formed under different combinations of plant growth regulators. Plant Physiol. Biochem. 2020, 146, 384–391. [Google Scholar] [CrossRef]
- Mocan, A.; Zengin, G.; Simirgiotis, M.; Schafberg, M.; Mollica, A.; Vodnar, D.C.; Crişan, G.; Rohn, S. Functional constituents of wild and cultivated Goji (L. barbarum L.) leaves: Phytochemical characterization, biological profile, and computational studies. J. Enzyme Inhib. Med. Chem. 2017, 32, 153–168. [Google Scholar] [CrossRef]
- Bokulich, N.A.; Collins, T.; Masarweh, C.; Allen, G.; Heymann, H.; Ebeler, S.E.; Mills, D.A. Fermentation Behavior Suggest Microbial Contribution to Regional. MBio 2016, 7, 1–12. [Google Scholar] [CrossRef]
- da Silva Taveira, J.H.; Borém, F.M.; Figueiredo, L.P.; Reis, N.; Franca, A.S.; Harding, S.A.; Tsai, C.J. Potential markers of coffee genotypes grown in different Brazilian regions: A metabolomics approach. Food Res. Int. 2014, 61, 75–82. [Google Scholar] [CrossRef]
- Cui, G.; Li, B.; He, W.; Yin, X.; Liu, S.; Lian, L.; Zhang, Y.; Liang, W.; Zhang, P. Physiological analysis of the effect of altitudinal gradients on Leymus secalinus on the Qinghai-Tibetan Plateau. PLoS One 2018, 13, 1–13. [Google Scholar] [CrossRef]
- Sivirihauma, C.; Blomme, G.; Ocimati, W.; Vutseme, L.; Sikyolo, I.; Valimuzigha, K.; De Langhe, E.; Turner, D.W. Altitude effect on plantain growth and yield during four production cycles in North Kivu, eastern Democratic Republic of Congo. Acta Hortic. 2016, 1114, 139–147. [Google Scholar] [CrossRef]
- Goji in the Garden. Available online: https://digitalcommons.usu.edu/cgi/viewcontent.cgi?article=1775&context=extension_curall (accessed on 8 December 2019).
- Yuan, H.; Zeng, X.; Shi, J.; Xu, Q.; Wang, Y.; Jabu, D.; Sang, Z.; Nyima, T. Time-course comparative metabolite profiling under osmotic stress in tolerant and sensitive tibetan hulless barley. Biomed Res. Int. 2018, 2018, 1–12. [Google Scholar] [CrossRef]







| Class | Number of Compounds | Class | Number of Compounds |
|---|---|---|---|
| Organic acids and derivatives | 60 | Vitamins and derivatives | 13 |
| Amino acid and derivatives | 53 | Flavanone | 11 |
| Lipids | 52 | Carbohydrates | 10 |
| Flavone | 37 | Alcohols | 10 |
| Nucleotide and derivates | 37 | Anthocyanins | 7 |
| Phenylpropanoids | 26 | Indole derivatives | 3 |
| Flavonol | 17 | Polyphenol | 3 |
| Alkaloids | 17 | Flavonoid | 3 |
| Phenolamides | 17 | Sterides | 3 |
| Others | 13 | Terpene | 1 |
| Compounds | Class | NF | QF | XF | Log2 FC (NF_vs_XF) | Log2 FC (NF_vs_QF) | Log2 FC (XF_vs_QF) |
|---|---|---|---|---|---|---|---|
| LysoPC 16:2 (2n isomer) | Lipids | 9.75 × 105 | 2.88 × 106 | 1.40 × 107 | 3.84 | 1.56 | −2.28 |
| Phellodensin F | Others | 1.69 × 105 | 5.94 × 104 | 1.90 × 104 | −3.15 | −1.51 | 1.64 |
| Protocatechuic acid O-glucoside | Polyphenol | 1.34 × 106 | 2.16 × 104 | 7.04 × 104 | −4.25 | −5.96 | −1.71 |
| 1-O-beta-D-Glucopyranosyl sinapate | Phenylpropanoids | 8.44 × 105 | 3.76 × 105 | 1.70 × 105 | −2.31 | −1.17 | 1.14 |
| Tricin O-saccharic acid | Flavone | 2.71 × 105 | 1.24 × 105 | 4.92 × 104 | −2.46 | −1.13 | 1.34 |
| Tricin 7-O-hexoside | Flavone | 2.95 × 105 | 4.03 × 103 | 2.70 × 104 | −3.45 | −6.19 | −2.74 |
| 2-Isopropylmalate | Organic acids and derivatives | 8.72 × 105 | 3.57 × 105 | 4.22 × 106 | 2.28 | −1.29 | −3.56 |
| 2’-Deoxyinosine-5’-monophosphate | Nucleotide and derivates | 7.16 × 105 | 7.50 × 105 | 1.75 × 105 | 1.29 | 3.39 | 2.10 |
| Rosmarinic acid | Organic acids and derivatives | 9.08 × 105 | 3.87 × 104 | 1.40 × 104 | −2.69 | −1.23 | 1.46 |
| (3,4-Dimethoxyphenyl) acetic acid | Organic acids and derivatives | 3.99 × 105 | 2.16 × 103 | 1.63 × 104 | −1.29 | −4.21 | −2.91 |
| Naringenin | Flavanone | 1.47 × 105 | 6.48 × 106 | 2.69 × 106 | −2.45 | −1.18 | 1.27 |
| L-Pipecolic acid | Amino acid and derivatives | 4.52 × 105 | 4.13 × 105 | 1.96 × 105 | 2.11 | 3.19 | 1.08 |
| Eriodictyol | Flavanone | 2.43 × 105 | 4.96 × 105 | 5.99 × 104 | −2.02 | 1.03 | 3.05 |
| Title | Alkaloids | Amino Acids | Carbohydrates | Polyphenols | Lipids | Nucleotides | Organic Acids | Vitamins |
|---|---|---|---|---|---|---|---|---|
| Altitude | −0.99 | −0.92 | −0.21 | −0.93 | −0.88 | −0.98 | −0.35 | 0.26 |
| Air temperature | 1.00 | 0.86 | 0.35 | 0.87 | 0.80 | 0.95 | 0.48 | −0.12 |
| Relative air humidity | −0.77 | −0.32 | −0.88 | −0.33 | −0.21 | −0.51 | −0.94 | −0.56 |
| Soil temperature | 0.98 | 0.72 | 0.56 | 0.73 | 0.64 | 0.85 | 0.67 | 0.11 |
| Soil moisture | 0.04 | 0.56 | −0.92 | 0.54 | 0.65 | 0.37 | −0.85 | −1.00 |
| Light intensity | −0.51 | 0.02 | −0.99 | 0.01 | 0.13 | −0.18 | −1.00 | −0.80 |
© 2020 by the authors. Licensee MDPI, Basel, Switzerland. This article is an open access article distributed under the terms and conditions of the Creative Commons Attribution (CC BY) license (http://creativecommons.org/licenses/by/4.0/).
Share and Cite
Wang, Y.; Liang, X.; Li, Y.; Fan, Y.; Li, Y.; Cao, Y.; An, W.; Shi, Z.; Zhao, J.; Guo, S. Changes in Metabolome and Nutritional Quality of Lycium barbarum Fruits from Three Typical Growing Areas of China as Revealed by Widely Targeted Metabolomics. Metabolites 2020, 10, 46. https://doi.org/10.3390/metabo10020046
Wang Y, Liang X, Li Y, Fan Y, Li Y, Cao Y, An W, Shi Z, Zhao J, Guo S. Changes in Metabolome and Nutritional Quality of Lycium barbarum Fruits from Three Typical Growing Areas of China as Revealed by Widely Targeted Metabolomics. Metabolites. 2020; 10(2):46. https://doi.org/10.3390/metabo10020046
Chicago/Turabian StyleWang, Yajun, Xiaojie Liang, Yuekun Li, Yunfang Fan, Yanlong Li, Youlong Cao, Wei An, Zhigang Shi, Jianhua Zhao, and Sujuan Guo. 2020. "Changes in Metabolome and Nutritional Quality of Lycium barbarum Fruits from Three Typical Growing Areas of China as Revealed by Widely Targeted Metabolomics" Metabolites 10, no. 2: 46. https://doi.org/10.3390/metabo10020046
APA StyleWang, Y., Liang, X., Li, Y., Fan, Y., Li, Y., Cao, Y., An, W., Shi, Z., Zhao, J., & Guo, S. (2020). Changes in Metabolome and Nutritional Quality of Lycium barbarum Fruits from Three Typical Growing Areas of China as Revealed by Widely Targeted Metabolomics. Metabolites, 10(2), 46. https://doi.org/10.3390/metabo10020046
