Abstract
The open innovation concept is a comparatively new model, and there is an absence of empirical evidence to support a conclusive determination of the factors that affect open innovation, especially in terms of behaviour and costs. Researchers have proposed a variety of methods and techniques for characterising open innovation, but those metrics are overly broad because new approaches that demonstrate current practices were not included. As a result, it is critical to recognise new methods in developing countries to assist SMEs in understanding open innovation and its practices. As such, this study aims to bridge the gap in the literature pertaining to behavioural and cost factors that impact the adoption of open innovation, with an appropriability regime as a moderating factor in determining the success of adoption. This research was undertaken to study the effects of organisational citizenship behaviours, organisational culture, managerial ties, and transactional costs (the predictor variables) on the adoption of open innovation (the criterion variable) and to study the moderating role of an appropriability regime on these relationships. The research used cross-sectional data from a survey of 376 SMEs in Malaysia. This study used quantitative methodology and suitable statistical methods; 376 SME owners, managers, and high-ranking executives participated and completed the survey. A simple random sampling technique was used, and PLS–SEM regression was employed to test the related hypothesis variables. The theories adopted in this research, namely the social exchange theory and the actor–network theory, pave the way for quantitative research. The results revealed that organisational citizenship behaviours predict open innovation positively and significantly. A highly integrative culture was also found to relate positively to open innovation. In addition, managerial ties and transactional costs were found to facilitate open innovation. With respect to open innovation, appropriability regimes were found to strongly moderate the relationships between managerial ties and transactional costs. However, appropriability regimes did not strongly moderate the relationships between organisational citizenship behaviours and organisational culture.
1. Introduction
Open innovation is a well-known practice among companies and a prominent research topic in the innovation management literature [1]. The theoretical advancement of the open innovation model is considered an alternative solution for encouraging innovation [2]. Theoretically, open innovation accelerates the pace of innovation and leads to breakthroughs in the innovation concept [3]. Many studies have failed to identify the barriers to the implementation of open innovation [4]. Prior research primarily illustrated the accomplishments of certain industries and investigated the benefits of involving external actors in the production of innovative products [5]. Studies that conduct a more comprehensive evaluation of open innovation, particularly among small businesses, are encouraged [6]. These constraints provide an avenue for researchers to assess the reality of the level of openness [7], as well as organisational challenges, such as the level of employee readiness and operational concerns. Open innovation studies focus primarily on high-technology-oriented firms [8] despite evidence that open innovation is also substantially important for small firms such as SMEs [9]. In fact, many studies have reiterated the benefits of open innovation activities for SMEs [10], especially collaborative relationships between SMEs and large firms to produce intermediate goods. SMEs should integrate with external parties in the industry to enhance their innovative performance. The crucial challenges that companies face in identifying and creating collaboration are intellectual property, connectivity, and accessing external connectivity [11]. Their limited capacity for discovering resources has driven SMEs to find new ways to cope with the challenges imposed by changing market forces and led to the realignment of SMEs [12]. Studies have suggested that small firms may even benefit to a greater extent from open innovation activities [13]. Although SMEs play a key role in innovation, a limited number of studies have examined open innovation activities in SMEs [9]. Even fewer studies have been undertaken in the Asia Pacific region [14], and studies of SMEs that involve a management theme are particularly lacking [15]. Furthermore, as a result of the COVID-19 pandemic, many businesses were unable to continue operations because they could not maintain their internal innovation activities [9]. This situation has generated compelling empirical evidence that open innovation can reduce the risk of introducing novel products and services. The cost of implementing and operating an open innovation model must be justified in relation to the benefits gained by businesses [16]. As a result, understanding the open innovation concept is critical to ensuring successful adoption. To assure external cooperation [10] as well as employee enthusiasm and the successful handling of operational matters, a thorough evaluation of open innovation is required, particularly among SMEs [8].
Historically, SMEs had difficulty keeping up with the rate of innovation due to a lack of an appropriate organisational structure that could adopt open innovation practices [17]. One of the most important steps that SMEs should take during the implementation of open innovation processes is to connect internal and external actors. Developing-country innovation collaboration is critical for SMEs seeking to stimulate production; however, applications of the concept of open innovation to SMEs in developing countries are still lacking, affecting organisations and national growth [18]. Using a framework and a set of proposals, this study attempts to establish a combined foundation of internal and external actors that can facilitate the understanding of factors that ensure open innovation success.
2. Literature Review
2.1. Open Innovation Model
In the process of developing cutting-edge products, SMEs must invariably rely on R&D from external quarters. This is because SMEs lack R&D facilities and are thereby unable to compete on the local and global markets with cutting-edge goods and services. Open innovation has been defined as the inflow and outflow of technological knowledge to advance innovation in production and market positioning [19]. Open innovation is basically a concept where organisations are dependent on external sources in the event of competition. The current closed innovation model is not applicable to produce products or services, as the existing innovation environment has changed drastically [20]. Hence, SMEs need to employ alternative innovation methods; both internal and external approaches need to be explored to develop tools with the intention to acquire knowledge from external sources. Purposive inflows of technological knowledge enable SMEs to leverage current technological abilities beyond the boundaries of the organisation [20]. This is referred to as technology breakthrough, with the goal of acquiring and gaining external knowledge to improvise the developments of SMEs’ current technology. This enables SMEs to operate at full capacity to develop technological capabilities and competencies to compete in the domestic and international market [21]. SMEs need to adopt the open innovation concept in order to attract more foreign investments and stimulate economic growth [21]. SMEs’ commitment towards open innovation is currently lacking creativity, motivation, learning processes, a desire for knowledge, and cooperation. As such, open innovation remains the only option for SMEs to advance in technology adoption.
2.2. Organisational Citizenship Behaviour and Open Innovation
Organisational citizenship behaviours are considered as flexible, contributing to an additional role, whereby employees’ behaviour goes beyond the official roles, and these roles are not linked to any formal award system [22]. Organisational citizenship behaviour is distinguished by attributes of altruism, conscientiousness, courtesy, civic virtue, and sportsmanship among the employees [23] The behaviour is considered as discretionary and unrewarded but has a valuable impact on the organisational strategies, as this behaviour supports the social and psychological environment in the organisation. In an open-innovation environment, organisations depend on the employees to practice organisational citizenship behaviours to foster a positive working environment as well as provide support to other staff members who are encountering any kind of working problems. Organisational citizenship behaviours demonstrated by the employees exceed the current job obligations, and at the same time take care of the well-being of their co-workers as well as the overall organisation.
In addition, organisational citizenship behaviour is the voluntary effort to be conscientious towards the working environment and sharing essential information that employees become more open-minded towards when encountering problems in the working environment aside from safeguarding the resources of the organisations [24]. These discretionary behaviours all contribute towards the effectiveness and the general performances of the organisations. Organisational citizenship behaviours develop overall performances and smooth the social structure of the organisation by decreasing any form of conflict in addition to increasing organisational efficiencies.
Altruism refers to the voluntary behaviours of helping one another in an organisation in the execution of work under a certain environment of conditioning such as being supportive, as well as any other extra-role behaviours in the organisation [25]. Conscientiousness refers to the employee’s punctuality in reporting to work and attending to other matters as well as going beyond the regular obligations or commitment in the workplace [26]. Courtesy refers to a behavioural role of assisting, preventing, or anticipating problems from happening to avoid any form of crisis. This can be accomplished by executing a thorough or thoughtful action towards relevant people in the organisation. Civic virtue is characterised as a trait of responsible employees who display commitment by offering constructive ideas and participating in organisational issues and governance. In addition, this behaviour is able to deal with organisational life of the organisation. Sportsmanship refers to the employee’s willingness and commitment in bearing with any form of inconvenience without demanding or opposing [27]. Sportsmanship refers to the staff force being optimistic of the organisation and being able to accept unavoidable aggravations as well as demonstrating behaviours of open-mindedness in the working place, even though the conditions are not conducive, without complaining. Less complaints enables managers to concentrate on crucial job tasks. In addition, employees display good intentions and refrain themselves from gossiping or rejecting any proposals from the management.
Organisations need to restructure business models to realize the open innovation concept, and the transformation needs alterations in methods, processes, and policies of the organisation. These modifications require the management to reorganize the standards and operational procedures of the organisation. Employees may face challenges such as commitment, consistency, understanding of the new environment, and knowledge, as well as the availability of resources in doing so [28]. Such challenges enable the concept of OCB to facilitate open innovation settings with employees adapting to the changes in their environment by demonstrating the behaviour of inclination to undertake new responsibilities and new skills. Therefore, it is anticipated that OCB would support employees to acquire essential knowledge and familiarise themselves with the open innovation processes. OCB develops internal networks and cooperation, which would benefit the organisation. OCB develops teamwork, support, trust, and commitment among various members of the organisation, which would thereby lead to an organized working atmosphere and successful open innovation adoption [29]. Organisational citizenship improves the inter-organisational relationship and at the same time generates positive environments for open innovation.
The decision of firms to adopt open innovation depends on their capabilities, where part of their capabilities is due to their employees’ behaviour; hence, there is some form of employees’ influences at a micro level toward innovation adoption capabilities [30]. By way of this study, it can be identified to what extent employees play a crucial role in handling open innovation concepts as well as recognise factors that contribute to the management of open innovation [31]. Identifying the determinants, such as behaviour at various levels of the employees in the organisation, is important in determining the success of open innovation adoption. Redirecting from a closed innovation model to an open innovation concept may require various types of resources in terms of organisational citizenship behaviour. Managers of that part can ensure the success of open innovation adoption if they are able to assist firms to overcome teething problems in the early stages that are crucial in determining the outcome of open innovation efforts.
Hypothesis 1 (H1).
There is a positive and significant relationship between organisational citizenship behaviour and open innovation adoption.
2.3. Integrative Culture and Open Innovation
Integrative culture refers to as an organisational culture where people from one culture adopt practices from another culture without undermining their own culture [32]. This concept is crucial for firms adopting open innovation to integrate external culture and adapt it to suit existing situations. Integrative culture stresses high performance, relevant standards, refined innovation, and being accommodative, as well as adapting the external concept in the firm’s environment. This includes uniting the employees by supporting the objectives to succeed, inculcating work commitment, and encouraging their participation in the organisation. In addition, integrative culture emphasizes task performance and citizenship behaviour. Integrative culture entails sourcing and developing capabilities and expertise from external parties. Organisations are able to examine the external atmosphere for new knowledge to recognize, choose, develop, and internalize the concepts [33]. While collaboration can greatly benefit organisations, the open innovation concept encourages partnerships between internal and external organisations. An organisation’s capability and experiences would benefit in developing creative ideas obtained from the external partners. The externally developed concepts involve an organisational culture that supports the modification of sources from external parties and associates them with the internal capabilities. Integrative culture is open to new ideas and cultivates growth, exchange, and adaptation of the practices within the organisation. The culture also stresses the growth of employees, through guidance and connectivity enabling information sharing. Integrative culture enables the value captured from the externally developed ideas to be used for the internal environment [34]. This can be achieved via the acceptance of the external knowledge and technology by internal entities. Such development essentially depends on the organisation’s internal competencies and its interactions with external parties. Integrative culture promotes the development of internal methods that are associated and supported with the requirements of the external environment. This is achieved through consolidation of external processes and structures to develop internal strategies and capabilities to strengthen innovation. Firms with such culture are able to discover and improve internal knowledge and able to align themselves to the requirements of external entities [34]. In addition, integrative culture promotes cordial relationships between internal and external organisations, subsequently developing trust, which is a significant element for efficient transfer of knowledge.
The studies of the relationship between integrative culture and open innovation are scarce, and further research is needed to supplement theoretical and empirical research [35]. Though scarce, current studies generally state that integrative culture is a major concern of open innovation adoption [36]. Open innovation is deeply rooted in the culture of a particular organisation and country, and these issues remain unexplored in an open innovation context; there is a need to explore cultural issues in various contexts [37]. Integrative culture promotes or opposes incorporating external settings to internal productions depending on the availability of resources, employees, effective collaborations, and support to facilitate open innovation adoption [38]. This suggests that adverse integrative culture causes collaboration problems [39]. What nature of integrative culture is needed to provide support, and what type of culture needs to be avoided in order to adopt open innovation? According to [40], open innovation is still at the infancy stage, and therefore there is an avenue to conduct empirical and theoretical research [41].
Issues of integrative culture would resolve the barriers to open innovation adoption, and these barriers need to be tackled before implementing open innovation [42]. Highly integrative culture unites employees through promotions, drives them to be successful through motivation, and supports the organisation [43]. Highly integrative culture is a climate where employees are highly committed and performance-oriented and display an essence of organisational citizenship behaviours [44]. Therefore, based on the above discussion, the researcher adopts integrative culture approved by [45].
Hypothesis 2 (H2).
There is a positive and significant relationship between highly integrative culture and open innovation adoption.
2.4. Managerial Ties and Open Innovation
An organisation’s capacity is crucial in discovering and developing knowledge with external parties and ensuring that firms are capable in utilising the knowledge. Therefore, managerial ties offer a wide range of new ideas and resources enabling the organisation to evaluate, incorporate, employ, and blend those concepts internally. Managers’ external networking supports resource sharing through flexible practices that boost organisations’ capabilities to incorporate the current concepts internally and adjust accordingly to the firm’s requirements [46]. Managers’ associations with various external actors such as officials may offer better access to resources, such as human capital and technology. In addition, it advocates the organisation to gain financial support and remain competitively strong. Managerial ties with higher educational institutions and research institutions offer organisations with technical and scientific knowledge [47]. Thus, managerial ties develop firms’ capabilities to develop, adapt, and incorporate the external knowledge in the organisation’s specific context. Managerial ties and organisations’ absorptive capacity may have a positive influence on innovation capacity, which assist the organisations in creating collaboration between external ideas and internal integration [47].
External ties empower firms to access resources and improve their competitive edge to enter markets that require technologies and competencies [48]. The ability of managers to establish external ties is crucial from the managers’ personal evaluation [49]. In the open innovation concept, firms rely on external innovation ideas to internalise, hence the business model used will be different compared to the existing business model [50]. Without a cordial relationship among external parties, it will be difficult for firms to share knowledge [51]. Nevertheless, in an open innovation concept, it is more complex, as the purpose of relationship can be used for exploration or exploitation. As a result, the activities involved in open innovation concepts such as acquisition, assimilation, transformation, and exploitation, necessitates for credible partners; the relationship should be cordial and lasting [52]. Intensive cooperation with external parties enhances knowledge sharing that may be useful to all parties in the development of valuable innovations [53]. Maintaining relevant networks are essential for open innovation activities as well as for product innovations and new product development [54].
Hypothesis 3 (H3).
There is a positive and significant relationship between managerial ties and open innovation adoption.
2.5. Transactional Costs and Open Innovation
Transaction Cost Economics has had an enormous impact on the development of organisational procedures and developments. Transaction costs have proven as a predominant concept in justifying human and economic behaviour relative to businesses and industries [55]. Transaction cost economies explain the type of transactions executed in businesses to identify the relationship between the firms and their ecosystems. Current organisations give emphasises to innovation and transformation, as businesses are progressively opening their structural boundaries for collaborative objectives. Transaction costs should be embedded in an organisation setting when they are characterised by functional transformation and innovation. The application of transaction cost serves as a guidance to external collaboration, innovation, and support to exemplify specific challenges in innovation partnership [56]. Transaction cost enables organisations to strengthen and operate business functions where the cost mechanism governs the industry as well as other costs involved in the market. The cost of exploring and assessing information, negotiating, monitoring, and implementing facilitates open innovation, and these are directly related human behaviours [57]. Transaction costs might rise in the event of uncertainty behaviours, especially in dealing with non-reliable, unscrupulous external parties in the marketplace.
However, various forms of control tend to minimise these transaction costs, especially exploring, assessing information with collaborating parties, and reducing uncertainty. Understanding transaction cost facilitates executives to differentiate the difference between internal and external processes and identify the ones that need external collaboration. Transaction costs has developed the use of doctrines in describing and debating a wide range of strategic and organisational outcomes. It also presents evident testimony for the external partnerships, management processes, financial models, control mechanisms, and strategic alliances [57].
Ref. [58]’s study shows the relationship between performance and strategic partners with the perceived potential for opportunism to minimise risks. Ref. [59]’s study found that many firms and industries are facing substantial internal and external pressure for adoption of new technological knowledge, but the possibility of opportunistic behaviour must be considered, as this will introduce the risk of losing competitive strength to firms. Openness involves various forms of relationships with external actors, and firms need to closely monitor their progress, which involves costs [60]. Open innovation literature can be viewed as an instance of how firms make decisions whether to develop innovations internally or collaborate with external actors [61]. The challenges faced by SMEs, especially in terms of incurred transaction costs, are due to available resources, complexity of open innovation procedures, coordination, and operations functions [62].
Hypothesis 4 (H4).
There is a positive and significant relationship between transaction cost and open innovation adoption.
2.6. Appropriability Regime in Open Innovation Environments
The appropriability regime comprises an eclectic mix of methods to safeguard information and the innovation investments [63]. The strategy is important in view of resource costs and a possible solution to the free rider problem in terms of R&D. The appropriability regime has the ability to resolve various types of innovation-related issues. This includes strengthening the intellectual property rights (IPRs) on innovation and the need to harmonise the laws related to IPR [63]. Safeguarding the innovation returns from innovation is very much needed for developing a new product or service, and appropriability regimes are crucial for long-term growth and survival. Appropriability regimes involve formal instruments such as patents, copyrights, licenses, trademarks, etc. and informal instruments such as secrecy, lead times, complex design, etc. [64]. Understanding the strengths of appropriability is crucial to have better practices, as open innovation concepts mostly depend on external players. However, the outcome of the safeguarding mechanisms depends on organisational characteristics. SMEs need to find ways to safeguard their innovative inventions and appropriability regime providing legal rights to overcome their competitors [65]. A strong formal or informal appropriability regime enables concrete protections, but SMEs need to select instruments that are less expensive and time consuming, and most importantly, respond promptly and effectively when needed [66].
A strong appropriability regime increases the willingness to offer innovations to external parties and thereby increases the rate of open innovation adoption [67]. Many researchers have stressed the importance of the appropriability regime as contingency factors in influencing open innovation adoption [68]. Changes are expected in different appropriability regime environments depending on the industries [69]. One of the critical studies that are related to innovation is protectionism, such as intellectual property regime comprising several rights that provides a focal point to examine appropriability mechanisms. This includes patents, copyrights, trademarks, trade secrets, and other intellectual property rights (IPRs) that provide protections for different environments [70]. One important study concluded that other appropriability regimes such as secrecy, lead times, and moving rapidly along the learning curve are important for productions [71]. Firms need to carefully plan the deployment of appropriability strategies when collaborating with external parties for innovation activities. Appropriability mechanisms have been endorsed in various large industries to withhold vital information, and this attracts external partners to collaborate further [72].
Hypothesis 5 (H5).
Appropriability regime moderates the relationship between organisational citizenship behaviours and open innovation adoption.
Hypothesis 6 (H6).
Appropriability regime moderates the relationship between integrative culture and open innovation adoption.
Hypothesis 7 (H7).
Appropriability regime moderates the relationship between managerial ties and open innovation adoption.
Hypothesis 8 (H8).
Appropriability regime moderates the relationship between transactional cost and open innovation adoption.
2.7. Actor-Network Theory (ANT)
The actor-network theory analyses the importance of major forces in socio-technology changes in the production sectors [73,74]. The actor-network theory is a framework and systematic way of considering the infrastructure surrounding technological achievements [75]. The actor-network theory encompasses the interaction between actors and the environment, including the interaction between human actors and variables such as technologies [76]. It also refers to as innovation template which actors position according to norms and rules by authorising the actions. In an innovation environment, a single actor will not be able to pursue its innovation objectives without taking into consideration the other actors owing to lack of appropriate authority and resources. The actor-network theory perceives that actors’ interconnectivity enables the support networks to achieve individual and collective goals as well as obtain known and unknown resources [76]. There are many actors involved in businesses, and therefore development in technology, changes in institutions, organisational culture, developing markets, and acceptance is regarded as complex. It also emphasizes and considers all surrounding factors, such as technical and non-technical elements (e.g., people, connections), as well as assigns agency to both human and non-human actors (e.g., artefacts, organisation). The actor-network theory analyses the importance of major forces in socio-technology changes in production sectors. The interactions between actors and the environment differ in terms of measured contributions to the innovation processes in an organisation. Actors are generally conditioned by the environment, but they are able to change the environment if they adopt changes that may become a complement for the organisations [77]. Actors in production sectors need to constantly respond to the market environment by modifying processes or products to adjust the innovation environment in the organisations [78].
2.8. Social Exchange Theory (SET)
Social exchange theory is an influential conceptual paradigm for understanding behaviour bridging disciplines, such as anthropology, sociology, organisational theory, and social psychology [79]. Social exchange theory has become one of the most influential paradigms for understanding the nature of human interaction. One of the most important models that have been integrated in social exchange theory is OCB, which provides a powerful framework for understanding how workplace exchanges and relationships comprise mutual processes whereby transactions or exchanges may foster quality relationships that ultimately initiate, maintain, and stabilise social behaviours both within and outside organisations [80]. Social exchange theory is a general framework or conceptual point of view about how resources are valued and exchanged [81]. Social exchange theory has been applied in many studies of behaviour and motivations [82]. Social exchange theory specifies that certain workplace relationships lead to interpersonal connections which are referred to as social exchange relationships. Social exchange relationships develop when employers takes care of employees, thereby creating beneficial values in the workplace. These relationships produce effective work behaviour and positive employee attitudes. Social exchange theory is one of the prominent theoretical perspectives in management that determines productivity where people interact with each other [83]. According to social exchange theory, employees balance their level of commitment with the organisation’s commitment [84], effectively influencing the behaviour and motivation of employees [85]. Social exchange theory is the most important theoretical model to recognise workplace relationships [86]. Social interactions enable the continuous achievement and benefits for parties [87] through information exchange, collaboration, and innovation relationships [88]. Applying open innovation to social exchange theory offers a new perspective on the current state of management knowledge that involves commitment [89]. Therefore, social exchange theory provides a convincing reason to believe that management that practices organisational citizenship behaviours will be beneficial in open innovation environments, as outcomes are in the form of productivity and recognition in various ways. Figure 1 shows the conceptual framework of the study.
Figure 1.
Conceptual Framework.
3. Research Methodology
This study undertakes a quantitative approach, embarks on a positivist paradigm, and incorporates deductive research, in which the research begins with a general theory and ends with observations and confirmation [90]. This research is a positivist study, as it involves quantitative methods, surveys, and structured questionnaires. This study seeks to quantify relationships between different variables of interest by developing hypotheses and testing those hypotheses using statistical analysis. This study investigates open innovation adoption amongst SMEs, and the target respondents in this study are SME managers who own or work in as well as executives with authorities in the manufacturing industries. A survey was used to collect the primary data from SMEs, where the targeted respondents in this study are SME managers who own or work in the industries. Confirmatory factor analysis was conducted to examine the factor structure of the questionnaire emphasising a Likert scale [91]. An item analysis and internal consistency of the derived factors are then assessed using Partial Least Square—Structural Equation Modelling (PLS-SEM) [92].
A pre-test was conducted to seek the appropriateness and aptness of the questionnaire upon completion of the development of the survey instrument. Upon designing the questionnaire, a pre-test was undertaken to ensure that the questionnaire was clear and acceptable to the intended audience. The questionnaire underwent systematic testing before it was used in the field for the survey, and it is very crucial for an innovation survey. The questionnaire was verified in a pre-test by managers, owners, and executives involved in the SMEs’ decision-making processes as well as academic researchers by interpreting the questions correctly and qualifying the aptness of the scale used and the questions’ phrasing. The questionnaire was pre-tested with 10 respondents comprising SME managers, owners, and executives who are involved in decision making in production background to check questionnaire content, understanding of questionnaire wording, and time completion.
The pilot study comprised 40 respondents, which is the estimation of 10% of the projected sample for the main study [93], comprising managers, proprietors, and executives who are involved in decision making. From the 500 companies surveyed, owing to errors where respondents did not respond to certain questions, the usable sample was 376. Most of the scales used in this study generally have high reliability, as in Table 1, and the feedback from the pilot study was positive; hence, minimum modification of the questionnaire was conducted from the feedback of the pilot study. Table 1 shows the Cronbach’s alpha for all the variables of the study is above the 0.70 threshold, thus confirming the reliability of the measurements used in this study [94]. The data were analysed using a PLS-SEM approach using a Smart-PLS algorithm. Therefore, it was concluded that the instrument to be used in this study has no issues in terms of reliability and ability to proceed to administer the instrument to the ‘actual’ respondents.
Table 1.
Reliability Assessment of Variables.
The population size was estimated based on the list of companies from the statistical department that were somewhat adopting an open innovation model [95]. Probability-sampling techniques with simple random sampling taken into consideration were based on various studies [96]. Simple random sampling was also used to select SMEs. Efforts were made as much as possible to identify eligible respondents from manufacturing-based industries such as managers, owners, and senior executives.
4. Analysis
According to the results in Table 2, organisational citizenship behaviours have the highest VIF value (1.059). Hence, VIF values are uniformly below the threshold value of five. Tolerance is a statistic utilised to determine how closely the independent variables are linearly associated to one another [97]. In this research, the tolerance indexes more than 0.1 and integrative culture has the lowest tolerance value (0.945). Therefore, the collinearity does not reach critical levels in any of the independent constructs and is not an issue for the estimation of the research model.
Table 2.
Multicollinearity Test for Open Innovation.
Levene‘s test for the metric variables was computed across nonmetric variables. Table 3 indicated that all variables are not significant (p-value > 0.05), which suggest that variance for all the variables was equal within groups and had not violated the important issues that must be detected prior to further data assumption of homogeneity of variance.
Table 3.
Levene‘s Test of Homogeneity of Variances.
Table A1 (Appendix A) shows the highest mean and the lowest mean as well as the standard deviation among the various dimensions.
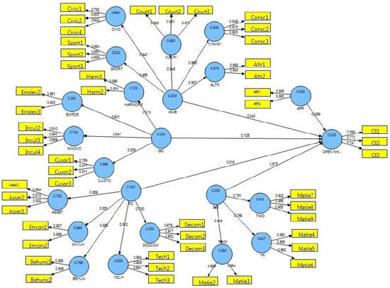
4.1. Assessment of the Measurement Model
As shown in Figure 2, in order to increase the reliability and validity of the constructs, the items which had a low standardised loading factor were eliminated (except Decom1 with factor loading 0.679 and OI1 0.693, as the AVE and CR were high) of these construct the result after eliminating low loading factors indicated.
Figure 2.
Measurement Model 1.
4.2. Goodness of Measures
Results from Table A2, Table A3, Table A4, Table A5, Table A6 and Table A7 (Appendix A) show that the absolute correlation between the construct and its measuring manifest items (i.e., factor loading) were above the minimum threshold criterion 0.40; the factor loading was ranging from 0.679 to 0.963 and satisfied the requirements of the psychometric reliability test [90].
4.3. Internal Consistency Reliability and Indicator Reliability for First Orders
As indicated in Table A2, Table A3, Table A4, Table A5, Table A6 and Table A7, the composite reliability values also ranged from 0.782 to 0.952. Interpreted similarly to a Cronbach’s alpha for an internal consistency reliability estimate, a composite reliability of 0.70 or greater is considered acceptable [91]. All factor loadings were above 0.7 except for Decom1 and OI1, which are “slightly lower than 0.7”. The CR and Cronbach α of this construct are high and there is not any issue. Before testing interaction effects, the measurement model assessments such as Loadings, AVE, and CR reported. Table A2, Table A3, Table A4, Table A5, Table A6 and Table A7 shows that the minimum loading factor belonged to Decom1 and OI1 which were slightly lower than threshold (0.7), but there was no issue, as AVE and CR were high, and the highest loading factor is related to these items. All constructs have acceptable AVE (>0.5) and CR (>0.7).
Table A2, Table A3, Table A4, Table A5, Table A6 and Table A7 give an overview of the quality criteria of all reflective constructs: AVE, Cronbach’s alpha, CR, and confirmatory factor analysis. All research constructs are reliable, as the Cronbach alpha and CR for all constructs was more than 0.70. Furthermore, the AVE of all research constructs was more than 0.5; this value indicates sufficient convergent validity. Minimum AVE belongs to open innovation (0.544) and maximum AVE belongs to ties with managers (0.924).
Table 4 shows the measurement model for second order constructs of AVE and CR. Table 4 shows all research constructs are reliable, as CR for all constructs is more than 0.70. Furthermore, the AVE of all research constructs is more than 0.5; this value indicates sufficient convergent validity.
Table 4.
Measurement Assessment for Second-Order Constructs.
Table 5 diagonal elements for second-order variables and first orders are larger than off-diagonal elements in the same row and column. The square correlations for each construct are less than the average variance extracted by the indicators measuring that construct indicating adequate discriminant validity. In total, the measurement model demonstrated adequate convergent validity and discriminant validity.
Table 5.
The Relationship of Main Constructs with Second-Order Constructs.
4.4. Discriminant Validity
Table 6 diagonal elements for second order variables and first orders are larger than off-diagonal elements in the same row and column. The square correlations for each construct are less than the average variance extracted by the indicators measuring that construct, indicating adequate discriminant validity. In total, the measurement model demonstrated adequate convergent validity and discriminant validity. Table 6 indicated that the diagonal elements in bold (square root of AVE) are greater than the off-diagonal elements at both corresponding rows and columns.
Table 6.
Discriminant Validity (Fornel–Larcker Method) For Second-Order Constructs with Main Current Research Construct.
Table 7 shows the HTMT for all latent variables are lower than 0.9. Therefore, using both the Fornell–Larcker criterion and HTMT, the measurement model has been shown to possess acceptable discriminant validity.
Table 7.
Discriminant Validity (Heterotrait–Monotrait Ratio (HTMT) Method for Second Order Constructs with Main Current Research Construct.
4.5. Assessment of Structural Model
In this study, two models were used to test the main effects and the moderation. Model 1 tests the main link from independent constructs to open innovation. In model 2, the appropriability regime was added as a moderating variable, in addition to the interaction term of the appropriability regime x other independent variables following a product indicator approach. In model 1, the PLS–SEM path coefficients of all variables are statistically significant. The R2 value for open innovation was 0.529. f2 is the change in R-Square when an exogenous variable is removed from the model. f-square is effect size (≥0.02 is small; ≥0.15 is medium; ≥0.35 is large) and therefore it shows a meaningful relationship between variables. As hypothesised, independents variables are positively related to open innovation. In Model 2, the same as Model 1, as reflected in Table 8 and Table 9, all path confidents are significant. Furthermore, Model 2 shows that the two interaction terms TC × APR and MT × APR are significant. For Model 2, R2 is 0.527 and reveals that 52.7% of the variability observed in the target variable is explained by the regression model.
Table 8.
Result of the Path Coefficient and R2 Value for Main effects (Model 1).
Table 9.
Result of the Path Coefficient and R2 Value for Main Effects with Moderator (Model 2).
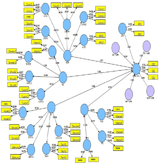
The results in Table 8 show that the appropriability regime’s interaction effect decreases the R2 of open innovation from R2 = 0.529 (model 1 without the moderator) to R2 = 0.527 (Model 2 with moderator as in Figure 3). After running bootstrapping, as in Figure 4 it was found that both managerial ties and transaction costs with the appropriability regime is accepted.
Figure 3.
Measurement Model 2.
Figure 4.
Boot Strapping Result.
For statistical significance, it is expected that the absolute value of the t-ratio is greater than two or the p-value is less than the significance level (α = 0.01 or 0.05 or 0.1). The coefficient of determination is a measure of the amount of variance in the dependent variable explained by the independent variables. A value of 0.246 means that 24.6% of the variance in the dependent variable is explained by the independent variables.
5. Research Hypotheses
Table 10 reveals that organisational citizenship behaviour, integrative culture, managerial ties, and transactional costs were positively related to the adoption of open innovation. However, transactional costs have a strong impact on businesses’ practices. Organisational citizenship behaviour was positively related (n = 376, β = 0.248, t-statistic = 4.321, p < 0.05) to open innovation. Integrative organisational culture was positively related (n = 376, β = 0.112, t-statistic = 3.08, p < 0.05) to the adoption of open innovation. Managerial ties were positively related (n = 376, β = 0.544, t-statistic = 6.02, p < 0.05) to open innovation. Transactional costs were positively related (n = 376, β = 0.316, t-statistic = 5.498, p < 0.05) to open innovation.
Table 10.
Significance Test of Path Coefficient.
Table 11 shows that appropriability regime did not moderate the relationships between organisational citizenship behaviours and adoption of open innovation (n = 376, β = 0.003, t-statistic = 0.059, p > 0.05). In summary, H5 was rejected. The appropriability regime did not moderate the relationships between organisational culture and the adoption of open innovation (n = 376, β = 0.018, t-statistic = 0.543, p > 0.05). In summary, H6 was rejected. The appropriability regime moderates the relationships between managerial ties and adoption of open innovation (n = 376, β = 0.081, t-statistic = 2.1, p < 0.05). H7 was accepted. The appropriability regime moderates the relationships between transactional costs and adoption of open innovation (n = 376, β = 0.078, t-statistic = 1.87, p < 0.05). H8 was also accepted.
Table 11.
Significance Test of Path Coefficient of Moderating Effect of Appropriability Regime.
6. Discussion
Collaboration across industries is more desirable, and this development will force organisations to seek different approaches to respond to the needs of customers and at the same time strengthen their place in the market. Open innovation education will encourage organisations to adopt the model and perceive the positive impact of external collaboration. This may boost organisations’ tendency towards collaborating and monitoring the effectiveness of such partnership. The internal parties’ cooperation is required to acknowledge, adapt, and develop its potential for absorptive capacity. Policymakers must draft policies designed to form collaboration practices that include higher education and research institutions. For a head start, focus should be on organisations that have never been involved in collaboration activities, and that should be a high priority. Policymakers need to identify and rectify SMEs’ limited financial resources with consultancy services that can offer the required support to coordinate with external partners.
6.1. Theoretical Contribution
Open innovation is applied within the context of economic and political institutions, including policies, intellectual property ruling, markets, and industries. Evaluation of open innovation in an Asian context is crucial to identify the prerequisites and the parameters of open innovation. This enables researchers and practitioners to have confidence about the generalisability of concepts in other regions. This outcome of the study is also adding to the body of knowledge in the Asian context and brings a significant value to open innovation literature in developing economies. Theoretically, this framework highlights the various aspects and significant extension of organisational citizenship behaviour, integrative culture, managerial ties, and transactional costs in order to understand the aspects of open innovation in terms of organisational structure.
The findings recognise the role of organisational citizenship behaviour in generating enhanced outcomes enabling them to utilise the model very effectively in any organisational context to nurture organisational citizenship behaviours for better performances. This calls for further theoretical and empirical developments describing the complex relationship between the employee and the likelihood of exhibiting organisational citizenship behaviours.
Integrative culture is not complex, and switching it would genuinely reflect the intensity of open innovation. The implementation of integrative culture will cause a change in the process and the structure in an organisation. Further theoretical and empirical developments in knowledge management can be enhanced by describing the relationship between integrative culture and open innovation adoption and the likelihood of whether culture could be in the form of collaboration or competition. External ties will have an impact on open innovation adoption in a positive way. This study also will further assist scholars in analysing industry–academia relationships and industry–government relationships to enhance productivity in various sectors. The findings provide insights for scholars to grasp the nature of managerial ties to assist them in terms of innovation performance based on the concepts of the evolutionary relationship. The findings demonstrated theoretical implications by establishing and broadening the existing open innovation concept to include the transaction costs theory. Transaction cost predictions of organisational forms have evolved, and scholars must consider and offer new framework to conclude which approach will best govern organisations’ transactional costs.
This model enables developing countries’ academics and managers to understand fundamental support and difficulties in the implementation of external technologies. Regimes of appropriability largely have a significant role in altering the relationships of open innovation with managerial ties and transactional costs, which adds a new dimension to the understanding of the appropriability regime’s role with respect to open innovation. This study partially endorses the direct relationship of the appropriability regime with open innovation; however, it does make an important theoretical contribution by showing that the appropriability regime plays a big role in the relationship between open innovation and the predictor variables.
6.2. Practical Contributions
From the study, it was noted that behaviour contributes positively towards organisational operations and efficiencies in an open innovation environment. Open innovation requires employees to maintain a constructive mindset to demonstrate willingness to undertake new tasks and innovative skills to adapt to the new environment.
This study demonstrated that Organisational Citizenship Behaviors (OCB) has an explicit influence on Open Innovation. The positive relationship between OCBs and open innovation enables organisations to witness the growth in capacities and enhances the products. OCBs need to be promoted in the organisation to promote open innovation, and this can enable management to realize the benefits in the long run. Management should focus on strategic planning by increasing employees’ OCB by designing appropriate training programs to incorporate OCB to facilitate open innovation. SMEs need to change the structure, policies, and cultural interventions to promote open innovation as well as establish mechanisms that can integrate OCB among the employees, linking OCB to performance management systems, performance reviews, and trainings that help people develop their motivation and mindset. One approach to show OCB in the workplace is by encouraging teamwork and a helping the culture among the workforces. Management should exhibit strong commitment by appreciating OCB at the workplace through incorporation of into organisational culture.
Our findings lay out insights for management to incorporate integrative culture to encourage open innovation at the workplace. Integrative culture supports open innovation strongly and positively, as internal culture such as structures, procedures, and principles need to be transformed to accept external innovation. Establishing a culture that values external competency and realization is critical for open innovation concept. Integrative culture enables adaptation of external practices which is critical for the success of open innovation. Integrative culture has the ability to overcome structure challenges as firms need to adapt external concept to facilitate open innovation. From this research, management can predict whether open innovation will be successful in their organisations with the current culture. Cultural issues have often been identified as key barriers to implementation of open innovation [2] and our findings will support progress in this area, as the management can focus on integrative culture to facilitate open innovation in their organisations.
Firm managers that have good relationships with outside partners help their companies source, acquire, and transform through embracing open innovation. Managers’ influential role in achieving innovation outcomes through their external ties enables firms to improvise the procedures and processes through innovative knowledge. This would certainly enable firms to develop innovative products. In addition, managers’ ties encourage external party ties so that firms are able to develop technology expertise and knowledge and utilise it for the firms’ efficiencies. Therefore, SME managers are encouraged to have ties with external parties such as financial institutions, industry players, government, universities, research centers, etc. to facilitate open innovation. Management should encourage their managers to develop strategic ties to ensure accomplishment of open innovation. It is also recommended to have interorganisational ties, as this may complement open innovation. Asian culture appears to support the association, and therefore management should encourage managerial ties to facilitate open innovation. Managers and scholars should focus more on identifying possible collaboration by identifying the attributes that play a key role in influencing organisations to have ties with various external parties.
Transaction costs, the challenges that business face daily in terms of costs, seemingly affect the realities of businesses. TC also emphasizes external culture and the concern of opportunism, which to some extent affects the production costs. Such behaviours need to be viewed as a challenge for the organisation and should be considered as a ruling basis for strategic decisions. Management needs to utilise controls within a TC framework to eliminate the negative effect by enforcing written contracts and other forms of control mechanisms to get rid of the opportunism behaviour. TC endorses cultures that safeguard the marketplaces and means of evaluations of the disrupting external parties’ knowhow behaviours that ends up being counterproductive. TC provides solutions in managing challenges that would most likely accelerate the losses. Therefore, TC is capable of dealing with open innovation-associated issues by suggesting that external parties’ behaviours can be managed with governance effectiveness. Regulations inevitably overpower opportunism behaviour, and therefore effective transaction costs creates restrictions on innovation work that involves multiple actors. TC strengthens innovation development, as it stimulates the innovation qualities for entrepreneurial strategies and structures. Therefore, in the long run, the time horizons can be used to measure costs and make production decisions for cross-organisational initiatives.
Effective transaction costs are crucial in establishing external boundaries with certain organisations, especially on innovation work that involves multiple actors. Transaction cost seeks to protect market positions and to be productive in the context of knowledge-based institutional change. SMEs are advised to systematically incorporate an appropriability regime with external parties and recommended to train its employees on the procedures of not disclosing its confidential information to others. SMEs are also recommended to use their creativity to develop additional ideas internally to cultivate open innovation methods. Government or the industry should promote the idea of external technology adoption through campaigns where SMEs can be rewarded for any forms of initiatives taken to be part of the project. This method may encourage SMEs to demonstrate new and better ways of doing things.
Strong theoretical support hypothesised appropriability regimes moderate the relationships between managerial ties and transactional cost with open innovation adoption, as it involves external parties. Managerial ties and transactional costs involve external parties and therefore an appropriability regime is crucial in protecting the innovation investments. Building ties with external partners involves many processes of information exchange, and the organisation needs to determine the risk factors by employing an appropriability regime. Organisations need to establish a strong appropriability regime to reduce risks and achieve fast-paced outcomes. Appropriability regimes determines the potential challenges faced by organisations in the open innovation development. This involves determining the significant contribution of all involved parties and negotiating the terms and conditions. An appropriability regime is important to secure the innovation investment from unscrupulous external parties who would go against the basic principles by leaking the protected information to third parties to make additional income. The appropriability regime safeguards the possible knowledge spill-over during the process of knowledge sharing from external parties, especially the involvement of managerial ties and transactional costs from the perspective of knowledge processes. As the open innovation dynamic changes, different appropriability mechanisms could become more relevant as an external party’s effects through knowledge sharing becomes more complex.
However, it does not moderate OCB and integrative culture as it involves internal issues. Appropriability regime practices are better suited for external players rather than internal players, as OCB and integrative culture are more focused on internal players. OCB and integrative culture can be resolved through internal organisational policies depending on organisational characteristics. The controllability of internal knowledge in carrying out innovation activities in an organisation does not require an appropriability regime to be in place to develop the innovation initiatives, as organisation policies and procedures are sufficient to protect the innovation knowledge. Therefore, it is recommended that the managers should focus on managerial ties and transactional cost, which has external parties’ influence on open innovation.
6.3. Limitations and Further Recommended Research
This research represents only a fraction of open innovation strategies, and it is rather difficult to cover all aspects in-depth due to the broadness of the topic; therefore, case studies could provide detailed information about a particular subject to acquire information through another type of experimentation. In addition, case studies enable in-depth information in a single organisation to obtain a better understanding of the leadership characteristics involved in such a setting.
The study depends on having access to people, organisations, data, and documents. However, the access is limited in some way, due to company confidentialities. Therefore, the ability to make an absolute conclusion is restrained to a certain extent.
Conducting a multiple cross-sectional or longitudinal study will be able to determine the full implications of the research, as more time is needed to explore companies that could provide full access to the above requirements to undertake a complete analysis of the open innovation.
This study was restricted to the manufacturing sector, and therefore the findings of this study cannot be taken as a benchmark to represent other organisations from different sectors. Open innovation is a somewhat new concept in the Asian context; the adoption of open innovation is expected to be lower among SMEs. Therefore, it is suggested that more in-depth research should be conducted on other organisations that represents different sectors, such as the service sector, the largest sector in the society, micro industries, etc. In addition, a focus on low-tech industries in general, and not technology-driven, would be very interesting to provide a clarification on how such low-tech sectors use or could use open innovation in their businesses.
Considering that the research was conducted using the quantitative method, where emphasising objective measurements, it will be worthy to study the same setting in a qualitative study, emphasising subjective measurements. Future research should also be considered in engaging the appropriability regime as a mediator factor to compare the outcome of SMEs in managing open innovation.
The study was based on firms from the private sector, which are driven by revenue objectives and organic growth that are vital for the company’s survival, and investor relationships. It will be interesting to consider the public sector, which is not profit driven, and in many cases believed to be remarkably seen as less cost-efficient than private sectors. For instance, the public sector in Sweden uses open innovation to become more effective and efficient in their delivery systems.
7. Conclusions
This research was undertaken with the objective of examining the effects of organisational citizenship behaviours, organisational culture, managerial ties, and transactional costs on open innovation, and to determine the moderating role of appropriability regimes on these relationships. The variables of the study were measured with items adapted and adopted from numerous previous studies. A survey questionnaire was constructed to obtain responses from the respondents who are the owners, managers, or executives with decision-making authority. Organisational citizenship behaviours, integrative behaviours, managerial ties, and transactional costs positively predict open innovation adoption among SMEs. However, weak and practically no support for the moderating role of appropriability regimes was established for organisational citizenship behaviours, and integrative culture highly supports managerial ties and transactional costs in this research. These findings make important contributions to the literature and have several managerial implications that have been discussed earlier. Innovation policy plays a crucial role in motivating innovation systems for SMEs to create new business opportunities. Innovative policies nurture and strengthen SMEs to survive, as the combination of knowledge and new business models enables the development of innovative products and the penetration of new markets.
Author Contributions
Conceptualization, S.A., K.L.A., M.R. and P.P.; methodology, S.A.; software, S.A.; validation, S.A., K.L.A., M.R. and P.P.; formal analysis, S.A.; investigation, S.A.; resources, S.A.; data curation, S.A.; writing—original draft preparation, S.A.; writing—review and editing, S.A., K.L.A., M.R. and P.P.; visualization, S.A.; supervision, S.A., K.L.A., M.R. and P.P.; project administration, S.A., K.L.A., M.R. and P.P.; funding acquisition, K.L.A. All authors have read and agreed to the published version of the manuscript.
Funding
This project is funded by Multimedia University.
Institutional Review Board Statement
Not applicable.
Informed Consent Statement
Informed consent was obtained from all subjects involved in the study.
Data Availability Statement
Primary data was used in this study and therefore they are private and confidential, as they concern a third party.
Conflicts of Interest
The authors declare no conflict of interest.
Appendix A
Table A1.
Mean and Standard Deviation of Variables (n = 376).
Table A1.
Mean and Standard Deviation of Variables (n = 376).
| Variables | Mean | Std. Deviation |
|---|---|---|
| Altruism | 4.093 | 0.624 |
| Conscientiousness | 4.060 | 0.605 |
| Courtesy | 4.013 | 0.758 |
| Civic virtue | 4.010 | 0.730 |
| Sportsmanship | 3.955 | 0.589 |
| Organisational citizenship behaviors | 4.026 | 0.597 |
| Employee Development | 3.848 | 0.723 |
| Harmony | 3.919 | 0.904 |
| Customer Orientation | 4.081 | 0.803 |
| Innovative Culture | 4.169 | 0.702 |
| Organisation culture | 4.004 | 0.576 |
| Ties with Managers | 4.304 | 0.798 |
| Ties with Research Centers | 3.957 | 0.887 |
| Ties with Officials | 4.104 | 0.806 |
| Managerial Ties | 4.122 | 0.615 |
| Asset Specificity | 3.468 | 0.636 |
| Environmental Uncertainty | 3.457 | 0.651 |
| Behavioral Uncertainty | 3.742 | 0.555 |
| Technology Competency | 3.527 | 0.673 |
| Degree of Competition | 3.406 | 0.756 |
| Transactional costs | 3.520 | 0.528 |
| Open Innovation | 3.957 | 0.261 |
| Appropriability Regimes | 3.181 | 0.824 |
Note: Mean scores are based on a 5-point likert scale; 1 = Strongly Disagree, 5 = Strongly Agree.
Table A2.
Assessment the Measurement Model for First order Variables (OCB).
Table A2.
Assessment the Measurement Model for First order Variables (OCB).
| OCB | Items | Factor Loading | Cronbach Alpha | Composite Reliability | AVE |
|---|---|---|---|---|---|
| Altruism | Altr1 | 0.892 | 0.784 | 0.902 | 0.821 |
| Altr2 | 0.920 | ||||
| Conscientiousness | Consc1 | 0.849 | 0.817 | 0.892 | 0.733 |
| Consc2 | 0.813 | ||||
| Consc3 | 0.903 | ||||
| Courtesy | Court1 | 0.882 | 0.853 | 0.910 | 0.772 |
| Court2 | 0.881 | ||||
| Court3 | 0.871 | ||||
| Civic Virtue | Civic1 | 0.782 | 0.814 | 0.890 | 0.729 |
| Civic2 | 0.852 | ||||
| Civic4 | 0.921 | ||||
| Sportsmanship | Sport1 | 0.859 | 0.819 | 0.950 | 0.734 |
| Sport2 | 0.851 | ||||
| Sport3 | 0.859 |
Table A3.
Assessment the Measurement Model for First Order Variables (OC).
Table A3.
Assessment the Measurement Model for First Order Variables (OC).
| OC | Items | Factor Loading | Cronbach Alpha | Composite Reliability | AVE |
|---|---|---|---|---|---|
| Employee Development | Emdev2 | 0.950 | 0.885 | 0.946 | 0.897 |
| Emdev3 | 0.943 | ||||
| Harmony | Harm1 | 0.898 | 0.741 | 0.885 | 0.794 |
| Harm2 | 0.883 | ||||
| Customer Orientation | Cusor1 | 0.769 | 0.833 | 0.901 | 0.754 |
| Cusor2 | 0.916 | ||||
| Cusor3 | 0.910 | ||||
| Innovative culture | Incul2 | 0.810 | 0.816 | 0.891 | 0.731 |
| Incul3 | 0.863 | ||||
| Incul4 | 0.889 |
Table A4.
Assessment the Measurement Model for First-Order Variables (MT).
Table A4.
Assessment the Measurement Model for First-Order Variables (MT).
| MT | Items | Factor Loading | Cronbach Alpha | Composite Reliability | AVE |
|---|---|---|---|---|---|
| Ties with Managers | Matie2 | 0.957 | 0.918 | 0.950 | 0.924 |
| Matie3 | 0.963 | ||||
| Ties with Research Centres | Matie4 | 0.950 | 0.953 | 0.951 | 0.914 |
| Matie5 | 0.955 | ||||
| Matie6 | 0.961 | ||||
| Ties with Officials | Matie7 | 0.921 | 0.931 | 0.952 | 0.879 |
| Matie8 | 0.956 | ||||
| Matie9 | 0.934 |
Table A5.
Assessment the Measurement Model for First Order Variables (TC).
Table A5.
Assessment the Measurement Model for First Order Variables (TC).
| TC | Items | Factor Loading | Cronbach Alpha | Composite Reliability | AVE |
|---|---|---|---|---|---|
| Asset Specificity | Asset1 | 0.864 | 0.758 | 0.875 | 0.699 |
| Asset2 | 0.812 | ||||
| Asset3 | 0.832 | ||||
| Environment Uncertainly | Envon1 | 0.907 | 0.768 | 0.896 | 0.812 |
| Envon2 | 0.894 | ||||
| Behavioural Uncertainly | Behunc1 | 0.887 | 0.758 | 0.892 | 0.805 |
| Behunc2 | 0.906 | ||||
| Technology Competency | Tech1 | 0.864 | 0.850 | 0.909 | 0.769 |
| Tech2 | 0.905 | ||||
| Tech3 | 0.861 | ||||
| Degree of Competition | Decom1 | 0.679 | 0.779 | 0.876 | 0.705 |
| Decom2 | 0.917 | ||||
| Decom3 | 0.901 |
Table A6.
Assessment the Measurement Model for First Order Variables (AR).
Table A6.
Assessment the Measurement Model for First Order Variables (AR).
| Appropriability Regimes | Items | Factor Loading | Cronbach Alpha | Composite Reliability | AVE |
| APR1 | 0.888 | 0.735 | 0.883 | 0.791 | |
| APR2 | 0.890 |
Table A7.
Assessment the Measurement Model for First Order Variables (OI).
Table A7.
Assessment the Measurement Model for First Order Variables (OI).
| Open Innovation | Items | Factor Loading | Cronbach Alpha | Composite Reliability | AVE |
| OI1 | 0.692 | 0.701 | 0.782 | 0.544 | |
| OI2 | 0.771 | ||||
| OI3 | 0.746 |
References
- Dahlander, L.; Gann, D.M.; Wallin, M.W. How open is innovation? A retrospective and ideas forward. Res. Policy 2021, 50, 104218. [Google Scholar] [CrossRef]
- Chaudhary, S.; Kaur, P.; Talwar, S.; Islam, N.; Dhir, A. Way off the mark? Open innovation failures: Decoding what really matters to chart the future course of action. J. Bus. Res. 2022, 142, 1010–1025. [Google Scholar] [CrossRef]
- Nguyen, T.P.T.; Huang, F.; Tian, X. A Meta-Analysis of the Impact of Open Innovation on Performance. J. Manag. Organ. 2021, 1–18. [Google Scholar] [CrossRef]
- Bigliardi, B.; Ferraro, G.; Filippelli, S.; Galati, F. The influence of open innovation on firm performance. Int. J. Eng. Bus. Manag. 2020, 12, 1847979020969545. [Google Scholar] [CrossRef]
- Corral de Zubielqui, G.; Fryges, H.; Jones, J. Social media, Open Innovation & HRM: Implications for performance. Technol. Forecast. Soc. Chang. 2019, 144, 334–347. [Google Scholar]
- Stefan, I.; Hurmelinna-Laukkanen, P.; Vanhaverbeke, W.; Oikarinen, E.L. The dark side of open innovation: Individual affective responses as hidden tolls of the paradox of openness. J. Bus. Res. 2022, 38, 360–373. [Google Scholar] [CrossRef]
- Grimaldi, M.; Greco, M.; Cricelli, L. A framework of intellectual property protection strategies and open innovation. J. Bus. Res. 2021, 123, 156–164. [Google Scholar] [CrossRef]
- Bigliardi, B.; Ferraro, G.; Filippelli, S.; Galati, F. The past, present and future of open innovation. Eur. J. Innov. Manag. 2021, 24, 1130–1161. [Google Scholar] [CrossRef]
- Adam, N.A.; Alarifi, G. Innovation practices for survival of small and medium enterprises (SMEs) in the COVID-19 times: The role of external support. J. Innov. Entrep. 2021, 10, 1–22. [Google Scholar] [CrossRef] [PubMed]
- Hameed, W.U.; Basheer, M.F.; Iqbal, J.; Anwar, A.; Ahmad, H.K. Determinants of firm’s open innovation performance and the role of R&D department: An empirical evidence from Malaysian SME’s. J. Glob. Entrep. Res. 2018, 8, 29. [Google Scholar]
- Matt, D.T.; Rauch, E. SME 4.0: The Role of Small and Medium Sized Enterprises in the Digital Transformation. In Industry 4.0 for SMEs; Matt, D., Modrák, V., Zsifkovits, H., Eds.; Palgrave Macmillan: Cham, Switzerland, 2020; pp. 3–36. [Google Scholar]
- Lim, D.S.K.; Morse, E.A.; Yu, N. The impact of the global crisis on the growth of SMEs: A resource system perspective. Int. Small Bus. J. Res. Entrep. 2020, 36, 492–503. [Google Scholar] [CrossRef]
- Almeida, F. Open-Innovation Practices: Diversity in Portuguese SMEs. J. Open Innov. Technol. Mark. Complex. 2021, 7, 169. [Google Scholar] [CrossRef]
- Cheng, C.C.J.; Shiu, E.C. Establishing a typology of open innovation strategies and their differential impacts on innovation success in an Asia-Pacific developed economy. Asia Pac. J. Manag. 2021, 38, 65–89. [Google Scholar] [CrossRef]
- Teh, S.S.; Kee, D.M.H. Enablers of Innovation Performance among Malaysian SMEs in Industrial Revolution 4.0. Int. J. Innov. Creat. Chang. 2020, 4, 14. [Google Scholar]
- Ovuakporie, O.D.; Pillai, K.G.; Wang, C.; Wei, Y. Differential moderating effects of strategic and operational reconfiguration on the relationship between open innovation practices and innovation performance. Res. Policy 2021, 50, 104146. [Google Scholar] [CrossRef]
- Abhari, K.; McGuckin, S. Limiting factors of open innovation organizations: A case of social product development and research agenda. Technovation 2022, 102526. [Google Scholar] [CrossRef]
- Bertello, A.; Ferraris, A.; De Bernardi, P.; Bertoldi, B. Challenges to open innovation in traditional SMEs: An analysis of pre-competitive projects in university-industry-government collaboration. Int. Entrep. Manag. J. 2022, 18, 89–104. [Google Scholar] [CrossRef]
- Chesbrough, H.W. Open Innovation: The New Imperative for Creating and Profiting from Technology; Harvard Business Press: Boston, MA, USA, 2003. [Google Scholar]
- Brunswicker, S.; Chesbrough, H.W. The Adoption of Open Innovation in Large Firms Practices, Measures, and Risks: A survey of large firms examines how firms approach open innovation strategically and manage knowledge flows at the project level. Res.-Technol. Manag. 2018, 61, 35–45. [Google Scholar]
- Maradana, R.P.; Pradhan, R.P.; Dash, S.; Gaurav, K.; Jayakumar, M.; Chatterjee, D. Does innovation promote economic growth? Evidence from European countries. J. Innov. Entrep. 2017, 6, 1–23. [Google Scholar] [CrossRef]
- Chang, H.C.; Uen, J.F. Shaping Organizational Citizenship Behavior of New Employees: Effects of Mentoring Functions and Supervisor Need for Achievement. SAGE Open 2022, 12, 21582440211068515. [Google Scholar] [CrossRef]
- Jafarpanah, M.; Rezaei, B. Association between organizational citizenship behavior and patient safety culture from nurses’ perspectives: A descriptive correlational study. BMC Nurs. 2020, 19, 24. [Google Scholar] [CrossRef] [PubMed]
- Urbini, F.; Chirumbolo, A.; Callea, A. Promoting Individual and Organizational OCBs: The Mediating Role of Work Engagement. Behav. Sci. 2020, 10, 138. [Google Scholar] [CrossRef]
- Ficapal-Cusí, P.; Enache-Zegheru, M.; Torrent-Sellens, J. Linking perceived organizational support, affective commitment, and knowledge sharing with prosocial organizational behavior of altruism and civic virtue. Sustainability 2020, 12, 10289. [Google Scholar] [CrossRef]
- Smith, C.A.; Organ, D.W.; Near, J.P. Organizational citizenship behavior: Its nature and antecedents. J. Appl. Psychol. 1983, 68, 653–663. [Google Scholar] [CrossRef]
- Organ, D.W. Organizational Citizenship Behavior: The Good Soldier Syndrome. Acad. Manag. Rev. 1989, 14, 294–297. [Google Scholar]
- Vance, R.J. Employee Engagement and Commitment. SHRM Found. 2006, 1, 1–53. [Google Scholar]
- Naz, S.; Li, C.; Nisar, Q.A.; Khan, M.A.S.; Ahmad, N.; Anwar, F. A Study in the Relationship between Supportive Work Environment and Employee Retention: Role of Organizational Commitment and Person–Organization Fit as Mediators. SAGE Open 2020, 10, 2158244020924694. [Google Scholar] [CrossRef]
- Engelsberger, A.; Cavanagh, J.; Bartram, T.; Halvorsen, B. Multicultural skills in open innovation: Relational leadership enabling knowledge sourcing and sharing. Pers. Rev. 2021, 51, 980–1002. [Google Scholar] [CrossRef]
- Badir, Y.F.; Frank, B.; Bogers, M. Employee-level open innovation in emerging markets: Linking internal, external, and managerial resources. J. Acad. Mark. Sci. 2020, 48, 891–913. [Google Scholar] [CrossRef]
- Caprar, D.V.; Kim, S.; Walker, B.W.; Caligiuri, P. Beyond “Doing as the Romans Do”: A review of research on countercultural business practices. J. Int. Bus. Stud. 2022. [Google Scholar] [CrossRef]
- Narula, R.; Asmussen, C.G.; Chi, T.; Kundu, S.K. Applying and advancing internalization theory: The multinational enterprise in the twenty-first century. J. Int. Bus. Stud. 2019, 50, 1231–1252. [Google Scholar] [CrossRef]
- Hristov, I.; Chirico, A. The cultural dimension as a key value driver of the sustainable development at a strategic level: An integrated five-dimensional approach. Environ. Dev. Sustain. 2022. [Google Scholar] [CrossRef]
- Wiener, M.; Boer, H. Cultural prerequisites for participating in open foresight. R D Manag. 2019, 49, 703–715. [Google Scholar] [CrossRef]
- Kratzer, J.; Meissner, D.; Roud, V. Open innovation and company culture: Internal openness makes the difference. Technol. Forecast. Soc. Chang. 2017, 119, 128–138. [Google Scholar] [CrossRef]
- Yun, J.J.; Zhao, X.; Jung, K.; Yigitcanlar, T. The Culture for Open Innovation Dynamics. Sustainability 2020, 12, 5076. [Google Scholar] [CrossRef]
- Wiener, M. Open foresight: The influence of organizational context. Creat. Innov. Manag. 2018, 27, 56–68. [Google Scholar] [CrossRef]
- Morrison-Smith, S.; Ruiz, J. Challenges and barriers in virtual teams: A literature review. SN Appl. Sci. 2020, 2, 1096. [Google Scholar] [CrossRef]
- Deichmann, D.; Rozentale, I.; Barnhoorn, R. Open Innovation Generates Great Ideas, So Why Aren’t Companies Adopting Them? Available online: https://www.narcis.nl/publication/RecordID/oai:pure.eur.nl:publications%2F2a3958f9-f5d7-4e28-9e2d-47a508878898 (accessed on 1 June 2022).
- Kim, J.Y.; Choi, D.S.; Sung, C.S.; Park, J.Y. The role of problem-solving ability on innovative behavior and opportunity recognition in university students. J. Open Innov. Technol. Mark. Complex. 2018, 4, 4. [Google Scholar] [CrossRef]
- McPhillips, M. Trouble in Paradise? Barriers to Open Innovation in Regional Clusters in the Era of the 4th Industrial Revolution. J. Open Innov. Technol. Mark. Complex. 2020, 6, 84. [Google Scholar] [CrossRef]
- Naqshbandi, M.M.; Kaur, S.; Ma, P. What organizational culture types enable and retard open innovation? Qual. Quant. 2015, 49, 2123–2144. [Google Scholar] [CrossRef]
- Jeong, Y.; Kim, E.; Kim, M.; Zhang, J.J. Exploring Relationships among Organizational Culture, Empowerment, and Organizational Citizenship Behavior in the South Korean Professional Sport Industry. Sustainability 2019, 11, 5412. [Google Scholar] [CrossRef]
- Tsui, A.S.; Wang, H.; Xin, K.R. Organizational culture in China: An analysis of culture dimensions and culture types. Manag. Organ. Rev. 2006, 2, 345–376. [Google Scholar] [CrossRef]
- Stoian, M.-C.; Rialp, J.; Dimitratos, P. SME Networks and International Performance: Unveiling the Significance of Foreign Market Entry Mode. J. Small Bus. Manag. 2017, 55, 128–148. [Google Scholar] [CrossRef]
- Naqshbandi, M.M.; Jasimuddin, S.M. The linkage between open innovation, absorptive capacity and managerial ties: A cross-country perspective. J. Innov. Knowl. 2022, 7, 100167. [Google Scholar] [CrossRef]
- Villa, A.; Taurino, T. From SMEs networks towards collaborative management. Procedia Manuf. 2017, 13, 1297–1304. [Google Scholar] [CrossRef][Green Version]
- Yoon, D. How Can Personnel Performance Evaluation Systems Be Improved? SAGE Open 2021, 11. [Google Scholar] [CrossRef]
- Basic, M. How Does Open Businss Model Transform Elements of Innovation Culture into Open Innovation Practices of High and Low Internationalisation Firms? J. Knowl. Econ. 2022. [Google Scholar] [CrossRef]
- Naqshbandi, M.M.; Kaur, S. A Study of Organizational Citizenship Behaviours, Organizational Structures and Open Innovation. Int. J. Bus. Soc. Sci. 2011, 2, 182–193. [Google Scholar] [CrossRef]
- Sancho-Zamora, R.; Hernández-Perlines, F.; Peña-García, I.; Gutiérrez-Broncano, S. The Impact of Absorptive Capacity on Innovation: The Mediating Role of Organizational Learning. Int. J. Environ. Res. Public Health 2022, 19, 842. [Google Scholar] [CrossRef] [PubMed]
- Greco, M.; Grimaldi, M.; Cricelli, L. Open innovation actions and innovation performance: A literature review of European empirical evidence. Eur. J. Innov. Manag. 2015, 18, 150–171. [Google Scholar] [CrossRef]
- Hossain, M. A review of literature on open innovation in small and medium-sized enterprises. J. Glob. Entrep. 2015, 5, 6. [Google Scholar] [CrossRef]
- Li, C.-Y.; Fang, Y.-H. The more we get together, the more we can save? A transaction cost perspective. Int. J. Inf. Manag. 2022, 62, 102434. [Google Scholar] [CrossRef]
- Brown, P.; Von Daniels, C.; Bocken, N.M.P.; Balkenende, A.R. A process model for collaboration in circular oriented innovation. J. Clean. Prod. 2021, 286, 125499. [Google Scholar] [CrossRef]
- Obradović, T.; Vlačić, B.; Dabić, M. Open innovation in the manufacturing industry: A review and research agenda. Technovation 2021, 102, 102221. [Google Scholar] [CrossRef]
- He, Q.; Meadows, M.; Angwin, D.; Gomes, E.; Child, J. Strategic Alliance Research in the Era of Digital Transformation: Perspectives on Future Research. Br. J. Manag. 2020, 31, 589–617. [Google Scholar] [CrossRef]
- Huang, W. Huawei’s Competition Strategy: A Financial Perspective. In Built on Value; Palgrave Macmillan: Singapore, 2019. [Google Scholar] [CrossRef]
- Bengtsson, L.; Lakemond, N.; Lazzarotti, V.; Manzini, R.; Pellegrini, L.; Tell, F. Open to a select few? Matching partners and knowledge content for open innovation performance. Creat. Innov. Manag. 2015, 24, 72–86. [Google Scholar] [CrossRef]
- Serrano, R.M.; Ramirez, M.R.G.; Gasco, J.L.G. Should we make or buy? An update and review. Eur. Res. Manag. Bus. Econ. 2018, 24, 137–148. [Google Scholar] [CrossRef]
- Naoyuki Yoshino, H.; Taghizadeh-Hesary, F. Major challenges facing small and medium-sized enterprises in Asia and solutions for mitigating them. ADBI Work. Pap. Ser. 2016, 564, 1–20. [Google Scholar]
- Toh, P.K.; Ahuja, G. Integration and appropriability: A study of process and product components within a firm’s innovation portfolio. Strateg. Manag. J. 2022, 43, 1075–1109. [Google Scholar] [CrossRef]
- Agostini, L.; Nosella, A.; Soranzo, B. The impact of formal and informal appropriability regimes on SME profitability in medium high-tech industries. Technol. Anal. Strateg. Manag. 2015, 27, 405–419. [Google Scholar] [CrossRef]
- Teixeira, A.A.C.; Ferreira, C. Intellectual property rights and the competitiveness of academic spin-offs. J. Innov. Knowl. 2019, 4, 154–161. [Google Scholar] [CrossRef]
- Yacoub, G.; Storey, C.; Haefliger, S. Appropriability mechanisms for manufacturing and service firms: The contingencies of openness and knowledge intensity. R D Manag. 2020, 50, 551–572. [Google Scholar] [CrossRef]
- Chang, C.-H. Green Open Innovation Activities and Green Co-Innovation Performance in Taiwan’s Manufacturing Sector. Int. J. Environ. Res. Public Health 2020, 17, 6677. [Google Scholar] [CrossRef] [PubMed]
- Kim, C.; Lee, C.; Kang, J. Determinants of firm’s innovation-related external knowledge search strategy: The role of potential absorptive capacity and appropriability regime. Int. J. Innov. Manag. 2018, 22, 1850044. [Google Scholar] [CrossRef]
- Hall, B.H.; Sena, V. Appropriability mechanisms, innovation, and productivity: Evidence from the UK. Econ. Innov. New Technol. 2017, 26, 42–62. [Google Scholar] [CrossRef]
- Da Silva, M.A.P.M. Open innovation and IPRs: Mutually incompatible or complementary institutions? J. Innov. Knowl. 2019, 4, 248–252. [Google Scholar] [CrossRef]
- Holgersson, M.; Granstrand, O. Value capture in open innovation markets: The role of patent rights for innovation appropriation. Eur. J. Innov. Manag. 2022, 25, 320–339. [Google Scholar] [CrossRef]
- Laursen, K.; Salter, A.J. The paradox of openness: Appropriability, external search and collaboration. Res. Policy 2014, 43, 867–878. [Google Scholar] [CrossRef]
- Latour, B. Reassembling the Social: An Introduction to Actor-Network-Theory; ACLS Humanities E-Book; Oxford University Press: Oxford, UK, 2005; Available online: http://townsendgroups.berkeley.edu/sites/default/files/reassembling_the_social_selections.pdf (accessed on 26 May 2022).
- Law, J. Actor-network theory, and material semiotics. In The New Blackwell Companion to Social Theory, 3rd ed.; Turner, B.S., Ed.; Blackwell: Oxford, UK, 2016. [Google Scholar]
- Muller, M. Assemblages and Actor-networks: Rethinking Socio-material Power, Politics and Space. Geogr. Compass 2015, 9, 27–41. [Google Scholar] [CrossRef]
- Callon, M. Actor Network Theory, International Encyclopedia of the Social & Behavioral Sciences, 1st ed.; Pergamon Press: Oxford, UK, 2001. [Google Scholar]
- Dwiartama, A.; Rosin, C. Exploring agency beyond humans: The compatibility of Actor-Network Theory (ANT) and resilience thinking. Ecol. Soc. 2014, 19, 10. [Google Scholar] [CrossRef]
- Moller, K.; Nenonen, S.; Storbacka, K. Networks, ecosystems, fields, market systems? Making sense of the business environment. Ind. Mark. Manag. 2020, 90, 380–399. [Google Scholar] [CrossRef]
- Cropanzano, R.; Mitchell, M.S. Social Exchange Theory: An Interdisciplinary Review. J. Manag. 2005, 31, 874–900. [Google Scholar] [CrossRef]
- Rogelberg, S.G. Encyclopedia of industrial and organizational psychology; SAGE Publications: Thousand Oaks, CA, USA, 2007. [Google Scholar]
- Cook, K.S.; Rice, E. Social Exchange Theory. In Handbook of Social Psychology; Delamater, J., Ed.; Springer: New York, NY, USA, 1961. [Google Scholar]
- Cook, K.S.; Cheshire, C.; Rice, E.R.W.; Nakagawa, S. Social Exchange Theory. In Handbook of Social Psychology; DeLamater, J., Ward, A., Eds.; Handbooks of Sociology and Social Research; Springer: New York, NY, USA, 2013. [Google Scholar]
- Cropanzano, R.; Anthony, E.L.; Daniels, S.R.; Hall, A.V. Social exchange theory: A critical review with theoretical remedies. Acad. Manag. Ann. 2017, 11, 479–516. [Google Scholar] [CrossRef]
- Oparaocha, G.O. Towards building internal social network architecture that drives innovation: A social exchange theory perspective. J. Knowl. Manag. 2016, 20, 534–556. [Google Scholar] [CrossRef]
- Chernyak-Hai, L.; Rabenu, E. The New Era Workplace Relationships: Is Social Exchange Theory Still Relevant? Ind. Organ. Psychol. 2018, 11, 456–481. [Google Scholar] [CrossRef]
- Tornblom, K.; Kazemi, A. Handbook of Social Resource Theory: Theoretical Extensions, Empirical Insights, and Social Applications; Springer Science & Business Media: Berlin, Germany, 2012. [Google Scholar]
- Chang, P.F.; Choi, Y.H.; Bazarova, N.N.; Löckenhoff, C.E. Age differences in online social networking: Extending socioemotional selectivity theory to social network sites. J. Broadcasting Electron. Media 2015, 59, 221–239. [Google Scholar] [CrossRef]
- Tomlinson, P.R.; Fai, F.M. The nature of SME co-operation and innovation: A multi-scalar and multidimensional analysis. Int. J. Prod. Econ. 2013, 141, 316–326. [Google Scholar] [CrossRef]
- Boon, C.; Eckardt, R.; Lepak, D.P.; Boselie, P. Integrating strategic human capital and strategic human resource management. Int. J. Hum. Resour. Manag. 2018, 29, 34–67. [Google Scholar] [CrossRef]
- Henseler, J.; Fassott, G. Testing Moderating Effects in PLS Path Models: An Illustration of Available Procedures. In Handbook of Partial Least Squares; Esposito Vinzi, V., Chin, W., Henseler, J., Wang, H., Eds.; Springer Handbooks of Computational Statistics; Springer: Berlin/Heidelberg, Germany, 2010. [Google Scholar]
- Fornell, C.; Larcker, D.F. Evaluating structural equation models with unobservable variables and measurement error. J. Mark. Res. 1981, 18, 39–50. [Google Scholar] [CrossRef]
- Hair, J.F.; Hult, G.T.M.; Ringle, C.M.; Sarstedt, M. A Primer on Partial Least Squares Structural Equation Modelling (PLS-SEM), 2nd ed.; Sage Publications, Inc.: Thousand Oaks, CA, USA, 2017. [Google Scholar]
- Frey, B.B. Pilot studies. In The SAGE Encyclopaedia of Educational Research, Measurement, and Evaluation; SAGE Publications: Thousand Oaks, CA, USA, 2018. [Google Scholar]
- Hair, J.F.; Black, W.C.; Babin, B.J. Multivariate Data Analysis-A Global Perspective, 7th ed.; Pearson Education Ltd.: Harlow, UK, 2010. [Google Scholar]
- SME Corp. Request for SME CORP. Available online: https://www.smecorp.gov.my/index.php/en/resources/2020-02-14-08-25-09/request-for-sme-corp-malaysia-data (accessed on 1 June 2022).
- Thompson, S.K. Simple Random Sampling, Chapter 2. Available online: https://onlinelibrary.wiley.com/doi/10.1002/9781118162934.ch2 (accessed on 1 June 2022).
- Bryman, A.; Cramer, D. Quantitative Data Analysis with IBM SPSS 17, 18 and 19: A Guide for Social Scientists, 1st ed.; Routledge: New York, NY, USA, 2011. [Google Scholar]
Publisher’s Note: MDPI stays neutral with regard to jurisdictional claims in published maps and institutional affiliations. |
© 2022 by the authors. Licensee MDPI, Basel, Switzerland. This article is an open access article distributed under the terms and conditions of the Creative Commons Attribution (CC BY) license (https://creativecommons.org/licenses/by/4.0/).



