Abstract
Emerging technologies such as electronic procurement have rapidly become common practice in recent years. With the advent of internet technologies and open innovations, the traditional procurement system is transformed into an electronic procurement system. Technology adoption is influenced by multiple factors, including the adopter, technology, and ecosystem in which they function. Considering this, E-procurement is still being adopted slowly. This research aims to investigate the extension of the adoption of E-procurement and identify the relationships between the E-procurement technologies and green procurement practices across different sectors of ISO 14001-certified Malaysian enterprises. This research is supported by the Technology Acceptance Model, one of the significant theories of technology adoption. Using SPSS and SmartPLS, the survey data is analyzed quantitatively. The structural model explains 86% of the variance in green procurement and shows the positive significant relationship between green procurement and the E-procurement technology of the ISO 14001 firms. Consequently, adopting E-procurement technology would benefit company sustainability. A benchmark for ISO companies will be established, highlighting the importance of E-procurement technology in improving green procurement and supply chain efficiency. The study recommends that demand for environmentally friendly products and services be fueled by technology-based purchases, resulting in a greener supply chain.
1. Introduction
In today’s competitive business environment, optimizing supply chain management is necessary. Information and Communication Technologies (ICTs) are the key instrument for efficient supply chain management. As a result of their positive influence on individual and organizational productivity and efficiency, E-procurement systems have risen in popularity over the last few years [1]. Software-as-a-Service, SaaS-based E-procurement services offer online supply management solutions [2]. To reduce manual procurement operations, the use of E-procurement technologies (EPTs) has been widespread, since they can substantially boost a company’s transaction processing abilities. According to [3], businesses that employ E-commerce as just a business strategy and use digital supply chain management activities obtain remarkable results in commercial operations. E-commerce is viewed as a stimulant for commercial process improvements, and its use has become a major issue for businesses today [4,5,6]. The adoption of electronic procurement, which assists in unifying the purchasing process all across the supply chain, shows a growing trend over the years. The concept of electronic procurement alludes to the inclusion of procuring, negotiation, purchasing, receiving, and post-purchase evaluation [7]. E-procurement is a platform that automates and rationalizes the procedures of an organization, from demand to payments, using web technology and its facilities. EPTs are not a modern-discovered procedure, since there are numerous attempts to use electrical systems to produce computerized procurement systems for companies, including electrical workflow systems and Electronic Data Interchange (EDI) [8]. There are many categories of E-procurement, however, for this research, we consider five practical applications of E-procurement technologies, namely E-tendering, E-sourcing, E-informing, E-ordering, and E-reverse auctioning [9,10,11]. Corporations such as manufacturing firms are currently using E-procurement to achieve numerous advantages such as increased productivity among employees and decreased costs by obtaining fast-track services and cheaper products. For industries and firms, implementing elements of E-commerce such as E-procurement for their firm’s business process has become an increasingly significant criterion [12,13]. To optimize organizational expenditures, eliminate management expenses, as well as increase effectiveness in operational functions, EPTs involve automating the organizational acquisition of products and services by using web-based technologies. In general, procurement in an organizational pricing hierarchy is one of the most significant sectors [1,2]. It is obvious why EPT is more popular, as it contributes to a reduction in operating expenses and cycle buying times while enhancing comparable costing [14,15,16]. Evidence indicates that EPTs using enterprises minimize transactional expenses by up to 42% [11]. The EPTs compress pricing discussions from months to hours, reducing a considerable amount of time and effort in the organization [17,18]. Moreover, shorter purchase processing time allows greater versatility and precise purchase requisition information [11,19]. The approach of E-procurement enables production to be increased and corporate expense to be lowered, and allows firms to obtain certain advantages to strengthen their management skills and make the functioning of their supply chain more visible [20,21]. However, as EPTs advocate for the application of electronic technologies and prohibit widespread paper and printing, it is classified under the green procurement practices (GPP) classification [22].
Sustainable procurement is often known as green procurement, green purchasing, etc., [23,24,25]. Sustainable procurement is the acquisition and establishment of environmental standards in a transaction by considering environmental, social, and economic elements in an ecologically friendly manner [26,27]. The United Nations Development Project (UNDP) defines sustainable procurement as “ensuring that the items and services we acquire are as sustainable as feasible, with the least environmental effect and the greatest beneficial social outcomes.” It is often referred to as green procurement or sustainable purchasing, and it occurs when a company embraces and incorporates corporate social responsibility concepts. According to the ICLEI world congress in [2015], sustainable procurement practices (SPP) are designed to ensure that purchases obtain excellent value for money, taking into account the whole life cycle, and producing social and economic benefits for both the company and the environment. The main focus of these attempts is nevertheless the addition of sustainability to the buying sector [28,29,30,31,32]. Furthermore, the procurement process of ISO 14001 production companies, which include social and environmental aspects into procurement procedures, has been heavily impacted to have a substantial influence on sustainable development goals [33,34]. The following set of enhancements to EPT platforms was therefore proposed to facilitate operational data integration and the use of big data abilities and data-driven thinking [35,36]. As far as supply chain professionals are concerned, E-procurement is a strategy that provides the need to understand the components of information technology that lead to operational proficiency and green supply chain performance [9,37]. E-procurement technologies can provide benefits for businesses that directly impact the operations of the supply chain in a firm [38].
Malaysia has had E-procurement applications since 1999 when Commerce Dot Com (CDC) introduced the concept in line with the promotion of electronic government (e-government). However, their E-procurement infrastructure has yet not been developed for the 30,000 federal suppliers affiliated with the Ministry of Finance [39,40]. This means that less emphasis is paid to EPTs [41,42]. The organization through EPTs’ best procedures can reduce the problems normally seen in the organization and increase the management of a sustainable procurement effort [43]. The Malaysian administration has launched E-procurement (so-called e-Perolehan) to tender and register enterprises digitally throughout Malaysia. To increase the quality, including the services it provides, e-Perolehan simplifies administrative processes [44]. The electronic procurement process is, in the same way as G2C systems, a beneficial technology for governmental activities through improved communications efficiency and commercial transactions in Malaysia. From a research point of view, while the Malaysian Government has successfully persuaded corporate entities and governmental institutions to embrace and apply the ePerolehan or E-procurement, the real accomplishment appears limited [15,39]. Additionally, the EPTs remain low compared to the conventional procurement mode due to the degree of development in Malaysian electronic government applications and services [45,46,47]. Moreover, Refs. [15,48] have confirmed that, although public E-procurement has been effectively established by the Malaysian Ministry of Finance, it is still not acceptable, and the system remains peculiar. Therefore, the automation of the traditional procurement method to EPTs has to be examined; synchronization and all purchasing exercise may be enhanced in the article. Nevertheless, this innovation’s adoption remains static in the initial phase of shareholder’s use of e-government services [46]. Literature has explored aspects such as sustainability and recycling. However, literature is sparse on the strategies and measures which ensure that green procurement practices become prevalent and rapidly adopted within the industry [41]. There have been previous studies exploring EPTs from different perspectives, including usage, adoption, barriers, and drivers or benefits [13,15,33,40,43,49]. Nevertheless, promoting the broad adoption of EPTs has not yet been explored comprehensively enough to achieve sustainability. The relationship and compatibility between the two paradigms (EPTs and GPP) have largely been overlooked in research studies. Researchers have limited interest in the possible combination of the two paradigms [33,40,41,43,49,50,51,52]. However, how EPT impacts the performance of the green supply chain remains an unresolved concern in Malaysia. There is limited knowledge regarding how organizations in the public sector may respond to this incentive or the best sustainable procurement standards [33,43]. Consequently, this means that EPTs are seldom studied in terms of their relation to sustainable procurement practices [43] and sustainable supply chains in Malaysian ISO 14001-certified industries. Because of the limitations of conventionally accessible EPTs systems, collected information is not frequently utilized [35]. The public sector has received less attention than the private sector in the procurement literature [53,54]. Moreover, the internet technology-based procurement system has received less attention in terms of green procurement and sustainability practices [55,56]. This research paper is therefore intended to address the gap by investigating the degree of sustainability after the adoption of E-procurement practices, identify the factors that are significant for E-procurement as an instrument of sustainable supply chain performance, and the relationship between E-procurement technology (EPT) and green procurement practices (GPP).
For many years, TAM has indeed been competent in forecasting whether or not users would adopt technological changes [57]. This study attempts to understand the antecedents of E-procurement adoption, as well as their implementation and the possible effect on green procurement practices in ISO 14001-certified firms by employing TAM theory [58]. There is a scarcity of studies focusing on a comprehensive study of how these two disciplines may be linked, which offers some challenges when pursuing procurement effectiveness and profitability. As a result, this study fills the gap by developing an integrated program that enables a platform to encourage research involvement in the future, therefore supporting both goals. The relationships between EPT and SPP were explored and investigated [33,43]. The limited literature search for EPT and SPP was emphasized [33,43], eventually showing that the linkages between some components of the social assurance of sustainability in the procurement process and E-procurement seemed less recognized, although support mechanisms may be implemented to boost EPT [59,60,61,62,63]. This shows the need for an improved alignment of both activities to promote productivity and sustainability in the procurement process and sustainable supply chain management.
Our goal is therefore to fill the research gap in electronic procurement and its impact on green procurement for sustainable supply chains in ISO 14001-certified firms through the following:
- Assessing the level of sustainability after the adoption of E-procurement technology;
- Assessing the factors portraying as a tool for green procurement practices;
- Assessing the effect of E-procurement technology on green procurement practices for the sustainable supply chain.
This study contributes significant information to scientific knowledge and the community as a whole, in line with the specific objectives stated above. This study provides scientific knowledge that will assist the organization in developing and implementing procurement policies. A guide to promoting EPTs and GPP in the ISO industries towards sustainable developments is provided by this study to industry practitioners and policymakers. As a result of this study, many companies will have a benchmark for improving their procurement capabilities; they can gain insight that their competitors cannot access, contributing to a competitive advantage over the long run. Research agendas for continual improvement in project procurement are shaped by elements revealed in the integration framework. Lastly, this study will help employees understand and apply digital procurement and green procurement opportunities that will result in improved supply chain performance.
2. Literature Review
This research was grounded on the Diffusion of Innovation Theory (DOI), particularly the Technology Acceptance Model (TAM). E.M. Rogers pioneered DOI in 1962, and it is one of the oldest social science theories. The DOI and TAM theory has extensively demonstrated how individuals have adopted and implemented e-ordering and e-invoicing/e-informing by abandoning manual processes [64]. This model has helped companies truly understand how buyers integrate and interact with potential technologies over time, and it also explains how an idea may go through multiple phases of adoption by multiple players [65]. Adopting a behavior becomes difficult since certain programs in society do not allow them [66]. This theory, on the other hand, demonstrates how innovation as a system aims to promote economic and social development [67]. It appears to evaluate an innovation based on five qualities. These are the qualities of innovation, complexity, relative advantage, compatibility, trialability, and observability [59,60]. The Technology Acceptance Model (TAM) theory (Davis, (1989)) is an outgrowth of Fred Davis’ (1989) Theory of Reasoned Action (TRA). The perceived ease of use (PEOU) and perceived usefulness (PU) have a major impact on the user’s perspective, which can be favorable or unfavorable towards the system, based on the user’s perspective [68]. TAM superseded TRA with two standardized technical characteristics, PU and PEOU, which were regarded to be beneficial and thought to have an impact on the individual desire to employ modern technology [69]. PU and PEOU have a significant impact on users’ attitudes regarding system utilization. TAM has distinguished itself by investigating and evaluating the problems influencing the user acceptance of new technologies. This has helped companies enhance their performance by promoting usage and acceptance, as well as providing individual differences, social inspirations, beliefs, attitudes, and situational impacts [70]. Moreover, the TAM predicts the motivation to execute a variety of abilities by assuring that organizations function smoothly and efficiently. The key components of the TAM, which can accurately evaluate the individual’s attitude and intent regarding EPT acceptance and actual use in procurement processes, are PEOU and PU [61]. This theory shows that the recognition and usage of technology depend on the users’ feelings and perceived advantages of the system. The individual’s positive or negative attitude determines the actual behavior of the individual regarding their technological use. Additionally, Ref. [71] found that the implementation of EPTs has a beneficial influence on the perception of employees, both in the field of sustainable purchasing and supply chain performance. Moreover, Ref. [72] concluded that EPTs have a significant contribution to the procurement process and smoothen the supply-chain performance. EPTs are implemented by being able to develop and provide solutions that are crucial for the protection of environmental habitats, while at the same time restricting energy consumption or other assets and helping to combat global warming [1,22,73]. According to Ref. [74], companies may leverage ICT-enabled resources to create the competencies needed to embrace green technologies, combine them with interfirm technological innovations, and design and deploy procedures to do so. In other words, companies may leverage ICT capital to create inimitable skills. EPTs integrate the use and buying of ICT to process purchase orders, share information with suppliers, and encourage purchasing choices. The literature analysis has shown that, in the background of green procurement, as well as the supply chain performance, EPTs systems have hardly been studied. Because the EPTs ask for digital technology to be used and do not use paper or printers extensively, it falls within the green procurement category [22,43]. In Malaysia, using the digital procurement technique enhances the performance of the supply chain [47]. According to Ref. [43], twenty-six driving elements were recognized that show EPTs as a key tool for a sustainable supply chain. These drives have been divided into six main dimensions, including digital administration, integrated procurement, economic menace, integration, statistical analysis, and collaboration, that allow suppliers to assist the administration in handling sustainable procurement using information communication systems [2,75].
2.1. E-Procurement System in Malaysia
By definition, an E-procurement process is advantageous for the long-term procurement of goods and services, since it is paperless, digitalized, and also efficient. Subsequently, E-procurement technology is the best way of establishing sustainable development in the supply chain [12,43,57,76,77]. E-procurement is described as technology implementation in the supply chain management stage, encompassing sourcing, purchasing, contracting, auctioning, and negotiating [75]. Almost every nation, including Malaysia, has adopted E-procurement in the public sector, due to the global information technology (IT) revolution. Under Tun Dr. Mahathir Mohamad’s leadership as the Malaysian Prime Minister from 1996 to 1997, the Multimedia Super Corridor (MSC) plan introduced electronic procurement as one of its flagship projects. The electronic government was developed to make interactions between citizens and industry more convenient, accessible, and of higher quality. The prime focus is that governments, public suppliers, and residents, should use the electronic mode to better interact. As per the Ministry of Finance Malaysia, the EPT was launched in September 1999 as a means of facilitating the procurement process and improving pellucidity, evenhandedness, and accountability in public procurement. The use of EPT compromises many assistances, as globalization has made technology a shared component in virtually every operation, improving competence and effectiveness for management administration procurement operations.
Malaysia is also one of the nations wherein public procurement has become a system of electrical procurement. In Malaysia, a proclamation was published by the government, calling on all vendors to adopt the E-procurement platform [15,75]. Communication and competitive costs can be decreased, as officials and suppliers could save effort in procurement management as well. It also raises the competition between vendors concerning the pricing of product supply (Hanna, (2010)). Similarly, Refs. [44,48] highlighted that there is a rapid transformation in the Malaysian public sector, particularly involving the use of technology. The government is interested in adopting E-governance and especially E-procurement. A study by the Commonwealth of Australia in 2005 stipulated that the government procurement nations such as Italy, New Zealand, Scotland, Western Australia, and New South Wales already used EPT and their applications. E-procurement technology adoption is still being researched, and various research studies have been conducted on an issue that has become one of the key aspects of the supply chain. Moreover, Ref. [78] has established that E-procurement will promote competitiveness throughout the public institutions and increase accessibility for suppliers to information. Refs. [10,11] conducted an equilibrium study on the optimal E-procurement platform to be adopted by enterprises with diverse technological perspectives. Furthermore, Ref. [16] investigated and studied the elements that impact E-procurement acceptance among SMEs on the south shore of Massachusetts. To comprehend the Hong Kong E-procurement system, the researchers conducted a questionnaire-based study and concluded that, without the implementation of E-procurement technology, the supply chain of a business cannot be interconnected properly [8]. Moreover, the researchers conducted scientific studies in Australia on firms’ transportation and logistics and found the major aspects of decision-making on E-businesses. The credibility of previous research, which successfully predicted developments and adjustments produced by e-contracting technologies, is assessed by [7]. Moreover, a researcher conducted a study on the Singaporean printing industry, namely on the implications of combining decision-making with the e-buying of buyer-supplier interactions. The 3Ps of the triple bottom line (sustainability) is shown in Figure 1.
Figure 1.
The 3Ps of sustainability (planet/people/profit).
Furthermore, Ref. [79] investigated the Greek acquisition processes and identified the possible difficulties. The effects of E-procurement deployment on corporate achievement were examined from the buyer-seller viewpoint and the effects of E-procurement were mostly orientations of the supply chain [80]. The effects of appropriate communication excellence and the efficiency of logistics achievement on satisfaction with E-procurement performances have been studied by [81]. Moreover, Ref. [82] analyzed the impact of the organizational and technological precedence on the acceptability of B2B E-commerce. Ref. [83] analyzed the impacts of blending flexibility and purchasing quantities on E-procurement productivity. Moreover, the E-procurement process layout has also been studied by researchers. With the past research on E-procurement systems, this research examines the enactment of E-procurement technology and the relationship between E-procurement technology (EPT) and sustainable procurement practices (SPP) in ISO 14001 firms’ sustainable procurement (SP), which is a purchase compatible with sustainable growth, likewise creating a vigorous, fair, and environmentally friendly civilization, fostering good governance [23,26,39,43]. Figure 1, 3Ps reflecting the dimensions of the triplicate Triple Bottom Line (TBL), namely the environment (the planet), economy (profit), and society (people), are typically considered as sustainable development [84].
2.2. Green Procurement Practices (GPP)
Green procurement refers to the use of the procurement process employed to accomplish sustainable objectives [33,85]. Prospective buyers should expand the traditional factors such that the 3Ps, including what they buy, who they buy from, their terms and conditions of buying, and their production procedures in their procurement sector, are integrated into these elements. Sustainable sourcing is part of a wider discussion on greening an organization’s supply chain [86,87]. The concepts of sustainability in procurement show that the idea of SPP is comprehensive, extensive, and complicated. It is composed of numerous interconnected factors, including acquisition, logistics, return on investment, the environment, community, sustainability, economics, and better governance [39,73]. SPP are believed to be an element of SCM, used to meet the sustainability objectives in this industry. Sustainable procurement, as well as manufacturing sustainability, have strained substantial attention from researchers and include issues such as sustainable supply chain management. In literature research, difficulties and beneficial activities on green procurement have been acknowledged. The most significant issues are the absence of green procurement law and support to green procurement from top management, government subsidies for green purchasing, and the lack of financial assistance in research conducted by [88]. Additionally, GPP is linked to many beneficial business objectives, such as improved business image, low hire and employee turnover prices, improved environmental results, cost reduction in health and safety, shorter lead eras and quality products, the proactive shape of protocols on sustainable development, and a competing financial boost [89,90,91]. Ecological inclinations for purchasing, ecological awareness, the availability of green products, and engagement with suppliers, represent some of the minor difficulties [87]. Furthermore, ref. [92] concluded that, by focusing on building and construction, the context of purchases according to green criteria can be better understood. The motivations and obstacles for the adoption of an enduring paradigm in construction in Kazakhstan were explored by [93]. Senior executives, environmental culture, a huge bureaucracy, and economic variables regarded to be challenging in implementing environmental procurement practices include identifying the level of training and assistance [56].
Green procurement in the public sector is an important means of encouraging sustainable development or environmental sustainability because it encourages moral values in public services by utilizing effective spending and by retaining organizational qualities such as transparency, involvement by citizens, and corruption prevention [94]. Similarly, the study by [50] established that the strategic vision, the level of regulation, competencies, the unified strategic efficiency, the firms’ social responsibility, and the adoption of new technologies, are deciding variables in the level of competitiveness in green procurement in Romania. GPP and associated processes were primarily viewed from the perspective of the Western or globally northern economies [95,96]. The nature of SPP in many developing nations remains unknown, as there are few insights into such problems in the current literature [97,98]. However, developed nations that have many sustainability difficulties and sustainability efforts such as SPP can be very important in meeting those countries’ many sustainability challenges [23]. A specific relevance in this respect may be sustainable procurement, as many developing nations spend more than 15% of their GDP on public procurement activity. According to studies, implementing sustainability into the procurement process is a challenging operational undertaking, [99] since it frequently necessitates the significant reorganization of corporate processes and systems [100]. Consequently, many businesses are hesitant to embrace or put into effect SPP and their associated activities [49]. To combat the immobility that frequently characterizes SPP, governments and other key stakeholders have been using a range of legal and policy tools to adopt and integrate SPP and their associated practices in diverse organizations throughout the world [101]. As identified in the relevant literature, the twelve dimensions of sustainable procurement practices include environmental considerations; diversity in suppliers; safety; human rights; philanthropy or charity work; purchasing from small and local enterprises; a commitment to strong leadership; policy and regulatory requirements; stringent tender terms and evaluation; management and monitoring of progress; competitive edge and technical competence [33,43,61,102].
Some of the activities covered in life-cycle assessments are the designing of goods; supplier demands such as recycling, reducing waste, and reuse; the procurement of lighter-weight packaging; and the acquisition of reusable packaging. Initiatives to promote vendor heterogeneity included those designed to give purchasing opportunities to firms owned by women or minority ethnic groups. Moreover, the safe transit of goods to enterprise facilities, the safe functioning of supplier factories, and the detailed evaluation of procurement procedures for building management sectors include safety initiatives [103]. Philanthropy involves donations, voluntary work, and the increased performance or involvement of community suppliers [104]. Human rights challenges include providing workers livable salaries, inspecting workplace conditions, and complying with labor laws and regulations [104]. Moreover, organizations, by acquiring small and local providers and obeying procurement rules, must focus on helping local people and economies [33]. Strong leadership also plays a major influence on any organization’s performance. The fact that this essential competency provides a sustainable action plan for an organization is regarded as an important factor. Researchers have argued that policies and regulations are creating obstacles with their strong political impact to adopt and enforce (Fisher, (2016)). The Ministry of Environment and Energy, Hamburg, has stated that the application of standards is reviewed for all tenders filed in the allocation process. Applications that satisfy the compulsory conditions will be evaluated based on their socioeconomic performance. Furthermore, Ref. [105] argued that suppliers should be continuously measured, tracked, and monitored and that suppliers should receive constructive feedback. The inherent competitive edge is one of a company’s most important features [91]. Moreover, Ref. [51] technological skills and expertise are necessary to understand and enjoy novel methods in the field of sustainability and also to promote change in the way procurement professionals operate. According to the conclusions of a study in Malaysia by [106], there is a significant association between green technology innovation’s acceptance and environmental outcomes for sustainable procurement. The Government of Malaysia has created some policies to encourage sustainable development [107].
The Energy, Green Technology, and Water (MEGTW) department under the Department of Finance of Malaysia is accountable for preparing the sustainable procurement adoption and the implementation process throughout organizations in Malaysia. The administration is a policymaker with the authority to choose greener services and products and to support companies engaged in ecological initiatives [23,51]. Some environment-related initiatives are available in Malaysia, along with cleaner technology and manufacturing, pollutant prevention, and the adoption of the Environmental Management System and ISO 140001 certification. Moreover, Malaysia grew from 241 in December 2000 to 367 at the end of 2002. This standard has increased since then. This is an advantage because the EMS is not a product-centered strategy, but rather a commitment by traders to adhere to sustainability objectives [86]. Green procurement and sustainable supply chain management techniques have always been linked to several strategic benefits, including favorable environmental impacts, good social well-being modifications, increased public opinion, cost economies, improved business profitability, enhanced procurement, and improved organizational performance [13,37,62]. During Industry 4.0 and the big data revolutions of recent years, organizations have increasingly opted for more technological advancements, both for adoption and to smoothen the supply chain [108]. With ongoing globalization and exponential technological growth in procurement activities, open innovation (OI) is becoming increasingly important and necessary, which is why it has been recognized as an essential part of United Nations’ Sustainable Development Goal 3 for the year 2030 [109]. Moreover, open innovation technology helps companies, and outsourced individuals are encouraged to become involved in different supply chain activities due to expanding supply chain boundaries, which are known as open supply chain management (OSCM). New technologies emerge in manufacturing as the open innovation concept develops, causing such systems to become increasingly intelligent [110]. The government can implement policies that encourage the use of open innovation technologies for procurement with external organizations and individuals to introduce product and service innovations that directly benefit society and local economies. As Seuring and Müller [2008] have mentioned, in conjunction with the use of the SPP in the system of ISO 14001 environmental sustainability guidelines, the SPP support other environmental regulations, such as the preferment, promotion, and use of ecolabels items (particularly ISO type I labels), and that they can encourage and guide affiliations through source pollution prevention and the training of society, in general, to participate in green usage. Research has been centered on fundamental issues related to green supply chain management [26,37,43,80,103,106]. The research covers issues related to social, environmental, and economical issues. These comprehensive components of SPP are closely connected with the objective of sustainable development through the balance between social, economic, and environmental elements [23,26]. Numerous Provinces, organizations throughout the world, have been invited to adopt ecological sustainable goods and services under the Environmental Management System (EMS) to develop plans and regulations [111]. The Malaysia Statistical Department (2019) has pointed out that, in Malaysia, up to Q4-2020, the number of qualified ISO 14001-recognized firms remained until 1586 (Department of Statistics, Malaysia (2020)). This is a favorable advantage because the EMS is not a product-orientated strategy, but a collaborative commitment to sustainable growth from retailers. Moreover, Ref. [112] further said that present research in emerging or developing countries, particularly in the Asian regions, on sustainable procurement research is scarce. Green procurement will require manufacturers to buy items using non-toxic, recyclable, and biodegradable renewable resources to enhance waste disposal and hazardous material reduction [113]. To understand the relationship, Structure Equation Models (SEM) are applied. SEM may be used to demonstrate the relationships across exogenous and endogenous hidden values in a single model for such usage of multivariate data [114]. SEM are extensively utilized techniques, implemented specifically for psychological, sociological, and econometrics backgrounds [115]. Thus, only the research in related areas is mentioned. The framework for electronic procurement technology to achieve sustainability in the procurement process is shown in Figure 2.
Figure 2.
A research framework.
There are several publications in the literature that discuss the issues with the adoption of E-procurement and sustainable or green procurement practices for the sustainable supply chain management. Few of the recent literature is illustrated in Table 1.
Table 1.
EPT and SPP in literature.
Literature reviews have been conducted regarding the implementation of E-procurement technology and sustainable or green procurement practices, and sustainable supply chain performance in the public or private sectors Refs. [1,2,14,24,28,33,39,40,43,44,47,56]. Previous research has shown the favorable impact of EPTs on SPP. Moreover, Ref. [76] confirmed the reputation of electronic procurement systems as among the most successful techniques of sustainable procurement objectives. The results of [76] showed that the use of ecologically responsible services and product databases in a municipal system is by far the most essential E-procurement municipality to influence the views of the city administrators on how their green buying strategy is implemented. Ref. [33] stated that E-procurement and engagement with suppliers enhance the sustainable procurement of certain categories, in particular safety, environmental, labor, sustainability, and health characteristics, while some empirical studies [23,39,61,116] focused on green procurement applications for sustainability in the supply chain. Furthermore, Ref. [117] mainly looked at the adoption, implementation, and cost-effectiveness of technology in Malaysia. There is a scarcity of studies focusing on a comprehensive study of how these two disciplines may be linked, which offers some challenges in the pursuit of procurement effectiveness and profitability.
2.3. Research Hypothesis Development
The following section describes the hypothesis development for the study.
2.3.1. Green Procurement Practices Influenced by Electronic Reverse Auction
Reverse auctions provide an atmosphere in which suppliers compete for a contract against each other. The E-reverse auctioning (ERA), generally described as a downward price auction, is an internet-based auction process that is grounded on real-time acquisition agreements in the qualified vendor database. It is a well-known E-sourcing concept [118]. ERA procurement technology decreases costs since the time required for sustainable procurement is reduced [52,119], while the usage of EPT such as E-reverse auctioning has led to a rise in inefficient procurement productivity and effectiveness. ERA provides advantages for the purchaser, including cost reduction, time cutting, discounts, standards development, geographical range growth, and the promoting of accountability and bidding transparency [52,120]. This results in the construction of the following hypothesis.
Hypothesis 1 (H1).
E-reverse auctioning influences green procurement significantly.
2.3.2. Green Procurement Practices Influenced by Electronic Tendering
E-tendering is a request for suppliers to obtain their invoices and requests for purchases. This is a secure protocol that permits online transactions for consumers and providers. Profits attributed to E-tendering include reduced tendering cost and time, simplified tendering, enhanced competitiveness of the offer, support for tendering analyses, enhanced exchange of information, boosted success rate of requests, effective market engagement, lower malfeasance, and reduced supplier interaction [121]. E-tendering is the technique used to send a Request for Proposal (RFP) and Request for Information (RFI) to providers and to receive answers using Web technology [10,11,18,122]. E-tendering automates several administrative and procurement operations [123]. The use of electronic tendering in the acquiring process offers several advantages, including the automated filtering and assortment of eligible vendors, which reduces the pricing and increases flexibility in the request processes and quality. Thus, this contributes to the further greening of procurement methods and is crucial for the performance of the supply chain [33]. Therefore, the following is hypothesized.
Hypothesis 2 (H2).
E-tendering influences green procurement significantly.
2.3.3. Green Procurement Practices Influenced by Electronic Sourcing
E-sourcing is generally described as the process of identifying and selecting suppliers according to a procurement’s specific criteria. This program also collects bids from multiple vendors via a single-line interface [33,71]. To cut costs, companies have been using E-sourcing as one of the methodical “E-purchasing” methods. E-sourcing fosters a collaborative atmosphere for suppliers and buyers by providing a unified platform on which they may effectively communicate pieces of information [124,125]. E-sourcing simplifies the way you do business and saves costs on both sides of the supplier relationship, from sourcing the simplest goods to complicated categories [126]. Emerging technology has made it possible to improve methods for selecting suitable suppliers, guiding business, and enhancing procurement and operational performance [127]. The use of technology has resulted in increased efficiency, operations, and sustainability in procurement processes [33,61,71,128]. Thus, researchers have hypothesized that:
Hypothesis 3 (H3).
E-sourcing influences green procurement significantly.
2.3.4. Green Procurement Practices Influenced by Electronic Ordering
E-ordering is one illustration, but E-procurement is more commonly thought of as an end-to-end approach. By eliminating the need for paperwork and tedious manual procedures, EDI electronic ordering solutions help businesses to save costs, boost productivity, and enhance customer service, resulting in improved procurement processes and supply chain performance [13]. According to Ref. [129], there is a significant relationship between E-ordering and procurement efficiency [130,131]. E-ordering, which is in the E-procurement dimension, improves supply chain performance. As a result, companies must utilize E-ordering in the sustainable procurement process [33,132]. A study by [133] revealed that most large-scale companies have adopted E-procurement, employing different E-procurement methods such as online tender marketing, online submissions, and supplier shortlisting. However, the study did not address how employee engagement contributes to the effectiveness of E-procurement and supply chain performance [43,80]. Therefore, it is hypothesized that:
Hypothesis 4 (H4).
E-ordering influences green procurement significantly.
2.3.5. Green Procurement Practices Influenced by Electronic Informing
E-informing, also known as E-noticing, is an E-procurement process that includes receiving and disseminating purchase information both from and to corporate and peripheral partners using web-based technologies, aided by online notification technologies. This improves the efficiency and efficacy of the tender process in state-owned enterprises, resulting in improved procurement processes and supply chain performance [7,8,76,133]. A study by [131] discovered that E-informing has a positive significant influence on supply chain performance and therefore enhanced sustainability in her study of the impact of E-procurement on organizational performance in state corporations in Nairobi County. Moreover, Ref. [12] found that E-informing, which is a component of E-procurement dimensions, improved supply chain performance in their research of E-informing on organizational performance [11,33]. As a result, companies must employ E-informing in the procurement process. Moreover, companies must electronically consult standards for products/services that take commodities’ quality into account to improve the performance of the supply chain [50,63,77]. Therefore, it is hypothesized that:
Hypothesis 5 (H5).
E-informing influences green procurement significantly.
3. Research Methodology
Sample and Data Collection
Survey indicators and variables from prior studies have been gathered. Both a conceptual model and a hypothesis have been created after gathering these indicators and variables. A questionnaire would then be the next step. The distribution of questionnaires takes two phases. The first is, as a pilot test, that respondents receive closed questionnaires. The goal is to assess the validity and reliability of the statements. In this closed questionnaire, the number of responses was 30. The data processing was performed after collecting data from the initial dissemination of the questionnaire. The aim was to assess whether the questions are valid and reliable as per research. Once the final distribution of survey questions was determined to be valid and reliable, a Partial Least Square–Structural Equation Modeling (PLS-SEM) analysis was performed. The survey was conducted in key industrial industries such as chemicals, textiles, electronics, construction, communication, etc. The questionnaire contained fifty-five items related to independent and dependent variables. Because the collected data are objective and quantitative, the study has utilized a positive approach and methodology. Quantitative methodology is primarily deductive and is best suited to proving or disproving a hypothesis. It was used in this research to position theories and develop understanding before identifying the results through empirical evidence. As a result of the sampling frame being prepared, a simple random sampling was used in this study. This sample represents the population, and it makes significant samples that are highly representative of it. The summary of the research approach used in the study is shown in Figure 3.
Figure 3.
An overview of the chosen Research Philosophy Approach.
The adoption of E-procurement technology and its influence on sustainable procurement and study’s research object is medium and large ISO 14001-certified manufacturers or organizations located in Johor, Malaysia, which have more than 250 employees in the organizations’ respective procurement departments. This study included 162 individuals representing ISO 14001-accredited organizations, thus meeting Krejice and Morgan’s (1970) table for determining the sample size of the finite population. Responses were included from procurement executives, procurement supervisors, procurement managers, and procurement personnel who are actively or indirectly involved in procuring products and services. To assess whether the questions were appropriate and clear, a questionnaire survey was sent to supply chain experts. To measure the answer of the respondents, five measurement points on a Likert scale were employed, ranging from disagreement to agreement (strongly disagree = 1, disagree = 2, neutral = 3, agree = 4, and strongly agree = 5). The respondents were invited to select suitable statements of implementation of E-procurement and its impact on green procurement practices from these scales. The validity and reliability tests were then performed on the final questionnaire once the final questionnaire had been distributed and the data were obtained. PLS-SEM describes the path diagram for assessing the measurement model, also known as the outer model [134]. This comprises the tests for convergent validity, discriminant (cross-loading) validity, composite reliability, Average Variance Extracted (AVE) value, and assessment of the structural model, which is also known as an inner model, including R-square testing, path coefficient testing, and, finally, hypothesis testing. The conceptual framework shows the connecting variables that are supposed to build their hypothesis. This study is based on the research model.
4. Data Analysis
4.1. Descriptive Statistics
The current study is a quantitative analysis of the ISO 14001-certified organizations in Malaysia to determine the adoption of E-procurement technology for green procurement and also to determine the relationships between them. The study included personnel from 55 organizations with ISO 14001 certifications from Johor, Malaysia, working in procurement departments. Data were obtained for this research through email, owing to the COVID-19 pandemic. The findings were gathered using Google Forms through digital formal questionnaires. In total, 152 samples were used for analysis. The demographic profiles of respondents are summarized in Table 2 as follows.
Table 2.
Demographics of respondents.
The descriptive analytics reveal that the mean value, standard deviation, and minimum and maximum value of each indicator may be observed as follows: The propensity of the respondents to evaluate variables and indicators is shown in Table 3 below. The highest mean value obtained for the EPT variable, that is E-informing, was 4.443, with a standard deviation of 0.729, followed by E-tendering, with a mean value of 4.306 and a standard deviation of 0.725.
Table 3.
Descriptive statistics.
4.2. Partial Least Square–Structural Equation Modeling (PLS-SEM) Analysis
The Partial Least Square–Structural Equation Modeling (PLS-SEM) analysis tool was employed in this investigation. The researchers utilized SmartPLS version 3.3.6 to examine the data they had collected. PLS-SEM is acceptable for both complicated and elementary models [134]. The adoption and execution of E-procurement technology on green procurement is explained in this study and is later depicted in a path diagram. All factors and indicators that were researched were linked in the path diagram. Following the presentation of the path diagram, an evaluation of the measurement model, i.e., outer model, was performed. This involved the tests used to attain the values for the convergent validity, discriminant validity (cross-loading), validity test for AVE values, composite reliability, as well as the structural model (inner model) evaluation, which incorporated tests for R-square and path coefficient and an assessment of the hypothesis.
4.3. Path Diagram Analysis
Partial Least Square (PLS) analysis was used in this study using the SmartPLS v3.3.6 software ©SmartPLS. The path diagram distinguishes between variables and their indicators, with the independent and dependent variables being blue-colored and round and their respective indicators being yellow-colored and rectangular. The indicators and variables were assessed with a survey questionnaire before being imported into Excel or CSV file and analyzed in SmartPls v3.3.6. An evaluation of the PLS program is outlined in Figure 4 below.
Figure 4.
Describing research model path using SmartPLS.
4.4. Measurement Model Evaluation (Outer Model)
The tests for convergent validity, discriminant validity, as well as composite reliability, were all used to assess the reflective constructs of the measurement model (outer model) in the study. The outer loading or loading factor value is utilized to determine the convergent validity. If the outer loading value is greater than 0.7, an indication is judged to fulfill the ‘acceptable’ category for convergent validity. Other approaches, such as the average variance extracted (AVE) value of every indicator, can be used to assess discriminant validity in addition to monitoring the indicator cross-loading result. For a ‘good’ model, a value of greater than 0.5 is required. The table demonstrates that each indicator variable has a factor loading value of more than 0.7, indicating that the indicators in this study are reliable. This part utilized to assess the reliability value of indicators on a variable is composite reliability. In the range 0.60–0.70 and 0.70–0.90, the composite reliability value is acceptable and good, respectively; however, in the range 0.90–0.95, it is troublesome. Similarly, if a composite reliability value is greater than 0.7, then the variable can be confirmed to fulfill the composite reliability assessment. Table 4 indicates that each variable’s composite reliability (CR) is larger than 0.7 and that is arbitrated as significant. The E-sourcing and E-tendering variables have the highest composite reliability, with values of 0.934 and 0.935. Therefore, all variables may be inferred with excellent composite reliability. In the table, every variable that has an AVE value larger than 0.5 can be considered in the adequate range. As per [135], an AVE value larger than 0.5 is acceptable. The highest AVE value observed is from E-reverse auctioning, with an AVE value of 0.801, followed by E-tendering, with a value of 0.783. As a result, each variable may be said to have excellent discriminant validity.
Table 4.
Construct reliability and validity.
There has been some research on assessing discriminant validity, and the standard metric is not an appropriate approach for measuring DV. According to certain disapprovals of the Fornell and Larcker (1981) criteria, they do not adequately detect DV [135,136]. Discriminant validity is a statistical measure of the difference between two variables. Based on the empirical assessment, it also analyses the degree to which a variable is different from another [134]. Hence, the variance along diagonals (individual variance) must be higher than the variance with the other factors as evident in Table 5. Contrary to popular belief, the square roots of AVE are more discriminant than correlation. The Heterotrait–Monotrait (HTMT) ratio, proposed by [135], is a novel method for computing discriminant validity. In this study, both conventional and innovative approaches were used. Most indicators have factor loadings that range from 0.65 to 0.85. The HTMT ratio is 0.85 for theoretically comparable constructs and 0.90 for conceptually different constructs [135]. The HTMT ratio of each build is less than 0.83, as seen in Table 6.
Table 5.
Fornell–Larcker criterion.
Table 6.
Heterotrait–Monotrait (HTMT) ratio.
4.5. Structural Model Evaluation (Inner Model)
The evaluation of the structural model, also known as the inner model, aims at determining the association between structural constructs and also serves to evaluate the influence of exogenous constructs on the endogenous variables. As with an investigation of the coefficient of determination (R2), the path coefficient and hypothesis assessments are part of the structural model assessment (inner model).
4.5.1. Coefficient of Determination (R2)
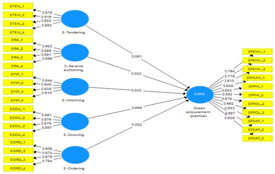
To measure the structural model, the determination of the coefficient, also identified as R2, was utilized. The value of R square (R2) was employed to quantify the extent of the particular latent exogenous variable’s effect on the endogenous latent variable. They determined that the independent variables, namely E-informing, E-ordering, E-reverse auctioning, E-sourcing, and E-tendering, have a high effect on the dependent variable green procurement practices (R2 = 0.868). In addition, Table 7 these results shows that the collective effect of the exogenous variables explains about 87% of the total variance in the endogenous variable, which is green procurement practices to use implement sustainability in procurement practices in ISO 14001-certified organizations.
Table 7.
R-square of endogenous variables.
4.5.2. Predictive Relevance (Q2)
The predictive relevance may be evaluated using the Stone–Geisser criteria, assuming that an internal model can be used in predicting the indicators of the endogenous latent construct [134]. Here, Q2 is significant in assessing how effectively a model predicts missed case data [134]. Therefore, the Q2 predictive relevance evaluation may well be conducted using the PLS-SEM blindfolding approach by evaluating cross-validated redundancy. This study uses the cross-validated redundancy method to assess the predictive relevance of the variables involved as illustrated in Table 8
Table 8.
Predictive relevance (Q2).
Table 8 provides the blindfolding outcome of cross-validated redundancy, i.e., Q2, of the dependent variable (green procurement practices (GPP)) of the study framework associated with this research. The cross-validated redundancy (Q2) was found to be larger than zero and showed the existence of a predictive significance of the path model [134]. The fact that Q2 values were greater than zero (0) demonstrates that the given model has predictive relevance is consistent with the hypothesis of [134].
4.6. Discussions
The structural model is described in this section and Table 9. The data demonstrate excellent validity and reliability, and the structural model explains 86% of the variance in green procurement practices, demonstrating its predictive validity. The p-value and t-value were determined in the structural model to evaluate the hypotheses. This means that any hypothesis can be accepted as long as the t-value is more than 1.96 or the p-value is less than 0.05. For the first research question, descriptive analysis has been employed. According to prior analyses, Malaysia had a modest degree of application of E-procurement technology for green procurement, because the notion of sustainable procurement practices is comparatively recent in the country [39,47]. Therefore, this indicates that the ISO14001-accredited firms who have participated and responded to the research have successfully adopted and implemented strategies to achieve sustainability in their operations for the long run. A breakdown of E-procurement technology deployment levels for long-term procurement practices is therefore needed. An average mean score of 3.943 is portrayed as the ‘Higher-level of sustainability after the adoption of E-procurement technologies in procurement operations and supply chain management. In this approach, focusing on E-procurement and sustainable supply chains is a milestone towards greater adoption, usage, and implementation of sustainability practices, because, in an organization, procurement and supply chain analysis encompasses the entire product life cycle, spanning raw material processing through to distribution to the end customer.
Table 9.
Hypotheses testing.
Several established and developing market businesses have effectively integrated sustainability throughout their supply chains using emerging digital technologies such as E-procurement, boosting TBL effectiveness beyond the focus companies’ limits. For the second research question, it is summarised that E-procurement technologies aid throughout the procurement procedure through factors such as reducing costs, time, eliminating mistakes, preserving resource requirements, and adding to long-term socioeconomic sustainability through enhanced process supply chain performance. Given the foreseeable trajectory embracing digitization in the ISO 14001 manufacturing sector environment, the multiple benefits of E-procurement enable procurement to contribute to sustainable procurement initiatives. Subsequently, the prerequisite for the creation of appropriate techniques that successfully encourage the adoption and broad usage of E-procurement achieves sustainability in the long run. The consortium of firms accomplishes its corporate social responsibility (CSR) through implementing green procurement practices, primarily through E-procurement, while seeking voluntarily sustainable and environment quality certification for sustainable consumption policies. Furthermore, for a company, boosting economic and financial viability by utilizing sustainable component procurement partnerships might assist in the transition to a sustainable supply chain management, which includes environmentally acceptable products from green manufacturers and suppliers Furthermore, the hypothesis testing of the study helps to address the third research question, i.e., the relationship between EPTs and GPP for the sustainable supply chain management. The results of the study indicated that E-informing has a significant influence on the green procurement practices and supply chain performance in ISO 14001-certified organizations (β = 0.029, t-value = 0.604), in line with studies by [2,11,33,40,137,138,139]. The enhanced availability and accessibility of information for E-informing have contributed to greater procurement intelligence. In the case of employees/respondents of ISO 14001-certified organizations, the adoption of technology effectively leads to the free flow of communication. E-informing was found to enhance the innovation process that leads to greening the procurement process, and thus the performance of organizations [137]. The use of internet technologies such as E-informing to acquire and distribute procurement information from and to internal and external parties increases procurement transparency. Moreover, Ref. [138] concluded that E-informing had a significant impact on the intention to participate in the exchange of information across organizations and government activities regarding policies and citizenship. Similarly, E-ordering was also found to have a significant and positive effect on green procurement practices (β = 0.021, t-value = 0.604). Similar findings were reported by [33,48,67,112,127,129], who asserted that the ordering of products and services through an electronic platform such as websites and frameworks leads to saving time and sustainability in the procurement process and performance. Moreover, the results are in line with the previous studies by [33,140], which suggested that E-ordering has great importance in terms of social, economic, and environmental aspects. The hypothesis was related to E-tendering’s influence on green procurement. The empirical outcomes do not provide the supporting evidence in favor of (β = 0.056, t-value = 0.213) the proposed hypothesis, and contradict previous research findings related to electronic tendering [33,141,142,143,144]. Previous studies clearly state that E-tendering helped in reducing costs and other administrative expenditures due to low corruption as well as less supplier complicity. Moreover, E-tendering has a higher impact on customer satisfaction and performance when implemented in organizations [145]. Further, the hypothesis was related to the influence of E-reverse auctioning on green procurement practices. The results do not provide supporting evidence in favor of (β = 0.019, t-value = 0.619) the proposed hypothesis, and contradict previous research findings related to electronic reverse auctioning [109,110,126,146,147,148]. To avoid making an erroneous purchase decision, vendors should ensure restraint in their electronic request for proposals (E-RAs), compare overall bidding activities to the corporation’s business model, and make rational bid price comparisons in the closing seconds. However, Refs. [110,148] concluded that, for the construction industry, with the right principles and limits, E-RA may be used effectively to buy products, resources, and projects for building through government procurement. Finally, the last hypothesis for the study, i.e., E-sourcing, was found to have a significant impact on green procurement and performance with significant values (β = 0.881, t-value = 2.931). Findings by [37] stated that the E-sourcing or online sourcing platforms on the internet give such chances for SMEs to move their focus from the supply to a demand orientation, increasing their marketing pace. Moreover, it was also elaborated that, if organizations want to take advantage of the benefits of E-sourcing, they must need to have a team of professionals that are acquainted with E-commerce platforms [33,43,77,92,113,126,133].
E-procurement technology is significantly associated with green procurement practices, including environmental supply practices, as well as safety, labor, and health. This confirms prior studies that E-commerce components, particularly E-procurement, are about green purchasing [33,43,108]. E-procurement might indeed improve productivity, overall supply chain performance, and minimize wastage in mostly purchase and supply processes, rendering procurement “leaner & greener”, and therefore be highly successful in terms of sustainable procurement practices [2,33,39,40]. Businesses will be more sustainable if companies combine the E-procurement infrastructure with traditional decision-making methods. Depending solely on technology (technologically advanced) or human abilities will not ensure success in the future in Malaysia. Earlier research, such as [41,44,48,49,51,97,105], found that environmentally sustainable procurement practices are stronger than the remaining parts of the three pillars of sustainability (triple bottom line). A major flaw identified in this research is the failure to include sustainability standards in the bidding and tendering process. Additional disadvantages have included the absence of conventional purchasing techniques and a lack of comprehension of regional circumstances. As a result, additional information, such as e-catalogs, e-notices, e-models, and relatable technology tools, should be created to assist in the success of GPP in developing countries [117,130,146]. By synchronizing modern innovative procurement technologies, firms will be enabled to collect and monitor massive quantities of environmental information and undertake quicker green expenditure evaluation to drive sustainable procurement decisions, resulting in optimum sustainable growth [80,87,97]. They concluded that sustainable procurement practices such as green vendor evaluation and green collaborations through E-procurement will boost not only a firm’s procurement efficiency but also its long-term growth [38,57,91,141]. Specifically, the findings of this research revealed that E-procurement allows for greater supplier cooperation, faster transactions times, and more workflow integration. Such a method improved purchase consistency by receiving electronic orders and payments in the form of a digital purchase request. As a result, the federal institution’s running expenditures would be reduced, and this supported the findings of [49,81,97]. Savings through government procurement may result in significant savings for the administration and therefore have an ancillary influence on the GDP of the nation.
Electronic procurement’s goal is to create a digitally enhanced atmosphere wherein executives, management, and decision-making experts can retrieve real-time data, evaluate them, and produce realistic, timely, and beneficial supply chain decisions. Overall, the researcher concludes that addressing sustainability or environmental issues from a holistic approach using a diversity of complementary methodologies is required. Furthermore, survey participants stated there are concerns since procurement methods in the machinery have to be upgraded as a result of the new environmental approach parameters. By sharing information between buyers and sellers, suppliers can coordinate the fulfillment of orders and contribute to an improvement in logistic fulfillment quality, which in turn improves overall EPTs’ efficiency. In comparison, the technological acceptation model may be assessed by the acceptability of E-procurement technology for users/consumers or employees [42,57,91]. As a result of this research, it is hoped that the implementation of E-procurement technology for green procurement initiatives will lead to improved performance in all fields. When green procurement methods are used, they may have a positive influence on the environment, and increase social impacts which are quite necessary. In the meanwhile, E-procurement is being adopted to increase procurement efficiency and transparency. From the perspective of the triple bottom line (TBL) pillars of sustainability, the research reveals the much-needed relationship between digital procurement and green procurement practices. This research creates a theoretical framework to precisely comprehend the underlying impact mechanism of digital technology adoption in the procurement process. This contributes to what we have already observed in studies [33,50,51,86,88].
4.7. Managerial Implications, Conclusions, and Limitations
Managerial Implications and Its Impact on Society, Economy, and Nation
This segment comprises the outcomes of data analysis and managerial implications for adopting and implementing electronic procurement technologies on green procurement practices in ISO 14001-certified firms. The decision of E-procurement applications should also take into account the kind of businesses or type of organizations and their users or employees. Certain techniques can gauge E-procurement platform adoption for green procurement practices. For procurement managers, executives, and employees at ISO 14001-certified businesses who want to implement E-procurement technology for green procurement practices, the findings of this study serve as recommendations and benchmarks. The results of the study might be taken into account in forming managerial and administrative policies by policymakers. With the business environment becoming more dynamic, it becomes increasingly important for manufacturing firms’ procurement managers to open up and share technology and knowledge with other external partners. The managers should promote EPTs’ adoption and green procurement, and the organization should train, educate, and encourage employees on the benefits of EPTs. If necessary, enterprise process reengineering should be utilized alongside top management support, and suitable performance metrics should be established to measure EPTseffectiveness and efficiency. A user interface that is easy to understand and which optimizes the order lead time is more important than tallying contractors or catalogs. An industrial purchaser can use user-friendly ICT interfaces, user training, and achieve an accurate, timely fulfillment of orders if managers focus on optimizing order lead times, improving order processing and creating a user-friendly system interface. In a G2B system, users must perceive that the new system can increase their productivity, efficiency, and accuracy. Some managerial strategies might be adopted, such as the engagement of management in enhancing electronic technology adoption in electronic procurement, boosting the capacity of employees to use this technology. Moreover, managers or executives wishing to increase EPTs’ compliance are advised to assess impressions of online procurement quality during launch and implementation, as well as identify dissatisfaction points and improve them. Policymakers may also seek to examine strategies to effectively integrate E-procurement technology with sustainable procurement policy initiatives. Educationists might potentially exploit the overall findings of this research as a case study and also as a method towards prospective exploration in the electronic procurement field.
As a result of this study, procurers and suppliers in the private or public sector will be able to make more informed judgments on sustainability management and green methods to fulfill organizations and public requirements. Additionally, they assist ministries, policymakers, and statutory authorities in developing plans and strategies for implementing green procurement employing E-procurement in Malaysia more efficiently and systematically. In addition, they offer academics and researchers knowledge and scientific evidence concerning E-procurement technology and sustainable procurement methods. A sustainable and green procurement model based on E-procurement in Malaysia will enhance the country’s socio-economic as well as environmental elements and improve the quality of life for its citizens. Technologies for electronic procurement are being deployed as part of the Multimedia Super Corridor (MSC) Agenda, which is a government effort for the worldwide ICT sector. According to the Tenth Malaysian Program (2016–2020) followed by the Twelfth Malaysian Plan (2021–2025), environmental sustainability is a key component of a complete socioeconomic development plan, which includes sustainable procurement [49,51]. Government green procurement (GGP), which will be mandatory for all federal departments and organizations that generate the requirement for eco-friendly goods and services, is also a part of the Eleventh Malaysian Plan, which encourages sectors of the economy to improve the quality and benchmark of their products to suit green requirements. Moreover, this research focuses on Communications, Information, and Infrastructure in National Key Economic Areas (NKEA), which involves computer network applications, services, and types of equipment, and ultimately contributes to Malaysia’s aim of being a high-income and green nation.
5. Conclusions, Limitations, and Future Research Directions
The main objective of this study, which has been elaborated on and analyzed in various sections of this paper, was to evaluate the impact of electronic procurement technologies on green procurement practices at ISO 14001-approved organizations. The results showed that most of the variables involved in the research framework, as well as E-sourcing, E-ordering, E-reverse auction, and E-informing, have significantly affected the green procurement practices and supply chain performance. The enactment of E-procurement technology, particularly on the ISO 14001-certified firm, was found to have a significant consequence on green procurement practices. This research examines the relationship between digital procurement and sustainable procurement practices from the perspective of the triple bottom line (TBL) pillars of sustainability. In the present study, a theoretical framework is developed to precisely define the underlying mechanisms of digital technology’s impact on the procurement process. In addition, the framework contributes to E-procurement adoption research by examining how the E-procurement technology can positively impact green procurement and pursue the benefits of digital procurement adoption, especially by emphasizing the importance of sustainability and green supply chain management [37].
Environmental and climatic change is a National Priority Area (NPA) that can benefit from this study. The Global Carbon Dioxide Emissions Report 2016 shows that Malaysia is one of the eight major carbon dioxide emitters, contributing 0.7% of the world’s carbon dioxide emissions. According to the Twelfth Malaysia Plan (2021–2025), under the Environment Sustainability Strategy; Goal 3: Good Health and Well-Being; Goal 11: Sustainable Cities and Communities; and Goal 13: Climate Action are among the Sustainable Development Goals, the research findings might serve as a basis for future discussions about elevating awareness, understanding, and capabilities of low-carbon production at all levels. Malaysia’s vision of a sustainable future is ambitious, but it depends on cooperation among all stakeholders. This environmental concern may be solved by implementing green procurement utilizing E-procurement technology in manufacturing industries in Malaysia. The reason for this is that they do not entail the use of paper, minimize waste production and packaging, lower greenhouse gas emissions, as well as air pollution, and allow the development of eco-friendlier products. In addition, this work adds to the research cluster of frontier technologies and advanced industrialization. With the application of modern technologies in E-procurement, buyers may acquire products and services through a variety of internet-based opportunities. With several top-down initiatives and policies, the Malaysian government is pushing the industry towards more sustainable practices. The country’s government is expected to be a role model in the future global energy market, especially in developing nations.
In further research, in various business processes for sustainability in green procurement, and also improved supply chain performance, the use of electronic technologies, as well as the internet of things (IoT), EDI, digital procurement, RFID, and blockchain, may be explored. Moreover, to gain a deeper understanding of the E-procurement and green procurement drive, future studies should emphasize services industries such as healthcare, aviation, and hospitality, and examine how it changes among industries. Subsequently, validation of the model in other states or nations with distinct cultures, demographics, and socioeconomics can be performed in future research. It may be of interest to conduct future research on the relationship between multidisciplinary E-procurement technologies, supply chain integration, and the outcomes of the organization, including expense reduction, profitability, goods and services quality, etc. In the long run, it will be interesting to see how open innovation technology dynamics assist E-procurement technologies for sustainability and open supply chain management. Executives in supply chains might be able to accomplish a variety of goals using this technology, including lowering associated procurement costs and reducing the environmental impact, as well as increasing order fulfillment. Last but not least, while analyzing the possible impact of Industrial Revolution 4.0, it is crucial to examine the correlation and coherence between technology digitization and supply chain robustness.
Author Contributions
Conceptualization, S.W.C. and P.K.S.; methodology, P.K.S. and S.W.C.; software, P.K.S. and S.W.C.; validation, P.K.S. and S.W.C.; formal analysis, P.K.S. and S.W.C.; investigation, P.K.S. and S.W.C.; resources, P.K.S. and S.W.C.; data curation, P.K.S..; writing—original draft preparation, P.K.S. and S.W.C.; writing—review and editing, P.K.S.; visualization, P.K.S.; supervision, P.K.S. and S.W.C.; project administration, P.K.S.; funding acquisition, P.K.S. All authors have read and agreed to the published version of the manuscript.
Funding
This research received no external funding.
Institutional Review Board Statement
Not applicable.
Informed Consent Statement
Not applicable.
Data Availability Statement
Available on request by the corresponding author.
Acknowledgments
The author thanks the reviewers for their profound and valuable comments, which have contributed to improving the quality of the paper and further research in this area.
Conflicts of Interest
The authors declare no conflict of interest.
References
- Toktaş-Palut, P.; Baylav, E.; Teoman, S.; Altunbey, M. The impact of barriers and benefits of e-procurement on its adoption decision: An empirical analysis. Int. J. Prod. Econ. 2014, 158, 77–90. [Google Scholar] [CrossRef]
- Ramkumar, M. A modified ANP and fuzzy inference system based approach for risk assessment of in-house and third party e-procurement systems. Strat. Outsourcing Int. J. 2016, 9, 159–188. [Google Scholar] [CrossRef]
- Almajali, D.A.; Masa’Deh, R.; Tarhini, A. Antecedents of ERP systems implementation success: A study on Jordanian healthcare sector. J. Enterp. Inf. Manag. 2016, 29, 549–565. [Google Scholar] [CrossRef]
- Khan, S.A.; Liang, Y.; Shahzad, S. An Empirical Study of Perceived Factors Affecting Customer Satisfaction to Re-Purchase Intention in Online Stores in China. J. Serv. Sci. Manag. 2015, 8, 291–305. [Google Scholar] [CrossRef]
- Tarhini, A.; Masa’Deh, R.; Al-Busaidi, K.A.; Mohammed, A.B.; Maqableh, M.; Sharma, S. Factors influencing students’ adoption of e-learning: A structural equation modeling approach. J. Int. Educ. Bus. 2017, 10, 164–182. [Google Scholar] [CrossRef]
- Ali, M.; Miller, L. ERP system implementation in large enterprises—A systematic literature review. J. Enterp. Inf. Manag. 2017, 30, 666–692. [Google Scholar] [CrossRef]
- Croom, S.; Brandon-Jones, A. Impact of e-procurement: Experiences from implementation in the UK public sector. J. Purch. Supply Manag. 2007, 13, 294–303. [Google Scholar] [CrossRef]
- Gunasekaran, A.; Ngai, E.W. Adoption of e-procurement in Hong Kong: An empirical research. Int. J. Prod. Econ. 2008, 113, 159–175. [Google Scholar] [CrossRef]
- Sawik, B. Selected Multiple Criteria Supply Chain Optimization Problems; Lawrence, K.D., Pai, D.R., Eds.; Emerald Publishing Limited: Bingley, UK, 2020; pp. 31–58. [Google Scholar] [CrossRef]
- De Boer, L.; Harink, J.; Heijboer, G. A conceptual model for assessing the impact of electronic procurement. Eur. J. Purch. Supply Manag. 2002, 8, 25–33. [Google Scholar] [CrossRef]
- Davila, A.; Gupta, M.; Palmer, R. Moving Procurement Systems to the Internet: The Adoption and Use of E-Procurement Technology Models. Eur. Manag. J. 2003, 21, 11–23. [Google Scholar] [CrossRef]
- Ibem, E.O.; Aduwo, E.B.; Afolabi, A.O.; Oluwunmi, A.O.; Tunji-Olayeni, P.F.; Ayo-Vaughan, E.A.; Uwakonye, U.O. Electronic (e-) Procurement Adoption and Users’ Experience in the Nigerian Construction Sector. Int. J. Constr. Educ. Res. 2020, 17, 258–276. [Google Scholar] [CrossRef]
- Gupta, M.; Narain, R. A survey on adoption of e-procurement in Indian organisations. Int. J. Indian Cult. Bus. Manag. 2012, 5, 76–109. [Google Scholar] [CrossRef]
- Wu Zsidisin, A.; Ross, D. Antecedents and Outcomes of E-Procurement Adoption: An Integrative Model. IEEE Trans. Eng. Manag. 2007, 54, 576–587. [Google Scholar]
- Ahmad, H.; Hassan, S.H.A.; Ismail, S. Transparency level of the electronic procurement system in Malaysia. J. Financial Rep. Account. 2021. ahead of print. [Google Scholar] [CrossRef]
- Gunasekaran, A.; McGaughey Ronald, E.; Ngai Eric, W.T.; Rai Bharatendra, K. E-Procurement adoption in the Southcoast SMEs. Int. J. Prod. Econ. 2009, 122, 161–175. [Google Scholar] [CrossRef]
- Presutti, W.D. Supply management and e-procurement: Creating value added in the supply chain. Ind. Mark. Manag. 2003, 32, 219–226. [Google Scholar] [CrossRef]
- Angeles, R.; Nath, R. Business-to-business e-procurement: Success factors and challenges to implementation. Supply Chain. Manag. Int. J. 2007, 12, 104–115. [Google Scholar] [CrossRef]
- Min, H.; Galle, W.P. E-purchasing: Profiles of adopters and nonadopters. Ind. Mark. Manag. 2003, 32, 227–233. [Google Scholar] [CrossRef]
- Wang, Y.; Chang, C.; Heng, M. The levels of information technology adoption, business network, and strategic position model for evaluating supply chain integration. J. Electron. Commer. Res. 2004, 5, 85–98. [Google Scholar]
- Bakker, E.; Zheng, J.; Knight, L.; Harland, C. Putting e-commerce adoption in a supply chain context. Int. J. Oper. Prod. Manag. 2008, 28, 313–330. [Google Scholar] [CrossRef]
- Raghavendran, P.S.; Xavier, M.J.; Israel, D. Green Purchasing Practices: A study of E-Procurement in B2B Buying in Indian Small and Medium Enterprises. J. Supply Chain. Oper. Manag. 2012, 10, 13–23. Available online: http://www.procurementobservatoryraj.in/Phase-I/pdf/Green_Purchasing_Practices_A_study_of_e-procurement.pdf (accessed on 12 December 2021).
- Zaidi, S.A.H.; Mirza, F.M.; Hou, F.; Ashraf, R.U. Addressing the sustainable development through sustainable procurement: What factors resist the implementation of sustainable procurement in Pakistan? Socio-Economic Plan. Sci. 2019, 68, 100671. [Google Scholar] [CrossRef]
- Grandia, J.; Groeneveld, S.; Kuipers, B.; Steijn, B. Sustainable procurement in practice: Explaining the degree of sustainable procurement from an organisational perspective. In Public Procurement’s Place in the World; Palgrave Macmillan: London, UK, 2014; pp. 37–62. [Google Scholar]
- Ghosh, M. Determinants of green procurement implementation and its impact on firm performance. J. Manuf. Technol. Manag. 2019, 30, 462–482. [Google Scholar] [CrossRef]
- Touboulic, A.; Walker, H. Theories in sustainable supply chain management: A structured literature review. Int. J. Phys. Distrib. Logist. Manag. 2015, 45, 16–42. [Google Scholar] [CrossRef]
- Chomchaiya, S.; Esichaikul, V. Consolidated performance measurement framework for government e-procurement focusing on internal stakeholders. Inf. Technol. People 2016, 29, 354–380. [Google Scholar] [CrossRef]
- Yevu, S.K.; Ann, T.W.; Adinyira, E.; Darko, A.; Antwi-Afari, M.F. Optimizing the application of strategies promoting electronic procurement systems towards sustainable construction in the building lifecycle: A neuro-fuzzy model approach. J. Clean. Prod. 2022, 336, 130343. [Google Scholar] [CrossRef]
- Warken, I.; Henn, V.; da Rosa, F. Gestão da sustentabilidade: Um estudo sobre o nível de sustentabilidade socioambiental de uma Instituição Federal de Ensino Superior. Rev. Gestão Finanças Contab. 2014, 4, 147. [Google Scholar] [CrossRef]
- Couto, H.L.G.D.; Coelho, C. Fatores críticos no comportamento do gestor público responsável por compras sustentáveis: Diferenças entre consumo individual e organizacional. Rev. Adm. Pública-RAP 2015, 49, 519–543. [Google Scholar] [CrossRef]
- Ramos, P.; Santos, C. Licitações públicas sustentáveis: Um estudo no Instituto Federal de Educação, Ciência e Tecnologia do Rio Grande do Sul. In Encontro Internacional Sobre Gestão Ambiental e Meio Ambiente (ENGEMA), 19; 2017; pp. 1–16. ISSN 2359–1048. Available online: http://engemausp.submissao.com.br/19/anais/arquivos/259.pdf (accessed on 13 December 2021).
- Couto, H.L.G.D.; Ribeiro, F.L. Objetivos e desafios da política de compras públicas sustentáveis no Brasil: A opinião dos especialistas. Rev. Adm. Pública 2016, 50, 331–343. [Google Scholar] [CrossRef][Green Version]
- Walker, H.; Brammer, S. The relationship between sustainable procurement and e-procurement in the public sector. Int. J. Prod. Econ. 2012, 140, 256–268. [Google Scholar] [CrossRef]
- Sorooshian, S.; Ting, K.C. Reasons for implementing ISO 14001 in Malaysia. Environ. Qual. Manag. 2018, 27, 125–133. [Google Scholar] [CrossRef]
- Chidambaram, H.; Evans, K.E. Big data: Is the energy industry starting to see real applications? Supply Chain. Manag. Rev. 2015, 19, 62–64. [Google Scholar]
- Ruehle, K. Procurement: The forgotten element of digital transformation? Manuf. Bus. Technol. 2018. Available online: https://www.mbtmag.com/home/article/13227984/procurement-the-forgotten-element-of-digital-transformation?utm_content=69052551&utm_medium=social&utm_source=twitter (accessed on 13 December 2021).
- Khan, M.T.; Idrees, M.D.; Rauf, M.; Sami, A.; Ansari, A.; Jamil, A. Green Supply Chain Management Practices’ Impact on Operational Performance with the Mediation of Technological Innovation. Sustainability 2022, 14, 3362. [Google Scholar] [CrossRef]
- AlNuaimi, B.K.; Khan, M. Public-sector green procurement in the United Arab Emirates: Innovation capability and commitment to change. J. Clean. Prod. 2019, 233, 482–489. [Google Scholar] [CrossRef]
- Nawi, M.N.; Deraman, R.; Bamgbade, J.A.; Zulhumadi, F.; Riazi, S.R. E-Procurement in Malaysian Construction Industry: Benefits and Challenges in Implementation. Int. J. Supply Chain. Manag. 2017, 6, 209–213. [Google Scholar]
- Rosli, S.A.; Songip, A.R. Effectiveness of E-Procurement in Malaysia. Int. J. Acad. Res. Bus. Soc. Sci. 2017, 7, 870–875. [Google Scholar]
- Aman, A.; Kasimin, H. E-procurement implementation: A case of Malaysia government. Transform. Gov. People, Process Policy 2011, 5, 330–344. [Google Scholar] [CrossRef]
- Ahimbisibwe, A.; Wilson, T.; Ronald, T. Adoption of E-procurement In Uganda: Migration from the Manual Procurement Systems to the Internet. J. Supply Chain. Manag. 2016, 3, 1–14. Available online: http://www.researchjournali.com/pdf/1932.pdf (accessed on 15 June 2019).
- Ramkumar, M.; Jenamani, M. Sustainability in Supply Chain Through E-Procurement—An Assessment Framework Based on DANP and Liberatore Score. IEEE Syst. J. 2015, 9, 1554–1564. [Google Scholar] [CrossRef]
- Kaliannan, M.; Awang, H.; Raman, M. Electronic procurement: A case study of Malaysia’s e-Perolehan (e-procurement) initiative. Int. J. Electron. Gov. 2009, 2, 103–117. [Google Scholar] [CrossRef]
- Osman, I.H.; Anouze, A.L.; Irani, Z.; Lee, H.; Medeni, T.D.; Weerakkody, V. A cognitive analytics management framework for the transformation of electronic government services from users’ perspective to create sustainable shared values. Eur. J. Oper. Res. 2019, 278, 514–532. [Google Scholar] [CrossRef]
- Shuib, L.; Yadegaridehkordi, E.; Ainin, S. Malaysian urban poor adoption of e-government applications and their satisfaction. Cogent Soc. Sci. 2019, 5, 1565293. [Google Scholar] [CrossRef]
- Soong, K.-K.; Ahmed, E.M.; Tan, K.S. Factors influencing Malaysian small and medium enterprises adoption of electronic government procurement. J. Public Procure. 2020, 20, 38–61. [Google Scholar] [CrossRef]
- Kassim, E.S.; Hussin, H. A success model for the Malaysian government e-procurement system: The buyer perspective. Int. J. Electron. Gov. Res. 2013, 9, 1–18. [Google Scholar] [CrossRef]
- Meehan, J.; Bryde, D.J. A field-level examination of the adoption of sustainable procurement in the social housing sector. Int. J. Oper. Prod. Manag. 2015, 35, 982–1004. [Google Scholar] [CrossRef]
- Busu, C.; Busu, M. Research on the Factors of Competition in the Green Procurement Processes: A Case Study for the Conditions of Romania Using PLS-SEM Methodology. Mathematics 2020, 9, 16. [Google Scholar] [CrossRef]
- Bohari, A.A.M.; Skitmore, M.; Xia, B.; Teo, M.; Khalil, N. Key stakeholder values in encouraging green orientation of construction procurement. J. Clean. Prod. 2020, 270, 122246. [Google Scholar] [CrossRef]
- Wimalasena, N.N.; Gunatilake, S. The readiness of construction contractors and consultants to adopt e-tendering: The case of Sri Lanka. Constr. Innov. 2018, 18, 350–370. [Google Scholar] [CrossRef]
- Choi, Y.; Lee, H.; Irani, Z. Big data-driven fuzzy cognitive map for prioritizing IT service procurement in the public sector. Ann. Oper. Res. 2018, 270, 75–104. [Google Scholar] [CrossRef]
- Manikam, S.; Sahibudin, S.; Selamat, H. Big data analytics initiatives using business intelligence maturity model approach in the public sector. In Advanced Science Letters; American Scientific Publishers: Santa Clarita, CA, USA, 2017; Volume 23, pp. 4097–4100. ISSN 1936-6612. Available online: https://www.ingentaconnect.com/contentone/asp/asl/2017/00000023/00000005/art00061 (accessed on 19 June 2019).
- Chersan, I.C.; Dumitru, V.F.; Gorgan, C.; Gorgan, V. Green public procurement in the academic literature. Amfiteatru Econ. 2020, 22, 82–101. [Google Scholar] [CrossRef]
- Aragão, C.G.; Jabbour, C.J.C. Green training for sustainable procurement? Insights from the Brazilian public sector. Ind. Commer. Train. 2017, 49, 48–54. [Google Scholar] [CrossRef]
- Ramkumar, M.; Schoenherr, T.; Wagner, S.M.; Jenamani, M. Q-TAM: A quality technology acceptance model for predicting organizational buyers’ continuance intentions for e-procurement services. Int. J. Prod. Econ. 2019, 216, 333–348. [Google Scholar] [CrossRef]
- Davis, F.; Bagozzi, R.; Warshaw. Wikipedia. Wikipedia.org. 1989. Available online: https://en.wikipedia.org/wiki/Technology_acceptance_model (accessed on 19 June 2019).
- Daoud, L.; Ibrahim, M. The Factors Affecting on E-procurement Usage: The Moderating Role of Power. J. Physics: Conf. Ser. 2018, 1019, 012076. [Google Scholar] [CrossRef]
- Iqbal, M.; Zahidie, A. Diffusion of innovations: A guiding framework for public health. Scand. J. Public Health 2021, 5, 14034948211014104. [Google Scholar] [CrossRef] [PubMed]
- Singh, P.K.; Ismail, F.B.; Wei, C.S.; Imran, M.; Ahmed, S.A. A Framework of E-Procurement Technology for Sustainable Procurement in ISO 14001 Certified Firms in Malaysia. Adv. Sci. Technol. Eng. Syst. J. 2020, 5, 424–431. [Google Scholar] [CrossRef]
- Etse, D.; McMurray, A.; Muenjohn, N. The Effect of Regulation on Sustainable Procurement: Organisational Leadership and Culture as Mediators. J. Bus. Ethic 2021, 5, 1–21. [Google Scholar] [CrossRef]
- Hanák, T.; Marović, I.; Jajac, N. Challenges of Electronic Reverse Auctions in Construction Industry—A Review. Economies 2020, 8, 13. [Google Scholar] [CrossRef]
- LaMorte, W.W. Diffusion of innovation theory. Boston University School of Public Health. 2019. Available online: https://sphweb.bumc.bu.edu/otlt/mph-modules/sb/behavioralchangetheories/behavioralchangetheories4.html (accessed on 15 July 2020).
- Ndei, F.M.; Mutuku, M. Electronic Procurement and Performance of Non-Governmental Organizations in Kenya. Empirical Evidence from Pathfinder International, Kenya. J. Bus. Manag. Sci. 2021, 9, 71–80. [Google Scholar]
- Blome, C.; Hollos, D.; Paulraj, A. Green procurement and green supplier development: Antecedents and effects on supplier performance. Int. J. Prod. Res. 2014, 52, 32–49. Available online: https://www.tandfonline.com/doi/abs/10.1080/00207543.2013.825748 (accessed on 15 July 2020).
- Harelimana, J.B. The impact of e-procurement on the performance of public institutions in Rwanda. Glob. J. Manag. Bus. Res. 2018, 12. [Google Scholar]
- Siricha, P.S.; Theuri, F.S. The Effects of Electronic Procurement on Organizational Performance in Kenya Ports Authority. Imp. J. Interdiscip. Res. 2016, 19, 5. [Google Scholar]
- Mois, G.; Beer, J.M. Chapter 3—Robotics to support aging in place. In Living with Robots; Pak, R., de Visser, E.J., Ericka, R., Eds.; Academic Press: New York, NY, USA, 2020; pp. 49–74. [Google Scholar]
- Gupta, A.K.; Gupta, N. Effect of corporate environmental sustainability on dimensions of firm performance—Towards sustainable development: Evidence from India. J. Clean. Prod. 2020, 253, 119948. [Google Scholar] [CrossRef]
- Quesada, G.; González, M.E.; Mueller, J.; Mueller, R. Impact of e-procurement on procurement practices and performance. Benchmarking Int. J. 2010, 17, 516–538. [Google Scholar] [CrossRef]
- Chang, H.H.; Tsai, Y.C.; Hsu, C.H. E-procurement and supply chain performance. Supply Chain. Manag. Int. J. 2013, 18, 34–51. [Google Scholar] [CrossRef]
- Allal-Chérif, O. Improving Sustainable Procurement: The Role of Information Systems. Int. J. E-Serv. Mob. Appl. 2012, 4, 42–58. [Google Scholar] [CrossRef]
- Teo, T.; Huang, F.; Hoi, C.K.W. Explicating the influences that explain intention to use technology among English teachers in China. Interact. Learn. Environ. 2017, 26, 460–475. [Google Scholar] [CrossRef]
- Yusoff, W.S.; Islam, A.; Abas, Z.; Yusuf, D.H. Electronic Government Procurement Adoption Behavior amongst Malaysian SMEs. Int. Bus. Res. 2010, 4, 100. [Google Scholar] [CrossRef]
- Abu Bakar, N.; Peszynski, K.; Azizan, N.; Sundram, V.P.K. Abridgment of Traditional Procurement and E-Procurement: Definitions, Tools and Benefits. J. Emerg. Econ. Islam. Res. 2016, 4, 74–91. [Google Scholar] [CrossRef]
- AlNuaimi, B.K.; Khan, M.; Ajmal, M.M. The role of big data analytics capabilities in greening e-procurement: A higher order PLS-SEM analysis. Technol. Forecast. Soc. Chang. 2021, 169, 120808. [Google Scholar] [CrossRef]
- Luijken, T.; Martini, M. The Role of Technology in Reducing Corruption in Public Procurement. Anti-Corruption Helpdesk. Transparency International. Disponible à L’adresse. 2014. Available online: http://www.transparency.org/whatwedo/answer/the_role_of_technology_in_reducing_corruption_in_public_procurement (accessed on 9 February 2019).
- Panayiotou, N.A.; Gayialis, S.P.; Tatsiopoulos, I.P. An e-procurement system for governmental purchasing. Int. J. Prod. Econ. 2004, 90, 79–102. [Google Scholar] [CrossRef]
- Ho, L.W.; Dickinson, N.M.; Chan, G.Y. Green procurement in the Asian public sector and the Hong Kong private sector. In Natural Resources Forum; Blackwell Publishing Ltd.: Oxford, UK, 2010; Volume 34, pp. 24–38. [Google Scholar]
- Vaidyanathan, G.; Devaraj, S. The role of quality in e-procurement performance: An empirical analysis. J. Oper. Manag. 2008, 26, 407–425. [Google Scholar] [CrossRef]
- Konradt, U.; Lückel, L.; Ellwart, T. The role of usability in business-to-business e-commerce systems: Predictors and its impact on user’s strain and commercial transactions. Adv. Hum.-Comput. Interact. 2012, 2012, 20. [Google Scholar] [CrossRef]
- Devaraj, S.; Vaidyanathan, G.; Mishra, A.N. Effect of purchase volume flexibility and purchase mix flexibility on e-procurement performance: An analysis of two perspectives. J. Oper. Manag. 2012, 30, 509–520. [Google Scholar] [CrossRef]
- Marshall, D.; McCarthy, L.; Claudy, M.C.; McGrath, P. Piggy in the Middle: How Direct Customer Power Affects First-Tier Suppliers’ Adoption of Socially Responsible Procurement Practices and Performance. J. Bus. Ethic 2016, 154, 1081–1102. [Google Scholar] [CrossRef]
- Leal Filho, W.; Shiel, C.; Paço, A.; Mifsud, M.; Ávila, L.V.; Brandli, L.L.; Molthan-Hill, P.; Pace, P.; Azeiteiro, U.M.; Vargas, V.R.; et al. Sustainable development goals and sustainability teaching at universities: Falling behind or getting ahead of the pack? J. Clean. Prod. 2019, 232, 285–294. [Google Scholar] [CrossRef]
- Sarkis, J.; Zhu, Q. Environmental sustainability and production: Taking the road less travelled. Int. J. Prod. Res. 2017, 56, 743–759. [Google Scholar] [CrossRef]
- Galeazzo, A.; Ortiz-de-Mandojana, N.; Delgado-Ceballos, J. Green procurement and financial performance in the tourism industry: The moderating role of tourists’ green purchasing behavior. Curr. Issues Tour. 2021, 24, 700–716. [Google Scholar] [CrossRef]
- Ahsan, K.; Rahman, S. Green public procurement implementation challenges in Australian public healthcare sector. J. Clean. Prod. 2017, 152, 181–197. [Google Scholar] [CrossRef]
- Nijaki, L.K.; Worrel, G. Procurement for sustainable local economic development. Int. J. Public Sect. Manag. 2012, 25, 133–153. [Google Scholar] [CrossRef]
- Hollos, D.; Blome, C.; Foerstl, K. Does sustainable supplier co-operation affect performance? Examining implications for the triple bottom line. Int. J. Prod. Res. 2012, 50, 2968–2986. [Google Scholar] [CrossRef]
- Rajesh, R.; Rajendran, C. Relating Environmental, Social, and Governance scores and sustainability performances of firms: An empirical analysis. Bus. Strat. Environ. 2019, 29, 1247–1267. [Google Scholar] [CrossRef]
- Testa, F.; Grappio, P.; Gusmerotti, N.M.; Iraldo, F.; Frey, M. Examining green public procurement using content analysis: Existing difficulties for procurers and useful recommendations. Environ. Dev. Sustain. 2015, 18, 197–219. [Google Scholar] [CrossRef]
- Tokbolat, S.; Karaca, F.; Durdyev, S.; Calay, R.K. Construction professionals’ perspectives on drivers and barriers of sustainable construction. Environ. Dev. Sustain. 2020, 22, 4361–4378. [Google Scholar] [CrossRef]
- Capello, M.; Oro, L.G.G. Gasto público eficiente: Propuestas para un mejoramiento en los sistemas de compras y contrataciones gubernamentales. Actual. Econ. 2015, 25, 5–20. [Google Scholar]
- Huq, F.A.; Stevenson, M. Implementing Socially Sustainable Practices in Challenging Institutional Contexts: Building Theory from Seven Developing Country Supplier Cases. J. Bus. Ethic 2018, 161, 415–442. [Google Scholar] [CrossRef]
- Matos, S.V.; Schleper, M.C.; Gold, S.; Hall, J.K. The hidden side of sustainable operations and supply chain management: Unanticipated outcomes, trade-offs and tensions. Int. J. Oper. Prod. Manag. 2020, 40, 1749–1770. [Google Scholar] [CrossRef]
- McMurray, A.; Islam, M.; Siwar, C.; Fien, J. Sustainable procurement in Malaysian organizations: Practices, barriers and opportunities. J. Purch. Supply Manag. 2014, 20, 195–207. [Google Scholar] [CrossRef]
- Mani, V.; Gunasekaran, A.; Delgado, C. Enhancing supply chain performance through supplier social sustainability: An emerging economy perspective. Int. J. Prod. Econ. 2018, 195, 259–272. [Google Scholar] [CrossRef]
- Murcia, M.J.; Panwar, R.; Tarzijan, J. Socially Responsible Firms Outsource Less. Bus. Soc. 2020, 60, 1507–1545. [Google Scholar] [CrossRef]
- Crespin-Mazet, F.; Dontenwill, E. Sustainable procurement: Building legitimacy in the supply network. J. Purch. Supply Manag. 2012, 18, 207–217. [Google Scholar] [CrossRef]
- Waris, M.; Panigrahi, S.; Mengal, A.; Soomro, M.I.; Mirjat, N.H.; Ullah, M.; Azlan, Z.S.; Khan, A. An Application of Analytic Hierarchy Process (AHP) for Sustainable Procurement of Construction Equipment: Multicriteria-Based Decision Framework for Malaysia. Math. Probl. Eng. 2019, 2019, 6391431. [Google Scholar] [CrossRef]
- Gounden, K. Factors Influencing Sustainable Procurement within the Private and Public Sector in South Africa. Ph.D. Thesis, University of Pretoria, Pretoria, South Africa, 2016. [Google Scholar]
- Ciliberti, F.; Pontrandolfo, P.; Scozzi, B. Investigating corporate social responsibility in supply chains: A SME perspective. J. Clean. Prod. 2008, 16, 1579–1588. [Google Scholar] [CrossRef]
- Carter, C.R.; Jennings, M.M. The role of purchasing in corporate social responsibility: A structural equation analysis. J. Bus. Logist. 2004, 25, 145–186. [Google Scholar] [CrossRef]
- Ntayi, J.M.; Mugume, E. A taxonomy of strategic sourcing for defense forces in sub-Saharan Africa. World J. Entrep. Manag. Sustain. Dev. 2014, 10, 13–32. [Google Scholar]
- Zailani, S.; Jeyaraman, K.; Vengadasan, G.; Premkumar, R. Sustainable supply chain management (SSCM) in Malaysia: A survey. Int. J. Prod. Econ. 2012, 140, 330–340. [Google Scholar] [CrossRef]
- Kahlenborn, W.; Mansor, N.; Adham, K. Government green procurement (GGP) Short-term action plan 2013–2014. Sustain. Consum. Prod. (SCP) Policy Support Malays. 2013, 6, 1–25. [Google Scholar]
- Sheik, I.; Singh, P.K. Industry 4.0 managerial roles and challenges. Int. J. Innov. Eng. Res. Technol. 2020, 5, 378–381. [Google Scholar]
- Obradović, T.; Vlačić, B.; Dabić, M. Open innovation in the manufacturing industry: A review and research agenda. Technovation 2021, 102, 102221. [Google Scholar] [CrossRef]
- Rahmanzadeh, S.; Pishvaee, M.S.; Govindan, K. Emergence of open supply chain management: The role of open innovation in the future smart industry using digital twin network. Ann. Oper. Res. 2022, 4, 1–29. [Google Scholar] [CrossRef]
- Nee, G.Y.; Wahid, N.A. The effect of ISO 14001 environmental management system implementation on SMEs performance: An empirical study in Malaysia. J. Sustain. Dev. 2010, 3, 215. [Google Scholar]
- Mansi, M. Sustainable procurement disclosure practices in central public sector enterprises: Evidence from India. J. Purch. Supply Manag. 2015, 21, 125–137. [Google Scholar] [CrossRef]
- Aibinu, A.A.; Al-Lawati, A.M. Using PLS-SEM technique to model construction organizations’ willingness to participate in e-bidding. Autom. Constr. 2010, 19, 714–724. [Google Scholar] [CrossRef]
- Vaidyanathan, G.; Devaraj, S.; D’Arcy, J. Does Security Impact E-procurement Performance? Testing a Model of Direct and Moderated Effects. Decis. Sci. 2012, 43, 437–458. [Google Scholar] [CrossRef]
- Iles, J. How is E-Procurement Related to the Success of US Cities’ Sustainable Purchasing Policies? ASU School of Sustainability, Arizona State University: Tempe, AZ, USA, 2017. [Google Scholar]
- Yevu, S.K.; Yu, A.T.; Nani, G.; Darko, A.; Tetteh, M.O. Electronic Procurement Systems Adoption in Construction Procurement: A Global Survey on the Barriers and Strategies from the Developed and Developing Economies. J. Constr. Eng. Manag. 2022, 148, 04021186. [Google Scholar] [CrossRef]
- Altounjy, R.; Alaeddin, O.; Hussain, H.I.; Kot, S. Moving from Bricks to Clicks: Merchants’ Acceptance of the Mobile Payment in Malaysia. Int. J. eBusiness eGovernment Stud. 2020, 12, 136–150. [Google Scholar] [CrossRef]
- Tayaran, H.; Ghazanfari, M. A Framework for Online Reverse Auction Based on Market Maker Learning with a Risk-Averse Buyer. Math. Probl. Eng. 2020, 2020, 5604246. [Google Scholar] [CrossRef]
- Candela, A.; Ulises, F. E-Procurement and Performance of Manufacturing Firms in Buenos Aires, Argentina. J. Procure. Supply Chain. 2022, 6, 1–10. [Google Scholar] [CrossRef]
- Manthou, V.; Bialas, C.; Stefanou, C.J. Benefits and barriers of e-sourcing and e-purchasing in the healthcare sector: A case study. In Automated Enterprise Systems for Maximizing Business Performance; IGI Global: Thessaloniki, Greece, 2016; pp. 71–87. [Google Scholar]
- Kimutai, B.; Ismael, N.S. Role of strategic e-sourcing practices on supply chain performance in state corporations in Kenya: A case of Kenya Electricity Generating Company Ltd. Int. Acad. J. Procure. Supply Chain. Manag. 2016, 2, 113–133. [Google Scholar]
- Schoenherr, T. Becoming Mainstream: Electronic Sourcing Suites. In The Evolution of Electronic Procurement; Palgrave Pivot: Cham, Switzerland, 2019; pp. 87–100. [Google Scholar]
- Mwangi, P.N. Application of E-Sourcing And E-Informing in Procurement Practices on Procurement Performance in Independent Electoral And Boundaries Commission In Kenya. Int. J. Bus. Manag. Financ. 2020, 3. [Google Scholar]
- Kasemsap, K. Mastering electronic procurement, green public procurement, and public procurement for innovation. In Digital Governance and E-Government Principles Applied to Public Procurement; IGI Global: Bangkok, Thailand, 2017; pp. 29–55. [Google Scholar]
- Afande, F.O. Adoption of E-Procurement Strategy and Procurement Performance in State Corporations in Kenya (A Case of KRA). Ind. Eng. Lett. 2015, 5, 1–24. [Google Scholar]
- Gunaratne, H.; Pappel, I. Enhancement of the e-Invoicing Systems by Increasing the Efficiency of Workflows via Disruptive Technologies. In International Conference on Electronic Governance and Open Society: Challenges in Eurasia; Springer: Cham, Switzerland, 2020; pp. 60–74. [Google Scholar]
- Chepkwony, J.K.; Lagat, C. E-Ordering and E-Informing on Supply Chain Performance in Retail Marketing Outlets in Kenya. J. Mark. Consum. Res. 2016, 1, 3. [Google Scholar]
- Kiroski, K.; Gusev, M.; Ristov, S. IaaS Cloud Model for e-Ordering and e-Invoicing. In FedCSIS (Position Papers); Cyril and Methodius University: Skopje, Macedonia, 2013; pp. 105–110. [Google Scholar]
- Mutangili, S.K. Influence of E-Procurement Practices on Supply Chain Performance: A Case Study of Kenya Airways. J. Procure. Supply Chain. 2019, 3, 1–16. [Google Scholar]
- Hair, J.F.; Risher, J.J.; Sarstedt, M.; Ringle, C.M. When to use and how to report the results of PLS-SEM. Eur. Bus. Rev. 2019, 31, 2–24. [Google Scholar] [CrossRef]
- Henseler, J.; Ringle, C.M.; Sarstedt, M. A new criterion for assessing discriminant validity in variance-based structural equation modeling. J. Acad. Mark. Sci. 2015, 43, 115–135. [Google Scholar] [CrossRef]
- Sarkar, B.; Ullah, M.; Kim, N. Environmental and economic assessment of closed-loop supply chain with remanufacturing and returnable transport items. Comput. Ind. Eng. 2017, 111, 148–163. [Google Scholar] [CrossRef]
- Ahmad, T.; Aljafari, R.; Venkatesh, V. The Government of Jamaica’s electronic procurement system: Experiences and lessons learned. Internet Res. 2019, 29, 1571–1588. [Google Scholar] [CrossRef]
- Al-Dalou, R.; Abu-shanab, E. E-participation levels and technologies. In Proceedings of the 6th International Conference on Information Technology, (ICIT 2013), Amman, Jordan, 8 May 2013; pp. 8–10. [Google Scholar]
- Bataineh, L.; Abu-Shanab, E. How perceptions of E-participation levels influence the intention to use E-government websites. Transform. Gov. People Process Policy 2016, 10, 315–334. [Google Scholar] [CrossRef]
- Masudin, I.; Aprilia, G.; Nugraha, A.; Restuputri, D. Impact of E-Procurement Adoption on Company Performance: Evidence from Indonesian Manufacturing Industry. Logistics 2021, 5, 16. [Google Scholar] [CrossRef]
- Boateng, E.; Simons, B. Barriers to the Adoption of Electronic Tendering in Construction Procurement in Ghana. Ph.D. Thesis, Sunyani Technical University, Sunyani, Ghana, 2021. [Google Scholar]
- Raventós, P.; Zolezzi, S. Electronic tendering of pharmaceuticals and medical devices in Chile. J. Bus. Res. 2015, 68, 2569–2578. [Google Scholar] [CrossRef]
- O’Connell, L. Electronic Tendering: Recognising a More Effective Use of Information Communications Technology in the Irish Construction Industry. Master’s Thesis, Dublin Institute of Technology, Dublin, Ireland. [CrossRef]
- Langat, B.K. Electronic Sourcing and Procurement Cost of Commercial State Corporations in Kenya. Ph.D. Thesis, University of Nairobi, Nairobi, Kenya, 2019. [Google Scholar]
- Sunmola, F.T.; Shehu, Y.U. A Case Study on Performance Features of Electronic Tendering Systems. Procedia Manuf. 2020, 51, 1586–1591. [Google Scholar] [CrossRef]
- Dey, K.; Bhattacharya, J. Reverse Auction Administration in Indian Public Sector Coal Mining, its Effect on the Engineering and Unsustainable Outcomes. J. Inst. Eng. (India) Ser. D 2021, 102, 103–111. [Google Scholar] [CrossRef]
- Kandpal, D.; Dhingra, T. Migrating to reverse Auction mechanisms in wind energy sector: Status and challenges. Energy Policy 2021, 156, 112352. [Google Scholar] [CrossRef]
- Cabral, Ó.; Ferreira, L.; Dias, G.P. Adoption of reverse auctions in public e-procurement: The case of Portugal. In Proceedings of the 2016 11th Iberian Conference on Information Systems and Technologies (CISTI), Gran Canaria, Spain, 15–18 June 2016; pp. 1–5. [Google Scholar]
- Hanák, T. Electronic reverse auctions in public sector construction procurement: Case study of Czech buyers and suppliers. TEM J. 2018, 7, 41–52. [Google Scholar]
- Pawar, P.V.; Behl, A.; Aital, P. Systematic literature review on electronic reverse auction: Issues and research discussion. Int. J. Procure. Manag. 2017, 10, 290–310. [Google Scholar] [CrossRef]
- Li, X.; Zhao, L.; Lee, S.H. Measuring user experiences with e-sourcing platforms: The development of the e-sourcing experience index. J. Fash. Mark. Manag. Int. J. 2020, 25, 430–447. [Google Scholar] [CrossRef]
- Ruparathna, R.; Hewage, K. Sustainable procurement in the Canadian construction industry: Current practices, drivers and opportunities. J. Clean. Prod. 2015, 109, 305–314. [Google Scholar] [CrossRef]
Publisher’s Note: MDPI stays neutral with regard to jurisdictional claims in published maps and institutional affiliations. |
© 2022 by the authors. Licensee MDPI, Basel, Switzerland. This article is an open access article distributed under the terms and conditions of the Creative Commons Attribution (CC BY) license (https://creativecommons.org/licenses/by/4.0/).



