Fault Diagnosis of Open-Switch Failure in a Grid-Connected Three-Level Si/SiC Hybrid ANPC Inverter
Abstract
1. Introduction
2. Si/SiC Hybrid ANPC Inverter
2.1. Circuit Configuration
2.2. Operation Principle
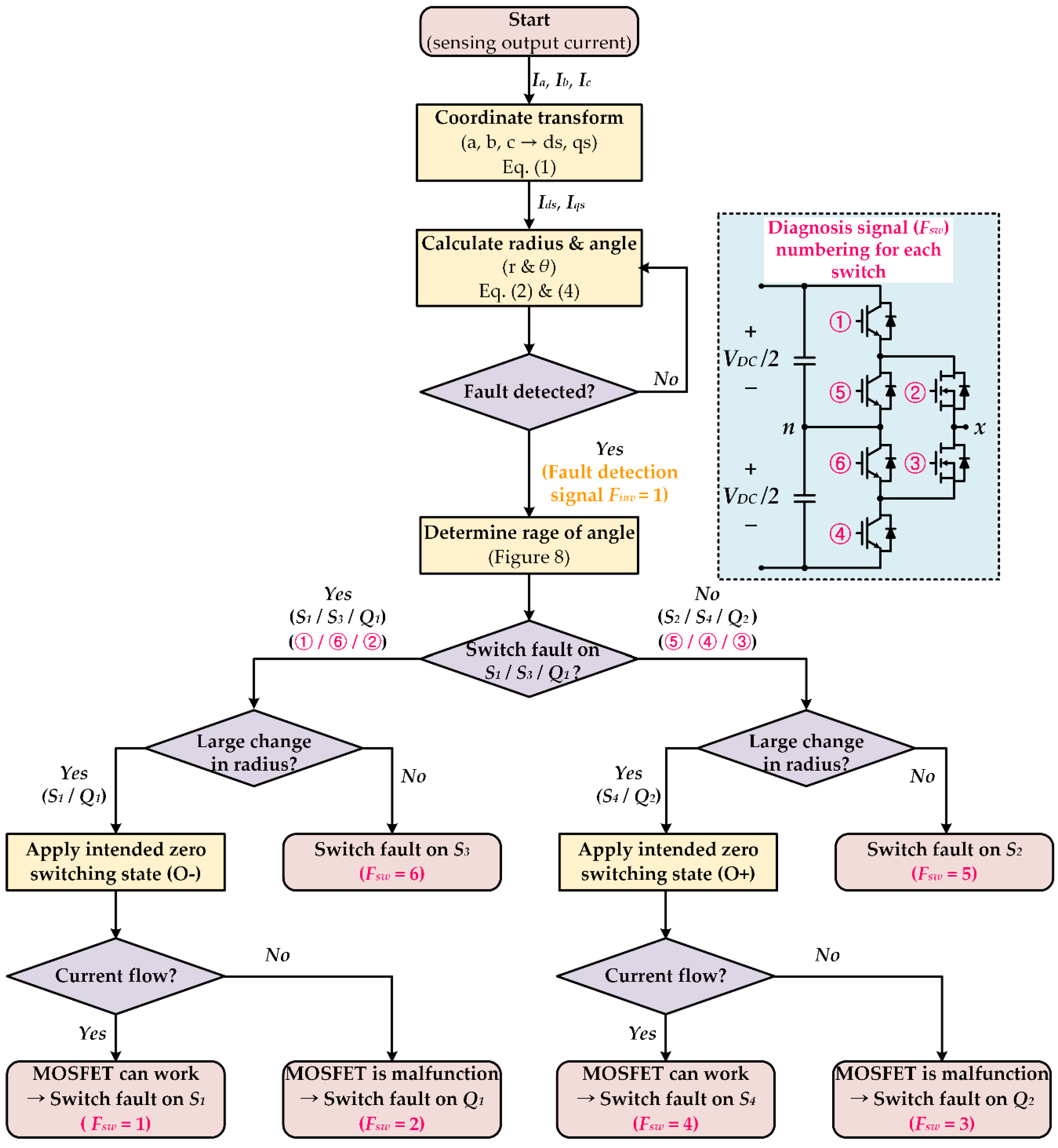
3. Proposed Fault Diagnosis Method for Open-Switch Fault Condition
3.1. Analysis of Open-Switch Faults in Six Switches
3.2. Fault Detection and Diagnosis Method of Open-Switch Fault
4. Simulation Results
5. Experimental Results
6. Conclusions
Author Contributions
Funding
Acknowledgments
Conflicts of Interest
References
- Lee, K.B.; Lee, J.S. Reliability Improvement Technology for Power Converters, 1st ed.; Springer: Singapore, 2017; ISBN 978-981-10-4991-0. [Google Scholar]
- Ballal, M.S.; Bhadane, K.V.; Moharil, R.M.; Suryawanshi, H.M. A Control and Protection Model for the Distributed Generation and Energy Storage Systems in Microgrids. J. Power Electron. 2016, 16, 748–759. [Google Scholar] [CrossRef]
- Sung, W.-Y.; Ahn, H.M.; Oh, C.-Y.; Lee, B.K. Design and Control of a Bidirectional Power Conversion System with 3-level T-type Inverter for Energy Storage Systems. J. Electr. Eng. Technol. 2018, 13, 326–332. [Google Scholar] [CrossRef]
- Guan, Q.-X.; Li, C.; Zhang, Y.; Wang, S.; Xu, D.-D.; Li, W.; Ma, H. An Extremely High Efficient Three-Level Active Neutral-Point-Clamped Converter Comprising SiC and Si Hybrid Power Stages. IEEE Trans. Power Electron. 2018, 33, 8341–8352. [Google Scholar] [CrossRef]
- Millán, J.; Godignon, P.; Perpiñà, X.; Pérez-Tomás, A.; Rebollo, J. A Survey of Wide Bandgap Power Semiconductor Devices. IEEE Trans. Power Electron. 2014, 29, 2155–2163. [Google Scholar] [CrossRef]
- Anthon, A.; Zhang, Z.; Andersen, M.A.; Holmes, D.G.; McGrath, B.; Teixeira, C.A. The Benefits of SiC MOSFETs in a T-Type Inverter for Grid-Tie Applications. IEEE Trans. Power Electron. 2017, 32, 2808–2821. [Google Scholar] [CrossRef]
- Kwon, B.H.; Kim, S.-H.; Bea, K.-C.; Lee, K.-B. Performance Analysis on a Bidirectional Operation of a Three-Level Hybrid ANPC Inverter. Trans. Korean Inst. Electr. Eng. 2019, 10, 1204–1213. [Google Scholar] [CrossRef]
- Choi, U.-M.; Lee, J.-S. Condition Monitoring of Reliability-Critical Components in Power Electronic Systems. Trans. Korean Inst. Power Electron. 2019, 24, 244–258. [Google Scholar] [CrossRef]
- Yang, S.; Xiang, D.; Bryant, A.; Mawby, P.; Ran, L.; Tavner, P. Condition Monitoring for Device Reliability in Power Electronic Converters: A Review. IEEE Trans. Power Electron. 2010, 25, 2734–2752. [Google Scholar] [CrossRef]
- Lee, E.; Lee, K.-B. Fault-Tolerant Strategy to Control a Reverse Matrix Converter for Open-Switch Faults in the Rectifier Stage. J. Power Electron. 2016, 16, 57–65. [Google Scholar] [CrossRef]
- Choi, U.-M.; Lee, J.-S.; Blaabjerg, F.; Lee, K.-B. Open-Circuit Fault Diagnosis and Fault-Tolerant Control for a Grid-Connected NPC Inverter. IEEE Trans. Power Electron. 2016, 31, 7234–7247. [Google Scholar] [CrossRef]
- Li, J.; Huang, A.Q.; Liang, Z.; Bhattacharya, S. Analysis and Design of Active NPC (ANPC) Inverters for Fault-Tolerant Operation of High-Power Electrical Drives. IEEE Trans. Power Electron. 2012, 27, 519–533. [Google Scholar] [CrossRef]
- Lee, J.-S.; Lee, K.-B.; Blaabjerg, F. Open-Switch Fault Detection Method of a Back-to-Back Converter Using NPC Topology for Wind Turbine Systems. IEEE Trans. Ind. Appl. 2015, 51, 325–335. [Google Scholar] [CrossRef]
- Ko, Y.J.; Lee, K.B. Fault Diagnosis of a Voltage-Fed PWM Inverter for a Three-parallel Power Conversion System in a Wind Turbine. J. Power Electron. 2010, 10, 686–693. [Google Scholar] [CrossRef]
- Kim, T.-J.; Lee, W.-C.; Hyun, D.-S. Detection Method for Open-Circuit Fault in Neutral-Point-Clamped Inverter Systems. IEEE Trans. Ind. Electron. 2009, 56, 2754–2763. [Google Scholar] [CrossRef]
- Afef, B.-B.A.; Hafedh, B.A.; Frédéric, R.; Jean-Marc, B.; Franck, M.; Ilhem, S.-B. Versatile Three-Level FC-NPC Converter With High Fault-Tolerance Capabilities: Switch Fault Detection and Isolation and Safe Postfault Operation. IEEE Trans. Ind. Electron. 2019, 64, 6453–6464. [Google Scholar] [CrossRef]
- Qun-Tao, A.; Li-Zhi, S.; Ke, Z.; Li, S. Switching Function Model-Based Fast-Diagnostic Method of Open-Switch Faults in Inverters Without Sensors. IEEE Trans. Power Electron. 2011, 26, 119–126. [Google Scholar] [CrossRef]
- Fazio, P.; Marchesoni, M.; Parodi, G. Fault detection and reconfiguration strategy for ANPC converters. In Proceedings of the 2012 15th International Power Electronics and Motion Control Conference (EPE/PEMC), Novi Sad, Serbia, 4–6 September 2012. [Google Scholar] [CrossRef]
- Cardoso, A.M.; Saraiva, E.S. Computer-aided detection of airgap eccentricity in operating three-phase induction motors by Park’s vector approach. IEEE Trans. Ind. Appl. 1993, 29, 897–901. [Google Scholar] [CrossRef]
- Choi, U.-M.; Jeong, H.-G.; Lee, K.-B.; Blaabjerg, F. Method for Detecting an Open-Switch Fault in a Grid-Connected NPC Inverter System. IEEE Trans. Power Electron. 2012, 27, 2726–2739. [Google Scholar] [CrossRef]
- Nabae, A.; Takahashi, I.; Akagi, H. A New Neutral-Point-Clamped PWM Inverter. IEEE Trans. Ind. Appl. 1981, IA-17, 518–523. [Google Scholar] [CrossRef]
- Rodriguez, J.; Bernet, S.; Steimer, P.K.; Lizama, I.E. A Survey on Neutral-Point-Clamped Inverters. IEEE Trans. Ind. Electron. 2010, 57, 2219–2230. [Google Scholar] [CrossRef]
- Kim, S.-M.; Won, I.J.; Kim, J.; Lee, K.-B. DC-Link Ripple Current Reduction Method for Three-Level Inverters with Optimal Switching Pattern. IEEE Trans. Ind. Electron. 2018, 65, 9204–9214. [Google Scholar] [CrossRef]
- Lee, J.-S.; Yoo, S.; Lee, K.-B. Novel Discontinuous PWM Method of a Three-Level Inverter for Neutral-Point Voltage Ripple Reduction. IEEE Trans. Ind. Electron. 2016, 63, 3344–3354. [Google Scholar] [CrossRef]
- Schweizer, M.; Friedli, T.; Kolar, J.W. Comparative Evaluation of Advanced Three-Phase Three-Level Inverter/Converter Topologies Against Two-Level Systems. IEEE Trans. Ind. Electron. 2013, 60, 5515–5527. [Google Scholar] [CrossRef]
- Brückner, T.; Bernet, S.; Güldner, H. The active NPC converter and its loss-balancing control. IEEE Trans. Ind. Electron. 2005, 52, 855–868. [Google Scholar] [CrossRef]
- Choi, U.-M.; Blaabjerg, F.; Jørgensen, S. Power Cycling Test Methods for Reliability Assessment of Power Device Modules in Respect to Temperature Stress. IEEE Power Electron. 2018, 33, 2531–2551. [Google Scholar] [CrossRef]

















| Switching State | Output Pole Voltage Vxn | S1 | S2 | S3 | S4 | Q1 | Q2 |
|---|---|---|---|---|---|---|---|
| Positive (P) | +VDC/2 | ON | OFF | ON | OFF | ON | OFF |
| Zero (O+) | 0 | ON | OFF | ON | OFF | OFF | ON |
| Zero (O–) | 0 | OFF | ON | OFF | ON | ON | OFF |
| Negative (N) | –VDC/2 | OFF | ON | OFF | ON | OFF | ON |
| Parameters | Value | Unit |
|---|---|---|
| Voltage of DC-link (VDC) | 600 | V |
| Line-to-line grid voltage | 380 | Vrms |
| Capacitance of DC-link (Chigh, Clow) | 4700 | μF |
| Grid filter inductance (L) | 1 | mH |
| Switching frequency of SiC-MOSFET | 20,000 | Hz |
| Switching frequency of Si-IGBT | 50 | Hz |
© 2020 by the authors. Licensee MDPI, Basel, Switzerland. This article is an open access article distributed under the terms and conditions of the Creative Commons Attribution (CC BY) license (http://creativecommons.org/licenses/by/4.0/).
Share and Cite
Kwon, B.H.; Kim, S.-H.; Kim, S.-M.; Lee, K.-B. Fault Diagnosis of Open-Switch Failure in a Grid-Connected Three-Level Si/SiC Hybrid ANPC Inverter. Electronics 2020, 9, 399. https://doi.org/10.3390/electronics9030399
Kwon BH, Kim S-H, Kim S-M, Lee K-B. Fault Diagnosis of Open-Switch Failure in a Grid-Connected Three-Level Si/SiC Hybrid ANPC Inverter. Electronics. 2020; 9(3):399. https://doi.org/10.3390/electronics9030399
Chicago/Turabian StyleKwon, Bong Hyun, Sang-Hun Kim, Seok-Min Kim, and Kyo-Beum Lee. 2020. "Fault Diagnosis of Open-Switch Failure in a Grid-Connected Three-Level Si/SiC Hybrid ANPC Inverter" Electronics 9, no. 3: 399. https://doi.org/10.3390/electronics9030399
APA StyleKwon, B. H., Kim, S.-H., Kim, S.-M., & Lee, K.-B. (2020). Fault Diagnosis of Open-Switch Failure in a Grid-Connected Three-Level Si/SiC Hybrid ANPC Inverter. Electronics, 9(3), 399. https://doi.org/10.3390/electronics9030399

