Research of PVDF Energy Harvester Cantilever Parameters for Experimental Model Realization
Abstract
1. Introduction
2. Modelling of the Piezoelectric Energy Harvester Cantilever
2.1. Device Configuration and Model
2.2. Measurements of Young’s Modulus and Rayleigh Damping Coefficient
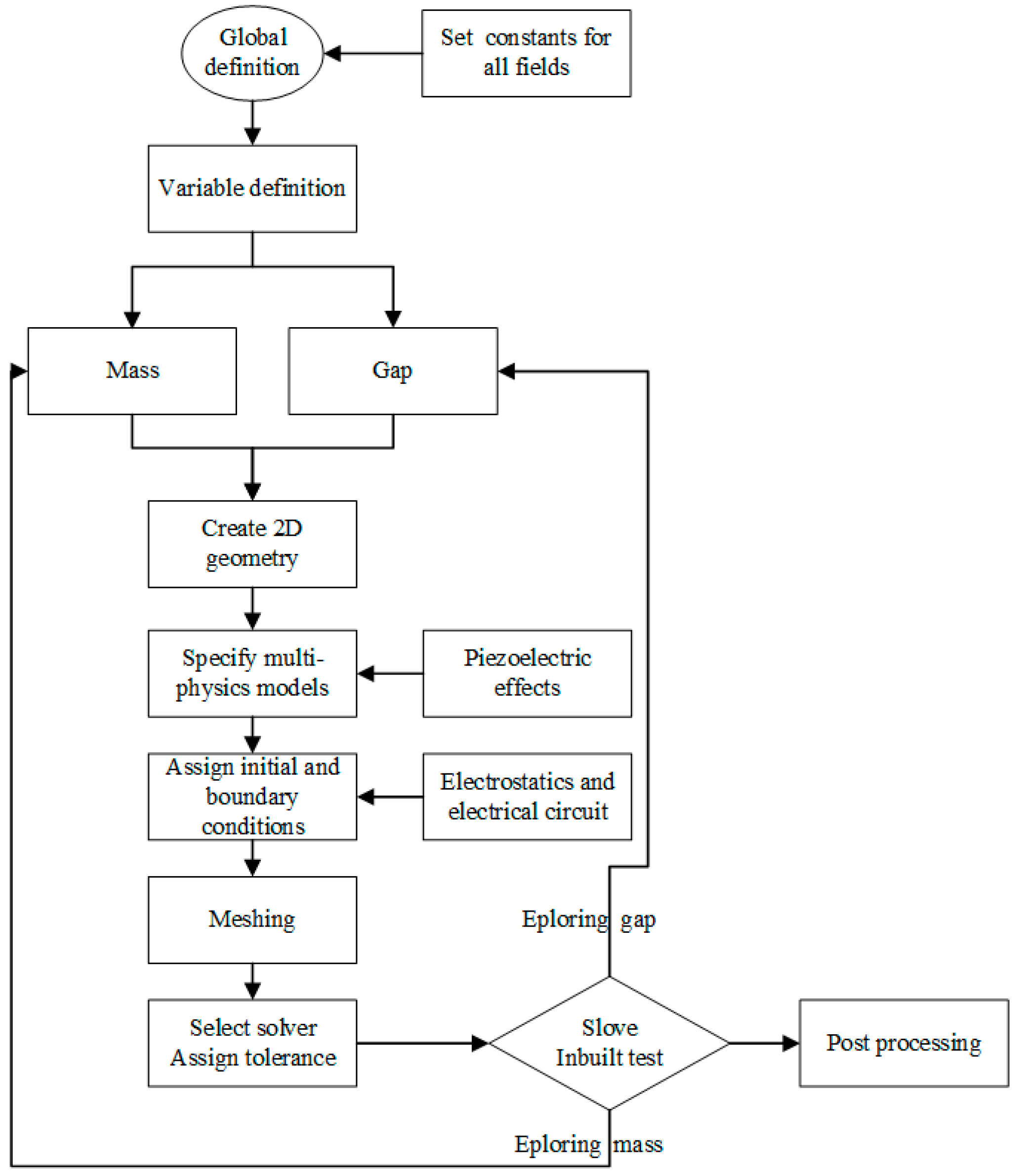
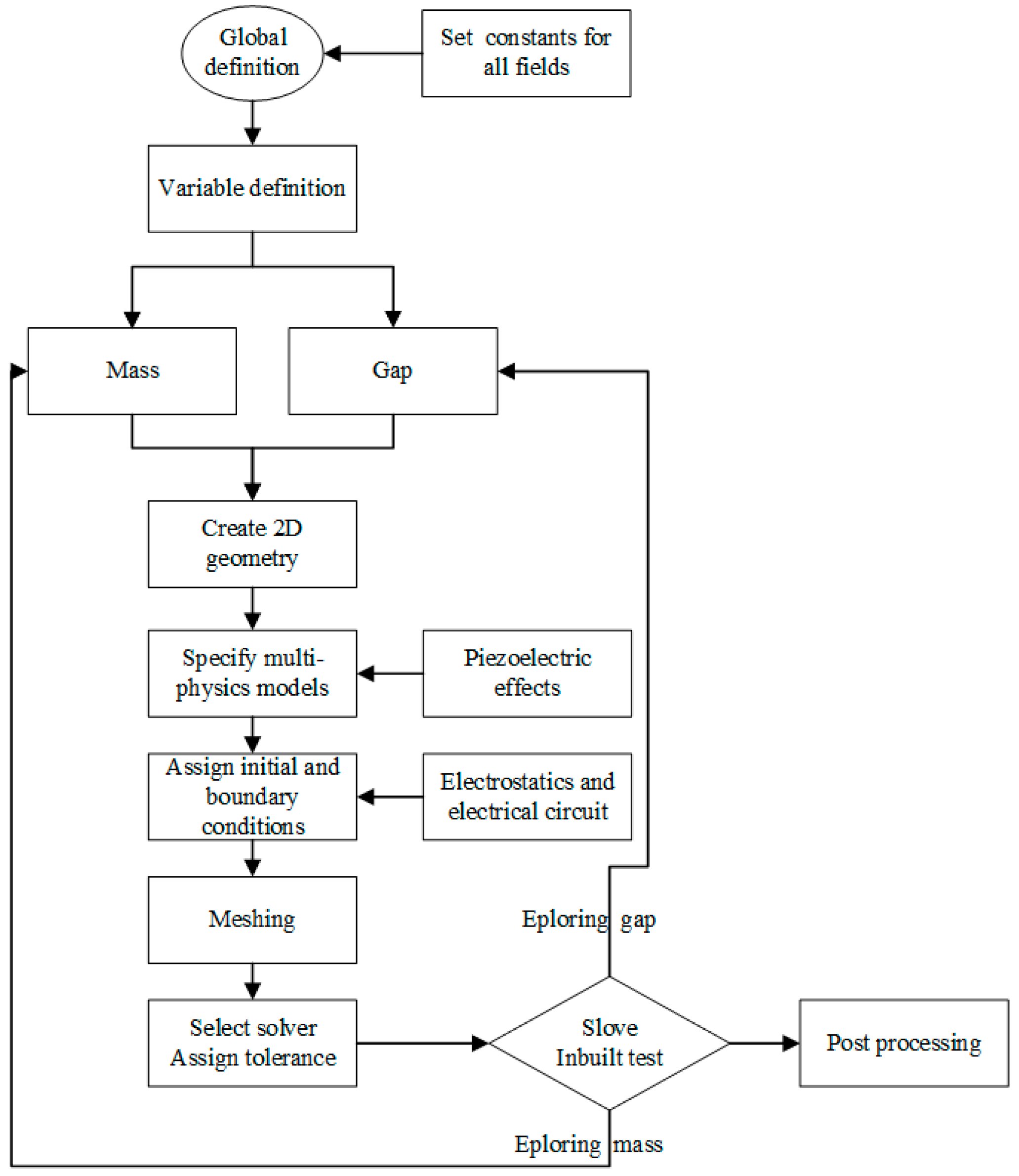
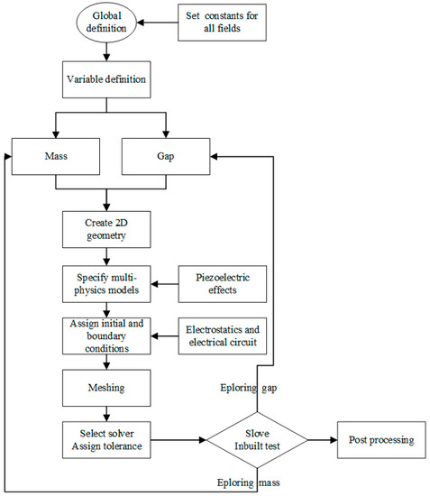
2.3. Simulation Implementation and Results
3. Experimental Results and Discussion
4. Conclusions
Author Contributions
Funding
Conflicts of Interest
References
- Roundy, S.; Wright, P.K. A piezoelectric vibration based generator for wireless electronics. Smart Mater. Struct. 2004, 13, 1131–1142. [Google Scholar] [CrossRef]
- Sue, C.-Y.; Tsai, N.-C. Human powered MEMS-based energy harvest devices. Appl. Energy 2012, 93, 390–403. [Google Scholar] [CrossRef]
- Chaudhuri, D.; Kundu, S.; Chattoraj, N. Design and analysis of MEMS based piezoelectric energy harvester for machine monitoring application. Microsyst. Technol. 2019, 25, 1437–1446. [Google Scholar] [CrossRef]
- Safaei, M.; Sodano, H.A.; Anton, S.R. A review of energy harvesting using piezoelectric materials: State-of-the-art a decade later (2008–2018). Smart Mater. Struct. 2019, 28, 113001. [Google Scholar] [CrossRef]
- Liu, H.; Lee, C.; Kobayashi, T.; Tay, C.J. Investigation of a MEMS piezoelectric energy harvester system with a mechanism introduced by mechanical stoppers. Smart Mater. Struct. 2012, 21, 035005. [Google Scholar] [CrossRef]
- Cook-Chennault, K.A.; Thambi, N.; Sastry, A.M. Powering MEMS portable devices—A review of non-regenerative and regenerative power supply systems with special emphasis on piezoelectric energy harvesting systems. Smart Mater. Struct. 2008, 17, 043001. [Google Scholar] [CrossRef]
- Wang, P.; Du, H. ZnO thin film piezoelectric MEMS vibration energy harvesters with two piezoelectric elements for higher output performance. Rev. Sci. Instrum. 2015, 86, 075002. [Google Scholar] [CrossRef]
- Guyomar, D.; Sebald, G.; Pruvost, S.; Lallart, M.; Khodayari, A.; Richard, C. Energy harvesting from ambient vibrations and heat. J. Intell. Mater. Syst. Struct. 2008, 20, 609–624. [Google Scholar] [CrossRef]
- Ahmed, R.; Mir, F.; Banerjee, S. A review on energy harvesting approaches for renewable energies from ambient vibrations and acoustic waves using piezoelectricity. Smart Mater. Struct. 2017, 26, 085031. [Google Scholar] [CrossRef]
- Yang, Z.; Wang, Y.Q.; Zuo, L.; Zu, J. Introducing arc-shaped piezoelectric elements into energy harvesters. Energy Convers. Manag. 2017, 148, 260–266. [Google Scholar] [CrossRef]
- Montazer, B.; Sarma, U. Design and optimization of quadrilateral shaped PVDF cantilever for efficient conversion of energy from ambient vibration. IEEE Sens. J. 2018, 18, 3977–3988. [Google Scholar] [CrossRef]
- Pradeesh, E.L.; Udhayakumar, S. Investigation on the geometry of beams for piezoelectric energy harvester. Microsyst. Technol. 2018, 25, 3463–3475. [Google Scholar] [CrossRef]
- Andriukaitis, D.; Anilionis, R. Investigation of Etching Process in Nano Structures. Elektron. Elektrotech. 2008, 86, 77–80. [Google Scholar]
- Bakhtiari-Shahri, M.; Moeenfard, H. Energy harvesting from unimorph piezoelectric circular plates under random acoustic and base acceleration excitations. Mech. Syst. Signal Process. 2019, 130, 502–523. [Google Scholar] [CrossRef]
- Zhao, Q.; Liu, Y.; Wang, L.; Yang, H.; Cao, D. Design method for piezoelectric cantilever beam structure under low frequency condition. Int. J. Pavement Res. Technol. 2018, 11, 153–159. [Google Scholar] [CrossRef]
- Izadgoshasb, I.; Lim, Y.Y.; Lake, N.; Tang, L.; Padilla, R.V.; Kashiwao, T. Optimizing orientation of piezoelectric cantilever beam for harvesting energy from human walking. Energy Convers. Manag. 2018, 161, 66–73. [Google Scholar] [CrossRef]
- Prauzek, M.; Konecny, J.; Vitasek, M.; Bajgar, V.; Musilek, P. Powering Batteryless Embedded Platforms by Piezoelectric Transducers: A Pilot Study. Elektron. Elektrotech. 2019, 25, 32–35. [Google Scholar] [CrossRef]
- Uzun, Y.; Demirbas, S.; Kurt, E. Implementation of a New Contactless Piezoelectric Wind Energy Harvester to a Wireless Weather Station. Elektron. Elektrotech. 2014, 20, 35–39. [Google Scholar] [CrossRef]
- Erturk, A.; Inman, D.J. Piezoelectric Energy Harvesting, 1st ed.; Wiley: London, UK, 2011. [Google Scholar]
- Sriramdas, R.; Chiplunkar, S.; Cuduvally, R.M.; Pratap, R. Performance Enhancement of Piezoelectric Energy Harvesters Using Multilayer and Multistep Beam Configurations. IEEE Sens. J. 2015, 15, 3338–3348. [Google Scholar] [CrossRef]
- Dayou, J.; Liew, W.; Chow, M.-S. Increasing the bandwidth of the width-split piezoelectric energy harvester. Microelectron. J. 2012, 43, 484–491. [Google Scholar] [CrossRef]
- Sang, C.M.; Dayou, J.; Liew, W.Y.H. Increasing the output from piezoelectric energy harvester using width-split method with verification. Int. J. Precis. Eng. Manuf. 2013, 14, 2149–2155. [Google Scholar] [CrossRef]
- Chen, N.; Jung, H.J.; Jabbar, H.; Sung, T.H.; Wei, T. A piezoelectric impact-induced vibration cantilever energy harvester from speed bump with a low-power power management circuit. Sens. Actuators A Phys. 2017, 254, 134–144. [Google Scholar] [CrossRef]
- Khan, M.B.; Kim, D.H.; Han, J.H.; Saif, H.; Lee, H.; Lee, Y.; Kim, M.; Jang, E.; Hong, S.K.; Joe, D.J.; et al. Performance improvement of flexible piezoelectric energy harvester for irregular human motion with energy extraction enhancement circuit. Nano Energy 2019, 58, 211–219. [Google Scholar] [CrossRef]
- Kong, N.; Ha, D.S.; Erturk, A.; Inman, D.J. Resistive Impedance Matching Circuit for Piezoelectric Energy Harvesting. J. Intell. Mater. Syst. Struct. 2010, 21, 1293–1302. [Google Scholar] [CrossRef]
- Yun, J.; Patel, S.N.; Reynolds, M.S.; Abowd, G.D. Design and performance of an optimal inertial power harvester for human-powered devices. IEEE Trans. Mob. Comput. 2010, 10, 669–683. [Google Scholar] [CrossRef]
- Sheeraz, M.A.; Butt, Z.; Khan, A.M.; Mehmood, S.; Ali, A.; Azeem, M.; Nasir, A.; Imtiaz, T. Design and Optimization of Piezoelectric Transducer (PZT-5H Stack). J. Electron. Mater. 2019, 48, 6487–6502. [Google Scholar] [CrossRef]
- Chen, N.; Bedekar, V. Modeling, Simulation and Optimization of Piezoelectric Bimorph Transducer for Broadband Vibration Energy Harvesting. J. Mater. Sci. Res. 2017, 6, 5. [Google Scholar] [CrossRef][Green Version]
- Song, J.; Zhao, G.; Li, B.; Wang, J. Design optimization of PVDF-based piezoelectric energy harvesters. Heliyon 2017, 3, e00377. [Google Scholar] [CrossRef]
- Alsaadi, N.; Sheeraz, M.A. Design and optimization of bimorph energy harvester based on Taguchi and ANOVA approaches. Alex. Eng. J. 2020, 59, 117–127. [Google Scholar] [CrossRef]
- Hanif, N.H.H.M.; Mohaideen, A.J.; Azam, H.; Rohaimi, M.E. Rotational piezoelectric energy harvester for wearable devices. Cogent Eng. 2018, 5, 1430497. [Google Scholar] [CrossRef]
- Jasim, A.; Yesner, G.; Wang, H.; Safari, A.; Maher, A.; Basily, B. Laboratory testing and numerical simulation of piezoelectric energy harvester for roadway applications. Appl. Energy 2018, 224, 438–447. [Google Scholar] [CrossRef]
- Fernandes, E.; Martin, B.; Rua, I.; Zarabi, S.; Debéda, H.; Nairn, D.; Wei, L.; Salehian, A. Design, fabrication, and testing of a low frequency MEMS piezoelectromagnetic energy harvester. Smart Mater. Struct. 2018, 27, 035017. [Google Scholar] [CrossRef]
- Lu, C.; Raghunathan, V.; Roy, K. Efficient Design of Micro-Scale Energy Harvesting Systems. IEEE J. Emerg. Sel. Top. Circuits Syst. 2011, 1, 254–266. [Google Scholar] [CrossRef]
- Baishya, S.; Borthakur, D.; Kashyap, R.; Chatterjee, A. A high precision lumped parameter model for piezoelectric energy harvesters. IEEE Sens. J. 2017, 17, 8350–8355. [Google Scholar] [CrossRef]
- Baker, J.W. Evaluation of Rayleigh damping and its influence on engineering demand parameter estimates. In Proceedings of the 8th Pacific Conference on Earthquake Engineering, Singapore, 5–7 December 2007; pp. 1–6. [Google Scholar]
- Wang, L.; Zhao, L.; Jiang, Z.; Luo, G.; Yang, P.; Han, X.; Li, X.; Maeda, R. High accuracy comsol simulation method of bimorph cantilever for piezoelectric vibration energy harvesting. AIP Adv. 2019, 9, 095067. [Google Scholar] [CrossRef]
- Thein, C.K.; Ooi, B.L.; Liu, J.S.; Gilbert, J.M. Modelling and optimisation of a bimorph piezoelectric cantilever beam in an energy harvesting application. J. Eng. Sci. Technol. 2016, 11, 212–227. [Google Scholar]
- Hopcroft, M.A.; Nix, W.D.; Kenny, T.W. What is the Young’s Modulus of Silicon? J. Microelectromech. Syst. 2010, 19, 229–238. [Google Scholar] [CrossRef]
- Trombetti, T.; Silvestri, S. On the modal damping ratios of shear-type structures equipped with Rayleigh damping systems. J. Sound Vib. 2006, 292, 21–58. [Google Scholar] [CrossRef]












| Parameters | Symbols | Values |
|---|---|---|
| Dimensions of fixed end (mm) | Lm × Wm × tm | 3 × 3 × 3 |
| Dimensions of PVDF film (mm) | Le × Wb × tb | 14 × (24–64) × 0.03 |
| Dimensions of steel (mm) | Le × Wb × ts | 14 × (24–64) × 0.1 |
| Dimensions of proof mass (mm) | Lm × Wm | 14 × (24–64) |
| Weight of mass (g) | M | 15–30 |
| Gaps (mm) | L | 5–10 |
| Piezoelectric Material: PVDF (JINZHOUKEXIN Co. Ltd.) | ||
|---|---|---|
| Piezoelectric constant (pC/N) | d31 | 25 |
| Young’s modulus (MPa/psi) | E | 2500 |
| Relative permittivity | ε/ε0 | 9.5 |
| Density (kg/m3) | ρb | 1780 |
| Thickness (μm) | tb | 30 |
Publisher’s Note: MDPI stays neutral with regard to jurisdictional claims in published maps and institutional affiliations. |
© 2020 by the authors. Licensee MDPI, Basel, Switzerland. This article is an open access article distributed under the terms and conditions of the Creative Commons Attribution (CC BY) license (http://creativecommons.org/licenses/by/4.0/).
Share and Cite
Cepenas, M.; Peng, B.; Andriukaitis, D.; Ravikumar, C.; Markevicius, V.; Dubauskiene, N.; Navikas, D.; Valinevicius, A.; Zilys, M.; Merfeldas, A.; et al. Research of PVDF Energy Harvester Cantilever Parameters for Experimental Model Realization. Electronics 2020, 9, 2030. https://doi.org/10.3390/electronics9122030
Cepenas M, Peng B, Andriukaitis D, Ravikumar C, Markevicius V, Dubauskiene N, Navikas D, Valinevicius A, Zilys M, Merfeldas A, et al. Research of PVDF Energy Harvester Cantilever Parameters for Experimental Model Realization. Electronics. 2020; 9(12):2030. https://doi.org/10.3390/electronics9122030
Chicago/Turabian StyleCepenas, Mindaugas, Bingzhong Peng, Darius Andriukaitis, Chandana Ravikumar, Vytautas Markevicius, Neringa Dubauskiene, Dangirutis Navikas, Algimantas Valinevicius, Mindaugas Zilys, Audrius Merfeldas, and et al. 2020. "Research of PVDF Energy Harvester Cantilever Parameters for Experimental Model Realization" Electronics 9, no. 12: 2030. https://doi.org/10.3390/electronics9122030
APA StyleCepenas, M., Peng, B., Andriukaitis, D., Ravikumar, C., Markevicius, V., Dubauskiene, N., Navikas, D., Valinevicius, A., Zilys, M., Merfeldas, A., & Hinov, N. (2020). Research of PVDF Energy Harvester Cantilever Parameters for Experimental Model Realization. Electronics, 9(12), 2030. https://doi.org/10.3390/electronics9122030

