Research and Implementation of Intelligent Decision Based on a Priori Knowledge and DQN Algorithms in Wargame Environment
Abstract
1. Introduction
2. Intelligent Decision-Making Model of Tactical Wargame Based on Q-Learning
2.1. The Principles of Q-Learning
2.2. Deep Q Network (DQN)-Based Behavior Decision-Making Model of Intelligent Wargames
| Algorithm 1: Deep Q-learning with experience in reply. |
| Initialize reply memory D to capacity N Initialize action-value function Q with random weights Initialize target action-value function Q with weights For episode = 1, M do Initialize sequence and preprocessed sequence For , T do With probability select a random action Otherwise select Execute action in emulator and observe reward and image Set and preprocess Store transition in D Sample random minibatch of transitions from D Set Perform a gradient descent step on with respect to the network parameter Every c steps reset End For End For |
3. Construction of Intelligent Wargame Model Based on Prior Knowledge-Deep Q Network (PK-DQN) Algorithm
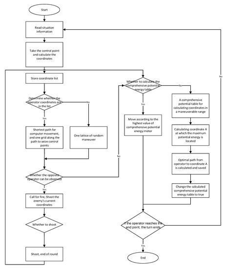
3.1. Design of Intelligent Wargame System
3.2. Prior Knowledge of Intelligent Wargame
3.2.1. Prior Knowledge of Basic Functions of Wargame
- (1)
- Move functionInitialize the starting position, assign the value in the scenario, calculate the X, Y coordinates of each operator, obtain the coordinates of the surrounding hexagonal lattice, select a coordinate to assign the value in the acquired hexagonal lattice coordinates, and then move the coordinates, including the East, West, Northeast, Northwest, Southeast, Southwest six directions.
- (2)
- Integral function of shooting rewardShoot the enemy operator, obtain the coordinates of the enemy operator, and then judge whether the enemy operator exists after shooting. If it exists and the coordinates correspond to the coordinates of the enemy operator, the corresponding reward score will be obtained, otherwise no score will be obtained.
- (3)
- Shooting functionObtain the coordinate position of the operator, judge whether the enemy operator can be observed by calling the visual function, if the observed distance can be shot, set the strike effect according to the enemy and distance.
- (4)
- Obtain adjacent coordinate functionInput the X and Y coordinate of the operator to represent the coordinates of the hexagonal lattice, and output the list to represent the coordinates of the surrounding hexagonal lattice in the form of a list.
- (5)
- Query the distance between two hexagonal latticesInput X0, Y0, X1, Y1 as the coordinates of int, indicating the coordinates of the hexagon lattice at the beginning and the hexagon lattice at the end, and output as the distance between the two hexagon lattice.
- (6)
- Obtain operator state information functionThe current coordinates of the operator and the maneuvering state of the turn are obtained by the function.
- (7)
- Check whether the operator can observe the opposite operatorInput the state information of the opposite operator, observe that the output of the opposite operator is true, but not false.
3.2.2. Prior Knowledge of Domain Experts
3.3. Action Strategy Based on DQN Algorithm
3.3.1. Policy Space Description
3.3.2. Reward Function Design
3.3.3. Path Planning
3.3.4. Shooting
3.4. DQN Algorithm Model Combined with Prior Knowledge
- (1)
- Let the state sequence of DQN algorithm be , represents the state of different stages and its formula be:
- (2)
- Let the action sequence as , represents actions performed at different stages and its formula is:
- (3)
- Let the characteristic state sequence of prior knowledge strategy be , represents the characteristic states of different stages and its formula be:When the characteristic state appears, the optimal action selection is , then the state is set as the characteristic state . The mapping relation between the characteristic state and the optimal action is established. The rules formed by this mapping relationship are called prior knowledge. Among them, the state sequence is the input of the algorithm, the characteristic state may be the input of the algorithm or other signals, and the characteristic state and the state sequence satisfy .
- (4)
- According to the concept of Q value in DQN algorithm, the prior Q value vector is defined as , and the formula is:where is the prior value of action , , and vector is the set of prior values of all actions when the prior knowledge is known.
- (5)
- Because there are many factors that affect the result of decision-making, and prior knowledge has only partial influence on the decision-making of action selection, therefore, the influence of prior knowledge on action selection is not completely determined. According to the influence degree of prior knowledge on action selection, this paper sets as the influence degree of prior knowledge on action selection. When the feature state appears and the prior knowledge is completely related to the selection action , . , there is no prior knowledge that has no effect on action selection.
- (6)
- According to the above definition, after the prior knowledge is added, the final action selection value is . First normalize , then calculate , and the calculation formula is:where is the value vector selected by DQN algorithm according to the action estimated by the current state. When the characteristic state appears, the value of each action is calculated according to Formula (7), and the action is directly selected according to the maximum value; when the characteristic state does not appear, the value of the action is estimated according to the DQN algorithm, and then the action is selected according to the rule. There are three main advantages: firstly, by introducing prior knowledge, when the feature state is detected, it can affect the action selection process according to the prior knowledge , reducing unnecessary exploration; second, the introduction of prior knowledge does not affect the training process of the algorithm; finally, when there is no feature state, it can judge the action selection through the algorithm to fully explore the state space. The introduction process of prior knowledge is shown in Figure 7.
- Step 1: Initialize experience value D with capacity N
- Step 2: Initialize neural network and set the random weight as ;
- Step 3: At the beginning of iteration t = 1, input the initial state ;
- Step 4: If the characteristic state appears, calculate the value from the formula, and select the action with the largest value to output; otherwise, output the action according to the rule;
- Step 5: Executes action or ;
- Step 6: Obtains the feedback value and ;
- Step 7: Store in the experience pool;
- Step 8: Judge whether the data amount in the experience pool reaches n. if it reaches n, train neural network, and update the weight of target neural network after constant C time steps; if it does not reach n, repeat steps 3–8. When the value is less than the threshold value, the algorithm is considered to reach the convergence state.
4. Experimental Verification
4.1. Experimental Platform
- (1)
- Win 10: operating system, various task processing.
- (2)
- CUDA v8.0: GPU C language library. Calculate the same device architecture.
- (3)
- cuDNN (v6.0.21): deep learning primitive library based on CUDA.
- (4)
- Tensorflow (v1.0): a deep learning framework developed by Google.
- (1)
- Elevation: elevation information is represented by color depth. There are five different colors to represent five different elevations. Elevation gradually increases with color from light to depth, and the height difference between adjacent changing colors is 20 m.
- (2)
- Operators: two for red and two for blue, each of which represents platoon, the minimum resolution unit of the army armored synthetic battalion. The attributes describing the operators mainly include two categories: tactical command decision state space and tactical action space.Consumption: since the movement of the operator will consume oil, the initial oil quantity is set in the environment. The oil quantity will be consumed every time the operator moves a grid; the oil consumption varies with different elevations, and the higher the elevation, the greater the oil consumption.
- (3)
- The map size is 66 × 51 and the map number is 83.
- (4)
- There is a total of 1 control point, which are: control point, coordinate 80,048, score 80.
- (5)
- There are two pieces in the red and blue sides respectively. The initial position and terrain of the two tanks are described as follows Table 3:
4.2. Experimental Results and Analysis
- (1)
- In terms of convergence speed, the DQN algorithm needs about 1500 steps to reach the convergence threshold of the algorithm, which is still not less than 1000, while the PK-DQN algorithm can reach the convergence threshold of the algorithm in 1500 steps. Compared with the DQN algorithm, the PK-DQN algorithm is faster and more stable. See Figure 11 for details. The reason is that by introducing prior knowledge, the PK-DQN algorithm reduces the number of times of exploration in the training process, speeds up the optimization speed of Q neural network, and the algorithm converges rapidly with little fluctuation, so it can reduce the intervention of prior knowledge in the action selection process after the algorithm converges, and at the same time ensure the training efficiency and stability of the algorithm.
- (2)
- In the aspect of algorithm winning rate, to verify the faster convergence of PK-DQN, we guarantee that PK-DQN and DQN will be trained together for 24 h at the same time, then PK-DQN and DQN will be used as red AI and rule-based Blue AI to compete against each other, and then observe the winning rate of the two algorithms compared with rule-based Blue AI. The winning rate of the DQN algorithm and the PK-DQN algorithm is 57% and 67% respectively, as shown in Figure 12 and Figure 13. It shows that the introduction of prior knowledge can obviously improve the intelligence of operators. The specific winning games are shown in the Table 4 and Table 5 below.
- (3)
- In terms of algorithm efficiency: to verify the efficiency of training, we use the 80% winning rate as the verification standard to see how long it takes for PK-DQN and DQN to reach 80% winning rate. Both algorithms are against the rule-based blue AI. It takes 23 h and 17 min for PK-DQN to be stable to win rule-based AI in the confrontation, and 32 h and 39 min for the DQN algorithm alone. This further shows that the introduction of prior knowledge can significantly accelerate the convergence speed of the algorithm. The experimental results are shown in Table 6, where T is the total training time and N is the number of operators (tanks) in the antagonism.
5. Conclusions
6. Patents
Author Contributions
Funding
Conflicts of Interest
Appendix A
Appendix B
Appendix C
References
- De Loura, M.A. (Ed.) Game Programming Gems 2; Cengage Learning: Boston, MA, USA, 2001. [Google Scholar]
- Silver, D.; Huang, A.; Maddison, C.J.; Guez, A.; Sifre, L.; Van Den Driessche, G.; Schrittwieser, J.; Antonoglou, I.; Panneershelvam, V.; Lanctot, M.; et al. Mastering the game of go with deep neural networks and tree search. Nature 2016, 529, 484–489. [Google Scholar] [CrossRef] [PubMed]
- Nascimento Silva, V.; Chaimowicz, L. On the development of intelligent agents for moba games. In Proceedings of the 2015 14th Brazilian Symposium on Computer Games and Digital Entertainment (SBGames), Piaui, Brazil, 11–13 November 2015; pp. 142–151. [Google Scholar]
- Synnaeve, G.; Bessiere, P. A bayesian model for rts units control applied to starcraft. In Proceedings of the 2011 IEEE Conference on Computational Intelligence and Games (CIG’11), Seoul, Korea, 31 August–3 September 2011; pp. 190–196. [Google Scholar]
- Tian, Y.; Gong, Q.; Shang, W.; Wu, Y.; Zitnick, C.L. Elf: An extensive, lightweight and flexible research platform for real-time strategy games. In Proceedings of the 31st Conference on Neural Information Processing Systems (NIPS 2017), Long Beach, CA, USA, 19 May 2017; pp. 2656–2666. [Google Scholar]
- Wender, S.; Watson, I. Applying reinforcement learning to small scale combat in the real-time strategy game starcraft: Broodwar. In Proceedings of the 2012 IEEE Conference on Computational Intelligence and Games (CIG), Granada, Spain, 11–14 September 2012; pp. 402–408. [Google Scholar]
- OpenAI. Openai Blog: Dota 2. 2018. Available online: https://blog.openai.com/dota-2/ (accessed on 17 April 2018).
- Othman, N.; Decraene, J.; Cai, W.; Hu, N.; Low, M.Y.H.; Gouaillard, A. Simulation-based optimization of StarCraft tactical AI through evolutionary computation. In Proceedings of the 2012 IEEE Conference on Computational Intelligence and Games (CIG); Institute of Electrical and Electronics Engineers (IEEE), Granada, Spain, 11–14 September 2012; pp. 394–401. [Google Scholar]
- Vinyals, O.; Ewalds, T.; Bartunov, S.; Georgiev, P.; Vezhnevets, A.S.; Yeo, M.; Makhzani, A.; Küttler, H.; Agapiou, J.; Schrittwieser, J.; et al. Starcraft ii: A new challenge for reinforcement learning. arXiv 2017, arXiv:1708.04782. [Google Scholar]
- Weber, B.G.; Mateas, M.; Jhala, A. A Particle Model for State Estimation in Real-Time Strategy Games. In Proceedings of the Seventh AAAI Conference on Artificial Intelligence and Interactive Digital Entertainment; AIIDE 2011, Stanford, CA, USA, 10–14 October 2011; pp. 103–108. [Google Scholar]
- Anschel, O.; Baram, N.; Shimkin, N. Averaged-dqn: Variance reduction and stabilization for deep reinforcement learning. In Proceedings of the International Conference on Machine Learning, Sydney, Australia, 6–11 August 2017; pp. 176–185. [Google Scholar]
- Wu, B. Hierarchical macro strategy model for moba game ai. In Proceedings of the AAAI Conference on Artificial Intelligence, Honolulu, HI, USA, 27 January–1 February 2019; Volume 33, pp. 1206–1213. [Google Scholar]
- Schulman, J.; Wolski, F.; Dhariwal, P.; Radford, A.; Klimov, O. Proximal policy optimization algorithms. arXiv 2017, arXiv:1707.06347. [Google Scholar]
- Vincent, J. Humans Grab Victory in First of Three Dota 2 Matches against Openai. 2018. Available online: https://www.theverge.com/2018/8/23/17772376/openaidota-2-pain-game-human-victory-ai (accessed on 23 August 2018).
- Simonite, T. Pro Gamers Fend Off Elon Musk-Backed ai Bots—For Now. 2018. Available online: https://www.wired.com/story/pro-gamers-fend-off-elonmusks-ai-bots/ (accessed on 23 August 2018).
- Tavares, A.R.; Azpurua, H.; Chaimowicz, L. Evolving Swarm Intelligence for Task Allocation in a Real Time Strategy Game. In Proceedings of the 2014 Brazilian Symposium on Computer Games and Digital Entertainment; Institute of Electrical and Electronics Engineers (IEEE), Porto Alegre, Brazil, 12–14 November 2014; pp. 99–108. [Google Scholar]
- Hagelbäck, J.; Johansson, S.J. The rise of potential fields in real time strategy bots. In Proceedings of the Fourth Artificial Intelligence and Interactive Digital Entertainment Conference, Ronneby, Sweden, 22–24 October 2008. [Google Scholar]
- Ontanón, S.; Buro, M. Adversarial hierarchical-task network planning for complex real-time games. In Proceedings of the Twenty-Fourth International Joint Conference on Artificial Intelligence, Buenos Aires, Argentina, 25–31 July 2015. [Google Scholar]
- Ballard, B.W. The *-minimax search procedure for trees containing chance nodes. Artif. Intell. 1983, 21, 327–350. [Google Scholar] [CrossRef]
- Bošanský, B.; Lisý, V.; Lanctot, M.; Čermák, J.; Winands, M.H. Algorithms for computing strategies in two-player simultaneous move games. Artif. Intell. 2016, 237, 1–40. [Google Scholar] [CrossRef]
- Waugh, K.; Morrill, D.; Bagnell, J.A.; Bowling, M. Solving games with functional regret estimation. arXiv 2014, arXiv:1411.7974. [Google Scholar]
- Brown, N.; Sandholm, T. Superhuman ai for multiplayer poker. Science 2019, 365, 885–890. [Google Scholar] [CrossRef] [PubMed]














| State Space Description of Tactical Command Decision | ||
|---|---|---|
| State Parameters | Position Coordinate X | Position Coordinate Y |
| Dimension | 1 | 1 |
| Number of values | 30 | 30 |
| Tactical Action Space Description | ||
|---|---|---|
| Action Parameters | Move (Six Corners) | Shooting |
| Dimension | 1 | 1 |
| Number of values | 7 | 3 |
| Initial Position | Red | Blue | Terrain |
|---|---|---|---|
| Tank1 | 80,015 | 90,015 | Plain |
| Tank2 | 70,081 | 80,081 | Plain |
| Algorithm | Victory Number | Rounds |
|---|---|---|
| DQN | 57 | 100 |
| Rule | 43 | 100 |
| Algorithm | Victory Number | Rounds |
|---|---|---|
| PK-DQN | 67 | 100 |
| Rule | 33 | 100 |
| Algorithm | T (Total Time) | N (Number) |
|---|---|---|
| DQN | 32 h 39 min | 4 |
| PK-DQN | 23 h 17 min | 4 |
© 2020 by the authors. Licensee MDPI, Basel, Switzerland. This article is an open access article distributed under the terms and conditions of the Creative Commons Attribution (CC BY) license (http://creativecommons.org/licenses/by/4.0/).
Share and Cite
Sun, Y.; Yuan, B.; Zhang, T.; Tang, B.; Zheng, W.; Zhou, X. Research and Implementation of Intelligent Decision Based on a Priori Knowledge and DQN Algorithms in Wargame Environment. Electronics 2020, 9, 1668. https://doi.org/10.3390/electronics9101668
Sun Y, Yuan B, Zhang T, Tang B, Zheng W, Zhou X. Research and Implementation of Intelligent Decision Based on a Priori Knowledge and DQN Algorithms in Wargame Environment. Electronics. 2020; 9(10):1668. https://doi.org/10.3390/electronics9101668
Chicago/Turabian StyleSun, Yuxiang, Bo Yuan, Tao Zhang, Bojian Tang, Wanwen Zheng, and Xianzhong Zhou. 2020. "Research and Implementation of Intelligent Decision Based on a Priori Knowledge and DQN Algorithms in Wargame Environment" Electronics 9, no. 10: 1668. https://doi.org/10.3390/electronics9101668
APA StyleSun, Y., Yuan, B., Zhang, T., Tang, B., Zheng, W., & Zhou, X. (2020). Research and Implementation of Intelligent Decision Based on a Priori Knowledge and DQN Algorithms in Wargame Environment. Electronics, 9(10), 1668. https://doi.org/10.3390/electronics9101668

