An Approval of MPPT Based on PV Cell’s Simplified Equivalent Circuit During Fast-Shading Conditions
Abstract
:1. Introduction
2. Materials and Methods
2.1. Impact of Partial Shading on PV Characteristics
2.2. Equivalent Circuit of the PV Module
2.3. Localization of Global Maximum Power Point
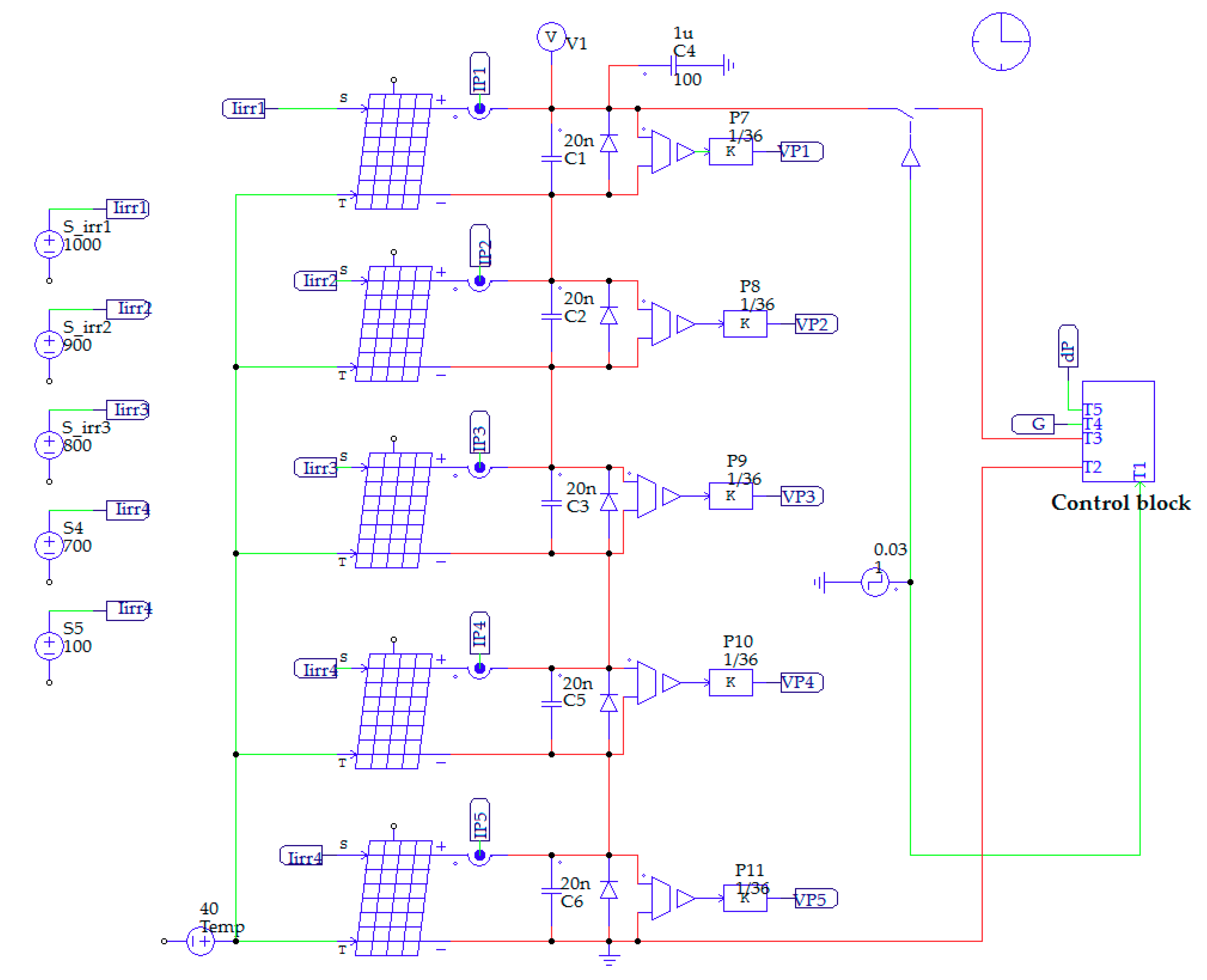
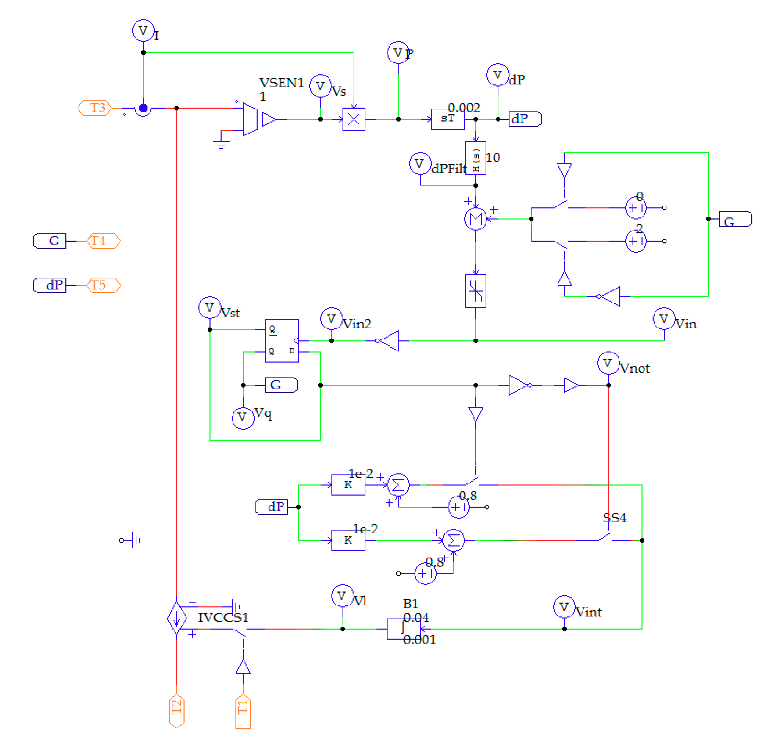
2.4. Proposed Control Algorithm
3. Results and Discussion
3.1. Simulation Studies
3.2. Efficiency of the Algorithm
4. Conclusions
Author Contributions
Funding
Acknowledgments
Conflicts of Interest
Abbreviations
| MPPT | Maximum power point tracking |
| PV | Photovoltaic |
| GM | Global maximum |
| GMPP | Global maximum power point |
| P&O | Perturbation-observation |
| PSO | Particle swarm optimization |
| DE | Differential evolutionary |
| DEPSO | Combination of DE and PSO algorithms |
| GWO | Grey wolf optimization |
| SA | Simulated annealing |
| INC | Incremental conductance |
| ABC | Artificial bee colony |
| CSA | Cuckoo search algorithm |
| TRL | Transfer reinforcement learning |
| V-I | Voltage-current |
| P-I | Power-current |
| Photocurrent | |
| Reverse saturation current | |
| Module quality factor | |
| Boltzmann constant | |
| Elementary charge | |
| Cell/module temperature | |
| Thermal voltage | |
| Reference temperature (300 K) | |
| Band gap | |
| S | Solar irradiation level |
| Temperature coefficient | |
| ISC at a reference temperature | |
| D | Diode |
| ID | Diode current |
| VD | Diode voltage |
| Rsh | Shunt resistance |
| Ish | Shunt current |
| RS | Series resistance |
| I | Output current |
| V0 | Output voltage |
| VOC | Open-circuit voltage |
| VOCn | Open-circuit voltage of individual PV module |
| ISC | Short-circuit current |
| Dbp | Bypass diode |
| Ibp | Bypass diode current |
| Varray | Voltage of n-serially connected PV modules |
| UL | Upper limit |
| LL | Lower limit |
References
- Zsiborács, H.; Hegedűsné Baranyai, N.; Csányi, S.; Vincze, A.; Pintér, G. Economic Analysis of Grid-Connected PV System Regulations: A Hungarian Case Study. Electronics 2019, 8, 149. [Google Scholar] [CrossRef]
- REN21. Renewables 2019 Global Status Report—REN21; REN21: Paris, France, 2019. [Google Scholar]
- Doshi, Y. Solar Photovoltaic (PV) Panels Market Overview. Available online: https://www.alliedmarketresearch.com/solar-photovoltaic-panel-market (accessed on 12 September 2019).
- Bahar, H. Tracking Clean Energy Progress. Available online: https://www.iea.org/tcep/power/renewables/solarpv/ (accessed on 12 September 2019).
- Du, Y.; Yan, K.; Ren, Z.; Xiao, W. Designing Localized MPPT for PV Systems Using Fuzzy-Weighted Extreme Learning Machine. Energies 2018, 11, 2615. [Google Scholar] [CrossRef]
- Belhachat, F.; Larbes, C. Comprehensive review on global maximum power point tracking techniques for PV systems subjected to partial shading conditions. Sol. Energy 2019, 183, 476–500. [Google Scholar] [CrossRef]
- Zhang, M.; Chen, Z.; Wei, L. An Immune Firefly Algorithm for Tracking the Maximum Power Point of PV Array under Partial Shading Conditions. Energies 2019, 12, 3083. [Google Scholar] [CrossRef]
- Zhang, Y.; Zhu, J.; Dong, X.; Zhao, P.; Ge, P.; Zhang, X. A Control Strategy for Smooth Power Tracking of a Grid-Connected Virtual Synchronous Generator Based on Linear Active Disturbance Rejection Control. Energies 2019, 12, 3024. [Google Scholar] [CrossRef]
- Yahalom, A.; Tatiana, M.; Averbukh, M. Modified approach for global MPP finding under partial shading. In Proceedings of the 2018 IEEE International Conference on the Science of Electrical Engineering (ICSEE), Eilat, Israel, 12–14 December 2018; pp. 1–5. [Google Scholar]
- Zhu, Y.; Kim, M.K.; Wen, H. Simulation and Analysis of Perturbation and Observation-Based Self-Adaptable Step Size Maximum Power Point Tracking Strategy with Low Power Loss for Photovoltaics. Energies 2019, 12, 92. [Google Scholar] [CrossRef]
- Bataineh, K.; Eid, N. A Hybrid Maximum Power Point Tracking Method for Photovoltaic Systems for Dynamic Weather Conditions. Resources 2018, 7, 68. [Google Scholar] [CrossRef]
- Killi, M.; Samanta, S. Modified perturb and observe MPPT algorithm for drift avoidance in photovoltaic systems. IEEE Trans. Ind. Electron. 2015, 62, 5549–5559. [Google Scholar] [CrossRef]
- Kumar, N.; Hussain, I.; Singh, B.; Panigrahi, B.K. Self-Adaptive Incremental Conductance Algorithm for Swift and Ripple-Free Maximum Power Harvesting from PV Array. IEEE Trans. Ind. Inform. 2018, 14, 2031–2041. [Google Scholar] [CrossRef]
- Averbukh, M.; Ben-Galim, Y.; Uhananov, A. Development of a quick dynamic response maximum power point tracking algorithm for off-grid system with adaptive switching (On–Off) control of dc/dc converter. J. Sol. Energy Eng. 2013, 135, 021003. [Google Scholar] [CrossRef]
- Pahari, O.P.; Subudhi, B. Integral sliding mode-improved adaptive MPPT control scheme for suppressing grid current harmonics for PV system. IET Renew. Power Gen. 2018, 12, 1904–1914. [Google Scholar] [CrossRef]
- Karabacak, M. A new perturb and observe based higher order sliding mode MPPT control of wind turbines eliminating the rotor inertial effect. Renew. Energy 2019, 133, 807–827. [Google Scholar] [CrossRef]
- Bouarroudj, N.; Boukhetala, D.; Feliu-Batlle, V.; Boudjema, F.; Benlahbib, B.; Batoun, B. Maximum Power Point Tracker Based on Fuzzy Adaptive Radial Basis Function Neural Network for PV-System. Energies 2019, 12, 2827. [Google Scholar] [CrossRef]
- Macaulay, J.; Zhou, Z. A Fuzzy Logical-Based Variable Step Size P&O MPPT Algorithm for Photovoltaic System. Energies 2018, 11, 1340. [Google Scholar] [CrossRef]
- Yahalom, A.; Domorad, P.; Averbukh, M. New approach for localization global maximum of solar array. In Proceedings of the 2017 19th European Conference on Power Electronics and Applications (EPE’17 ECCE Europe), Warsaw, Poland, 11–14 September 2017; pp. 1–10. [Google Scholar]
- Li, Y.; Li, X.; Liu, J.; Ruan, X. An Improved Bat Algorithm Based on Lévy Flights and Adjustment Factors. Symmetry 2019, 11, 925. [Google Scholar] [CrossRef]
- Li, H.; Yang, D.; Su, W.; Lü, J.; Yu, X. An Overall Distribution Particle Swarm Optimization MPPT Algorithm for Photovoltaic System Under Partial Shading. IEEE Trans. Ind. Electron. 2019, 66, 265–275. [Google Scholar] [CrossRef]
- Garcia-Guarin, J.; Rodriguez, D.; Alvarez, D.; Rivera, S.; Cortes, C.; Guzman, A.; Bretas, A.; Aguero, J.R.; Bretas, N. Smart Microgrids Operation Considering a Variable Neighborhood Search: The Differential Evolutionary Particle Swarm Optimization Algorithm. Energies 2019, 12, 3149. [Google Scholar] [CrossRef]
- Rajendran, S.; Srinivasan, H. Simplified accelerated particle swarm optimization algorithm for efficient maximum power point tracking in partially shaded photovoltaic systems. IET Renew. Power Gen. 2016, 10, 1340–1347. [Google Scholar] [CrossRef]
- Song, Y.; Hu, W.; Xu, X.; Huang, Q.; Chen, G.; Han, X.; Chen, Z. Optimal Investment Strategies for Solar Energy Based Systems. Energies 2019, 12, 2826. [Google Scholar] [CrossRef]
- Mohanty, S.; Subudhi, B.; Ray, P.K. A New MPPT Design Using Grey Wolf Optimization Technique for Photovoltaic System Under Partial Shading Conditions. IEEE Trans. Sustain. Energy 2016, 7, 181–188. [Google Scholar] [CrossRef]
- Lyden, S.; Haque, M.E. A Simulated Annealing Global Maximum Power Point Tracking Approach for PV Modules Under Partial Shading Conditions. IEEE Trans. Power Electron. 2016, 31, 4171–4181. [Google Scholar] [CrossRef]
- Seyedmahmoudian, M.; Rahmani, R.; Mekhilef, S.; Oo, A.M.T.; Stojcevski, A.; Soon, T.K.; Ghandhari, A.S. Simulation and Hardware Implementation of New Maximum Power Point Tracking Technique for Partially Shaded PV System Using Hybrid DEPSO Method. IEEE Trans. Sustain. Energy 2015, 6, 850–862. [Google Scholar] [CrossRef]
- Chen, K.; Tian, S.; Cheng, Y.; Bai, L. An Improved MPPT Controller for Photovoltaic System Under Partial Shading Condition. IEEE Trans. Sustain. Energy 2014, 5, 978–985. [Google Scholar] [CrossRef]
- Li, X.; Wen, H.; Hu, Y.; Jiang, L.; Xiao, W. Modified Beta Algorithm for GMPPT and Partial Shading Detection in Photovoltaic Systems. IEEE Trans. Power Electron. 2018, 33, 2172–2186. [Google Scholar] [CrossRef]
- Pathy, S.; Subramani, C.; Sridhar, R.; Thamizh Thentral, T.M.; Padmanaban, S. Nature-Inspired MPPT Algorithms for Partially Shaded PV Systems: A Comparative Study. Energies 2019, 12, 1451. [Google Scholar] [CrossRef]
- Alshareef, M.; Lin, Z.; Ma, M.; Cao, W. Accelerated particle swarm optimization for photovoltaic maximum power point tracking under partial shading conditions. Energies 2019, 12, 623. [Google Scholar] [CrossRef]
- Huang, Y.P.; Ye, C.E.; Chen, X. A Modified Firefly Algorithm with Rapid Response Maximum Power Point Tracking for Photovoltaic Systems under Partial Shading Conditions. Energies 2018, 11, 2284. [Google Scholar] [CrossRef]
- Seyedmahmoudian, M.; Kok Soon, T.; Jamei, E.; Thirunavukkarasu, G.S.; Horan, B.; Mekhilef, S.; Stojcevski, A. Maximum Power Point Tracking for Photovoltaic Systems under Partial Shading Conditions Using Bat Algorithm. Sustainability 2018, 10, 1347. [Google Scholar] [CrossRef]
- Ding, M.; Lv, D.; Yang, C.; Li, S.; Fang, Q.; Yang, B.; Zhang, X. Global Maximum Power Point Tracking of PV Systems under Partial Shading Condition: A Transfer Reinforcement Learning Approach. Appl. Sci. 2019, 9, 2769. [Google Scholar] [CrossRef]
- Gosumbonggot, J.; Fujita, G. Partial shading detection and global maximum power point tracking algorithm for photovoltaic with the variation of irradiation and temperature. Energies 2019, 12, 202. [Google Scholar] [CrossRef]
- Power Optimizer. Available online: https://www.solaredge.com/us/pv-professionals (accessed on 11 September 2019).
- Special Benefit Based on Smart DC Module. Available online: https://krannich-solar.com/en/service/about-solar-power.html (accessed on 11 September 2019).
- Lineykin, S.; Averbukh, M.; Kuperman, A. An improved approach to extract the single-diode equivalent circuit parameters of a photovoltaic cell/module. Renew. Sustain. Energy Rev. 2014, 30, 282–289. [Google Scholar] [CrossRef]
- Majdoul, R.; Abdelmounim, E.; Aboulfatah, M.; Touati, A.W.; Moutabir, A.; Abouloifa, A. Combined analytical and numerical approach to determine the four parameters of the photovoltaic cells models. In Proceedings of the 2015 International Conference on Electrical and Information Technologies (ICEIT), Marrakech, Morocco, 25–27 March 2015; pp. 263–268. [Google Scholar]
- Lineykin, S.; Averbukh, M.; Kuperman, A. Issues in modeling amorphous silicon photovoltaic modules by single-diode equivalent circuit. IEEE Trans. Ind. Electron. 2014, 61, 6785–6793. [Google Scholar] [CrossRef]
- Varshni, Y.P. Temperature dependence of the energy gap in semiconductors. Physica 1967, 34, 149–154. [Google Scholar] [CrossRef]
- Bouselham, L.; Hajji, B.; Hajji, H. Comparative study of different MPPT methods for photovoltaic system. In Proceedings of the 2015 3rd International Renewable and Sustainable Energy Conference (IRSEC), Marrakech, Morocco, 10–13 December 2015; pp. 1–5. [Google Scholar]
- Nugraha, D.A.; Lian, K.L. A Novel MPPT Method Based on Cuckoo Search Algorithm and Golden Section Search Algorithm for Partially Shaded PV System. Can. J. Elect. Comput. E 2019, 42, 173–182. [Google Scholar]
- Li, N.; Mingxuan, M.; Yihao, W.; Lichuang, C.; Lin, Z.; Qianjin, Z. Maximum Power Point Tracking Control Based on Modified ABC Algorithm for Shaded PV System. In Proceedings of the 2019 AEIT International Conference of Electrical and Electronic Technologies for Automotive (AEIT AUTOMOTIVE), Torino, Italy, 2–4 July 2019; pp. 1–5. [Google Scholar]
- Chen, L.; Wang, X. An Enhanced MPPT Method based on ANN-assisted Sequential Monte Carlo and Quickest Change Detection. arXiv 2018, arXiv:1805.04922. [Google Scholar] [CrossRef]








| Type of Algorithm | Search Time (s) | Ref. | |
|---|---|---|---|
| Conventional searching algorithms | Perturbation and observation (P&O) | 0.04–0.08 | [16,42] |
| Incremental conductance (INC) | 0.03–0.05 | [42] | |
| Inspired by Nature or Bio-organisms | Particle swam optimization (PSO) | 1–2 | [23] |
| Cuckoo search algorithm (CSA) | 1–2 | [43] | |
| Artificial bee colony (ABC) | 0.4–2 | [44] | |
| Grey wolf optimization technique | 1–2 | [25] | |
| Stochastic adapting search | Transfer reinforcement learning (TRL) | 1–1.5 | [34] |
| Monte-Carlo | 1–3 | [45] | |
| Mathematical Modeling | Proposed | 0.12–0.17 | |
© 2019 by the authors. Licensee MDPI, Basel, Switzerland. This article is an open access article distributed under the terms and conditions of the Creative Commons Attribution (CC BY) license (http://creativecommons.org/licenses/by/4.0/).
Share and Cite
Rajput, S.; Averbukh, M.; Yahalom, A.; Minav, T. An Approval of MPPT Based on PV Cell’s Simplified Equivalent Circuit During Fast-Shading Conditions. Electronics 2019, 8, 1060. https://doi.org/10.3390/electronics8091060
Rajput S, Averbukh M, Yahalom A, Minav T. An Approval of MPPT Based on PV Cell’s Simplified Equivalent Circuit During Fast-Shading Conditions. Electronics. 2019; 8(9):1060. https://doi.org/10.3390/electronics8091060
Chicago/Turabian StyleRajput, Shailendra, Moshe Averbukh, Asher Yahalom, and Tatiana Minav. 2019. "An Approval of MPPT Based on PV Cell’s Simplified Equivalent Circuit During Fast-Shading Conditions" Electronics 8, no. 9: 1060. https://doi.org/10.3390/electronics8091060
APA StyleRajput, S., Averbukh, M., Yahalom, A., & Minav, T. (2019). An Approval of MPPT Based on PV Cell’s Simplified Equivalent Circuit During Fast-Shading Conditions. Electronics, 8(9), 1060. https://doi.org/10.3390/electronics8091060
