Next Article in Journal
High Resolution Imaging from Azimuth Missing SAR Raw Data via Segmented Recovery
Previous Article in Journal
Hybrid Indoor Localization Using WiFi and UWB Technologies
 
 
Font Type:
Arial Georgia Verdana
Font Size:
Aa Aa Aa
Line Spacing:
Column Width:
Background:
Article

Touch-Based Dual-Band System Combined Human Body Communication and Wireless LAN for Wearable Devices

IT Fusion Research Center, Chosun University, Gwangju 61452, Korea
*
Author to whom correspondence should be addressed.
Electronics 2019, 8(3), 335; https://doi.org/10.3390/electronics8030335
Submission received: 16 January 2019 / Revised: 14 March 2019 / Accepted: 14 March 2019 / Published: 19 March 2019
(This article belongs to the Section Microwave and Wireless Communications)

Abstract

A touch-based dual-band system (TBDB), in which human body communication (HBC) and wireless local area network (WLAN) are combined to provide an intuitive service, is proposed. The proposed system can connect the network between devices using HBC, and the data is transmitted via WLAN. The network setup is configured within 100 ms through HBC by simply touching the devices to be connected. Subsequently, data is transmitted at high-speed through the WLAN at a data rate of 54 Mbps. Security is advantageous as HBC technology transmits data through physical contact. The TBDB system can provide a system suitable for wearable devices by combining the advantages of HBC with intuitive service and WLAN at a high transfer rate. A transparent electrode that is adaptable to various display panels is used instead of a metal electrode. The proposed TBDB system using the transparent electrode demonstrates a reliable and intuitive video streaming service between a server and a client, simply by touching the devices. The proposed system can be used between most electronic devices, such as smartphones, tablet PCs, and TVs, owing to the intuitive network connection by touch.

1. Introduction

Mobile devices are essential elements of everyday life. In recent years, a variety of new communication devices has become common, such as smartphones, laptops, personal digital assistants (PDAs), and tablet PCs. These devices can use wired and/or wireless technologies for data transmission, enabling mobile devices to communicate with each other [1,2,3,4]. Wired data communication is capable of high-speed data transfer; however, it requires a dedicated cable. On the other hand, wireless data communication requires a complex network setup procedure. Wireless communication technologies that are applicable to wearable mobile devices include passive radio frequency identification (RFID) and near field communication (NFC) capable of communication over a short-range. These short-range communication technologies have low power consumption and they can transmit data quickly and easily at a low data rate of a few kbps over a short-range [1,2]. However, it is not suitable for transmitting multimedia data, because it is used at a short distance with a very low transmission rate. Wireless communication systems that are capable of transmitting multimedia data between mobile and wearable devices have Wi-Fi Direct technology [5]. Wi-Fi Direct can transmit data at distances of a few tens of meters at a transmission speed of 50 Mbps or higher. This system requires the process of transmitting and authenticating the device’s network ID to establish a network between the devices. Human body communication (HBC) has been proposed to overcome these disadvantages [6]. HBC technology provides an intuitive and simple interface for communication using the human body as a medium for communication [7,8]. This technology uses the human body as a transmission channel to transmit data between devices and allows for users to choose an intuitive service, rather than deal with the complexity of searching for and selecting each peripheral device. Moreover, as advanced via security studies on various communication methods have been applied [9], HBC has gained the advantage of improved security, owing to physical contact between the human body and the device [7]. HBC can be used to establish a network connecting mobile devices and printers using multimedia applications [10,11,12] and it is standardized to IEEE 802.15.6 [13]. Recently, wireless communication and HBC have been enhanced to increase data rates [14,15,16] and to reduce power consumption [17,18]. Despite continuous efforts to improve the data transmission rate of HBC, the data transmission rate remains low when compared to that of other wireless communication technologies. Continuous contact with the devices is necessary for transmitting high-capacity multimedia data using HBC. These requirements limit the behavior of users and they prevent HBC from being used in some applications. Additionally, an algorithm is needed in the case of loss of contact during data transmission. In this paper, a touch-based dual-band (TBDB) application system, combined with WLAN, is proposed to overcome the disadvantages of HBC technology. The proposed technology adds high data rates and mobility during data transmission to the existing HBC technology. Figure 1 shows the configuration of the TBDB application system. In this paper, a dual-band application system is proposed, which combines HBC for touch-based networking with a data transmission system using wireless-fidelity (Wi-Fi) Direct and then introduces the system configuration and a service scenario [5].

2. Network Protocol of Dual-Band Application System

2.1. Touch-Based Dual-Band Communication

The proposed technology combines the advantages of HBC with those of wireless communication technologies. Short-range wireless technologies (such as RFID, NFC, and HBC) can quickly transmit data by being on contact with devices at a fraction of the distance, or by placing devices where the transmission distance is less than 1 m and the network is constructed for 1 s [1,2]. In particular, HBC technology allows for users to transmit data via direct contact with the user’s body, enabling more intuitive connections. Due to these advantages, touch-based communication technologies are applicable to various types of portable devices, such as smartphones, tablet PCs, laptops, and PDAs. However, these communication technologies place limits on devices and users during data transfers, because the service area is less than 1 m. Even HBC, with a high transmission rate of 10 Mbps, is often required to transmit high-capacity data, and the user must continuously connect with the two devices [7]. On the other hand, wireless communication technologies, such as Wi-Fi, worldwide interoperability for microwave access (WiMAX), and ultra-wideband (UWB), have the ability to transmit large amounts of data at a rate of 50 Mbps or more and have the advantage of providing service coverage areas of approximately 10 m [5]. Figure 2 shows services coverage area of TBDB system. Consequently, wireless communication technologies are applied to many portable devices.

2.2. Physical Signaling

Many research groups have studied HBC technology. The HBC design that was proposed by Zimmerman at MIT has a 33 kHz operating frequency and a 2400 bps data rate [6]. Frequency selective digital transmission (FSDT) was proposed to transmit data with less power without frequency modulation. A modem and analog front-end (AFE), with a data rate of 2 Mbps, was developed using frequency selective spread code [19]. In the TBDB application system, HBC using the FSDT method is used. Table 1 lists the specifications of the HBC module. A prototype board for the TBDB application system is assembled; it is composed of a field programmable gate array (FPGA) board that implements the FSDT method, a processor interface program for connecting the FPGA board, an AFE, and an AFE receiver. The prototype board is designed with a universal serial bus (USB) as the host interface. The size of the prototype board is 30 × 70 mm and the board is powered by a 5 V supply via USB. The 5 V power via USB is converted to 3.3 V, which is supplied to the prototype board.
Figure 3 shows the metal electrode HBC module and the transparent electrode HBC module. With the growing popularity of smartphones, input devices are being replaced by touch screens. A metal electrode HBC module using a touch screen interface is limited to a smartphone and tablet PC applications, for which these components are very important during the design phase. On the other hand, transparent electrodes are easy to apply to touch screens and to combine with display devices while using various types of electrodes. Further, the transparent electrode module with a size of 22 × 48 mm is larger than the metal electrode module with a diameter of 15 mm. Table 2 lists the specifications of the transparent electrode of the HBC modules. In the results of the study by Chiba in 2004, the level of the received signal was directly proportional to the size of the transmission electrode [20]. The received signal level is increased without increasing the transmitting signal power, as the application of the conductive transparent electrode allows the use of a transmission electrode having the same size as the display, thereby improving the rate of communication and enabling more reliable communication.

2.3. Nework Setup

HBC uses time-division duplexing (TDD) of a half-duplex communication channel to form the network for a dual-band application system. Although there are various types of data communication systems using the half-duplex communication method, the dual-band application system uses the Master/Slave method. Figure 4 shows the state diagram of the network setup. If contact is detected in the HBC module for network formation, then the data is transmitted to the Initial state from the Sleep state, and the data is transmitted to the acquisition (ACQ) state to confirm the setup of the master/slave device after initialization of the device. Beacon signals from other HBC modules are detected for 100 ms while in the ACQ state. If the beacon signal is detected, it goes to the Scan state and sets up the Slave state. If the signal is not detected for 100 ms, then it switches to the Master state. If the HBC module is set to Slave only, then the beacon signal will not be detected, and the HBC module will be moved to the Sleep state.
The protocols are defined for network formation using HBC. For this purpose, Context Info is defined as four-byte data that contains the device information. The HBC uses Time-division half duplexing. The frame length is 10 ms and the sub-frame ratio of the Master and the Slave for connecting network is 5:5. The sub-framework for data transfer consists of Lock Time, Preamble, Beacon, Header, and Data, and this framework length is under 5 ms. Figure 5 shows the ladder diagram for the system setup. The system consists of Host A having the Master role, Terminal A of the Master state, Host B having the Slave role, and Terminal B of the Slave state. The process of forming a network between the Master and the Slave is as follows. Each Host transmits a Host Terminal Interface Set Context Message (HTI_Set_Context MSG), which contains Context info at the terminals of the current state to transmit information on the current situation. The terminal accepts the HTI MSG and it sends a Synchronization Context Message (Sync Context MSG) containing the Master status of the Host. The Slave, after receiving the Sync Context MSG, will send the Synchronization Context Acknowledgment Message (Sync Context ACK MSG) and the Context Info to the Master.
Upon the successful completion of this process, each terminal will send Context Info, including status of the Master and Slave to each Host through an HTI Get Context Info MSG. Each of the hosts determines the services according to the Context Info of the two pieces of equipment via the Context Info from the side of the receiving device. It takes approximately 145 ms to form a network. When an external Master touches the Slave to which the network is connected, the external Master and Slave are in the ACQ state to receive the beacon. However, the network connection fails, because the Sync_Context Ack MSG for the existing Sync_Context MSG does not match the new Master. If the existing network is not disconnected, the new network cannot be connected.

2.4. Data Transfer

When the network is established for data transfer using HBC, the HBC transmitter and receiver modules will be set to the Master and Slave, respectively. Subsequently, multimedia devices will be set to the Server and Client, respectively. At this point, the Master acts as the access point for the network connection and the method connecting the Slave device to the Master device is used. The Server then transfers the user Content, and both the master and the client can act as both Servers and Clients. The dual-band application system uses wireless communication between the Server provides user Contents and the client to use the Contents. In this study, Wi-Fi Direct is used to form the data transfer channel, as it is the most common and fastest wireless communication technology that is currently available. The Server for data transfer acts as a Wi-Fi Direct Server by activating Wi-Fi Direct on all of the devices. Moreover, when the client device receives data for the network connection through HBC, it senses the signal for the Wi-Fi Server from the activation of the Wi-Fi Direct device, and then forms the network between the Wi-Fi Server and Client. After the network is formed, the user is preset in the Master and Slave functions to provide the Contents. Data transmission of devices set to Master and Slave provide service offering Contents to the Client from the Server. Data transmission between the devices is set to Master, and thus the Master can be selected once again in the case of devices between Servers and Clients. If two devices set to the Slave are connected, then one device must be reset to the Master, because it is impossible to connect two Slaves to each other and the Server must be turned into a Master. After creating a network, devices form Server and Client states according to the user’s choices. At this time, each Host transfers its status to the Server through the HTI_Set_Context MSG. The Server and the Client send the data to the other party through the Sync context MSG and they determine the service through Context Info. Through this process, the user Contents are communicated.

2.5. System Configuration

In the system diagram of the TBDB application system, the system consists of HBC modules to form the network, a laptop for the Server, a Client role, and a Wi-Fi Direct system for transmitting the user Contents. The HBC module is a USB dongle-type device with electrodes for transmitting and receiving signals through human contact. The HBC module exhibits intuitive and intentional characteristics through electrodes for human contact. In addition to considering smart devices using a touch screen, the HBC modules are designed with transparent electrodes of 22 × 48 mm in size, as shown in Figure 3. The metal electrodes, which have the characteristic of reducing signal power, are smaller in size for use with mobile devices. However, the transparent electrode, which is larger than its metal electrode counterpart, is easily used in devices with touch screens; moreover, the signal power of the transparent electrode module can be increased.

3. Demonstration of Dual-Band Application System

3.1. Dual-Band Service

The TBDB application system, using HBC and wireless communications, adds convenience to one’s lifestyle. The service areas of existing HBC technology only support the touch area. However, the TBDB service is a system that can expand the service area through HBC by forming a network and connecting other devices, and by employing various communication methods. Through the transmission of Network ID using HBC, this system replaces Bluetooth pairing, and it can provide greater service coverages. The TBDB system facilitates the convenient communication between portable devices by forming a network through simple touch. In particular, it is possible to provide personalized network services by using a smartphone, which is the center of multimedia devices. For example, the user can watch videos on TV from videos that are played on the user’s smartphone by touching the electrode on the smartphone. In addition, while watching videos on TV, the user can re-watch the videos on his or her smartphone by re-touching the electrode on the smartphone to disconnect the network. Authentication and network setup information is transmitted by touching devices. Once the network is formed via new devices using HBC, the existing networks can be cut off and connected to new devices based on a point-to-point network.

3.2. Service Scenario and Demonstration

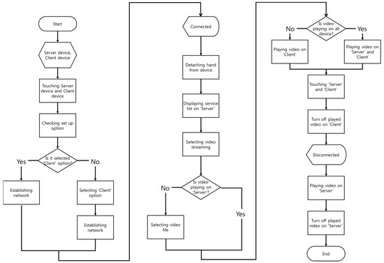
A service scenario is proposed for providing the TBDB application system. Figure 6 shows the flow chart of the service scenario. The Servers, such as smartphones, laptops, and tablets are set to Master, while the client device, such as the monitor or TV, is set to Slave. Devices used as a Server can also be used as Client devices. When creating a network between the Server and the Client, the Server device can form the network, set to the Client device. To start the TBDB application system, the user contacts the Server and Client devices. The network is formed by confirming the Server and Client setup of each device. If the setup of the Server and the Client is set to Server, then the network is formed between Server and Client through changing to Client from Server. When the network is formed between the server and the client, the user selects the services after disconnection of the devices. In this paper, the video streaming service is proposed using a TBDB application system. Video streaming services enable playing video clips from the Server on the Client. Videos that are played on the Server play continuously on the Client. After using the video streaming service for a while, the service is terminated. Alternatively, the user can intentionally terminate the services by touching the HBC modules to disconnect the network between the Server and the Client. Figure 7 shows an illustration of the TBDB application system.

4. Discussion and Conclusions

High Freqeucny (HF) RFID, which uses the 13.56 MHz frequency band, is used for tasks, such as tagging goods and the mass transportation of goods [1]. NFC is mainly used for data transmission, such as authentication and payment in mobile devices, such as smartphones [2]. These short-range WLAN are not suitable for transmitting multimedia data, because they are used to transmit a few Kb of data over a short-range. In addition, devices must be very close each other to establish a network between them via the short-range system. Although it can be used for network connection through the lead range extension of the short-range WLAN, an additional authentication procedure is needed to select the network when there are many servers and client devices nearby. As the TBDB system connects the network via HBC, the devices do not need to be physically close to each other. The demonstration in Figure 7 shows the advantage of intuitively selecting the server and client, because the user directly touches the devices to connect to the network. Wi-Fi Direct can transmit a large amount of data at a speed of over 50 Mbps over a distance of 90 m [5]. Wi-Fi Direct searches for devices in the lead range and then connects them through the authentication process. Wi-Fi Direct have a complicated connection process for obtaining connectivity between different types of devices. In addition, wired communication has the disadvantage of requiring compatibility between the device port and the connector. The TBDB application system overcomes these shortcomings by providing a high data rate, large range-of-service, and a wireless communication system that users can activate with an easy and intuitive touch to form the network. The HBC characteristic of intuitiveness and the high data rate of a wireless communication system are very important advantages of mobile devices. We propose service scenarios of the TBDB system and demonstrate that the proposed system is applicable to actual user environments by fabricating a module-type application. Table 3 shows a comparison between TBDB communication and other communication services. The IEEE 802.15.6 BAN standard has adopted the HBC using FSDT and HBC uses the security key in MAC sublayer for security enhancement [13]. The HBC has security advantages, because it has to physically contact to connect network. As the HBC requires physical contact for unintended access from outside, HBC users can visually or directly recognize external access. Wi-Fi has security by using Wi-Fi Protected Setup (WPS) [5], but it cannot immediately recognize forced external access or Man-in-the-Middle attacks. Therefore, the security is evaluated relatively lower than the human body communication. NFC is relatively more secure than RFID [21]. RFID and NFC technology are highly secure, because they can transmit data at very close distances. Since the recognition of unintended external access is relatively low when compared to physical contact, the security of NFC and RFID is relatively lower than that of HBC. The security of the communication technologies was evaluated based on encryption and the means to physically and structurally cope with attempts to forcefully connect to the network from the outside.
The TBDB system provides intuitive and convenient service and a high-speed data communication system through simple touch by combining HBC and wireless communication. This system enables data communication at a transmission speed of 50 Mbps through Wi-Fi Direct by forming a network for data communication within 1 s through intuitive touch while using HBC technology. TBDB can overcome the problems of HBC, which require constant contact maintenance with relatively low transmission speed and the problems of WLAN, which require a complicated authentication process. Through such a system, it is possible to transmit and receive data at high speed through a simple human touch connection between various devices, so that Contents can be easily shared. In the future, we expect that it will be possible to form one or many networks and to provide various communication services by focusing on improving the reception performance of HBC and reducing power consumption. The previous HBC using an FSDT module for establishing a network is relatively large in size for application to mobile and wearable devices, and it consumes a large amount of power. In the future, we will develop a HBC module that is optimized for the TBDB system by reducing the module size and power consumption to apply the TBDB system to mobile devices. In addition, the data transmission characteristic of the human body channel significantly fluctuates depending on the position of the body and the surrounding environment. To improve the data transmission stability of HBC, the signal reception characteristics of receiver module will be improved in the future.

Author Contributions

Conceptualization and writing-original draft preparation, K.P.; data-curation, M.J.J., J.J.B.; investigation, S.W.K.; supervision, writing-review and editing, Y.T.K.

Acknowledgments

This research was supported by the Mid-career Researcher Program (No. 2016R1A2B3009423) through NRF grant funded by the MSIT (Ministry of Science and ICT) and the Basic Science Research Program through the NRF funded by the Ministry of Education of Korea (No. 2018R1A6A1A03015496).

Conflicts of Interest

The authors declare no conflicts of interest.

References

  1. Weinstein, R. RFID: A technical overview and its application to the enterprise. IT Prof. 2005, 7, 27–33. [Google Scholar] [CrossRef]
  2. Coskun, V.; Ozdenizci, B.; Ok, K. A survey on near field communication (NFC) technology. Wirel. Pers. Commun. 2013, 71, 2259–2294. [Google Scholar] [CrossRef]
  3. Bluetooth Special Interest Group Bluetooth Core Specification Version 4.2; Bluetooth Core Specif. Version 4.2. 2014, p. 2684. Available online: https://www.bluetooth.org/en-us/specification/adopted-specifications (accessed on 18 March 2019).
  4. IEEE 802.11. IEEE Std 802.11-2012 (Revision IEEE Std 802.11-2007) 2012. 2012, p. 2793. Available online: https://standards.ieee.org/standard/802_11-2012.html (accessed on 18 March 2019).
  5. Camps-Mur, D.; Garcia-Saavedra, A.; Serrano, P. Device-to-device communications with WiFi Direct: Overview and experimentation. IEEE Wirel. Commun. 2013, 20, 96–104. [Google Scholar] [CrossRef]
  6. Zimmerman, T.G. Personal area networks: Near-field intrabody communication. IBM Syst. J. 1996, 35, 609–617. [Google Scholar] [CrossRef]
  7. Park, D.G.; Kim, T.K.; Bong, S.T.; Hwang, J.H.; Hyung, C.H.; Kang, S.W. Context aware service using intra-body communication. In Proceedings of the Fourth Annual IEEE International Conference on Pervasive Computing and Communications, Pisa, Italy, 13–17 March 2006; pp. 84–91. [Google Scholar]
  8. Park, D.G.; Kim, J.K.; Sung, J.B.; Hwang, J.H.; Hyung, C.H.; Kang, S.W. TAP: Touch-and-play. In Proceedings of the SIGCHI Conference on Human Factors in Computing Systems, Montréal, QC, Canada, 22–27 April 2006; pp. 677–680. [Google Scholar]
  9. La Polla, M.; Martinelli, F.; Sgandurra, D. A Survey on Security for Mobile Devices. IEEE Commun. Surv. Tutor. 2013, 15, 446–471. [Google Scholar] [CrossRef]
  10. Negra, R.; Jemili, I.; Belghith, A. Wireless Body Area Networks: Applications and Technologies. Procedia Comput. Sci. 2016, 83, 1274–1281. [Google Scholar] [CrossRef]
  11. Patel, M.; Wang, J. Applications, challenges, and prospective in emerging body area networking technologies. IEEE Wirel. Commun. 2010, 17, 80–88. [Google Scholar] [CrossRef]
  12. Cao, H.; Leung, V.; Chow, C.; Chan, H. Enabling technologies for wireless body area networks: A survey and outlook. IEEE Commun. Mag. 2009, 47, 84–93. [Google Scholar] [CrossRef]
  13. IEEE Standards Association IEEE Standard for Local and metropolitan area networks—Part 15.6: Wireless Body Area Networks. IEEE Stand. Inf. Technol. 2012, 802, 1–271.
  14. Chung, C.C.; Chang, C.T.; Lin, C.Y. A 1 Mb/s-40 Mb/s human body channel communication transceiver. In Proceedings of the 2015 International Symposium on VLSI Design, Automation and Test, VLSI-DAT, Hsinchu, Taiwan, 27–29 April 2015. [Google Scholar]
  15. Cho, N.; Yan, L.; Bae, J.; Yoo, H.-J. A 60 kb/s--10 Mb/s adaptive frequency hopping transceiver for interference-resilient body channel communication. IEEE J. Solid-State Circ. 2009, 44, 708–717. [Google Scholar] [CrossRef]
  16. Cho, H.; Kim, H.; Kim, M.; Jang, J.; Lee, Y.; Lee, K.J.; Bae, J.; Yoo, H.J. A 79 pJ/b 80 Mb/s full-duplex transceiver and a 42.5μW 100 kb/s super-regenerative transceiver for body channel communication. IEEE J. Solid-State Circ. 2016, 51, 310–317. [Google Scholar]
  17. Bae, J.; Song, K.; Lee, H.; Cho, H.; Yoo, H.J. A 0.24-nJ/b wireless body-area-network transceiver with scalable double-FSK modulation. IEEE J. Solid-State Circ. 2012, 47, 310–322. [Google Scholar] [CrossRef]
  18. Anand Gopalan, S. Energy-efficient MAC protocols for wireless body area networks: Survey. Int. Congr. Ultra Mod. Telecommun. Control Syst. 2010, 739–744. [Google Scholar]
  19. Park, H.I.; Lim, I.G.; Kang, S.; Kim, W.W. Human body communication system with FSBT. In Proceedings of the International Symposium on Consumer Electronics, Braunschweig, Germany, 7–10 June 2010. [Google Scholar]
  20. Fujii, K.; Ito, K. Evaluation of the Received Signal Level in Relation to the Size and Carrier Frequencies of the Wearable Device Using Human Body as a Transmission Channel. In Proceedings of the IEEE Antennas and Propagation Society Symposium, Monterey, CA, USA, 20–25 June 2004; Volume 1, pp. 105–108. [Google Scholar]
  21. Nelson, D.; Qiao, M.; Carpenter, A. Security of the Near Field Communication Protocol: An Overview. J. Comput. Sci. Coll. 2013, 29, 94–104. [Google Scholar]
  22. Vipul, C.; Dong, S.H. An overview of passive RFID. IEEE Commun. Mag. 2007, 45, 11–17. [Google Scholar]
  23. Jang, C.; Lee, D.G.; Han, J. A Proposal of Security Framework for Wireless Body Area Network. In Proceedings of the International Conference on Security Technology, Hainan Island, China, 13–15 December 2008; pp. 202–205. [Google Scholar]
Figure 1. Touch-Based Dual-Band Communication System Diagram.
Figure 1. Touch-Based Dual-Band Communication System Diagram.
Electronics 08 00335 g001
Figure 2. Touch-based Dual-Band Communication Service Coverage Area.
Figure 2. Touch-based Dual-Band Communication Service Coverage Area.
Electronics 08 00335 g002
Figure 3. Metal Electrode HBC module and Transparent Electrode HBC module.
Figure 3. Metal Electrode HBC module and Transparent Electrode HBC module.
Electronics 08 00335 g003
Figure 4. Network layer state diagram.
Figure 4. Network layer state diagram.
Electronics 08 00335 g004
Figure 5. (a) Network setup ladder diagram and (b) Data transmission ladder diagram.
Figure 5. (a) Network setup ladder diagram and (b) Data transmission ladder diagram.
Electronics 08 00335 g005
Figure 6. Scenario Flow Chart.
Figure 6. Scenario Flow Chart.
Electronics 08 00335 g006
Figure 7. Touch-Based Dual-Band Communication Service demonstration.
Figure 7. Touch-Based Dual-Band Communication Service demonstration.
Electronics 08 00335 g007
Table 1. Specifications of the human body communication (HBC) module.
Table 1. Specifications of the human body communication (HBC) module.
CharacteristicsSpecifications
ModulationFrequency Selective Digital Transmission
DuplexingTime Division Duplexing
Frequency8–22 MHz
Power supply3.3 V
Power consumption194.7 mW
Size34 mm × 87 mm
Electrode typeMetal electrode, Transparent electrode
Table 2. Specifications of transparent electrode.
Table 2. Specifications of transparent electrode.
CharacteristicsSpecifications
Size22 mm × 48 mm × 0.7 mm
Conductivity (S/m)0.12 × 106
Resistance (Ω/sq)8.6
Dielectric constant (εr)5.7
Transmittance in visible spectrum69% < T < 86%
Table 3. Comparison of touch-based dual-band (TBDB) Service with various Communication Services [1,2,5,6,21,22,23].
Table 3. Comparison of touch-based dual-band (TBDB) Service with various Communication Services [1,2,5,6,21,22,23].
CharacteristicsNFCRFIDHBCWi-FiProposed Work
Data ratePoor
(424 kbps)
Poor
(40 kbps)
Fair
(10 Mbps)
Good
(54 Mbps)
Good
(54 Mbps)
Service areaPoor
(10 cm)
Fair
(7 to 15 cm)
Poor
(touch)
Good
(90 m)
Good
(touch + 90 m)
Connection frequency13.56 MHz13.56 MHz8–22 MHz2.4 GHz8–22 MHz
Set-up timeGood
(0.1 s)
Good
(0.1 s)
Fair
(1 s)
Poor
(3–5 s)
Fair
(1 s)
Power consumptionGood
(42 dBµA/m @ 10 m)
Good
(42 dBµA/m @ 10 m)
Fair
(194.7 mW)
Poor
(975 mW)
Poor
(194.7 + 975 mW)
SecurityFairPoorGoodFairGood
AccessibilityGoodGoodGoodFairGood
FeatureFull duplexingHalf duplexingNeed contactNeed access pointEasy networking

Share and Cite

MDPI and ACS Style

Park, K.; Baek, J.J.; Kim, S.W.; Jeong, M.J.; Kim, Y.T. Touch-Based Dual-Band System Combined Human Body Communication and Wireless LAN for Wearable Devices. Electronics 2019, 8, 335. https://doi.org/10.3390/electronics8030335

AMA Style

Park K, Baek JJ, Kim SW, Jeong MJ, Kim YT. Touch-Based Dual-Band System Combined Human Body Communication and Wireless LAN for Wearable Devices. Electronics. 2019; 8(3):335. https://doi.org/10.3390/electronics8030335

Chicago/Turabian Style

Park, Kunho, Jong Jin Baek, Se Woong Kim, Min Joo Jeong, and Youn Tae Kim. 2019. "Touch-Based Dual-Band System Combined Human Body Communication and Wireless LAN for Wearable Devices" Electronics 8, no. 3: 335. https://doi.org/10.3390/electronics8030335

APA Style

Park, K., Baek, J. J., Kim, S. W., Jeong, M. J., & Kim, Y. T. (2019). Touch-Based Dual-Band System Combined Human Body Communication and Wireless LAN for Wearable Devices. Electronics, 8(3), 335. https://doi.org/10.3390/electronics8030335

Note that from the first issue of 2016, this journal uses article numbers instead of page numbers. See further details here.

Article Metrics

Back to TopTop