Utilizing a Building Information Modelling Environment to Communicate the Legal Ownership of Internet of Things-Generated Data in Multi-Owned Buildings
Abstract
1. Introduction
2. Review of Relevant Literature
- (1)
- (2)
- (3)
- (1)
- (2)
- Geospatial information systems (GIS) driven solutions for managing energy, which can represent 3D digital models and track energy usage in a geospatially referenced context [23]
- (3)
- (4)
- (5)
3. The Proposed Approach
- (1)
- Identifying relevant IFC entities for modelling the physical structure of buildings
- (2)
- Modelling ownership spaces and boundaries in IFC
- (3)
- Modelling IoT coverage spaces in IFC. Each step is explained in detail in the following subsections.
3.1. Identifying Relevant Entities for Physical Building Elements
3.2. Modelling Ownership Spaces and Boundaries
3.2.1. Modelling Ownership Spaces Defined by Physical Elements
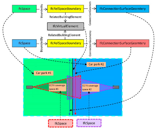
3.2.2. Modelling Ownership Spaces Defined by Virtual Elements
3.2.3. Geometric Modelling of Ownership Boundaries in IFC
3.3. Modelling IoT Coverage Spaces
4. Case Study Implementation
- (1)
- Creating physical elements of multi-owned buildings: 2D architectural CAD plans were used as the basis for creating the major building components. Revit has the ability to import these CAD plans and create architectural BIM components, such as walls, doors, windows, ceilings, floors and stairs, for existing buildings. Figure 8a show the entire physical model of the building.
- (2)
- Defining ownership spaces and boundaries: In this step, ownership spaces and boundaries related to various privately-owned properties as well as common properties in multi-owned buildings were created. The basis of defining these ownership spaces and boundaries is the subdivision plans. Therefore, a subdivision plan of the case study building to create ownership spaces and boundaries is used. First, ownership boundaries were defined using two approaches. For physical boundaries, the ‘Room Bounding’ attribute defined for physical elements such as walls, ceilings and columns are used. By checking this attribute, the physical element is automatically considered as a boundary for space. The ‘Room Separator’ or ‘Space Separator’ tools can be used to define virtual boundaries in Revit. After defining boundaries, the ‘Space’ or ‘Room’ tool can be used to create each ownership space. A wide range of ownership spaces was created for private properties (such as apartment units, parking and storage areas) and common properties (such as corridors, elevator and stair areas, and driveways in carparks). Figure 8b shows all the ownership spaces together with physical elements of the building.
- (3)
- Creating coverage spaces for the IoT devices: Coverage spaces for some IoT device examples were created to describe the geometric extent of each IoT device. In other words, these spaces show how much of the space an IoT device senses in the case study building. IoT coverage spaces have been defined using the ‘Mass’ tool in Revit. This tool provides the ability to define various spaces with different shapes depending on the type of the IoT device. For instance, spheres were created for representing the coverage of WiFi sensors while pyramids were used for describing the field of view for CCTV security cameras.
5. Discussion
6. Conclusions and Future Directions
Author Contributions
Funding
Acknowledgments
Conflicts of Interest
References
- Rowland, S. BIM to IoT: The persistence problem. In Serious Games, Interaction, and Simulation. Lecture Notes of the Institute for Computer Sciences, Social Informatics and Telecommunications Engineering; de Carvalho, C., Escudeiro, P., Coelho, A., Eds.; Springer: Heidelberg, Germany, 2016; pp. 127–137. [Google Scholar]
- Isikdag, U. BIM and IoT: A Synopsis from GIS Perspective. In Proceedings of the The International Archives of the Photogrammetry, Remote Sensing and Spatial Information Sciences, Volume XL-2/W4, Joint International Geoinformation Conference 2015, Kuala Lumpur, Malaysia, 28–30 October 2015. [Google Scholar]
- Tanga, S.; Sheldena, D.R.; Eastmana, C.M.; Pishdad-Bozorgib, P.; Gao, X. A review of building information modeling (BIM) and the internet of things(IoT) devices integration: Present status and future trends. Autom. Constr. 2019, 101, 127–139. [Google Scholar] [CrossRef]
- Feki, M.A.; Kawsar, F.; Boussard, M.; Trappeniers, L. The internet of things: The next technological revolution. Computer 2013, 46, 24–25. [Google Scholar] [CrossRef]
- Kruger, C.P.; Abu-Mahfouz, A.M.; Hancke, G.P. Rapid prototyping of a wireless sensor network gateway for the internet of things using off-the-shelf components. In Proceedings of the 2015 IEEE International Conference on Industrial Technology (ICIT), Seville, Spain, 17–19 March 2015; pp. 1926–1931. [Google Scholar]
- Johnston, N.; Reid, S. Multi-owned developments: A life cycle review of a developing research area. Prop. Manag. 2013, 31, 366–388. [Google Scholar] [CrossRef]
- Mohammadi, N.; Taylor, J.E. Smart City Digital Twins. In Proceedings of the IEEE Symposium Series on Computational Intelligence, Honolulu, HI, USA, 27 November–1 December 2017; pp. 1–5. [Google Scholar]
- Canedo, A. Industrial IoT Lifecycle via Digital Twins. In Proceedings of the International Conference on Hardware/Software Codesign and System Synthesis (CODES+ISSS), Pittsburgh, PA, USA, 1–7 October 2016. [Google Scholar] [CrossRef]
- Rajabifard, A.; Atazadeh, B.; Kalantari, M. BIM and Urban Land Administration; Taylor & Francis, CRC Press: Boca Raton, FL, USA, 2019; ISBN 1138491683. [Google Scholar]
- Atazadeh, B.; Kalantari, M.; Rajabifard, A.; Ho, S.; Champion, T. Extending a BIM-based data model to support 3D digital management of complex ownership spaces. Int. J. Geogr. Inf. Sci. 2017, 31, 499–522. [Google Scholar] [CrossRef]
- Shojaei, D.; Rajabifard, A.; Kalantari, M.; Bishop, I.D.; Aien, A. Design and development of a web-based 3D cadastral visualisation prototype. Int. J. Digit. Earth 2015. [Google Scholar] [CrossRef]
- Shojaei, D.; Olfat, H.; Rajabifard, A.; Briffa, M. Design and development of a 3D digital cadastre visualization prototype. ISPRS Int. J. Geo-Inf. 2018, 7, 384. [Google Scholar] [CrossRef]
- Teizer, J.; Wolf, M.; Golovina, O.; Perschewski, M.; Propach, M.; Neges, M.; König, M. Internet of Things (IoT) for integrating environmental and localization data in Building Information Modeling (BIM). In Proceedings of the 34th International Symposium on Automation and Robotics in Construction, Taipei, Taiwan, 28 June–1 July 2017; Vilnius Gediminas Technical University, Department of Construction Economics & Property: Vilnius, Lithuania, 2017; pp. 1–7. [Google Scholar]
- Dave, B.; Buda, A.; Nurminen, A.; Främling, K. A framework for integrating BIM and IoT through open standards. Autom. Constr. 2018, 95, 35–45. [Google Scholar] [CrossRef]
- Oppermann, L.; Shekow, M.; Bicer, D. Mobile cross-media visualisations made from building information modelling data. In Proceedings of the 18th International Conference on Human-Computer Interaction with Mobile Devices and Services Adjunct, Florence, Italy, 6–9 September 2016; pp. 823–830. [Google Scholar] [CrossRef]
- Genty, A. Virtual Reality for the construction industry, The CALLISTO-SARI project, benefits for BOUYGUES CONSTRUCTION. In Proceedings of the 2015 Virtual Reality International Conference, Laval, France, 8–10 April 2015. [Google Scholar] [CrossRef]
- Kiani, A.; Salman, A.; Riaz, Z. Real-time environmental monitoring, visualization, and notification system for construction H&S management. J. Inf. Technol. Constr. 2014, 19, 72–91. [Google Scholar]
- Kanan, R.; Elhassan, O.; Bensalem, R. An IoT-based autonomous system for workers’ safety in construction sites with real-time alarming, monitoring, and positioning strategies. Autom. Constr. 2018, 88, 73–86. [Google Scholar] [CrossRef]
- Vähä, P.; Heikkilä, T.; Kilpeläinen, P.; Järviluoma, M.; Gambao, E. Extending automation of building construction—Survey on potential sensor technologies and robotic applications. Autom. Constr. 2013, 36, 168–178. [Google Scholar] [CrossRef]
- Zhong, R.Y.; Peng, Y.; Xue, F.; Fang, J.; Zou, W.; Luo, H.; Ng, S.T.; Lu, W.; Shen, G.Q.P.; Huang, G.Q. Prefabricated construction enabled by the Internet-of-Things. Autom. Constr. 2017, 76, 59–70. [Google Scholar] [CrossRef]
- Oti, A.H.; Kurul, E.; Cheung, F.; Tah, J.H.M. A framework for the utilization of Building Management System data in building information models for building design and operation. Autom. Constr. 2016, 72, 195–210. [Google Scholar] [CrossRef]
- Pärn, E.A.; Edwards, D.J. Conceptualising the FinDD API plug-in: A study of BIM-FM integration. Autom. Constr. 2017, 80, 11–21. [Google Scholar] [CrossRef]
- Kim, S.A.; Shin, D.; Choe, Y.; Seibert, T.; Walz, S.P. Integrated energy monitoring and visualization system for Smart Green City development: Designing a spatial information integrated energy monitoring model in the context of massive data management on a web based platform. Autom. Constr. 2012, 22, 51–59. [Google Scholar] [CrossRef]
- Li, N.; Becerik-Gerber, B.; Krishnamachari, B.; Soibelman, L. A BIM centered indoor localization algorithm to support building fire emergency response operations. Autom. Constr. 2014, 42, 78–89. [Google Scholar] [CrossRef]
- Cho, J.; Lee, G.; Lee, S. An automated direction setting algorithm for a smart exit sign. Autom. Constr. 2015, 59, 139–148. [Google Scholar] [CrossRef]
- Kuenzel, R.; Teizer, J.; Mueller, M.; Blickle, A. SmartSite: Intelligent and autonomous environments, machinery, and processes to realize smart road construction projects. Autom. Constr. 2016, 71, 21–33. [Google Scholar] [CrossRef]
- Riaz, Z.; Arslan, M.; Kiani, A.K.; Azhar, S. CoSMoS: A BIM and wireless sensor based integrated solution for worker safety in confined spaces. Autom. Constr. 2014, 45, 96–106. [Google Scholar] [CrossRef]
- Ibem, E.O.; Laryea, S. Survey of digital technologies in procurement of construction projects. Autom. Constr. 2014, 46, 11–21. [Google Scholar] [CrossRef]
- Ding, K.; Shi, H.; Hui, J.; Liu, Y.; Zhu, B.; Zhang, F.; Cao, W. Smart steel bridge construction enabled by BIM and Internet of Things in industry 4.0: A framework. In Proceedings of the 2018 IEEE 15th International Conference on Networking, Sensing and Control (ICNSC), Zhuhai, China, 27–29 March 2018; pp. 1–5. [Google Scholar]
- Matthews, J.; Love, P.E.D.; Heinemann, S.; Chandler, R.; Rumsey, C.; Olatunj, O. Real time progress management: Re-engineering processes for cloud-based BIM in construction. Autom. Constr. 2015, 58, 38–47. [Google Scholar] [CrossRef]
- Teizer, J.; Cheng, T.; Fang, Y. Location tracking and data visualization technology to advance construction ironworkers’ education and training in safety and productivity. Autom. Constr. 2013, 35, 53–68. [Google Scholar] [CrossRef]
- Li, H.; Lu, M.; Chan, G.; Skitmore, M. Proactive training system for safe and efficient precast installation. Autom. Constr. 2015, 49, 163–174. [Google Scholar] [CrossRef]
- Tezel, B.A.; Aziz, Z.U.H. From conventional to IT based visual management: A conceptual discussion for lean construction. J. Inf. Technol. Constr. 2017, 22, 220–246. [Google Scholar]
- Pouke, M.; Virtanen, J.-P.; Badri, M.; Ojala, T. Comparison of two workflows for Web-based 3D smart home visualizations. In Proceedings of the 2018 IEEE International Conference on Future IoT Technologies (Future IoT), Eger, Hungary, 18–19 January 2018; pp. 1–8. [Google Scholar]
- Dave, B.; Kubler, S.; Främling, K.; Koskela, L. Opportunities for enhanced lean construction management using Internet of Things standards. Autom. Constr. 2016, 61, 86–97. [Google Scholar] [CrossRef]
- Ikonen, J.; Knutas, A.; Hämäläinen, H.; Ihonen, M.; Porras, J.; Kallonen, T. Use of embedded RFID tags in concrete element supply chains. J. Inf. Technol. Constr. 2013, 18, 119–147. [Google Scholar]
- Becerik-Gerber, B.; Jazizadeh, F.; Li, N.; Calis, G. Application areas and data requirements for BIM-enabled facilities management. J. Constr. Eng. Manag. 2011, 138, 431–442. [Google Scholar] [CrossRef]
- Chen, K.; Lu, W.; Peng, Y.; Rowlinson, S.; Huang, G.Q. Bridging BIM and building: From a literature review to an integrated conceptual framework. Int. J. Proj. Manag. 2015, 33, 1405–1416. [Google Scholar] [CrossRef]
- Shen, W.; Hao, Q.; Xue, Y. A loosely coupled system integration approach for decision support in facility management and maintenance. Autom. Constr. 2012, 25, 41–48. [Google Scholar] [CrossRef]
- Kang, T.-W.; Choi, H.-S. BIM perspective definition metadata for interworking facility management data. Adv. Eng. Informatics 2015, 29, 958–970. [Google Scholar] [CrossRef]
- Motamedi, A.; Hammad, A.; Asen, Y. Knowledge-assisted BIM-based visual analytics for failure root cause detection in facilities management. Autom. Constr. 2014, 43, 73–83. [Google Scholar] [CrossRef]
- McGlinn, K.; Yuce, B.; Wicaksono, H.; Howell, S.; Rezgui, Y. Usability evaluation of a web-based tool for supporting holistic building energy management. Autom. Constr. 2017, 84, 154–165. [Google Scholar] [CrossRef]
- Tomašević, N.M.; Batić, M.Č.; Blanes, L.M.; Keane, M.M.; Vraneš, S. Ontology-based facility data model for energy management. Adv. Eng. Informatics 2015, 29, 971–984. [Google Scholar] [CrossRef]
- Radulovic, F.; Poveda-Villalón, M.; Vila-Suero, D.; Rodríguez-Doncel, V.; García-Castro, R.; Gómez-Pérez, A. Guidelines for Linked Data generation and publication: An example in building energy consumption. Autom. Constr. 2015, 57, 178–187. [Google Scholar] [CrossRef]
- Patti, E.; Mollame, A.; Erba, D.; Dalmasso, D.; Osello, A.; Macii, E.; Acquaviva, A. Combining Building Information Modelling and Ambient Data in Interactive Virtual and Augmented Reality Environments. IT Prof. 2017. [Google Scholar] [CrossRef]
- Peng, S.; Su, G.; Chen, J.; Du, P. Design of an IoT-BIM-GIS Based Risk Management System for Hospital Basic Operation. In Proceedings of the 2017 IEEE Symposium on Service-Oriented System Engineering (SOSE), San Francisco, CA, USA, 6–9 April 2017; pp. 69–74. [Google Scholar]
- Srinivasan, R.; Kibert, C.; Thakur, S.; Ahmed, I.; Fishwick, P.; Ezzell, Z.; Lakshmanan, J. Preliminary research in dynamic-BIM (D-BIM) workbench development. In Proceedings of the Winter Simulation Conference, Berlin, Germany, 9–12 December 2012; p. 53. [Google Scholar]
- Dong, B.; O’Neill, Z.; Li, Z. A BIM-enabled information infrastructure for building energy Fault Detection and Diagnostics. Autom. Constr. 2014, 44, 197–211. [Google Scholar] [CrossRef]
- Woo, J.-H.; Peterson, M.A.; Gleason, B. Developing a virtual campus model in an interactive game-engine environment for building energy benchmarking. J. Comput. Civ. Eng. 2016, 30, C4016005. [Google Scholar] [CrossRef]
- Ufuk Gökçe, H.; Umut Gökçe, K. Integrated system platform for energy efficient building operations. J. Comput. Civ. Eng. 2013, 28, 5014005. [Google Scholar] [CrossRef]
- Kazmi, A.H.; O’grady, M.J.; Delaney, D.T.; Ruzzelli, A.G.; O’hare, G.M.P. A review of wireless-sensor-network-enabled building energy management systems. ACM Trans. Sens. Networks 2014, 10, 66. [Google Scholar] [CrossRef]
- Yoon, H.; Shiftehfar, R.; Cho, S.; Spencer Jr, B.F.; Nelson, M.E.; Agha, G. Victim localization and assessment system for emergency responders. J. Comput. Civ. Eng. 2015, 30, 4015011. [Google Scholar] [CrossRef]
- Chen, A.Y.; Chu, J.C. TDVRP and BIM integrated approach for in-building emergency rescue routing. J. Comput. Civ. Eng. 2016, 30, C4015003. [Google Scholar] [CrossRef]
- Cheng, M.-Y.; Chiu, K.-C.; Hsieh, Y.-M.; Yang, I.-T.; Chou, J.-S.; Wu, Y.-W. BIM integrated smart monitoring technique for building fire prevention and disaster relief. Autom. Constr. 2017, 84, 14–30. [Google Scholar] [CrossRef]
- Lee, J.; Jeong, Y.; Oh, Y.-S.; Lee, J.-C.; Ahn, N.; Lee, J.; Yoon, S.-H. An integrated approach to intelligent urban facilities management for real-time emergency response. Autom. Constr. 2013, 30, 256–264. [Google Scholar] [CrossRef]
- Rajabifard, A.; Atazadeh, B.; Kalantari, M. A Critical Evaluation of 3D Spatial Information Models for Managing Legal Arrangements of Multi Owned Developments in Victoria, Australia. Int. J. Geogr. Inf. Sci. 2018. [Google Scholar] [CrossRef]
- Atazadeh, B.; Rajabifard, A.; Kalantari, M. Connecting LADM and IFC Standards—Pathways towards an Integrated Legal-Physical Model. In Proceedings of the 7th International FIG Workshop on the Land Administration Domain Model, Zagreb, Croatia, 11–13 April 2018; Lemmen, C., van Oosterom, P., Eds.; International Federation of Surveyors (FIG): Zagreb, Croatia, 2018; pp. 89–102. [Google Scholar]
- Atazadeh, B.; Rajabifard, A.; Kalantari, M. Assessing performance of three BIM-based views of buildings for communication and management of vertically stratified legal interests. ISPRS Int. J. Geo-Inf. 2017, 6, 198. [Google Scholar] [CrossRef]
- Mendes, R.; Vilela, J. Privacy-Preserving Data Mining: Methods, Metrics and Applications. IEEE Access 2017, PP, 1. [Google Scholar] [CrossRef]
- Könings, B.; Schaub, F.; Kargl, F.; Weber, M. Towards Territorial Privacy in Smart Environments. In Proceedings of the Intelligent Information Privacy Management (Privacy 2010), AAAI Spring Symposium, Palo Alto, CA, USA, 22–24 March 2010; Stanford University: Stanford, CA, USA, 2010. [Google Scholar]











© 2019 by the authors. Licensee MDPI, Basel, Switzerland. This article is an open access article distributed under the terms and conditions of the Creative Commons Attribution (CC BY) license (http://creativecommons.org/licenses/by/4.0/).
Share and Cite
Atazadeh, B.; Olfat, H.; Rismanchi, B.; Shojaei, D.; Rajabifard, A. Utilizing a Building Information Modelling Environment to Communicate the Legal Ownership of Internet of Things-Generated Data in Multi-Owned Buildings. Electronics 2019, 8, 1258. https://doi.org/10.3390/electronics8111258
Atazadeh B, Olfat H, Rismanchi B, Shojaei D, Rajabifard A. Utilizing a Building Information Modelling Environment to Communicate the Legal Ownership of Internet of Things-Generated Data in Multi-Owned Buildings. Electronics. 2019; 8(11):1258. https://doi.org/10.3390/electronics8111258
Chicago/Turabian StyleAtazadeh, Behnam, Hamed Olfat, Behzad Rismanchi, Davood Shojaei, and Abbas Rajabifard. 2019. "Utilizing a Building Information Modelling Environment to Communicate the Legal Ownership of Internet of Things-Generated Data in Multi-Owned Buildings" Electronics 8, no. 11: 1258. https://doi.org/10.3390/electronics8111258
APA StyleAtazadeh, B., Olfat, H., Rismanchi, B., Shojaei, D., & Rajabifard, A. (2019). Utilizing a Building Information Modelling Environment to Communicate the Legal Ownership of Internet of Things-Generated Data in Multi-Owned Buildings. Electronics, 8(11), 1258. https://doi.org/10.3390/electronics8111258

