A High-Resolution Measurement System Designed for Semiconductor Microcalorimetry Sensors
Abstract
1. Introduction
2. Overview of Measurement Systems Designed for Microcalorimeters
3. Construction and Properties of a XEN-NCM9924 Microcalorimeter
3.1. Undocumented Properties of the XEN-NCM9924 Microcalorimeter Interactions between the Elements
- the influence of the heating resistors on the thermopile common mode voltage;
- the influence of the diode current on the thermopile voltage;
- the influence of the heating resistors on diode voltage.
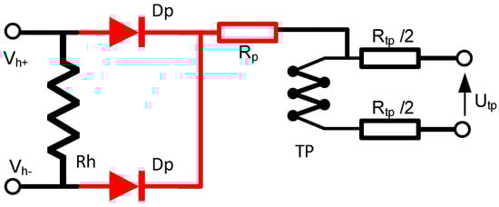
3.1.1. Interactions between the Heating Resistors and the Thermopile
3.1.2. Interactions between the Diode and the Thermopile
3.1.3. Interactions between the Heater and the Diode
- normal mode-thermopile voltage measurement—heating element connected, diode disconnected;
- temperature measurement of cold junctions—diode connected to the measurement system and polarised with 50 µA current, heater disconnected, thermopile voltage not measured.
4. Design of the Control and Measurement System
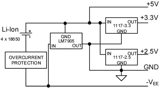
4.1. Power Supply System
- a comparator system with an adjustable threshold detecting battery voltage drop below 10 V (2.5 V per cell);
- an LED that indicates the battery status.
4.2. The Control System of the Heating Element
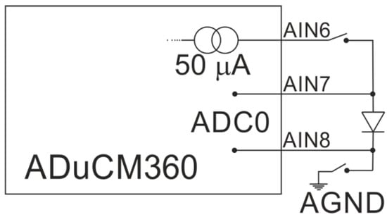
4.3. The Diode Voltage Measurement
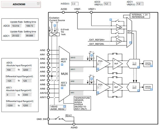
4.4. Configuration of the Analogue Part of the ADuCM360 Microcontroller
4.4.1. Configuration of the Analogue Inputs
4.4.2. Configuration of the Analogue Output
4.4.3. Data Transmission
- (a)
- Step mode. In this mode, one of seven predefined voltages is provided to the heater terminals. The voltage is switched by sending a one-character command to the processor. Using this mode, the higher-level system (control device) can execute a square wave with any duty factor and selectable amplitude as well as a stepped waveform.
- (b)
- Linear power increasing mode. In this mode, a voltage that is proportional to the square root of time is applied to the heater. This represents a linear increase in power. Similarly, power that decreases linearly over time can be obtained. The linear increase or decrease in power is triggered by a one-character command.
- (c)
- Sinusoidal mode. In this mode, the analogue output voltage is given in the form of a full-wave rectified sinusoidal waveform: U(t)= Um·|sin(πft)|. The power on the heater, therefore, has the form P(t)=P0-P0·cos(2πft). The frequency of the power changes ft can be 10 Hz or 2.4 Hz.
4.5. The Layout of the Microacalorimetry Control and Measurement System
5. Metrological Properties of the Measurement System
5.1. Resolution of the Analogue to Digital Converter
- RMS noise;
- peak-to-peak voltage Vp-p;
- average voltage VOFFS;
- ENOB—this value was determined in the same way as in the producer’s note for the ADuMC360 [37], according to:
5.2. Impact of the Interference Connected with Data Transmission
- battery power supply;
- galvanic isolation of the communication interface;
- the separation of the ground plane for the analogue and digital parts.
- separation using a 6N137 optocoupler;
- separation using an ADuM1201 transformer digital isolator.
5.3. Evaluation of the Measurement Device Resolution
- a constant voltage (in this case, it was around 156 µV);
- a slow voltage change on the thermopile (drift) at the level of several µV;
- voltage noise at the thermopile.
- RMS noise;
- peak-to-peak voltage Vp-p;
- the ENOB.
- measurements with the simultaneous transmission of data through the optocoupler isolator (6N137);
- measurements with the simultaneous transmission of data through the transformer digital isolator (ADuM1201AR);
- with the data transmission disabled (the data were collected in the microcontroller memory and then transmitted to the computer).
- Galvanic isolation with the transformer digital isolator gave slightly less voltage noise than the optocoupler solution (Table 2);
- turning off the digital transmission only slightly improved the resolution.
5.4. Diode Temperature Sensor Properties
6. Examples of Application
7. Conclusions
Author Contributions
Funding
Acknowledgments
Conflicts of Interest
References
- Malcher, A.; Pietraszek, S.; Przybyła, T. Hybrid QRS detection circuit based on dynamic reconfigurable field programmable analog array. IFAC Proc. Vol. 2010, 43, 48–53. [Google Scholar] [CrossRef]
- Al-Naseem, O.; El-Sayed, M. Analysis of electrical and non-electrical causes of variable frequency drive failures. In Proceedings of the 9th IEEE International Symposium on Diagnostics for Electric Machines, Power Electronics and Drives (SDEMPED), Valencia, Spain, 27–30 August 2013; pp. 221–226. [Google Scholar]
- Falkowski, P.; Malcher, A. Audio signal processing based on dynamically programmable analog arrays. In Proceedings of the International Conference on Signal and Electronic Circuits (ICSES), Gliwice, Poland, 7–10 September 2010; pp. 29–32. [Google Scholar]
- Kasprzyk, J.; Krauze, P.; Budzan, S.; Rzepecki, J. Vibration control in semi-active suspension of the experimental off-road vehicle using information about suspension deflection. Arch. Control Sci. 2017, 27, 251–261. [Google Scholar] [CrossRef]
- Krauze, P.; Kasprzyk, J.; Kozyra, A.; Rzepecki, J. Experimental analysis of vibration control algorithms applied for an off-road vehicle with magnetorheological dampers. J. Low Freq. Noise Vib. Act. Control 2018, 37, 619–639. [Google Scholar] [CrossRef]
- Mazur, K.; Wrona, S.; Pawelczyk, M. Active noise control for a washing machine. Appl. Acoust. 2019, 146, 89–95. [Google Scholar] [CrossRef]
- Chraponska, A.; Wrona, S.; Rzepecki, J.; Mazur, K.; Pawelczyk, M. Active structural acoustic control of an active casing placed in a corner. Appl. Sci. 2019, 9, 1059. [Google Scholar] [CrossRef]
- Popowicz, A.; Malcher, A.; Bernacki, K.; Fietkiewicz, K. A Passive FPAA-Based RF Scatter Meteor Detector. Publ. Astron. Soc. Pac. 2015, 127, 152–160. [Google Scholar] [CrossRef]
- Popowicz, A. Analysis of dark current in BRITE nanostellite CCD sensors. Sensors 2018, 18, 479. [Google Scholar] [CrossRef]
- Oliwa, W.; Wieczorek, G. Fast and accurate frequency meter using the interpolated DFT method. Elektron. Elektrotechnika 2017, 23, 43–46. [Google Scholar] [CrossRef]
- Enchev, G.; Djagarov, N.; Grozdev, Z. Plug and play system for monitoring of electrical and non-electrical data. In Proceedings of the 20th International Symposium on Electrical Apparatus and Technologies (SIELA), Bourgas, Bulgaria, 3–6 June 2018; pp. 1–5. [Google Scholar]
- Mariana, F.; Buchholz, F.; Lerchner, J.; Neu, T.R.; Harms, H.; Maskow, T. Chip-calorimetric monitoring of biofilm eradication with antibiotics provides mechanistic information. Int. J. Med Microbiol. 2013, 303, 158–165. [Google Scholar] [CrossRef]
- Yi, F.; La Van, D. Nanoscale thermal analysis for nanomedicine by nanocalorimetry. Wiley Interdiscip. Rev. Nanomed. Nanobiotechnol. 2012, 4, 31–41. [Google Scholar] [CrossRef]
- Maskow, T.; Paufler, S. What does calorimetry and thermodynamics of living cells tell us? Methods 2015, 76, 3–10. [Google Scholar] [CrossRef] [PubMed]
- Gaddes, D.; Demirel, M.; Reeves, W.; Tadigadapa, S. Remote calorimetric detection of urea via flow injection analysis. Analyst 2015, 140, 8033–8040. [Google Scholar] [CrossRef] [PubMed]
- Braissant, O.; Wirz, D.; Göpfert, B.; Daniels, A. Biomedical use of isothermal microcalorimeters. Sensors 2010, 10, 9369–9383. [Google Scholar] [CrossRef] [PubMed]
- Toda, A.; Taguchi, K.; Nozaki, K. Fast limiting behavior of the melting kinetics of polyethylene crystals examined by fast-scan calorimetry. Thermochim. Acta 2019, 677, 211–216. [Google Scholar] [CrossRef]
- Abdelaziz, A.; Zaitsau, D.; Buzyurov, A.; Minakov, A.; Verevkin, S.; Schick, C. Fast scanning calorimetry: Sublimation thermodynamics of low volatile and thermally unstable compounds. Thermochim. Acta 2019, 676, 249–262. [Google Scholar] [CrossRef]
- Thomas, D.; Zhuravlev, Z.; Wurm, A.; Schick, C.; Cebe, P. Fundamental thermal properties of polyvinyl alcohol by fast scanning calorimetry. Polymer 2018, 137, 145–155. [Google Scholar] [CrossRef]
- Xensor Integration Webpage. Available online: http://www.xensor.nl/pdffiles/sheets/nanoliq.pdf (accessed on 9 September 2019).
- Choiński, D.; Wodołażski, A.; Skupin, P.; Stachańczyk, D.; Niedźwieź, M. Analysis of the thermal properties of a heat flow chip calorimeter using CFD. Appl. Therm. Eng. 2016, 96, 508–518. [Google Scholar] [CrossRef]
- Padovani, R.; Lehnert, T.; Gijs, M. A microcalorimetric platform for studying the heat produced by chemical reactions in microliter volumes. In Proceedings of the 19th International Conference on Miniaturized Systems for Chemistry and Life Sciences, Gyeongju, Korea, 25–29 October 2015; pp. 1861–1863. [Google Scholar]
- Kłopot, T.; Choinski, D.; Skupin, P.; Szczypka, D. Metamorphic controller for collaborative design of an optimal structure of the control system. In Proceedings of the International Conference on Cooperative Design, Visualization and Engineering, Lecture Notes in Computer Science, Seattle, WA, USA, 14–17 September 2014; pp. 230–237. [Google Scholar]
- Padovani, R.; Lehnert, T.; Trouillon, R.; Gijs, M. Nanocalorimetric platform for accurate thermochemical studies in microliter volumes. RSC Adv. 2015, 5, 97133–97142. [Google Scholar] [CrossRef]
- Lerchner, J.; Maskow, T.; Wolf, G. Chip calorimetry and its use for biochemical and cell biological investigations. Chem. Eng. Process. 2008, 47, 991–999. [Google Scholar] [CrossRef]
- Choiński, D.; Niedźwieź, M. From micro-scale reactors to macro-scale process control: Potential use of chip calorimetry. In Proceedings of the 18th International Conference on Methods & Models in Automation & Robotics (MMAR), Międzyzdroje, Poland, 26–29 August 2013; pp. 639–644. [Google Scholar]
- Carreto-Vazquez, V.H.; Liu, Y.S.; Bukur, D.B.; Mannan, M.S. Chip-scale calorimeters: Potential uses in chemical engineering. J. Loss Prev. Process Ind. 2011, 24, 34–42. [Google Scholar] [CrossRef]
- Parr, G.; Santagata-Iervolino, E.; van Herwaarden, A.; Wien, W.; Vellekoop, M. Thermal characterization of microliter amounts of liquids by a micromachined calorimetric transducer. In Proceedings of the IEEE 22nd International Conference on Micro Electro Mechanical Systems, Sorrento, Italy, 25–29 January 2009; pp. 535–538. [Google Scholar]
- Herwaarden, S.V.; Iervolino, E.; van Herwaarden, F.; Wijffels, T.; Leenaers, A.; Mathot, V. Design, performance and analysis of thermal lag of the UFS1 twin-calorimeter chip for fast scanning calorimetry using the Mettler-Toledo Flash DSC 1. Thermochim. Acta 2011, 522, 46–52. [Google Scholar] [CrossRef]
- Yuan, M.; Yu, J.; Cao, H.; Xu, F. Effective improvement in performance of a miniature FIA-calorimetric biosensing system via denoising column addition and flow rate optimization. Sens. Actuators B Chem. 2016, 229, 492–498. [Google Scholar] [CrossRef]
- van Herwaardena, S. Micro-sensors for Analysis Equipment: Research and Innovation. In Proceedings of the Eurosensor XXIV Conference, Linz, Austria, 5–8 September 2010; pp. 464–467. [Google Scholar]
- Padovani, R. Thermal Microsensors for in Vitro and in Vivo Monitoring of Chemical and Biological Processes. Ph.D. Thesis, École Polytechnique Fédérale de Lausanne (EPFL), Lausanne, Switzerland, 2016. [Google Scholar]
- Schick, C.; Mathot, V. Fast Scanning Calorimetry, Christoph Schick, 1st ed.; Springer International Publishing AG: Cham, Switzerland, 2016. [Google Scholar]
- Socorro, F.; de Rivera, P.J.R.; de Rivera, M.R.; de Rivera, M.R. Mathematical model for localised and surface heat flux of the human body obtained from measurements performed with a calorimetry minisensor. Sensor 2017, 17, 2749. [Google Scholar] [CrossRef] [PubMed]
- Bannov, A.; Prášek, J.; Jašek, O.; Zajíčková, L. Investigation of pristine graphite oxide as room-temperature chemiresistive ammonia gas sensing material. Sensors 2017, 17, 320. [Google Scholar] [CrossRef] [PubMed]
- Socorro, F.; de Rivera, P.J.R.; de Rivera, M.R. Calorimetry minisensor for the localised measurement of surface heat dissipated from the human body liquid nanocalorimeter. Sensors 2016, 16, 1864. [Google Scholar] [CrossRef] [PubMed]
- Analog Devices Webpage. Available online: https://www.analog.com/media/en/technical-documentation/data-sheets/ADuCM360_361.pdf (accessed on 9 September 2019).
- Shringarpure, K.; Pan, S.; Kim, J.; Fan, J.; Achkir, B.; Archambeault, B.; Drewniak, J. Sensitivity analysis of a circuit model for power distribution network in a multilayered printed circuit board. Trans. Electromagn. Compat. 2017, 59, 1993–2001. [Google Scholar] [CrossRef]
- Shen, Y.; Wang, H.; Blaabjerg, F.; Zhao, H.; Long, T. Thermal modeling and design optimization of PCB vias and pads. IEEE Trans. Power Electron. 2019. [Google Scholar] [CrossRef]
- Bernacki, K.; Rymarski, Z. Electromagnetic compatibility of voltage source inverters for uninterruptible power supply system depending on the pulse-width modulation scheme. IET Power Electron. 2015, 8, 1026–1034. [Google Scholar] [CrossRef]
- Bernacki, K.; Rymarski, Z.; Dyga, Ł. Selecting the coil core powder material for the output filter of a voltage source inverter. Electron. Lett. 2017, 53, 1068–1069. [Google Scholar] [CrossRef]


















| Property | Value |
|---|---|
| membrane size | 8.3 × 8.3 mm2 |
| membrane thickness | 22 μm |
| power sensitivity in air at 1013 mbar | 1.2–2.4 V/W |
| thermopile resistance | 50 kΩ |
| thermopile temperature sensitivity | 50 mV/K |
| heater resistance (R1-R3) | 0.25 kΩ (measured 0.278–0.281 kΩ) |
| heater resistance (R1-R2) semiconductor heater resistance | 1 kΩ (measured 0.824–0.826 kΩ) 0.44 kΩ (measured 0.448–0.451 kΩ) |
| Sampling Frequency | Operating Parameters | RMS Noise [µV] | Vp-p [µV] | ENOB (Effective Number of Bits) |
|---|---|---|---|---|
| 10 Hz | Without transmission | 0.2321 | 1.378 | 20.039 |
| With transmission (6N137) | 0.2847 | 1.561 | 19.744 | |
| With transmission (ADuM1201AR) | 0.2469 | 1.405 | 19.949 | |
| 20 Hz | Without transmission | 0.3273 | 1.704 | 19.543 |
| With transmission (6N137) | 0.3584 | 2.055 | 19.411 | |
| With transmission (ADuM1201AR) | 0.3458 | 1.788 | 19.464 | |
| 50 Hz | Without transmission | 0.4981 | 2.549 | 18.937 |
| With transmission (6N137) | 0.5516 | 3.408 | 18.789 | |
| With transmission (ADuM1201AR) | 0.5360 | 3.368 | 18.831 | |
| 100 Hz | Without transmission | 0.6433 | 3.4121 | 18.5680 |
| With transmission (6N137) | 0.7252 | 5.1253 | 18.3951 | |
| With transmission (ADuM1201AR) | 0.7091 | 4.6038 | 18.4275 |
© 2019 by the authors. Licensee MDPI, Basel, Switzerland. This article is an open access article distributed under the terms and conditions of the Creative Commons Attribution (CC BY) license (http://creativecommons.org/licenses/by/4.0/).
Share and Cite
Malcher, A.; Bernacki, K.; Skupin, P.; Choiński, D. A High-Resolution Measurement System Designed for Semiconductor Microcalorimetry Sensors. Electronics 2019, 8, 1147. https://doi.org/10.3390/electronics8101147
Malcher A, Bernacki K, Skupin P, Choiński D. A High-Resolution Measurement System Designed for Semiconductor Microcalorimetry Sensors. Electronics. 2019; 8(10):1147. https://doi.org/10.3390/electronics8101147
Chicago/Turabian StyleMalcher, Andrzej, Krzysztof Bernacki, Piotr Skupin, and Dariusz Choiński. 2019. "A High-Resolution Measurement System Designed for Semiconductor Microcalorimetry Sensors" Electronics 8, no. 10: 1147. https://doi.org/10.3390/electronics8101147
APA StyleMalcher, A., Bernacki, K., Skupin, P., & Choiński, D. (2019). A High-Resolution Measurement System Designed for Semiconductor Microcalorimetry Sensors. Electronics, 8(10), 1147. https://doi.org/10.3390/electronics8101147

