Next Article in Journal
Charuco Board-Based Omnidirectional Camera Calibration Method
Next Article in Special Issue
Embedded Microcontroller with a CCD Camera as a Digital Lighting Control System
Previous Article in Journal
A Comprehensive IoT Node Proposal Using Open Hardware. A Smart Farming Use Case to Monitor Vineyards
Previous Article in Special Issue
An Energy Management Platform for Public Buildings
 
 
Font Type:
Arial Georgia Verdana
Font Size:
Aa Aa Aa
Line Spacing:
Column Width:
Background:
Article

Real-Time Autonomous System for Structural and Environmental Monitoring of Dynamic Events

Department of Industrial and Information Engineering and Economics, University of L’Aquila, 67100 L’Aquila, Italy
*
Author to whom correspondence should be addressed.
Electronics 2018, 7(12), 420; https://doi.org/10.3390/electronics7120420
Submission received: 31 October 2018 / Revised: 1 December 2018 / Accepted: 3 December 2018 / Published: 10 December 2018

Abstract

:
This paper deals with the definition and analysis of a complete electronic system for the detection and monitoring of stability characteristics in complex scenarios such as structural elements or environmental events. For instance, it may be successfully adopted to detect rockfall events on protection barriers, as well as to monitor landslides or the integrity of structures like bridges and buildings. The system is completely autonomous thanks to the implementation of an energy harvesting architecture and realizes a wireless sensor network whose nodes are auto-configurable, making it possible to freely arrange them in situ. The continuously collected data are relative to acceleration, inclination, position, and temperature of each node. These data are transmitted and stored on a remote web server devoted to the automatic management of alarms and accessible for data consulting. The proposed system is currently operating in different experimental fields in Italy.

Graphical Abstract

1. Introduction

Dangerous natural hazards like landslides and rock fall events are even more common in many areas, especially in mountainous regions, and due to geological and climate changes. These phenomena represent a continuous risk for the population, threatening the roads and railways transit and not rarely also human infrastructure. Some solutions like physical barriers (drape nets, rock gabions, rock fall catchment fences) or indirect remedies based on reforestation or terracing works are trying to mitigate the effects of these serious risks, but these prevention activities cannot be enough to ensure safety [1,2,3,4,5].
Another crucial aspect relative to safety can be addressed to the integrity of structures and buildings. These operas, even if realized in concrete, or even more in wooden timber for instance, are still sensitive to environmental parameters and maintenance and may have a long-term degradation. Also, reinforced concrete structural elements, like pillars used to realize bridges or buildings, may be damaged by humidity or thermic stresses, beyond mechanical stresses, and cause problems for the stability of structures. And in many cases, it is difficult to perform the periodic monitoring activities necessary to plan suitable maintenance operations [6,7,8,9,10,11,12,13].
This work has been conceived with the aim to provide a feasible and functional solution for the automatic monitoring of structural parameters, allowing for control of the dynamic behavior of the target application and so adopting the necessary actions for any criticisms. A preliminary and limited solution of the system has been already reported in [14]. The system here proposed is an autonomous wireless sensor network (WSN) composed by sensing nodes and a datalogger in charge of data management and transmission on a remote web server. The sensing nodes can be installed on a rock drape making use, for instance, of wire mesh, cable netting, or ring nets, as well as on a test beam for tracking any change in a landslide, a pillar, or a structural element of a building. In fact, the sensing elements are able to catch automatically any information about vibrations, inclinations, position, and temperature of the element which the node is installed on. In addition, the WSN can be freely arranged on the site under analysis and the system is completely autonomous thanks to the use of energy harvesting architecture mounted directly on board on each node [15,16,17,18]. All these characteristics allow complete control of the dynamic of the structure or site, and to take in advance the needed action necessary to prevent any damage or risk for humans, also thanks to the possibility of activating automatic warning messages and systems.
Both nodes and datalogger have been fabricated thank to a spinoff company and are now almost industrialized products; after long tests also on hostile scenarios they have been installed and are now operating in experimental fields and buildings.

2. Hardware System

The proposed system has been developed both at hardware and firmware level. At hardware level, it is realized with three building blocks: the sensing node which in turn can be configured as a pure sensing element or a combined repeater/sensing element and the data logger. The WSN can be freely arranged on the site of interest and the network architecture organized in agreement with the environmental characteristics, since each datalogger is capable of identifying and managing data coming from a maximum of 1024 nodes. The system is completely autonomous thanks to the use of the energy harvesting system, so ensuring a long-term functionality with reduced installation costs and maintenance requirements. Both the nodes and the datalogger are provided with a solar panel and an accumulator that ensure complete functionality for several days also without solar irradiation. The system works in the free UHF frequency band and operates at 433 MHz, while the data transmission on a dedicated web server is performed by using a GSM mobile link. The monitoring activity can work both on demand with an asynchronous interrogation of the nodes, or in free-running operations, with the system that samples all sensors at a pre-fixed time interval. In general, the system operates in deep sleep mode for power saving and it wakes-up when an event occurs. The data storage and transmission procedure have been carefully taken into account. Each node stores the acquired data and iterates the transmission to the data logger after a pre-fixed time step in case of a fault, while the data logger records all the data internally on a SD memory and by using the GSM protocol tries continuous connection to the web server in case of connection loss. Also, the sensitivity of each sensing parameter can be freely set in agreement with the environmental conditions. As a summary, the proposed system realizes the following key-points:
  • Autonomous and automatic operations;
  • Long term operations;
  • Wireless transmission on a free frequency band;
  • Custom communication protocol;
  • Custom architecture (point to multi-point, point-to-point, direct link, or with redundancy, etc.);
  • Up to 1024 sensing nodes;
  • Auto-configuration of the system;
  • Multi parameters monitoring capability: vibrations, inclinations, position, and temperature;
  • Both synchronous and asynchronous operations;
  • Automatic data management and storage;
  • Automatic alerts and warnings system activation;
In the following sections, both the sensing nodes and the datalogger are better described at hardware level.

2.1. Sensing Node

The sensing node is an intelligent device with a control unit and sensors. In addition, a communication architecture and an energy harvesting unit for power management are provided to the system in order to provide wireless communications and autonomous operations capabilities (Figure 1). The node makes use of a low-power microcontroller, the Atmel SAMD21G18A, which is a 32 bits ARM Cortex CPU running at up to 48 MHz. The communications with the peripheral are conceived on the I2C bus, while the data exchange with the transceiver is defined on the serial bus.
The main sensor on the node is the accelerometer that is used to evaluate both inclination and 3-dimensional acceleration, both dynamic and static. The ADXL345 from the analog device is used to this purpose. It is a small, thin, ultralow power, 3-axis accelerometer with high resolution (13-bit) measurement at up to ±16 g. Its high resolution (3.9 mg/LSB) enables measurement of inclination changes of less than 1 degree making it suitable also for low-power events. The temperature sensors are encapsulated directly into the cover for better protection. Obviously, the sampled temperature is not exactly the same as the external one, but it may be compensated and in any case the difference is marginal since the system is usually in sleep mode and it does not experience heating phenomena. All the slave circuits (Real Time Clock, Accelerometer, and Transceiver) are programmed so to send an asynchronous interrupt output signal forcing the microcontroller to execute a specific routine when an event or interrogation happen. The communication is established in the UHF band by using the non-reserved frequency of 433 MHz and keeping the output power below 500 mW, that is the maximum transmission power for free communication imposed by International Telecommunication Union (ITU). Each node can work as a simple sensing element or in combined mode sensing/repeater unit when is necessary to cover wider distances or to create redundancies for safety communications.
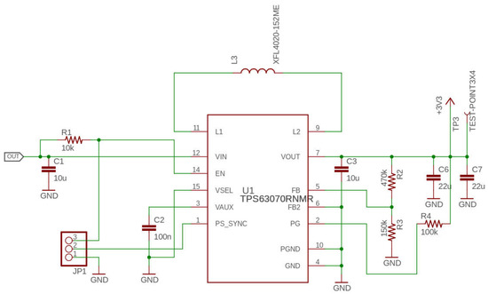
Each node is provided by a 3.7 V battery boosted to 5 V for long term operations, as shown in Figure 2. One charge is enough to ensure up to 15 days of operations since the power consumption of the node in standby is limited to 3 mA thank to the development of an optimized firmware, beyond the use of low-power components. In any case, energy harvesting techniques have been also implemented in order to provide continuous and autonomous operations without the need for continuous maintenance or wired installation that may prevent the use of the system. Each node is provided by a 5 W solar panel and the solar energy caught by the panel is used for current operations or to research battery. The power management is demanded to the controller MCP73871, from the Microchip. It is optimized for system load sharing and battery charge management and it’s also capable of power source selection between input or battery. This component allows taking advance of some important features since it is capable of simultaneously powering the system and charging the on-board battery, and implements a Voltage Proportional Current Control (VPCC) that ensures system load has priority over battery charge current. With this component a Maximum Power Point Tracking (MPPT) system has been realized since the solar panel has been characterized (Figure 3) to determine the maximum efficiency and so the recharge current provided to the panel is determined by the algorithm in order to have an almost constant voltage at the input terminals of the PV panel. In this way the system operates always in maximum efficiency conditions, and from a practical point of view allows the battery to remain approximately fully charged in normal illuminance conditions. In Figure 4 the schematic of the charger section is reported.

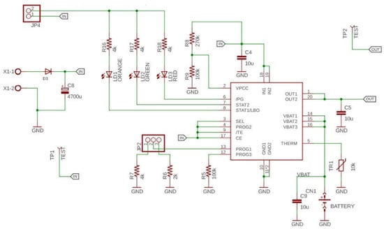
2.2. Datalogger

The datalogger architecture is similar to the system implemented in the sensing node (Figure 5). In addition, a GSM module is also included for remoting the collected data and a more efficient communication and data management system is implemented to manage the WSN. Also, a more powerful solar panel is included (25 W) if the datalogger cannot be connected directly to the power grid and bigger memory requirements are needed since the datalogger is able to manage up to 1024 nodes. The internal battery allows complete operations up to 7 days since the datalogger has reduced sleep times with respect to the node, while with the auxiliary solar panel continuous and autonomous operation are ensured. From a hardware point of view, the microcontroller ATMega 2560 is used in place of the SAMD21G18A employed in the nodes, and sensors are not included.

3. Network Architecture and Data Structure

The network is arranged in a hybrid topology as shown in Figure 6. It can host up to 1024 elements and each of them can be freely configured as a simple node or a node plus a repeater. Other than bridging nodes messages, repeaters act as a sensing element as well. Due to reliability and redundancy constraints, more than one repeater can serve the same node without generating message loops.
Each node is identified by a unique address, while each repeater has a routing table to determine whether a message has to be relaunched.
Figure 7 shows the time diagram of a typical communication between a node that senses an event, a repeater, and the data logger.
As visible, the data logger is always listening to the channel, while both the repeater and the node are in deep sleep mode. When an asynchronous event occurs, the solicited element wakes up and starts the processing algorithm (see Figure 8). Once finished, the data is transmitted, and the node starts listening to the channel for an acknowledge message. Since the first transmission is used to wake up the repeater, it is not able to correctly send the acknowledge message to the node which, in turn, sends data again after an internal timer saturates. The second transmission is correctly received by the repeater which bounces the message to the data logger after sending the acknowledgment to the node. The final state of both the node and the repeater is the deep sleep again. Figure 8 depicts the processing flow of each sensing element.
After an occurrence, the accelerometer buffer is suitably consulted, and the maximum acceleration experimented is added to the data to be sent. Since the inclination of the structure hosting the node is computed by means of static accelerations, the sensing element waits for vibrations to fade before computing the actual tilt to be added to the data packet. After this processing the packet is suitably transmitted, and the element returns to sleep mode.
The packet structure is shown in Figure 9. The Header and the Footer are used to determine the data integrity while the Original sender and the Last sender identify the address of the first element to release the message, and the last (eventual) repeater to repeat it, respectively. They correspond to each other if the former sender transmits directly to the data logger. The Hop Number field indicates the number of times the packet is repeated. The Warning field is used by the data logger to determine the priority level of the packet.
To conclude the packet structure there is the payload which contains the date time information, the maximum acceleration experimented by the node within five minutes before its activation, the actual inclination, and the battery level.

4. Final Prototype

In the following, the final prototypes that have been developed and fabricated are reported. Figure 10 shows the multi-layer PCB realized for the sensing nodes (Figure 10a) together with the external plastic case (Figure 10b). Figure 11 illustrate the complete node with the auxiliary solar panel and the antennas, both integrated and auxiliary, while in Figure 12 the final prototype of the datalogger is reported. Finally, in Figure 13 a screenshot of the web interface that has been developed for remote data consulting and alerts management is shown.

5. Test and Application

The sensing system has been widely tested in our laboratory evaluating both the electrical functionality, the communication feature, and the sensing capability. In particular, it has been verified that the harvesting section also allows keeping the voltage supply level almost constant with low solar irradiation; while without recharging, the node is able to work up to 15 days and the datalogger up to 7 days by considering one transmission per hour. In general, the correlation between battery life and acquisition rate can be determined, taking into account the current consumption of the system. To have an idea, as already said the current consumption of each node is limited to 3 mA in standby and grows up to 20 mA for a period of about 30 s at each event or acquisition; while the datalogger has a standby current consumption of about 30 mA and a peak current of 2 A on GSM transmission.
The communication capability has been verified with a point-to-point connection of 5 km in free-space, as typical of many UHF connections with reduced transmission power as defined for free communications by legal restriction (output power < 500 mW). In any case the capability to realize ad hoc constellation or to use repeaters further increases the maximum extension of the covered area. Also, regarding sensing, performance is encouraging since the thresholds of different parameters used to wake-up the system can be freely determined according to environmental conditions and in any case it has been verified that is possible to detect minimum values that are close to the sensitivity of the sensors used on board. So, the electronic circuitry defined for signal conditions and management does not significantly affect the overall sensing capability that can be achieved with the embedded hardware components.
Some experimental fields are now installed in south and central Italy and applied to gabion protecting meshes, a bridge and a building. They are currently operating, and the monitoring status can be checked on a dedicated web server with remote login. In Figure 14, some examples are reported. For confidentiality, it is not possible to identify the location but, in any case, the typology of the case studies is reported in the label. From Figure 15, Figure 16 and Figure 17 some collected data are reported in order to demonstrate the feasibility of the proposed solution. The data refer to a 10 months analysis window in which the data are sampled continuously with a time step of 2 h. In particular, Figure 15 shows the acceleration of a node and the trace reveals the occurrence of some events during the considered period. Figure 16 illustrates the inclination of the node, which we can observe as the node has changed its static z-position; while Figure 17 repots the time behavior of the battery level in the considered period showing the capability to ensure a continuous autonomous functionality.

6. Conclusions

The proposed work presents the design, realization, and test of a WSN which realize an automatic and autonomous sensing system that is able to monitor the stability characteristics of structural elements as well as dangerous natural hazards like landslides and rock falls. The architecture of the WSN can be freely defined and optimized in agreement with the environmental conditions. Vibrations, inclinations, position, and temperature detected by each node are continuously transmitted on a web server by a datalogger. The proposed system has been fabricated in several pieces and is currently operating in different experimental fields in Italy with successfully results.

Author Contributions

Conceptualization, L.P. and V.S.; Investigation, L.P., A.L. and G.B.; Data Curation, A.L. and G.B.; Writing-Original Draft Preparation, L.P. and G.B.; Supervision, V.S.

Funding

This research received no external funding.

Acknowledgments

The authors want to the technician of the electronic laboratory of the University of L’Aquila, Stefano Ricci and Andrea Pelliccione, for the precious support during the prototype’s implementation and measurements. The authors want also to thank the SENSing spinoff of the University of L’Aquila for the system integration and on the field application support.

Conflicts of Interest

The authors declare no conflict of interest.

References

  1. Chehri, A.; Fortier, P.P.; Tardif, M. Security monitoring using wireless sensor networks. In Proceedings of the 5th Annual Conference on Communication Networks and Services Research (CNSR 2007), Fredericton, NB, Canada, 14–17 May 2007; pp. 13–17. [Google Scholar]
  2. Alippi, C.; Camplani, R.; Galperti, C.; Marullo, A.; Roveri, M. An hybrid wireless-wired monitoring system for real-time rock collapse forecasting. In Proceedings of the 7th International Conference on Mobile Ad hoc and Sensor System (MASS), San Francisco, CA, USA, 8–12 November 2010; pp. 224–231. [Google Scholar]
  3. Okamoto, S. Vibration and scattering monitoring of Japanese roofing tile by accelerometer. In Proceedings of the International Conference on Fluid Power and Mechatronics, Beijing, China, 17–20 August 2011; pp. 30–35. [Google Scholar]
  4. Cuadra, C.H.; Shimoi, N.; Nishida, T.; Saijo, M. Estimation of dynamic properties of traditional wooden structures using new bolt sensor. In Proceedings of the 13th International Conference on Control, Automation and Systems (ICCAS), Gwangju, Korea, 20–23 October 2013; pp. 1593–1598. [Google Scholar]
  5. Moghavvemi, M.; Ng, K.E.; Soo, C.Y.; Tan, S.Y. A reliable and economically feasible remote sensing system for temperature and relative humidity measurement. Sens. Actuators A Phys. 2005, 117, 181–185. [Google Scholar] [CrossRef]
  6. Ausanio, G.; Barone, A.C.; Hison, C.; Iannotti, V.; Mannara, G.; Lanotte, L. Magnetoelastic sensor application in civil buildings monitoring. Sens. Actuators A Phys. 2005, 123, 290–295. [Google Scholar] [CrossRef]
  7. Santana, J.; van den Hoven, R.; van Liempd, C.; Colin, M.; Saillen, N.; Zonta, D.; Trapani, D.; Torfs, T.; Van Hoof, C. A 3-axis accelerometer and strain sensor system for building integrity monitoring. Sens. Actuators A Phys. 2012, 188, 141–147. [Google Scholar] [CrossRef]
  8. Kifouche, A.; Baudoin, G.; Hamouche, R.; Kocik, R. Generic sensor network for building monitoring: Design, issues, and methodology. In Proceedings of the IEEE Conference on Wireless Sensors (ICWiSe), Miri, Malaysia, 13–14 November 2017; pp. 1–6. [Google Scholar]
  9. Shen, W.; Xue, H.H.; Newsham, G.; Dikel, E. Smart building monitoring and ongoing commissioning: A case study with four canadian federal government office buildings. In Proceedings of the IEEE International Conference on Systems, Man, and Cybernetics (SMC), Banff, AB, Canada, 5–8 October 2017; pp. 176–181. [Google Scholar]
  10. Včelák, J.; Vodička, A.; Maška, M.; Mrňa, J. Smart building monitoring from structure to indoor environment. In Proceedings of the Smart City Symposium Prague (SCSP), Prague, Czech Republic, 25–26 May 2017; pp. 1–5. [Google Scholar]
  11. Tanasiev, V.; Necula, H.; Darie, G.; Badea, A. Web service-based monitoring system for smart management of the buildings. In Proceedings of the International Conference and Exposition on Electrical and Power Engineering (EPE), Iasi, Romania, 20–22 October 2016; pp. 25–30. [Google Scholar]
  12. Dmitriev, V.N.; Sorokin, A.A. Improvement schemes elements of measuring instruments used for monitoring buildings. In Proceedings of the International Conference on Actual Problems of Electron Devices Engineering (APEDE), Saratov, Russia, 25–26 September 2014; pp. 227–234. [Google Scholar]
  13. Dessales, D.; Poussard, A.M.; Vauzelle, R.; Richard, N. Case Study of a Wireless Sensor Network for a Building Monitoring Application. In Proceedings of the IEEE International Conference on Green Computing and Communications, Besancon, France, 20–23 November 2012; pp. 651–654. [Google Scholar]
  14. Barile, G.; Ferri, G.; Leoni, A.; Muttillo, M.; Pantoli, L.; Stornelli, V.; Vettori, D. Automatic Wireless Monitoring System for Real-Time Rock Fall Events. Proceedings 2017, 1, 569. [Google Scholar] [CrossRef]
  15. Pantoli, L.; Leoni, A.; Stornelli, V.; Ferri, G. An IC architecture for RF Energy Harvesting systems. J. Commun. Softw. Syst. 2017, 13, 96–100. [Google Scholar] [CrossRef]
  16. Di Marco, P.; Stornelli, V.; Ferri, G.; Pantoli, L.; Leoni, A. Dual band harvester architecture for autonomous remote sensors. Sens. Actuators A Phys. 2016, 247, 598–603. [Google Scholar] [CrossRef]
  17. Pantoli, L.; Leoni, A.; Stornelli, V.; Ferri, G. Energy Harvester for Remote Sensors Systems. In Proceedings of the International Multidisciplinary Conference on Computer and Energy Science (SpliTech), Split, Croatia, 13–15 July 2016; Volume 1. [Google Scholar]
  18. Di Marco, P.; Leoni, A.; Pantoli, L.; Stornelli, V.; Ferri, G. Remote sensor networks with efficient energy harvesting architecture. In Proceedings of the 2016 12th Conference on Ph.D. Research in Microelectronics and Electronics (PRIME), Lisbon, Portugal, 27–30 June 2016. [Google Scholar]
Figure 1. Architecture of the sensor node.
Figure 1. Architecture of the sensor node.
Electronics 07 00420 g001
Figure 2. Schematic of the DC boost section.
Figure 2. Schematic of the DC boost section.
Electronics 07 00420 g002
Figure 3. Solar panel characteristics.
Figure 3. Solar panel characteristics.
Electronics 07 00420 g003
Figure 4. Schematic of the charger section.
Figure 4. Schematic of the charger section.
Electronics 07 00420 g004
Figure 5. Architecture of the data logger.
Figure 5. Architecture of the data logger.
Electronics 07 00420 g005
Figure 6. Network logical topology.
Figure 6. Network logical topology.
Electronics 07 00420 g006
Figure 7. Communication time diagram.
Figure 7. Communication time diagram.
Electronics 07 00420 g007
Figure 8. Sensing element processing flow.
Figure 8. Sensing element processing flow.
Electronics 07 00420 g008
Figure 9. Network logical topology.
Figure 9. Network logical topology.
Electronics 07 00420 g009
Figure 10. The sensing node prototype: (a) multi-layer printed circuit; (b) the board with the external case.
Figure 10. The sensing node prototype: (a) multi-layer printed circuit; (b) the board with the external case.
Electronics 07 00420 g010
Figure 11. The complete sensing node prototype with the solar panel and the antenna that can be directly connected to the node (a) or placed apart from the sensing area (b).
Figure 11. The complete sensing node prototype with the solar panel and the antenna that can be directly connected to the node (a) or placed apart from the sensing area (b).
Electronics 07 00420 g011
Figure 12. The datalogger protopype (Also for this component external antenna and solar panel can be added).
Figure 12. The datalogger protopype (Also for this component external antenna and solar panel can be added).
Electronics 07 00420 g012
Figure 13. Graphical web interface for system monitoring and data analysis.
Figure 13. Graphical web interface for system monitoring and data analysis.
Electronics 07 00420 g013
Figure 14. Example 1: (a) installation on rock fall barriers in the south of Italy; (b) installation on concrete buildings in the center of Italy.
Figure 14. Example 1: (a) installation on rock fall barriers in the south of Italy; (b) installation on concrete buildings in the center of Italy.
Electronics 07 00420 g014
Figure 15. Example of application: acceleration data provided by the 3-axis accelerometer.
Figure 15. Example of application: acceleration data provided by the 3-axis accelerometer.
Electronics 07 00420 g015
Figure 16. Example of application: inclination data provided by the 3-axis accelerometer.
Figure 16. Example of application: inclination data provided by the 3-axis accelerometer.
Electronics 07 00420 g016
Figure 17. Example of application: battery level data on a node sampled by the microcontroller.
Figure 17. Example of application: battery level data on a node sampled by the microcontroller.
Electronics 07 00420 g017

Share and Cite

MDPI and ACS Style

Barile, G.; Leoni, A.; Pantoli, L.; Stornelli, V. Real-Time Autonomous System for Structural and Environmental Monitoring of Dynamic Events. Electronics 2018, 7, 420. https://doi.org/10.3390/electronics7120420

AMA Style

Barile G, Leoni A, Pantoli L, Stornelli V. Real-Time Autonomous System for Structural and Environmental Monitoring of Dynamic Events. Electronics. 2018; 7(12):420. https://doi.org/10.3390/electronics7120420

Chicago/Turabian Style

Barile, Gianluca, Alfiero Leoni, Leonardo Pantoli, and Vincenzo Stornelli. 2018. "Real-Time Autonomous System for Structural and Environmental Monitoring of Dynamic Events" Electronics 7, no. 12: 420. https://doi.org/10.3390/electronics7120420

APA Style

Barile, G., Leoni, A., Pantoli, L., & Stornelli, V. (2018). Real-Time Autonomous System for Structural and Environmental Monitoring of Dynamic Events. Electronics, 7(12), 420. https://doi.org/10.3390/electronics7120420

Note that from the first issue of 2016, this journal uses article numbers instead of page numbers. See further details here.

Article Metrics

Back to TopTop