Abstract
This paper proposes a design and optimization scheme for an Internet of Things (IoT)-based cloud platform aimed at enhancing the communication efficiency and operational performance of autonomous agricultural machinery. The platform integrates the dual communication capabilities of Narrowband Internet of Things (NB-IoT) and 5G, where NB-IoT is utilized for low-power, reliable data transmission from environmental sensors, such as soil information and weather monitoring, while 5G supports high-bandwidth, low-latency tasks like task scheduling and path tracking to effectively address the diverse communication requirements of modern complex agricultural scenarios. The cloud platform improves operational efficiency and resource utilization through real-time task scheduling, dynamic optimization, and seamless coordination between devices. To accommodate the diverse operational demands of agricultural environments, the system incorporates a real-time data feedback mechanism leveraging sensor data for path tracking and adjustment, enhancing adaptability and stability. Furthermore, a multi-machine collaborative scheduling strategy combining Dijkstra’s algorithm and an improved Harris hawk optimization (IHHO) algorithm, along with a multi-objective optimized path tracking method, is introduced to further improve scheduling efficiency and resource utilization while improving path tracking accuracy and smoothness and reducing external interferences, including environmental fluctuations and sensor inaccuracies. Experimental results demonstrate that the IoT-based cloud platform excels in data transmission reliability, path tracking accuracy, and resource optimization, validating its feasibility in smart agriculture and providing an efficient and scalable solution for large-scale agricultural operations.
1. Introduction
As agricultural communication technologies continue to advance, the limitations of traditional systems have become increasingly apparent. Issues such as limited coverage, low field operation accuracy, high power consumption, and latency make these systems inadequate for the demands of large-scale agricultural operations [1]. Modern agriculture is gradually transitioning toward mechanization, automation, and standardization. The development of cloud platforms provides an efficient solution that lowers labor costs and enables centralized management of agricultural machinery [2]. The rapid growth of autonomous agricultural machinery is further transforming modern farming by improving operational efficiency, reducing reliance on human labor, and enhancing the precision of fieldwork [3]. However, to fully unlock the potential of these systems, robust communication technologies are essential. These technologies must support low-bandwidth environmental data transmission (e.g., soil moisture, temperature, and weather monitoring) while also enabling high-bandwidth, low-latency functions such as vehicle control and path planning. Traditional communication systems, such as 4G and Wi-Fi, fall short in large-scale agricultural scenarios due to limited coverage, high power consumption, and latency issues, underscoring the urgent need for more efficient communication solutions and next-generation platform designs [4].
To address these challenges, this paper proposes an Internet of Things (IoT)-based cloud platform that seamlessly integrates Narrowband Internet of Things (NB-IoT) and 5G technologies to establish a dual-channel communication system for autonomous agricultural machinery. As shown in Figure 1, NB-IoT is utilized for low-power, wide-area communication, enabling the transmission of sensor data such as soil information, temperature, and weather conditions. Meanwhile, 5G supports high-bandwidth, low-latency communication, facilitating real-time task scheduling and path tracking for autonomous vehicles. By combining these two communication technologies, the system optimizes data transmission and enhances device coordination, ensuring greater accuracy and stability in agricultural operations. Additionally, the platform incorporates a multi-machine collaborative scheduling mechanism and a multi-objective optimized path tracking method to address challenges such as agricultural resource allocation optimization and precision operation control. This approach significantly improves overall operational efficiency and system reliability. The ultimate objective of this study is to provide a scalable and reliable communication solution for the future of smart agriculture, ensuring that real-time decision-making and task scheduling play a pivotal role in large-scale agricultural operations.
Figure 1.
Schematic diagram of smart farm.
The structure of this paper is as follows: Section 2 reviews related research, including autonomous agricultural machinery, agricultural machinery scheduling algorithms, IoT-based agricultural systems, and communication technologies such as NB-IoT and 5G. Section 3 provides a detailed introduction to the proposed IoT-based cloud platform architecture, focusing on the integration of NB-IoT for sensor data collection and the application of 5G for real-time control. Section 4 explores three key technologies that support the system: a multi-machine collaborative scheduling mechanism based on an improved Harris hawk optimization (IHHO) algorithm, a multi-objective optimization adaptive path-tracking predictive control method for agricultural machinery, and the design and integration strategy of the agricultural cloud platform. Finally, Section 5 summarizes the research findings and outlines future research directions.
2. Methodological Background
In smart agriculture, the IoT cloud platform integrates various sensors to enable real-time collection of environmental and operational data, facilitating intelligent decision-making for optimizing agricultural machinery operations. The literature [5] proposes a privacy-preserving data aggregation scheme based on the ElGamal encryption system to enhance the security and flexibility of data sharing in agricultural IoT. The literature [6] introduces the PPFchain framework, which enhances security, data privacy, and system performance in sensor–IoT architectures. To manage soil nitrogen levels more effectively, the literature [7] proposes an IoT sensing platform based on LoRaWAN. This system enables real-time monitoring of soil nitrate levels, optimizing fertilization management, improving nitrogen utilization efficiency, and reducing environmental pollution. These studies underscore the significance of IoT technology in data security, agricultural automation, and precision farming.
The application of edge computing technology has significantly enhanced real-time data processing capabilities and improved the autonomous decision-making of agricultural machinery. For instance, the literature [8] proposes a smart farm information processing platform approach that emphasizes integrating diverse data sources to ensure interoperability, reliability, scalability, real-time data processing, and security within smart farming ecosystems. The literature [9] introduces a metaverse-enabled framework for open-terrain agricultural vehicle fleets, leveraging parallel intelligence and edge computing to enhance the operational efficiency and energy effectiveness of agricultural machinery. Additionally, the literature [10] develops a subsoiling monitoring system based on edge computing using IoT architecture, enabling real-time monitoring and analysis of soil conditions to optimize subsoiling operations and improve soil health. Furthermore, artificial intelligence (AI) and machine learning (ML) are increasingly being adopted in precision agriculture. By analyzing vast amounts of data collected by IoT sensors, these technologies optimize decision-making processes for agricultural machinery, enhance environmental perception accuracy, and refine path planning algorithms, thereby advancing the intelligence level of agricultural production [11,12]. However, the further development of smart agriculture relies not only on advanced AI algorithms but also on efficient and stable communication technologies to ensure real-time data transmission and coordinated operation of agricultural equipment [13]. Therefore, selecting the appropriate communication technology is crucial for the stable operation of agricultural IoT systems.
A reliable and efficient communication network is essential for seamless data collection, remote control, and multi-machine collaboration. Different application scenarios have varying communication requirements. Currently, the mainstream agricultural communication technologies include NB-IoT, 5G, LoRa, Wi-Fi, and Zigbee, each with distinct advantages and trade-offs in terms of coverage, power consumption, bandwidth, and latency. The literature [14] explores the application of IoT communication technologies in smart agriculture, analyzing challenges related to data transmission, coverage, and energy consumption, and highlighting future directions for the development of communication technologies. The literature [15] proposes an IoT-based smart greenhouse framework and discusses control strategies for sustainable agriculture, optimizing greenhouse environmental parameters to increase crop yield and reduce resource consumption. In the field of remote agricultural communication, the literature [16] highlights the potential of 6G-IoT technologies in reducing greenhouse gas emissions through enhanced real-time monitoring and intelligent decision-making, offering a new perspective on sustainable smart agriculture. In the field of remote agricultural communication, the literature [17] designs and implements a LoRa-based IoT architecture specifically for rural areas in Indonesia, demonstrating the value of LoRa in long-distance data transmission, particularly in regions with limited network infrastructure, the literature [18] further provides a comprehensive review of how 6G-IoT technologies are expected to shape the development of Agriculture 5.0, emphasizing improvements in automation, connectivity, and environmental impact mitigation. NB-IoT has limitations when it comes to high-bandwidth, low-latency real-time control tasks [19,20]. In contrast, 5G offers ultra-low latency and high-speed data transmission, enabling real-time scheduling and precise control of agricultural machinery. This makes it particularly suitable for large-scale farms requiring multi-machine coordination, such as field operations, crop management, harvesting, and spraying [21,22]. Carefully balancing the characteristics of these communication technologies helps in selecting the optimal solution for different agricultural applications, ultimately enhancing the stability and intelligence of agricultural IoT systems. As shown in Figure 2, different communication technologies exhibit distinct advantages across various smart agriculture applications.
Figure 2.
Advantage distribution of various communication technologies.
To better analyze the coverage characteristics, this study employs the Hata model and the Close-In (CI) model to predict wireless transmission path loss for both communication technologies [23,24]. Figure 3 presents a performance comparison of 5G and NB-IoT communication technologies in agricultural applications. Figure 3a illustrates the variations in coverage range at different antenna heights, showing that NB-IoT (operating below 1 GHz) has a significant advantage in long-distance communication, providing broader coverage that is particularly suitable for farmland environments with limited infrastructure. In contrast, 5G (operating above 3 GHz) has a smaller coverage range, with a relatively limited service area per base station. Additionally, antenna height influences signal propagation characteristics—higher antennas theoretically reduce obstructions and improve coverage; however, due to varying terrain and vegetation conditions in agricultural environments, coverage effects differ across scenarios, making direct comparisons challenging and beyond the scope of this study. Figure 3b illustrates data transmission rates, where 5G excels in supporting high-precision sensors, large-scale device interconnection, and real-time control of autonomous agricultural equipment, whereas NB-IoT, with its low power consumption and extensive coverage, is better suited for low-data-rate, long-distance applications. Traditional agricultural platforms often rely on a single communication mechanism, making it difficult to balance remote monitoring and efficient data processing. While 5G enables autonomous agricultural operations, its high energy consumption and limited coverage pose challenges when used alone. To address this, the system proposed in this study employs low-bandwidth NB-IoT communication during non-operational periods to reduce system load and dynamically switches to 5G when high data throughput is required, optimizing network resource utilization for enhanced stability and sustainability in smart agricultural applications.
Figure 3.
(a,b) Performance comparison of the two communication technologies.
Real-time task scheduling is essential for ensuring the efficient operation of autonomous agricultural machinery. Cloud computing platforms are widely employed for intelligent task allocation and dynamic work plan adjustments, addressing the complex scheduling and path planning challenges in large-scale agricultural operations. This optimization not only improves resource utilization but also significantly enhances operational accuracy. In recent years, researchers have proposed various optimization methods to improve agricultural machinery scheduling and path planning efficiency. For instance, Simulated Annealing (SA) has been applied to optimize scheduling and path planning, reducing operational costs and enhancing adaptability to complex farmland environments [25]. The Multi-Site Vehicle Routing Problem (VRP) dynamically adjusts vehicle paths to generate efficient work schedules [26]. Mixed Integer Programming (MIP) is used to optimize crop harvesting and transportation routes, improving overall operational efficiency [27]. Deep Reinforcement Learning (DRL) enhances multi-machine task scheduling, increasing the intelligence of path planning [28]. Additionally, NSGA-III and improved Ant Colony Optimization algorithms are employed to predict unloading points and refine work paths, facilitating multi-machine collaboration [29].
Precise path tracking control algorithms are critical for ensuring the efficient and stable operation of agricultural machinery. As agricultural automation advances, research on path tracking algorithms has gained increasing importance. The literature [30] combines satellite and vision-based integrated navigation and employs a forward-looking control algorithm to achieve autonomous navigation of a tracked tractor in rice rows. The literature [31] proposes a model-free adaptive predictive control combined with PID (MFAPC-PID) for tractor path tracking. This method treats MFAPC as an adaptive integral term, which, together with the adaptive proportional and derivative terms, forms the MFAPC-PID controller. The literature [32] highlights the significant advantages of MPC in trajectory tracking. However, its high computational complexity and real-time performance limitations have driven researchers to explore various improvement methods to enhance the system’s response speed and adaptability. While MPC offers significant advantages in trajectory tracking, its high computational complexity and limited real-time performance have prompted researchers to explore various enhancements. For example, Adaptive Parameterized MPC with Fuzzy Control dynamically adjusts parameters to improve system response [33], while Data-driven MPC (DD-MPC) eliminates the need for explicit models, increasing system robustness and adaptability [34]. Additionally, Particle Swarm Optimization-based real-time path planning algorithms refine obstacle avoidance, enhancing tracking accuracy [35]. I-DQN Deep Reinforcement Learning algorithms improve the environmental adaptability of agricultural robots [36], and IA* combined with Fuzzy Sliding Mode Control (F-SMC) optimizes path planning to increase agricultural machinery efficiency [37].
Despite the significant role of IoT, artificial intelligence, and advanced communication technologies in smart agriculture, several challenges remain. Reliable connectivity is still a critical factor affecting the coordination of agricultural machinery and data transmission in remote and complex environments. Additionally, the integration of multi-machine collaborative task scheduling with agricultural IoT requires further refinement to enhance operational efficiency, ensure optimal resource allocation, and maintain seamless task execution. Moreover, the performance of existing path-tracking control algorithms remains suboptimal in practical applications, requiring further improvements in stability and accuracy. Addressing these challenges will be essential for advancing smart agriculture toward greater efficiency, reliability, and intelligence.
3. IoT-Based Cloud Platform Architecture
3.1. Experimental Location
This study was a collaborative effort between Al-Farabi Kazakh National University and Xihua University. As shown in Figure 4, the experiment was conducted at Xihua University’s Teaching and Internship Base under the Institute of Modern Agricultural Equipment in Chengdu, with an experimental field covering approximately 11,476 square meters (1.15 hectares). The red-line area represents the experimental farmland. The tractor used in the experiment was manufactured by Wode Company (Danyang, China) and was equipped with a proprietary navigation system designed for autonomous control and data acquisition. The modified tractor featured autonomous driving sensors, including radar and cameras. It obtained positional and orientation data from a real-time kinematic (RTK) antenna, an inertial measurement unit (IMU) sensor, radar, and cameras. Using the proposed path-tracking algorithm, the system enabled precise tractor control through an industrial computer.
Figure 4.
Experimental farmland.
3.2. Design Method
In order to improve the communication efficiency and operation performance of autonomous agricultural equipment, this paper proposes a cloud platform architecture and optimization strategy that combines IoT technology. The platform adopts NB-IoT and 5G dual-channel communication mode to give full play to the advantages of both: using NB-IoT to achieve low-power, long-distance data transmission, such as real-time monitoring of sensor data such as soil moisture and meteorological parameters; at the same time, using the high bandwidth and low latency characteristics of 5G leverages its high bandwidth and low latency characteristics to support agricultural machinery scheduling, path tracking, and remote control, thereby meeting the communication needs of diverse scenarios in modern agriculture.
As shown in Figure 5, the cloud platform converts task parameters into operational instructions, including equipment configuration, path planning, and dynamic scheduling. These instructions are transmitted to the cloud via a dual-channel communication framework for comprehensive optimization and scheduling. For static tasks, the platform employs cloud-based multi-objective optimization to generate initial plans. Meanwhile, for dynamic tasks such as equipment failures, weather changes, or task conflicts, the system continuously adjusts and replans operations through a real-time data feedback mechanism, ensuring seamless equipment coordination and uninterrupted workflows. The dynamic optimization results are used to reorganize task and equipment information for secondary scheduling, enhancing the overall stability and reliability of the scheduling process.
Figure 5.
Design methodology of an agricultural cloud platform based on NB-IoT and 5G IoT.
In addition, the platform integrates environment perception and dynamic control capabilities: through embedded sensors and visual systems, agricultural equipment can autonomously perceive its surroundings and leverage both NB-IoT and 5G real-time communication technologies for efficient task collaboration. Sensor data support path tracking and real-time adjustments, enhancing the equipment’s environmental adaptability and operational accuracy. Multi-objective optimization strategies are introduced to reduce path tracking errors and optimize resource allocation while minimizing the impact of external disturbances on operations.
Figure 6 illustrates the platform architecture, which consists of two levels: physical devices and software services. The physical device layer comprises sensors, routers, and gateways, responsible for data acquisition and transmission. The software service layer encompasses cloud platforms, business control, and data management, serving as the intelligent core of agricultural operations. Devices communicate either directly via mesh networks or indirectly through base stations and gateways, ensuring collaborative efficiency in complex scenarios.
Figure 6.
Integration of elements in agricultural cloud platform.
The focus of this study is to develop a flexible and efficient dual-channel communication system leveraging IoT technology to enhance real-time decision-making and task scheduling for modern agricultural machinery. In the future, with the continued advancement of agricultural communication technology, the platform can be expanded to broader applications, such as global smart farm management and in-depth precision agriculture analysis, facilitating the comprehensive transition of agriculture toward mechanization and intelligence.
4. Key Enabling Technologies
4.1. Multi-Machine Cooperative Scheduling Based on IHHO
In modern agricultural production, multi-machine cooperative operations have become a key approach to enhancing efficiency and reducing costs. Particularly in large-scale farming, a common model assigns primary machines (e.g., harvesters and seeders) to field operations, while auxiliary machines (e.g., transport vehicles) handle logistics and material transfer [38]. However, in multi-field environments, efficiently coordinating agricultural machinery, minimizing idle time, optimizing operational paths, and reducing energy consumption remain significant challenges [39].
Let the farmland set be F = {f1, f2,…, fk}, the primary machines set be H = {h1, h2,…, hk}, and the auxiliary machines set be G = {g1, g2,…, gk}. Here, k represents the maximum number. The joint node belongs to farmland F. To address this issue, this study proposes a path planning and scheduling optimization method for multi-machine cooperation, integrating Dijkstra’s algorithm with an IHHO algorithm [40]. This approach enhances coordination efficiency, reduces operational costs, and optimizes energy consumption in multi-field agricultural operations, ensuring high efficiency and stability.
This study develops a multi-objective scheduling model for cooperative operations, with the following optimization goals. The relevant variables and their meanings are shown in Table 1.
Table 1.
Symbols and meaning.
- (1)
- Minimizing fuel consumption across in-field operations, transportation, and empty travel.
- (2)
- Minimizing scheduling costs, including machine travel costs, waiting costs, and penalty costs for time window violations.
- (3)
- Minimizing scheduling time, ensuring the shortest total time for all machines to complete their tasks.
Objective function:
Constraints:
Equation (2) indicates that each farmland can be accessed by only one primary machine and at least zero auxiliary machines. Equation (3) specifies that all primary machines and auxiliary machines depart from the machinery depot and return to the depot at the end of their tasks. Equation (4) states that the maximum load of the primary machine and auxiliary machine cannot exceed their respective capacities. Equation (5) implies that the unloading time and loading time are equal. Equation (6) represents the soft time window constraints.
To improve connectivity between farmland plots, a field transfer road network is established, with path optimization carried out through the following steps:
- (1)
- Constructing a farmland network graph, where key locations such as field entrances and exits, the agricultural machinery depot, and headland turning points are designated as network nodes.
- (2)
- Applying Dijkstra’s algorithm to determine the shortest paths between farmland plots, generating a distance matrix to support scheduling optimization [41].
- (3)
- Dynamically adjusting transfer routes based on the real-time scheduling status of different machines and the spatial distribution of farmland plots to enhance overall efficiency.
The process is shown in Figure 7.
Figure 7.
Field network graph and Dijkstra path optimization.
The improved IHHO algorithm enhances its solving capability through the following methods: First, a quasi-oppositional and quantum computing-based initialization strategy is introduced in the initialization phase to increase population diversity and optimize the quality of the initial solution, thereby improving the convergence speed [42]. Second, to enhance the global search ability of the HHO algorithm in complex problems, the multi-search mechanism of the Slime Mould Algorithm (SMA) is integrated, helping the algorithm escape local optima [43]. Additionally, a nonlinear energy factor update strategy is adopted to prevent the algorithm from falling into local optima in the later stages of convergence [44]. Finally, the mean differential mutation strategy is introduced to strengthen the optimization ability of the algorithm in complex scheduling tasks, thereby improving solution accuracy and stability [45].
The algorithm flowchart is shown in Figure 8.
Figure 8.
Flowchart of the Improved IHHO Algorithm.
Figure 9 presents Gantt charts illustrating the scheduling and operational timelines of three primary machines and four secondary machines across 20 farmland plots in a coordinated multi-field operation. The vertical axis represents machine IDs, while the horizontal axis denotes time. Different colors distinguish various task states, including transport, loading/unloading, operation, and return. The left chart displays the activities of secondary machines, while the right chart shows the primary machines’ operations. Task allocation ensures that primary machines handle fieldwork, while secondary machines manage logistics and material transfer. The Gantt charts visually depict the effectiveness of the coordination strategy, highlighting how tasks are dynamically adjusted to optimize efficiency, minimize idle time, and enhance resource utilization.
Figure 9.
Gantt chart of the IHHO algorithm.
4.2. Strategy-Based Adaptive Agricultural Machinery Path Tracking Predictive Control Method Based on Multi-Objective Optimization
The agricultural machinery path tracking system is a key technology in intelligent farming, directly impacting the precision and stability of unmanned operations. This study proposes an adaptive predictive path tracking control method based on multi-objective optimization, utilizing an Improved Arctic Puffin Optimization (APO) algorithm to fine-tune the parameters of MPC [46]. Additionally, an event-triggered warm-start technique is introduced to enhance tracking accuracy, smoothness, and disturbance resistance. As shown in Figure 10, the system integrates key components such as an electric steering wheel, inertial measurement unit, global navigation satellite system, camera, and 5G data transfer unit. It also adopts the ISO 11783 standard for in-vehicle network protocol conversion, enabling multi-device collaborative control to improve the path-tracking performance and operational stability of agricultural machinery [47].
Figure 10.
Experimental agricultural machinery platform.
The core objective of the path tracking task is to minimize the deviation between the agricultural machinery’s actual trajectory and the target path. In this study, a nonlinear kinematic model of agricultural machinery is used to describe the vehicle’s dynamic characteristics, forming the foundation for an MPC control framework. The state variables include lateral error, heading error, and velocity state, while the control variables consist of the front wheel steering angle and velocity increment. The constraints consider factors such as the maximum steering angle, minimum turning radius, and operational speed limits. The optimization objectives are defined as follows:
where Np represents the prediction horizon and denotes the index of the update sequence. is the state error at step , and is the control input at step . Q and R are the weight matrices for the state error and control input, respectively.
To improve the adaptive adjustment of MPC parameters, this study utilizes an improved APO algorithm to optimize the prediction horizon, control horizon, and weight matrices of the MPC framework.
The optimization strategy involves the following steps:
- (1)
- Population initialization: Latin Hypercube Sampling (LHS) is employed to ensure a uniform distribution across the search space [48].
- (2)
- Adaptive search mechanism: Levy flight is integrated to enhance global exploration, coupled with a velocity factor for dynamically adjusting the optimization direction [49].
- (3)
- Strategy-based early stopping mechanism: Convergence is halted early based on fitness memory and a dynamic threshold.
The APO algorithm follows these steps: First, the population size and search space are defined, and LHS is employed for parameter initialization. Then, Levy flight and velocity adjustment strategies dynamically update the optimal solution. Based on the fitness trend, an early stopping mechanism is applied to minimize redundant computations. Finally, the optimal parameters are selected to fine-tune the MPC controller.
In the MPC optimization process, in addition to minimizing tracking errors, it is essential to ensure path smoothness and disturbance resistance. Therefore, a multi-objective optimization strategy is introduced:
Here, denotes the variation in the front wheel steering angle, which is minimized to reduce oscillations and improve path smoothness. Equation (8) aims to optimize path smoothness by minimizing the rate of change in the steering angle.
Noise resistance optimization: implement adaptive compensation for sensor errors and environmental disturbances to enhance system robustness.
where , , and are weight parameters. and represent the variation in current position coordinates, while denotes the change in heading angle. The Pareto optimal solution is obtained using the ε-constraint method.
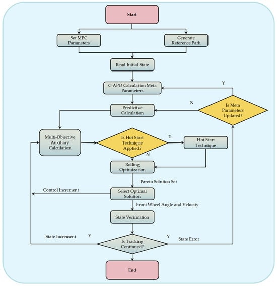
The algorithm’s flowchart is shown in Figure 11. To reduce MPC optimization time and improve real-time performance, this paper introduces an event-triggered warm-start mechanism. By initializing the MPC solver with historical data, redundant computations are avoided, enhancing computational efficiency [50]. An error evaluation criterion is established, where warm start is applied when the error remains below a predefined threshold, while a full recalculation is performed otherwise to ensure optimization effectiveness. Additionally, the prediction horizon is dynamically adjusted based on path complexity, shortening it in challenging scenarios such as sharp turns to improve system responsiveness. This approach significantly enhances MPC solving efficiency while maintaining computational accuracy, making it more suitable for large-scale agricultural machinery scheduling.
Figure 11.
Chart of the MPC algorithm.
To validate the superiority of the proposed algorithm, a Jiangsu Wode WF1404-2 tractor (Manufacturer: Jiangsu Wode Machinery, Jiangsu Province, China, wheelbase: 2.8 m, maximum front wheel steering angle: ±0.44 rad) was selected as the simulation model. A deviated path was generated using a path planning algorithm, with noise introduced to simulate real farmland conditions. The experiments were conducted using Matlab R2022b software on a computer equipped with an Intel® Core™ i5-9400H CPU, 8 GB RAM, and the Windows 10 operating system.
The simulation speed was set to 2.5 m/s. Through a series of step-by-step comparative experiments, the feasibility of conventional MPC, DD-MPC, F-SMC, and the proposed control scheme was evaluated. As shown in Figure 12, the Mean Absolute Error relative to y = 0 for each control method was 0.128025 for conventional MPC, 0.107817 for DD-MPC, 0.054832 for F-SMC, and 0.019409 for the proposed method. The results clearly demonstrate that the proposed method achieves the lowest tracking error, highlighting its effectiveness and superiority in enhancing control precision.
Figure 12.
Tracking Error Comparison Chart.
After completing the agricultural machinery experimental platform, the test field at Xihua University was chosen as the test site for path planning and tracking experiments. The agricultural machinery’s initial parameters were set as: a speed of 1 m/s, a heading angle of 0°, and a starting point located at coordinates (31.118721, 104.480488). The proposed Multi-Objective Optimization algorithm was applied to plan the agricultural machinery’s path within the experimental area, with the resulting coordinates provided in latitude and longitude format. Data were extracted using the ROS toolbox to plot the planned and actual trajectories of the agricultural machinery. As shown in Figure 13, the X and Y axes represent longitude and latitude, respectively, with the red solid line indicating the desired path and the black solid line representing the actual trajectory. The results demonstrate that the agricultural machinery can accurately follow the target path. At a travel speed of 1 m/s, the maximum tracking error is only 0.2 m, with an average error of 0.092 m. The proposed approach has proven to be accurate and stable in real-world environments, offering reliable support for the precise navigation of intelligent agricultural machinery.
Figure 13.
Agricultural machinery tracking trajectory.
4.3. System Deploy
4.3.1. Hardware System
The hardware system of the platform consists of three main units: the sensor unit, the data processing unit, and the actuation unit, as shown in Table 2.
Table 2.
Hardware infrastructure of the prototype.
First, the sensor unit is responsible for collecting environmental information, including cameras, weather sensors, millimeter-wave radar, IMU, and the RTK positioning system. The camera transmits environmental images via the IEEE 802.3 Ethernet, while the millimeter-wave radar utilizes the CAN bus for collision avoidance data exchange. The IMU and RTK provide device posture and position information through the RS232 protocol. Additionally, the weather station sensors monitor environmental factors such as temperature, humidity, wind speed, wind direction, illumination, and rainfall, transmitting data via NB-IoT.
Secondly, the data processing unit is responsible for receiving, integrating, and processing sensor data. The 4G DTU transmits camera images to the cloud or central control system via the RS232/RS485 interface to enable remote monitoring. Meanwhile, the 5G DTU utilizes 5G NR and 4G LTE Cat.20 protocols to ensure efficient and stable communication between the central controller and the system. Additionally, the NB-IoT DTU (E840-DTU) handles data transmission for environmental sensors, connecting to the sensors via the RS485/RS232 interface and using the NB-IoT network for low-power, long-range communication, ensuring real-time and reliable environmental monitoring.
Finally, the actuator unit consists of agricultural machinery, such as tractors, which execute automated farming tasks using a hybrid communication protocol. These tasks are carried out based on the analysis and control instructions from the data processing unit, ensuring precise, efficient, and safe agricultural operations. Through the seamless collaboration of all components, the system enables automated precision farming, optimizes resource utilization, and enhances overall operational efficiency.
4.3.2. Software System
The system adopts a cloud–edge–terminal collaborative architecture, integrating cloud computing, edge computing, and IoT technologies to build an efficient, stable, and scalable intelligent agricultural scheduling and autonomous driving control system. It employs a four-layer architecture, including the data acquisition layer, edge computing layer, cloud platform layer, and application layer, to ensure efficient data processing and system scalability.
The system adopts a dual-channel communication mode with NB-IoT and 5G, optimizing transmission based on different data types. NB-IoT is responsible for low-power, wide-coverage data transmission, including weather monitoring, soil sensor data, and the operational status of the weather station (as shown in Figure 14). These data have lower real-time requirements but need to be uploaded continuously and stably over the long term to support remote monitoring and long-term decision optimization.
Figure 14.
Comprehensive environmental monitoring.
The edge computing layer is deployed on the embedded computing unit NVIDIA Jetson Xavier NX in agricultural machinery, utilizing Robot Operating System 2 (ROS 2) for data fusion and path computation. NVIDIA Container Runtime + Docker is employed for containerized deployment, enhancing the portability and stability of software modules. For low-latency tasks like path tracking, Jetson’s GPU acceleration is leveraged for real-time computation, combined with a Real-Time Operating System (RTOS) to optimize response time. Some computational tasks, especially those requiring immediate processing, are handled directly on the edge device, while remote monitoring and data storage tasks are transmitted to the cloud. To reduce data transmission overhead, the edge device preprocesses high-frequency sensor data (e.g., downsampling and data compression) before uploading, ensuring stable cloud communication and efficient bandwidth utilization.
The cloud platform serves as the core computing and storage center, utilizing Alibaba Cloud Elastic Compute Service (ECS) as the primary server and Relational Database Service (RDS) for data management. The system is built on Kubernetes (K8s) for microservices management, enhancing scalability and fault tolerance.
In terms of database architecture, PostgreSQL is used to store structured data such as user information, scheduling records, and device statuses, while TimescaleDB handles time-series data from sensors, improving high-concurrency query performance. Additionally, Redis functions as a short-term caching layer for frequently accessed data, increasing query speed, while Kafka is integrated for real-time data streaming, ensuring efficient data transmission and persistence.
The system’s functional modules are structured as follows:
The Weather Monitoring Module integrates a weather station data display interface, providing real-time meteorological information, including temperature, humidity, wind speed, and precipitation levels. This module ensures continuous environmental monitoring to support decision-making in agricultural operations.
The Scheduling Management Module features a visualized scheduling interface (as shown in Figure 15), enabling real-time monitoring of agricultural machinery operations. It supports task allocation and path adjustments, displaying key information such as the working area, task status, and navigation paths of the machinery. By integrating an optimized scheduling algorithm, this module enhances multi-machine collaboration efficiency, minimizing energy consumption and idle time. Additionally, it leverages Apache Flink for real-time stream processing, ensuring precise scheduling decisions.
Figure 15.
The demonstrative prototype AgriMach system.
The Autonomous Driving Control Module is designed with an intelligent control interface (as shown in Figure 16) for real-time monitoring of trajectories, path deviations, and control parameters of agricultural machinery. It supports remote debugging and parameter adjustments, allowing for flexible operation management. By incorporating the control optimization algorithm proposed in this study, the module enhances path-tracking accuracy and overall system stability, ensuring safe and efficient autonomous operations.
Figure 16.
Autonomous agricultural machinery control console.
4.3.3. Network and Communication
To ensure robust network connectivity in agricultural environments, the system integrates multiple network protocols. Message Queuing Telemetry Transport (MQTT) is used for lightweight, low-power communication between IoT sensors and cloud storage, ensuring stable data transmission under low-bandwidth conditions. For high-speed data transfer, the system adopts Google Remote Procedure Call (gRPC) over HTTP/2, enabling efficient streaming communication between cloud servers, edge computing nodes, and autonomous machinery. Additionally, WebSocket technology is utilized to achieve real-time data synchronization between the web-based control panel and agricultural equipment, reducing remote operation response delays.
In terms of network security and reliability, the system implements multi-layer encryption and authentication mechanisms. Data transmitted via NB-IoT and 5G are encrypted using AES-256, while devices authenticate access through OAuth 2.0-based identity verification, preventing unauthorized access. Furthermore, TLS 1.3 is employed for edge-to-cloud communication, ensuring data integrity and confidentiality. To enhance network robustness, the system incorporates an adaptive failover strategy: when the 5G connection is unstable, it automatically switches to LTE or Wi-Fi backup networks to maintain operational continuity.
A cloud-based communication management system allows administrators to monitor network performance and dynamically adjust bandwidth allocation based on real-time workloads. The system also supports Quality of Service (QoS) priority management, ensuring that critical data—such as emergency stop signals and obstacle avoidance alerts—are assigned the highest priority, guaranteeing immediate processing even under network congestion.
The system provides a web-based management platform, a mobile app, and API interfaces, supporting task scheduling, device management, and data analytics. The web platform is built using Spring Boot + Vue.js, integrating WebSocket for real-time data updates. The mobile app, developed with Flutter, supports both Android and iOS platforms. The API interfaces, implemented using Spring Cloud, follow a microservices architecture and RESTful API design, enabling remote invocation and third-party integration.
By integrating NB-IoT and 5G dual-channel transmission, edge computing optimization, adaptive security measures, and intelligent bandwidth management, this network and communication architecture ensures high reliability, low latency, and efficient resource utilization, making it well-suited for large-scale autonomous agricultural operations.
4.4. Discussion
Experimental results have validated the effectiveness of the proposed IoT-based cloud platform in addressing the communication and scheduling challenges of autonomous agricultural machinery, ensuring stable connectivity across diverse agricultural environments. Specifically, NB-IoT supports low-power, wide-coverage environmental sensor data collection, while 5G facilitates high-bandwidth, low-latency applications such as task scheduling and path tracking. In contrast, solely utilizing 4G, Wi-Fi, or NB-IoT presents certain limitations. For instance, 4G and Wi-Fi networks may suffer from insufficient coverage and latency issues in expansive agricultural settings, impacting real-time data transmission and machinery coordination [51]. On the other hand, while single-channel NB-IoT excels in low power consumption and wide coverage, it may not meet the demands of applications requiring high data transmission rates and low latency [52]. Therefore, integrating NB-IoT and 5G dual-channel communication significantly enhances data transmission reliability, thereby improving the responsiveness and efficiency of agricultural operations.
Based on the Dijkstra algorithm and the IHHO algorithm, the multi-machine cooperative scheduling method optimizes task allocation by minimizing idle time and operational costs. Gantt chart results indicate that the proposed scheduling strategy effectively balances the workload between primary and secondary machines, thereby improving field operation efficiency. However, uncertainties such as unexpected machinery failures and sudden weather changes in real agricultural environments necessitate further enhancement of dynamic scheduling adaptability, calling for the development of more robust algorithms capable of real-time adjustments under variable conditions to maintain operational efficiency. Moreover, the multi-objective path-tracking predictive control method exhibits superior tracking accuracy compared to traditional control algorithms. The integration of the improved APO algorithm with MPC effectively reduces tracking error and enhances system stability, offering stronger performance in coping with complex environments compared to existing control methods.
Despite the rapid configuration advantages of the proposed dual-channel communication autonomous agricultural machinery networking cloud platform, from the perspective of agricultural managers, its functions of automatic task assignment and autonomous operation simplify decision-making and reduce labor costs, thereby facilitating efficient management and operation. However, deploying and maintaining such a complex system in real agricultural environments still faces numerous practical challenges. Firstly, the initial investment is high, including the cost of sensors, automated agricultural machinery, and supporting infrastructure, which poses a considerable financial burden for many farmers, especially small and medium-sized operators. Secondly, the complexity and variability of agricultural environments, characterized by diverse terrain, vegetation, and climatic conditions, can affect the stability of communication and data transmission, thereby requiring the system to be highly adaptive and flexible. In addition, system integration and maintenance involve the coordination of multiple technologies, leading to high operational complexity, and users may face insufficient technical training and difficulties in troubleshooting. Furthermore, the deployment and maintenance of 5G base stations in expansive farmland also present challenges, as they require not only a reasonable layout to ensure signal coverage but also careful control of investment and operating costs.
5. Conclusions
This study proposes an IoT-based cloud platform that integrates NB-IoT and 5G dual-channel communication technology to enhance the operational performance of autonomous agricultural machinery. Our research contributes to the literature by demonstrating how the combination of low-power, long-range NB-IoT for environmental sensing and high-bandwidth, low-latency 5G for real-time control can overcome the inherent limitations of traditional communication systems such as 4G and Wi-Fi. The proposed platform not only achieves higher data transmission reliability and improved coordination efficiency but also integrates advanced algorithms, including a multi-machine cooperative scheduling method based on the Dijkstra algorithm and the IHHO algorithm, as well as a multi-objective path-tracking predictive control method that combines the improved APO algorithm with MPC. These contributions provide a solid theoretical foundation and practical guidance for optimizing resource allocation, minimizing idle time, and improving path-tracking accuracy in complex agricultural environments.
In terms of practical applications, the platform offers significant advantages for agricultural managers by enabling rapid system configuration, automated task assignment, and autonomous operation of agricultural machinery, effectively simplifying decision-making and reducing labor costs, thereby promoting efficient management and operations. Looking ahead, several key directions warrant further exploration: first, dynamic scheduling algorithms should be further optimized to develop more robust methods capable of real-time adjustments under variable agricultural conditions; additionally, future research could consider integrating AI-driven decision-making mechanisms to enable more intelligent agricultural management; finally, as 5G and emerging 6G technologies continue to evolve, new network architectures and collaborative strategies must be explored to address the costs and coverage challenges of base station deployment and maintenance, further enhancing the overall stability and economic viability of the system. Overall, this study provides valuable theoretical and practical insights for the field.
Author Contributions
Conceptualization, B.Z., D.Z., and C.Y.; methodology, B.Z. and S.W.; software, D.Z. and C.Y.; validation, B.Z., M.M., and N.K.; formal analysis, A.Z. and V.B.; investigation, J.C. and R.G.; resources, N.K. and V.B.; data curation, D.Z. and C.Y.; writing—original draft preparation, B.Z. and D.Z.; writing—review and editing, S.J. and J.C.; visualization, C.Y. and M.M.; supervision, S.J. and N.K.; project administration, S.J. All authors have read and agreed to the published version of the manuscript.
Funding
Supported by the EU RRF within project No. 5.2.1.1.i.0/2/24/I/CFLA/003 academic career doctoral grant, ID 1081.
Data Availability Statement
The original contributions presented in the study are included in the article.
Acknowledgments
The authors would like to express their sincere gratitude to Hao Yu, Jiahao Luo, Tiezhu Wu, and Runzhi Qi for their invaluable support and contributions throughout this research. Their insightful suggestions, collaborative efforts, and continuous encouragement have significantly improved the quality of this work. The authors also gratefully acknowledge the editors and reviewers for their constructive comments on our manuscript.
Conflicts of Interest
The authors declare no conflicts of interest.
References
- Ayaz, M.; Ammad-Uddin, M.; Sharif, Z.; Mansour, A.; Aggoune, E.-H.M. Internet-of-Things (IoT)-Based Smart Agriculture: Toward Making the Fields Talk. IEEE Access 2019, 7, 129551–129583. [Google Scholar] [CrossRef]
- Zhang, F.; Zhang, W.; Luo, X.; Zhang, Z.; Lu, Y.; Wang, B. Developing an IoT-Enabled Cloud Management Platform for Agricultural Machinery Equipped with Automatic Navigation Systems. Agriculture 2022, 12, 310. [Google Scholar] [CrossRef]
- Bazargani, K.; Deemyad, T. Automation’s Impact on Agriculture: Opportunities, Challenges, and Economic Effects. Robotics 2024, 13, 33. [Google Scholar] [CrossRef]
- Sandeepa, C.; Siniarski, B.; Kourtellis, N.; Wang, S.; Liyanage, M. A Survey on Privacy for B5G/6G: New Privacy Challenges, and Research Directions. J. Ind. Inf. Integr. 2022, 30, 100405. [Google Scholar] [CrossRef]
- Song, J.; Zhong, Q.; Wang, W.; Su, C.; Tan, Z.; Liu, Y. FPDP: Flexible privacy-preserving data publishing scheme for smart agriculture. IEEE Sens. J. 2020, 21, 17430–17438. [Google Scholar] [CrossRef]
- Sezer, B.; Turkmen, H.; Nuriyev, U. PPFchain: A novel framework privacy-preserving blockchain-based federated learning method for sensor networks. Internet Things 2023, 22, 100781. [Google Scholar] [CrossRef]
- Bristow, N.; Rengaraj, S.; Chadwick, D.R.; Kettle, J.; Jones, D.L. Development of a LoRaWAN IoT Node with Ion-Selective Electrode Soil Nitrate Sensors for Precision Agriculture. Sensors 2022, 22, 9100. [Google Scholar] [CrossRef]
- Amiri-Zarandi, M.; Hazrati Fard, M.; Yousefinaghani, S.; Kaviani, M.; Dara, R. A Platform Approach to Smart Farm Information Processing. Agriculture 2022, 12, 838. [Google Scholar] [CrossRef]
- Shuai, Z.; Hu, Z.; Gai, J.; Chen, Y.; Chen, J.; Zhang, H.; Wang, F. Metaverse-Enabled Intelligence for Open-Terrain Field Vehicle Fleets: Leveraging Parallel Intelligence and Edge Computing. IEEE Trans. Intell. Veh. 2024, 9, 3111–3116. [Google Scholar] [CrossRef]
- Yin, Y.; Zhao, C.; Zhang, Y.; Chen, J.; Luo, C.; Wang, P.; Chen, L.; Meng, Z. Development and application of subsoiling monitoring system based on edge computing using IoT architecture. Comput. Electron. Agric. 2022, 198, 106976. [Google Scholar] [CrossRef]
- Alahmad, T.; Neményi, M.; Nyéki, A. Applying IoT Sensors and Big Data to Improve Precision Crop Production: A Review. Agronomy 2023, 13, 2603. [Google Scholar] [CrossRef]
- Sajid, J.; Hayawi, K.; Malik, A.W.; Anwar, Z.; Trabelsi, Z. A Fog Computing Framework for Intrusion Detection of Energy-Based Attacks on UAV-Assisted Smart Farming. Appl. Sci. 2023, 13, 3857. [Google Scholar] [CrossRef]
- Friha, O.; Ferrag, M.A.; Shu, L.; Maglaras, L.; Wang, X. Internet of Things for the Future of Smart Agriculture: A Comprehensive Survey of Emerging Technologies. IEEE/CAA J. Autom. Sin. 2021, 8, 718–752. [Google Scholar] [CrossRef]
- Tao, W.; Zhao, L.; Wang, G.; Liang, R. Review of the internet of things communication technologies in smart agriculture and challenges. Comput. Electron. Agric. 2021, 189, 106352. [Google Scholar] [CrossRef]
- Farooq, M.; Javid, R.; Riaz, S.; Atal, Z. IoT based smart greenhouse framework and control strategies for sustainable agriculture. IEEE Access 2022, 10, 99394–99420. [Google Scholar] [CrossRef]
- Polymeni, S.; Skoutas, D.N.; Sarigiannidis, P.; Kormentzas, G.; Skianis, C. Smart Agriculture and Greenhouse Gas Emission Mitigation: A 6G-IoT Perspective. Electronics 2024, 13, 1480. [Google Scholar] [CrossRef]
- Prakosa, S.W.; Faisal, M.; Adhitya, Y.; Leu, J.-S.; Köppen, M.; Avian, C. Design and Implementation of LoRa Based IoT Scheme for Indonesian Rural Area. Electronics 2021, 10, 77. [Google Scholar] [CrossRef]
- Polymeni, S.; Plastras, S.; Skoutas, D.N.; Kormentzas, G.; Skianis, C. The Impact of 6G-IoT Technologies on the Development of Agriculture 5.0: A Review. Electronics 2023, 12, 2651. [Google Scholar] [CrossRef]
- Marini, R.; Mikhaylov, K.; Pasolini, G.; Buratti, C. Low-power wide-area networks: Comparison of LoRaWAN and NB-IoT performance. IEEE Internet Things J. 2022, 9, 21051–21063. [Google Scholar] [CrossRef]
- Martiradonna, S.; Piro, G.; Boggia, G. On the Evaluation of the NB-IoT Random Access Procedure in Monitoring Infrastructures. Sensors 2019, 19, 3237. [Google Scholar] [CrossRef]
- Arrubla-Hoyos, W.; Ojeda-Beltrán, A.; Solano-Barliza, A.; Rambauth-Ibarra, G.; Barrios-Ulloa, A.; Cama-Pinto, D.; Arrabal-Campos, F.M.; Martínez-Lao, J.A.; Cama-Pinto, A.; Manzano-Agugliaro, F. Precision Agriculture and Sensor Systems Applications in Colombia through 5G Networks. Sensors 2022, 22, 7295. [Google Scholar] [CrossRef] [PubMed]
- Kourtis, M.-A.; Batistatos, M.; Xylouris, G.; Oikonomakis, A.; Santorinaios, D.; Zarakovitis, C.; Chochliouros, I. Energy Efficiency in Agriculture through Tokenization of 5G and Edge Applications. Energies 2023, 16, 5182. [Google Scholar] [CrossRef]
- Hata, M. Empirical Formula for Propagation Loss in Land Mobile Radio Services. IEEE Trans. Veh. Technol. 1980, 29, 317–325. [Google Scholar] [CrossRef]
- Sun, S.; Rappaport, T.S.; Thomas, T.A.; Ghosh, A.; Nguyen, H.C.; Kovacs, I.Z.; Rodriguez, I.; Koymen, O.; Partyka, A. Investigation of Prediction Accuracy, Sensitivity, and Parameter Stability of Large-Scale Propagation Path Loss Models for 5G Wireless Communications. IEEE Trans. Veh. Technol. 2016, 65, 2843–2860. [Google Scholar] [CrossRef]
- Chen, C.; Li, Y.; Cao, G.; Zhang, J. Research on Dynamic Scheduling Model of Plant Protection UAV Based on Levy Simulated Annealing Algorithm. Sustainability 2023, 15, 1772. [Google Scholar] [CrossRef]
- Zangina, U.; Buyamin, S.; Aman, M.N.; Zainal Abidin, M.S.; Mahmud, M.S.A. Autonomous mobility of a fleet of vehicles for precision pesticide application. Comput. Electron. Agric. 2021, 186, 106217. [Google Scholar] [CrossRef]
- Alnahhal, M.; Gjeldum, N.; Salah, B. Optimal Scheduling of Rainwater Collection Vehicles: Mixed Integer Programming and Genetic Algorithms. Sustainability 2023, 15, 9252. [Google Scholar] [CrossRef]
- Hribar, J.; Marinescu, A.; Chiumento, A.; Dasilva, L.A. Energy-Aware Deep Reinforcement Learning Scheduling for Sensors Correlated in Time and Space. IEEE Internet Things J. 2022, 9, 6732–6744. [Google Scholar] [CrossRef]
- Li, S.; Zhang, M.; Wang, N.; Cao, R.; Zhang, Z.; Ji, Y.; Li, H.; Wang, H. Intelligent Scheduling Method for Multi-Machine Cooperative Operation Based on NSGA-III and Improved Ant Colony Algorithm. Comput. Electron. Agric. 2023, 204, 107532. [Google Scholar] [CrossRef]
- Ma, Z.; Yin, C.; Du, X.; Zhao, L.; Lin, L.; Zhang, G.; Wu, C. Rice Row Tracking Control of Crawler Tractor Based on the Satellite and Visual Integrated Navigation. Comput. Electron. Agric. 2022, 197, 106935. [Google Scholar] [CrossRef]
- Cheng, J.; Zhang, B.; Zhang, C.; Zhang, Y.; Shen, G. A Model-Free Adaptive Predictive Path-Tracking Controller with PID Terms for Tractors. Biosyst. Eng. 2024, 242, 38–49. [Google Scholar] [CrossRef]
- Ding, Y.; Wang, L.; Li, Y.; Li, D. Model predictive control and its application in agriculture: A review. Comput. Electron. Agric. 2018, 151, 104–117. [Google Scholar] [CrossRef]
- Wang, M.; Niu, C.; Wang, Z.; Jiang, Y.; Jian, J.; Tang, X. Model and Parameter Adaptive MPC Path Tracking Control Study of Rear-Wheel-Steering Agricultural Machinery. Agriculture 2024, 14, 823. [Google Scholar] [CrossRef]
- Berberich, J.; Köhler, J.; Müller, M.A.; Allgöwer, F. Stability in Data-Driven MPC: An Inherent Robustness Perspective. In Proceedings of the 2022 IEEE 61st Conference on Decision and Control (CDC), Cancun, Mexico, 6–9 December 2022; pp. 1105–1110. [CrossRef]
- Xu, L.; You, J.; Yuan, H. Real-Time Parametric Path Planning Algorithm for Agricultural Machinery Kinematics Model Based on Particle Swarm Optimization. Agriculture 2023, 13, 1960. [Google Scholar] [CrossRef]
- Amertet, S.; Gebresenbet, G.; Alwan, H.M. Optimizing the performance of a wheeled mobile robots for use in agriculture using a linear-quadratic regulator. Robot. Auton. Syst. 2024, 174, 104642. [Google Scholar] [CrossRef]
- Liu, L.; Wang, X.; Wang, X.; Xie, J.; Liu, H.; Li, J.; Wang, P.; Yang, X. Path Planning and Tracking Control of Tracked Agricultural Machinery Based on Improved A* and Fuzzy Control. Electronics 2024, 13, 188. [Google Scholar] [CrossRef]
- Liu, H.; Zhang, L.; Zhao, B.; Tang, J.; Luo, J.; Wang, S. Research on Emergency Scheduling Based on Improved Genetic Algorithm in Harvester Failure Scenarios. Front. Plant Sci. 2024, 15, 1413595. [Google Scholar] [CrossRef]
- Cao, R.; Guo, Y.; Zhang, Z.; Li, S.; Zhang, M.; Li, H.; Li, M. Global Path Conflict Detection Algorithm of Multiple Agricultural Machinery Cooperation Based on Topographic Map and Time Window. Comput. Electron. Agric. 2023, 208, 107773. [Google Scholar] [CrossRef]
- Liu, H.; Luo, J.; Zhang, L.; Yu, H.; Liu, X.; Wang, S. Research on Traversal Path Planning and Collaborative Scheduling for Corn Harvesting and Transportation in Hilly Areas Based on Dijkstra’s Algorithm and Improved Harris Hawk Optimization. Agriculture 2025, 15, 233. [Google Scholar] [CrossRef]
- Nilsson, R.S.; Zhou, K. Method and Bench-Marking Framework for Coverage Path Planning in Arable Farming. Biosyst. Eng. 2020, 198, 248–265. [Google Scholar] [CrossRef]
- Huang, Z.; Chen, Z.; Zheng, Y.; Sun, Q. Dynamic Optimization Based on Quantum Computation—A Comprehensive Review. Comput. Struct. 2023, 282, 107255. [Google Scholar] [CrossRef]
- Zhong, R.; Zhang, E.; Munetomo, M. Evolutionary Multi-Mode Slime Mold Optimization: A Hyper-Heuristic Algorithm Inspired by Slime Mold Foraging Behaviors. J. Supercomput. 2024, 80, 12186–12217. [Google Scholar] [CrossRef]
- Uddin, M.P.; Majumder, A.; Barma, J.D.; Mirjalili, S. An Improved Multi-Objective Harris Hawks Optimization Algorithm for Solving EDM Problems. Arab. J. Sci. Eng. 2024, 49, 1–46. [Google Scholar] [CrossRef]
- Layeb, A. Differential Evolution Algorithms with Novel Mutations, Adaptive Parameters, and Weibull Flight Operator. Soft Comput. 2024, 28, 1–53. [Google Scholar] [CrossRef]
- Wang, W.-C.; Tian, W.-C.; Xu, D.-M.; Zang, H.-F. Arctic puffin optimization: A bio-inspired metaheuristic algorithm for solving engineering design optimization. Adv. Eng. Softw. 2024, 195, 103694. [Google Scholar] [CrossRef]
- ISO 11783; Tractors and Machinery for Agriculture and Forestry—Serial Control and Communications Data Network. ISO: Geneva, Switzerland, 2017.
- Sidhu, K.S.; Khazaka, R. Nested Latin Hypercube-Based Sampling for Efficient Uncertainty Quantification Using Sensitivity-Assisted Least Squares SVM. IEEE Trans. Compon. Packag. Manuf. Technol. 2025, 15, 75–84. [Google Scholar] [CrossRef]
- Mantegna, R.N. Fast, accurate algorithm for numerical simulation of Lévy stable stochastic processes. Phys. Rev. E 1994, 49, 4677–4683. [Google Scholar] [CrossRef]
- Leung, J.; Permenter, F.; Kolmanovsky, I.V. A Computational Governor for Maintaining Feasibility and Low Computational Cost in Model Predictive Control. IEEE Trans. Autom. Control 2024, 69, 2791–2806. [Google Scholar] [CrossRef]
- Tagarakis, A.C.; Kateris, D.; Berruto, R.; Bochtis, D. Low-Cost Wireless Sensing System for Precision Agriculture Applications in Orchards. Appl. Sci. 2021, 11, 5858. [Google Scholar] [CrossRef]
- García-Martín, J.P.; Torralba, A.; Hidalgo Fort, E.; Daza, D.; González Carvajal, R. IoT solution for smart water distribution networks based on a low-power wireless network, combined at the device-level: A case study. Internet Things-Neth. 2023, 22, 100746. [Google Scholar] [CrossRef]
Disclaimer/Publisher’s Note: The statements, opinions and data contained in all publications are solely those of the individual author(s) and contributor(s) and not of MDPI and/or the editor(s). MDPI and/or the editor(s) disclaim responsibility for any injury to people or property resulting from any ideas, methods, instructions or products referred to in the content. |
© 2025 by the authors. Licensee MDPI, Basel, Switzerland. This article is an open access article distributed under the terms and conditions of the Creative Commons Attribution (CC BY) license (https://creativecommons.org/licenses/by/4.0/).





