SESAME: Automated Security Assessment of Robots and Modern Multi-Robot Systems
Abstract
1. Introduction
2. Background and Related Works
2.1. The Challenges of Security Assessment
- ROS and ROS2. ROS is a standardized middleware for robotics, facilitating communication among diverse robot clusters [3,4]. However, it has several vulnerabilities, such as plain-text communications and unprotected TCP ports. ROS2 addresses some of these issues by integrating the Data Distribution Service (DDS) standard for secure communication and implementing robust access control through ROS2 Security. Despite these improvements, continuous monitoring and adherence to security best practices remain essential;
- Industrial robots. The interconnectedness of industrial robots expands potential attack points [11,12,13,14]. Historically operated in isolated environments, these robots are now integrated into information and communication technology (ICT) ecosystems, connecting to external networks for control, monitoring, and maintenance. This connectivity introduces new vulnerabilities, particularly with the increasing use of robot APIs and the management of robots via portable devices like smartphones;
- Human–robot interaction. The shift towards software-based safety mechanisms over hardware solutions increases vulnerability to security incidents [15]. Next-generation industrial robots designed to work closely with humans further expand the scope of security attacks, posing direct threats to human safety;
2.2. State of the Art in Security Assessment
2.2.1. Threat Modeling
2.2.2. Security Knowledge Repositories
- CVE (Common Vulnerabilities and Exposures) [19]—Offers identifiers for computer security flaws, facilitating easy recognition and communication of vulnerabilities;
- NVD (National Vulnerability Database) [20]—Supplements CVE by providing additional information such as severity scores, countermeasures, and affected software configurations;
- CWE (Common Weakness Enumeration) [21]—Lists weaknesses in software and hardware, providing detailed descriptions and relationships with other weaknesses;
- CAPEC (Common Attack Pattern Enumeration and Classification) [22]—Classifies known attack patterns, aiding the understanding of how system weaknesses can be exploited;
2.3. Related Works in Security Assessment in Robotic Systems
- Cyber–physical honeypots—One study employed a cyber–physical honeypot using ROS to discover vulnerabilities and means of exploitation;
- Automobile hacking—Another study demonstrated hacking a modern automobile, compromising its digital dash, door locks, brakes, and engine control components;
- UAV attacks—Research on unmanned aerial vehicles (UAVs) revealed the impact of denial-of-service attacks on UAV cameras and network latency;
- Multi-robot systems—A model representing the performance of multi-robot systems highlighted how denial-of-service attacks could compromise cloud-robotic platforms;
- Specific robot assessments—Security assessments of specific robots, such as Pepper and Franka Emika Panda, uncovered vulnerabilities that could enable credential spoofing, data theft, and the hacking of connected devices.
3. The SESAME Security Methodology
3.1. Overview
3.2. Stage 1—System Description
3.3. Stage 2—Identification of Vulnerabilities
3.4. Stage 3—Identification of Potential Attacks
3.5. Stage 4—Identification of Mitigations
3.6. Stage 5—Construct Template Attack Trees
3.7. Stage 6—Generation of Attack Trees
3.8. Stage 7—Generation of Security EDDIs
3.9. Safety and Security Integration
4. Implementation
4.1. System Description
4.1.1. User Interface (UI)
- What is the overall design of the system?
- How are the system components connected?
- Which are the system access points?
- What is the path that data follow? What is the input and the output of the system?
- Are there any third-party integrations into the system?
- Is the system monitored?
- What are the boundaries of the system to be assessed?
- What is the acceptable security level for the system to be assessed?
- Are there any compliance requirements for the system to be assessed?
4.1.2. OpenVAS
4.2. Identification of Vulnerabilities
4.2.1. CVE-Search for Vulnerabilities Identification
- Request returning vulnerabilities directly assigned to a specific product (./bin/search.py -p microsoft:windows_7 -a -o json);
- Request returning vulnerabilities based on text search in the vulnerability summary (./bin/search.py -f “robotic simulator” -a -o json);
- Request for a specific CVE ID (./bin/search.py -c CVE-2010-3333);
- Request the last two CVE entries in atom format (./bin/dump_last.py -f atom -l 2).
4.2.2. RVD Custom Parser
id: 3337
title: Service DoS through arbitrary pointer dereferencing on KUKA simulator
type: vulnerability
description: "Visual Components (owned by KUKA) is a robotic simulator that allows simulating factories and robots in order toimprove planning and decision-making processes. … Accordingly, a DoS in the simulation might have higher repercusions, dependingon the Industrial Control System (ICS) ICS infrastructure."
cwe: CWE-248
cve: CVE-2020-10292
keywords:
- KUKA, RMS sentinel LM, Visual Components, DoS
system: Visual Components Network License Server 2.0.8
vendor: KUKA Roboter GmbH, Visual Components
severity:
rvss-score: 6.1
rvss-vector: RVSS:1.0/AV:IN/AC:L/PR:N/UI:N/S:U/Y:Z/C:N/I:L/A:H/H:N
severity-description: High
cvss-score: 8.2
cvss-vector: CVSS:3.0/AV:N/AC:L/PR:N/UI:N/S:U/C:N/I:L/A:H
links:
- https://cwe.mitre.org/data/definitions/248.html
- https://www.visualcomponents.com/products/downloads/
- https://www.visualcomponents.com/products/visual-components/
flaw:
phase: runtime-operation
specificity: subject-specific
architectural-location: application-specific
application: Visual Components, RMS sentinel LM
subsystem: simulation
package: null
languages: null
date-detected: null
detected-by: Sharon Brizinov (Claroty)
detected-by-method: testing-dynamic
date-reported: 2020-10-27
reported-by: Sharon Brizinov (Claroty)
reported-by-relationship: security researcher
issue: https://gitlab.com/aliasrobotics/offensive/rvd/flaws/-/issues/712
reproducibility: always
trace: null
reproduction: null
reproduction-image: null
exploitation:
description: |
To exploit this vulnerability the attacker needs to have network access to the license server (either because it's exposed or because the internal network has been compromised. Cause is related to the number of requested strings to merge, which is not correlated to the number of strings provided, and so arbitrary pointers from the stack are popped out and dereferenced. This results with an uncaught Access Violation exception which terminates the program. PoC available constructs a response reply to featureInfoToFile with is a mismatch between the number of strings to merge and the requested amount leading to an Access Violation exception and terminating the program. See alurity's robotsploit/exploits/kuka/rms exploits.
exploitation-image: Not available
exploitation-vector: null
exploitation-recipe:
networks:
- network:
- driver: bridge
- name: kuka-simulation
- subnet: 14.0.0.0/24
vms:
- vm:
- name: vm1
- path: $(pwd)/vms/visualcomponents_2.0.8
- network: kuka-simulation
- ip: 14.0.0.4
containers:
- container:
- name: attacker
- modules:
- base: registry.gitlab.com/aliasrobotics/offensive/alurity/alurity:latest
- volume: registry.gitlab.com/aliasrobotics/offensive/alurity/expl_robosploit/expl_robosploit:latest
- volume: registry.gitlab.com/aliasrobotics/offensive/alurity/deve_atom:latest
- volume: registry.gitlab.com/aliasrobotics/offensive/alurity/reco_nmap:latest
- volume: registry.gitlab.com/aliasrobotics/offensive/alurity/expl_icssploit:latest
- volume: registry.gitlab.com/aliasrobotics/offensive/alurity/expl_metasploit:latest
- volume: registry.gitlab.com/aliasrobotics/offensive/alurity/fore_wireshark:latest
- network: kuka-simulation
mitigation:
description: |
Do not launch Visual Components while connected to local or wide area networks. Contain the simulation through
virtualization.
pull-request: null
date-mitigation: null
4.3. Identification of Potential Attacks
4.3.1. CVE-Search for Attack Identification
4.3.2. CAPEC Custom Identifier
4.4. Generation of Attack Trees
4.4.1. Small Attack Trees
4.4.2. Template Attack Trees
4.5. Generation of Security EDDIs
4.5.1. Intrusion Detection System (IDS)
4.5.2. Python Scripts
4.6. Overall Offerings
5. Demonstration
5.1. Power Station Inspection Using Autonomous MRS
5.2. Hospital Multi-Robot Intralogistics
5.3. Evaluation
5.3.1. Identification of ROS Vulnerabilities
- CVE-2016-10681, which appears under two CWEs—CWE-300 (Channel Accessible by Non-Endpoint) and CWE-310 (Cryptographic Issues), indicating weaknesses in secure communication and cryptographic mechanisms;
- CVE-2019-13445 and CVE-2020-16124, both classified as CWE-190 (Integer Overflow or Wraparound), highlighting risks of improper arithmetic handling that could lead to memory corruption or privilege escalation;
- CVE-2019-13566, linked to CWE-120 (Buffer Copy without Checking Size of Input), representing a classic buffer overflow scenario;
- CVE-2019-19625 and CVE-2019-19627, both mapped to CWE-200 (Exposure of Sensitive Information to an Unauthorized Actor); exposing weaknesses in access control mechanisms.
- CVE-2020-10271, which falls under CWE-668 (Exposure of Resources to the Wrong Sphere), indicates potential unauthorized access to critical system components;
- CVE-2020-10272, classified as CWE-306 (Missing Authentication for Critical Function), highlighting a lack of necessary authentication mechanisms;
- CVE-2020-10289, mapped to CWE-20 (Improper Input Validation), which could lead to unexpected behavior due to unvalidated user inputs.
5.3.2. Mapping Vulnerabilities to Attack Patterns
- Man-in-the-middle (MitM) attacks, linked to CWE-300, enable adversaries to intercept and manipulate communication channels. Related attack patterns include CAPEC-94 (Adversary in the Middle), CAPEC-466 (Bypassing Same-Origin Policy), and CAPEC-615 (Evil Twin Wi-Fi Attack), demonstrating potential risks in network communication;
- Integer overflow exploitation, associated with CWE-190, aligns with CAPEC-92 (Forced Integer Overflow), which adversaries could leverage to gain unauthorized control over memory regions;
- Buffer overflow vulnerabilities, mapped to CWE-120, correspond to CAPEC-10 (Buffer Overflow via Environment Variables), CAPEC-100 (Overflow Buffers), CAPEC-45 (Buffer Overflow via Symbolic Links), and CAPEC-67 (String Format Overflow in syslog), among others. These patterns emphasize how unsafe memory operations can be weaponized;
- Sensitive information exposure, associated with CWE-200, is linked to CAPEC-116 (Excavation), CAPEC-169 (Footprinting), CAPEC-224 (Fingerprinting), and CAPEC-497 (File Discovery), highlighting threats to confidentiality;
- Resource exposure vulnerabilities, mapped to CWE-668, indicate risks related to unauthorized access, but no specific CAPEC attack patterns were retrieved for this weakness;
- Authentication weaknesses, categorized under CWE-306, relate to attacks such as CAPEC-12 (Choosing Message Identifier), CAPEC-36 (Using Unpublished Interfaces), and CAPEC-62 (Cross-Site Request Forgery, CSRF), which can be exploited to bypass security controls;
- Improper input validation, associated with CWE-20, was found to correspond to a wide range of attack techniques, including CAPEC-88 (OS Command Injection), CAPEC-101 (Server-Side Include Injection), CAPEC-136 (LDAP Injection), and CAPEC-230 (XML Nested Payloads), among others.
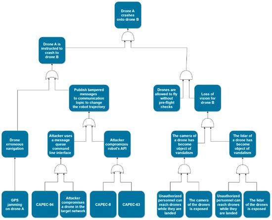
5.3.3. Attack Tree Construction
5.3.4. Security EDDI Construction
5.3.5. Runtime Intrusion Detection
- Improved vulnerability management—The IDS setup and OpenVAS provide a systematic approach to identifying and mitigating security vulnerabilities, reducing the risk of exploitation by adversaries;
- Enhanced real-time security monitoring—The security EDDI ensures continuous monitoring and dynamic threat assessment, enabling proactive responses to security incidents;
- Increased system availability and reliability—The combined use of these tools helps maintain a high availability and reliability of MRS operations, crucial for both routine conditions and emergency responses;
- Comprehensive threat mitigation—By addressing both cyber and physical security threats, the SESAME framework ensures a holistic approach to safeguarding the power station and its critical infrastructure.
6. Scalability and Implementation Challenges Across Robotic Platforms
6.1. The Challenges
6.2. Future Extensions
- Predict emerging threats based on observed vulnerabilities and evolving attack techniques;
- Automatically generate and update Template Attack Trees based on live threat intelligence feeds;
- Enhance anomaly detection by training ML models to recognize deviations in robotic behavior that may indicate security breaches;
- Optimize security EDDIs by enabling self-learning response mechanisms, ensuring that robotic systems adapt dynamically to new threats without human intervention.
7. Conclusions
Author Contributions
Funding
Data Availability Statement
Conflicts of Interest
References
- Yaacoub, J.-P.A.; Noura, H.N.; Salman, O.; Chehab, A. Robotics cyber security: Vulnerabilities, attacks, countermeasures, and recommendations. Int. J. Inf. Secur. 2022, 21, 115–158. [Google Scholar] [CrossRef] [PubMed]
- Fournaris, A.P.; Tselios, C.; Haleplidis, E.; Athanasopoulos, E.; Dionysiou, A.; Mitropoulos, D. Providing Security Assurance & Hardening for Open Source Software/Hardware: The SecOPERA approach. In Proceedings of the 2023 IEEE 28th International Workshop on Computer Aided Modeling and Design of Communication Links and Networks (CAMAD), Edinburgh, UK, 6–8 November 2023; pp. 80–86. [Google Scholar]
- White, R.; Caiazza, G.; Christensen, H.; Cortesi, A. SROS1: Using and developing secure ROS1 systems. In Robot Operating Systems (ROS); SCI; Springer: Cham, Switzerland, 2018; Volume 778, pp. 373–405. [Google Scholar]
- Quigley, M.; Conley, K.; Gerkey, B.P.; Faust, J. ROS: An open-source Robot Operating System. In Proceedings of the ICRA Workshop on Open Source Software, Kobe, Japan, 12–17 May 2009; Volume 3.2, pp. 5–10. [Google Scholar]
- McClean, J.; Stull, C.; Farrar, C.; Mascareñas, D. A Preliminary Cyber-Physical Security Assessment of the Robot Operating System (ROS). In Proceedings of the Unmanned Systems Technology XV, Baltimore, MD, USA, 29 April–3 May 2013; Volume 8741, p. 874110. [Google Scholar]
- Quarta, D.; Pogliani, M.; Polino, M.; Maggi, F.; Zanchettin, A.M.; Zanero, S. An Experimental Security Analysis of an Industrial Robot Controller. In Proceedings of the 2017 IEEE Symposium on Security and Privacy (SP), San Jose, CA, USA, 22–26 May 2017; pp. 268–286. [Google Scholar]
- Hatzivasilis, G.; Soultatos, O.; Anicic, D.; Bröring, A.; Fysarakis, K.; Spanoudakis, G. Secure Semantic Interoperability for IoT Applications with Linked Data. In Proceedings of the 2019 IEEE Global Communications Conference (GLOBECOM), Waikoloa, HI, USA, 9–13 December 2019; pp. 1–7. [Google Scholar]
- ISO 10218-2:2025; Robotics—Safety Requirements—Part 2: Industrial Robot Applications and Robot Cells. International Organization for Standardization (ISO): Geneva, Switzerland, 2025.
- Hollerer, S.; Fischer, C.; Brenner, B.; Papa, M.; Schlund, S.; Kastner, W.; Fabini, J.; Zseby, T. Cobot attack: A security assessment exemplified by a specific collaborative robot. Procedia Manuf. 2021, 54, 191–196. [Google Scholar] [CrossRef]
- Deng, G.; Zhou, Y.; Xu, Y.; Zhang, T.; Liu, Y. An investigation of byzantine threats in multi-robot systems. In Proceedings of the 24th International Symposium on Research in Attacks, Intrusions and Defenses (RAID), San Sebastian, Spain, 6–8 October 2021; pp. 17–32. [Google Scholar]
- Global Times. Mainframe Malfunction Causes Dozens of Drones to Crash into Building in SW China. 2021. Available online: https://www.globaltimes.cn/page/202101/1214165.shtml (accessed on 16 July 2024).
- Koscher, K.; Czeskis, A.; Roesner, F.; Patel, S.; Kohno, T.; Checkoway, S. Experimental security analysis of a modern automobile. In Proceedings of the 2010 IEEE Symposium on Security and Privacy, Oakland, CA, USA, 16–19 May 2010; pp. 447–462. [Google Scholar]
- Vasconcelos, G.; Miani, R.S.; Guizilini, V.; Souza, J.R. Evaluation of DoS attacks on commercial Wi-Fi-based UAVs. Int. J. Comput. Netw. Inf. Secur. 2019, 11, 212–223. [Google Scholar] [CrossRef]
- Xu, Y.; Deng, G.; Zhang, T.; Qiu, H.; Bao, Y. Novel denial-of-service attacks against cloud-based multi-robot systems. Inf. Sci. 2021, 576, 329–344. [Google Scholar] [CrossRef]
- Giaretta, A.; De Donno, M.; Dragoni, N. Adding salt to pepper: A structured security assessment over a humanoid robot. In Proceedings of the 13th International Conference on Availability, Reliability and Security (ARES), Hamburg, Germany, 27–30 August 2018; Volume 22, pp. 1–8. [Google Scholar]
- Ashibani, Y.; Mahmoud, Q.H. Cyber physical systems security: Analysis, challenges and solutions. Comput. Secur. 2017, 68, 81–97. [Google Scholar] [CrossRef]
- Wynn, J. Threat Assessment and Remediation Analysis (TARA), MITRE. 2014. Available online: https://www.mitre.org/sites/default/files/2021-10/pr-14-2359-tara-introduction-and-overview.pdf (accessed on 16 July 2024).
- Hatzivasilis, G.; Lakka, E.; Athanatos, M.; Ioannidis, S.; Kalogiannis, G.; Chatzimpyrros, M.; Spanoudakis, G.; Papastergiou, S.; Karagiannis, S.; Alexopoulos, A.; et al. Swarm-intelligence for the moder ICT ecosystem. Int. J. Inf. Secur. 2024, 23, 2951–2975. [Google Scholar] [CrossRef]
- MITRE. Common Vulnerabilities and Exposures. Available online: https://www.cve.org/ (accessed on 16 July 2024).
- NIST. National Vulnerability Database. Available online: https://nvd.nist.gov/ (accessed on 16 July 2024).
- MITRE. Common Weakness Enumeration. Available online: https://cwe.mitre.org/ (accessed on 16 July 2024).
- MITRE. Common Attack Pattern Enumerations and Classifications. Available online: https://capec.mitre.org/ (accessed on 16 July 2024).
- Vilches, V.M.; Usategui, L.; Izquierdo, R. Introducing the Robot Vulnerability Database (rvd), Aliasrobotics. 2021. Available online: https://github.com/aliasrobotics/RVD (accessed on 16 July 2024).
- Settanni, F.; Regano, L.; Basile, C.; Lioy, A. A model for automated cybersecurity threat remediation and sharing. In Proceedings of the 2023 IEEE 9th International Conference on Network Softwarization (NetSoft), Madrid, Spain, 19–23 June 2023; pp. 492–497. [Google Scholar]
- Schauer, S.; Polemi, N.; Mouratidis, H. MITIGATE: A dynamic supply chain cyber risk assessment methodology. J. Transp. Secur. 2019, 12, 1–35. [Google Scholar] [CrossRef]
- Raicu, G.; Raicu, A. Cybersecurity strategy in industry 4.0. Int. J. Mod. Manuf. Technol. 2022, 14, 233–238. [Google Scholar] [CrossRef]
- Basan, A.; Basan, E. The Methodology for Assessing Information Security Risks for Robotic Systems. In Proceedings of the 4th International Conference on “Information Technology and Nanotechnology” (ITNT-2020), Samara, Russia, 26–29 May 2020; Volume 2667, pp. 30–35. [Google Scholar]
- Kenta, K.; Washizaki, H.; Fukazawa, Y.; Ogata, S.; Okubo, T.; Kato, T.; Kanuka, H.; Hazeyama, A.; Yoshioka, N. Tracing CAPEC attack patterns from CVE vulnerability information using natural language processing technique. In Proceedings of the 54th Hawaii International Conference on System Sciences, Maui, HI, USA, 5–8 January 2021; pp. 6996–7004. [Google Scholar]
- PILZ. White Paper Security. 2018. Available online: https://www.pilz.com/mam/pilz/content/uploads/wp_security_en_2018_10.pdf (accessed on 16 July 2024).
- OpenVas. Available online: https://www.greenbone.net/en/testnow/#toggle-id-1 (accessed on 16 July 2024).
- Snort. Available online: https://www.snort.org/ (accessed on 16 July 2024).
- Aslansefat, K.; Nikolaou, P.; Walker, M.; Akram, M.N.; Sorokos, I.; Reich, J.; Kolios, P.; Michael, M.K.; Theocharides, T.; Ellinas, G.; et al. SafeDrones: Real-Time Reliability Evaluation of UAVs Using Executable Digital Dependable Identities. In Model-Based Safety and Assessment (IMBSA); LNCS; Springer: Cham, Switzerland, 2022; Volume 13525, pp. 252–266. [Google Scholar]
- Tang, G.; Webb, P. Human–robot shared workspace in aerospace factories. In Human–Robot Interaction; Taylor & Francis: Abingdon, UK, 2019; pp. 72–79. [Google Scholar]
- Nikolaou, P.; Savva, A.; Sorokos, I.; Aslansefat, K.; Missaoui, S.; Naveed, A.; Hillen, D.; Lorenz, M.; Walker, M.; Papoutsakis, M.; et al. Safe, Secure and Dependable Multi-UAV Systems for Search and Rescue Operations. In Proceedings of the Design, Automation and Test in Europe Conference (DATE), Lyon, France, 31 March–2 April 2025; pp. 1–10. [Google Scholar]









| Feature | SESAME | FISHY | MITIGATE | Eisenhower Matrix | RFBR |
|---|---|---|---|---|---|
| Scope | Multi-Robot Systems (MRS) | Network Security and Threat Remediation | Supply Chain Risk Assessment | Industry 4.0 Cybersecurity | Autonomous Robotic Systems |
| Threat modeling | Template Attack Trees | Cyber Threat Intelligence (CTI) | Graph-Based Risk Modeling | Risk Prioritization | Initial Security Evaluation |
| Risk assessment | Automated Vulnerability Scanning | Threat Intelligence and Remediation Recipes | Attack Propagation and Game Theory | Security Task Prioritization | Multi-Stage Attack Feasibility |
| Real-time monitoring | EDDI-Based Security Management | MISP Threat Sharing and Policy Enforcement | Zero-Day Vulnerability Prediction | Integrated Zero Trust Approach | AI- and Machine Learning-Based Threat Analysis |
| Mitigation strategy | Automated Response via Security EDDIs | CACAO Security Playbooks | Collaborative Risk Assessment | Resource Allocation for Critical Security Tasks | Dynamic Risk Classification |
| Application domain | Power Stations, Healthcare Robots | Large-Scale Networks | Maritime and Logistics | Smart Manufacturing Systems | Autonomous Mobile Robots (AMRs) |
Disclaimer/Publisher’s Note: The statements, opinions and data contained in all publications are solely those of the individual author(s) and contributor(s) and not of MDPI and/or the editor(s). MDPI and/or the editor(s) disclaim responsibility for any injury to people or property resulting from any ideas, methods, instructions or products referred to in the content. |
© 2025 by the authors. Licensee MDPI, Basel, Switzerland. This article is an open access article distributed under the terms and conditions of the Creative Commons Attribution (CC BY) license (https://creativecommons.org/licenses/by/4.0/).
Share and Cite
Papoutsakis, M.; Hatzivasilis, G.; Michalodimitrakis, E.; Ioannidis, S.; Michael, M.; Savva, A.; Nikolaou, P.; Stokkou, E.; Bozdemir, G. SESAME: Automated Security Assessment of Robots and Modern Multi-Robot Systems. Electronics 2025, 14, 923. https://doi.org/10.3390/electronics14050923
Papoutsakis M, Hatzivasilis G, Michalodimitrakis E, Ioannidis S, Michael M, Savva A, Nikolaou P, Stokkou E, Bozdemir G. SESAME: Automated Security Assessment of Robots and Modern Multi-Robot Systems. Electronics. 2025; 14(5):923. https://doi.org/10.3390/electronics14050923
Chicago/Turabian StylePapoutsakis, Manos, George Hatzivasilis, Emmanouil Michalodimitrakis, Sotiris Ioannidis, Maria Michael, Antonis Savva, Panagiota Nikolaou, Eftychia Stokkou, and Gizem Bozdemir. 2025. "SESAME: Automated Security Assessment of Robots and Modern Multi-Robot Systems" Electronics 14, no. 5: 923. https://doi.org/10.3390/electronics14050923
APA StylePapoutsakis, M., Hatzivasilis, G., Michalodimitrakis, E., Ioannidis, S., Michael, M., Savva, A., Nikolaou, P., Stokkou, E., & Bozdemir, G. (2025). SESAME: Automated Security Assessment of Robots and Modern Multi-Robot Systems. Electronics, 14(5), 923. https://doi.org/10.3390/electronics14050923

