Next Article in Journal
Study of Improved Active Clamp Phase-Shifted Full-Bridge Converter
Previous Article in Journal
Quantum Particle Swarm Optimisation Proportional–Derivative Control for Trajectory Tracking of a Car-like Mobile Robot
 
 
Font Type:
Arial Georgia Verdana
Font Size:
Aa Aa Aa
Line Spacing:
Column Width:
Background:
Article

A Layered Framework for Universal Extraction and Recognition of Electrical Diagrams

by
Weiguo Cao
1,
Zhong Chen
1,*,
Congying Wu
2 and
Tiecheng Li
3
1
School of Electrical Engineering, Southeast University, Nanjing 210096, China
2
State Grid Economic and Technological Research Institute Co., Ltd., Beijing 100005, China
3
Power Science and Research Institute of State Grid Hebei Power Co., Wuhan 430024, China
*
Author to whom correspondence should be addressed.
Electronics 2025, 14(5), 833; https://doi.org/10.3390/electronics14050833
Submission received: 16 January 2025 / Revised: 10 February 2025 / Accepted: 12 February 2025 / Published: 20 February 2025

Abstract

Secondary systems in electrical engineering often rely on traditional CAD software (AutoCAD v2024.1.6) or non-structured, paper-based diagrams for fieldwork, posing challenges for digital transformation. Electrical diagram recognition technology bridges this gap by converting traditional diagram operations into a “digital” model, playing a critical role in power system scheduling, operation, and maintenance. However, conventional recognition methods, which primarily rely on partition detection, face significant limitations such as poor adaptability to diverse diagram styles, interference among recognition objects, and reduced accuracy in handling complex and varied electrical diagrams. This paper introduces a novel layered framework for electrical diagram recognition that sequentially extracts the element layer, text layer, and connection relationship layer to address these challenges. First, an improved YOLOv7 model, combined with a multi-scale sliding window strategy, is employed to accurately segment large and small diagram objects. Next, PaddleOCR, trained with electrical-specific terminology, and PaddleClas, using multi-angle classification, are utilized for robust text recognition, effectively mitigating interference from diagram elements. Finally, clustering and adaptive FcF-inpainting algorithms are applied to repair the connection relationship layer, resolving local occlusion issues and enhancing the overall coupling of the diagram. Experimental results demonstrate that the proposed method outperforms existing approaches in robustness and universality, particularly for complex diagrams, providing technical support for intelligent power grid construction and operation.

1. Introduction

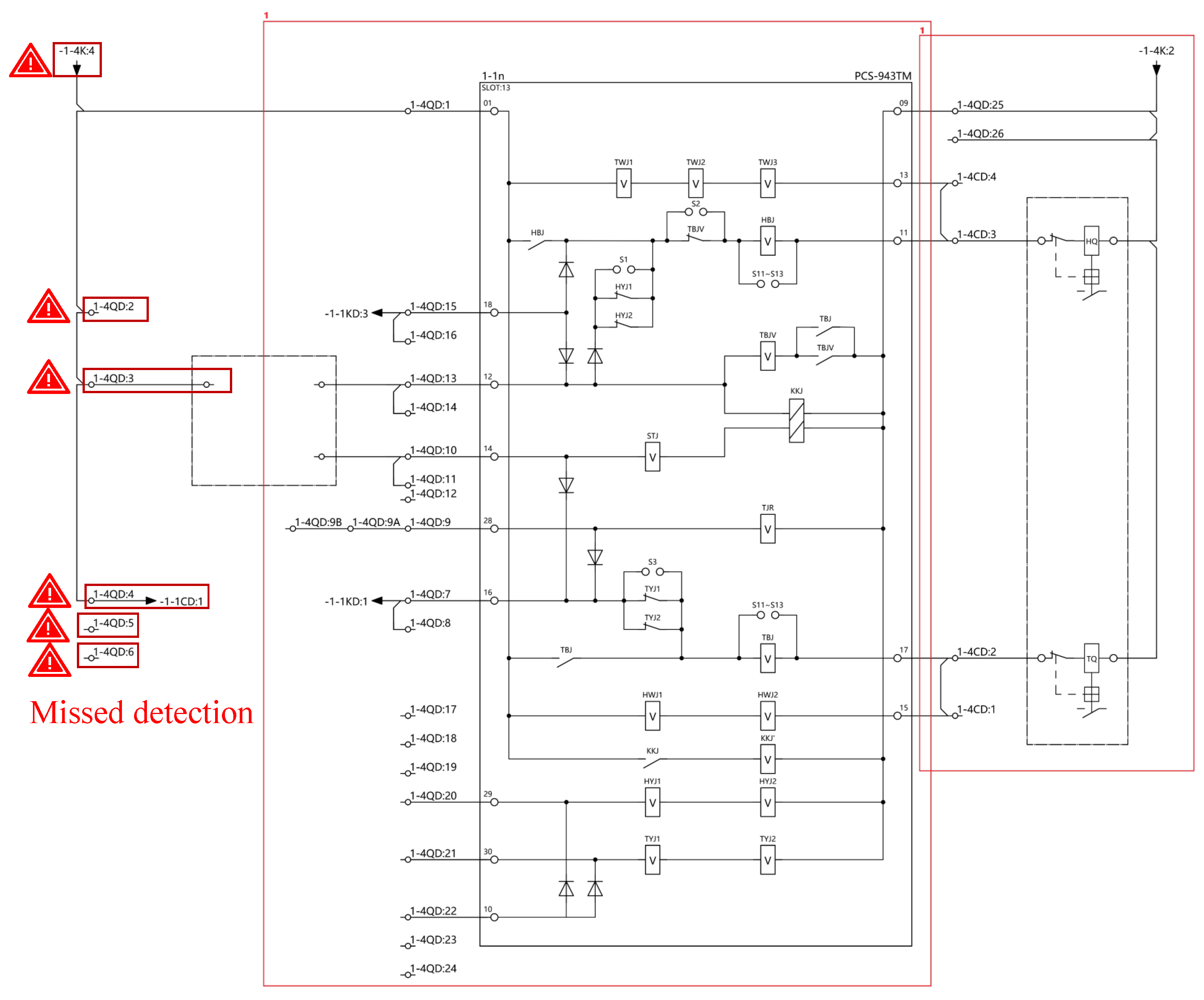
Electrical diagrams are essential for power system scheduling, operation, and maintenance. Currently, their recognition and analysis primarily rely on manual efforts, which are not only labor-intensive but also prone to errors [1,2]. The growing complexity of electrical diagrams in large-scale projects, such as converter stations and offshore wind farms, has further exacerbated these challenges. Manual analysis alone is insufficient to meet the demands of field operations and defect management, leading to issues such as missing attributes, incorrect associations, and improper connections [3,4]. A substation secondary wiring diagram is shown in Figure 1.
The transition toward a unified “Power Grid Map” and the advancement of the “Digital Power Grid” necessitate efficient and automated recognition methods for complex and diverse electrical diagrams to enhance the intelligence and accuracy of scheduling and maintenance work [5]. Recent advancements in artificial intelligence, particularly in image recognition, have introduced promising solutions for automating diagram recognition [6]. However, significant challenges persist due to the diverse styles and formats of electrical diagrams across regions and time periods, making universal and accurate recognition highly difficult [7,8].
To address the accurate recognition of small components in electrical diagrams, many studies have explored artificial intelligence-based object detection methods. For instance, ref. [9] proposes a dual-layer block detection network to improve the detection accuracy of small target elements in high-resolution diagrams by focusing on key regions before detecting specific details. Similarly, ref. [10] introduces a dual-layer extraction model tailored to small target areas within complex secondary diagrams, while [11] develops a comprehensive recognition method targeting diagram elements, text, and connection relationships. Despite these advances, these region-based approaches are primarily effective for diagrams with regular structures and struggle to handle complex and irregular wiring diagrams effectively.
A key area in the recognition of electrical schematic diagrams is the detection of objects, particularly small-scale elements that may be obscured or vary in size. Recent advancements in this field highlight the effectiveness of object detection techniques in improving recognition accuracy. The study by [12] presents a model that addresses challenges such as the lack of annotated data for object detection in electrical schematics. By creating an extensive dataset containing 23 classes of circuit elements, textual components, and diverse handwriting and printing styles, this approach has significantly improved the recognition of small-scale objects in complex diagrams. Notably, the model leverages hybrid object detection techniques, achieving high precision in identifying components and textual symbols with a 92% simulation rate and 94% recognition rate for text. On a similar note, ref. [13] introduces a pattern-recognition methodology integrated with a custom-trained Optical Character Recognition (OCR) model. This workflow achieves high success rates in recognizing patterns and texts (86.4% and 99.6%, respectively), offering a promising solution for the digitalization and analysis of electrical circuits. These advancements pave the way for more efficient and automated recognition of electrical diagrams, enabling better integration with machine learning and data analytics for enhanced operational efficiency.
Existing recognition technologies for electrical diagrams primarily rely on partition detection and basic object recognition algorithms. However, these methods suffer from limitations such as poor adaptability to diverse diagram styles and reduced accuracy when handling complex wiring structures. To address these challenges, this paper presents a layered framework for the extraction and recognition of electrical diagrams, designed to address the limitations of existing methods and ensure universal applicability. In contrast, the proposed framework introduces several novel components: an enhanced YOLOv7 model with multi-scale feature fusion and attention mechanisms for more accurate detection of large and small elements, a domain-specific adaptation of PaddleOCR for robust text recognition, and the innovative application of adaptive FcF-inpainting for restoring occluded connection lines. These innovations collectively enhance the robustness and universality of the recognition process, particularly in handling irregular diagrams and complex schematics. In electrical diagram recognition, the choice of YOLOv7 was driven by its ability to provide a balanced solution for speed and accuracy in detecting elements across varying diagram styles. YOLOv7 outperforms other object detection models, such as YOLOv8, YOLOv9, YOLOv10, YOLOv11 [14] and Vision Transformers [15], in scenarios where computational resources are limited, as it maintains high accuracy while offering faster inference times. YOLOv7’s lightweight architecture and advanced multi-scale feature fusion enable effective detection of both large and small diagram components. The ability to handle varying diagram complexities and its compatibility with real-time applications make YOLOv7 the ideal choice for this task. Similarly, while PaddleOCR excels in multilingual and domain-specific text recognition, alternatives like ABCnetV2 [16] and Glass-Text-Spotting [17] offer enhanced capabilities in curved text detection and complex background handling. Our selection of PaddleOCR was based on its high adaptability to electrical-specific terminology and superior performance in structured diagram environments. The primary contributions of this work are as follows:
  • Layered Recognition Framework: A novel framework is proposed to sequentially extract the element layer, text layer, and connection relationship layer from electrical diagrams. This layered approach minimizes interference between layers and adapts to diverse diagram styles, significantly enhancing recognition robustness and accuracy.
  • Improved Object Detection: An improved YOLOv7 algorithm, integrated with a multi-scale sliding window strategy, is employed to precisely detect both large and small elements in complex backgrounds and diverse element shapes, reducing false positives and false negatives.
  • Optimized Text Recognition: Text recognition is enhanced using PaddleOCR, fine-tuned with electrical-specific terminology, and also uses PaddleClas, which incorporates multi-angle text classification. These optimizations effectively mitigate the interference caused by overlapping text and diagram elements.
  • Connection Restoration: Clustering techniques and the FcF-inpainting algorithm are introduced to repair incomplete or occluded connection lines, ensuring the diagram’s connection relationship layer is accurately reconstructed.
  • Comprehensive Validation: Extensive experiments on diverse and complex electrical diagrams demonstrate that the proposed method significantly outperforms existing approaches in terms of accuracy, robustness, and universality, providing critical technical support for intelligent power grid construction and operation.

2. Methods

2.1. Overview

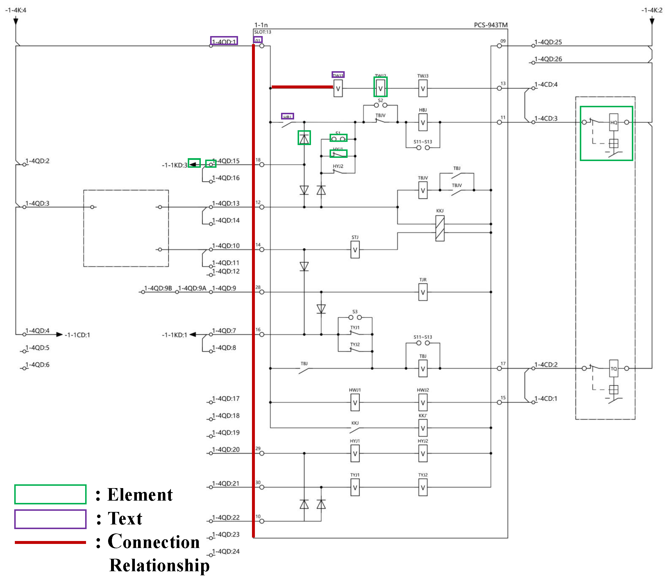
Electrical diagram recognition encompasses multiple inter-related tasks. This paper focuses on three core components: element layer recognition, text layer recognition, and connection relationship layer recognition. The overall system framework for the proposed method is depicted in Figure 2.
Element Layer Recognition: The process begins with the detection of large elements in the electrical diagram using an improved YOLOv7 algorithm, which outputs their location and category labels. For smaller elements, the diagram is divided into smaller regions, and a sliding window technique is applied to detect these elements within each region. The detection results are subsequently merged and deduplicated to ensure comprehensive coverage of all elements.
Text Layer Recognition: Text regions are identified in the diagram using object detection techniques following sliding window processing. The location information of these regions is extracted, and PaddleOCR, trained on domain-specific terminology, along with PaddleClas, utilizing multi-angle classification, is employed to recognize the text. This process converts the text in the image into editable format and links it with the corresponding location information, forming the text layer data. To address information loss caused by overlapping text and diagram elements, clustering is applied to group similar text regions, followed by the FcF-inpainting algorithm to restore missing connection line information obscured by the text.
Connection Relationship Layer Recognition: This task extracts and analyzes the connections between diagram elements. Pixel traversal is performed to identify and extract connections between elements. Connected component analysis is then used to locate connection lines and associate them with their respective elements. Additionally, a table detection algorithm identifies external structures such as tables and borders, incorporating them into the connection relationship layer data.
The proposed electrical diagram recognition method has significant potential for integration into real-world systems, such as substations, smart grids, and factory automation systems, where accurate and efficient processing of electrical schematics is crucial for operational efficiency, maintenance, and system optimization. Integration with Substations: In substations, electrical diagrams are vital for understanding complex power distribution systems. By automating the recognition of electrical elements, texts, and connections, the proposed method can help operators quickly identify faults, outdated components, and potential issues without the need for manual inspection. The element layer recognition process, particularly using the improved YOLOv7 algorithm, can be employed to automatically detect critical components like circuit breakers, transformers, and switches. The text recognition layer, which converts schematic text into an editable format, can be directly integrated with maintenance systems to update equipment labels or operational manuals. The connection relationship layer recognition ensures that wiring diagrams are correctly interpreted, providing a clear understanding of the wiring between different substation components, which is vital for troubleshooting and system upgrades. Integration with Smart Grids: Smart grids rely on real-time data and automated decision making to optimize energy distribution and consumption. By incorporating automated diagram recognition, the proposed framework can improve the integration of new devices and systems into the grid by providing accurate and timely updates to electrical diagrams. The enhanced text and connection layer recognition can ensure that new data from grid components are correctly mapped to updated schematics, enabling faster troubleshooting, monitoring, and reporting. Additionally, the ability to automatically update and analyze electrical diagrams in response to changes in the system will help ensure that the digital twin of the grid remains accurate, providing a foundation for predictive maintenance and fault detection. Integration with Factory Automation: In industrial settings, factory automation systems often involve complex electrical wiring diagrams for controlling machinery, sensors, and actuators. The proposed method can be integrated into factory automation systems to automatically update and maintain the electrical schematics as equipment is modified or replaced. The method’s robustness in recognizing various diagram formats ensures that it can be applied across different factory environments, regardless of the complexity or type of machinery used. The element and connection relationship layer recognition can provide real-time updates on the status of machinery, while the text recognition can automatically process labels, safety information, and operational guidelines to be integrated into control systems for monitoring and alerts.

2.2. Element Layer Extraction and Recognition

Extracting and recognizing the element layer in electrical diagrams poses significant challenges due to the diversity and complexity of diagram components. Elements vary in shape, size, and features, with edges often blurred or obscured by other objects, making detection and recognition particularly difficult. To address these challenges, this paper proposes an improved multi-stage element detection method comprising the following steps:
1. Preprocessing: The diagram is preprocessed to reduce noise and enhance the clarity of element edges, providing a cleaner input for subsequent detection tasks.
2. Large Element Detection: The YOLOv7 algorithm is optimized with a multi-scale feature fusion strategy, enabling it to detect elements of varying sizes more effectively. An attention mechanism is integrated to enhance detection accuracy in complex backgrounds. For hierarchical elements, such as switches containing smaller sub-elements, large category elements are first detected, and their features are extracted and matched against a pre-defined feature database to identify corresponding sub-elements.
3. Small Element Detection: Small elements, which occupy minor portions of the diagram and often lack distinct features, are particularly challenging to detect. To improve accuracy, a multi-scale sliding window approach is employed. The diagram is divided into smaller blocks, and detection is performed at multiple scales to ensure comprehensive coverage. Post-processing techniques, including duplicate and false detection removal, are applied to refine the results.

2.2.1. Diagram Preprocessing Module

The diagram preprocessing module serves as the initial step in element recognition, aiming to enhance image quality and provide a robust foundation for subsequent image analysis and recognition tasks. The main functions and technical implementations of this module are outlined below:
1. Grayscale Conversion: The input diagram is first converted into a grayscale image to reduce data complexity and mitigate the impact of color variations on image analysis [18]. The grayscale value G is calculated using the following formula:
G = 0.299 R + 0.587 G + 0.114 B
where R, G, and B represent the pixel values of the red, green, and blue channels, respectively, and G denotes the resulting grayscale value. Formula (1) used for grayscale conversion follows the conventional RGB-to-grayscale approach, where different weights are assigned to the red, green, and blue channels to reflect human visual sensitivity. This method reduces computational complexity while preserving critical edge information necessary for subsequent detection tasks. The advantage of using this standard approach lies in its efficiency and effectiveness in maintaining the clarity of diagram elements and text.
2. Binarization: To improve the differentiation of components and text, the grayscale image is converted into a binary image with pixels represented as either black or white. Both global and adaptive thresholding methods are employed. The global thresholding operation is defined as
B ( x , y ) = 1 , if G ( x , y ) > T 0 , otherwise
where G ( x , y ) is the grayscale value of a pixel, T is the global threshold, and B ( x , y ) represents the binarized image.
3. Denoising: To improve image clarity, noise caused by scanning artifacts or diagram defects is removed using Gaussian filtering. The filtered image G ( x , y ) is calculated as
G ( x , y ) = 1 2 π σ 2 i = a a j = b b e i 2 + j 2 2 σ 2 G ( x + i , y + j )
where G ( x + i , y + j ) is the original pixel value, σ is the standard deviation of the Gaussian kernel, and a and b are the kernel sizes.
4. Threshold Filtering: Threshold filtering is applied to further clarify the image after binarization, allowing for better separation of the foreground and background. Adaptive thresholding considers local image characteristics and is defined as
T ( x , y ) = μ ( x , y ) C
where T ( x , y ) is the local threshold, μ ( x , y ) is the average brightness of the local region, and C is a constant that adjusts sensitivity. Threshold filtering, applied after binarization, serves to refine the separation of foreground scanned paper diagrams from the background, particularly in diagrams with uneven lighting and residual noise. This step enhances the contrast of small components and text, improving detection accuracy in complex or degraded images.
Through these preprocessing steps—grayscale conversion, binarization, denoising, and threshold filtering—the diagram preprocessing module significantly enhances the image quality, ensuring high-quality inputs for subsequent recognition tasks.

2.2.2. Large Element Extraction and Recognition Module

Object detection algorithms are a crucial component of the automatic element recognition and modeling system, tasked with identifying electrical components from preprocessed diagram images. This module’s implementation relies on deep learning technologies, particularly the YOLOv7 algorithm [19], to achieve efficient and accurate object detection.
YOLOv7 is a widely used real-time object detection algorithm capable of predicting the categories and positions of multiple objects in an image during a single forward pass. To improve the performance of the detection head and enhance the model’s focus on the target objects, this study introduces the multi-head self-attention mechanism (MHSA) from the Bottleneck Transformer (BoT) module between the regular convolution layers of the detection head [20], as illustrated in Figure 3.
In the MHSA module, the number of attention heads in the multi-head self-attention mechanism is set to H = 4 , meaning that four parallel self-attention heads are used to capture richer semantic information from the feature map. The relative position encodings R h and R w represent the positional information along the height and width directions, respectively, and are used to improve the model’s sensitivity to spatial positioning. The symbols q, k, and v represent the query, key, and value vectors, respectively, and ⊕ and ⊗ denote element-wise addition and matrix multiplication operations, respectively. A 1 × 1 convolution is applied in pointwise operations.
The MHSA module first performs a linear transformation of the input features through a fully connected layer, generating the query, key, and value vectors. For each self-attention head, the computation for the i-th head proceeds as follows:
q i = X W i Q , k i = X W i K , v i = X W i V
where X is the input feature map, and W i Q , W i K , and W i V are the learnable weight matrices for the i-th head. The self-attention weight is then computed as
A i = Softmax q i k i T d k + R i
where d k is the dimension of the key vector, and R i is the relative position encoding, with the Softmax operation applied row-wise for normalization.
Next, the output for each head is calculated as
Z i = A i v i
Finally, the outputs from all heads are concatenated as follows:
Z = Concat Z 1 , Z 2 , , Z H
Then, they are mapped back to the original dimension through a fully connected layer.
By integrating the MHSA module after the three convolution layers of the detection head, an effective combination of multi-head self-attention and convolution is achieved. Specifically, the convolution layers focus on extracting local features, while the MHSA module captures long-range dependencies through the global self-attention mechanism. This enables the model to retain sensitivity to local spatial features, while the self-attention mechanism integrates global information. The model can better focus on the target objects to be detected, especially under complex backgrounds and diverse diagram styles, thus improving the detection accuracy for small targets.
In order to improve the detection of small target elements in the diagram, this study introduces a convolution building block known for detecting low-resolution and small targets into the detection head—Snowflake Point Deconvolution (SPD) [21]. SPD utilizes frame-cycle super-resolution transformation technology to resize the original image, and its structure is shown in Figure 4.
The SPD convolution building block consists of the spatial-to-depth (SPD) layer and non-strided convolution layer. The SPD layer is responsible for converting the original feature map into an intermediate feature map with discriminative features. The parameters are set as follows: scale is the image ratio, f is the sub-feature map, X is the original feature map, X is the intermediate feature map, X is the final feature map, S is the feature map length and width, C 1 is the feature map depth, and C 2 is the filter. Its working principle is as follows:
(1) Split the original feature map into sub-feature maps. The original feature map X ( S , S , C 1 ) is split into sub-feature maps by elements X ( scale , scale ) , resulting in x scale × y scale sub-feature maps.
(2) Downsample the sub-feature maps. When the image ratio scale = 2 , four sub-feature maps f 0 , 0 f 1 , 0 f 0 , 1 f 1 , 1 are obtained, each with size ( S / 2 , S / 2 , C 1 ) , corresponding to a twofold downsampling of the original feature map X.
(3) Concatenate the sub-feature maps to obtain the intermediate feature map. After downsampling the sub-feature maps f 0 , 0 f 1 , 0 f 0 , 1 f 1 , 1 , they are concatenated along the channel dimension to obtain the feature map X . The spatial dimensions of X are reduced by half, and the channel dimension is doubled. Thus, the original feature map X ( S , S , C 1 ) is converted into the intermediate feature map X S scale , S scale , scale 2 C 1 . The formula is expressed as follows:
f 0 , 0 = X [ 0 : S : scale , 0 : S : scale ] ,
f 1 , 0 = X [ 1 : S : scale , 0 : S : scale ] , ,
f i , 0 = X [ i : S : scale , 0 : S : scale ] , ,
f scale 1 , 0 = X [ scale 1 : S : scale , 0 : S : scale ] ;
f 0 , 1 = X [ 0 : S : scale , 1 : S : scale ] ,
f 1 , 1 = X [ 1 : S : scale , 1 : S : scale ] , ,
f i , 1 = X [ i : S : scale , 1 : S : scale ] , ,
f scale 1 , 1 = X [ scale 1 : S : scale , 1 : S : scale ] ;
f 0 , scale 1 = X [ 0 : S : scale , scale 1 : S : scale ] ,
f 1 , scale 1 = X [ 1 : S : scale , scale 1 : S : scale ] , ,
f i , scale 1 = X [ i : S : scale , scale 1 : S : scale ] , ,
f scale 1 , scale 1 = X [ scale 1 : S : scale , scale 1 : S : scale ] .
The non-strided layer is responsible for retaining as much feature discriminative information as possible from the intermediate feature map. The non-strided layer includes C 2 filters, which perform the transformation from the intermediate feature map X S scale , S scale , scale 2 C 1 to the final feature map X S scale , S scale , C 1 . The SPD convolution block first splits the raw image of the micro-element target diagram into sub-feature maps, then concatenates these sub-feature maps into an intermediate feature map, extracting feature discriminative information. Finally, the C 2 filters are used to filter and learn the extracted feature discriminative information. This process improves the detection accuracy of the micro-element target by the detection head. The introduction of SPD effectively enhances the algorithm’s detection performance for micro-element targets in diagrams.
In the improved network, the output end integrates the multi-head self-attention mechanism (MHSA) to enhance the performance of the detection head, while the SPD convolution block improves the detection of small and low-resolution objects. The architecture of the improved YOLOv7 network is shown in Figure 5.
For more complex elements, a combined detection and recognition method is used for feature extraction. Specifically, based on the national standards for electrical graphical symbols (including all symbols from the latest national standards GB/T4728-2005-2008 [22] and GB/T5465-2008-2009 [23] for electrical equipment), electrical graphical symbols are treated as a feature library, with part of it shown in Figure 6. For large element extraction, after detecting the bounding boxes of large elements using the YOLOv7 model, feature vectors for each detected element are extracted. The feature vectors include geometric features, texture descriptors, and visual embedding vectors obtained from a pretrained convolutional neural network. These features are concatenated into a unified feature vector, denoted as F. To match the detected elements with known categories in the feature library, the Euclidean distance is used as the similarity measure between the extracted feature vector F and each feature vector F i in the library. A detected element is assigned to the category C i if
argmin i F F i , i = 1 , 2 , , N
where N is the total number of categories in the feature library. For example, the third to fifth elements in the first row of the diagram in Figure 6 all belong to three different small categories under the same large category. When the system encounters components not present in the predefined component library, it labels them as ‘unknown’ and flags them for manual review. To address this, the system updates the component library by assigning new identifiers based on the component’s shape and electrical significance. This involves determining whether to classify the new component under an existing category or create a new major category following standardized electrical diagram conventions. Once categorized, data corresponding to the component type from the database are selected, and initial annotations are performed. A dataset is then created for training a preliminary model to generate pre-annotation weights. This model is used to pre-annotate diagrams in the project, with manual corrections made to refine the annotations. The corrected data are used to train an initial version of the component detection model tailored for the specific project, enhancing the system’s adaptability to new components.

2.2.3. Small Element Recognition Module

Due to the small size of some elements, traditional object detection methods struggle to effectively recognize these elements. To address this issue, this paper proposes a diagram segmentation method based on a sliding window. This method serves as a preprocessing step before object detection by applying sliding windows of fixed size and step on large images to segment the diagram [24]. The method is highly adjustable, allowing for adaptation to targets of varying sizes and densities by modifying the window size and step size.
To enhance the detection of small elements in diagrams, this paper presents a sliding window-based diagram segmentation method. Due to the small size of the elements, traditional object detection algorithms face challenges in accurately detecting them on large diagrams, which is why preprocessing steps are needed to improve detection performance.
Specifically, the sliding window method detects small diagram elements through the following steps:
  • The entire diagram is segmented into multiple small regions based on the set window size and step size. The choice of window size and step size is crucial and must be adjusted according to the density and distribution of small elements in the diagram to ensure full coverage. Generating sliding windows enhances detection precision, allowing small elements to be more easily recognized in smaller regions. The sliding window method for small element detection involves dividing the diagram into smaller regions. The window size w and step size s are selected adaptively based on the resolution of the diagram and the typical size of small elements. For high-resolution diagrams with dense elements, smaller window sizes (e.g., w = 640 px ) and smaller step sizes (e.g., s = 320 px ) are used to ensure full coverage. For lower-resolution diagrams or sparsely distributed elements, larger window sizes (e.g., w = 1280 px ) and step sizes (e.g., s = 640 px ) are applied to reduce computational overhead.
    The choice of w and s balances detection precision and efficiency. In practice, window overlap is set at 50% ( s = w / 2 ) to ensure no small elements are missed. During the preprocessing stage, the optimal w and s values are determined based on the average size of the labeled small elements in the training set.
  • The YOLOv7-based object detection algorithm is applied to each small region to detect small elements. Since the size of each small region is reduced, it allows for finer capture of the elements’ details, improving detection accuracy and robustness.
  • The detection results from all small regions are merged, and duplicate detections are removed. Non-maximum suppression is critical in this step, as it compares the overlap and confidence of detection boxes, retaining the optimal detection results while reducing redundancy and false detections.
  • The merged detection boxes undergo further deduplication to ensure that each small element is detected only once. By considering the overlap and confidence of the detection boxes, the results are further refined, making the final output more representative and accurate. To refine the results of small element detection, duplicate bounding boxes are removed by considering both overlap (IoU) and confidence scores. The Non-Maximum Suppression (NMS) algorithm is employed for this purpose. NMS processes the detected bounding boxes as follows: (1) Sort all bounding boxes by their confidence scores in descending order. (2) Select the box with the highest confidence score as the primary box. (3) For each remaining box, compute the Intersection over Union (IoU) with the primary box. If the IoU exceeds a predefined threshold (e.g., 0.5), the box is removed. (4) Repeat Steps 2–3 until all boxes are processed. The IoU threshold determines the level of overlap tolerated between boxes. Lower thresholds retain more overlapping boxes, while higher thresholds are stricter in merging detections. In contrast to simple merging, which averages the coordinates of overlapping boxes, NMS prioritizes confidence scores, ensuring that the most reliable detection is preserved.
  • The location and category label information of the detected small elements are integrated and output, forming the complete element layer data along with the large element detection results. This method allows for comprehensive recognition and labeling of all element information in the diagram, providing a solid foundation for subsequent tasks such as text recognition and connection relationship identification.

2.3. Text Layer Extraction and Recognition

Text recognition in electrical diagrams presents challenges due to the multi-angle orientations of text, overlapping characters, and complex backgrounds. To address these issues, this paper proposes a multi-step text recognition method that combines sliding windows, a fusion of MSHA and SPD with YOLOv7, PaddleClas, and PaddleOCR, to enhance both accuracy and adaptability. The technology workflow is shown in Figure 7.
First, the modified sliding window strategy and YOLOv7 algorithm are employed to detect text regions in the diagram. By segmenting the diagram with multi-scale sliding windows, this method effectively covers text regions and reduces missed detections, while the use of YOLOv7 ensures precise text box localization, even in complex backgrounds.
Next, to address the issue of multi-angle text, PaddleClas is used to classify the detected text regions from multiple angles. PaddleClas classifies text at various angles and standardizes it into a consistent orientation for the subsequent recognition step, significantly improving accuracy under rotation and tilt conditions. Finally, PaddleOCR, trained with electrical-specific terminology, is used for text recognition in the diagram. By training on industry-specific terms, PaddleOCR better adapts to the unique characters and terminology of the electrical field, further boosting recognition accuracy and enhancing adaptability to electrical diagrams. The steps are as follows:
  • Input the original electrical diagram and perform sliding window image segmentation. The sliding window size is adaptive, adjusting according to the size and density of target objects in the diagram to ensure complete coverage. The purpose of the sliding window segmentation is to divide the large diagram into smaller regions, enabling easier detection and recognition of objects. Specifically, the sliding window segmentation is expressed as follows:
    S i , j = I ( x + i · Δ x , y + j · Δ y , w , h )
    where S i , j represents the i , j -th sliding window region, I is the original diagram, ( x , y ) is the starting position of the sliding window, ( Δ x , Δ y ) are the step sizes for the sliding window, and w and h are the width and height of the window, respectively.
  • Segmented small regions are passed through the YOLOv7 model for text detection and recognition. YOLOv7 detects text boxes efficiently, and PaddleOCR is used to recognize the text, generating the text layer in the diagram.
  • During text detection and recognition, issues such as text overlap and intersections between detection boxes and non-text elements may occur. These problems can lead to the coverage of non-text pixels, which impacts the performance of subsequent algorithms. To address this, covered areas are processed to ensure accurate separation between text and non-text regions. The specific operation is as follows:
    I new = I original M text
    where I new is the processed image, I original is the original image, and M text is the text mask image.
  • The covered areas are then restored to recover the hidden elements and lines. This paper uses the FcF-inpainting algorithm for image restoration [25]. FcF-inpainting was selected for its ability to restore occluded or broken circuit connections that occur frequently in electrical diagrams due to image distortions or incomplete captures. This technique leverages an adaptive inpainting mechanism that fills in missing connection data by predicting the most likely path of connections, based on the existing diagram context. Unlike traditional methods that rely on static templates or heuristic rules, FcF-inpainting adapts to the local structure of the circuit, ensuring that restored connections maintain the integrity of the diagram’s layout. This provides a robust solution for diagrams with gaps or disconnections, making the recognition process more reliable. The restoration process is expressed as
    I inpaint = F c F Inpaint ( I corrupt , M mask )
    where I corrupt is the restored image, I corrupt is the damaged image, and M mask is the restoration mask.
  • Output the restored text layer and non-text layer. The text layer contains all detected and recognized text information, while the non-text layer includes the restored elements and connection lines.
In the existing process, there are still issues that need to be addressed. First, for detecting extra-large text in large-scale diagrams, the sliding window size is fixed around 1000, which may fail to detect extra-large text that is longer in length. Additionally, during the stitching process of sliding window results, confidence values can cause the text target boxes to only detect partial regions. To optimize this process, the following improvements are proposed:
(1) Adaptive sliding window size: The sliding window size is adjusted according to the size and density of target objects to ensure full coverage of all text regions.
(2) Target box classification and segmentation: Using fixed-sized windows as constraints, classify the target boxes to minimize the number of windows while ensuring that all text-covered areas are included. For example, in an 8270 × 5847 electronic diagram with 30 text boxes, using a 640 × 640 window for sliding window detection requires over 100 small images, while centering the segmentation on the target boxes requires 30 small images. Classification-based segmentation only requires 13 small images, significantly reducing the computational load. Target box classification and segmentation can be expressed as
W = w 1 , w 2 , , w m
where W is the set of classified windows, and m is the number of optimal windows.
The text angle classification module uses the PaddleClas method. This method assumes that the input image I contains text, and the goal is to rotate it to a standard orientation using a classification network. First, PaddleClas performs feature extraction on the input image to obtain a feature representation ϕ ( I ) . Then, a fully connected layer calculates the classification probabilities for each angle p, expressed as
p = softmax ( W · ϕ ( I ) + b )
where W and b are the weight matrix and bias term of the network, respectively. Next, based on the output p of the classification network, the most likely rotation angle θ ^ is predicted as
θ ^ = arg max p i
The image is then rotated to standardize it to a consistent orientation, as follows:
I = R ( θ ^ ) · I
Finally, the standardized image is input into PaddleOCR, trained with electrical-specific terminology, for text recognition.
The text recognition module extracts text information from the diagram, typically including equipment identifiers, technical parameters, operating instructions, and other annotations. To achieve efficient and accurate recognition, this module uses PaddleOCR technology [26], employing a version of PaddleOCR trained with electrical-specific terminology to recognize the text image. The recognition results are processed using a professional dictionary matching technique based on the Difflib string similarity algorithm, completing the post-processing of the recognition results [27].
(1) PaddleOCR Algorithm PaddleOCR includes three primary modules, text detection, recognition, and end-to-end recognition, each containing multiple algorithms. This paper uses the text recognition module, which includes algorithms based on CTC and attention mechanisms. The distinction between the two lies in how the network learns sequence features and converts them into final recognition results. This study uses the SRN (Selective Refinement Network) algorithm for text recognition.
(2) Difflib String Similarity Algorithm Difflib is a standard Python library used to compare texts and output a similarity score between 0 and 1. The professional dictionary matching algorithm works as follows:
  • Build a dictionary of electrical terminology related to electrical diagrams, categorized by the first letter;
  • During post-processing, locate the corresponding dictionary based on the first letter, perform a Difflib similarity calculation to obtain a score, and select the string with the highest score as the matching string;
  • Set a similarity matching threshold and replace strings that exceed the threshold, completing error character correction.

2.4. Connection Relationship Extraction and Recognition

In electrical diagrams, connection relationships are a key part of the diagram’s logical structure and directly influence both the functionality of the equipment and the accuracy of the circuit. However, connection lines are often obstructed by elements or text, or are interrupted due to issues with the scanning quality of the diagram, making it difficult for conventional methods to restore complete connection information. To address these challenges, this paper proposes an improved method for extracting connection relationships, enhancing both accuracy and robustness. This paper applies an improved connected component analysis technique to repair connection lines that may be obstructed or interrupted in the diagram. By incorporating topological feature information, the detection rate and continuity of the connection lines are improved. Unlike traditional connected component analysis methods, this approach focuses more on the global relationship between connections, enabling it to handle multi-branch connection lines in complex backgrounds.

2.4.1. Connection Relationship Extraction

For the remaining connection line layers, this paper uses the following steps to extract the connection relationships:
(1) Definition of connected components: Connected component analysis is performed on the entire diagram to identify groups of connected pixels representing potential connection lines. Each connected component corresponds to a segment of a connection line.
(2) Closing operation: Morphological operations, specifically dilation followed by erosion, are applied to each connected component. This process fills small gaps and connects nearby line segments, ensuring the continuity of the connection lines.
(3) Thinning operation: The skeletonization process reduces the connection lines to single-pixel width, simplifying their structure while preserving connectivity. This step is critical for accurately identifying the central path of each line.
(4) Extraction of connection points: Connection points, where the skeletonized lines intersect with elements, are identified. This involves traversing the pixels of the skeletonized image, examining each pixel’s neighborhood to locate potential connection points.
(5) Validation of valid points and intersection point detection: Each identified point is validated to ensure it lies within the diagram’s boundaries and is not redundant. Branching points, such as T-junctions and X-junctions, are detected by analyzing the pixel neighborhood. Regions around branching points are further examined using YOLOv7 to confirm the intersection type and identify specific features like arc-based junctions.
(6) Adding connection relationships: Detected connection points are paired to establish relationships. For each pair, the system checks if the relationship already exists; if not, it is added to the connection relationship list. This process continues until all connection points are traversed, and the full set of connection relationships is output.

2.4.2. Bounding Box Extraction

Bounding box extraction isolates and aligns connection regions for further analysis. The process involves
(1) Contour detection: Edge detection algorithms are applied to identify the contours of connection regions. Each contour represents the boundary of a connection segment or an enclosed region.
(2) Bounding rectangle and angle acquisition: For each detected contour, the minimum bounding rectangle is calculated, and its orientation is determined. The rectangle is then rotated to align with the horizontal axis, ensuring consistent alignment for all connection regions.
(3) Contour extraction and region cropping: After alignment, the regions within the bounding rectangles are cropped to generate independent image segments. These regions contain isolated connection elements and provide a clean input for subsequent analysis.

3. Experimental Results and Analysis

The experimental results compare the proposed method with existing methods and demonstrate its superior performance in element recognition, text recognition, and connection relationship recognition. The results show that the proposed method outperforms traditional methods in terms of recognition accuracy, robustness, and adaptability, and is more effective in handling various types and complexities of electrical diagrams.

3.1. Experimental Environment

The experiments were conducted on a workstation equipped with an Intel Core i9-12900K CPU, 64 GB of RAM, and an NVIDIA RTX 3090 GPU with 24 GB of VRAM. The operating system used was Ubuntu 20.04 LTS, and all code implementations were written in Python 3.9 using the PyTorch 1.13 deep learning framework. Additional libraries such as OpenCV and PaddleOCR were employed for image processing and text recognition tasks, respectively. The YOLOv7 model was fine-tuned using a CUDA-enabled environment to accelerate training and inference. All experiments were conducted in a controlled environment to ensure consistency and reproducibility.

3.2. Experimental Data

The experiments were carried out using a dataset of electrical diagrams collected from secondary equipment diagrams of substation, representing diverse styles and complexities. There are 5000 diagrams. Each diagram is annotated with bounding boxes for elements, text, and connection lines, along with metadata specifying logical relationships between components. The proposed recognition technology requires input diagrams with a minimum resolution of 300 DPI for electronic diagrams to ensure optimal performance. For scanned paper diagrams, a higher resolution of 600 DPI is recommended to compensate for scanning artifacts and ensure clarity. For diagrams with lower clarity or resolution, preprocessing techniques such as noise reduction, grayscale conversion, and edge enhancement are applied to improve image quality. Moreover, although the system can process diagrams with resolutions as low as 150 DPI, recognition accuracy may decrease, particularly for small elements and fine text details. For diagrams that do not meet the recommended clarity or size requirements, the system employs advanced preprocessing techniques, including adaptive thresholding and Gaussian filtering, to enhance image quality. However, in cases of extremely poor image quality, manual intervention may be required to correct misrecognized elements or connections. The system is designed to be flexible, allowing it to process a wide range of diagram qualities with varying degrees of accuracy. Importantly, the proposed method is adaptable to diagrams of any physical size, as the recognition algorithm dynamically adjusts to the dimensions of the input image, ensuring consistent performance across varying scales. The dataset was divided into training, validation, and test sets in a ratio of 70:15:15, respectively, ensuring balanced coverage across categories.

3.3. Experimental Setup

To evaluate the proposed method, the experiments were divided into three primary tasks:
  • Task 1: Element Layer Extraction and Recognition. The YOLOv7 model, enhanced with the MHSA and SPD modules, was trained using the training set. The model’s performance was evaluated on the test set based on its ability to detect and classify large and small elements accurately.
  • Task 2: Text Layer Extraction and Recognition. PaddleOCR, fine-tuned with electrical-specific terminology, was used to recognize text regions identified by the sliding window and YOLOv7 modules. PaddleClas was employed to standardize multi-angle text before recognition. Recognition accuracy and robustness were evaluated across different text orientations and overlapping scenarios.
  • Task 3: Connection Relationship Extraction and Recognition. Connection relationships were extracted using connected component analysis and validated against ground truth annotations. Key metrics included the accuracy of connection reconstruction and the ability to detect complex junctions, such as T-junctions and X-junctions.
For each task, hyperparameters such as learning rate, batch size, and window dimensions were optimized during validation to ensure the best performance. Training was conducted for 100 epochs, with early stopping applied based on the validation loss.

3.4. Evaluation Metrics

The performance of the proposed method was evaluated using the following metrics:
  • Accuracy: Measures the proportion of correctly identified instances (elements, text, or connections) out of all instances.
  • Precision: Evaluates the proportion of correctly identified instances out of all predicted instances.
  • Recall: Measures the proportion of correctly identified instances out of the total ground truth instances.
  • F1-Score: Combines precision and recall into a single metric for a balanced performance evaluation.
These metrics ensure a comprehensive evaluation of the method’s accuracy, robustness, and efficiency, covering all experimental tasks.

3.5. Performance Comparison Analysis

This subsection presents a comprehensive evaluation of the proposed method through systematic experiments conducted on regular (as shown in Figure 8) and irregular (as shown in Figure 1) diagrams. Regular diagrams refer to those where electrical components are strictly confined within rectangular frames, while irregular diagrams feature freely distributed elements without such constraints. The experiments include comparisons of text and element detection performance, text recognition performance, and connection relationship recognition capability. In addition, ablation experiments were conducted to analyze the contributions of key improvements, including multi-head self-attention (MHSA), Snowflake Point Deconvolution (SPD), sliding window (SW), and the element feature library (EFL) in the detection model, as well as PaddleClas, Difflib, and FcF-inpainting in the text and connection relationship recognition tasks. The proposed method was also compared against traditional detection and recognition approaches in terms of accuracy, robustness, and computational efficiency. The results demonstrate that the proposed method achieves superior performance across all tasks and diagram types, with significant improvements in detection and recognition accuracy, especially for irregular diagrams. The ablation studies further confirm the effectiveness of each improvement module, highlighting their contributions to the overall system performance.
Comparison of text and element detection performance in regular diagrams: The results of text and element detection performance on regular diagrams are presented in Table 1. Regular diagrams exhibit well-organized layouts where electrical components are confined within rectangular frames, making them relatively easier to analyze. The comparison includes three baseline methods [9,10,11] and the proposed method, evaluated in terms of accuracy, precision, recall, and F1-score for text, large elements, and small elements. The proposed method achieves the highest performance in text detection, with an accuracy of 0.995 and an F1-score of 0.992, outperforming the baselines. On the other hand, ref. [11] is competitive with an F1-score of 0.968, the proposed method shows a significant margin due to its enhanced text recognition pipeline, which leverages PaddleOCR and PaddleClas for multi-angle text classification and industry-specific terminology adaptation. For large elements, the proposed method achieves near-perfect performance, with an accuracy of 0.992 and an F1-score of 0.996. In contrast, the highest-performing baseline, ref. [11], achieves an F1-score of 0.955. This improvement is attributed to the integration of MHSA and SPD modules in the detection model, which enhance feature extraction in structured layouts. Small element detection shows the most significant performance gap. The proposed method achieves an F1-score of 0.994, significantly higher than [11] (0.812). This improvement stems from the use of sliding window segmentation and a feature library for fine-grained detection, which effectively addresses the challenges of detecting small elements in high-resolution diagrams.
Comparison of text and element detection performance in irregular diagrams: The results of text and element detection performance on irregular diagrams are shown in Table 2. Irregular diagrams, characterized by freely distributed elements and unstructured layouts, pose significant challenges for detection and recognition tasks. The comparison includes three baseline methods [9,10,11] and the proposed method, evaluated on accuracy, precision, recall, and F1-score for text, large elements, and small elements. The proposed method achieves an F1-score of 0.998 for text detection, significantly outperforming the baselines, which fail to exceed 0.154. This remarkable improvement is attributed to the use of PaddleOCR for robust text recognition and PaddleClas for multi-angle text classification. These modules effectively handle the diverse orientations and overlapping text regions typical of irregular diagrams. For large element detection, the proposed method attains an F1-score of 0.995, while the best-performing baseline [11] only achieves 0.142. This performance gap highlights the efficacy of the MHSA module and the SPD in handling complex, unstructured layouts. Small element detection shows the greatest disparity between the proposed method and the baselines. The proposed method achieves an F1-score of 0.995, compared to 0.118 by [11]. The sliding window (SW) technique plays a pivotal role in this improvement by ensuring that small elements in high-resolution diagrams are accurately localized and detected.
Ablation experiment with different improved modules in detection model: The ablation experiment results for the detection model are shown in Table 3. This experiment evaluates the individual and combined contributions of the MHSA and SPD modules to the overall detection performance. The baseline is the standard YOLOv7 model, and the performance is measured using accuracy, precision, recall, and F1-score. The baseline YOLOv7 model achieves an F1-score of 0.751, with accuracy, precision, and recall at 0.804, 0.795, and 0.712, respectively. Although effective for general object detection, its performance is limited when dealing with complex electrical diagrams due to challenges such as overlapping elements and diverse scales. Incorporating the MHSA module into YOLOv7 improves the F1-score to 0.863, with noticeable gains in precision and recall. The MHSA module enhances the model’s ability to capture global dependencies in the feature maps, enabling better detection of overlapping and densely packed elements. Adding the SPD module to YOLOv7 yields an F1-score of 0.869, slightly higher than YOLOv7 + MHSA. The SPD module significantly enhances the detection of small elements and low-resolution features by improving feature representation through frame-cycle super-resolution transformations. The combination of MHSA and SPD achieves the best performance, with an F1-score of 0.888, and accuracy, precision, and recall reaching 0.901, 0.887, and 0.889, respectively. This demonstrates the complementary nature of the two modules: MHSA improves global feature extraction, while SPD focuses on enhancing local feature details. Together, they enable the model to achieve a balanced improvement across all metrics.
Ablation experiment with element feature library (EFL) in detection model: The impact of the EFL on the detection model’s performance is analyzed in Table 4. This experiment evaluates the model’s performance with and without the integration of EFL, focusing on accuracy, precision, recall, and F1-score. When the model operates without the EFL, it achieves an F1-score of 0.894, with accuracy, precision, and recall at 0.901, 0.892, and 0.897, respectively. Although the baseline model (YOLOv7 + MHSA + SPD) performs well due to its robust feature extraction capabilities, it faces challenges in distinguishing visually similar elements, especially in densely populated diagrams or overlapping scenarios. Integrating the EFL significantly enhances performance, achieving an F1-score of 0.996, with accuracy, precision, and recall improving to 0.992, 0.998, and 0.994, respectively. The EFL provides a structured repository of predefined element features, including geometric, texture, and visual embeddings, enabling the model to match detected elements with high precision. This process effectively reduces false positives and improves the overall recognition accuracy. The integration of EFL contributes to a substantial improvement across all metrics. For instance, precision increases from 0.892 to 0.998, highlighting the library’s role in accurately categorizing detected elements. Similarly, the recall improvement from 0.897 to 0.994 demonstrates EFL’s effectiveness in reducing missed detections.
Ablation experiment with sliding window (SW) in detection model: The effect of the SW strategy on the detection model’s performance is presented in Table 5. This experiment evaluates the contribution of SW to the detection model, focusing on its impact on accuracy, precision, recall, and F1-score. In the absence of the SW strategy, the model achieves an F1-score of 0.900, with accuracy, precision, and recall at 0.914, 0.902, and 0.899, respectively, while the baseline model performs reasonably well, it faces challenges in detecting small elements, particularly in high-resolution diagrams, where such elements may be overlooked or misclassified. Incorporating the SW strategy significantly enhances performance, achieving an F1-score of 0.994, with accuracy, precision, and recall improving to 0.996, 0.997, and 0.991, respectively. The SW method divides high-resolution diagrams into smaller regions, enabling finer-grained detection of small elements. This segmentation ensures that all areas of the diagram, including those containing small elements, are thoroughly analyzed. The addition of SW results in a substantial improvement across all metrics. For example, precision increases from 0.902 to 0.997, indicating a significant reduction in false positives. Recall improves from 0.899 to 0.991, demonstrating the strategy’s effectiveness in minimizing missed detections.
Comparison of text recognition performance in diagrams: The results of text recognition performance across different methods are shown in Table 6. The evaluation focuses on the accuracy metric, which measures the proportion of correctly recognized text in the diagrams. The baseline methods [9,10,11] demonstrate competitive text recognition accuracy, ranging from 0.964 to 0.969. Among these, ref. [11] achieves the highest accuracy (0.969), benefiting from its comprehensive approach to element and text recognition. However, the baselines still face challenges in handling multi-angle text orientations and overlapping text regions, leading to missed or incorrect recognition in certain scenarios. The proposed method achieves a significantly higher accuracy of 0.995, outperforming all baselines. This improvement is attributed to the integration of PaddleOCR, which is fine-tuned with electrical-specific terminology, and PaddleClas, which standardizes multi-angle text orientations. These enhancements ensure robust recognition of diverse text patterns, even in complex diagram layouts with overlapping elements or varying text angles. The proposed method’s substantial accuracy improvement demonstrates its effectiveness in overcoming common challenges in text recognition tasks. By combining domain-specific adaptations and orientation standardization, the method achieves near-perfect text recognition performance, ensuring high reliability for downstream applications such as connection relationship extraction and diagram analysis.
Ablation experiment with PaddleClas in text recognition: The effect of integrating PaddleClas in the text recognition module is evaluated in Table 7. The experiment compares the proposed method with and without the use of PaddleClas, focusing on text recognition accuracy. When PaddleClas is excluded, the model achieves an accuracy of 0.981. This performance is relatively high, as the remaining components of the text recognition pipeline, including PaddleOCR fine-tuned with electrical-specific terminology, provide robust baseline performance. However, the absence of text angle standardization leads to challenges in recognizing multi-angle text, especially in diagrams with varied text orientations or tilted annotations. Integrating PaddleClas into the text recognition pipeline improves the accuracy to 0.995. PaddleClas effectively classifies and standardizes text orientations before recognition, ensuring that the input to PaddleOCR is consistent and optimized for accurate text decoding. This additional step significantly reduces recognition errors caused by misaligned or rotated text regions. The improvement in accuracy from 0.981 to 0.995 demonstrates the critical role of PaddleClas in enhancing text recognition performance. By addressing multi-angle text challenges, PaddleClas ensures robust recognition across a wide variety of text layouts and orientations, which are common in electrical diagrams.
Ablation experiment with Difflib in text recognition: The contribution of the Difflib-based post-processing module to text recognition accuracy is evaluated in Table 8. This experiment compares the proposed method with and without the integration of Difflib for error correction in text recognition. When Difflib is excluded, the model achieves an accuracy of 0.987. This high accuracy is attributed to the robust performance of the PaddleOCR and PaddleClas modules, which already handle most text recognition tasks effectively. However, certain domain-specific terms and rare characters in electrical diagrams are prone to recognition errors, especially when they are similar to common terms or have minor misclassifications. Integrating Difflib increases the accuracy to 0.995. Difflib is utilized as a post-processing tool to match recognized text against a predefined dictionary of electrical-specific terminology. By calculating the similarity scores and selecting the closest match, Difflib corrects misclassified terms, effectively reducing errors in domain-specific text recognition. The improvement in accuracy from 0.987 to 0.995 demonstrates the significance of Difflib in refining text recognition results. This module is particularly effective in handling edge cases where the recognition model might misclassify terms due to their visual similarity to other characters or words.
Comparison of connection relationship recognition performance in diagrams: The connection relationship recognition performance of various methods is presented in Table 9. This experiment evaluates the ability of the proposed method and baseline methods to accurately identify and reconstruct connection relationships in electrical diagrams. The baseline methods [9,10,11] demonstrate poor performance, with accuracy ranging from 0.258 to 0.276. Among these, ref. [11] achieves the highest accuracy of 0.276. The limitations of the baseline methods stem from their reliance on traditional region-based techniques, which struggle with interrupted or occluded connection lines and complex diagram layouts. The proposed method achieves a significantly higher accuracy of 0.998, far surpassing the baseline methods. This remarkable improvement is attributed to the use of an enhanced connected component analysis algorithm and the integration of the FcF-inpainting module. These components enable the proposed method to effectively detect and reconstruct connection lines, even in cases of occlusion or incomplete connections, ensuring accurate recognition of connection relationships. The substantial accuracy gap between the proposed method and the baselines highlights the effectiveness of the proposed enhancements. By incorporating topological feature analysis and inpainting techniques, the proposed method addresses the challenges posed by complex and noisy connection structures in electrical diagrams.
Ablation experiment with FcF-inpainting in Connection relationship recognition: The impact of the FcF-inpainting module on connection relationship recognition accuracy is evaluated in Table 10. This experiment compares the proposed method with and without the integration of FcF-inpainting to analyze its role in restoring interrupted or occluded connection lines. In the absence of the FcF-inpainting module, the model achieves an accuracy of 0.927. This result indicates that the improved connected component analysis and topological feature extraction methods effectively handle many connection scenarios. However, challenges remain in accurately identifying connection relationships in cases of occluded or broken lines, leading to decreased accuracy. Integrating the FcF-inpainting module improves the accuracy to 0.998. This significant enhancement is due to FcF-inpainting’s ability to restore missing or incomplete connection lines by leveraging generative adversarial networks to fill gaps based on contextual and structural information. This ensures that occluded connections are accurately reconstructed, enabling precise recognition of complex connection relationships. The accuracy improvement from 0.927 to 0.998 highlights the critical role of the FcF-inpainting module. By addressing limitations in conventional connected component analysis, FcF-inpainting ensures robust handling of challenging scenarios involving interrupted lines or overlapping elements. This module is particularly beneficial in diagrams with dense layouts and frequent obstructions.
Comparison of proposed method with traditional methods in terms of detection capability: The detection capabilities of the proposed method and traditional methods are compared in Table 11. This experiment evaluates the ability of different methods to handle coupled elements and complex connections in both regular and irregular diagrams. Traditional partition-based detection methods [9,10,11] fail to address the challenges posed by coupled elements and complex connections in both regular and irregular diagrams. Partition detection relies on region-based techniques, which struggle with overlapping or densely packed elements and are unable to reconstruct interrupted or occluded connections. Consequently, these methods demonstrate limited applicability in scenarios with intricate layouts or unstructured diagram styles. The proposed layered detection framework effectively handles both coupled elements and complex connections, achieving successful detection in regular and irregular diagrams. This capability stems from the modular design of the proposed framework: (1) The combination of MHSA, SPD, and the EFL enables the precise detection and classification of overlapping or closely packed elements. (2) The integration of enhanced connected component analysis and FcF-inpainting ensures accurate reconstruction of interrupted or occluded connections, even in irregular diagrams. The comparison demonstrates that the proposed method is robust and versatile, addressing limitations inherent in traditional partition-based methods. Its ability to handle both structured and unstructured layouts makes it well-suited for practical applications in electrical diagram analysis.
In addition to precision, recall, and F1-score, we now include additional performance evaluations to more fully assess the real-time suitability of the model. These include processing speed (in frames per second FPS) and the total drawing analysis time from input to output. Our experimental setup shows that the model is able to process diagrams in real time, with an average inference time of 15 s per diagram at a resolution of 300 DPI, including 5.19 s for primitive recognition, 3.62 s for text recognition, 4.85 s for connection relationship recognition, and an FPS of 86.74. This shows that our approach is not only accurate but also efficient enough for practical industrial use, even for large or complex diagrams.

3.6. Element Recognition Results Analysis

In the element recognition task, the elements in electrical diagrams vary greatly in type and size, making it challenging for conventional methods to detect both large and small elements simultaneously (as shown in Figure 9). To address these issues, this paper proposes an element recognition method that integrates the improved YOLOv7 algorithm with multi-scale sliding window processing, effectively improving detection accuracy and coverage for elements of various sizes in the diagram. First, the original diagram is preprocessed to denoise and enhance element edges, thereby enhancing detection stability. Then, the improved YOLOv7 algorithm is used for large element detection. By incorporating multi-scale feature fusion and attention mechanisms, the algorithm can more accurately detect key electrical symbols such as switches and transformers, especially in cases with complex backgrounds or interference between elements.
For small element detection, due to their indistinct features and frequent occlusion by larger elements or text, traditional methods often result in missed or false detections. To address this, this paper uses a multi-scale sliding window strategy, dividing the diagram into windows of varying sizes for step-by-step detection. By adaptively adjusting the window size, the detection accuracy for small elements is optimized. Additionally, to reduce the occurrence of duplicate and false detections, post-processing is applied to the results, further enhancing the overall recognition accuracy. Figure 10 shows the results of element recognition.
As shown in Figure 10, the method proposed in this paper demonstrates significant advantages over traditional methods when handling complex electrical diagrams. Especially in handling diagrams with varied element scales and complex backgrounds, the proposed improved strategy effectively addresses the challenges of small element detection, enhancing the overall coverage and precision of element recognition. Compared to traditional region segmentation methods, the method in this paper is not constrained by fixed partitions and is more flexible in adapting to various types and styles of diagrams, demonstrating greater robustness.

3.7. Text Recognition Results Analysis

In the text recognition task for electrical diagrams, the main challenges are text–element adhesion, inconsistent text angles, and complex backgrounds. To overcome these challenges, this paper proposes a text recognition method combining the sliding window strategy, YOLOv7 algorithm, and PaddleOCR technology. Through various improvements, the accuracy of text detection and recognition was significantly enhanced.
First, during the text box detection phase, this paper uses a multi-scale sliding window strategy, dividing the diagram into windows of different sizes to accommodate variations in text density across regions and to reduce missed detections. YOLOv7 detects text boxes in the processed image. By integrating adaptive feature extraction and rotation-invariant detection modules, YOLOv7 effectively addresses issues such as inconsistent text angles and adhesion, providing high-quality text boxes for subsequent PaddleOCR recognition.
In the text recognition phase, PaddleOCR is used to recognize the detected text boxes. Unlike conventional methods, PaddleOCR’s adaptive character segmentation and multilingual support modules excel in handling multiple fonts and character styles in electrical diagrams. Figure 11 and Figure 12 show the results of text box detection and text recognition: In the text box detection result image, it can be seen that the YOLOv7 algorithm successfully detected all the text boxes in the diagram, laying a strong foundation for subsequent PaddleOCR recognition. In the text recognition result image, PaddleOCR accurately extracted the text information from each detected text box. To address text adhesion and non-text area coverage, this paper employs the FcF-inpainting algorithm for image repair in the covered regions. The figure below shows the repair results after text box removal:
The experimental results show that the method proposed in this paper achieves a recognition accuracy of 99.5% in cases with complex backgrounds and text adhesion, markedly higher than traditional methods. In particular, by integrating the sliding window strategy with the FcF-inpainting algorithm, the proposed method effectively resolves interference in text box detection, enhancing the integrity and accuracy of text recognition. Compared to traditional methods, the proposed method shows greater robustness and adaptability in handling text recognition tasks in complex scenarios.

3.8. Connection Relationship Recognition Results Analysis

In the connection relationship recognition task for electrical diagrams, the main challenges are the diversity of connection lines, the complexity of intersections, and interruptions or blurriness in connection lines. To overcome these challenges, this paper proposes a connection relationship recognition method that combines improved connected component analysis with the YOLOv5 algorithm. Through various optimizations, it enables comprehensive and accurate recognition of connection relationships in the diagrams.
In the connection line detection phase, this paper uses the enhanced connected component analysis method, applying image processing techniques such as thinning and closing operations to improve the continuity and clarity of the connection lines. This method is especially effective in cases where connection lines are interrupted or blurred, allowing for better restoration of occluded or partially lost connection information. Compared to traditional methods, the enhanced connected component analysis can handle multiple types of connections in complex backgrounds, improving detection robustness. Additionally, to ensure complete recognition of connection relationships, this paper further performs contour detection and logical correction, extracting and correcting the boundary details in the diagram. Figure 13 and Figure 14 show the results of connection relationship recognition. The final complete drawing visualization result is shown in Figure 15.

4. Conclusions

This paper proposes a method for hierarchical extraction and recognition of electrical diagram information for general scenarios. Using layered processing and multi-step detection, it achieves comprehensive recognition of elements, text, and connection relationships in electrical diagrams. The method consists of three core tasks: element layer extraction and recognition, text layer extraction and recognition, and connection relationship layer extraction and recognition. These tasks are inter-related and together form a complete electrical diagram recognition system. This method not only improves recognition accuracy and efficiency but also demonstrates strong robustness and versatility, providing solid technical support for management and intelligent operation based on digital diagrams. While the proposed recognition technology demonstrates high accuracy and robustness in controlled environments, several challenges remain for practical applications. These include handling extremely low-quality diagrams, adapting to diverse industrial standards, and integrating the intelligent recognition and manual correction system into existing digital infrastructure in substations and smart grids. Moreover, although this study primarily focuses on electrical circuit diagrams, the model’s general architecture allows it to be easily applied to other diagram types, such as mechanical and hydraulic schematics, with minimal adjustments. The use of domain-specific preprocessing techniques ensures that the system can handle various industrial diagram styles and complexities. Furthermore, the modular nature of the framework makes it adaptable to different industries, where diagrams may have varying levels of detail, component density, and graphical conventions. Our future research will focus on addressing these challenges, improving the system’s adaptability, and expanding its applicability to a wider range of industrial scenarios.

Author Contributions

Conceptualization and methodology, W.C. and Z.C.; investigation and writing—original draft preparation, W.C. and C.W.; writing—review and editing, W.C. and T.L. All authors contributed substantially to the manuscript. All authors have read and agreed to the published version of the manuscript.

Funding

This research was funded by the State Grid Headquarters Science and Technology Project “Research on Unified and Shared Modelling and Intelligent Application Technology for the Whole Secondary System of Substation” (SGHEDK00JYJS2200012).

Institutional Review Board Statement

Not applicable.

Informed Consent Statement

Not applicable.

Data Availability Statement

Data are contained within the article.

Conflicts of Interest

Author Congying Wu was employed by the company State Grid Economic and Technological Research Institute Co., Ltd. Author Tiecheng Li was employed by the company Power Science and Research Institute of State Grid Hebei Power Co. The remaining authors declare that the research was conducted in the absence of any commercial or financial relationships that could be construed as a potential conflict of interest.

References

  1. Bhanbhro, H.; Kwang Hooi, Y.; Kusakunniran, W.; Amur, Z.H. A Symbol Recognition System for Single-Line Diagrams Developed Using a Deep-Learning Approach. Appl. Sci. 2023, 13, 8816. [Google Scholar] [CrossRef]
  2. Wang, L.; Huang, J.; Zhang, C. Research on Modeling Method and Application of Physical Circuit of Secondary System for the Smart Substation. In Proceedings of the 2022 IEEE 6th Advanced Information Technology, Electronic and Automation Control Conference (IAEAC), Beijing, China, 3–5 October 2022; pp. 591–596. [Google Scholar]
  3. Huang, Q.; Jing, S.; Li, J.; Cai, D.; Wu, J.; Zhen, W. Smart substation: State of the art and future development. IEEE Trans. Power Deliv. 2016, 32, 1098–1105. [Google Scholar] [CrossRef]
  4. Kuang, H.; Hu, Z.; Li, X.; Feng, C.; Gong, C.; Yan, J.; Shu, C. Research on Design Method of Intelligent Operation and Maintenance System for Secondary Equipment in Intelligent Substation. J. Phys. Conf. Ser. 2022, 2260, 012051. [Google Scholar] [CrossRef]
  5. Bai, H.; Zhou, C.; Yuan, Z.; Lei, J. Prospect and thinking of digital power grid based on digital twin. South. Power Syst. Technol. 2020, 14, 18–24. [Google Scholar]
  6. Lü, F.; Niu, L.; Wang, S.; Xie, Q.; Wang, Z. Intelligent detection and parameter adjustment strategy of major electrical equipment based on optimized YOLOv4. Trans. China Electrotech. Soc. 2021, 36, 4837–4848. [Google Scholar]
  7. Liu, H.; Yang, B.; Kang, F.; Li, Q.; Zhang, H. Intelligent recognition algorithm of connection relation of substation secondary wiring drawing based on D-LLE algorithm. Discov. Appl. Sci. 2025, 7, 34. [Google Scholar] [CrossRef]
  8. Zhao, D.; Geng, B.; Bao, R.; Fan, Y. Research on the Analysis and Check of Electrical Secondary PDF Drawings Based on Deep Learning. In Proceedings of the 2020 5th International Conference on Power and Renewable Energy (ICPRE), Shanghai, China, 12–14 September 2020; pp. 507–511. [Google Scholar]
  9. Cheng, X.; Chu, X.; Deng, X.; Yang, K.; Tan, L.; Chen, Z.; Cao, W. Symbol detection method of electrical plant station wiring diagram symbols based on double layer-block detection network. J. Southeast Univ./Dongnan Daxue Xuebao 2022, 52, 1137–1144. [Google Scholar]
  10. Mao, M.; Zhao, K.; Li, M.; Xu, H.; Yue, W.; Huang, K. Research on Substation Diagram Automatic Generation Based on Artificial Intelligence Algorithms. In Proceedings of the 2023 4th International Conference on Intelligent Computing and Human-Computer Interaction (ICHCI), Guangzhou, China, 4–6 August 2023; pp. 219–225. [Google Scholar]
  11. Shen, C.; Lv, P.; Mao, M.; Li, W.; Zhao, K.; Yan, Z. Substation one-line diagram automatic generation based on image recongnition. In Proceedings of the 2022 Global Conference on Robotics, Artificial Intelligence and Information Technology (GCRAIT), Chicago, IL, USA, 30–31 July 2022; pp. 247–251. [Google Scholar]
  12. Uzair, W.; Chai, D.; Rassau, A. Electronet: An Enhanced Model for Small-Scale Object Detection in Electrical Schematic Diagrams. 2023. Available online: https://www.researchsquare.com/article/rs-3137489/v1 (accessed on 15 January 2025).
  13. Kelly, C.R.; Cole, J.M. Digitizing images of electrical-circuit schematics. APL Mach. Learn. 2024, 2, 016109. [Google Scholar] [CrossRef]
  14. Hidayatullah, P.; Syakrani, N.; Sholahuddin, M.R.; Gelar, T.; Tubagus, R. YOLOv8 to YOLO11: A Comprehensive Architecture In-depth Comparative Review. arXiv 2025, arXiv:2501.13400. [Google Scholar]
  15. Ranftl, R.; Bochkovskiy, A.; Koltun, V. Vision transformers for dense prediction. In Proceedings of the IEEE/CVF International Conference on Computer Vision, Montreal, QC, Canada, 10–17 October 2021; pp. 12179–12188. [Google Scholar]
  16. Liu, Y.; Shen, C.; Jin, L.; He, T.; Chen, P.; Liu, C.; Chen, H. Abcnet v2: Adaptive bezier-curve network for real-time end-to-end text spotting. IEEE Trans. Pattern Anal. Mach. Intell. 2021, 44, 8048–8064. [Google Scholar] [CrossRef] [PubMed]
  17. Ronen, R.; Tsiper, S.; Anschel, O.; Lavi, I.; Markovitz, A.; Manmatha, R. Glass: Global to local attention for scene-text spotting. In Proceedings of the European Conference on Computer Vision, Tel Aviv, Israel, 23–27 October 2022; pp. 249–266. [Google Scholar]
  18. Yu, C.; Yang, L.; Li, W.; Zhang, S.; Wan, J. Panoramic visual inspection of substation based on image recognition technology. In Proceedings of the International Conference on Image, Signal Processing, and Pattern Recognition (ISPP 2023), Changsha, China, 24–26 February 2023; pp. 884–889. [Google Scholar]
  19. Redmon, J. You only look once: Unified, real-time object detection. In Proceedings of the IEEE Conference on Computer Vision and Pattern Recognition, Las Vegas, NV, USA, 27–30 June 2016; pp. 779–788. [Google Scholar]
  20. Liu, W.; Jia, M.; Deng, Z.; Qin, C. MHSA-EC: An indoor localization algorithm fusing the multi-head self-attention mechanism and effective CSI. Entropy 2022, 24, 599. [Google Scholar] [CrossRef] [PubMed]
  21. Xiang, P.; Wen, X.; Liu, Y.S.; Cao, Y.P.; Wan, P.; Zheng, W.; Han, Z. Snowflake point deconvolution for point cloud completion and generation with skip-transformer. IEEE Trans. Pattern Anal. Mach. Intell. 2022, 45, 6320–6338. [Google Scholar] [CrossRef] [PubMed]
  22. GB/T4728-2005-2008; Graphical Symbols for Electrical Diagrams. Standards Press of China: Beijing, China, 2008.
  23. GB/T5465-2008-2009; Graphical Symbols for Use on Electrical Equipment. Standards Press of China: Beijing, China,, 2009.
  24. He, J.; Guo, Z.; Liu, L.; Su, Y. Human activity recognition technology based on sliding window and convolutional neural network. J. Electron. Inf. Technol. 2022, 44, 168–177. [Google Scholar]
  25. Jain, J.; Zhou, Y.; Yu, N.; Shi, H. Keys to better image inpainting: Structure and texture go hand in hand. In Proceedings of the IEEE/CVF Winter Conference on Applications of Computer Vision, Waikoloa, HI, USA, 2–7 January 2023; pp. 208–217. [Google Scholar]
  26. Hu, S.; He, C.; Zhang, C.; Tan, Z.; Ge, B.; Zhou, X. Efficient scene text recognition model built with PaddlePaddle framework. In Proceedings of the 2021 7th International Conference on Big Data and Information Analytics (BigDIA), Chongqing, China, 29–31 October 2021; pp. 139–142. [Google Scholar]
  27. Long, S.; He, X.; Yao, C. Scene text detection and recognition: The deep learning era. Int. J. Comput. Vis. 2021, 129, 161–184. [Google Scholar] [CrossRef]
Figure 1. A substation secondary wiring diagram.
Figure 1. A substation secondary wiring diagram.
Electronics 14 00833 g001
Figure 2. Electrical diagram information hierarchical extraction and recognition framework.
Figure 2. Electrical diagram information hierarchical extraction and recognition framework.
Electronics 14 00833 g002
Figure 3. Multi-head self-attention mechanism (MHSA).
Figure 3. Multi-head self-attention mechanism (MHSA).
Electronics 14 00833 g003
Figure 4. SPD convolutional block.
Figure 4. SPD convolutional block.
Electronics 14 00833 g004
Figure 5. YOLOv7 structure integrating MHSA and SPD.
Figure 5. YOLOv7 structure integrating MHSA and SPD.
Electronics 14 00833 g005
Figure 6. Element feature library.
Figure 6. Element feature library.
Electronics 14 00833 g006
Figure 7. Workflow of core technology.
Figure 7. Workflow of core technology.
Electronics 14 00833 g007
Figure 8. Visualization of regular diagram.
Figure 8. Visualization of regular diagram.
Electronics 14 00833 g008
Figure 9. Shortcomings of traditional scheme.
Figure 9. Shortcomings of traditional scheme.
Electronics 14 00833 g009
Figure 10. Visualization of element recognition.
Figure 10. Visualization of element recognition.
Electronics 14 00833 g010
Figure 11. Visualization of text detection.
Figure 11. Visualization of text detection.
Electronics 14 00833 g011
Figure 12. Visualization of text recognition.
Figure 12. Visualization of text recognition.
Electronics 14 00833 g012
Figure 13. Visualization of image restoration after text overlay.
Figure 13. Visualization of image restoration after text overlay.
Electronics 14 00833 g013
Figure 14. Visualization of connection relationship identification.
Figure 14. Visualization of connection relationship identification.
Electronics 14 00833 g014
Figure 15. Visualization of electrical diagram information recognition for the whole diagram.
Figure 15. Visualization of electrical diagram information recognition for the whole diagram.
Electronics 14 00833 g015
Table 1. Comparison of text and element detection performance in regular diagrams.
Table 1. Comparison of text and element detection performance in regular diagrams.
MethodObjectAccuracyPrecisionRecallF1-Score
Text0.9620.9620.9650.963
[9]Large Element0.9570.9530.9480.951
Small Element0.8350.8160.7940.805
Text0.9590.9620.9600.961
[10]Large Element0.9410.9450.9400.942
Small Element0.8140.8090.8130.811
Text0.9650.9670.9690.968
[11]Large Element0.9530.9560.9550.955
Small Element0.8410.8220.8030.812
Text0.9950.9940.9920.992
OurLarge Element0.9920.9980.9940.996
Small Element0.9960.9970.9910.994
Table 2. Comparison of text and element detection performance in irregular diagrams.
Table 2. Comparison of text and element detection performance in irregular diagrams.
MethodObjectAccuracyPrecisionRecallF1-Score
Text0.1560.1570.1530.154
[9]Large Element0.1420.1410.1480.144
Small Element0.1150.1160.1120.114
Text0.1470.1430.1400.141
[10]Large Element0.1270.1260.1200.123
Small Element0.1040.1020.1010.101
Text0.1590.1540.1520.153
[11]Large Element0.1480.1440.1410.142
Small Element0.1240.1210.1160.118
Text0.9940.9980.9960.998
OurLarge Element0.9930.9960.9950.995
Small Element0.9970.9960.9950.995
Table 3. Ablation experiment with different improved modules in detection model.
Table 3. Ablation experiment with different improved modules in detection model.
MethodObjectAccuracyPrecisionRecallF1-Score
Text0.7790.7740.7010.735
YOLOv7Large Element0.8040.7950.7120.751
Small Element0.7810.7760.7040.738
Text0.7880.7830.7150.747
YOLOv8Large Element0.8120.8030.7250.762
Small Element0.7910.7860.7200.751
Text0.7980.7920.7280.758
YOLOv9Large Element0.8210.8150.7380.775
Small Element0.8030.7970.7350.765
Text0.8070.8020.7410.770
YOLOv10Large Element0.8300.8230.7520.786
Small Element0.8140.8080.7490.777
Text0.8150.8100.7560.782
YOLOv11Large Element0.8390.8320.7680.799
Small Element0.8240.8180.7620.789
Text0.8520.8510.8560.854
ViTLarge Element0.8570.8530.8580.855
Small Element0.8540.8540.8520.853
Text0.8440.8310.8590.845
YOLOv7 + MHSALarge Element0.8650.8520.8750.863
Small Element0.8470.8360.8620.848
Text0.8580.8440.8590.851
YOLOv7 + SPDLarge Element0.8800.8610.8780.869
Small Element0.8620.8470.8630.855
Text0.8830.8740.8710.872
OurLarge Element0.9010.8870.8890.888
Small Element0.8870.8760.8750.876
Table 4. Ablation experiment with element feature library (EFL) in detection model.
Table 4. Ablation experiment with element feature library (EFL) in detection model.
StrategyAccuracyPrecisionRecallF1-Score
Our without EFL0.9010.8920.8970.894
Our with EFL0.9920.9980.9940.996
Table 5. Ablation experiment with sliding window (SW) in detection model.
Table 5. Ablation experiment with sliding window (SW) in detection model.
StrategyAccuracyPrecisionRecallF1-Score
Our without SW0.9140.9020.8990.900
Our with SW0.9960.9970.9910.994
Table 6. Comparison of text recognition performance in diagrams.
Table 6. Comparison of text recognition performance in diagrams.
MethodAccuracyTime Cost/s
[9]0.9642.67
[10]0.9642.76
[11]0.9692.72
ABCnetV20.9772.05
Glass-Text-Spotting0.9973.64
Our0.9952.71
Table 7. Ablation experiment with PaddleClas in text recognition.
Table 7. Ablation experiment with PaddleClas in text recognition.
StrategyAccuracy
Our without PaddleClas0.981
Our with PaddleClas0.995
Table 8. Ablation experiment with Difflib in text recognition.
Table 8. Ablation experiment with Difflib in text recognition.
StrategyAccuracy
Our without Difflib0.987
Our with Difflib0.995
Table 9. Comparison of connection relationship recognition performance in diagrams.
Table 9. Comparison of connection relationship recognition performance in diagrams.
MethodAccuracy
[9]0.264
[10]0.258
[11]0.276
Our0.998
Table 10. Ablation experiment with FcF-inpainting in connection relationship recognition.
Table 10. Ablation experiment with FcF-inpainting in connection relationship recognition.
StrategyAccuracy
Our without FcF-inpainting0.927
Our with FcF-inpainting0.998
Table 11. Comparison of proposed method with traditional methods in terms of detection capability.
Table 11. Comparison of proposed method with traditional methods in terms of detection capability.
MethodCapabilityRegular DiagramIrregular Diagram
Partition Detection ([9,10,11])Coupled elements
Partition Detection ([9,10,11])Complex connection
Layered Detection (Our)Coupled elements
Layered Detection (Our)Complex connection
Disclaimer/Publisher’s Note: The statements, opinions and data contained in all publications are solely those of the individual author(s) and contributor(s) and not of MDPI and/or the editor(s). MDPI and/or the editor(s) disclaim responsibility for any injury to people or property resulting from any ideas, methods, instructions or products referred to in the content.

Share and Cite

MDPI and ACS Style

Cao, W.; Chen, Z.; Wu, C.; Li, T. A Layered Framework for Universal Extraction and Recognition of Electrical Diagrams. Electronics 2025, 14, 833. https://doi.org/10.3390/electronics14050833

AMA Style

Cao W, Chen Z, Wu C, Li T. A Layered Framework for Universal Extraction and Recognition of Electrical Diagrams. Electronics. 2025; 14(5):833. https://doi.org/10.3390/electronics14050833

Chicago/Turabian Style

Cao, Weiguo, Zhong Chen, Congying Wu, and Tiecheng Li. 2025. "A Layered Framework for Universal Extraction and Recognition of Electrical Diagrams" Electronics 14, no. 5: 833. https://doi.org/10.3390/electronics14050833

APA Style

Cao, W., Chen, Z., Wu, C., & Li, T. (2025). A Layered Framework for Universal Extraction and Recognition of Electrical Diagrams. Electronics, 14(5), 833. https://doi.org/10.3390/electronics14050833

Note that from the first issue of 2016, this journal uses article numbers instead of page numbers. See further details here.

Article Metrics

Back to TopTop