Application of Anti-Collision Algorithm in Dual-Coupling Tag System
Abstract
1. Introduction
- This paper introduces the Predictive Framed Slotted ALOHA–Collision Tracking Tree (PRFSCT) algorithm to address the issue of tag collision in the RFID-enabled membrane monitoring system. PRFSCT uses deterministic and probabilistic techniques to improve the system in situations with many tags and changing external conditions. PRFSCT uses the Vogt prediction algorithm to change frame lengths according to time slots. It also has a multi-branch collision tracking tree that quickly fixes collisions by separating tags that collided repeatedly [7]. As a result, PRFSCT offers a versatile and scalable solution suitable for various RFID applications.
- PRFSCT is specially designed for hybrid inorganic salt solution sensing systems based on dual-tag-coupled RFID. These systems use dual-tag setups to monitor changes in solution properties [8], necessitating accurate and timely data retrieval. In this application, multiple tags make collisions incidental, which shows the importance of advanced anti-collision techniques on specialized RFID-enabled membrane monitoring systems. Simulations and testing on actual hardware show a notable decrease in collisions, as well as average delay and an increase in total throughput when comparing the PRFSCT algorithm with its alternative.
- This work improves RFID-enabled membrane monitoring system design by filling research gaps in collision prevention methods and providing strong solutions in massive-tag scenarios. The findings hold significant implications for academic research and practical deployment, paving the way for more efficient, scalable, and adaptable RFID solutions.
2. System Model
2.1. RFID-Based Membrane Contamination Monitoring Model
2.2. Sensing System Model
2.3. Collision Model
3. Basic Algorithm Analysis
3.1. Probabilistic Anti-Collision Algorithm Based on ALOHA
3.2. Tree-Based Deterministic Anti-Collision Algorithm
3.3. Basic Algorithms Performance
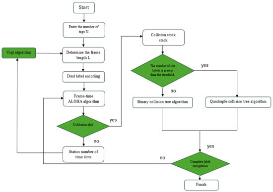
4. PRFSCT Algorithm Design
- Dynamic Frame Length Adjustment: The algorithm modifies the frame length in real time according to collision feedback. It uses the Vogt prediction algorithm to determine the appropriate frame length, hence decreasing idle slots and minimizing overhead. If collisions happen frequently, the frame length is reduced to speed up retries; if collisions are less frequent, the frame length is increased to increase throughput.
- The approach reduces the number of identified tags by identifying those that belong to related pairings. It employs a tree-based approach to resolve collisions, utilizing collision tree algorithms for efficient tag selection.
- Tag Selection: At each time interval, the tags randomly allocate their slots according to the initial identification given by the reader. Reduce the possibility of transmission in massive-tag situations to prevent simultaneous transmissions, minimizing collisions and delays.
- Continuous Feedback Loop: In response to external changes, the algorithm modifies parameters like frame length and collision strategies (such as a binary or quaternary collision tree).
PRFSCT Performance Analysis
5. Experimental Verification
5.1. PRFSCT Algorithm Verification
| Numbers of Tags | With Anti-Collision Strategy | Without Anti-Collision Strategy |
|---|---|---|
| Capacitance | Capacitance | |
| 2 | 3.1361 | 2.1342 |
| 4 | 2.1347 | 2.1322 |
| 6 | 2.1318 | 2.1316 |
| 8 | 2.1341 | 2.1321 |
| 10 | 2.1322 | 2.1314 |
- The system processes tag answers slower when using the anti-collision technique. The space between the two diminishes as the number of tags to be read increases, demonstrating that this method affects tag anti-collision.
- As the number of tags to be read increases, the anti-collision strategy’s Euclidean distance is smaller than the non-anti-collision strategy’s, suggesting superior adaptability to tag dynamics.
- The anti-collision technique has a lower standard deviation than the non-anti-collision strategy as the number of tags read grows.
5.2. Impact of Space in Collision Avoidance
Experimental Process
5.3. Tag Anti-Collision Model Based on Distance Difference
6. Conclusions
Author Contributions
Funding
Data Availability Statement
Conflicts of Interest
References
- Want, R. An introduction to RFID technology. IEEE Pervasive Comput. 2006, 5, 25–33. [Google Scholar] [CrossRef]
- Mei, J. Research on RFID Anti-Collision Algorithm; Shenyang University of Technology Library: Shenyang, China, 2018. [Google Scholar]
- Liu, L.; Lai, S. ALOHA-based anti-collision algorithms used in RFID system. In Proceedings of the 2006 International Conference on Wireless Communications, Networking and Mobile Computing, Wuhan, China, 22–24 September 2006. [Google Scholar]
- Li, X.; Li, X.; You, J.; Jia, L.; Ding, J.; Li, R. Improved tag anti-collision algorithm under single-reader mobile RFID system. Chem. Autom. Instrum. 2021, 48, 486–490. [Google Scholar]
- Bai, M.; Yang, Z. Research and optimization of RFID tag anti-collision algorithm. In Proceedings of the International Conference on Electronic Information Engineering and Data Processing (EIEDP 2023), Nanchang, China, 17–19 March 2023; SPIE: Bellingham, WA, USA, 2023; Volume 12700. [Google Scholar]
- Feng, R.; Wajid, K.; Faheem, M.; Wang, J.; Subhan, F.E.; Bhutta, M.S. Uniform Physics Informed Neural Network Framework for Microgrid and its application in voltage stability analysis. IEEE Access 2025, 13, 8110–8126. [Google Scholar] [CrossRef]
- Bagnato, G.; Maselli, G.; Petrioli, C.; Vicari, C. Performance analysis of anti-collision protocols for RFID systems. In Proceedings of the VTC Spring 2009—IEEE 69th Vehicular Technology Conference, Barcelona, Spain, 26–29 April 2009. [Google Scholar]
- Feng, R.; Xiang, X.; Xie, S.; Jiang, P. Sensing System for Mixed Inorganic Salt Solution Based On Improved Double Label Coupling RFID. IEEE Sens. J. 2023, 23, 13565–13574. [Google Scholar] [CrossRef]
- Lefebvre, O.; Moletta, R. Treatment of organic pollution in industrial saline wastewater: A literature review. Water Res. 2006, 40, 3671–3682. [Google Scholar] [CrossRef] [PubMed]
- Srivastava, A.; Parida, V.K.; Majumder, A.; Gupta, B.; Gupta, A.K. Treatment of saline wastewater using physicochemical, biological, and hybrid processes: Insights into inhibition mechanisms, treatment efficiencies and performance enhancement. J. Environ. Chem. Eng. 2021, 9, 105775. [Google Scholar] [CrossRef]
- Gołub, A.; Piekutin, J. The Use of Sorbents for the Removal of Selected Anions From Wastewater after Production of Soda Ash. J. Ecol. Eng. 2020, 21, 104–110. [Google Scholar] [CrossRef] [PubMed]
- Hu, M.; Xiao, X.; Hang Song, Y.L. Microwave Non-Invasive Blood Glucose Detection Based on Debye Model. Laser Optoelectron. Prog. 2020, 57, 230401. [Google Scholar]
- Ascani, M.; Held, C. Prediction of salting-out in liquid-liquid two-phase systems with ePC-SAFT: Effect of the Born term and of a concentration-dependent dielectric constant. Z. Anorg. Allg. Chem. 2021, 647, 1305–1314. [Google Scholar] [CrossRef]
- Zou, F.; Gu, Z.; Ren, W.; Zhu, J. The A/O Technology Processing High Salt Alkaline Waste Water in the Organic Chlorine Chemical Indust. Chem. Eng. Des. Commun. 2014, 40, 83–85. [Google Scholar]
- Wang, F.; Jia, G.; Liu, L. Dielectric properties of sodium chloride solutions at temperature-dependent microwave frequencies. Acta Phys. Sin. 2013, 62, 48701–48706. [Google Scholar] [CrossRef]
- Mallah, N.; Shah, A.; Pirzada, A.; Ali, I.; Khan, M.; Jatoi, A.; Ullman, J.; Mahar, R. Advanced Control Strategies of Membrane Fouling in Wastewater Treatment: A Review. Processes 2024, 12, 2681. [Google Scholar] [CrossRef]
- Bond, L.J.; Hernandez, M.; Alen, R.; Cobry, K. Real-Time Monitoring of Membrane Fouling using Ultrasonic Reflectometry. J. Test. Eval. 2008, 36, 155–162. [Google Scholar]
- Feng, R.; Chang, Y.; Mao, L.; Li, J. Liquid pressure sensing system with coupling RFID and HMM-based on distance measurement. IEEE Sens. J. 2020, 21, 1051–1058. [Google Scholar] [CrossRef]
- Abuwatfa, W.H.; AlSawaftah, N.; Darwish, N.; Pitt, W.G.; Husseini, G.A. A Review on Membrane Fouling Prediction Using Artificial Neural Networks. Membranes 2023, 13, 685. [Google Scholar] [CrossRef]
- Ibrar, I.; Naji, O.; Sharif, A.; Malekizadeh, A.; Alhawari, A.; Alanezi, A.A.; Altaee, A. A Review of Fouling Mechanisms, Control Strategies and Real-Time Monitoring Methods for Forward Osmosis. Water 2019, 11, 695. [Google Scholar] [CrossRef]
- Huang, S.; Ras, R.H.; Tian, X. Antifouling membranes for oily wastewater treatment: Interplay between wetting and membrane fouling. arXiv 2018, arXiv:1811.11275. [Google Scholar] [CrossRef]
- Cai, Z.; Wang, Y.; Zhang, D.; Wen, L.; Liu, H.; Xiong, Z.; Wajid, K.; Feng, R. Digital Twin modeling for Hydropower System based on radio frequency Identification Data Collection. Electronics 2024, 13, 2576. [Google Scholar] [CrossRef]
- Fan, R.; Jin, Z.; Su, Y. A Novel Passive Localization Scheme of Underwater Non-Cooperative Targets based on Weak-Control AUVs. IEEE Trans. Wirel. Commun. 2024, 23, 9129–9143. [Google Scholar] [CrossRef]
- Su, Y.; Xu, Y.; Pang, Z.; Kang, Y.; Fan, R. HCAR: A Hybrid-Coding-Aware Routing Protocol for Underwater Acoustic Sensor Networks. IEEE Internet Things J. 2023, 10, 10790–10801. [Google Scholar] [CrossRef]
- Khan, W.; Yousaf, M.Z.; Singh, A.R.; Khalid, S.; Bajaj, M.; Zaitsev, I. Rotor angle stability of a microgrid generator through polynomial approximation based on RFID data collection and deep learning. Sci. Rep. 2024, 14, 28342. [Google Scholar] [CrossRef] [PubMed]
- Su, J.; Sheng, Z.; Liu, A.X.; Han, Y.; Chen, Y. A Group-Based Binary Splitting Algorithm for UHF RFID Anti Collision Systems. IEEE Trans. Commun. 2020, 68, 998–1012. [Google Scholar] [CrossRef]
- Abramson, N. Multiple access in wireless digital networks. Proc. IEEE 1994, 82, 1360–1370. [Google Scholar] [CrossRef]
- Wang, S. Research on the Performance of RFID Anti-Collision Algorithm. Master’s Thesis, Nanjing University of Posts and Telecommunications, Nanjing, China, 2020; pp. 16–22. [Google Scholar]
- Chen, X.; Zhu, Z. Research and improvement of anti-collision algorithm based on RFID system. Electron. Meas. Technol. 2021, 44, 84–89. [Google Scholar]
- Qian, Z.; Wang, X. An overview of anti-collision protocols for radio frequency identification devices. China Commun. 2014, 11, 44–59. [Google Scholar]
- Vogt, H. Multiple object identification with passive RFID tags. In Proceedings of the IEEE International Conference on Systems, Man and Cybernetics, Yasmine Hammamet, Tunisia, 6–9 October 2002; Volume 3. [Google Scholar]
- Xia, H.; Tang, M.; Jin, H. A time slot ALOHA-based anti-collision algorithm for RFID systems. Microcomput. Inf. 2008, 17, 239–241. [Google Scholar]
- Zhang, X.; Hu, Y. Research on RFID anti-collision algorithm with adaptive allocation of time slots. J. Electron. 2016, 44, 1328–1335. [Google Scholar]
- Zhen, B.; Kobayashi, M.; Shimizu, M. Framed ALOHA for multiple RFID objects identification. IEICE Trans. Commun. 2005, 88, 991–999. [Google Scholar] [CrossRef]
- Chen, W.-T.; Lin, G. An efficient anti-collision method for tag identification in a RFID system. IEICE Trans. Commun. 2006, 89, 3386–3392. [Google Scholar] [CrossRef]
- Tong, Q.; Zhang, Q.; Min, R.; Zou, X. Bayesian estimation in dynamic framed slotted ALOHA algorithm for RFID system. Comput. Math. Appl. 2012, 64, 1179–1186. [Google Scholar] [CrossRef]
- Namboodiri, V.; DeSilva, M.; Deegala, K.; Ramamoorthy, S. An extensive study of slotted Aloha-based RFID anti-collision protocols. Comput. Commun. 2012, 35, 1955–1966. [Google Scholar] [CrossRef]
- Wang, Z.; Yu, H.; Xu, X. Comparative Analysis of Anti-collision Algorithm Based on ALOHA Algorithm and Its Improvement Algorithm. In Proceedings of the 2022 IEEE 5th International Conference on Information Systems and Computer Aided Education (ICISCAE), Dalian, China, 23–25 September 2022. [Google Scholar]
- Abderrahmene, F.; Mustapha, B.; Abdenour, K. Anti-Collision Technique Based On Time-Hopping Sub Slots Early Estimation. In Proceedings of the 2023 International Conference on Advances in Electronics, Control and Communication Systems (ICAECCS), Blida, Algeria, 6–7 March 2023. [Google Scholar]
- Yuan, L.; He, Y. Application of ICA-based anti-collision algorithm in RFID system. Analog. Integr. Circuits Signal Process. 2010, 63, 169–175. [Google Scholar] [CrossRef]
- Liu, G.; Wang, T.; Wang, H. Research on RFID anti-collision algorithm based on frame grouping and binary search tree recognition. J. Hainan Univ. Nat. Sci. Ed. 2014, 32, 320–326+333. [Google Scholar]
- Xu, L.; Lan, Y. Implementation of RFID binary search method for collision prevention. Appl. Microcontroll. Embed. Syst. 2006, 5, 33–35. [Google Scholar]
- Samsami, M.M.; Yasrebi, N. Novel RFID anti-collision algorithm based on the Monte–Carlo query tree search. Wirel. Netw. 2021, 27, 621–634. [Google Scholar] [CrossRef]
- Gou, H.; Jeong, H.C.; Yoo, Y. A bit collision detection based query tree protocol for anti-collision in RFID system. In Proceedings of the 2010 IEEE 6th International Conference on Wireless and Mobile Computing, Networking and Communications, Niagara Falls, ON, Canada, 11–13 October 2010. [Google Scholar]
- Wang, G.; Peng, Y.; Zhu, Z. Anti-collision algorithm for RFID tag identification using fast query tree. In Proceedings of the 2011 IEEE International Symposium on IT in Medicine and Education, Guangzhou, China, 9–11 December 2011; Volume 1. [Google Scholar]
- Ling, Z.; Wei, C. An adaptive RFID anti-collision algorithm for network intrusion detection. Int. J. RF Technol. 2024, 14, 89–105. [Google Scholar] [CrossRef]
- Jiang, Z.; Li, B.; Yang, M.; Yan, Z. Low complexity dynamic frame slotted Aloha anti-collision algorithm for RFID system. Sensors 2019, 20, 228. [Google Scholar] [CrossRef]
- Saraf, G.; Alam, M. Effective collision avoidance mechanism for RFID tags. Int. J. Emerg. Technol. Appl. Sci. 2018, 12, 123–145. [Google Scholar]
- Yang, Z.Y.; Chen, J.L.; Mao, Z.J. Study on the performance of tag-tag collision avoidance algorithms in RFID systems. In Proceedings of the Third Asia International Conference on Computational Science and Engineering, Bundang, Indonesia, 25–29 May 2009; pp. 507–512. [Google Scholar]
- Alsalih, W.; Ali, K.; Hassanein, H. A power control technique for anti-collision schemes in RFID systems. Comput. Netw. 2013, 57, 1158–1174. [Google Scholar] [CrossRef]
- Ministry of Science and Technology of the People’s Republic of China; National Development and Reform Commission; Ministry of Commerce; Ministry of Information Industry; Ministry of Transport; General Administration of Customs; Ministry of Railways; Ministry of Public Security; Ministry of Education; Ministry of Construction; et al. White Paper on China’s Radio Frequency Identification (RFID) Technology Policy; Ministry of Science and Technology of the People’s Republic of China: Beijing, China, 2006. [Google Scholar]
- El-Hadidy, M.; El-Awamry, A.; Fawky, A.; Khaliel, M.; Kaiser, T. Real-world testbed for multi-tag UWB chipless RFID system based on a novel collision avoidance MAC protocol. Trans. Appl. Electron. 2016, 21, 2315–2326. [Google Scholar] [CrossRef]
- Qin, H.; Chen, W.; Chen, W.; Li, N.; Zeng, M.; Peng, Y. A collision-aware mobile tag reading algorithm for RFID-based vehicle localization. IEEE Trans. Consum. Electron. 2019, 64, 2301–2310. [Google Scholar] [CrossRef]
- Cmiljanic, N.; Landaluce, H.; Perallos, A. A comparison of RFID anti-collision protocols for tag identification. Appl. Sci. 2018, 8, 1282. [Google Scholar] [CrossRef]
- Carroccia, G.; Maselli, G. Inducing collisions for fast RFID tag identification. IEEE Commun. Lett. 2015, 19, 120–123. [Google Scholar] [CrossRef]
- Zhang, X.; He, Y.; Yi, H.; Zhang, Y.; Li, Y.; Ma, S.; Li, G.; Zhao, Z.; Liu, Y.; Liu, J.; et al. A Novel Anti-Collision Algorithm for Large Scale of UHF RFID Tags Access Systems. Comput. Mater. Contin. 2024, 80, 897–912. [Google Scholar] [CrossRef]
- Song, D.; Tao, T. A review of RFID applications in supply chain management. Manag. Obs. 2017, 16, 57–58. [Google Scholar]
- Xinbo, C.; Weiqi, S.; Liu, C.; Zhang, H.; Li, J. A review of research on the application of RFID technology in warehouse management. Environ. Technol. 2021, 39, 206–209. [Google Scholar]
- Moradian, M.; Dadlani, A.; Khonsari, A.; Tabassum, H. Age-Aware Dynamic Frame Slotted ALOHA for Machine-Type Communications. IEEE Trans. Commun. 2024, 72, 2639–2654. [Google Scholar] [CrossRef]
- Lin, C.-C.; Lai, Y.-C.; Hailemariam, Z.L. A distinguished-bit tracking knowledge-based query tree for RFID tag identification. Comput. Commun. 2024, 218, 166–175. [Google Scholar] [CrossRef]
- Li, H. Review of the application of RFID reading and writing radio frequency identification technology in intelligent manufacturing system. Inf. Comput. Theor. Ed. 2021, 33, 173–175. [Google Scholar]



















| Protocol | Tag Requirement | Advantages | Disadvantages | Efficiency | Complexity |
|---|---|---|---|---|---|
| PA [7,37] | Timer | Tags can transmit information at any time | High probability of collision and partial collision issues | 18.4% | Low![]() High |
| SA [3,30] | Random number generators, timers, synchronization circuits | Eliminates some collision issues | Repeated conflicts are serious | 36.8% | |
| FSA [34] | Reduces duplicate conflicts | Prone to a large number of idle or conflicting slots | 36.8% | ||
| DFSA [38,39] | Effectively saves time slots | The requirements for readers are relatively high | 42.6% |
| Protocol | Tag Requirement | Advantages | Disadvantages |
|---|---|---|---|
| ST [41] | Random number generators, synchronous circuits, counters that store static information | Reduces collision and idle slots | Adaptability to dynamic changes in tags is weak |
| QT [3,30] | Prefix matching circuit | Quick and efficient | Not suitable for a large number of tags |
| CTT [47] | Manchester encoding, precise response timing | Faster identification | Higher tag complexity |
| Parameter | Values |
|---|---|
| Tag ID length | 10 bits |
| Initial frame length | 100 |
| Initial number of labels | 10 |
| Label step | 10 |
| Simulation time | 500 |
| Identified Challenges | Existing Solutions | Innovation and Contribution |
|---|---|---|
| Tag Collisions in High-Density RFID Systems [48] | FSA and other collision avoidance algorithms manage collisions but scale poorly with tag density. | The PRFSCT algorithm dynamically adjusts frame lengths and uses multi-branch tree processes to handle larger tag density, improving ALOHA techniques. |
| Collision Prediction and Slot Allocation [49] | Previous systems like Slotted ALOHA did not adapt frame size to traffic or environmental considerations, resulting in slot inefficiency. | This work improves slot utilization and reduces collisions by introducing dynamic frame length adjustment based on predicted tag activity. |
| Efficiency in RFID System Performance [50,51] | Previous studies concentrated on theoretical evaluations without hardware validation, restricting algorithm application. | The PRFSCT method outperforms other algorithms in stability and adaptability under different tag density. |
| Throughput and Delay Reduction in RFID Systems [52] | There was little RFID system delay and throughput work because collision reduction was the main focus. | This study improves system performance by reducing collisions, and delays, and increases throughput. |
| Real-Time Tag Handling [53] | Most RFID systems struggle with tags in dynamic situations. | The research presents a collision-aware tag reading algorithm for real-time performance in dynamic environments. |
| Tag Identification in Complex RFID Networks [54] | The scalability and effectiveness of anti-collision algorithms remain a challenge in large, dense RFID networks. | The PRFSCT algorithm’s scaling and high-density network handling offer a revolutionary tag identification solution in complex situations. |
| Broad Anti-Collision Protocol [55] | Large RFID systems cannot use most anti-collision methods due to their complexity or inefficiency. | A new broad RFID tag anti-collision algorithm for industrial applications improves performance and simplifies. |
| Time Slots | Tags | Tags’ ID (Binary) |
|---|---|---|
| Slot 1 | Tag A1 | 10101111 |
| Slot 2 | Tag C2 | 01011100 |
| Slot 3 | ------- | ------- |
| Slot 4 | ------- | ------- |
| Slot 5 | Tag B1 Tag C1 Tag D2 | 11000010 01011101 11001010 |
| Slot 6 | Tag A2 | 10101110 |
| Slot 7 | Tag B2 Tag D1 | 11000010 11001011 |
| Parameter | Values |
|---|---|
| Tag ID length | 14 bits |
| Initial frame length | 100 |
| Initial number of labels | 10 |
| Label step | 10 |
| Simulation time | 1000 |
| Parameters | Values |
|---|---|
| Working frequency band | UHF |
| Operating frequency | 927.4 MHz |
| Power | 14 mW |
| Baud rate | 57,600 bps |
| Tag query interval | 100 ms |
| Dual-Coupling Tags | Serial Numbers |
|---|---|
| Group 1 | 154, 155 |
| Group 2 | 157, 159 |
| Group 3 | 160, 162 |
| Group 4 | 163, 164 |
| Group 5 | 024, 027 |
| Group 1 | Group 2 | Group 3 | Group 4 | Group 5 |
|---|---|---|---|---|
| 154 155 | 157 159 | 163 164 | 160 162 | 027 024 |
| 210 210 | ||||
| 186 184 | 152 144 | |||
| 163 152 | 129 122 | 116 111 | ||
| 152 136 | 128 115 | 122 119 | 139 132 | |
| 144 121 | 136 134 | 131 117 | 141 111 | 138 126 |
| Group 1 | Group 2 | Group 3 | Group 4 | Group 5 |
|---|---|---|---|---|
| 154 155 | 157 159 | 163 164 | 160 162 | 027 024 |
| 267 259 | ||||
| 254 185 | 258 142 | |||
| 237 176 | 192 167 | 106 64 | ||
| 217 157 | 91 63 | 131 110 | 205 190 | |
| 193 172 | 128 102 | 146 129 | 96 61 | 199 191 |
| With Anti-Collision Strategy | Without Anti-Collision Strategy | ||
|---|---|---|---|
| Euclidean Distance | Standard Deviation | Euclidean Distance | Standard Deviation |
| 21.0079 | 5.9798 | 108.8994 | 32.4436 |
| Tag Group | Double Coupling | Placement Method 1 | Placement Method 2 | Placement Method 3 |
|---|---|---|---|---|
| Group B | Front Label | 234 | 6 | 254 |
| Back Label | 230 | 0 | 185 | |
| Group A | Front Label | 259 | 213 | 258 |
| Back Label | 237 | 220 | 142 |
Disclaimer/Publisher’s Note: The statements, opinions and data contained in all publications are solely those of the individual author(s) and contributor(s) and not of MDPI and/or the editor(s). MDPI and/or the editor(s) disclaim responsibility for any injury to people or property resulting from any ideas, methods, instructions or products referred to in the content. |
© 2025 by the authors. Licensee MDPI, Basel, Switzerland. This article is an open access article distributed under the terms and conditions of the Creative Commons Attribution (CC BY) license (https://creativecommons.org/licenses/by/4.0/).
Share and Cite
Cui, J.; Raza, M.M.; Feng, R.; Zhang, J. Application of Anti-Collision Algorithm in Dual-Coupling Tag System. Electronics 2025, 14, 787. https://doi.org/10.3390/electronics14040787
Cui J, Raza MM, Feng R, Zhang J. Application of Anti-Collision Algorithm in Dual-Coupling Tag System. Electronics. 2025; 14(4):787. https://doi.org/10.3390/electronics14040787
Chicago/Turabian StyleCui, Junpeng, Muhammad Mudassar Raza, Renhai Feng, and Jianjun Zhang. 2025. "Application of Anti-Collision Algorithm in Dual-Coupling Tag System" Electronics 14, no. 4: 787. https://doi.org/10.3390/electronics14040787
APA StyleCui, J., Raza, M. M., Feng, R., & Zhang, J. (2025). Application of Anti-Collision Algorithm in Dual-Coupling Tag System. Electronics, 14(4), 787. https://doi.org/10.3390/electronics14040787


