Abstract
The Vehicle Routing Problem with Time Window (VRPTW) is of crucial importance in modern societies, where the aim is to optimize resource utilization, reduce costs and address constraints such as time and vehicle capacity. Traditional genetic algorithms often face premature convergence and slow speed in solving such problems. This paper proposes an Improved Genetic Ant Colony Optimization (IGA-ACO) algorithm to efficiently solve VRPTW. The algorithm combines the strengths of a genetic algorithm with the Generalized Variable Neighborhood Search (GVNS) and Ant Colony Optimization (ACO), aiming to minimize the total cost and optimize balance. The Solomon insertion heuristic is employed to initialize the population and enhance local search capabilities, while the two-population structure improves global search performance by exchanging the optimal solutions between the two populations, helping to avoid local optima. Experiments on the Solomon benchmark dataset show that the IGA-ACO algorithm matches the Best Known Solution (BKS) in Class C instances, reduces vehicle usage by 24.45% in Class R, with a travel distance deviation of 9.19%, and slightly reduces vehicle usage by 0.19% in Class RC, with a travel distance deviation of 7.05%. These results demonstrate the algorithm’s effectiveness in optimizing vehicle routing, particularly under complex constraints, and its competitive advantage over other methods.
1. Introduction
The complexity of the Vehicle Routing Problem (VRP), a core issue in transportation, logistics, and scheduling management, makes it a typical NP-hard problem. The basic VRP aims to satisfy specific constraints and achieve goals of cost minimization and efficiency maximization by optimizing vehicle distribution schemes. The VRP is not only an extension of the Traveling Salesman Problem (TSP) but also demonstrates a wide range of adaptability and research value in practical applications, which has attracted significant scholarly attention. Over years of research and development, the VRP has evolved into various new forms with practical application value [1].
Currently, solutions to the VRPTW problem fall into two main categories: exact and heuristic algorithms. Heuristics are especially necessary when VRP is applied to real-world problems containing more than 50 customers, as the computational effort of exact algorithms becomes infeasible [2]. Heuristic algorithms [3] perform a rough evaluation of the state using a heuristic function and employ certain strategies to find better solutions within a reasonable time. Among them, population intelligence algorithms such as Genetic Algorithms (GA) [4,5,6,7,8], Differential Evolutionary Algorithms (DE), Particle Swarm Optimization (PSO), and Ant Colony Optimization (ACO) have proven effective in solving AGV scheduling problems.
The Vehicle Routing Problem with Time Windows (VRPTW) is an extension of the Vehicle Routing Problem (VRP) characterized by high computational complexity, making it an NP-hard problem. The goal of VRPTW is to serve customers using a fixed fleet of vehicles while optimizing fleet size and travel time, subject to constraints such as capacity and time windows. Meta-heuristic algorithms are favored for their ability to handle complex constraints and produce high-quality solutions [9]. According to the literature [10], meta-heuristic algorithms include single-solution based heuristics (e.g., Simulated Annealing (SA), Large Neighborhood Search (LNS), Tabu Search (TS), etc.), population-based evolutionary algorithms (e.g., Shuffled Frog Leaping Algorithm (SFLA), Intelligent Water Drops (IWD), Cuckoo Search (CS), etc.), and population intelligence algorithms (e.g., Genetic Algorithms (GA), Particle Swarm Optimization (PSO), Ant Colony Optimization (ACO) [11], etc. Among these, GA, PSO, and ACO are widely used in solving shortest path problems. However, these single algorithms have drawbacks such as premature convergence, lack of population diversity, and a tendency to fall into local optima, which can affect the solution quality.
Solving real-world route planning problems requires methods capable of handling both inherent complexity and uncertainty. Metaheuristics are algorithmic techniques designed to provide global search strategies to explore the solution space effectively. Their main advantages include adaptability to specific problem features and the ability to use different environments with minimal changes to adapt to the VRPTW problem. In practical applications, metaheuristics can often be adapted to various environments and require only minor modifications to fit the VRPTW problem perfectly [12].
To overcome the shortcomings of individual algorithms, researchers have explored hybrid algorithms and other techniques. Combining different meta-heuristics or incorporating strategies such as local search can significantly enhance algorithm performance [13].
The current research progress on the VRPTW problem is shown in Table 1.
Table 1.
Status of Research on VRPTW Issues.
The above review clearly highlights that in solving the Vehicle Routing Problem with Time Windows (VRPTW), metaheuristic methods such as Genetic Algorithms (GA) and Ant Colony Optimization (ACO) demonstrate significant advantages over other techniques. Additionally, the literature emphasizes that improving specific components of metaheuristic algorithms, rather than modifying the entire algorithm, can significantly enhance efficiency and lead to better solutions. Further research indicates that combining basic metaheuristic algorithms with exact algorithms or constructive heuristic methods can effectively alleviate the limitations caused by convergence to local optima, thereby improving overall algorithm performance.
Given these factors, this study proposes an innovative hybrid Improved Genetic Ant Colony Optimization (IGA-ACO) algorithm for solving the VRPTW. The proposed algorithm integrates a Genetic Algorithm with Variable Neighborhood Search and an Ant Colony Optimization algorithm. First, Solomon’s insertion heuristic is incorporated into the Genetic Algorithm for population initialization, accelerating convergence and optimizing route planning to meet vehicle capacity and time window constraints. To avoid local optima and premature convergence, an adaptive neighborhood search strategy is employed to enhance local search capabilities and maintain population diversity. Additionally, a dual-population structure is introduced, where the best solutions from both the Genetic Algorithm and ACO are exchanged during iterations, leveraging the synergy between the two populations to enhance global search efficiency.
To validate the effectiveness of the proposed method, we conducted a comprehensive evaluation using widely recognized Solomon benchmark instances. In the results section, we provide a detailed comparative analysis of the solutions generated by our model against the most notable solutions documented in the existing literature.
2. Problem Description and Mathematical Modeling
To facilitate the description of the VRPTW problem, the notation system of Table 2 is used in this paper.
Table 2.
Symbol system.
2.1. Description of the Problem
To formulate the VRPTW problem, there exists a distribution center O with a maximum load capacity of each vehicle K. There are N customer points, and the task demand at customer point i is, and the demand of each customer is not greater than the maximum load capacity of the vehicle K. The required service time at customer point i is , and the corresponding service time window is , the earliest service time to start is , and the latest time to start service is . A vehicle k travels directly from customer point i to customer point j. If vehicle k arrives at customer point j too early, then the vehicle will wait, and the time to start the service at customer point j will be ; if it arrives later than that, then it will not be able to complete the service within the specified time window and will face a penalty. The optimization objective is to find the shortest delivery path while ensuring that the service demand at all customer points is met while achieving the maximum benefit at the minimum cost (including travel time, waiting time, penalties, etc.). This requires the design of efficient algorithms to solve this complex optimization problem, considering constraints such as vehicle load, time window, travel time, etc.
2.2. Mathematical Model
Make the following assumptions based on the problem description [21]:
- The total demand at the customer point for each route is less than or equal to the vehicle’s maximum capacity K.
- All vehicles will depart from distribution center O, and all will return to the distribution center after completing their tasks.
- Each customer point will accept only one vehicle for distribution.
- All delivery vehicles have the same speed and load.
- The time window corresponding to the demand of all customer points is a soft time window, and vehicles arriving early or late will incur corresponding penalty charges.
Define the decision variables as follows:
A mathematical model is developed with an objective function:
where
where corresponds to the distance cost, corresponds to the cost of penalizing the vehicle for violating the time window, and corresponds to the penalty for violating the time window.
The corresponding constraints are as follows:
- Vehicle’s load constraint, the demand of customer points on each path does not exceed the maximum load of the vehicle
- 2.
- Vehicle start and end constraints, where the vehicle starts from the distribution center and ends up back at the distribution center
- 3.
- Customer point visit constraint, each customer point is visited only and once
Time window constraints, where the service time is within the corresponding time window
where
3. Improved Genetic Ant Colony Algorithm
3.1. Algorithm Design
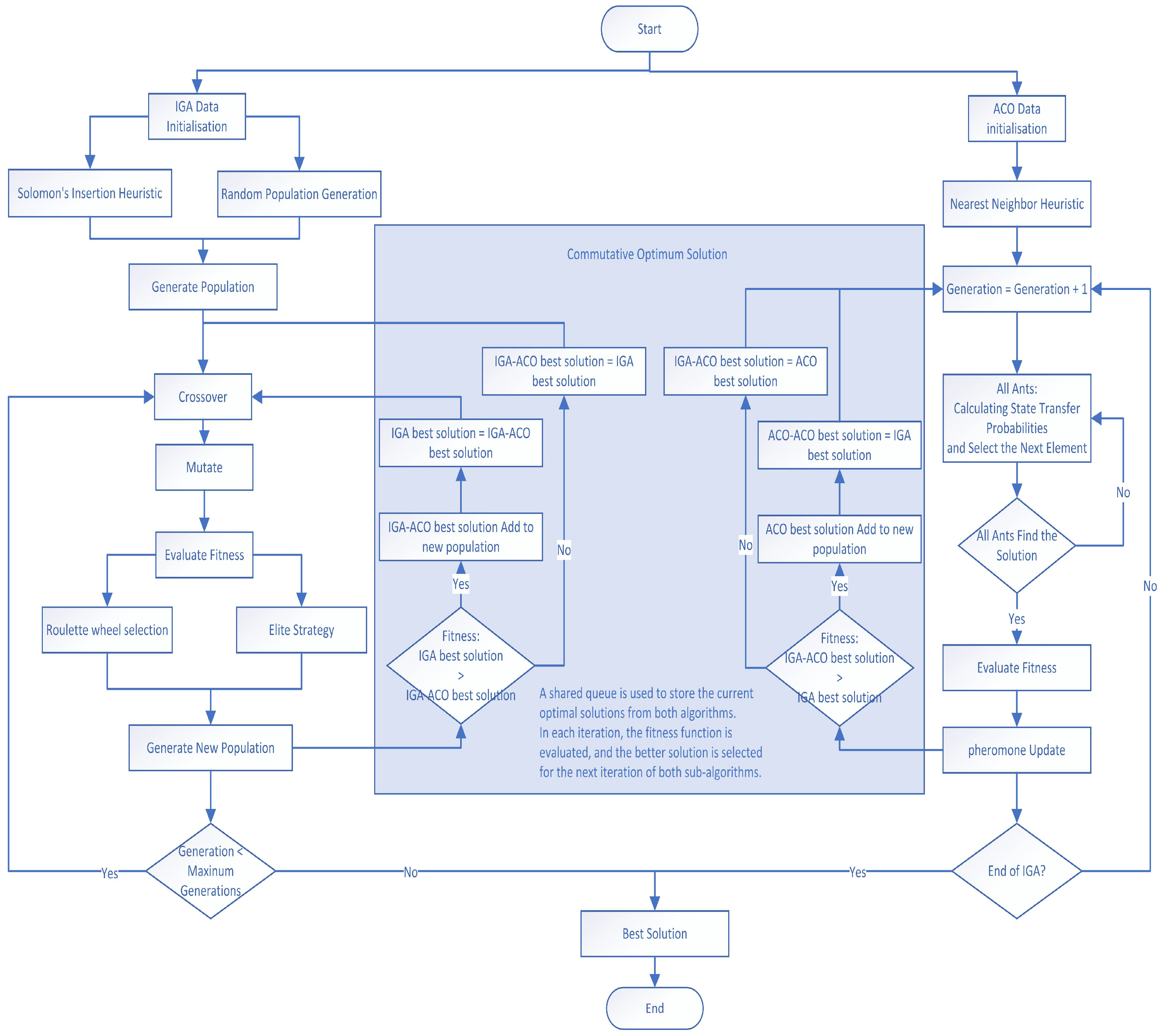
The IGA-ACO algorithm design flowchart is shown in Figure 1.
Figure 1.
Flow chart of the IGA-ACO algorithm.
3.2. Coding Method
The encoding method is critical in genetic algorithms, as it impacts the calculation of genetic operators and directly influences the algorithm’s efficiency. In this paper, we employ an integer direct coding method, where the customer’s serial number is used directly as the chromosome gene. To meet the condition that vehicles must depart from and return to the distribution center, the number 0 is inserted into the chromosome to denote the distribution center. An arrangement of customer serial numbers forms a potential solution, known as a genome or chromosome. This chromosome represents an anticipated vehicle route, which is an ordered list of demand points. However, it is important to note that this arrangement does not directly correspond to a specific driving route; instead, it serves as the organizational basis for subsequently generating different sub-routes.
Taking N = 10 as an example, a chromosome may be [7,3,4,6,9,1,10,2,5,8]. After appropriate constraint judgments, this chromosome can be parsed into multiple specific vehicles traveling paths [0,7,3,4,6,9,1,10,2,5,8,0]. Suppose there are three AGVs, then these paths may be as follows:
The path of AGV1 is [0,7,3,4,0], indicating that it starts from the distribution center, visits customer points 7, 3, and 4 in turn, and then returns to the distribution center.
The path of AGV2 is [0,6,9,1,10,2,0], indicating that it starts from the distribution center and visits customer points 6, 9, 1, 10, and 2 in turn, and then returns to the distribution center.
The path of AGV3 is [0,5,8,0], indicating that from the distribution center it visits customer points 5 and 8 in turn and then returns to the distribution center.
3.3. IGA Algorithm
3.3.1. IGA Population Initialization
Diversity is a key factor in the effectiveness of population-based algorithms. In genetic algorithms, initial populations are usually randomly generated, which can result in insufficient diversification. The quality of the initial population is crucial for convergence and directly affects the algorithm’s overall solution efficiency. Relying solely on random generation can produce many non-feasible solutions, reducing the algorithm’s efficiency.
To improve population diversity and convergence, this paper employs a hybrid heuristic approach to construct the initial population of the genetic algorithm. This approach combines random generation and greedy strategies to find better initial feasible solutions. Specifically, part of the initial population is created by randomly generating customer sequences to increase diversity and avoid premature convergence. The other part uses a greedy strategy, namely Solomon’s I1 heuristic algorithm, to generate higher-quality solutions that consider time windows and other constraints, enhancing the likelihood of obtaining an optimal solution.
By introducing Solomon’s I1 heuristic algorithm, this approach incorporates local optimal solutions based on problem characteristics into the initial population, aiding the genetic algorithm in efficiently converging to the global optimal solution. Meanwhile, the randomly generated solutions extend the search space and increase the chance of discovering better solutions. This hybrid approach alleviates the algorithm’s tendency to converge to a local optimum, significantly improving the quality of the solutions and the algorithm’s overall performance.
Solomon’s I1 heuristic algorithm principle [14]: first select a “seed” customer point for initializing a route, after initializing the current route with a seed customer, the method uses two subsequently defined criteria, and , to select customer u for insertion between adjacent customers i and j in the current partial route. The optimal insertion position of all customer points is first calculated based on the evaluation criterion .
Where the evaluation criterion is calculated as follows:
Let (, , , …, ) be the current route, where = = 0. represents the 0th element of the chromosome, and r indicates that the chromosome has r + 1 elements. For each unrouted customer, we first compute its best feasible insertion place in the emerging route as
As noted previously, inserting u between and could potentially alter all the times to begin service at customers (, …, ,). In our computational tests. Next, the best customer u to be inserted in the route is selected as the one for which
where u is unrouted and the route is feasible, customer point is then inserted into the route between and . When no more customers with feasible insertions can be found, the method starts a new route, unless it has already routed all customers. More precisely is calculated as
where
The , and are distances between customers i and u, u and j, and i and j, respectively. denotes the new time for service to begin at customer j, given that u is inserted on the route and is the beginning of service before insertion.
The evaluation criterion is calculated as follows:
The determination of the best insertion place for an unrouted customer significantly depends on two main factors: the distance from the depot and the additional distance and time required for the current vehicle to visit the customer. The distance from the depot helps in assessing the initial feasibility and convenience of incorporating the customer into the route. Conversely, the extra distance and time required to visit the customer by the current vehicle play a crucial role in evaluating the impact on the overall route efficiency and schedule. Balancing these factors is essential for optimizing the insertion point and ensuring the effectiveness of the routing algorithm.
The flow of Solomon’s I1 heuristic algorithm is shown in the following Algorithm 1.
| Algorithm 1 Pseudo-code of Solomon’s I1 Insertion Heuristic |
| 1. Getting data from the Solomon dataset |
| 2. Pick the first unrounded customer point as the initial seed, initialize Time = 0, K = 0 |
| 3. repeat: |
| 4. for each customer point that has not been inserted do |
| 5. Calculate the best insertion position based on evaluation criterion |
| 6. Select the customer point u with the best insertion position |
| 7. Calculate the best insertable position of customer point u according to evaluation criterion |
| 8. flag = check_constraints (u) |
| 9. if flag then |
| 10. Violate the constraints and create a new path |
| 11. else |
| 12. Insert customer point u |
| 13. Modify the state of the customer point |
| 14. end |
| 15. return Generated sequence of customer points |
3.3.2. Neighborhood Structure
The General Variable Neighborhood Search (GVNS) algorithm is an algorithm that applies the Variable Neighborhood Descent (VND) strategy in the local search phase. The core idea lies in the systematic search using several different neighborhoods, and the solution space is extensively explored by dynamically adjusting the operation operators to find the locally optimal solution. During the search process, GVNS constantly changes the neighborhood structure with the aim of discovering a better locally optimal solution, i.e., the smallest neighborhood is used to search first, and when the solution cannot be improved, it is switched to a slightly larger neighborhood. If the solution can continue to be improved, it returns to the smallest neighborhood, otherwise it continues to switch to a larger neighborhood. When the algorithm falls into a local optimum, GVNS jumps out of the current local optimum by introducing a perturbation mechanism, which makes it possible to explore a more global quality solution. After many iterations and neighborhood transformations, GVNS continuously updates the current optimal solution until it meets the preset termination conditions, thus reaching the termination of the search process. This strategy makes GVNS show high flexibility and effectiveness in solving complex optimization problems.
The GVNS algorithm involves six different crossover operators that perform crossover operations on different vehicle paths each time, further enhancing its capability to explore and exploit the solution space effectively.
- Relocation operator
Randomly select a node i from a route and reinsert this node into any other position within the same route. An example of this operation is illustrated in Figure 2.
Figure 2.
Relocation operator.
- 2.
- 2-opt operator
Randomly select two nodes i and j from a route and reverse the chromosome segment between these two nodes to form a new route. An example of this operation is illustrated in Figure 3.
Figure 3.
2-opt operator.
- 3.
- 3-opt operator
Randomly select three nodes i, j, and k from a route, reverse the two chromosome segments formed between these nodes, and then swap them to create a new route. An example of this operation is illustrated in Figure 4.
Figure 4.
3-opt operator.
- 4.
- Or-opt operator
Randomly select a node i from a route, extract a chromosome segment of length three starting from this node, and reinsert this segment into any position within the remaining chromosome sequence of the same route. An example of this operation is illustrated in Figure 5.
Figure 5.
Or-opt operator.
- 5.
- Swap operator
Randomly select two nodes i and j from a route and swap these two nodes. An example of this operation is illustrated in Figure 6.
Figure 6.
Swap operator.
- 6.
- Cross operator
Randomly select two chromosomes, then choose two breakpoints from each chromosome. Exchange the segments following the breakpoints between the two chromosomes to form two new chromosomes. An example of this operation is illustrated in Figure 7.
Figure 7.
Cross operator.
To explain more clearly the application of the VND algorithm in the local search phase, the given description can be optimized as follows:
In the local search phase, a set of neighborhood structure collections, denoted as , is defined to guide the exploration of the solution space. For a given current solution , each neighborhood structure is applied to generate the corresponding set of solutions . These solution sets contain all the candidate solutions that may be obtained by different operation operators under the current neighborhood structure.
The workflow of the VND algorithm is as follows: starting from the first neighborhood structure , the algorithm passes the current solution into this neighborhood structure and evaluates all candidate solutions in the resulting solution set . If a locally optimal solution is found in this neighborhood structure and its quality is better than the current solution , the algorithm updates the current solution to and restarts the search from the first neighborhood structure for further possible better solutions.
If no better solution is found in the current neighborhood structure, the algorithm moves to the next neighborhood structure and repeats the process. After the algorithm has traversed all six neighborhood structures, if no better solution is still found, the local search phase ends. The VND algorithm flow is shown in Algorithm 2.
| Algorithm 2 Pseudo-code of VND Algorithm |
| 1. Input initial solution , set of neighborhoods , |
| 2. repeat: |
| 3. Current solution , , set of neighbors |
| 4. if then |
| 5. , |
| 6. else |
| 7. |
| 8. until |
| 9. return |
| 10. end |
The basic steps of GVNS (Generalized Variable Neighborhood Search) algorithm can be optimally described as follows:
- Initialization of the solution: generating an initial solution by random or heuristic methods, which serves as the starting point of the algorithm.
- Variable Neighborhood Search: Search for a better solution about the current solution. Select a neighborhood structure. Perform a local search in the selected neighborhood structure until a better solution is found or search constraints (e.g., maximum number of searches, time constraints, etc.) are reached.
- Solution update and neighborhood switching: If a better solution is found in the neighborhood, update the current solution too. If a better solution is not found, switch to another neighborhood structure (or loop back) and continue the search.
- Local optimum jump out: when the algorithm fails to find a better solution in a certain number of consecutive iterations, the algorithm is trapped in a local optimum. A random perturbation operation is introduced to change the current solution to obtain a new feasible solution.
- Neighborhood search after perturbation: for the feasible solution obtained after perturbation, a neighborhood search is performed using a randomly chosen neighborhood structure (randomly selected from the set of neighborhood structures). This step aims to increase the diversity of the solutions by introducing randomness and may lead the algorithm to jump out of the local optimum.
- Iteration and stopping conditions: Steps 2 to 5 are repeated until the stopping conditions of the algorithm are met (e.g., the maximum number of iterations is reached, or a satisfying solution is found, etc.).
- Output final solution: When the stop condition is satisfied, the algorithm stops and outputs the currently found optimal solution.
Through this optimization description, the basic steps of the GVNS algorithm are clearer, the logic is more coherent, and it emphasizes the iterative nature of the algorithm, the diversity of the neighborhood search, and the importance of the perturbation mechanism. Pseudo-code of the GVND algorithm flow is shown in Algorithm 3.
| Algorithm 3 Pseudo-code of GVND Algorithm |
| 1. Define the neighborhood set for perturbation and neighborhood searching |
| 2. Generate initial solution , current solution , maximum number of iterations and number of unoptimized iterations |
| 3. repeat: |
| 4. Current solution , |
| 5. if then |
| 6. , , |
| 7. else: |
| 8. |
| 9. if then |
| 10. if then |
| 11. |
| 12. else: |
| 13. |
| 14. else: |
| 15. |
| 16. return |
| 17. end |
3.3.3. Generate New Population
For the generation of the offspring population, it is composed of a certain number of individuals selected from the previous generation population, and the corresponding selection methods are mainly divided into two kinds: elite strategy and roulette selection. In this paper, combining the elite retention strategy and roulette wheel selection strategy, the individuals with the highest fitness are firstly retained, and then roulette wheel selection is conducted among the remaining individuals. This ensures the retention of the optimal individuals and maintains the diversity of the population, which contributes to the global search ability of the genetic algorithm.
Elite retention strategy: this method ensures that a portion of the best-performing chromosomes in the current population is transferred directly to the next generation without the need for crossover or mutation. The rationale for using the elite system is to prevent the loss of high-quality solutions that have been found after the corresponding crossover mutation operation. By retaining these top-performing individuals, the algorithm can be guided to converge faster and often produce better results.
Roulette selection strategy: first, the cumulative probability of each individual is computed, a random number is generated in the interval , all individuals are traversed, and if the cumulative probability of an individual is less than , it is selected. The selection probability for chromosome in the roulette selection strategy is shown in the following equation:
where represents the roulette selection probability of chromosome , represents the fitness value of chromosome , represents the sum of fitness values of all chromosomes, and represents the ith chromosome in the population.
3.4. ACO Algorithm
ACO is a constructive metaheuristic inspired by the trail following behavior of real ant colonies. It is a decentralized distributed cooperative strategy, where ants act in a concurrent and independent way, without direct communication, and where they cooperate in the exchange of information. ACO incorporates new elements to the solution in a probabilistic way, using the accumulated pheromone trail and heuristic information of the problem. In each iteration, each ant constructs a complete solution to the problem. The ants optimize by accumulating and sharing heuristic information, and the updating of pheromone trails is a key element of the adaptive learning technique of ACO, where the ants use pheromones laid on the trails as a medium to guide their search. More pheromones attract more ants to search, an effect known as dynamic positive feedback, which helps to accelerate the optimization process of ACO. ACO identifies and utilizes information about the best solution in each iteration. With this adaptive and distributed search strategy, the ACO algorithm demonstrates strong robustness and superior performance in practical applications.
3.4.1. ACO Population Initialization
In the ant colony algorithm, an effective solution for the initialization of the ant colony algorithm is provided by the nearest-neighbor heuristic algorithm, which can reduce the computational complexity by generating an initial path based on the nearest-neighbor heuristic to provide a high-quality starting solution for the ant colony algorithm. A high-quality initial solution can speed up the convergence of the ACO algorithm and improve the efficiency of the algorithm and the quality of the final solution.
3.4.2. Building Solutions
For each ant, the following steps are repeated until all ants have constructed a complete solution. Each ant departs with a distribution center, and based on the current node, the ant selects the next node, where the probability of selection is jointly determined by the pheromone concentration and the heuristic information, and the selection formula is as follows:
where is the probability that the ant chooses the next node, is the pheromone concentration on edge ij, is the heuristic information, and and are the importance factors of the pheromone and heuristic information, respectively.
The taboo table is then updated to mark the nodes visited by the ants to prevent repeated visits. The above steps are repeated until the ant completes a full path.
3.4.3. Localized Pheromone Update
Localized pheromone updates can be made as the ant constructs a path. Each time the ant passes an edge; the local update formula is as follows:
where is the pheromone volatilization coefficient and is the initial pheromone concentration.
3.4.4. Global Pheromone Update
Global pheromone update is performed after all ants have completed path construction. Usually, the update is performed only on the best paths to reinforce the good solutions. The update formula is as follows:
where is the pheromone volatilization coefficient and is the pheromone increase, calculated as follows:
If edge ij belongs to the path of ant t, then
where is the path length of ant t.
Repeat steps 2 through 4 until the maximum number of iterations is reached or a satisfactory solution is found.
After the algorithm terminates, output the optimal solution found during the iteration.
3.5. Commuutative Optimal Solution
When the genetic algorithm and the ant colony algorithm each obtain their respective optimal solutions, their solutions are exchanged. The optimal solution found by the ant colony algorithm is incorporated into the new population generated by the genetic algorithm to enhance its convergence performance. Meanwhile, the optimal solution from the genetic algorithm is integrated into the ant colony algorithm to update the pheromone matrix, increasing the pheromone concentration on the optimal path. The pheromone update formula is as follows:
where is the amount of pheromone added to the optimal solution on the edge ij. is the weight factor of the elite path, which determines the amount of pheromone added on the optimal path.
By introducing a dual-population structure, the optimal solutions of the two populations are exchanged during the solving process. When the current best solution of the genetic algorithm outperforms that of the improved genetic algorithm, the improved algorithm incorporates the existing optimal solution into its population and updates it. Similarly, when the current best solution of the genetic algorithm exceeds that of the ant colony algorithm, the solution is added to the ant colony’s population, and the pheromone concentration is adjusted accordingly, while simultaneously updating the current optimal solution. This approach effectively prevents the algorithm from falling into local optima, enhances population diversity, and mitigates premature convergence of the genetic algorithm, thereby improving the global search capability of the algorithm.
4. Experimentation and Results
According to the study by Bafios et al. [27], the selected Solomon benchmark instance set is widely regarded as an effective tool for testing algorithm performance, as these instances are constructed based on the design principles of the Solomon algorithm. The Solomon benchmark instance set consists of six categories: C1, C2, R1, R2, RC1, and RC2. In each category, the distribution patterns of customer locations are consistent. Specifically, the customer locations in categories C1 and C2 are relatively concentrated, while those in categories R1 and R2 are randomly generated; RC1 and RC2 categories present a mixed distribution of customer locations. Additionally, instances in categories C1, R1, and RC1 have smaller time windows, whereas instances in categories C2, R2, and RC2 have larger time windows. This difference in time windows not only allows for more flexible scheduling and route planning but also increases the complexity of the routes. Within each category, the geographical locations, demands, and service times of customers remain consistent, though the proportion of customers with time windows varies across categories.
In the experiments, the IGA-ACO algorithm was implemented in PyCharm 2022.3 (Community Edition) and executed on a computer equipped with an AMD Ryzen 7 5800H processor (3.20 GHz) (Advanced Micro Devices, Inc., Santa Clara, CA, USA) and 16 GB of RAM. This experimental setup provides a solid foundation for performance testing of the algorithm.
The parameter settings for the IGA-ACO algorithm are detailed in Table 3.
Table 3.
IGA-ACO Algorithm Parameterization.
This study selected several groups from the Solomon dataset to generate the corresponding initial populations and calculate the fitness values of everyone within the initial population, along with their average values. As illustrated in Figure 8, the average fitness value of individuals generated by the Solomon insertion method is significantly lower than that of individuals generated randomly. This indicates that the Solomon insertion method produces superior individuals, enhancing the quality of solutions in the initial population of the genetic algorithm and accelerating its convergence rate.
Figure 8.
Line graph of average fitness values of solutions generated. By random generation and Solomon insertion methods.
Furthermore, to ensure the robustness and reliability of the algorithm, each test instance was executed independently 20 times, and the best solution obtained was selected to evaluate the performance of the IGA-ACO algorithm. This rigorous experimental approach yields more objective and reliable results that are closer to the optimal solution, thereby enhancing the credibility of the research findings. Figure 9 illustrates the coordinate locations of the task points, the total vehicle distance traveled, and the number of vehicles used for selected instances from the Solomon dataset. The routes traveled by different vehicles are represented by folds in different colors.

Figure 9.
The optimal vehicle route maps some instances of the IGA-ACO algorithm. (a) C101 Solution. (b). C201 Solution. (c) R101 Solution. (d) R210 Solution. (e) RC104 Solution. (f) RC208 Solution.
In this study, the IGA-ACO algorithm was employed to solve the Vehicle Routing Problem with Time Windows (VRPTW), and its performance was compared against best known solutions (BKS) [28]. The primary evaluation metrics included total travel distance (TD), and the number of vehicles used (NV), with results matching the optimal solutions highlighted in bold in Table 4. The research findings indicate that the IGA-ACO algorithm successfully achieved optimal solutions for 14 datasets within the Solomon benchmark.
Table 4.
Comparison of distance traveled and number of vehicles for IGA-ACO and Best Known Solution.
5. Discussion
In analyzing the results presented in Table 4 and Figure 10 for the Solomon problems, where the customer distribution is relatively concentrated, the performance of the IGA-ACO algorithm is generally superior. The IGA-ACO algorithm demonstrates strong performance in vehicle usage optimization for Class C problems, particularly in instances with a more concentrated customer distribution. In many cases, the algorithm’s vehicle usage matches the best known solution, and the total distance traveled (TD) deviates minimally from the optimal solution. However, in instances C204 through C207, while the number of vehicles used by the algorithm aligns with the optimal solution, the total distance traveled increases by 4.61%, 1.14%, 6.25%, and 5.14%, respectively. Despite these increases, the overall deviation remains small, highlighting the algorithm’s stability and effectiveness in solving Class C problems. For Class R problems, as the problem complexity increases, the IGA-ACO algorithm reduces the number of vehicles, often accompanied by a larger increase in the total trip distance. Specifically, in instances R203 and R211, although the number of vehicles used is reduced, the total trip distance increases by 36.21% and 24.45%, respectively. However, the total travel distance deviation for 47 instances remains within 10%. These results suggest a significant trade-off between optimizing vehicle usage and trip distance as the complexity of the problem increases. In the case of Class RC problems, the IGA-ACO algorithm exhibits a more varied performance. For example, in instance RC104, the algorithm achieves the same total trip distance as the optimal solution. However, in other instances, reducing the number of vehicles often results in a substantial increase in the total trip distance. This trade-off becomes particularly pronounced in more complex problems, underscoring the challenge of balancing vehicle optimization and trip distance in the RC class.

Figure 10.
Comparison of Best Know Solution and IGA-ACO. (a) C Solution. (b) R Solution. (c) RC Solution.
The effectiveness of the IGA-ACO algorithm was evaluated by comparing its results with those of state-of-the-art methods designed for the Vehicle Routing Problem with Time Windows (VRPTW). The methods included CPLA (Collaborative Particle Learning Algorithm by Barbucha), PITSH (Parallel Iterative Tabu Search Heuristic by Cordeau and Maisch Berger) [29], HSFLA (Novel Hybrid Shuffling Frog Leaping Algorithm by Luo et al.) [30], S-PSO (Discrete Particle Swarm Optimization by Gong et al.) [31], ACO-TS (Hybrid Ant Colony Optimization and Tabu Search method proposed by Yu) [32], and HGA (Hybrid Genetic Algorithm by Maroof et al.) [28]. The detailed experimental comparison results can be found in Table 5, with the corresponding visual comparison shown in Figure 11.
Table 5.
Efficacy evaluation of IGA-ACO versus various heuristic approaches.
Figure 11.
Comparison of IGA-ACO with other Heuristics.
In Table 5, the first column lists the names of the algorithms, while the subsequent columns present the experimental results for each method across different instances. Each row consists of three parts: NV (number of vehicles), TD (total travel distance), and %TD (percentage deviation of the algorithm from the known best solution, BKS). The table highlights the best solutions in terms of average vehicle count (NV) and total travel distance (TD) for the proposed IGA-ACO algorithm alongside the other six algorithms (HSFLA, CPLA, PITSH, S-PSO, ACO-TS, and HGA) within the Solomon benchmark dataset.
The IGA-ACO algorithm demonstrates strong performance in the C1 instance, outperforming the S-PSO, ACO-TS, and HGA algorithms, while achieving results consistent with the best known solution (BKS). In the C2 instance, IGA-ACO’s results are comparable to BKS, indicating the algorithm’s effectiveness in simpler problem instances. However, in the R1 and RC1 instances, IGA-ACO faces greater challenges, with deviations from BKS of 6.43% and 6.47%, respectively. Despite this, in the R2 instance, IGA-ACO outperforms both S-PSO and HGA, with a deviation of only 12.03% from BKS, showcasing its superior optimization capabilities. In the RC2 instance, IGA-ACO not only surpasses all other algorithms but also emerges as the leading algorithm, with a deviation of just 8.14% from the BKS, highlighting its strong optimization potential in complex problem scenarios. In the C-class instances, the results are on par with the Best Known Solution (BKS), while the average deviations from BKS in the R-class and RC-class instances are 9.19% and 7.05%, respectively. This highlights the stability and effectiveness of the IGA-ACO algorithm across various problem instances, particularly its strong capability in path optimization and excellent performance in deviation control, especially noted in the RC2 instances.
As shown in Figure 12, the IGA-ACO algorithm demonstrates a significant advantage in reducing vehicle usage, with particularly strong performance on the Solomon dataset. Specifically, in the Class C instances, the algorithm achieves the same vehicle usage as the best known solution (BKS). In the Class R instances, the average vehicle usage is reduced by 24.45%, while in the Class RC instances, there is a slight reduction of 0.19%. These results indicate that the IGA-ACO algorithm exhibits a robust ability to optimize vehicle usage, maintaining excellent performance even when addressing more complex problem instances.
Figure 12.
Comparison of Best Known Solution and IGA-ACO for Solomon Problem. (a) C Solution. (b) R Solution. (c) RC Solution.
6. Future Work and Conclusions
Performance tests conducted on the Solomon benchmark dataset indicate that the proposed algorithm exhibits high reliability and effectiveness in minimizing total travel distance and vehicle usage. While several existing algorithms perform exceptionally well in solving the VRPTW and achieving results close to the known optimal solutions, none have excelled across all test instances. IGA-ACO can attain optimal solutions in certain instances, although some instances still exhibit errors, indicating room for improvement in the algorithm. Future research should focus on enhancing local search capabilities to achieve superior global solutions. Moreover, adaptive adjustment of algorithm parameters for different problem types may contribute to improving the adaptability and overall performance of the algorithm.
Overall, the IGA-ACO algorithm achieves a commendable balance in path optimization, providing lower deviations and reasonable total distance (TD) values with the same number of vehicles. Although it does not completely surpass BKS in terms of TD, its performance regarding deviation and stability positions it as a competitive choice, worthy of consideration in scenarios seeking effective solutions. It is hoped that this research will offer new insights and inspiration to researchers in related fields.
Existing studies on the Vehicle Routing Problem with Time Windows (VRPTW) typically assume static demand and traffic conditions, meaning that these factors are known in advance during the path planning phase. However, future research should focus on dynamic VRPTW, which accounts for real-time factors such as traffic fluctuations, demand variations, last-minute customer cancelations, and the inclusion of urgent orders. This would require the development of algorithms capable of dynamically adjusting routes in response to these changing conditions.
Author Contributions
Conceptualization, D.C. and J.G.; methodology, J.G.; software, G.C.; validation, G.C., J.G. and D.C.; formal analysis, J.G.; investigation, G.C.; resources, D.C.; data curation, G.C.; writing—original draft preparation, G.C.; writing—review and editing, D.C. and J.G.; visualization, G.C.; supervision, J.G.; project administration, D.C.; funding acquisition, J.G. All authors have read and agreed to the published version of the manuscript.
Funding
This work is supported by the Key R&D and Transformation Projects of Tibet Autonomous Region Science and Technology Programme: Multi-channel Internet of Things technology research and application for the whole Tibet region of China (XZ202401ZY0004).
Data Availability Statement
The original contributions presented in this study are included in the article. Further inquiries can be directed to the corresponding author.
Conflicts of Interest
The authors declare no conflict of interest.
References
- Toth, P.; Vigo, D. The Vehicle Routing Problem; Society for Industrial and Applied Mathematics: Philadelphia, PA, USA, 2002. [Google Scholar]
- Zhang, H.; Ge, H.; Yang, J.; Tong, Y. Review of Vehicle Routing Problems: Models, Classification and Solving Algorithms. Arch. Comput. Methods Eng. 2022, 29, 195–221. [Google Scholar] [CrossRef]
- Boussaïd, I.; Lepagnot, J.; Siarry, P. A survey on optimization metaheuristics. Inf. Sci. 2013, 237, 82–117. [Google Scholar] [CrossRef]
- Bederina, H.; Hifi, M. A hybrid multi-objective evolutionary optimization approach for the robust vehicle routing problem. Appl. Soft Comput. 2018, 71, 980–993. [Google Scholar] [CrossRef]
- Rabbani, M.; Heidari, R.; Farrokhi-Asl, H.; Rahimi, N. Using metaheuristic algorithms to solve a multi-objective industrial hazardous waste location-routing problem considering incompatible waste types. J. Clean. Prod. 2018, 170, 227–241. [Google Scholar] [CrossRef]
- Mahmoudsoltani, F.; Shahbandarzadeh, H.; Moghdani, R. Using Pareto-based multi-objective Evolution algorithms in decision structure to transfer the hazardous materials to safety storage centre. J. Clean. Prod. 2018, 184, 893–911. [Google Scholar] [CrossRef]
- Nedjati, A.; Izbirak, G.; Arkat, J. Bi-objective covering tour location routing problem with replenishment at intermediate depots: Formulation and meta-heuristics. Comput. Ind. Eng. 2017, 110, 191–206. [Google Scholar] [CrossRef]
- Kaoutar, S.; Mohamed, E. Multi-criteria optimization of neural networks using multi-objective genetic algorithm. In Proceedings of the 2017 Intelligent Systems and Computer Vision (ISCV), Fez, Morocco, 17–19 April 2017; IEEE: Fez, Morocco, 2017; pp. 1–4. [Google Scholar]
- Di Caprio, D.; Ebrahimnejad, A.; Alrezaamiri, H.; Santos-Arteaga, F.J. A novel ant colony algorithm for solving shortest path problems with fuzzy arc weights. Alex. Eng. J. 2022, 61, 3403–3415. [Google Scholar] [CrossRef]
- Elshaer, R.; Awad, H. A taxonomic review of metaheuristic algorithms for solving the vehicle routing problem and its variants. Comput. Ind. Eng. 2020, 140, 106242. [Google Scholar] [CrossRef]
- Dorigo, M.; Gambardella, L.M. Ant colony system: A cooperative learning approach to the traveling salesman problem. IEEE Trans. Evol. Comput. 1997, 1, 53–66. [Google Scholar] [CrossRef]
- Brito, J.; Martínez, F.J.; Moreno, J.A.; Verdegay, J.L. An ACO hybrid metaheuristic for close–open vehicle routing problems with time windows and fuzzy constraints. Appl. Soft Comput. 2015, 32, 154–163. [Google Scholar] [CrossRef]
- Kumar, S.N.; Panneerselvam, R. A Survey on the Vehicle Routing Problem and Its Variants. Intell. Inf. Manag. 2012, 4, 66–74. [Google Scholar] [CrossRef]
- Solomon, M.M. Algorithms for the Vehicle Routing and Scheduling Problems with Time Window Constraints. Oper. Res. 1987, 35, 254–265. [Google Scholar] [CrossRef]
- Marinakis, Y.; Marinaki, M. A hybrid genetic—Particle Swarm Optimization Algorithm for the vehicle routing problem. Expert Syst. Appl. 2010, 37, 1446–1455. [Google Scholar] [CrossRef]
- Ding, Q.; Hu, X.; Sun, L.; Wang, Y. An improved ant colony optimization and its application to vehicle routing problem with time windows. Neurocomputing 2012, 98, 101–107. [Google Scholar] [CrossRef]
- Vidal, T.; Crainic, T.G.; Gendreau, M.; Prins, C. A hybrid genetic algorithm with adaptive diversity management for a large class of vehicle routing problems with time-windows. Comput. Oper. Res. 2013, 40, 475–489. [Google Scholar] [CrossRef]
- Dib, O.; Manier, M.-A.; Moalic, L.; Caminada, A. Combining VNS with Genetic Algorithm to solve the one-to-one routing issue in road networks. Comput. Oper. Res. 2017, 78, 420–430. [Google Scholar] [CrossRef]
- Pierre, D.M.; Zakaria, N. Stochastic partially optimized cyclic shift crossover for multi-objective genetic algorithms for the vehicle routing problem with time-windows. Appl. Soft Comput. 2017, 52, 863–876. [Google Scholar] [CrossRef]
- Cheng, C. Multi-objective distribution path optimization with time window based on improved genetic algorithm. Inf. Technol.Informatiz. 2018, 10, 48–51. [Google Scholar]
- Wang, Y.; Wang, L.; Chen, G.; Cai, Z.; Zhou, Y.; Xing, L. An Improved Ant Colony Optimization algorithm to the Periodic Vehicle Routing Problem with Time Window and Service Choice. Swarm Evol. Comput. 2020, 55, 100675. [Google Scholar] [CrossRef]
- He, K.; Tole, K.; Ni, F.; Yuan, Y.; Liao, L. Adaptive large neighborhood search for solving the circle bin packing problem. Comput. Oper. Res. 2021, 127, 105140. [Google Scholar] [CrossRef]
- Luo, H. An ACO-based heuristic approach for a route and speed optimization problem in home health care with synchronized visits and carbon emissions. Soft Comput. 2021, 25, 14673–14696. [Google Scholar] [CrossRef]
- Sbai, I.; Krichen, S.; Limam, O. Two meta-heuristics for solving the capacitated vehicle routing problem: The case of the Tunisian Post Office. Oper. Res. 2022, 22, 507–549. [Google Scholar] [CrossRef]
- Li, J.; Liu, R.; Wang, R. Elastic Stratey-Based Adaptive Genetic Algorithm for Solving Dynamic Vehicle Routing Problem With Time Windows. IEEE Trans. Intell. Transp.Syst. 2023, 24, 13930–13947. [Google Scholar] [CrossRef]
- Wu, H.; Gao, Y. An ant colony optimization based on local search for the vehicle routing problem with simultaneous pickup–delivery and time window. Appl. SoftComput. 2023, 139, 110203. [Google Scholar] [CrossRef]
- Baños, R.; Ortega, J.; Gil, C.; Márquez, A.L.; De Toro, F. A hybrid meta-heuristic for multi-objective vehicle routing problems with time windows. Comput. Ind. Eng. 2013, 65, 286–296. [Google Scholar] [CrossRef]
- Maroof, A.; Ayvaz, B.; Naeem, K. Logistics Optimization Using Hybrid Genetic Algorithm (HGA): A Solution to the Vehicle Routing Problem With Time Windows (VRPTW). IEEE Access 2024, 12, 36974–36989. [Google Scholar] [CrossRef]
- Cordeau, J.-F.; Maischberger, M. A parallel iterated tabu search heuristic for vehicle routing problems. Comput. Oper. Res. 2012, 39, 2033–2050. [Google Scholar] [CrossRef]
- Luo, J.; Li, X.; Chen, M.-R.; Liu, H. A novel hybrid shuffled frog leaping algorithm for vehicle routing problem with time windows. Inf. Sci. 2015, 316, 266–292. [Google Scholar] [CrossRef]
- Gong, Y.-J.; Zhang, J.; Liu, O.; Huang, R.-Z.; Chung, H.S.-H.; Shi, Y.-H. Optimizing the Vehicle Routing Problem With Time Windows: A Discrete Particle Swarm Optimization Approach. IEEE Trans. Syst. Man Cybern. Part C Appl. Rev. 2012, 42, 254–267. [Google Scholar] [CrossRef]
- Ribas, S.; Subramanian, A.; Coelho, I.M.; Ochi, L.S.; Souza, M.J.F. A hybrid algorithm for the Vehicle Routing Problem with Time Windows. In Proceedings of the International Conference on Industrial Engineering and Systems Management, Metz, France, 25–27 May 2011. [Google Scholar]
Disclaimer/Publisher’s Note: The statements, opinions and data contained in all publications are solely those of the individual author(s) and contributor(s) and not of MDPI and/or the editor(s). MDPI and/or the editor(s) disclaim responsibility for any injury to people or property resulting from any ideas, methods, instructions or products referred to in the content. |
© 2025 by the authors. Licensee MDPI, Basel, Switzerland. This article is an open access article distributed under the terms and conditions of the Creative Commons Attribution (CC BY) license (https://creativecommons.org/licenses/by/4.0/).