Floating Reduced Duty Cycle Step-Down Converter
Abstract
1. Introduction
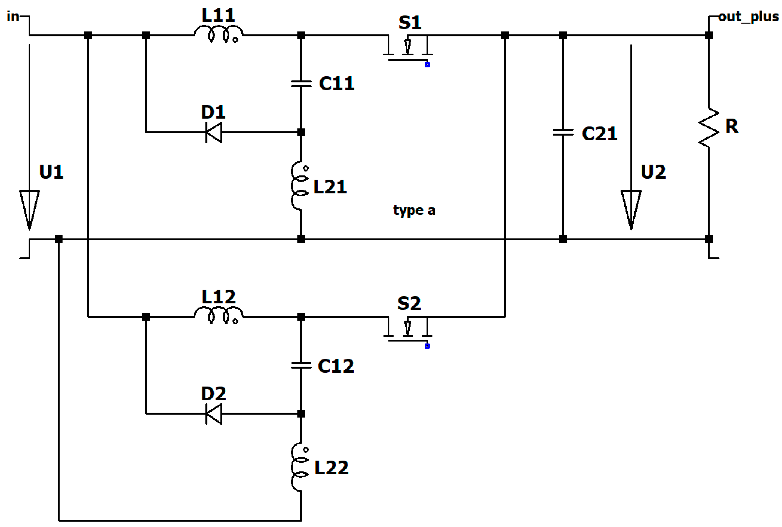
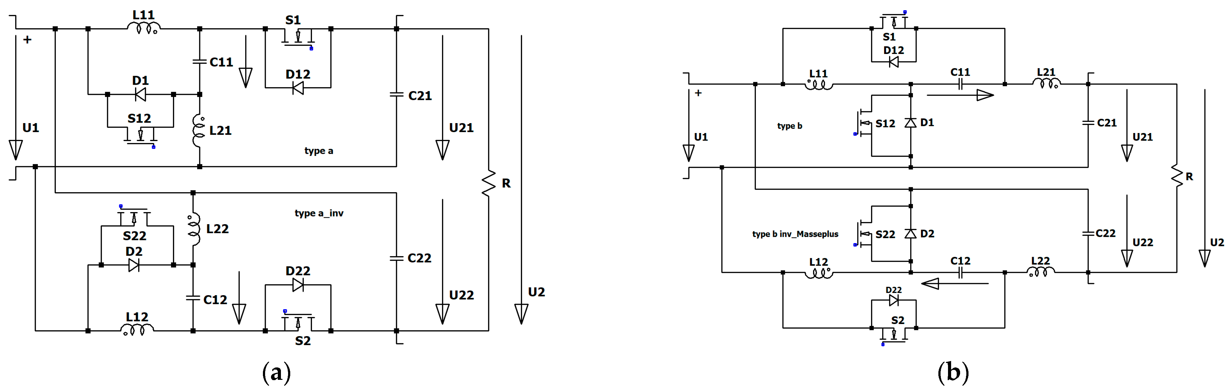
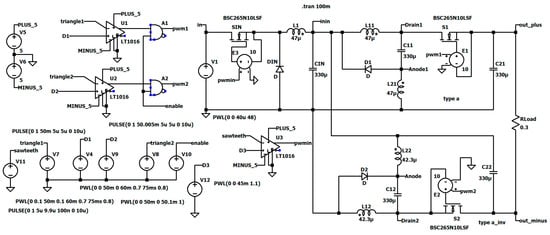
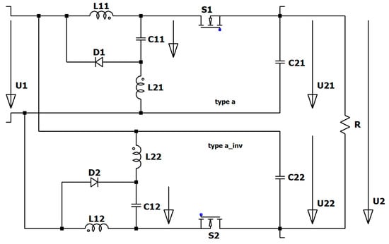
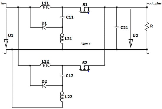
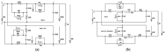
2. Floating Limited-Duty-Cycle Step-Down Converter Type 1
2.1. Basic Function
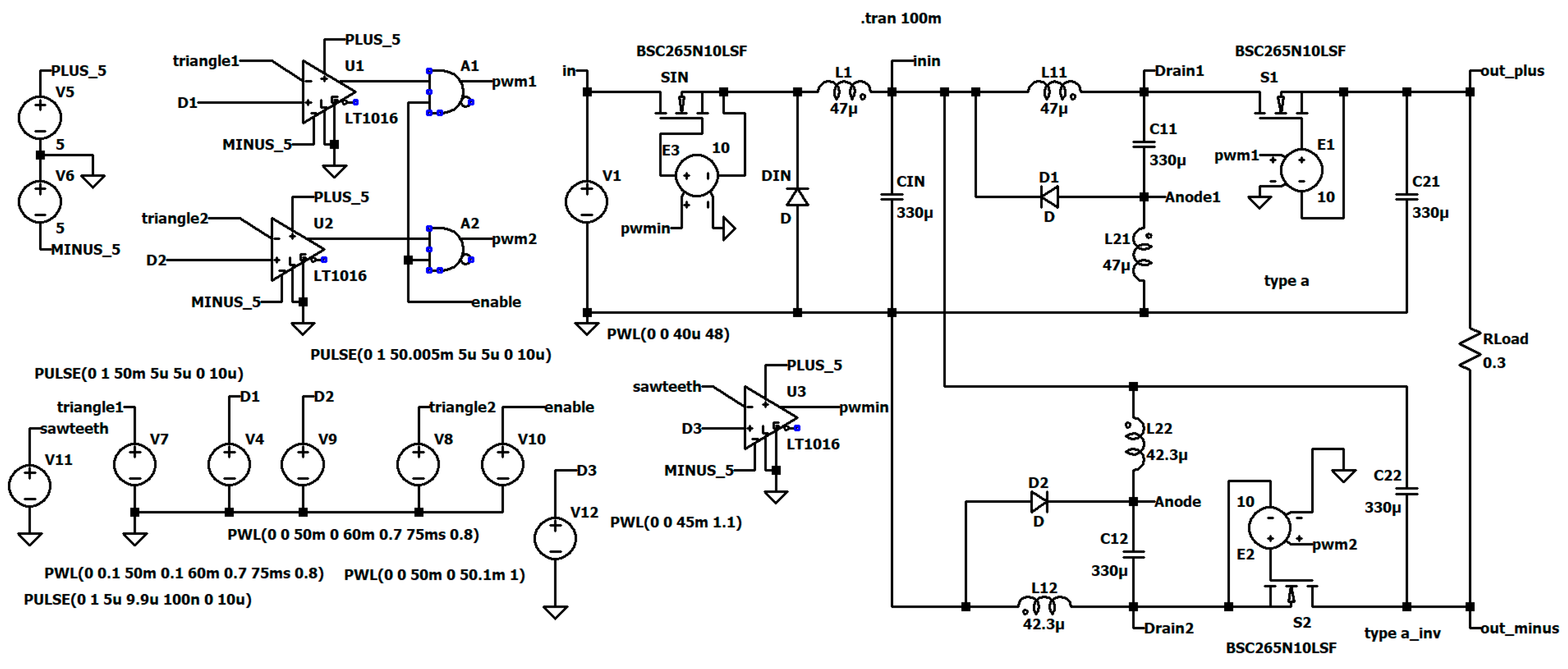
2.2. Converter in the Steady State
2.3. Inrush
2.4. Idealized Model of the Converter
2.5. Transfer Functions
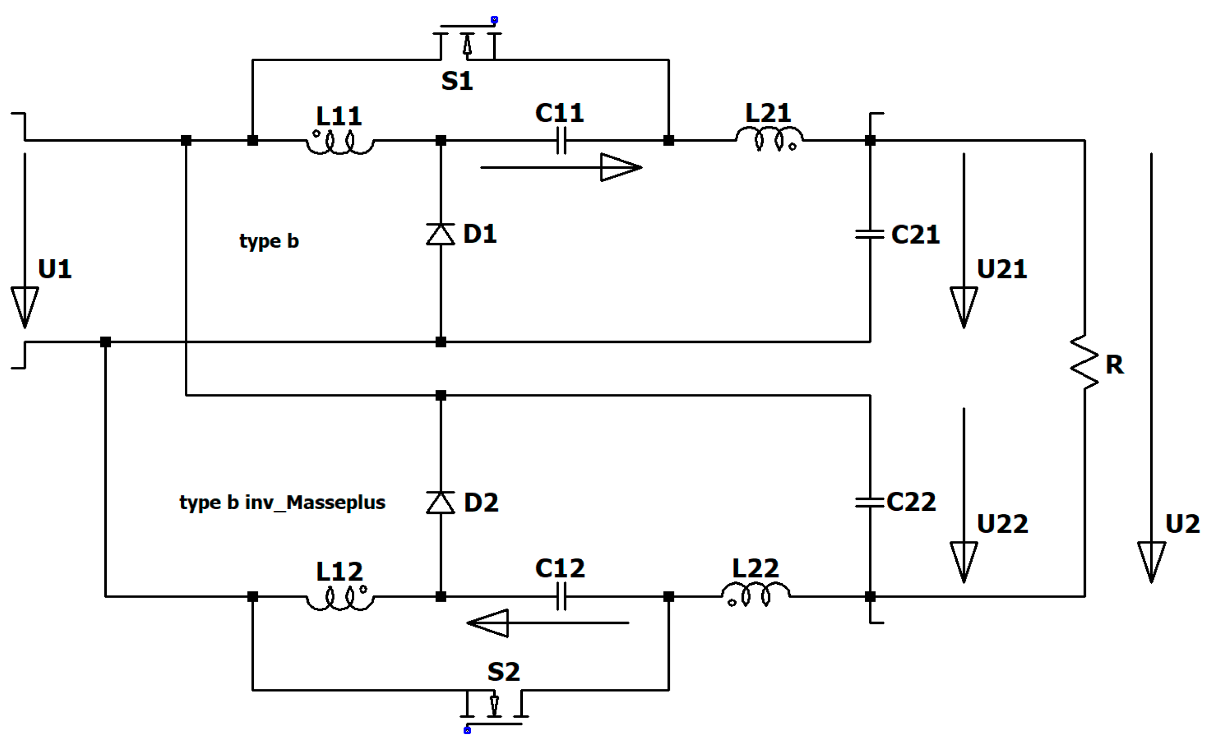
2.6. Model of the Converter with Parasitic Resistors
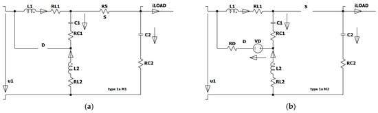
2.6.1. Mode M1 (Figure 15a)
2.6.2. Mode M2 (Figure 15b)
2.7. Voltage and Current Stress Across the Semiconductors
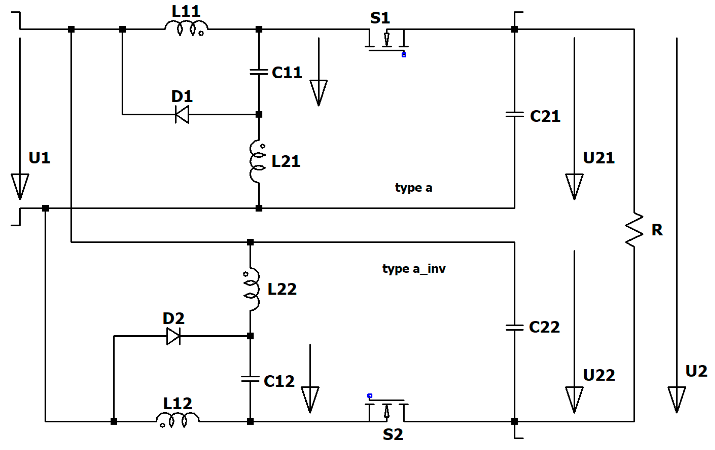
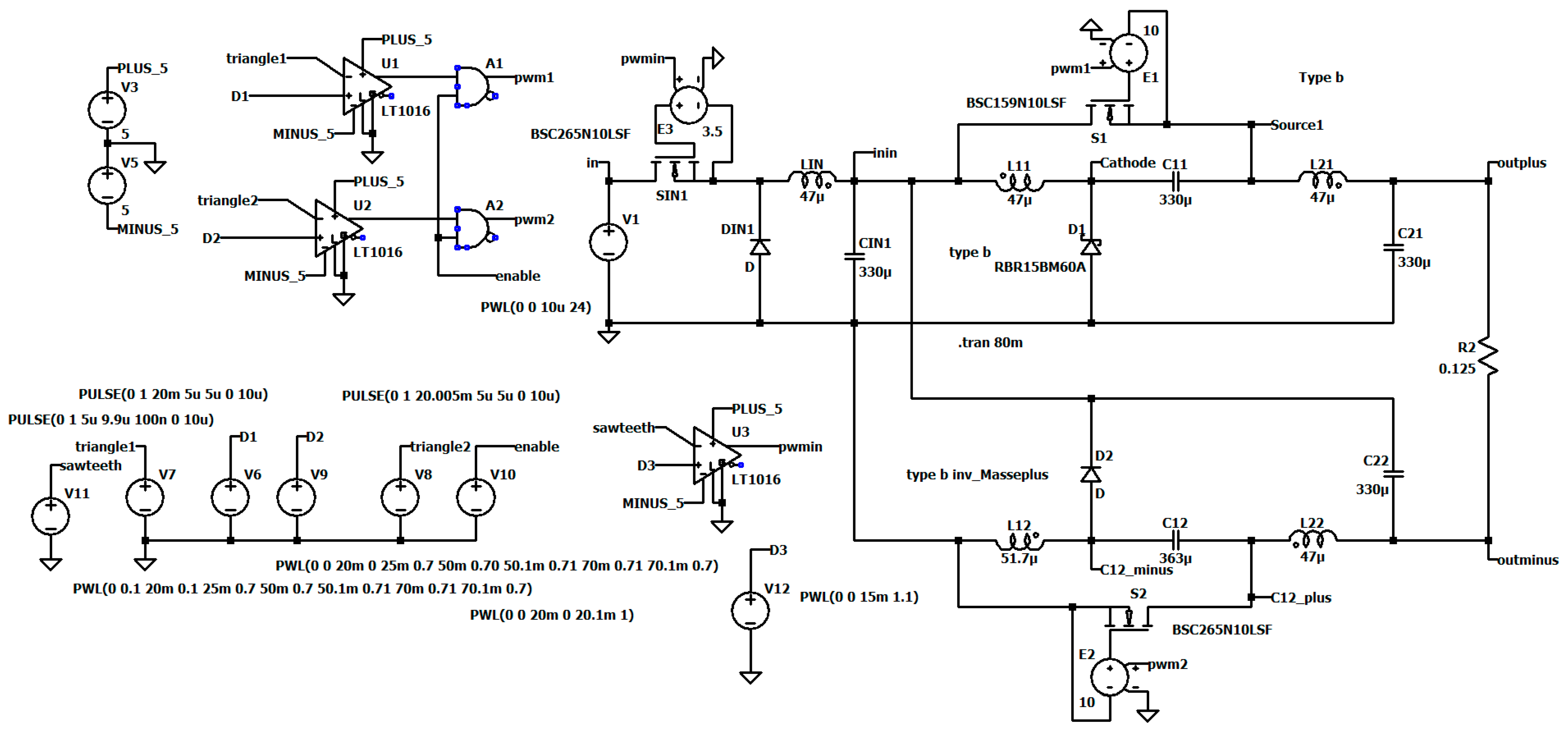
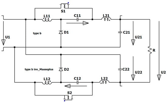
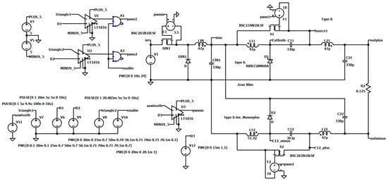
3. Floating Limited-Duty-Cycle Step-Down Converter Type 2
3.1. Basic Function
3.2. Model
3.3. Inrush
3.4. Start-Up and Dynamic Behavior
3.5. Voltage and Current Stress
3.6. Approximation of the Efficiency
4. Future Work and Conclusions
- A limited duty cycle
- A large step-down ratio (small output voltage) with a large duty cycle is possible.
- The on-time of the switches is always longer than that of the diodes.
- The two stages are compulsorily symmetrized, because the load current flows through both stages.
- The converters can be easily enlarged to produce a negative output voltage, or even produce an AC voltage from the DC input voltage.
- The output or the input is floating depending on which terminal is grounded.
Funding
Data Availability Statement
Conflicts of Interest
References
- Zach, F. Leistungselektronik, 6th ed.; Springer: Frankfurt, Germany, 2022. [Google Scholar]
- Mohan, N.; Undeland, T.; Robbins, W. Power Electronics, Converters, Applications and Design, 3rd ed.; John Wiley & Sons: Hoboken NJ, USA, 2003. [Google Scholar]
- Rozanov, Y.; Ryvkin, E.; Chaplygin, E.; Voronin, P. Power Electronics Basics; CRC Press: Boca Raton, FL, USA, 2015. [Google Scholar]
- Yousuf, M.; Zeb, K. Design and Analysis of DC-DC Two-Phase Interleaved Buck Converter for EV Charging Applications. In Proceedings of the 18th International Conference on Emerging Technologies (ICET), Peshawar, Pakistan, 6–7 November 2023; pp. 80–85. [Google Scholar] [CrossRef]
- Seyezhai, R.; Ammaiyappan, A.B.S.; Murugappan, K.; Sabarish, G.K.; Kaashyap, N.; Ranjit, J.J. Realization of a Modified Interleaved Buck Converter for Charging of Electric Vehicle Batteries. In Proceedings of the 2023 Innovations in Power and Advanced Computing Technologies (i-PACT), Kuala Lumpur, Malaysia, 8–10 December 2023; pp. 1–6. [Google Scholar] [CrossRef]
- Sagar, A.; Sugali, H.; Bhisade, S. Design and Analysis of Robust Interleaved Buck Converter with Minimal Ripple Current. In Proceedings of the 2020 International Conference for Emerging Technology (INCET), Belgaum, India, 5–7 June 2020; pp. 1–5. [Google Scholar] [CrossRef]
- Mangkalajan, S.; Sangsuwan, T.; Jirasereeamongkul, K. Design PI+Approximation 2DOF Digital Control for Improve Response of Interleaved Buck Converter. In Proceedings of the 2022 Research, Invention, and Innovation Congress: Innovative Electricals and Electronics (RI2C), Bangkok, Thailand, 4–5 August 2022; pp. 140–143. [Google Scholar] [CrossRef]
- Prasanth, S.; Manthati, U.B.; Sidharthan, V.; Punna, S. Efficient Interleaved Buck Converter Driver for LED Applications. In Proceedings of the 2019 IEEE International Conference on Sustainable Energy Technologies and Systems (ICSETS), Bhubaneswar, India, 26 February–1 March 2019; pp. 206–212. [Google Scholar] [CrossRef]
- Kumar, N.; Kumar, M. Characterization of Two-phase Interleaved Buck Converter with Circuit Parasitic. In Proceedings of the 2022 IEEE Delhi Section Conference (DELCON), New Delhi, India, 11–13 February 2022; pp. 1–6. [Google Scholar] [CrossRef]
- Kim, H.-C.; Biswas, M.; Park, J.-W. Discontinuous Conduction Mode Analysis of Two-Phase Interleaved Buck Converter with Inversely Coupled Inductor. IEEE Access 2024, 12, 91944–91956. [Google Scholar] [CrossRef]
- Chiu, Y.C.; Tseng, N.H.; Liao, C.C.; Guan, H.W.; Chang, P.S.; Chen, K.H.; Zheng, K.L.; Lin, Y.H.; Lin, S.R.; Tsai, T.Y. Two-Phase Hybrid Buck-Boost Converter with Coupled-Inductors Under ZVS Operation for USB PD Bidirectional Conversion. IEEE Trans. Circuits Syst. I Regul. Pap. 2024, 71, 5091–5101. [Google Scholar] [CrossRef]
- Coutellier, D.; Agelidis, V.G.; Choi, S. Experimental verification of floating-output interleaved-input DC-DC high-gain transformer-less converter topologies. In Proceedings of the 2008 IEEE Power Electronics Specialists Conference, Rhodes, Greece, 15–19 June 2008; pp. 562–568. [Google Scholar] [CrossRef]
- Kabalo, M.; Blunier, B.; Bouquain, D.; Miraoui, A. Comparaison analysis of high voltage ratio low input current ripple floating interleaving boost converters for fuel cell applications. In Proceedings of the 2011 IEEE Vehicle Power and Propulsion Conference, Chicago, IL, USA, 6–9 September 2011; pp. 1–6. [Google Scholar] [CrossRef]
- Kabalo, M.; Paire, D.; Blunier, B.; Bouquain, D.; Simoes, M.G.; Miraoui, A. Experimental Validation of High-Voltage-Ratio Low-Input-Current-Ripple Converters for Hybrid Fuel Cell Supercapacitor Systems. IEEE Trans. Veh. Technol. 2012, 61, 3430–3440. [Google Scholar] [CrossRef]
- Huangfu, Y.; Guo, L.; Ma, R.; Gao, F. An Advanced Robust Noise Suppression Control of Bidirectional DC–DC Converter for Fuel Cell Electric Vehicle. IEEE Trans. Transp. Electrif. 2019, 5, 1268–1278. [Google Scholar] [CrossRef]
- Le, A.N.; Nguyen, D.T.; Phan, Q.D.; Truong, P.H.; Pham, M.D.; Nguyen, C.V. 4-Phase Floating Buck Converter Based on Series Capacitor Structure. In Proceedings of the 2023 International Conference on System Science and Engineering (ICSSE), Ho Chi Minh, Vietnam, 27–28 July 2023; pp. 108–113. [Google Scholar] [CrossRef]
- Lin, H.; Cai, C.; Chen, J.; Gao, Y.; Vazquez, S.; Li, Y. Modulation and Control Independent Dead-Zone Compensation for H-Bridge Converters: A Simplified Digital Logic Scheme. IEEE Trans. Ind. Electron. 2024, 71, 15239–15244. [Google Scholar] [CrossRef]
- Xu, L.; Huangfu, Y.; Ma, R.; Zhuo, S.; Zhao, D.; Zhao, J.; Gao, F. Extended State Observer-Based Sliding-Mode Control for Floating Interleaved Boost Converters. In Proceedings of the IECON 2018—44th Annual Conference of the IEEE Industrial Electronics Society, Washington, DC, USA, 21–23 October 2018; pp. 5283–5289. [Google Scholar] [CrossRef]
- Ge, T.; Miao, Z.; Liu, L. Active Cross-Commutated (ACC) Buck Converter. IEEE Trans. Ind. Electron. 2022, 69, 2577–2587. [Google Scholar] [CrossRef]
- Sartipizadeh, H.; Harirchi, F.; Babakmehr, M.; Dehghanian, P. Robust Model Predictive Control of DC-DC Floating Interleaved Boost Converter With Multiple Uncertainties. IEEE Trans. Energy Convers. 2021, 36, 1403–1412. [Google Scholar] [CrossRef]
- Kok, C.L.; Siek, L. Designing a twin frequency control DC-DC Buck converter using accurate load current sensing technique. Electronics 2024, 13, 45. [Google Scholar] [CrossRef]






















Disclaimer/Publisher’s Note: The statements, opinions and data contained in all publications are solely those of the individual author(s) and contributor(s) and not of MDPI and/or the editor(s). MDPI and/or the editor(s) disclaim responsibility for any injury to people or property resulting from any ideas, methods, instructions or products referred to in the content. |
© 2025 by the author. Licensee MDPI, Basel, Switzerland. This article is an open access article distributed under the terms and conditions of the Creative Commons Attribution (CC BY) license (https://creativecommons.org/licenses/by/4.0/).
Share and Cite
Himmelstoss, F.A. Floating Reduced Duty Cycle Step-Down Converter. Electronics 2025, 14, 644. https://doi.org/10.3390/electronics14040644
Himmelstoss FA. Floating Reduced Duty Cycle Step-Down Converter. Electronics. 2025; 14(4):644. https://doi.org/10.3390/electronics14040644
Chicago/Turabian StyleHimmelstoss, Felix A. 2025. "Floating Reduced Duty Cycle Step-Down Converter" Electronics 14, no. 4: 644. https://doi.org/10.3390/electronics14040644
APA StyleHimmelstoss, F. A. (2025). Floating Reduced Duty Cycle Step-Down Converter. Electronics, 14(4), 644. https://doi.org/10.3390/electronics14040644
