Next Article in Journal
Study on a User Preference Conversational Recommender Based on a Knowledge Graph
Previous Article in Journal
Detection of Cyclic Variation in Heart Rate (CVHR) During Sleep Using a Ring-Type Silicon Sensor and Evaluation of Intra-Weekly Variability
 
 
Font Type:
Arial Georgia Verdana
Font Size:
Aa Aa Aa
Line Spacing:
Column Width:
Background:
Article

Future-Proofing EU-27 Energy Policies with AI: Analyzing and Forecasting Fossil Fuel Trends

by
Cristiana Tudor
1,*,
Robert Sova
2,
Pavlos Stamatiou
3,
Vasileios Vlachos
3 and
Persefoni Polychronidou
3
1
Faculty of International Business and Economics, Bucharest University of Economic Studies, Romana Square 6, 010374 Bucharest, Romania
2
Faculty of Accounting and Management Information Systems, Bucharest University of Economic Studies, Romana Square 6, 010374 Bucharest, Romania
3
Department of Economic Sciences, International Hellenic University, Terma Magnisias Street, 62124 Serres, Greece
*
Author to whom correspondence should be addressed.
Electronics 2025, 14(3), 631; https://doi.org/10.3390/electronics14030631
Submission received: 27 December 2024 / Revised: 25 January 2025 / Accepted: 1 February 2025 / Published: 6 February 2025
(This article belongs to the Section Artificial Intelligence)

Abstract

The energy sector plays a pivotal role in economic development, societal progress, and environmental sustainability, yet heavy reliance on fossil fuels remains a major challenge for achieving climate neutrality. Within this context, the European Union (EU-27) has committed to ambitious climate goals, including achieving carbon neutrality by 2050, making it a critical region for studying energy transition. This study analyzes the determinants of fossil fuels’ share (SFF) in final energy consumption at the aggregate EU-27 level over a 19-year period (2004–2022) and forecasts trends in the region’s energy transition through 2030. Using a random forest (RF) regressor, complex nonlinear relationships between SFF and six key predictors—GDP, population, industrial production, CO2 emissions, renewable energy share (SRE), and energy intensity—were modeled. Model interpretability was enhanced through Shapley additive explanations (SHAP) and partial dependence plots (PDPs), revealing CO2 emissions and SRE as the dominant predictors with opposing effects on SFF. Interaction effects highlighted the synergistic role of emission reduction and renewable energy adoption in minimizing fossil fuel reliance. GDP, while less influential overall, exhibited a significant negative relationship with SFF during early growth stages. Forecasts indicate a steady decline in fossil fuel reliance, from 1.8% in 2022 to 1.33% by 2030, supporting the EU’s climate objectives by emphasizing the importance of renewable energy adoption and emission control. This study demonstrates the transformative potential of machine learning and explainable AI (XAI) techniques in providing actionable insights to advance the EU-27’s sustainability journey.

1. Introduction

The global energy landscape is undergoing a profound transformation, driven by economic growth, technological innovation, and heightened environmental awareness [1]. In turn, the energy sector is crucial to the global economy, underpinning industrial activities, transportation, and residential needs, making it integral to daily life [2]. The ongoing transition toward renewable energy sources is reshaping this landscape, essential for achieving climate goals and reducing greenhouse gas emissions [3]. The energy sector not only supports the command and control functions of regional and national economies [4] but is also witnessing a shift in its center of gravity toward the east [5,6].
Energy consumption, a critical component of the global energy sector, directly influences economic development, societal progress, and environmental sustainability. It represents the demand for energy across key sectors such as industry, transportation, and households, serving as a reliable indicator of economic activity and living standards. At the same time, patterns of energy consumption highlight the ongoing challenge of balancing economic growth with environmental responsibility. The heavy reliance on fossil fuels for energy consumption remains a significant driver of greenhouse gas emissions and climate change. This underscores the urgent need to transition toward cleaner, more efficient energy sources to ensure a sustainable and environmentally responsible future.
All of these developments highlight the critical need for accurate modeling and forecasting of energy consumption patterns, particularly the share of fossil fuels (SFF) in final energy consumption. Such forecasts provide a foundation for strategic policymaking, infrastructure optimization, and accelerating the transition to renewable energy. For the European Union (EU-27-2020), achieving ambitious climate and energy targets necessitates advanced tools capable of projecting long-term trends while addressing the inherent complexity of energy systems [7].
Particularly, the importance of studying the share of fossil fuels in energy consumption at the EU-27 level is underscored by environmental, economic, and policy imperatives. As the European Union strives to achieve its ambitious climate goals, including carbon neutrality by 2050 [7], understanding the dynamics of fossil fuel consumption is paramount. The EU’s commitment to reducing greenhouse gas emissions is intrinsically linked to decreasing reliance on fossil fuels, which remain the primary contributors to carbon emissions [8]. By examining fossil fuel consumption as a single aggregated time series, researchers can capture macro-level trends, challenges, and opportunities that are not readily apparent when analyzing individual member states in isolation.
This macro-level analysis holds particular relevance for policymaking. The EU’s transition to renewable energy is a cornerstone of its efforts to enhance energy security, reduce greenhouse gas emissions, and mitigate the risks associated with fossil fuel dependency. The need for a diversified energy mix has been further underscored by geopolitical tensions and supply chain disruptions in recent years. Aggregating data across the EU-27 facilitates a holistic understanding of these dynamics, enabling policymakers to identify collective patterns and develop strategies that address shared challenges while tailoring solutions to local and regional contexts. This integrated approach ensures that the EU balances economic growth with environmental sustainability, supporting both innovation and renewable energy adoption.
The economic dimensions of fossil fuel consumption also warrant close examination. Reliance on fossil fuels exposes the EU economy to vulnerabilities, particularly as global energy prices fluctuate and climate change-related costs escalate. By analyzing consumption patterns at the EU-27 level, researchers can identify systemic risks, uncover best practices, and propose scalable solutions that contribute to a more resilient and economically sustainable energy system. While individual countries vary in their progress toward energy transition, this aggregated perspective enables the identification of shared opportunities and disparities, fostering cross-border knowledge exchange and policy coherence [9].
Furthermore, the diversity of energy consumption patterns across EU member states underscores the value of an aggregated analysis. Some countries have significantly reduced their reliance on fossil fuels, while others remain dependent on these energy sources due to infrastructural, economic, or policy constraints. A single-series analysis provides a unified framework for understanding these disparities, identifying systemic barriers, and advancing collective efforts toward energy transition. Such research is critical for informing the EU’s broader climate and energy policy framework, which seeks to promote sustainability, enhance climate resilience, and achieve carbon neutrality.
While numerous studies have explored energy transition through panel analyses of individual EU member states, there remains a notable gap in research focusing specifically on the EU-27 as a single aggregate entity. Such analyses are essential for understanding the region’s collective progress, as they capture the net effects of shared policies, cross-border energy flows, and integrated market dynamics that are often obscured in disaggregated studies. Furthermore, traditional statistical approaches frequently fall short in addressing the nonlinear and multidimensional relationships inherent in energy consumption data, limiting their ability to provide accurate forecasts or capture the complex interactions within the energy system [10,11]. Despite the increasing recognition of AI’s potential in handling such complexities, there remains a dearth of studies applying advanced AI methods to forecast energy trends at the EU-27 aggregate level. Most existing analyses rely on econometric or panel data models, which, while valuable, often lack the flexibility and predictive power required to model the intricate interdependencies and dynamic shifts in energy consumption patterns. The current study seeks to fill these gaps by applying machine learning (ML) techniques, including explainable AI (XAI) methods, to analyze the share of fossil fuels in the EU-27’s energy consumption over a 19-year period spanning 2004–2022 and forecast its evolution through 2030, offering a novel perspective on the collective dynamics of the region’s energy transition and contributing to a deeper understanding of its long-term sustainability trajectory.
Guiding this research are the following questions: (1) What are the key drivers influencing fossil fuel reliance at the EU-27 level? (2) How do economic, environmental, and policy factors interact to shape the region’s energy transition dynamics? (3) What are the projected trends for fossil fuel consumption through 2030, and how might they align with the EU’s climate and energy targets? These questions are explored using an innovative ML-based approach that not only delivers high-accuracy forecasts but also integrates explainable AI techniques to uncover the underlying factors driving energy system dynamics. By addressing these questions, the study aims to provide new insights into the collective progress and challenges of the EU-27’s transition toward a sustainable energy future.
The findings contribute to the literature in the following ways. First, the methodology employs leave-one-out cross-validation (LOOCV) to optimize hyperparameters and validate the model, ensuring reliable performance even with a small dataset. Second, to enhance interpretability, Shapley additive explanations (SHAP) are applied to quantify variable importance, with the results indicating CO₂ emissions and SRE as the dominant predictors of fossil fuel reliance. Third, partial dependence plots (PDPs) and interaction contour plots reveal the nuanced, nonlinear effects of these predictors, with SRE exhibiting a strongly negative relationship with fossil fuel share and CO₂ emissions exhibiting a positive association. Interaction analyses further uncover that renewable energy adoption has an amplified impact in low-emission contexts, while GDP, though less critical overall, shows a significant negative effect at earlier stages of economic growth. This finding partially aligns with the environmental Kuznets curve hypothesis (EKC), as economic development facilitates cleaner energy transitions. However, the sharp declines observed in fossil fuel reliance at lower GDP levels suggest that early-stage economic growth in the EU-27 is influenced by proactive policy measures and advancements in energy efficiency, diverging from the traditional EKC framework. Fourth, this research contributes to the field by demonstrating the applicability of ensemble learning and explainable AI (XAI) techniques in energy forecasting, addressing challenges associated with small datasets and complex relationships. The integration of PDPs, SHAP, and forecasting analysis represents a novel methodological framework, providing both interpretable insights and robust predictions. Fifth, instead of providing individual country estimations, this research concentrates on the group of EU-27 members, so as to better understand the advantages and disadvantages of devising specific policies at a regional level. Policymakers and researchers can leverage these findings to design strategies that reduce fossil fuel reliance, enhance renewable energy uptake, and meet long-term sustainability objectives. Specifically, policies that account for the opportunities associated with harnessing renewable energy sources while addressing challenges related to energy security are essential for fostering sustainable development and ensuring long-term energy resilience.
The rest of the paper is structured as follows: Section 2 reviews the relevant literature on energy consumption modeling; Section 3 describes the data and methodological framework; Section 4 presents the results, including model evaluation and forecasts; Section 5 discusses the implications; and Section 6 concludes the study.

2. Literature Review

2.1. Theoretical Background

Energy has a crucial role in the process of economic development of each country. For modern economies, energy availability, energy accessibility and energy use are the key factors in order to attain sustainable growth rates. Generally, we can say that the economic literature in the field can be categorized into four groups:
I.
The first category focuses on the relationship between economic growth and CO2 emissions (testing the validity of the environmental Kuznets curve (EKC)).
II.
The second group of studies consists of research focusing on the links between energy consumption and economic growth.
III.
The two previous approaches are combined in the third category of studies, suggesting use of a single framework in order to verify the validity of both approaches.
IV.
The fourth group of studies includes research exploring the relationship between CO2 emissions and industrialization/globalization.

2.1.1. CO2 Emissions and Economic Growth

Economic theory posits a relationship between economic growth and the environment, which is encapsulated in the environmental Kuznets curve (EKC). The EKC supports that there is a theoretical nexus among economic growth and environmental damage, indicating that the level of environmental harm generally rises as average income grows, but only up to a specific threshold [12,13]. The reduction of environmental degradation is due to changes in the demand and supply of resources in the agricultural and service industries. New economic growth models indicate that countries that utilize more energy to stimulate economic development experience alterations in CO2 emissions, leading to contradictory evidence (i.e., either positive or negative correlations).

2.1.2. Economic Growth and Energy Consumption

The relationship between energy and economic growth can be divided into four hypotheses (see [14]):
I.
The growth hypothesis indicates a one-way relationship running from energy consumption to economic growth.
II.
The conservation hypothesis supports a one-way relationship moving from economic growth to energy consumption.
III.
The feedback hypothesis assumes a mutual relationship between economic growth and energy consumption.
IV.
The neutrality hypothesis argues no considerable relationship between economic growth and energy consumption.
The results appear to be influenced by the various characteristics of the samples as well as the application of different estimation methods.

2.1.3. Economic Growth, Energy Consumption, and CO2 Emissions

The third area of studies merges the two earlier approaches, aiming to evaluate the validity of both relationships within one framework. This method examines the dynamic links between economic growth, energy consumption, and environmental degradation.
The findings derived from this category are ambiguous, including:
I.
One-way (unidirectional) relationships running from economic growth to energy consumption and CO2 emissions.
II.
One-way (unidirectional) relationships from energy consumption to economic growth to energy and CO2 emissions.
III.
No indications of a relationship between economic growth and energy consumption, nor between economic growth and CO2 emissions.
IV.
Two-way (bidirectional) relationship existing between CO2 emissions and energy consumption.

2.1.4. CO2 Emissions and Industrialization/Globalization

In the 1990s, studies indicated that globalization influences environmental quality via three main channels (see also [15]):
I.
The composition effect channel: Assesses variations in harmful emissions resulting from changes in a country’s industrial structure following trade liberalization.
II.
The technique effect channel: Globalization encourages countries to acquire green energy technologies via knowledge sharing and trade openness in order to reduce pollution levels from industries and households. Additionally, the technique effect encompasses adjustments in the strictness of environmental laws as a reaction to increased income or the political climate surrounding regulations.
III.
The income effect channel: A rise in levels of globalization, trade openness, and economic activity contributes to heightened emissions, which in turn leads to environmental degradation (due to the scale effect, keeping the technique effect and composition effect constant) [15].

2.2. Methods of the Empirical Literature on Energy Demand

As energy emerged as a crucial factor for growth, numerous modeling attempts were made, becoming more intense from researchers modeling the influence of innovation on energy. The literature indicates that innovation plays a role in economic growth both directly and indirectly through various macroeconomic and environmental factors. On the other hand, innovation can be affected by economic growth and other macroeconomic and environmental factors [16,17].
The authors of [18,19] reviewed the empirical literature on energy demand forecasting and indicated that economic factors (such as income levels, industrial activity, energy prices, and population), seasonal variations, and climate conditions significantly affect energy consumption. These reviews also indicated that “traditional” econometric methods and soft computing techniques (such as fuzzy logic, genetic algorithm, and neural networks) were being extensively used in studies published until the mid of 2010s, while support vector machines (among others) were new techniques. Both, the “traditional” and the soft computing techniques were gradually replaced in the literature by other forecasting methods with the aim of increasing efficiency and accuracy [19].
Machine learning-based methods have been used for macro-level analyses of energy consumption, and random forest models and support vector machines (SVM) are frequently implemented [20]. Several studies (for example, [21,22,23,24]) indicate that random forest models have comparable or superior (but not inferior) predictive power to other models, such as regression trees, support vector regression, and k-nearest neighbor regression.

2.3. Forecasting Energy Demand and Transition in the EU

The main factor influencing economic growth and social stability is energy supply. The use of energy resources has risen gradually over time as a result of rapid growth and technological progress. There is currently a gap in the empirical literature on energy consumption in the EU (for example, see [25,26,27]) regarding the application of machine learning-based methods for the analysis of factors driving energy consumption patterns, the reliance on fossil fuels, and the development of accurate forecasting models to guide strategic interventions in the context of the EU’s Green Deal. The EU’s Green Deal, officially launched in December 2019, is an ambitious policy initiative aimed at making Europe the first climate-neutral continent by 2050 [28,29,30,31].
The primary cause of the rise in CO2 emissions is linked to the growth of energy use, especially, the burning of fossil fuels such as coal, gas, and oil [32]. In 2023, global energy demand reached a second consecutive record year for global (primary) energy consumption as it grew by 2%. This is a growth rate 0.6% above its ten-year average and over 5% above 2019 [1].
Employing machine learning-based methods will increase the efficiency and accuracy of forecasting trends in EU’s energy transition and the determinants of SFF in final energy consumption. Earlier studies indicated a strong link between emissions and energy consumption patterns [10,11,33]. The slow transition to renewable energy sources explains the positive relationship [10] and the shift toward cleaner alternatives explains the negative relationship, according to the environmental Kuznets curve (EKC) hypothesis [34,35]. The EKC hypothesis suggests an inverted U-shaped relationship between environmental degradation and economic development [36,37] and highlights the role of economic development in driving energy transition [38,39]. As economies grow, fossil fuel consumption declines, and economies move toward more sustainable energy systems and practices that align with global climate goals [40,41,42,43]. The interplay of technological, policy, and structural changes is crucial in driving this transition effectively [44,45]. Thus, sustainable growth requires integrated efforts targeting both economic and environmental dimensions [46]. Finally, population growth is also linked to energy demand [47,48].

3. Materials and Methods

3.1. Data Preparation and Preprocessing

The dataset consists of n = 19 annual observations representing aggregated data at the EU-27 level over a 19-year period spanning 2004 to 2022. The target variable, y , is the SFF, modeled as a function of six standardized predictors, X = { x 1 , x 2 , , x 6 } , which capture critical economic, environmental, and energy-related indicators.
All variables included in the study are sourced from Eurostat datasets (specific data codes are provided in parentheses) to analyze the determinants of energy consumption patterns across EU countries. The dependent variable, SFF (nrg_ind_fecf), represents the share of fossil fuels in final energy consumption (measured as a percentage). This variable is crucial as it directly reflects the reliance of EU member states on fossil fuels, which is a significant concern in the context of climate change and energy transition efforts [49]. The independent variables include: GDP (nama_10_gdp), measured in millions of euros at current prices, to represent economic output. GDP is a fundamental indicator of economic activity and is often correlated with energy consumption patterns, as higher economic output typically leads to increased energy demand [50]. Population or POP (demo_gind) captures demographic size and growth trends. Population dynamics are essential for understanding energy consumption, as larger populations generally lead to higher energy needs, influencing the overall energy mix [50]. Industrial production, IP, (sts_inpr_a) is measured as an index, indicating energy demand from manufacturing activities. Industrial production is a significant driver of energy consumption, particularly in fossil fuel-dependent economies, and understanding its impact is vital for assessing energy transition strategies [51]. CO2 emissions (env_air_gge), measured in millions of tons, serve as an indicator of environmental impact. This variable is critical for evaluating the ecological consequences of energy consumption patterns and is directly linked to fossil fuel use, making it a key factor in discussions about sustainability and climate policy [49]. The share of renewable energy, SRE, (nrg_ind_ren) is expressed as a percentage of total energy production, highlighting the sustainability transition. The proportion of renewable energy in the energy mix is a vital indicator of progress toward reducing fossil fuel dependency and achieving climate goals [52]. Lastly, energy intensity, EI, (nrg_ind_ei), calculated as energy consumption per unit of GDP, is used to assess energy efficiency. This variable is important for understanding how effectively an economy utilizes energy resources and can indicate the potential for reducing fossil fuel consumption through improved efficiency [50,53]. These variables collectively offer a multidimensional perspective on socio-economic and environmental drivers of energy consumption. By analyzing these indicators, the study aims to provide insights into the complex interplay between economic growth, population dynamics, industrial activity, environmental impact, and energy efficiency in shaping the fossil fuel consumption landscape within the EU-27.
For estimation purposes, each variable was standardized as follows:
z i = x i μ i σ i
where μ i and σ i denote the mean and standard deviation of predictor x i , respectively. Standardization ensures that all predictors are centered at zero (mean = 0) and have a unit standard deviation (SD = 1). This facilitates numerical stability during model training and interpretation.
Overall, the purpose of this stage was to compile a comprehensive and reliable dataset representing key factors influencing fossil fuel consumption in the EU-27 from 2004 to 2022.

3.2. Modeling Framework: Random Forest Regressor

The random forest algorithm is a powerful machine learning technique that can effectively model nonlinear relationships and handle short data samples. In [54] it is highlighted that random forests “can readily accommodate missing values, nonlinear relationships, interactions, and a large numbers of covariates”. This makes them well suited for modeling complex relationships in data, even with limited observations. Moreover, the authors in [55] further emphasized the advantages of random forests, noting that they “reduce the need to investigate associations between predictor variables, because it should automatically accommodate nonlinearities and interactions”. This is particularly relevant when working with short data samples, where traditional parametric models may struggle to capture the underlying relationships. Furthermore, the authors in [56] explained the key differences between random forests and other ensemble methods, such as bagging, and showed how an RF can improve the model’s ability to capture nonlinear relationships. Finally, the authors in [57] contrasted the random forest approach with traditional multiple linear regression, underlining that RFs better handle the complex, potentially nonlinear relationships that may exist in the data, while the authors in [58] further highlighted the advantages of random forests, noting they are well suited for modeling complex relationships, where the relationships between variables may be nonlinear and the available data are limited.
A random forest regressor was selected as the primary model to approximate the relationship, expressed as follows:
y = f X + ϵ
where f X represents the underlying (potentially nonlinear) function mapping the predictors to the target variable, and ϵ N 0 , σ 2 accounts for the error term. Random forests construct an ensemble of decision trees { T 1 , T 2 , , T m } , where each tree, T k , is trained on a bootstrap sample of the data. Predictions are computed as the average of all individual tree predictions, as follows:
y ^ = 1 m k = 1 m T k X
The time series data were divided into training and testing subsets to validate the predictive accuracy of the model. The training set comprised 80% of the observations, while the remaining 20% constituted the test set. This split was performed to ensure that the random forest model was evaluated on unseen data. The random seed was fixed to guarantee reproducibility of results.
To prepare for forecasting, a linear trend analysis was first conducted on the historical target variable, y , to estimate the trend over time. The historical trend then served as an input for the forecasting process alongside the random forest model. The random forest regressor was trained on the historical data and used to predict the target variable for future time periods. The final predictions integrated the observed historical relationships and the projected linear trend.
Hyperparameter tuning was conducted to optimize the number of trees, m , the maximum depth of each tree, d , and the minimum number of samples required to split an internal node, s . These were optimized using leave-one-out cross-validation (LOOCV), which iteratively trains the model on n 1 observations and tests on the excluded observations. The objective was to minimize the mean squared error (MSE), expressed as follows:
MSE = 1 n i = 1 n y i y i ^ 2
Of note, the authors in [59] provided a detailed overview of the random forest algorithm, explaining how it forms many simple models (decision trees) and then aggregates their predictions to produce a robust and flexible ensemble model.
To ensure robustness in the modeling framework, additional machine learning methods were incorporated for comparison, including XGBoost and SVM. These models were implemented using the same dataset and evaluated under identical conditions as the random forest model, employing leave-one-out cross-validation (LOOCV) to maintain consistency in performance assessment. The inclusion of these methods provided benchmarks for evaluating the predictive capabilities and reliability of the primary RF model while offering insights into the strengths and limitations of alternative approaches.
The primary objective of this stage was to develop a predictive model capable of accurately capturing the complex and nonlinear relationships between predictors and the target variable, enabling reliable forecasting of fossil fuel consumption trends. The comparison with alternative models ensured the robustness and reliability of the selected approach, while hyperparameter optimization aimed to enhance model accuracy and generalizability.

3.3. Explainable AI (XAI) Integration

To quantify the contribution of individual predictors, x i , to the model predictions, Shapley additive explanations (SHAP) were employed [60,61]. For a given prediction, y i ^ , the SHAP value, ϕ j , for predictor x j is computed as follows:
ϕ j = S { 1 , , p } { j } S ! p S 1 ! p ! f S { j } f S
where S represents a subset of predictors, and f S is the model prediction based only on predictors in S . SHAP values provide a mathematically grounded decomposition of the model’s output, making the predictions interpretable.
SHAP values have several desirable properties, including consistency, efficiency, dummy, and additivity [62]. The efficiency property of the SHAP method provides more reliable results compared to other methods, such as local interpretable model-agnostic explanations [62]. Additionally, SHAP values can be used for both local and global explanations [63,64]. At the local level, SHAP values quantify the contribution of each feature to a specific prediction [63,64]. At the global level, SHAP values can be aggregated to provide an understanding of the overall importance of each feature [63,64].
The SHAP method has been applied in various domains, including computer science [65,66] and economics [67] to interpret the predictions of complex machine learning models, such as random forests [68], as is the case in the current research. In this research, SHAP analysis was further complemented with the construction of 3D plots aiming to visualize interactions between key features that emerged from SHAP. This visualization enabled the exploration of potential nonlinear and multi-dimensional relationships, providing deeper insights into combined effects of significant predictors.
The purpose of this stage was to enhance the interpretability of the random forest model by quantifying the contribution of individual predictors to the model’s output. SHAP values provided both local and global explanations, ensuring that the predictions were transparent and actionable. The complementary 3D visualizations aimed to uncover and explore complex interactions between key predictors, offering a deeper understanding of the nonlinear relationships and combined effects driving fossil fuel consumption trends.

3.4. Partial Dependence and Interaction Analysis

Partial dependence plots (PDPs) were additionally generated to visualize the marginal effect of each predictor, x j , on the target variable, holding other predictors fixed at their mean values [69,70]. The partial dependence function for a predictor, x j , is defined as follows:
f x j ^ x j = 1 n i = 1 n f x j , x j , i
where x j , i represents all predictors except x j , fixed at their respective values for observation i . PDPs are particularly useful for assessing the relationship between each predictor and the response variable and can reveal unique responses with respect to different crops and regions [71]. They allow for the visualization of nonlinear relationships without requiring explicit assumptions about the functional form [72]. Importantly, PDPs can be combined with other interpretability techniques, such as Shapley additive explanations [73], to provide a more comprehensive understanding of the model’s behavior.
Additionally, to explore interaction effects, contour plots were generated, illustrating how pairs of predictors (e.g., CO2 emissions and SRE) jointly influence SFF. These plots uncovered synergistic relationships, highlighting the amplified impact of renewable energy adoption under low-emission scenarios.
As such, the purpose of this stage was to visualize and quantify the individual and combined effects of key predictors on fossil fuel share (SFF). PDPs provided insights into the marginal impact of each variable, enabling a clear understanding of nonlinear relationships. Interaction plots further extended this analysis by identifying how predictors jointly influenced SFF, shedding light on synergistic or antagonistic effects between factors such as CO₂ emissions and renewable energy adoption. This dual approach deepened the interpretability of the model’s behavior, offering actionable insights for energy transition planning.
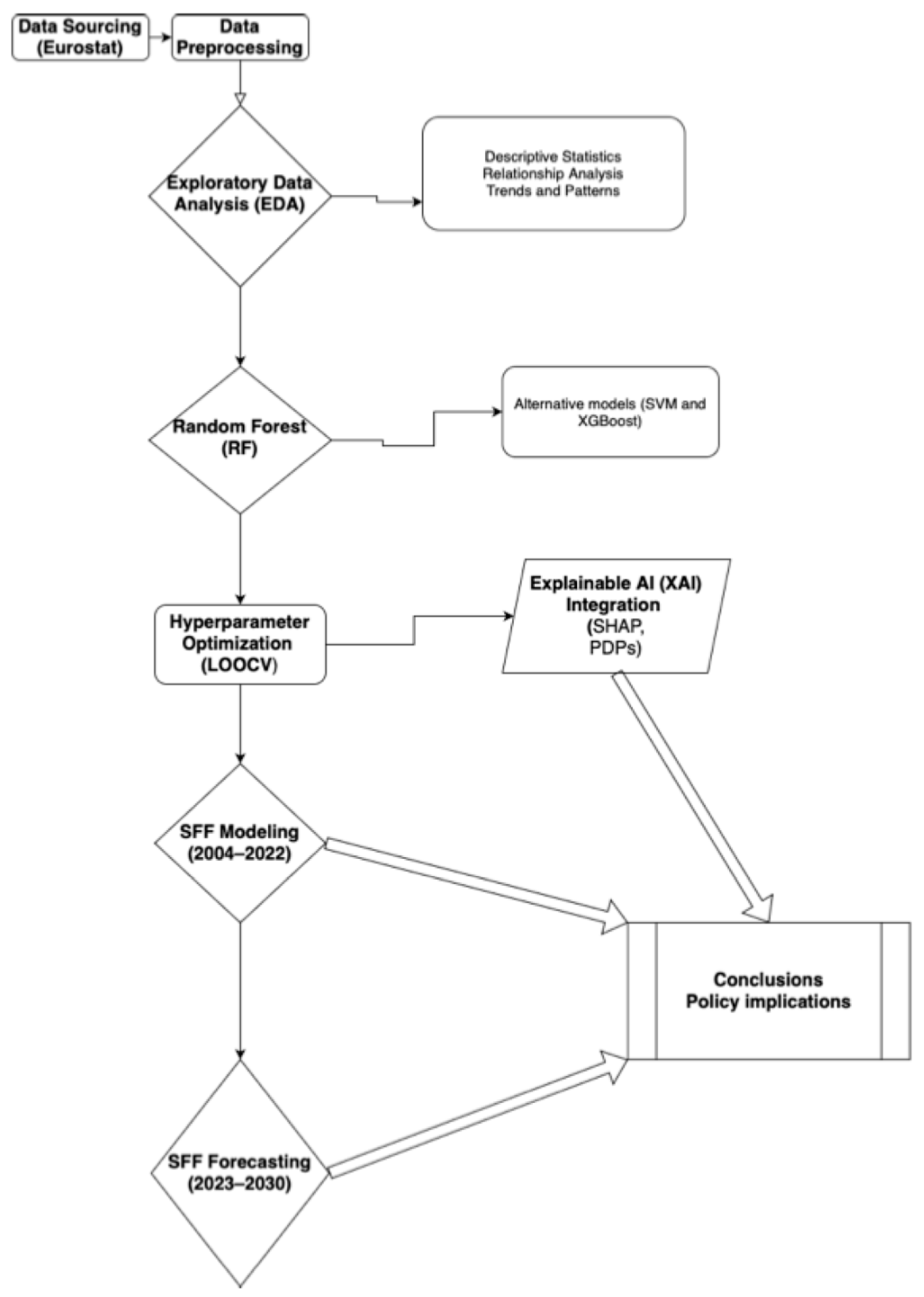
Figure 1 illustrates the overall research methodology, summarizing the key steps described in this section. From data sourcing to explainable AI integration, the flowchart provides a clear depiction of the sequential stages, culminating in modeling, forecasting, and deriving policy implications.
This methodological framework integrated state-of-the-art ensemble learning with explainable AI, addressing key challenges in energy forecasting: (i) by employing LOOCV and RF, the study ensured model robustness despite limited data; (ii) the use of RF and PDPs captured complex, nonlinear, multidimensional relationships among predictors; and (iii) SHAP and interaction plots provided interpretability, making the model’s predictions transparent, and bridging the gap between AI complexity and actionable insights for policymakers.
All aspects of data preparation, modeling, and analysis were implemented using R programming language. The workflow began with the extraction and preprocessing of data using the eurostat, dplyr, tidyr, and data.table packages. Random forest models were trained and optimized using the randomforest and caret packages, with hyperparameter tuning performed via leave-one-out cross-validation (LOOCV). The time series data were split into training and testing subsets to validate the predictive performance of the model. Linear regression was applied to estimate the historical trends, which informed the forecasting process together with the random forest model. Model evaluation included calculating metrics such as RMSE, generating variable importance rankings, and assessing partial dependence using the pdp package. SHAP values were computed using the iml package to interpret feature contributions to the model. The analysis workflow and computations were supported by detailed visualizations produced using the ggplot2 and plotly packages, ensuring transparent reporting of model predictions, trends, and feature importance. All relevant R scripts and functions are available upon request for replication or extension of this study.

4. Results

4.1. Key Trends and Patterns in Energy Consumption

This subsection discusses the descriptive statistics of the standardized variables (Table 1). It explains key distributional characteristics, such as skewness, kurtosis, and variability, providing insights into the predictors’ distributions and their potential relationships with SFF.
Given the standardization process, the mean and standard deviation of all variables were fixed at 0 and 1, respectively. This ensured comparability across predictors and facilitated model training and interpretation. The remaining statistics—such as the median, range, skewness, and kurtosis—offer insights into the shape and distribution of the variables. The GDP variable exhibits the largest range (3.83), indicating the greatest variability among the predictors, while industrial production shows the smallest range (2.88), suggesting lower dispersion. Most variables demonstrate negative skewness, with share of fossil fuels (−0.73) and population (−0.50) exhibiting moderately longer left tails. Conversely, CO₂ emissions (0.19) and energy intensity (0.17) show slight positive skewness. All predictors display negative kurtosis, reflecting flatter distributions compared to the normal curve. The flattest distribution is observed for industrial production (−1.56).

4.2. Variable Importance and Model Performance

Subsequently, the accuracy of the random forest (RF) model was evaluated using the root mean squared error (RMSE) on the test dataset. Results for both the default and tuned RF models indicated a good fit, with an RMSE for the default RF model of 0.08913, whereas the tuned RF model presented an RMSE equal to 0.08899. The small difference between the default and tuned models suggested that the default hyperparameter configuration was already effective, capturing the main relationships in the data.
Figure 2 shows the variable importance scores derived from the tuned RF model. The importance scores highlight the contribution of each predictor to the model’s performance. CO₂ emissions and year emerge as the most influential predictors, indicating their strong relationship with the share of fossil fuels in final energy consumption. Other key contributors include population, renewable energy, and industrial production, suggesting that demographic and energy-related factors play a significant role. GDP and energy intensity have relatively lower importance but still contribute meaningfully to the predictions. The variable importance ranking underscores the importance of environmental and temporal trends in explaining changes in fuel shares.

4.3. Validation and Robustness of Findings

To ensure the robustness of the predictive analysis, additional machine learning models, including XGBoost and support vector machines (SVM), were trained and evaluated alongside the primary random forest (RF) model. Performance was assessed using leave-one-out cross-validation (LOOCV) to provide unbiased and consistent estimates across all models. An ensemble model, combining predictions from RF, SVM, and XGBoost through a weighted averaging approach, was also constructed for further comparison.
Among the models tested, SVM with a radial kernel achieved the lowest root mean squared error (RMSE) of 0.081, marginally outperforming RF in out-of-sample predictive accuracy. By contrast, the XGBoost model exhibited a higher RMSE of 0.2008, suggesting potential sensitivity to hyperparameter tuning or overfitting on the dataset. The ensemble model, despite its theoretical advantage in balancing individual model predictions, achieved an RMSE of 0.2705 due to the disproportionately high influence of the XGBoost component in the weighting scheme.
While SVM demonstrated strong predictive performance, it lacked inherent mechanisms for interpretability, such as variable importance scores, which are critical for understanding the drivers of predictions. RF, by contrast, offered a comprehensive suite of interpretability tools. Standard metrics like mean decrease in accuracy and mean decrease in Gini impurity provided initial insights into predictor importance, while advanced methods such as Shapley additive explanations (SHAP) enabled decomposition of the model’s predictions into individual predictor contributions. Furthermore, partial dependence plots (PDPs) and 3D interaction visualizations enhanced the understanding of how the predictors influenced the target variable both independently and jointly. These capabilities were either absent or challenging to implement in models such as SVM and XGBoost, positioning RF as the most suitable model for this analysis.
Although SVM achieved slightly better predictive accuracy, the minimal improvement in RMSE did not outweigh the loss of interpretability and actionability. The RF model demonstrated a robust balance between predictive accuracy and interpretability, maintaining consistency across validation methods and offering valuable insights into the underlying relationships within the data. This trade-off underscored the reliability and practicality of RF as the primary model for this study, ensuring both methodological rigor and relevance to policy and decision-making contexts.

4.4. Insights from Explainable AI

The SHAP-based feature importance analysis provided further insights into the contribution of each predictor to the model’s performance (Figure 3). The average importance was highest for CO₂ emissions (CO2), confirming its dominant role in explaining variations in the share of fossil fuels. By contrast, population (POP) showed the largest variability, as indicated by the length of the line, suggesting its influence differed significantly across observations. Other key predictors included renewable energy (SRE) and year, which highlighted the role of energy transition and temporal trends, while energy intensity (EI), industrial production (IP), and GDP had smaller and more stable contributions. These findings reinforced the earlier results, emphasizing the importance of environmental and demographic factors as primary drivers of changes in the share of fossil fuels.

4.5. Interactions and Nonlinear Effects

A 3D regression plane was further fitted to illustrate the combined effects of the most impactful predictors, i.e., SRE and CO2 emissions, on SFF (see Figure 4). The plane was generated using a linear regression model and overlaid on the scatter plot for visual comparison. This visualization highlighted an overall trend where increasing SRE and decreasing CO2 emissions were associated with lower SFF values, though some variability remained around the fitted surface, indicating potential nonlinearities.
Following the identification of CO2 emissions and SRE as the most impactful predictors based on the SHAP analysis, their individual and combined effects on SFF were further analyzed using partial dependence plots (PDPs). The PDPs provided a clear visualization of the marginal relationships between these predictors and the model’s predictions, while holding other variables constant. Initially, the PDPs for CO2 emissions and SRE are presented separately to highlight their independent influence on SFF. Subsequently, a combined PDP examines the joint effect of these predictors, offering additional insights into their interaction.
Figure 5 shows the relationship between CO₂ emissions and the predicted share of fossil fuels in final energy consumption, holding other predictors constant. The relationship is nonlinear and positive. At lower levels of CO₂ emissions (below −1.0), the partial dependence is negative, indicating a suppressed share of fuels. As CO₂ emissions increase, the partial dependence rises sharply and stabilizes at a positive level beyond standardized values of 0.5. This suggests that higher CO₂ emissions are associated with an increased share of fossil fuels, reflecting the continued reliance on traditional energy sources in high-emission scenarios. On the other hand, the partial dependence plot (PDP) for SRE given in Figure 6 highlights opposed marginal effects on the share of fossil fuels (SFF) in final energy consumption while holding other predictors constant. The relationship is nonlinear and predominantly negative, demonstrating the following key trends: (i) At lower levels of SRE (below −1 in the standardized scale), the partial dependence remains relatively stable, hovering around a positive value of approximately 0.1. This indicates that, at very low renewable energy penetration, its influence on reducing fossil fuel share is minimal. (ii) As SRE increases from −1 to 0 (the standardized mean), the partial dependence begins to decrease slowly, transitioning toward negative values. This suggests that incremental increases in renewable energy share begin to exert downward pressure on the reliance on fossil fuels. (iii) Beyond a standardized SRE value of 0 (mean level) and particularly as SRE surpasses 1, the partial dependence decreases sharply, reaching values below −0.2. This sharp decline indicates that higher shares of renewable energy are strongly associated with a significant reduction in fossil fuel consumption. This trend additionally highlights the critical role of renewable energy in displacing traditional fuel sources. (iv) At SRE levels greater than 1, the partial dependence stabilizes around −0.3, suggesting a saturation effect where additional increases in renewable energy yield diminishing reductions in fossil fuel reliance. The results underscore the importance of increasing renewable energy adoption to reduce fossil fuel dependence. The steep decline observed at higher SRE levels aligns with expectations that as renewable energy technologies mature and achieve greater market penetration, their impact on reducing fossil fuel consumption will become more pronounced.
Following the individual partial dependence plots (PDPs), which examined the isolated effects of key predictors on the share of fossil fuels (SFF) in final energy consumption, the interaction between CO₂ emissions and SRE was analyzed to provide a more comprehensive understanding of their combined influence. Figure 7 presents a contour plot, where the color gradient represents the partial dependence values, capturing how the joint variation in CO₂ emissions and SRE affects fossil fuel reliance.
The plot reveals that regions with high CO2 emissions and low SRE levels exhibit the highest share of fossil fuels (partial dependence values around 0.3), suggesting a strong reliance on traditional energy sources under these conditions. Conversely, the lowest fossil fuel shares (partial dependence values approaching −0.6) occur in regions characterized by low CO2 emissions and high SRE levels, highlighting the synergistic effects of emission reduction and renewable energy adoption. Notably, the relationship is nonlinear, with fossil fuel reliance decreasing sharply as SRE increases beyond its mean, particularly in environments with moderate to low CO2 emissions. This sharp decline stabilizes at higher SRE levels, reflecting diminishing returns in further reducing fossil fuel dependence.
The interaction plot also shows regions of relative stability, where fossil fuel reliance remains moderate (around −0.2 to −0.3) despite variations in SRE or CO2 emissions, particularly when emissions are low and renewable energy levels are below average. This suggests that while increasing SRE has a substantial impact, the effectiveness of renewable energy is amplified when paired with emission reduction. Overall, the contour plot emphasizes the importance of understanding predictor interactions, as they reveal insights beyond what can be inferred from individual PDPs alone. These findings highlight the necessity of integrated strategies that combine emission mitigation with renewable energy adoption to achieve substantial reductions in fossil fuel reliance.

4.6. Economic Insights: The Role of GDP

While the SHAP analysis identified CO₂ emissions and the share of renewable energy (SRE) as the most important predictors of fossil fuel reliance, further examination of GDP through partial dependence plots (PDPs) and interaction analysis provided additional insights into its role. Despite GDP’s lower importance score within the model, its nonlinear relationship with the share of fossil fuels (SFF) and its interaction with CO₂ emissions revealed complementary patterns that align with broader economic and environmental dynamics.
The PDP for GDP (Figure 8) demonstrates a negative relationship with fossil fuel reliance, where increases in GDP—particularly in the initial stages of growth—are associated with sharp declines in fossil fuel share. This finding reflects the well-established link between economic development, energy efficiency improvements, and cleaner energy transitions. Although the effect stabilizes at higher GDP levels, the initial decline highlights GDP’s role as a catalyst for energy system improvements in emerging economies. Moreover, the interaction plot for GDP and CO₂ emissions (Figure 9) underscores the nuanced relationship between economic development and environmental outcomes. Regions with low GDP and high CO₂ emissions exhibit the highest fossil fuel shares, while those with high GDP and low emissions achieve the greatest reductions in reliance on traditional energy sources. This interaction suggests that GDP, though not a dominant predictor individually, becomes particularly relevant when analyzed alongside environmental variables like CO₂ emissions. Economic growth appears to facilitate reductions in fossil fuel consumption, but its impact is most pronounced in tandem with emission mitigation efforts.
Thus, while GDP may not hold primary importance in driving the model’s predictions, its inclusion remains justified by its role in explaining key patterns observed in the data. The interplay between GDP and CO2 emissions provides critical context for understanding how economic growth supports the transition to cleaner energy systems, particularly in regions striving to balance development with sustainability goals. By complementing the dominant effects of CO2 emissions and SRE, GDP helps to build a more holistic picture of the determinants influencing fossil fuel reliance across the EU-27.

4.7. Forecasting Trends in Fossil Fuel Reliance

The forecasted share of fuels in final energy consumption is presented in Figure 10. The historical values (2004–2022) are shown in blue, while the forecasts for the period 2024–2030 are depicted in red. The results reveal a clear downward trend in the share of fossil fuels, with predictions indicating a decline from approximately 1.8% in 2022 to 1.7% in 2024 and 1.33% in 2030. This decline aligns with expectations of reduced reliance on traditional fuels, driven by the transition toward renewable energy sources and improvements in energy efficiency.

5. Discussion

The EU’s Green Deal is a comprehensive policy framework aimed at transforming the EU into a climate-neutral continent by 2050 [28,30,31]. Achieving this ambitious target requires a nuanced understanding of the factors driving energy consumption patterns, particularly the reliance on fossil fuels, and the development of accurate forecasting models to guide strategic interventions. In this context, this study employed a random forest model to analyze the determinants of fossil fuels’ share in final energy consumption (SFF) across the EU-27 over a 19-year period, with particular emphasis on economic, demographic, and environmental predictors.
The key findings emphasize the dominant roles of CO2 emissions and SRE in shaping fossil fuel reliance, with SRE exhibiting a nonlinear, negative effect that underscores its potential to accelerate energy transitions. Synergistic interactions between predictors further reveal the conditions under which renewable energy adoption and emission reductions amplify each other’s effects. While GDP was not a top-ranking predictor, its distinct negative influence during early economic development stages suggests its importance in facilitating energy efficiency improvements and clean energy adoption.
The results show that CO2 emissions (CO2) are the most influential predictor of the share of fossil fuels in energy consumption. This relationship is nonlinear and positive, suggesting that regions with higher CO2 emissions also exhibit a greater reliance on fossil fuels. These findings are consistent with previous studies that establish a strong link between emissions and traditional energy consumption patterns. For example, the authors in [10,11,33] reported that higher CO2 levels directly reflected fossil fuel dependency, particularly in economies lagging in the transition to renewable energy. This is particularly true for developing countries with rapidly growing energy demands, where the transition to renewable energy sources has been slow [10]. Additionally, the stabilizing effect at higher emission levels may align with the mature phase of the environmental Kuznets curve (EKC) hypothesis, where energy systems in highly developed regions begin to shift toward cleaner alternatives [34,35].
GDP was found to exhibit a significant and negative nonlinear relationship with fossil fuel consumption. The sharp decline in SFF at higher GDP levels suggests that economic growth promotes energy efficiency and supports renewable energy adoption. This observation aligns with prior literature highlighting the role of economic development in driving energy transitions [38,39]. The transition toward renewable energy sources and improved energy efficiency at higher GDP levels is further consistent with the EKC hypothesis, which suggests an inverted U-shaped relationship between environmental degradation and economic development [36,37]. The decline in fossil fuel consumption at higher GDP levels is attributed to factors such as technological advancements, policy interventions, and structural changes in the energy system [44,45].
Population emerged as another critical driver of fossil fuel consumption, displaying substantial variability in its influence across observations. This finding highlights the heterogeneity in demographic effects, with population growth potentially exacerbating energy demands in some regions while remaining neutral or even supportive of cleaner transitions in others. These dynamics echo findings by [47,48], who emphasized that demographic shifts significantly impact energy demand, particularly in developing economies.
The share of renewable energy (SRE) was also identified as an important predictor, consistent with expectations. The inverse relationship between SRE and fossil fuel consumption corroborates previous studies demonstrating that higher renewable energy adoption reduces reliance on traditional fuels. For example, the authors in [40,41,42] highlighted the pivotal role of renewable energy in decarbonizing energy systems, particularly in the EU, where policy frameworks such as the Renewable Energy Directive have driven significant progress [43].
The combined effect of CO₂ emissions and GDP revealed a nuanced relationship. Regions with low GDP and high emissions exhibited the highest share of fossil fuels, whereas areas with high GDP and low emissions showed the lowest levels of reliance on fossil fuels. This pattern suggests that economic growth, when paired with effective emission reductions, plays a critical role in transitioning toward sustainable energy systems. This aligns with the findings in [46], which showed that sustainable growth requires integrated efforts targeting both economic and environmental dimensions.
The forecasted results indicate a steady decline in fossil fuels’ share in final energy consumption, with a projected drop from 1.8% in 2022 to 1.33% by 2030. These findings are consistent with the EU’s climate policy goals, including the European Green Deal, which aims for climate neutrality by 2050. Studies such as those [30,31] highlighted that continued investments in renewable energy, energy efficiency, and technological innovation are pivotal in achieving these targets. The current results reflect ongoing progress but also emphasize the need for sustained policy efforts to meet long-term goals.

6. Conclusions

This study addresses the dynamics of fossil fuel reliance (SFF) across the EU-27, answering three key research questions: (1) identifying the main drivers of fossil fuel consumption; (2) exploring the interplay of economic, environmental, and policy factors; and (3) forecasting trends in fossil fuel reliance through 2030.
Using random forest modeling combined with explainable AI (XAI) tools, the study revealed CO2 emissions and renewable energy share (SRE) as the dominant predictors, while GDP and energy intensity played secondary roles. Interaction analysis highlighted how renewable energy adoption is most effective in low-emission scenarios, illustrating the complex, nonlinear relationships between predictors. The forecast predicts a notable decline in the share of fossil fuels (SFF), dropping from 1.8% in 2022 to 1.33% by 2030. This trajectory underscores the importance of sustained efforts to expand renewable energy infrastructure and implement effective emissions reduction measures to meet the EU’s climate neutrality objectives. By employing advanced AI techniques combined with interpretable tools like SHAP and PDPs, this study not only addresses the complexity of energy transition dynamics but also establishes a robust framework to inform and enhance evidence-based policymaking.
This research is not without its limitations. The analysis was based on a limited dataset comprising only 19 observations for the examined variables, making the empirical results sensitive to sample selection and data availability. The study focused primarily on total energy consumption, potentially overlooking the specific dynamics of electricity consumption, which is characterized by higher demand growth. Key indices such as a globalization index adjusted for population size (e.g., the KOF Globalization Index) were not incorporated into the analysis. The findings were also restricted to EU-27 member states, focusing on collective dynamics without accounting for country-specific variations or unique national contexts. Lastly, the validity of the environmental Kuznets curve (EKC) hypothesis was not explicitly tested, which could offer additional insights into the energy transition process.
Future research could address these limitations and expand the scope of analysis, as follows:
(i) Incorporating additional variables, such as policy intervention metrics, technological diffusion rates, or spatially disaggregated data, would refine predictions and provide deeper insights into regional variations within the EU-27. These variables could also enhance the validity of models testing the environmental Kuznets curve (EKC).
(ii) Placing greater emphasis on electricity consumption, rather than total energy consumption, could align future studies with current trends, particularly in the EU’s rapidly evolving energy landscape [74].
(iii) Employing hybrid approaches, such as combining machine learning with simulation-based or econometric models, could overcome challenges posed by small datasets, improving forecasting accuracy and interpretability.
(iv) Expanding the geographic scope of analysis to include specific nations or alternative regional groupings could provide a more granular understanding of fossil fuel reliance and energy transition dynamics, particularly where country-specific or regional disparities exist.
This research demonstrates the transformative potential of AI in energy systems analysis, bridging the gap between predictive power and interpretability. It serves as a call to action for further interdisciplinary work at the intersection of computer science, sustainability research, and energy policy, ensuring that technological innovation is fully leveraged to address the challenges of the global energy transition.

Author Contributions

Conceptualization, C.T. and R.S.; methodology, C.T.; software, C.T. and R.S.; validation, C.T. and R.S.; formal analysis, C.T.; investigation, C.T., R.S., P.S., V.V. and P.P.; resources, C.T.; data curation, C.T. and R.S.; writing—original draft preparation, C.T., R.S., P.S., V.V. and P.P.; writing—review and editing, C.T., R.S., P.S., V.V. and P.P.; visualization, C.T.; supervision, C.T.; project administration, C.T.; funding acquisition, C.T. and R.S. All authors have read and agreed to the published version of the manuscript.

Funding

This work was partially funded by the EU’s NextGenerationEU instrument through the National Recovery and Resilience Plan of Romania—Pillar III-C9-I8, managed by the Ministry of Research, Innovation and Digitalization, within the projects with code CF 158/31.07.2023, contract no. 760248/28.12.2023.

Data Availability Statement

All data are publicly available from Eurostat datasets (specific data codes are provided in the study).

Conflicts of Interest

The authors declare no conflicts of interest. The funders had no role in the design of the study; in the collection, analyses, or interpretation of data; in the writing of the manuscript; or in the decision to publish the results.

Abbreviations

The following abbreviations are used in this manuscript:
EUEuropean Union
SFFShare of fossil fuels
SREShare of renewable energy
RFRandom forest
SVMSupport vector machines
LOOCVLeave-one-out cross-validation
RMSERoot mean squared error
SHAPShapley additive explanations
PDPPartial dependence plot
XAIExplainable AI

References

  1. IEA, International Energy Agency. 2024. Available online: https://www.iea.org/reports (accessed on 15 November 2024).
  2. Wang, X.C.; Klemeš, J.J.; Wang, Y.; Foley, A.; Huisingh, D.; Guan, D.; Dong, X.; Varbanov, P.S. Unsustainable imbalances and inequities in Carbon-Water-Energy flows across the EU27. Renew. Sustain. Energy Rev. 2021, 138, 110550. [Google Scholar] [CrossRef]
  3. Alsaleh, M.; Abdul-Rahim, A.S. Does hydropower growth threaten fish security under the pathway of sustainable development? Evidence from European Union economies. Energy Environ. 2023, 34, 78–98. [Google Scholar] [CrossRef]
  4. Raźniak, P.; Dorocki, S.; Rachwał, T.; Winiarczyk-Raźniak, A. The Role of the Energy Sector in the Command and Control Function of Cities in Conditions of Sustainability Transitions. Energies 2021, 14, 7579. [Google Scholar] [CrossRef]
  5. Tóth, G.; Sebestyén Szép, T. Spatial Evolution of the Energy and Economic Centers of Gravity. Resources 2019, 8, 100. [Google Scholar] [CrossRef]
  6. Dorocki, S.; Raźniak, P.; Winiarczyk-Raźniak, A. Changes in the command and control potential of European cities in 2006–2016. Geogr. Pol. 2019, 92, 275–288. [Google Scholar] [CrossRef]
  7. Tudor, C.; Sova, R. Benchmarking GHG emissions forecasting models for global climate policy. Electronics 2021, 10, 3149. [Google Scholar] [CrossRef]
  8. Nagaj, R.; Gajdzik, B.; Wolniak, R.; Grebski, W.W. The impact of deep decarbonization policy on the level of greenhouse gas emissions in the European Union. Energies 2024, 17, 1245. [Google Scholar] [CrossRef]
  9. Chmielewski, W.; Postuła, M.; Dubel, P. The impact of expenditure on research and development on selected energy factors in the European Union. Energies 2023, 16, 3554. [Google Scholar] [CrossRef]
  10. Pfeiffer, B.; Mulder, P. Explaining the diffusion of renewable energy technology in developing countries. Energy Econ. 2013, 40, 285–296. [Google Scholar] [CrossRef]
  11. Huong, T.T.; Shah, I.H.; Park, H.S. Decarbonization of Vietnam’s economy: Decomposing the drivers for a low-carbon growth. Environ. Sci. Pollut. Res. 2021, 28, 518–529. [Google Scholar] [CrossRef] [PubMed]
  12. Tudor, C.; Sova, R. On the impact of GDP per capita, carbon intensity and innovation for renewable energy consumption: Worldwide evidence. Energies 2021, 14, 6254. [Google Scholar] [CrossRef]
  13. Tudor, C.; Sova, R. EU net-zero policy achievement assessment in selected members through automated forecasting algorithms. ISPRS Int. J. Geo-Inf. 2022, 11, 232. [Google Scholar] [CrossRef]
  14. Rahman, M.M.; Mamun, M.; Khan, S.A. Energy use, international trade and economic growth nexus in Australia: New evidence from an extended growth model. Renew. Sustain. Energy Rev. 2016, 64, 806–816. [Google Scholar] [CrossRef]
  15. Grossman, G.; Krueger, A. Environmental Impacts of a North American Free Trade Agreement. NBER Working Paper 3914. 1991. Available online: https://www.nber.org/papers/w3914 (accessed on 15 November 2024).
  16. Pece, A.M.; Simona, O.E.O.; Salisteanu, F. Innovation and economic growth: An empirical analysis for CEE countries. Procedia Econ. Financ. 2015, 26, 461–467. [Google Scholar] [CrossRef]
  17. Mohamed, M.M.; Liu, P.; Nie, G. Causality between technological innovation and economic growth: Evidence from the economies of developing countries. Sustainability 2022, 14, 3586. [Google Scholar] [CrossRef]
  18. Suganthi, L.; Samuel, A.A. Energy models for demand forecasting—A review. Renew. Sustain. Energy Rev. 2012, 16, 1223–1240. [Google Scholar] [CrossRef]
  19. Ghalehkhondabi, I.; Ardjmand, E.; Weckman, G.R.; Young II, W.A. An overview of energy demand forecasting methods published in 2005–2015. Energy Syst. 2017, 8, 411–447. [Google Scholar] [CrossRef]
  20. Kapp, S.; Choi, J.-K.; Hong, T. Predicting industrial building energy consumption with statistical and machine-learning models informed by physical system parameters. Renew. Sustain. Energy Rev. 2023, 172, 113045. [Google Scholar] [CrossRef]
  21. Ahmad, M.W.; Mourshed, M.; Rezgui, Y. Trees vs. Neurons: Comparison between random forest and ANN for high-resolution prediction of building energy consumption. Energy Build. 2017, 147, 77–89. [Google Scholar] [CrossRef]
  22. Wang, Z.; Wang, Y.; Zeng, R.; Srinivasan, R.S.; Ahrentzen, S. Random Forest based hourly building energy prediction. Energy Build. 2018, 171, 11–25. [Google Scholar] [CrossRef]
  23. Johannesen, N.J.; Kolhe, M.; Goodwin, M. Relative evaluation of regression tools for urban area electrical energy demand forecasting. J. Clean. Prod. 2019, 218, 555–564. [Google Scholar] [CrossRef]
  24. Musbah, H.; Ali, G.; Aly, H.H.; Little, T.A. Energy management using multi-criteria decision making and machine learning classification algorithms for intelligent system. Electr. Power Syst. Res. 2022, 203, 107645. [Google Scholar] [CrossRef]
  25. Brugger, H.; Eichhammer, W.; Mikova, N.; Dönitz, E. Energy Efficiency Vision 2050: How will new societal trends influence future energy demand in the European countries? Energy Policy 2021, 152, 112216. [Google Scholar] [CrossRef]
  26. Carfora, A.; Pansini, R.V.; Scandurra, G. Energy dependence, renewable energy generation and import demand: Are EU countries resilient? Renew. Energy 2022, 195, 1262–1274. [Google Scholar] [CrossRef]
  27. Chatterjee, S.; Stavrakas, V.; Oreggioni, G.; Süsser, D.; Staffell, I.; Lilliestam, J.; Molnar, G.; Flamos, A.; Ürge-Vorsatz, D. Existing tools, user needs and required model adjustments for energy demand modelling of a carbon-neutral Europe. Energy Res. Soc. Sci. 2022, 90, 102662. [Google Scholar] [CrossRef]
  28. Leonard, M.; Pisani-Ferry, J.; Shapiro, J.; Tagliapietra, S.; Wolff, G. The geopolitics of the European Green Deal. European Council on Foreign Relations. 2021. Available online: https://ecfr.eu/wp-content/uploads/The-geopolitics-of-the-European-Green-Deal.pdf (accessed on 15 November 2024).
  29. Hainsch, K.; Löffler, K.; Burandt, T.; Auer, H.; del Granado, P.C.; Pisciella, P.; Zwickl-Bernhard, S. Energy transition scenarios: What policies, societal attitudes, and technology developments will realize the EU Green Deal? Energy 2022, 239, 122067. [Google Scholar] [CrossRef]
  30. Březina, D.; Michal, J.; Hlaváčková, P. Analytical Study for the Determination of the Energy Use Potential of Forest Dendromass in the Czech Republic. Forests 2023, 14, 1744. [Google Scholar] [CrossRef]
  31. Kayakuş, M.; Terzioğlu, M.; Erdoğan, D.; Zetter, S.A.; Kabas, O.; Moiceanu, G. European Union 2030 carbon emission target: The case of Turkey. Sustainability 2023, 15, 13025. [Google Scholar] [CrossRef]
  32. Rahman, M.M. Do population density, economic growth, energy use and exports adversely affect environmental quality in Asian populous countries? Renew. Sustain. Energy Rev. 2017, 77, 506–514. [Google Scholar] [CrossRef]
  33. Pranolo, S.H.; Setyono, P.; Fauzi, M.A. Life cycle analysis of palm kernel shell gasification for supplying heat to an asphalt mixing plant. Waste Dispos. Sustain. Energy 2020, 2, 55–63. [Google Scholar] [CrossRef]
  34. Gómez, M.; Rodríguez, J.C. The ecological footprint and Kuznets environmental curve in the USMCA countries: A method of moments quantile regression analysis. Energies 2020, 13, 6650. [Google Scholar] [CrossRef]
  35. Hossain, R.; Kumar Roy, C.; Akter, R. Dynamic effects of economic growth, foreign direct investment, and trade openness on environmental quality: Evidence from Asian economies. Croat. Econ. Surv. 2023, 25, 79–114. [Google Scholar] [CrossRef]
  36. Bongers, A. The environmental Kuznets curve and the energy mix: A structural estimation. Energies 2020, 13, 2641. [Google Scholar] [CrossRef]
  37. Özden, C.; Beşe, E. Environmental Kuznets Curve (EKC) in Australia: Evidence from Nonlinear ARDL Model with a Structural Break. Pol. J. Environ. Stud. 2021, 30, 2245–2254. [Google Scholar] [CrossRef]
  38. Zhai, S.H.; Liu, J.Q.; Yang, S.Y. The Casual Relationship between Fossil Fuel Consumption and Real GDP Growth in China. Appl. Mech. Mater. 2014, 448, 4250–4255. [Google Scholar] [CrossRef]
  39. Taqqadus, H.; Khan, A.; Khan, D.; Magda, R. The impact of product and process innovation on abandoning fossil fuel energy consumption in low and middle income countries: Consent towards carbon neutrality. Front. Energy Res. 2023, 11, 1092178. [Google Scholar] [CrossRef]
  40. Simionescu, M.; Păuna, C.B.; Diaconescu, T. Renewable energy and economic performance in the context of the European Green Deal. Energies 2020, 13, 6440. [Google Scholar] [CrossRef]
  41. Simionescu, M.; Strielkowski, W.; Tvaronavičienė, M. Renewable energy in final energy consumption and income in the EU-28 countries. Energies 2020, 13, 2280. [Google Scholar] [CrossRef]
  42. Psomopoulos, C.S.; Kiskira, K.; Kalkanis, K.; Leligou, H.C.; Themelis, N.J. The role of energy recovery from wastes in the decarbonization efforts of the EU power sector. IET Renew. Power Gener. 2022, 16, 48–64. [Google Scholar] [CrossRef]
  43. Szyrski, M. Sharing Energy as Part of the Sharing Economy? New Developments in the EU Energy Transition: Legal Analysis. Wroclaw Review of Law, Administration & Economics. 2023. Available online: https://sciendo.com/article/10.2478/wrlae-2023-0002 (accessed on 15 November 2024).
  44. Rasoulinezhad, E.; Taghizadeh-Hesary, F.; Taghizadeh-Hesary, F. How is mortality affected by fossil fuel consumption, CO2 emissions and economic factors in CIS region? Energies 2020, 13, 2255. [Google Scholar] [CrossRef]
  45. Durrani, S.F.; Jan, I.; Pervez, S. Renewable and Non-renewable Energy Consumption and Economic Growth in Pakistan: A Disaggregated Analysis. J. Appl. Econ. Bus. Stud. 2022, 6, 77–94. [Google Scholar] [CrossRef]
  46. Houssam, N.; Ibrahiem, D.M.; Sucharita, S.; El-Aasar, K.M.; Esily, R.R.; Sethi, N. Assessing the role of green economy on sustainable development in developing countries. Heliyon 2023, 9, e17306. [Google Scholar] [CrossRef]
  47. Keelson, E.; Boateng, K.; Ghansah, I. A smart retrofitted meter for developing countries. Int. J. Comput. Appl. 2014, 90, 40–46. [Google Scholar] [CrossRef][Green Version]
  48. Zhou, D.; Gu, X.; Ding, H. Impact of Demographic Transition on Household Energy Consumption: A Case from China. Energy Eng. 2021, 118, 961–979. [Google Scholar] [CrossRef]
  49. Domaracká, L.; Taušová, M.; Čulková, K.; Tauš, P.; Gomboš, P. Development of Greenhouse Gas Emission and Evaluation of Carbon Resource Use in Chosen EU Countries. Energies 2023, 16, 1254. [Google Scholar] [CrossRef]
  50. Flores-Chamba, J.; López-Sánchez, M.; Ponce, P.; Guerrero-Riofrío, P.; Álvarez-García, J. Economic and spatial determinants of energy consumption in the European Union. Energies 2019, 12, 4118. [Google Scholar] [CrossRef]
  51. Tsemekidi Tzeiranaki, S.; Bertoldi, P.; Diluiso, F.; Castellazzi, L.; Economidou, M.; Labanca, N.; Ribeiro Serrenho, T.; Zangheri, P. Analysis of the EU residential energy consumption: Trends and determinants. Energies 2019, 12, 1065. [Google Scholar] [CrossRef]
  52. Matuszewska-Janica, A.; Żebrowska-Suchodolska, D.; Ala-Karvia, U.; Hozer-Koćmiel, M. Changes in electricity production from renewable energy sources in the European Union countries in 2005–2019. Energies 2021, 14, 6276. [Google Scholar] [CrossRef]
  53. Tudor, C.D.; Horobet, A.; Mnohoghithei, I.; Sova, R.; Belascu, L. Decarbonization through carbon intensity mitigation: Evidence from global and incomebased panels. Econ. Res.-Ekon. Istraživanja 2023, 36, 2188420. [Google Scholar] [CrossRef]
  54. McAlexander, R.J.; Mentch, L. Predictive inference with random forests: A new perspective on classical analyses. Res. Politics 2020, 7, 2053168020905487. [Google Scholar] [CrossRef]
  55. Shah, A.; Bartlett, J.; Carpenter, J.; Nicholas, O.; Hemingway, H. Comparison of random forest and parametric imputation models for imputing missing data using mice: A caliber study. Am. J. Epidemiol. 2014, 179, 764–774. [Google Scholar] [CrossRef] [PubMed]
  56. Brokamp, C.; Jandarov, R.; Rao, M.B.; LeMasters, G.; Ryan, P. Exposure assessment models for elemental components of particulate matter in an urban environment: A comparison of regression and random forest approaches. Atmos. Environ. 2017, 151, 1–11. [Google Scholar] [CrossRef]
  57. Han, F.; Fu, G.; Yu, C.; Wang, S. Modeling nutrition quality and storage of forage using climate data and normalized-difference vegetation index in alpine grasslands. Remote Sens. 2022, 14, 3410. [Google Scholar] [CrossRef]
  58. Liu, R.; Liu, Y.; Zhang, F.; Wei, J.; Wu, L. A cuproptosis random forest cox score model-based evaluation of prognosis, mutation characterization, immune infiltration, and drug sensitivity in hepatocellular carcinoma. Front. Immunol. 2023, 14, 1146411. [Google Scholar] [CrossRef] [PubMed]
  59. Loehman, R.A.; Elias, J.; Douglass, R.J.; Kuenzi, A.J.; Mills, J.N.; Wagoner, K. Prediction of Peromyscus maniculatus (deer mouse) population dynamics in Montana, USA, using satellite-driven vegetation productivity and weather data. J. Wildl. Dis. 2012, 48, 348–360. [Google Scholar] [CrossRef] [PubMed]
  60. Van Hoang, S.; Nguyen, K.M.; Huynh, T.M.; Huynh, K.L.A.; Nguyen, P.H.; Tran, H.P.N. Chest X-ray severity score as a putative predictor of clinical outcome in hospitalized patients: An experience from a Vietnamese COVID-19 field hospital. Cureus 2022, 14, e23323. [Google Scholar] [CrossRef]
  61. Cohen, J.; Byon, E.; Huan, X. To trust or not: Towards efficient uncertainty quantification for stochastic shapley explanations. In PHM Society Asia-Pacific Conference; 2023; Volume 4, No. 1. Available online: https://papers.phmsociety.org/index.php/phmap/issue/view/64 (accessed on 15 November 2024).
  62. Islam, M.M.; Alam, M.J.; Maniruzzaman, M.; Ahmed, N.F.; Ali, M.S.; Rahman, M.J.; Roy, D.C. Predicting the risk of hypertension using machine learning algorithms: A cross sectional study in Ethiopia. PLoS ONE 2023, 18, e0289613. [Google Scholar] [CrossRef]
  63. Binzagr, F. Explainable AI-driven model for gastrointestinal cancer classification. Front. Med. 2024, 11, 1349373. [Google Scholar] [CrossRef]
  64. Fan, M.; Zhang, L.; Liu, S.; Yang, T.; Lu, D. Investigation of hydrometeorological influences on reservoir releases using explainable machine learning methods. Front. Water 2023, 5, 1112970. [Google Scholar] [CrossRef]
  65. Marandi, R. Explainer: An R package to explain machine learning models. Bioinform. Adv. 2024, 4, vbae049. [Google Scholar] [CrossRef]
  66. Fryer, D.; Strümke, I.; Nguyen, H. Shapley values for feature selection: The good, the bad, and the axioms. IEEE Access 2021, 9, 144352–144360. [Google Scholar] [CrossRef]
  67. Lenaers, I.; Boudt, K.; De Moor, L. Predictability of Belgian residential real estate rents using tree-based ML models and IML techniques. Int. J. Hous. Mark. Anal. 2024, 17, 96–113. [Google Scholar] [CrossRef]
  68. Utkin, L.; Konstantinov, A. Ensembles of random SHAPs. Algorithms 2022, 15, 431. [Google Scholar] [CrossRef]
  69. Apley, D.W.; Zhu, J. Visualizing the effects of predictor variables in black box supervised learning models. J. R. Stat. Soc. Ser. B Stat. Methodol. 2020, 82, 1059–1086. [Google Scholar] [CrossRef]
  70. Molnar, C.; König, G.; Bischl, B.; Casalicchio, G. Model-agnostic feature importance and effects with dependent features: A conditional subgroup approach. Data Min. Knowl. Discov. 2024, 38, 2903–2941. [Google Scholar] [CrossRef]
  71. Jeong, J.H.; Resop, J.P.; Mueller, N.D.; Fleisher, D.H.; Yun, K.; Butler, E.E.; Timlin, D.J.; Shim, K.M.; Gerber, J.S.; Reddy, V.R.; et al. Random forests for global and regional crop yield predictions. PLoS ONE 2016, 11, e0156571. [Google Scholar] [CrossRef] [PubMed]
  72. KC, Y.B.; Liu, Q.; Saud, P.; Xu, C.; Gaire, D.; Adhikari, H. Driving Factors and Spatial Distribution of Aboveground Biomass in the Managed Forest in the Terai Region of Nepal. Forests 2024, 15, 663. [Google Scholar] [CrossRef]
  73. Brenning, A. Interpreting machine-learning models in transformed feature space with an application to remote-sensing classification. Mach. Learn. 2023, 112, 3455–3471. [Google Scholar] [CrossRef]
  74. WDI, World Development Indicator. 2024. Available online: https://databank.worldbank.org (accessed on 15 November 2024).
Figure 1. Research methodology flowchart. Created by the authors using Diagrams.net https://app.diagrams.net/?src=about, accessed on 24 January 2024.
Figure 1. Research methodology flowchart. Created by the authors using Diagrams.net https://app.diagrams.net/?src=about, accessed on 24 January 2024.
Electronics 14 00631 g001
Figure 2. Importance scores of predictors from the tuned random forest model.
Figure 2. Importance scores of predictors from the tuned random forest model.
Electronics 14 00631 g002
Figure 3. SHAP (Shapley additive explanations) analysis of predictor contributions and variability. mse: mean squared error.
Figure 3. SHAP (Shapley additive explanations) analysis of predictor contributions and variability. mse: mean squared error.
Electronics 14 00631 g003
Figure 4. Three-dimensional visualization of regression surface for fossil fuel share prediction.
Figure 4. Three-dimensional visualization of regression surface for fossil fuel share prediction.
Electronics 14 00631 g004
Figure 5. Partial dependence of CO₂ emissions on fossil fuel share (EU-27).
Figure 5. Partial dependence of CO₂ emissions on fossil fuel share (EU-27).
Electronics 14 00631 g005
Figure 6. Partial dependence of renewable energy share (SRE) on fossil fuel share (EU-27).
Figure 6. Partial dependence of renewable energy share (SRE) on fossil fuel share (EU-27).
Electronics 14 00631 g006
Figure 7. Joint partial dependence of renewable energy share (SRE) and CO₂ emissions on fossil fuel share (EU-27).
Figure 7. Joint partial dependence of renewable energy share (SRE) and CO₂ emissions on fossil fuel share (EU-27).
Electronics 14 00631 g007
Figure 8. Partial dependence of GDP on fossil fuel share (EU-27).
Figure 8. Partial dependence of GDP on fossil fuel share (EU-27).
Electronics 14 00631 g008
Figure 9. Joint partial dependence of GDP and CO₂ emissions on fossil fuel share (EU-27).
Figure 9. Joint partial dependence of GDP and CO₂ emissions on fossil fuel share (EU-27).
Electronics 14 00631 g009
Figure 10. Forecasted share of fossil fuels in final energy consumption (aggregated data for EU-27). The blue line represents actual historical data, while the red line indicates future projections or forecasts beyond the most recent observed values.
Figure 10. Forecasted share of fossil fuels in final energy consumption (aggregated data for EU-27). The blue line represents actual historical data, while the red line indicates future projections or forecasts beyond the most recent observed values.
Electronics 14 00631 g010
Table 1. Summary statistics of key variables.
Table 1. Summary statistics of key variables.
VariableMedianTrimmed
Mean
MADMinMaxRangeSkewnessKurtosis
Year001.32−1.61.63.20−1.39
SFF0.160.060.96−2.221.153.37−0.73−0.67
GDP−0.26−0.040.85−1.582.253.830.46−0.62
POP−0.030.041.15−2.11.353.45−0.5−0.83
IP0.2201.37−1.451.432.88−0.09−1.56
CO2−0.20.010.94−1.711.483.180.19−1.21
SRE0.1101.02−1.611.683.29−0.02−1.23
EI0−0.010.95−1.741.863.610.17−1.02
Full Names of Abbreviations: Median: middle value of the dataset; Trimmed Mean: mean calculated after removing extreme values; MAD: median absolute deviation (measure of variability); Min: minimum value; Max: maximum value; Range: difference between the maximum and minimum values; Skewness: measure of the asymmetry of the data distribution; Kurtosis: measure of the “tailedness” of the data distribution.
Disclaimer/Publisher’s Note: The statements, opinions and data contained in all publications are solely those of the individual author(s) and contributor(s) and not of MDPI and/or the editor(s). MDPI and/or the editor(s) disclaim responsibility for any injury to people or property resulting from any ideas, methods, instructions or products referred to in the content.

Share and Cite

MDPI and ACS Style

Tudor, C.; Sova, R.; Stamatiou, P.; Vlachos, V.; Polychronidou, P. Future-Proofing EU-27 Energy Policies with AI: Analyzing and Forecasting Fossil Fuel Trends. Electronics 2025, 14, 631. https://doi.org/10.3390/electronics14030631

AMA Style

Tudor C, Sova R, Stamatiou P, Vlachos V, Polychronidou P. Future-Proofing EU-27 Energy Policies with AI: Analyzing and Forecasting Fossil Fuel Trends. Electronics. 2025; 14(3):631. https://doi.org/10.3390/electronics14030631

Chicago/Turabian Style

Tudor, Cristiana, Robert Sova, Pavlos Stamatiou, Vasileios Vlachos, and Persefoni Polychronidou. 2025. "Future-Proofing EU-27 Energy Policies with AI: Analyzing and Forecasting Fossil Fuel Trends" Electronics 14, no. 3: 631. https://doi.org/10.3390/electronics14030631

APA Style

Tudor, C., Sova, R., Stamatiou, P., Vlachos, V., & Polychronidou, P. (2025). Future-Proofing EU-27 Energy Policies with AI: Analyzing and Forecasting Fossil Fuel Trends. Electronics, 14(3), 631. https://doi.org/10.3390/electronics14030631

Note that from the first issue of 2016, this journal uses article numbers instead of page numbers. See further details here.

Article Metrics

Back to TopTop