Next Article in Journal
CPS-RAUnet++: A Jet Axis Detection Method Based on Cross-Pseudo Supervision and Extended Unet++ Model
Next Article in Special Issue
A Wideband Orbital Angular Momentum Antenna Array Design for Wireless Communication
Previous Article in Journal
An Efficient Multipath-Based Caching Strategy for Information-Centric Networks
 
 
Font Type:
Arial Georgia Verdana
Font Size:
Aa Aa Aa
Line Spacing:
Column Width:
Background:
Article

Theoretical Proof and Implementation of Digital Beam Control and Beamforming Algorithm for Low Earth Orbit Satellite Broadcast Signal Reception Processing Terminal

Radar Technology Research Institute, School of Information and Electronics, Beijing Institute of Technology, Ministry of Education, Beijing 100081, China
*
Author to whom correspondence should be addressed.
Electronics 2025, 14(3), 440; https://doi.org/10.3390/electronics14030440
Submission received: 23 December 2024 / Revised: 16 January 2025 / Accepted: 17 January 2025 / Published: 22 January 2025

Abstract

Compared to analog beamforming, digital beamforming offers better self-calibration and lower sidelobe performance, which has a profound impact on improving low Earth orbit receiver performance. The Digital Beamforming (DBF) module in the low Earth orbit satellite broadcast signal reception terminal can use digital phase shifting to compensate for the phase differences caused by path and spatial distance variations due to inconsistent Radio Frequency (RF) channel delays. This compensation ensures in-phase summation, thereby achieving maximum energy reception in the desired direction. Although DBF has gained widespread attention in the radar field due to its unique functions and advantages, its application is limited by beamforming accuracy and gain. Therefore, with the development of DBF technology, how to improve its accuracy and gain has also attracted extensive attention both domestically and internationally. To address this issue, this paper proposes a beamforming method based on a cap-shaped array for low Earth orbit satellite broadcast signal reception and processing terminals. The method combines prior information and spatial domain search for beam control, and employs a lookup table for beam synthesis. It derives formulas for the Signal-to-Noise Ratio, noise figure, processing flow of the beamforming network, and the determination of beamforming weights for the spherical antenna array. The paper presents a beam control approach that combines prior information with spatial domain search, along with an implementation process for beam synthesis using a lookup table. It also details the corresponding Field-Programmable Gate Array (FPGA) implementation process. Finally, the beamforming algorithm is experimentally validated, and error analysis is conducted. The experimental results show that the measured beamforming sensitivity at all incident angles is below −133 dBm and the G/T values are all greater than −9 dB/K, the beam uniformity at three operating frequencies is less than 3°, and the measured errors in pitch and azimuth angles are both below 2°. The beam pointing error is also below 2°.

1. Introduction

Compared to geostationary Earth orbit (GEO) satellites, low Earth orbit (LEO) satellites, with their unique constellation and signal advantages, have gradually attracted attention and favor in the global satellite navigation field. LEO satellite systems offer advantages such as low transmission loss, short transmission delay, flexible satellite launches, and global coverage, including the polar regions [1,2,3].
A typical processing flow for a LEO satellite broadcast signal reception terminal is shown in Figure 1 [4]. The terminal processes the signal through radio frequency (RF) processing, analog-to-digital conversion (ADC), narrowband interference suppression, digital beamforming, filtering, extraction, and truncation, followed by information processing such as signal capture, tracking, timing synchronization, frame synchronization, data demodulation, message decoding, and positioning operations. This enables signal reception and processing in complex electromagnetic interference environments.
Beamforming methods are divided into analog beamforming (ABF) and digital beamforming (DBF), and their differences mainly lie in the following aspects:
(1) Signal Processing:
ABF: In ABF, signals are weighted and combined through analog circuits, typically using analog phase control and circuitry to control the signals of each antenna element. It relies on analog hardware (such as phase shifters, adders, etc.) to adjust the phase and amplitude of individual signals, thereby forming a target beam.
DBF: In DBF, the received signals are first converted into digital signals through an analog-to-digital converter (ADC) and then processed in the digital domain. After digital processing, the phase and amplitude of each signal can be controlled through algorithms. This allows signal weighting, phase control, beam adjustment, and other processes to be fully implemented in the digital domain.
(2) Flexibility:
ABF: The flexibility of ABF is relatively low because hardware (such as phase shifters and adders) limits the precision and range of beam adjustment. Generally, it is only suitable for forming fixed beams and simple beam control.
DBF: DBF offers greater flexibility because all processing is done in the digital domain, enabling more precise beam adjustment, simultaneous generation of multiple beams, and more complex signal processing.
(3) Performance:
ABF: The performance of ABF is limited by hardware accuracy. Due to the non-ideal nature of analog circuits, there may be issues such as low beamforming precision and large sidelobes.
DBF: DBF can achieve higher beamforming precision and lower sidelobe performance. It usually provides better interference suppression and adaptive capabilities, which significantly improve receiver performance.
(4) Implementation of Resources:
ABF: ABF typically requires fewer digital hardware resources, mainly relying on analog hardware for signal processing. As a result, the system is relatively simple, with lower power consumption, but it is difficult to implement complex adaptive beamforming.
DBF: DBF requires stronger digital processing capabilities and is typically equipped with high-performance digital signal processors (DSPs) or FPGAs. While the hardware cost and power consumption are higher, DBF can implement more complex functions.
(5) Cost and Complexity:
ABF: Compared to DBF, ABF has lower cost and complexity. It is suitable for simpler applications, but it may lack flexibility in applications requiring high precision and complex beam control.
DBF: DBF systems are usually more expensive, with higher hardware complexity, but they offer more powerful functionalities and higher performance, especially in applications requiring precise control and complex beamforming.
(6) Application Scenarios:
ABF: ABF is suitable for applications where beam precision is not a major concern, and the system is relatively simple, such as in traditional radar systems, communication systems, etc.
DBF: DBF is widely used in modern radar systems, satellite communications, wireless communications, interference suppression, and other fields. It is especially advantageous in LEO satellite systems and high-precision radar systems, where DBF offers greater flexibility and superior performance.
Conclusion:
In summary, the greatest advantage of DBF over ABF lies in its higher flexibility, more precise beam control, and stronger adaptive capabilities. However, it also requires more complex hardware and higher costs. In applications that require high performance and complex beam control, DBF is often the superior choice [4]. Considering the above factors, DBF was chosen for beamforming in this design.
In the above process illustrated in Figure 1, digital beamforming (DBF) uses digital phase shifting to compensate for signal delays caused by the physical characteristics of signal transmission in each channel, including delays caused by direction-of-arrival (DOA) or angle-of-arrival (AOA). This ensures phase alignment for incoming signals from a specific direction, achieving coherent superposition and maximizing energy reception in the desired direction [5]. By adjusting beamforming weights, the beam can be steered in different directions to achieve beam scanning. Through parallel multi-channel processing, multiple beams can be formed simultaneously in various directions [6].
In addition, selecting an appropriate window function can reduce the intensity of side lobes. Beamforming corrects the phase of signals to ensure phase consistency across multiple channels, allowing the direct accumulation of multi-channel data to enhance signal power. Antennas employing DBF exhibit excellent self-calibration and low sidelobe performance. These advantages of DBF, which are absent in ABF, have a profound impact on improving receiver performance [7].
Despite its unique capabilities and advantages, DBF technology has garnered significant attention in radar applications but is constrained by beamforming accuracy and gain. As DBF technology continues to evolve, improving its accuracy and gain has become a focal point of research and development worldwide.
Below is an overview of the current research status of DBF both internationally and within China.
Globally, DBF has been extensively studied and applied across various domains:
(1) In radar systems, NASA’s Goddard Space Flight Center has been at the forefront of developing advanced DBF synthetic aperture radar (SAR) systems in 2016. These systems employ multiple-input and multiple-output (MIMO) architectures characterized by multi-mode operation, software-defined waveform generation, DBF, and configurable polarimetry, enhancing radar performance and opening new capabilities in radar remote sensing [8].
(2) In terms of space applications, Mayco M. Dagatti and Pablo C. Marino Belçaguy from the National Commission on Space Activities (CONAE) in Argentina have been developing a DBF radar system for technological research, highlighting the global interest in DBF for space applications, most recently in 2024 [9].
(3) In algorithm development, researchers have explored the evolution of beamforming over the past twenty-five years, transitioning from convex to nonconvex optimization and from optimization to learning approaches. This progression has led to significant advancements in signal processing algorithms for various transmit/receive architectures and multidisciplinary applications [10].
In China, DBF research has also made significant strides:
(1) In adaptive beamforming, Yan Liang, Anqi Xu et al. have focused on adaptive DBF technologies, proposing system architectures based on super-resolution spatial spectrum estimation to improve performance under non-ideal conditions, as detailed in their study from 2021 [11].
(2) In hybrid beamforming, ORTEGA, E., et al. [12], Li Mingyu, Ming Lu and Chaoyu Wang et al. [13] have explored hybrid beamforming designs for intelligent transportation systems, employing alternating optimization methods to design DBF vectors and phase shifts, thereby improving communication efficiency, as described in their study from 2024.
DBF uses digital phase shifting to compensate for phase differences, caused by path differences resulting from inconsistent RF channel delays, and spatial distance differences in signals incident from a particular direction. This allows for coherent signal addition, thereby achieving the maximum energy reception in that direction and forming the beam to receive the desired useful signal. Beamforming ensures phase consistency across multiple channels by correcting the signal phases, then directly summing the multi-channel data to increase signal power. The signal-to-noise ratio (SNR) after summing the data from N channels improves by a factor of N compared to the original single-channel network. During signal transmission, noise is approximated as white noise (with strong directional interference not considered, as it is dealt with through anti-jamming techniques), and the noise figure at the output decreases following a 10 L o g N rule. The carrier-to-noise ratio (CNR) improves by 10 L o g N times, which represents the ideal DBF gain, and a detailed derivation will be provided next. Furthermore, antennas using DBF have good self-calibration and low sidelobe performance, advantages that are not present in ABF, significantly impacting the improvement of receiver performance [14,15].
DBF processes the received signals from the antenna array in the digital domain, using DBF algorithms to compute the optimal adaptive weighting vector. This directs the main lobe of the antenna pattern towards the desired direction, while steering the nulls towards interference directions, achieving spatial filtering. Array signal processing in the digital domain can use advanced digital techniques, making the processing process more flexible and controllable. When the array and target parameters are known accurately, DBF can provide an approximate optimal output SNR, enabling the antenna array to achieve good signal resolution and parameter estimation performance [6]. However, in practical applications, errors and non-ideal factors can cause deviations in the direction vector of the desired signal, leading to reduced gain or even cancellation of the desired signal, thus degrading output performance. Additionally, high computational complexity is a challenge for DBF in engineering applications. Therefore, efficient and robust beamforming algorithms have significant research and practical value [16].
In terms of DBF algorithm implementation, the FPGA implementation of DBF involves two steps: beam control and beamforming. In the beam control step, commonly used methods in the LEO satellite industry are based on prior information, with two technical approaches: one uses directional prior information, and the other uses waveform prior information. Array weighting criteria based on directional information include the BS criterion, mean signal-to-interference-plus-noise ratio (MSINR) criterion, and linearly constrained minimum variance (LCMV) criterion. In satellite navigation systems, the satellite signal direction can be computed using ephemeris data, receiver position, and array platform attitude, and combining the antenna array element positions to calculate the steering vector, thus guiding the antenna array’s main beam towards the signal direction. However, these prior information sources may have errors, such as different accuracies in ephemeris data (e.g., almanac data, broadcast ephemeris, and precise ephemeris), and receiver position estimation errors may be several meters or even tens of meters [17].
Prior information errors are a key factor limiting the performance of DBF technology. The more types of prior information errors there are, the more complex the correction process becomes, and the more demanding the correction environment. To address this, quantitative analysis of the range of prior information errors and their impact on receiver performance is necessary to simplify the calibration process for the antenna array and ensure the performance of DBF algorithms. Since prior information-based methods are limited by errors, this proposal also incorporates a method combining spatial domain search for beam control [18].
After completing the beam control step, the beamforming process begins. Beamforming involves determining the required amplitude and phase weighting coefficients for each array element in different directions. In engineering implementations, there are two main methods for calculating the weighting coefficients: real-time calculation and lookup table calculation. Real-time calculation uses certain decision criteria (e.g., detecting the signal power after beamforming) and adaptive algorithms to adjust the weighting coefficients. The advantage of this method is that it adjusts the coefficients in real time based on the synthesized signal characteristics, suppressing side lobes and optimizing the received signal. For the angle-of-arrival (AoA) estimation of low Earth orbit (LEO) satellite receiving terminals, A.F. and N.B. et al. proposed a method for coarse positioning based on AoA estimation of signals of opportunity from LEO satellites, using a dedicated hardware architecture and real-time phase interferometry, achieving angular position tracking of fast-moving spacecraft with a precision of tenths of a degree [19]. It can adapt to different application environments, but it requires high computational power and optimized hardware platforms. The lookup table method calculates the weighting coefficients for different directions through simulation analysis, stores them in memory, and retrieves the appropriate coefficients for beamforming based on specific pointing parameters. This method has the advantage of low computational load, fast execution speed, and simple algorithm design, but it cannot adjust the coefficients in real time and is less adaptable to interference signals. Recently, in the literature, there have been proposed techniques which are able to estimate parameters like the angle-of-arrival in real time using fully digital reconfigurable architectures synthesized on FPGA. Some of those have been employed to build positioning systems based on the AoA estimation of signals of opportunity coming from the LEO orbit, on which basis was the estimation of the LEO satellite position itself. However, considering that LEO satellites have short communication times and fast beam switching, the lookup table method is adopted in this proposal for LEO satellites [11].
This paper addresses the issue of suboptimal beamforming performance in digital beamforming modules of LEO satellite signal receiving terminals, where beamforming precision and gain are limited. Based on a hemispherical array for LEO satellite broadcast signal reception and processing, a beamforming method is proposed that combines prior information and spatial search for beam control, along with the use of a lookup table for beam synthesis. The method is theoretically demonstrated and experimentally validated.
The research content of this paper includes:
(1) Deriving the formulas for the SNR and noise figure in the DBF network and analyzing the case of some array elements failure. Using a two-element linear array as an example, the signal processing process of a digital radar array with two channels is demonstrated, and the final processing results are extrapolated to an N-element array scenario. The process of phase adjustment and weighted summation of multiple array signals in DBF is shown. Finally, the method for determining the beamforming weights in a spherical array antenna system is derived.
(2) Describing the beam control and beamforming synthesis implementation process in the system, which combines prior information and spatial search, and performing phase difference calculations with formula derivations. An FPGA implementation process is also described.
(3) Verifying and analyzing the beam control and beamforming algorithms in the design through an anechoic chamber experiment, including beamforming signal amplitude testing, sensitivity testing, beam uniformity testing, and beam pointing accuracy testing, and evaluating the errors in the beamforming algorithm.
The second part of the paper provides the derivation of digital beamforming weights, the third part focuses on the design of digital beam control and beam synthesis algorithms, the fourth part presents anechoic chamber experimental validation and analysis, and the fifth part offers a summary and outlook of the entire paper. The organizational structure of the entire paper is shown in Figure 2.

2. Digital Beamforming Theory Derivation

Before signal summation in DBF, the phase of the data from each channel needs to be adjusted to ensure that the phase errors are within an acceptable range. This allows for the summation of the channel data, thereby improving the received signal power and SNR. The software flow structure of DBF is divided into two steps: beam control and beamforming synthesis. The function of beam control is to align the main beam of the antenna array with the direction of the useful signal, so that the subsequent beamforming synthesis can maximize the gain of the combined useful signal. The purpose of beamforming synthesis is to combine the useful signals. In this scheme, the control method is a combination of prior information and spatial domain search, where logical control determines the beam direction. Then, the phase difference between the signals to be summed is extracted, and after compensating for the phase difference, the beamforming is completed.
Figure 3 shows a typical dual-port single-channel receiver RF front-end [16,20], where the noise power N at the output end is
N = k T S B = k ( T A + T e ) B
In the above equation, k is the Boltzmann constant, with a value of k 1.38 × 10 23   J / K ; T S is the noise temperature at the output end of the receiver; T A is the noise temperature at the input end of the receiver; and T e is the equivalent noise temperature of the receiver’s internal noise, which is equivalent to the input end. Its value is
T e = ( N F S 1 ) T A
After equivalence, the ideal receiver does not generate internal noise, that is
T e = 0
B is the monitoring bandwidth of the receiver.
One of the most commonly used detection metrics for detecting signals in noise is the signal-to-noise ratio S / N . To ensure normal reception, the signal-to-noise ratio at the receiver input S N R i must satisfy
S N R i = S i / N i M
S i and N i represent the input signal and input noise of the receiver, respectively, and M represents the recognition factor of the receiver. The minimum resolvable signal power of the receiver S min is
S min = M N i
For the purpose of illustrating the impact of different receivers on sensitivity, let M = 1 and T a = T 0 . According to Equations (1) and (3), we can obtain
S min = k T S B = k T 0 N F S B
Taking T 0 = 290 K , Equation (6) is transformed into dB form, expressed as
S min dB = 228.6 + 24.6 + 10 lg B ( MHz ) + 60 + N F S dB = 144 + 10 lg B + N F S dB
In the equation, the unit of B is MHz ; the unit of N F S is dB .
Now we extend the case of a single-channel receiver to the situation where the receiver performs beamforming on multiple received signals. The receiving array with X elements is shown in Figure 4 [15].
Assuming that the noise figure of each branch in the beamforming network is n f , the noise figure N F 0 of the beamforming end’s SNR relative to the SNR of a single branch in the beamforming network can be calculated as
N F 0 = n f 1 X
Converting Equation (8) into the dB form, we get
N F 0 d B = 10 L o g n f 10 L o g X
From the above derivation, it can be seen that the SNR at the output of the beamforming network is increased by a factor of X compared to the SNR of the single-channel input. In other words, the SNR at the output of the phased array antenna is X times higher than the SNR of the single-channel input. From Equation (9), it can be seen that the noise figure at the output decreases according to the rule 10 L o g X , meaning that the corresponding receiver performance improves by 10 L o g X . In practical engineering, the receiver performance can also be improved by increasing the antenna aperture area, performing coherent signal accumulation, and canceling out uncorrelated noise [15,16,17].
In the above derivation process, for the sake of simplicity, assumptions and approximations were made in Equations (7) and (9). However, in actual engineering problems, the inconsistencies in amplitude and phase between channels can lead to discrepancies between the actual and theoretical calculations. Nevertheless, this does not affect our ability to use the derived results for the analysis and design of the phased array antenna receiver.
Figure 5 illustrates the signal processing flow of a digital array radar with two signal paths [17,20], using a two-element linear array as an example [21,22,23].
DBF is implemented in baseband in digital form. By applying appropriate delay or phase shift, the desired signal incident from a certain direction can be added in phase to produce maximum output. From the previous derivation of beamforming gain and noise figure, it can be concluded that for a DBF network with two signals which is shown in Figure 5, the signal strength after beamforming is
x 7 ( t ) = x 6 , 1 ( t ) + x 6 , 2 ( t )
When x 6 , 1 ( t ) and x 6 , 2 ( t ) are coherently added, the signal strength of DBF can reach its maximum value, which is twice the original expected direction of the input signal, that is,
x 7 max ( t ) = x 6 , 1 ( t ) + x 6 , 2 ( t ) φ ( x 6 , 2 ) = φ ( x 6 , 1 ) = 2 x 6 , 1 ( t )
According to Equation (9), the noise figure decreases by 10 L o g 2 times. Extending this to an N-element array, the gain becomes N times the original, and the noise figure decreases by 10 L o g N . For the 32-element spherical array antenna in this design, where N = 32 , the summed signal strength becomes 32 times that of the original single reception channel.
For the beamforming network of two signals shown in Figure 5, the key to beamforming lies in determining the phase shift values φ x 6 , 1 and φ x 6 , 2 in Equation (11). In practical engineering applications, the problem of determining the phase shift values is transformed into the problem of determining the beamforming weights for each signal. Therefore, in the two-signal beamforming network, the determination of the phase shifts φ x 6 , 1 and φ x 6 , 2 can be simplified to the determination of the beamforming weights a and b . The process of phase correction for a single channel to achieve DBF inside the FPGA is shown in Figure 6. The entire DBF module operates at a rate of 200 M, with the NCO using a 32-bit control word and a 6-bit bit width, essentially functioning as a complex multiplier. All operations are performed on the JFM7K325T chip produced by Fudan Microelectronics (Shanghai, China), which contains a large number of DSP units to handle multi-beam digital down-conversion and phase-shifting processing. The implementation method is that the signal is first multiplied by the local NCO to obtain the I/Q signals. Then, the I/Q data is multiplied by the beamforming weights a and b using complex multiplication to obtain the I/Q signals. After the 32 signals are summed, filtering is applied to obtain the final synthesized beam, completing the beamforming function.
In the case of a beamforming network with N channels, the beamforming weight for each channel signal needs to be determined. For the LEO satellite broadcast signal receiving terminal in this design, a spherical cap array is used for the antenna array, and the specific derivation process for the beamforming weights is as follows.
Assume there are N mutually independent far-field input signals, with one desired signal and N 1 interference signals. The working wavelength is denoted as λ .
In the three-dimensional coordinate system, let ( r x k , r y k , r z k ) represent the coordinates of the k -th antenna element, where x , y , and z correspond to the three directions in three-dimensional space. The beam pointing direction is denoted as ( θ 0 , φ 0 , δ 0 ) , as shown in Figure 7 [18,24,25].
Define ( u 0 , v 0 , w 0 ) as the projection components of the beam pointing direction ( θ 0 , φ 0 , δ 0 ) on the x , y , and z axes; ( u n , v n , w n ) are the projection components of the incident wave direction ( θ n , φ n , δ n ) on the x , y , and z axes; then ( u , v , w ) = ( sin θ cos φ , sin θ sin φ , cos θ ) .
Let ω k be the analog complex weighting coefficient of the phase shifter for the k -th antenna element, s n ( t ) be the time-domain signal of the n -th signal source, and n ( t ) be the spatial Gaussian white noise signal of the antenna array. The output signal of the antenna array can be expressed as
x ( t ) = k = 1 K ω k * ( u 0 , v 0 , ω 0 ) n = 1 N e j 2 π λ ( r x k u n + r y k v n + r z k w n ) s n ( t ) + n ( t )
Next, we derive the coordinates of the antenna array’s radiation pattern.
Let the relative coordinates of the k -th element relative to the first element be ( r x k ' , r y k ' , r z k ' ) , then ω k can be expressed as
x ( t ) = e j 2 π λ [ r x k ' ( u u 0 ) + r y k ' ( u u 0 ) + r z k ' ( w w 0 ) ]
Then the antenna array radiation pattern function with the beam pointing at ( θ 0 , φ 0 , δ 0 ) is
F u 0 , v 0 , w 0 ( u , v , w ) = k = 1 K e j 2 π λ [ r x k ' ( u u 0 ) + r y k ' ( u u 0 ) + r z k ' ( w w 0 ) ]
Let the absolute position coordinates (starting coordinates) of the first element be ( r x 0 , r y 0 , r z 0 ) , and the coordinates of the k -th element be ( r x k , r y k , r z k ) = ( r x k ' + r x 0 , r y k ' + r y 0 , r z k ' + r z 0 ) , then Equation (12) can be transformed as
x ( t ) = n = 1 N F u 0 , v 0 , w 0 ( u n , v n , w n ) e j 2 π λ ( r x 0 u n + r y 0 v n + r z 0 w n ) s n ( t ) + n ( t )
The DBF complex weight vector for an antenna array with M elements is
ω H = [ ω 0 , ω 1 , ω 2 , , ω M 1 ]
The output signal after DBF of the antenna array is
y ( t ) = ω H x ( t )
Ignoring the configuration of the spherical cap array for now and treating the array as a regular cubic structure, let the number of elements along the x , y , and z axes be K x , K y , and K z , respectively. Let the element spacing along the x , y , and z axes be d x , d y , and d z , respectively. Then, the beam output in the direction of ( u , v , w ) is
y ( u , v , w , t ) = k x K x 1 k y K y 1 k z K z 1 e j 2 π λ ( d x K x u + d y K y v + d z K z w ) x ( t )
By performing the discrete Fourier transform (DFT) on the output signal of the antenna array, we can obtain
X ( l 1 , l 2 , l 3 , t ) = k x K x 1 k y K y 1 k z K z 1 e j 2 π ( k x K x l 1 + k y K y l 2 + k z K z l 3 ) x ( t )
where l 1 = 0 , 1 , 2 , , K x 1 , l 2 = 0 , 1 , 2 , , K y 1 , l 3 = 0 , 1 , 2 , , K z 1 .
By comparing Equation (18) and Equation (19), it can be concluded that the output of the antenna array DBF and the DFT of x ( t ) have a direct correspondence. If the DFT of the relevant channels shows a large signal output, it can be inferred that there is a target or interference in the direction corresponding to this beamforming direction.
By comparing Equation (15) and Equation (19), we get
u n = λ l 1 K x d x , ( l 1 = 0 , 1 , 2 , , K x 1 ) v n = λ l 2 K y d y , ( l 2 = 0 , 1 , 2 , , K y 1 ) w n = λ l 3 K z d z , ( l 3 = 0 , 1 , 2 , , K z 1 )
From Equation (20), it can be seen that by detecting and making decisions on the DFT output and using the correspondence between the DFT output channels and the angles given by this equation, the results of interference detection or direction-of-arrival (DOA) can be obtained. Subsequently, the beamforming weights can be determined based on the above results [26,27].
Now, consider the scenario of a spherical cap array. The previously discussed regular cubic array is transformed into a conformal spherical cap array coordinate system through coordinate transformation. A schematic diagram of spherical coordinates is shown in Figure 8 [27,28].
Assume that the initial coordinates of the k -th antenna element in Figure 7 are ( r x k , r y k , r z k ) . After applying a scaling transformation, the x -axis is scaled by a factor of i , the y -axis by a factor of j , and the z -axis by a factor of k . Then, the coordinates are mapped to the conformal spherical cap array coordinates via a spherical mapping matrix. The relationship between the processed coordinates ( q x k , q y k , q z k ) and the initial coordinates is given by
q x k q y k q z k = sin θ cos φ 0 0 0 sin θ sin φ 0 0 0 cos θ i 0 0 0 j 0 0 0 k r x k r y k r z k
Let the spherical mapping matrix be A = sin θ cos φ 0 0 0 sin θ sin φ 0 0 0 cos θ .
The scaling matrix B = i 0 0 0 j 0 0 0 k , then
q x k q y k q z k = A B r x k r y k r z k
That is
r x k r y k r z k = A B 1 q x k q y k q z k
Then the steering vector of the antenna array can be expressed as
α k ( u , v , w ) = exp j 2 π λ r x k r y k r z k 1 u v w = exp j 2 π λ r x k ' r y k ' r z k ' 1 u ' v ' w '
where u , v , w T = A B 1 T u , v , w T . After the elements of the regular cubic array undergo scaling and mapping transformations, the element spacings d x , d y , and d z of the conformal spherical cap array antenna satisfy the following relationships with the original coordinate system’s element spacings d x , d y , and d z :
d x d y d z = A B d x d y d z

3. Digital Beam Control and Beamforming Algorithm Design

In Section 1, it was mentioned that the FPGA implementation of DBF algorithms includes two steps: digital beam control and beam synthesis. The design of the beam control and beam synthesis algorithms will be introduced separately below.
In this system, the satellite ephemeris is known. Based on the current time and satellite ephemeris, the satellite’s position and velocity in the inertial coordinate system at the current moment are calculated using ephemeris processing software. The receiver terminal’s location and current time are obtained through the BD/GPS satellite navigation system, while attitude information is acquired via the receiver terminal’s attitude system. Since satellite ephemeris, terminal position, and attitude are expressed in different coordinate systems, they need to be converted into the same coordinate system for pointing calculations. The satellite ephemeris is expressed in the inertial coordinate system, navigation positioning uses the geographic coordinate system, and attitude measurement adopts the body coordinate system. To simplify management and identification, all coordinate systems are transformed into the geographic coordinate system. After obtaining the receiver terminal’s current position and attitude, the pointing parameters of the satellite relative to the terminal can be calculated. The beamforming coefficients are then determined based on these pointing parameters to achieve beam control [29].
In the prior information mode, since real-time ephemeris data cannot be obtained, the beam guidance accuracy is insufficient. Before transitioning to beam tracking, a beam acquisition process is required to achieve relatively high beam alignment accuracy, which is referred to as coarse beam tracking. Coarse beam tracking uses a conical scanning method and amplitude comparison angle measurement to obtain a relatively accurate satellite alignment angle ( Φ ( k ) , Θ ( k ) ) . If the difference between two consecutive satellite alignment angles is less than a certain threshold (e.g., 2°) and the satellite baseband signal is successfully demodulated, the system switches to the fine tracking mode; otherwise, it proceeds to the next iteration. If the number of iterations exceeds a certain limit, coarse tracking is deemed to have failed, and the system reverts to the initial guidance phase.
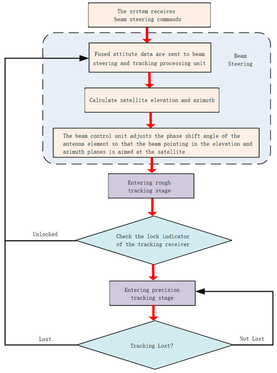
In the prior information mode, the receiver terminal uses the satellite ephemeris and attitude unit to provide information (including the carrier’s geographic longitude, latitude, heading angle, roll angle, and pitch angle) for geographic positioning. In this solution, the receiver terminal’s location and current time are obtained through the BD/GPS satellite navigation system, and attitude information is acquired through the receiver terminal’s attitude system. After obtaining the required information, the azimuth and elevation geographic angles of the antenna pointing towards the satellite are calculated in real time. Through coordinate transformations (converting the satellite ephemeris, terminal position, and attitude expressed in different coordinate systems into the same geographic coordinate system), the geographic angles pointing towards the satellite are transformed into antenna angles. These transformed antenna angles are used as target angles in the broadband positioning loop for closed-loop control, ensuring the antenna aligns with the satellite. Beam direction control in both the elevation and azimuth planes is achieved using beam controllers. After beamforming, spreading spectrum determination is performed. If the determination is valid, feedback is provided to the beam pointing module, and the above process is repeated. If the determination is invalid, a pass determination is performed. If the pass determination is invalid, the operation ends; if it is valid, the process jumps to spatial search. The beam guidance and tracking process is illustrated in Figure 9 [30].
Beam control based on spatial search employs a scanning beam to sweep across the spatial domain, determining the spatial direction of useful signals through power estimation. The basic principle of the beam acquisition technique based on spatial search proposed in this scheme is as follows:
When the system enters the mode of receiving satellite signals, a scanning beamformer performs multiple scans across different positions in the entire spatial domain, forming multiple intersecting beam projections. Each position outputs an estimated signal power value. By comparing the power values from all outputs, the approximate direction of the incoming signal can be estimated. The schematic diagram of the principle is shown in Figure 10.
In Figure 10, the number of beams is determined based on the monitored angular range and the angular interval between adjacent intersecting beam directions [31]. For the receiving terminal, the monitored angular range is set to [ 15 ° , 15 ° ] , which corresponds to the coverage of a single beam. If the number of beams is N , the entire monitored angular range is evenly divided into N 1 angular intervals according to the principle of uniform division, as shown in Figure 11.
For this system, during the actual debugging process, setting a single beam coverage range of ±15° is sufficient for beam resolution. If higher resolution is required, a narrower beam coverage can be set, but this is unnecessary for this project. If the signal comes from a direction outside this range, it will be identified as belonging to an adjacent beam, and the beamforming process will continue. The system will not become “blind”, but the final beamforming effect may be impacted. This involves a balance between beam resolution and computational resources. If the beam resolution is set too large, it will affect the beamforming performance; if set too small, it will consume more computational resources. Therefore, setting a single beam coverage range of ±15° here is the result of a well-considered trade-off during debugging.
For the same input signal, among the output signals of the beams shown in Figure 11, there is always a pair of adjacent beams where one outputs the maximum signal and the other the second-largest signal. Comparing the power of these two signals allows for determining the direction-of-arrival (DOA) of the signal.
This system adopts a beam acquisition and tracking scheme that primarily relies on prior information calculations supplemented by spatial domain searches. The beam control process begins by operating in a mode based on prior information. Once beamforming based on prior information starts, the system first calculates the beam directions for different satellites using prior data. It then retrieves the corresponding beamforming parameters for each satellite through a lookup table based on the calculated beam directions. The derivation process for the beamforming parameters will be detailed in the following section. Subsequently, the beamforming parameters are assigned to the beamforming channels of different satellites. Finally, spread-spectrum acquisition is performed on the beam data to validate the effectiveness of the beamforming. If the validation fails, the system determines whether the satellite has passed. If the satellite has already passed, the beam control process ends; otherwise, it switches to beam control based on spatial domain search [11].
When beam control based on spatial domain search begins, the system first initializes the process using predefined beam direction parameters to achieve beam acquisition for different satellites. It then searches within a certain angular range offset from the acquired beam directions for each satellite. The search results undergo spread-spectrum tracking verification and power comparison. The beam direction with the highest power is selected as the tracking result and assigned to the corresponding satellite’s beamforming channel [30,32].
The overall flowchart of the beam control process is shown in Figure 12.
After completing the beam control process, the system transitions to the beam synthesis process. As described in Section 1, the primary task of beam synthesis is determining the amplitude and phase weighting coefficients for array element signals in different directions. In this scheme, beam synthesis is implemented using a lookup table method. The lookup table-based beam synthesis approach stores the DBF parameters in RAM. In this design, the DBF parameters are updated every 5 ° change in elevation or azimuth angles [33].
The spherical-cap antenna array in this design has an elevation angle range of 15 ° ~ 85 ° and an azimuth angle range of 5 ° ~ 360 ° . Thus, the parameters are divided into 85 15 / 5 + 1 × 360 5 / 5 + 1 = 1080 groups. Actual verification ensures that within a 5 ° range, the DBF gain variation does not exceed 1.5 dB. The DBF parameter bit width is 10 bits, corresponding to an elevation angle precision of 90 ° / 1024 = 0.09 ° per bit and an azimuth angle precision of 360 ° / 1024 = 0.35 ° per bit.
During data reception, signals undergo processing through the antenna, mixing, cable transmission, amplification, filtering, and ADC sampling, which introduces phase shifts. Thus, when determining the beamforming weights, the hardware-induced phase offsets must be considered. These phase offsets are determined through phase detection. For this issue, Yao Yuan et al. proposed a technique that simultaneously implements mutual coupling compensation and beamspace transform in a digital antenna array with low complexity [34]. Robert W. and Marco K. et al. proposed a method that uses precomputed lookup tables and satellite orbital positions for prediction, reducing the fixed C/N margin in adaptive coding and modulation systems by eliminating the time delays for signal transmission and modulation and coding rate switching [35]. By inputting signals with the same frequency, phase, and source into all channels, the phase differences between channels can be calculated using a phase reference method, yielding the phase values that require compensation [19].
Simulations show that with a 25 MHz signal, the final phase measurement error is less than 0.0002 radians. The corresponding time error is at the picosecond level, under 10 ps, meeting precision requirements. The method for extracting phase differences is illustrated in Figure 13 [36,37].
After the FPGA chip samples the raw data via the ADC, it performs down-conversion processing. The 31 ADC signals are uniformly down-converted to baseband signals and then passed through an FIR (low-pass filter) to filter out high-frequency components, retaining only the desired baseband signals. Each signal is then multiplied with the reference signal in a complex operation to produce two IQ signals containing phase differences. Finally, integration and ARCTAN2(Q/I) operations are performed to obtain the desired phase difference angles for the 31 channels [38].
The phase difference calculation formulas are derived based on Figure 13 as follows:
Let the signal frequency be f , the initial phase be φ , and the signal amplitude be A .
The magnitude of the input signal for the n -th channel ( n = 1 ~ 31 ) after ADC sampling can be expressed as:
S n = A n sin ( 2 π f + φ n )
The magnitude of the reference signal can be expressed as:
S R e f = A R e f sin ( 2 π f + φ R e f )
The above signals (24) and (25) are processed for down-conversion, resulting in the I -channel and Q -channel signals for the n -th input signal and the reference signal, respectively, as follows:
The n -th input signal channel:
I -channel:
S n , I = cos [ 2 π ( f f D D S ) + ( φ φ D D S ) ] + cos [ 2 π ( f + f D D S ) + ( φ + φ D D S ) ]
Q -channel:
S n , Q = sin [ 2 π ( f f D D S ) + ( φ φ D D S ) ] + sin [ 2 π ( f + f D D S ) + ( φ + φ D D S ) ]
Reference signal channel:
I -channel:
S R e f , I = cos [ 2 π ( f f D D S ) + ( φ R e f φ D D S ) ] + cos [ 2 π ( f + f D D S ) + ( φ R e f + φ D D S ) ]
Q -channel:
S R e f , Q = sin [ 2 π ( f f D D S ) + ( φ R e f φ D D S ) ] + sin [ 2 π ( f + f D D S ) + ( φ R e f + φ D D S ) ]
Subsequently, the above signals (26)–(29) are passed through a low-pass filter to remove high-frequency components, retaining the low-frequency signals, as shown below:
The n -th input signal channel:
I -channel:
S n , I , L P F = cos [ 2 π ( f f D D S ) + ( φ n φ D D S ) ]
Q -channel:
S n , Q , L P F = sin [ 2 π ( f f D D S ) + ( φ n φ D D S ) ]
Reference signal channel:
I -channel:
S R e f , I , L P F = cos [ 2 π ( f f D D S ) + ( φ R e f φ D D S ) ]
Q -channel:
S R e f , Q , L P F = sin [ 2 π ( f f D D S ) + ( φ R e f φ D D S ) ]
Since the signals are down-converted to zero frequency, we have:
f = f D D S
Therefore, Equations (30)–(33) can be simplified to:
The n -th input signal channel:
I -channel:
S n , I , L P F = cos ( φ n φ D D S )
Q -channel:
S n , Q , L P F = sin ( φ n φ D D S )
Reference signal channel:
I -channel:
S R e f , I , L P F = cos ( φ R e f φ D D S )
Q -channel:
S R e f , Q , L P F = sin ( φ R e f φ D D S )
To obtain the phase difference of the n -th channel, the input signal of that channel needs to be multiplied by the reference channel signal in a complex operation as follows:
S = ( S n , I , L P F + j S n , Q , L P F ' ) ( S R e f , I , L P F ' + j S R e f , Q , L P F ' )
The I -channel and Q -channel signals of the output channel are respectively:
I -channel:
S I = cos [ ( φ 1 φ D D S ) ( φ R e f φ D D S ) ] = cos ( φ 1 φ R e f )
Q -channel:
S Q = sin [ ( φ 1 φ D D S ) ( φ R e f φ D D S ) ] = sin ( φ 1 φ R e f )
Using the arctan2 function, the phase difference of the n -th channel signal can be calculated as follows:
φ n φ R e f = arctan 2 ( S Q , S I )
The receiving terminal is equipped with 31 receiving channels. After each channel receives the raw data, it first undergoes ADC sampling, followed by down-conversion processing to shift each signal to zero frequency. The signal is then passed through a low-pass filter to remove high-frequency components while retaining the zero-frequency signal. Subsequently, complex multiplication is performed, where each signal is multiplied with a reference signal. The I and Q channels obtain two signals, respectively, containing phase difference information. Finally, integration and arctan2 operations are performed to determine the phase difference for each signal. Each receiving channel adjusts its phase based on this phase difference, completing the beamforming process [29].
In the design of the LEO satellite broadcast signal reception terminal in this article, the K7 series high-capacity FPGA produced by Fudan Microelectronics was chosen, with the model number JKM7K325T. The beamforming algorithm was implemented on this chip, which provides a large resource margin, including 840 DSPs, 50,950 slices, 890 18K RAM blocks, 326,080 logic units, and 500 I/O ports. With the use of two chips, less than 15% and 20% of the resources are required to complete the beamforming and tracking of five satellite signals, and the system can be expanded to support 12 to 24 signals.
The beamforming process involves 32 DDCs and more than five beam vector weight accumulations. The frequency-shifting algorithm, which replaces multipliers with logic resources and is widely used in spread-spectrum receivers, greatly reduces the power consumption of DDC resources. Traditional DDC algorithms use fixed-point multiplication, which consumes significant multiplier resources. However, for spread-spectrum receivers, the algorithm proposed in this paper can be implemented using equivalent logic resources, thereby greatly reducing resource consumption. The total resource consumption for the 32-channel DDC is only 128 × 32 slices = 4096 slices.
For the beam vector weighted accumulation of multiple channels, complex weighted accumulation is used. Each channel requires four multiplications, consuming two 18 × 18-bit multipliers, and each channel requires ten array elements for phase synthesis, thus consuming 10 × 2 = 20 18 × 18-bit multipliers. Therefore, for 10 beamforming channels, only 200 multipliers are required. Since the JKM7K325T chip has 840 multipliers, this is well within its resource capacity. In terms of complex addition, 10 complex additions are needed, consuming 10 × 64 = 640 slices.
Therefore, in terms of multipliers, up to 32 beamforming channels can be supported. In terms of slice usage, at least 64 beamforming channels can be supported, and considering the DSP resources, the chip can support the simultaneous beamforming of up to 32 satellites.
Thus, the optimized DDC and beamforming algorithms significantly reduce the FPGA resource consumption (especially multipliers), enabling the implementation of up to 32 beamforming channels on this chip. Currently, only five channels are used, consuming only 15% of the resources, leaving significant room for expansion.
Based on the above description of chip resource utilization, the computational and memory resources required for the digital beamforming process, as well as those available on the FPGA chip, are shown in Table 1.

4. Experimental Verification and Analysis

This section describes the anechoic chamber experimental validation and analysis of the beam control and beamforming algorithms designed in Section 3. The experiments included tests on beamforming signal amplitude, beamforming sensitivity, beam uniformity, and beam pointing accuracy, as well as error evaluation and analysis of the algorithms. The experiments were conducted in a microwave anechoic chamber using the three-meter method. The chamber had a shielding effectiveness of ≥89 dB in the range of 14 kHz to 40 GHz, a normalized site attenuation (NSA) of ≤4 dB in the range of 30 MHz to 1 GHz, a site voltage standing wave ratio (SVSWR) of ≤5.5 dB in the range of 1 GHz to 18 GHz, and a field uniformity (FU) of <4 dB in the range of 80 MHz to 18 GHz. The chamber temperature was controlled between 15 °C and 35 °C, with relative humidity (RH) maintained between 20% and 80%, and an atmospheric pressure of 101.4 kPa. The RF signal source used was the Agilent E4421B model (Shenzhen, China), and the spectrum analyzer used for measuring line loss was the Rohde & Schwarz FSV model (Shenzhen, China). The actual setup for the anechoic chamber tests is shown in Figure 14, and the equipment connection topology is illustrated in Figure 15.
(1)
Beamforming Signal Amplitude Test
In an anechoic chamber, tests were conducted on S-band signals to be received in a practical engineering project. The signal was modulated using BPSK, with the left-hand circular frequency at 2.242 MHz and the right-hand circular frequency at 2.294 MHz. The beamforming channels of the phased array receiving terminal processed the collected raw data for beamforming, yielding gains consistent with theoretical predictions. Figure 16 shows the waveform of the raw data processed using MATLAB R2017b, Figure 17 illustrates the waveform after weighted phase shifting, and Figure 18 displays the waveform after summation in the desired direction.
Anechoic chamber test results show that the peak amplitude after beamforming, as illustrated in Figure 18, is 31.76–33.04 times that of a single receiving channel. This result is consistent with the theoretical calculations in Section 2.
(2)
Beamforming Sensitivity Test
Sensitivity is defined as the minimum signal power that allows the receiver to meet the capture and tracking criteria (achieving capture, tracking, frame synchronization without losing lock, and a bit error rate better than 10−6). This test evaluates the receiver’s sensitivity in beamforming mode.
The sensitivity test was conducted for the following elevation and azimuth angles: ( 10 ° ,   90 ° ) , ( 10 ° ,   18 0 ° ) , ( 10 ° ,   27 0 ° ) , ( 45 ° ,   0 ° ) , ( 45 ° ,   9 0 ° ) , ( 45 ° ,   18 0 ° ) , ( 45 ° ,   27 0 ° ) , ( 63 ° ,   35 0 ° ) , ( 90 ° ,   0 ° ) , ( 90 ° ,   9 0 ° ) , ( 90 ° ,   18 0 ° ) , and ( 90 ° ,   27 0 ° ) . Due to the elevation angle coverage range of the array antenna being from 10° to 90° and the azimuth angle coverage range being from 0° to 360°, selecting these angles roughly covered the entire coverage range of the airspace.
Sensitivity tests were performed sequentially for three operating frequencies:
Right-hand circular polarization at 2294.75 MHz, right-hand circular polarization at 2242.8 MHz, and left-hand circular polarization at 2242 MHz.
The test results for carrier-to-noise ratio C N R , bit error rate P 0 within one minute, and calculated sensitivity P min are summarized in Table 2. The formula for calculating sensitivity P min is
P min = 50 + G t L a L b L c L d
where G t represents the antenna’s transmission power, and here G t = 11   dB ; L a represents polarization loss, and here L a = 0 ; L b represents cable loss; L c represents the attenuation value set by the attenuator; L d represents spatial attenuation, and its calculation formula is:
L d = 32.44 + 20 lg f ( MHz ) + 20 lg D ( km )
where f represents the frequency of the working signal, measured in MHz, and D represents the distance from the center of the spherical cap array to the anechoic chamber’s simulated source, measured in km.
From the experimental results in Table 1, it can be observed that the beamforming algorithm used in this scheme achieves a measured beamforming sensitivity of less than −133 dBm for each illumination angle.
Compared with other beamforming methods, the MVDR method is used for DBF with the array antenna. Due to the sensitivity of the MVDR beamformer to the mismatch between theoretical and actual direction vectors, the beamforming sensitivity at all tested angles only reached about −125 dBm. By using a beamforming method based on prior information and spatial domain search, the sensitivity was improved by approximately 8 dB. Before introducing the spatial domain search-based beamforming method, the beamforming sensitivity at all test angles using only the prior information-based method was greater than −129 dBm. After its introduction, the sensitivity improved by more than 4 dB.
(3)
G/T Value Testing
The G/T value refers to the ratio of gain to noise temperature, which is used to measure the receiving capability of an antenna under noise temperature conditions. To verify the beamforming effect of the receiving antenna array, G/T value tests were conducted at various angles for the antenna array. The testing was carried out through an equivalent sensitivity method: that is, by first measuring the sensitivity of the receiving terminal along the beam axis, and then using the equivalent conversion formula for G/T values to obtain the G/T value of the receiving terminal. Since the G/T value in a digital phased array beamforming system is typically not directly measurable, the method of calculating G/T values through equivalent sensitivity is employed here. Given that the typical indicator for G/T values in a digital phased array beamforming system is G / T 9   dB / K , the following deduction of the required sensitivity value is based on the G/T indicator.
The relationship between the input signal power Ps of the receiving terminal antenna and the output signal E b / N 0 is
E b R b N 0 = P S G K T
In which E b is the energy per bit, R b is the information bit rate, K is the Boltzmann constant, G is the antenna gain, and T is the antenna noise temperature.
Equation (47) can be expressed in dB form as
E b / N 0 ( dB ) + 10 lg R b = P s ( dB ) + G / T ( dB ) K ( dB )
By moving the other terms to the other side of the equation, we get
G / T ( dB ) = E b / N 0 ( dB ) + 10 lg R b + K ( dB ) P s ( dB )
From Equation (49), it can be seen that when the sensitivity P s ( dB ) is taken, E b / N 0 ( dB ) reaches the theoretical demodulation threshold corresponding to the DBF system, and the theoretical demodulation threshold can be broken down into
E b / N 0 ( dB ) = E b / N 0 ( theoretical ) G b + L
In which, G b represents the coding gain, and L represents the demodulation loss.
Substituting Equation (50) into Equation (49) yields the sensitivity expression formula with G / T value as
G / T ( dB ) = E b / N 0 ( theoretical ) G b + L + 10 lg R b + K ( dB ) P min
By moving P min to the left side of the equation and G / T to the right side in Equation (51), we obtain the conversion formula for G / T value:
P min = E b / N 0 ( theoretical ) G b + L + 10 lg R b + K ( dB ) G / T ( dB )
In the above formula, the selection criteria for each parameter are as follows:
  • E b / N 0 ( theoretical ) : The system information bit SNR at a bit error rate (BER) of 10−6. For the differential QPSK system in question, the value is taken as 10.8 dB;
  • G b : Coding gain, theoretically taken as 4.2 dB;
  • R b : Information bit rate, for this system, taken as 80,000 bps;
  • L : Despreading and demodulation decoding loss, for this system, taken as 1 dB;
  • K : Boltzmann constant, for this system, taken as 1.381 × 10−23 W/Hz/K.
In Equation (51), when calculating P min in dBm units, the value of K should be taken as:
K = 10 lg 1000 1.381 × 10 23 = 198.598
In summary, based on Equation (52), at a symbol rate of 40 kbps (corresponding to an information rate of 80 kbps), after substituting the required specifications for G / T 9   dB / K , the required sensitivity threshold can be obtained as:
P min 10.8 4.2 + 1 + 10 lg 80,000 198.598 + 9 = 132.97 ( dBm )
That is, when the sensitivity is better than −132.97 dBm, its G / T value meets the specification requirements of G / T 9   dB / K . From the results of the beamforming sensitivity test in part (2), it can be seen that the measured beamforming sensitivity at each irradiation angle is less than −133 dBm, which meets the actual requirement of sensitivity better than −132.97 dBm.
The calculated G/T values for each irradiation angle at three frequency points are shown in Table 3.
From the test results in Table 3, it can be seen that the measured G/T values at all irradiation angles for the three frequency points in the test all meet the requirement of being greater than −9 dB/K.
(4)
Beam Uniformity Test
The uniformity of beam gain was tested for various beam pointing angles (spatial coverage: elevation angles 10 ° ~ 90 ° , azimuth angles 0 ° ~ 36 0 ° ). The CNR of the receiver was used as the basis for beam gain. With a step size of 10°, the uniformity (i.e., the difference between the maximum and minimum values) is required to be within ±3 dB.
After importing the test script, the extraction and recording of the CNR for all angles were automatically completed. The CNR variation curves over time for all angles at three operating frequencies are shown in Figure 19. Among them, the uniformity of the right-hand circularly polarized signal at the operating frequency f = 2294.75   MHz is 2.379°, the uniformity of the right-hand circularly polarized signal at f = 2242.8   MHz is 2.986°, and the uniformity of the left-hand circularly polarized signal at f = 2242   MHz is 2.997°.
From the experimental results in Figure 19, it can be seen that the beamforming algorithm used in this scheme achieves a beam uniformity of less than 3° at all three operating frequencies.
Compared with other beamforming methods, the MVDR method is used for DBF with the array antenna. Due to the sensitivity of the MVDR beamformer to the mismatch between the theoretical and actual direction vectors, the beamforming consistency at the three frequency points mentioned above is greater than 5°. However, by using the beamforming method proposed in this paper, which combines prior information and spatial domain search, the beamforming consistency is improved by more than 2°.
(5)
Beam Pointing Accuracy Test
Test Principle: At a specified frequency, a beam is formed to point to the theoretical beam pointing angle r 1 within the range of pointing angles. The actual measured beam pointing angle is r 2 , where r 2 is defined as the elevation angle (the angle between the direction and the XoY-plane), as shown in Figure 20.
The beam pointing error e for this instance (i.e., the angle between the two beam pointing vectors r 1 and r 2 ) is
e = arccos { sin θ 1 cos φ 1 , sin θ 1 sin φ 1 , cos θ 1 sin θ 2 cos φ 2 , sin θ 2 sin φ 2 , cos θ 2 } T
To assess the beam pointing accuracy, the antenna turntable should be turned to align the vertex of the spherical antenna with the auxiliary transmitting antenna. At this point, the pointing angle in the beam control system is recorded as the theoretical pointing angle. Adjusting the turntable in 0.5-degree steps determines the pointing angle that maximizes the CNR, and the beam pointing error (i.e., beam pointing accuracy) for this test is calculated using Equation (55). The process is repeated five times and the maximum value is taken as the beam pointing accuracy for this angle. The test angle and frequency are changed, and repeated experiments are conducted. The test results are shown in Table 4.
From the experimental results in Table 4, it can be observed that the beamforming algorithm used in this scheme achieves measured elevation and azimuth angle errors of less than 2°, with beam pointing errors also less than 2°.
(6)
Evaluation of DBF Errors
The quality of the antenna radiation pattern directly affects the performance of the DBF system. Therefore, forming a high-quality radiation pattern is the primary goal of a DBF system. However, various random errors, systematic errors, and interferences in the antenna array significantly impact the radiation pattern. Hence, assessing the influence of these errors on the overall DBF system is crucial.
In general, amplitude and phase errors follow certain distributions. For example, amplitude errors between channels often follow a normal distribution, while phase errors follow a random uniform distribution. To further investigate the effects of amplitude and phase errors on beam pointing and sidelobe levels, it was assumed here that amplitude and phase errors follow Rayleigh distribution, normal distribution, and uniform random distribution, respectively. The variations in the beam radiation pattern when errors exist in different channels were analyzed.
The analysis below examines the scenarios and optimization methods when amplitude and phase errors exist in different channels. From Figure 21 and Figure 22, it can be seen that when amplitude and phase errors are present in different channels, both the sidelobe level and beam pointing of the radiation pattern undergo significant changes. The elements near the center of the array have a more substantial impact on the radiation pattern. As elements move closer to the center of the array, beam pointing errors become larger, and sidelobe levels increase.
Therefore, in practical design, the positions of channels need to be adjusted based on the amplitude and phase differences between each channel and the reference channel. Channels with larger errors should be placed at the edges of the array during beam synthesis. This approach reduces the impact of errors on the radiation pattern, thereby improving system accuracy.
The variations in sidelobe levels and beam pointing deviations of the radiation pattern when both amplitude and phase errors are present are analyzed below, as shown in Figure 23 and Figure 24.
Further comparison reveals that phase errors play a decisive role in beam pointing. As phase errors increase, beam pointing deviations also increase. Conversely, amplitude errors primarily determine sidelobe levels. Moreover, when amplitude and phase errors follow different distribution patterns, their impact on the radiation pattern varies accordingly.
Since the sidelobe level and beam pointing deviation after beamforming are proportional to the amplitude and phase errors between channels, we need to determine the amplitude and phase errors based on the system’s performance requirements. The higher the performance requirements, the smaller the amplitude and phase errors must be.

5. Conclusions and Outlook

This paper investigates the application of DBF technology in the signal processing flow of LEO satellite broadcast signal reception terminals. The study focuses on the theoretical validation and process design of a beam control method that combines prior information with spatial search and a beamforming algorithm based on lookup tables. The beamforming results are experimentally validated and analyzed. The experimental results show that the measured beamforming sensitivity at all incident angles is below −133 dBm and the G/T values are all greater than −9 dB/K, the beam uniformity at three operating frequencies is less than 3°, and the measured errors in pitch and azimuth angles are both below 2°. The beam pointing error is also below 2°.
Although the proposed DBF algorithm performs well in LEO satellite reception experiments, there remain areas for improvement:
(1) Lookup Table Dependency: The current beamforming relies on lookup tables, which may encounter issues such as excessive computational demands or delayed parameter updates in large-scale arrays and complex environments. Future work could explore integrating machine learning methods to develop more intelligent beamforming algorithms, reducing computational complexity and enhancing real-time performance.
(2) Accuracy and Stability in High-Dynamic Environments: Beam control precision and stability remain challenging, especially when errors exist in prior information or attitude data, potentially causing significant pointing errors. Introducing real-time feedback mechanisms and multi-sensor fusion technologies could further enhance tracking accuracy and stability.
(3) Expanding Experimental Scenarios: Current experiments are limited to relatively simple environments with constrained angular ranges and frequencies. Broader validation in complex real-world scenarios, particularly under challenging electromagnetic environments, is essential to evaluate the system’s interference resistance and performance stability.
DBF technology has broad prospects in LEO satellite signal reception. With continuous technological development and innovation, its application scope will expand further, providing robust technical support for the future development of satellite communications and navigation applications.

Author Contributions

Conceptualization, J.L.; methodology, H.S. and J.L.; software, H.S., K.H. and Z.W.; validation, R.C., K.H. and Z.W.; formal analysis, H.S.; investigation, X.L.; resources, J.L.; data curation, H.S. and X.L.; writing—original draft preparation, H.S.; writing—review and editing, Z.W.; visualization, R.C.; supervision, J.L.; project administration, J.L.; funding acquisition, J.L. All authors have read and agreed to the published version of the manuscript.

Funding

This work was funded by Research and Engineering Demonstration of Key Technologies for the Intelligent Construction of DaHaiZe Coal Mine-Research and Application of Underground Vehicle Intelligent Connected Vehicle-Infrastructure Cooperation (大海则煤矿智能化建设关键技术研究与工程示范-井下车辆智能网联车路协同研究与应用, Funding Account Number: 3050042310034).

Data Availability Statement

Data is contained within the article.

Conflicts of Interest

The authors declare no conflict of interest.

References

  1. Zhou, J.; Sun, Z.; Zhang, R.; Lin, G.; Zhang, S.; Zhao, Y. A Cloud-Edge Collaboration CNN-Based Routing Method for ISAC in LEO Satellite Networks. In Proceedings of the 2nd Workshop on Integrated Sensing and Communications for Metaverse, Helsinki, Finland, 18 June 2023. [Google Scholar]
  2. Wang, C.; Wang, Z. Improved Acquisition Method of GPS Signal by Wavelet De-noising. In Proceedings of the International Conference on Industrial Technology and Management Science(ITMS 2015), Tianjin, China, 27–28 March 2015. [Google Scholar]
  3. Sun, Y.; Peng, M.; Zhang, S.; Lin, G.; Zhang, P. Integrated Satellite-Terristrial Networks: Architectures, Key Techniques, and Experimental Progress. IEEE Netw. 2022, 36, 191–198. [Google Scholar] [CrossRef]
  4. Gang, X. Principles of GPS and Receiver Design; Publishing House of Electronics Industry: Beijing, China, 2009. [Google Scholar]
  5. Jie, L.; Xiang, L.; Hou, J. Design of a Digital Beamforming Processing Architecture and Its Subarray. Ship Electron. Countermeas. 2023, 46, 1–6. [Google Scholar]
  6. Fenech, H.; Amo, S. The Role of Array Antennas in Commercial Telecommunication Satellites. In Proceedings of the 2016 10th European Conference on Antennas and Propagation (EuCAP), Davos, Switzerland, 10–15 April 2016. [Google Scholar]
  7. Barb, G.; Otesteanu, M.; Alexa, F.; Ghiulai, A. Digital Beamforming Techniques for Future Communications Systems. In Proceedings of the 2020 12th International Symposium on Communication Systems, Networks and Digital Signal Processing (CSNDSP), Porto, Portugal, 20–22 July 2020. [Google Scholar]
  8. Rincon, R.; Fatoyinbo, T.; Osmanoglu, B.; Lee, S.K.; du Toit, C.F.; Perrine, M.; Ranson, K.J.; Sun, G.; Deshpande, M.; Beck, J.; et al. Digital Beamforming Synthetic Aperture Radar. In Proceedings of the 2016 IEEE International Symposium on Phased Array Systems and Technology (PAST), Waltham, MA, USA, 18–21 October 2016; IEEE: Waltham, MA, USA, 2016; pp. 1–6. [Google Scholar]
  9. Dagatti, M.M.; Belcaguy, P.C.M. DBF Radar: A Digital Beam-Forming Radar System for Technology Research. In Proceedings of the 2024 IEEE Biennial Congress of Argentina (ARGENCON), San Nicolás de los Arroyos, Argentina, 18–20 September 2024. [Google Scholar]
  10. Elbir, A.M.; Vorobyov, S.A. Twenty-Five Years of Advances in Beamforming: From Convex and Nonconvex Optimization to Learning Techniques. IEEE Signal Process. Mag. 2023, 40, 118–131. [Google Scholar] [CrossRef]
  11. Liang, Y.; Xu, A.; Zhang, M.; Zhai, H.; Yuan, H. Research and Realization of Adaptive Digital Beamforming Technology Based on Spatial Spectrum Estimation. In Proceedings of the 2021 CIE International Conference on Radar, Haikou, China, 15–19 December 2021; IEEE: Haikou, China, 2021. [Google Scholar]
  12. Ortega, E.; Martínez, A.; Oliva, A.; Sanz, F.; Rodríguez, O.; Prieto, M.; Parra, P.; Da Silva, A.; Sánchez, S. A Digital Beamforming Receiver Architecture Implemented on a FPGA for Space Applications. arXiv 2024, arXiv:2405.18992. [Google Scholar]
  13. Lu, M.; Wang, C.; Jin, S.; Zhu, R.; Zhang, J.; Li, H. Research on Beamspace Adaptive Digital Beamforming Algorithm and FPGA Implementation. In Proceedings of the 2022 7th International Conference on Intelligent Computing and Signal Processing (ICSP), Xi’an, China, 15–17 April 2022; IEEE: Suzhou, China, 2022. [Google Scholar]
  14. Luo, Z.; Yang, Q.; Lin, Q. A high-precision multi-beam calibration method for spaceborne phased array. Radio Commun. Technol. 2024, 50, 1–7. [Google Scholar]
  15. Guo, Z.; Wang, H. Calculation and Failure Analysis of Gain and Noise Coefficient of Phased Array Receiver. J. CAEIT 2021, 16, 1164–1169. [Google Scholar]
  16. Zheng, B.; Liu, H.; Zhai, G.; Meng, M. Comparative study on adaptive digital beamforming techniques. In Proceedings of the 2024 IEEE 6th Advanced Information Management, Communicates, Electronic and Automation Control Conference (IMCEC), Chongqing, China, 24–26 May 2024. [Google Scholar]
  17. Min, L. Study on Key Techniques of Digital Beamforming in Satellite Navigation Receivers. Doctoral Dissertation, National University of Defense Technology, Changsha, China, 2011; pp. 16–21. [Google Scholar]
  18. Subramaniyan, E.; Rajagopal, S. Wideband Beamforming using Digital Phase Only Compensation in Digital Array Radars. In Proceedings of the 2022 IEEE International Conference on Electronics, Computing and Communication Technologies (CONECCT), Bangalore, India, 8–10 July 2022. [Google Scholar]
  19. Florio, A.; Bnilam, N.; Talarico, C.; Crosta, P.; Avitabile, G.; Coviello, G. LEO-Based Coarse Positioning Through Angle-of-Arrival Estimation of Signals of Opportunity. IEEE Access 2024, 12, 17446–17459. [Google Scholar] [CrossRef]
  20. Xu, H.; Li, B.; Li, S. Influence of Image Frequency Rejection on RF Front-End Noise Figure. J. Microw. 2018, 34, 70–74. [Google Scholar]
  21. Ruan, M. Research on Key Technology of Digital Multibeam Array Radar Signal Processing. Master’s Thesis, University of Electronic Science and Technolgy of China, Chengdu, China, 2022; pp. 8, 12–17. [Google Scholar]
  22. Zhao, S. Research on Beamforming Methods for Multibeam Antennas. Master’s Thesis, Xidian University, Xi’an, China, 2022; pp. 13–16. [Google Scholar]
  23. Staileyand, J.E.; Hondl, K.D. Multifunction Phased Array Radar for Aircraft and Weather Surveillance. Proc. IEEE 2016, 104, 649–659. [Google Scholar] [CrossRef]
  24. Zhang, J. Research and Implementation of Digital Beamforming Algorithm for Phased Array Sub-Array. Master’s Thesis, Nanjing University of Science & Technology, Nanjing, China, 2021; pp. 6–8. [Google Scholar]
  25. Li, S.; Yan, Y.; Wang, W.; Chen, Z. Calculation of beam forming of array antenna. Mod. Electron. Tech. 2023, 46, 1–4. [Google Scholar]
  26. Lin, J. Research on Wideband Analog Multi-Beamforming Technology. Master’s Thesis, Tianjin International Engineering Institute, Tianjin, China, 2019; pp. 11–13. [Google Scholar]
  27. Fu, Y. Research on Beamforming and Multi-Beam Antennas. Master’s Thesis, Xidian University, Xi’an, China, 2022; pp. 9–14. [Google Scholar]
  28. Zhang, Y. Research on Multi-Beamforming Technology of Sub-Array Digital Array Antenna. Master’s Thesis, Nanjing Institute of Science & Technology, Nanjing, China, 2021; pp. 6–12. [Google Scholar]
  29. Zhang, Q.; Feng, S.; Fu, L.; Wen, J.; Ge, J.; Ma, J. Design and Implementation of Adaptive Digital Beamforming Based on FPGA. In Proceedings of the 2023 4th China International SAR Symposium (CISS), Xi’an, China, 4–6 December 2023. [Google Scholar]
  30. An, H.; Zhang, W.; Li, J.; Liang, N. Application of digital beamforming anti-jamming system based on adaptive acquisition algorithm. Sci. Technol. Rev. 2022, 17, 120–128. [Google Scholar]
  31. Zhang, Z. Research and Implementation of Signal Processing Algorithm for Missle Digital Array Radar. Master’s Thesis, Xidian University, Xi’an, China, 2022. [Google Scholar]
  32. Fang, E.; K, W. Adaptive Null Strong Interference-supprssion DOA Estimation Method for Vector Array. J. Harbin Eng. Univ. 2023, 10, 1–7. [Google Scholar]
  33. Rui, C.; Tao, X.; Jiang, L.; Zhang, J.; Peng, G.; Rong, D.; Xu, X.; Zhang, Y.; Xu, Y.; Yang, H. A Wideband Digital Beamforming System for Large Aperture Array Radio Telescope. In Proceedings of the 2022 Asia-Pacific Microwave Conference (APMC), Yokohama, Japan, 29 November–2 December 2022. [Google Scholar]
  34. Yuan, Y.; Ma, P.; Dong, Y. Joint Antenna Decoupling and Beamspace Transform for Digital Antenna Array. In Proceedings of the 2022 IEEE MTT-S International Wireless Symposium (IWS), Harbin, China, 12–15 August 2022; IEEE: Harbin, China, 2022. [Google Scholar]
  35. Wunsche, R.; Krondorf, M. Memory Based Compensation of Phased Array Beamforming Antenna Gain Loss in LEO Satellite Systems Using Fourier Series. In Proceedings of the 2022 International Symposium ELMAR, Zadar, Croatia, 12–14 September 2022; IEEE: Zadar, Croatia, 2022. [Google Scholar]
  36. Spoof, K.; Tenhunen, M.; Unnikrishnan, V.; Stadius, K.; Kosunen, M.; Ryynanen, J. True-Time-Delay Receiver IC with Reconfigurable Analog and Digital Beamforming. IEEE Access 2022, 10, 116375–116383. [Google Scholar] [CrossRef]
  37. Li, Y.; He, S.; Ma, C.; Ma, S.; Li, C.; Yang, L. Channel Characteristic and Capacity Analysis of Millimeter Wave MIMO Beamforming System. In Proceedings of the 2016 IEEE 83rd Vehicular Technology Conference, Nanjing, China, 15–18 May 2016; IEEE: Nanjing, China, 2016. [Google Scholar]
  38. Dusari, N.R.; Shipra, M.R. Digital Beamforming with Digital Predistortion using Xilinx RF SoC ZCU216. In Proceedings of the 2022 IEEE International Conference on Signal Processing and Communications (SPCOM), Bangalore, India, 11–15 July 2022. [Google Scholar]
Figure 1. Processing flow diagram of a typical LEO satellite broadcast signal reception terminal.
Figure 1. Processing flow diagram of a typical LEO satellite broadcast signal reception terminal.
Electronics 14 00440 g001
Figure 2. The organizational structure of the entire paper.
Figure 2. The organizational structure of the entire paper.
Electronics 14 00440 g002
Figure 3. Schematic diagram of the dual-port single-channel receiver RF front-end.
Figure 3. Schematic diagram of the dual-port single-channel receiver RF front-end.
Electronics 14 00440 g003
Figure 4. Schematic diagram of the beamforming array.
Figure 4. Schematic diagram of the beamforming array.
Electronics 14 00440 g004
Figure 5. Signal processing flow diagram of a digital array radar with a two-path antenna array.
Figure 5. Signal processing flow diagram of a digital array radar with a two-path antenna array.
Electronics 14 00440 g005
Figure 6. FPGA internal single-channel phase correction flowchart.
Figure 6. FPGA internal single-channel phase correction flowchart.
Electronics 14 00440 g006
Figure 7. Diagram of the direction of wave arrival.
Figure 7. Diagram of the direction of wave arrival.
Electronics 14 00440 g007
Figure 8. Schematic diagram of conformal spherical cap array coordinates.
Figure 8. Schematic diagram of conformal spherical cap array coordinates.
Electronics 14 00440 g008
Figure 9. Flowchart of prior information pattern.
Figure 9. Flowchart of prior information pattern.
Electronics 14 00440 g009
Figure 10. Basic schematic of beam control based on spatial domain search.
Figure 10. Basic schematic of beam control based on spatial domain search.
Electronics 14 00440 g010
Figure 11. Schematic diagram of beam coverage area.
Figure 11. Schematic diagram of beam coverage area.
Electronics 14 00440 g011
Figure 12. Overall flowchart of beam control.
Figure 12. Overall flowchart of beam control.
Electronics 14 00440 g012
Figure 13. Schematic diagram of the phase difference extraction principle.
Figure 13. Schematic diagram of the phase difference extraction principle.
Electronics 14 00440 g013
Figure 14. Actual scene of an anechoic chamber test.
Figure 14. Actual scene of an anechoic chamber test.
Electronics 14 00440 g014
Figure 15. Topology diagram of the connection relationships in the anechoic chamber test.
Figure 15. Topology diagram of the connection relationships in the anechoic chamber test.
Electronics 14 00440 g015
Figure 16. Original data waveform.
Figure 16. Original data waveform.
Electronics 14 00440 g016
Figure 17. Waveform after weighted phase shift.
Figure 17. Waveform after weighted phase shift.
Electronics 14 00440 g017
Figure 18. Waveform after summation in the desired direction.
Figure 18. Waveform after summation in the desired direction.
Electronics 14 00440 g018
Figure 19. Beam uniformity test results for the three frequency points. (a) Beam uniformity test results for the right-hand circularly polarized signal at the operating frequency f = 2294.75 MHz. (b) Beam uniformity test results for the right-hand circularly polarized signal at the operating frequency f = 2242.8 MHz. (c) Beam uniformity test results for the left-hand circularly polarized signal at the operating frequency f = 2242 MHz.
Figure 19. Beam uniformity test results for the three frequency points. (a) Beam uniformity test results for the right-hand circularly polarized signal at the operating frequency f = 2294.75 MHz. (b) Beam uniformity test results for the right-hand circularly polarized signal at the operating frequency f = 2242.8 MHz. (c) Beam uniformity test results for the left-hand circularly polarized signal at the operating frequency f = 2242 MHz.
Electronics 14 00440 g019
Figure 20. Schematic diagram of beam pointing accuracy error.
Figure 20. Schematic diagram of beam pointing accuracy error.
Electronics 14 00440 g020
Figure 21. Sidelobe level variation curve with amplitude error when amplitude and phase errors are present in different channels.
Figure 21. Sidelobe level variation curve with amplitude error when amplitude and phase errors are present in different channels.
Electronics 14 00440 g021
Figure 22. Beam pointing deviation variation curve with phase error when amplitude and phase errors are present in different channels.
Figure 22. Beam pointing deviation variation curve with phase error when amplitude and phase errors are present in different channels.
Electronics 14 00440 g022
Figure 23. Sidelobe level variation curve with amplitude error when both amplitude and phase errors are present.
Figure 23. Sidelobe level variation curve with amplitude error when both amplitude and phase errors are present.
Electronics 14 00440 g023
Figure 24. Beam pointing deviation variation curve with phase error when both amplitude and phase errors are present.
Figure 24. Beam pointing deviation variation curve with phase error when both amplitude and phase errors are present.
Electronics 14 00440 g024
Table 1. Resource utilization sheet.
Table 1. Resource utilization sheet.
Resource NameDSPSlice18K RAMLogic UnitsI/O
K7 FPGA84050,950890326,080500
DBF
Process
2004736
Table 2. Beamforming sensitivity test results record sheet.
Table 2. Beamforming sensitivity test results record sheet.
Illumination Angle (Elevation, Azimuth, Unit: °)R94 Frequency PointR42 Frequency PointL42 Frequency Point
Symbol Rate: 40 kbpsSymbol Rate: 40 kbpsSymbol Rate: 40 kbps
Cable   Loss   L b : 17.59 dB
Spatial   Attenuation   L d : 50.68 dB
D : 3.64 m
Cable   Loss   L b : 17.07 dB
Spatial   Attenuation   L d : 50.75 dB
D : 3.67 m
Cable   Loss   L b : 17.46 dB
Spatial   Attenuation   L d : 50.68 dB
D : 3.64 m
L C
(dB)
P min
(dBm)
C N R
(dB)
P 0 L C
(dB)
P min
(dBm)
C N R
(dB)
P 0 L C
(dB)
P min
(dBm)
C N R
(dB)
P 0
10, 026−133.2753.21027−133.8253.82027−134.1453.120
10, 9026−133.2753.42027−133.8254.01027−134.1453.140
10, 18026−133.2753.27027−133.8253.91026−133.1453.860
10, 27026−133.2753.37027−133.8253.61026−133.1453.920
15, 026−133.2753.53028−134.8253.28027−134.1453.600
15, 9026−133.2753.82028−134.8253.35027−134.1453.700
15, 18026−133.2753.72028−134.8253.24027−134.1453.700
15, 27026−133.2753.67028−134.8253.33027−134.1453.400
45, 027−134.2753.95029−135.8253.95029−136.1453.500
45, 9027−134.2753.66029−135.8253.82028−135.1454.200
45, 18028−135.2753.02029−135.8253.64029−136.1453.300
45, 27027−134.2753.97029−135.8253.64028−135.1454.040
63, 35027−134.2753.91030−136.8253.14029−136.1453.100
90, 027−134.2753.71029−135.8253.84029−136.1453.200
90, 9027−134.2753.67029−135.8253.85029−136.1453.200
90, 18027−134.2753.68029−135.8253.91029−136.1453.100
90, 27027−134.2753.72029−135.8253.74028−135.1453.960
Table 3. G/T value test results record sheet.
Table 3. G/T value test results record sheet.
Angle (Elevation, Azimuth, Unit: °)R94 Frequency PointR42 Frequency PointL42 Frequency Point
Specification Requirements (dB/K)Measured Value (dB/K)Specification Requirements (dB/K)Measured Value (dB/K)Specification Requirements (dB/K)Measured Value (dB/K)
10, 0−9−8.69−9−8.14−9−7.82
10, 90−8.69−8.14−7.82
10, 180−8.69−8.14−8.82
10, 270−8.69−8.14−8.82
15, 0−8.69−7.14−7.82
15, 90−8.69−7.14−7.82
15, 180−8.69−7.14−7.82
15, 270−8.69−7.14−7.82
45, 0−7.69−6.14−5.82
45, 90−7.69−6.14−6.82
45, 180−7.69−6.14−5.82
45, 270−7.69−6.14−6.82
63, 350−7.69−5.14−5.82
90, 0−7.69−6.14−5.82
90, 90−7.69−6.14−5.82
90, 180−7.69−6.14−5.82
90, 270−7.69−6.14−6.82
Table 4. Beam pointing accuracy test record.
Table 4. Beam pointing accuracy test record.
SequenceOperating FrequencyTheoretical Pointing Elevation and Azimuth Angles (Unit: °)Measured Elevation and Azimuth Angles (Unit: °)Optimal CNR
(Unit: dB)
Measured Results e
1L42(10, 180)(11, 181)71.081.40
2L42(45, 180)(45.5, 181)72.910.86
3L42(90, 180)(89.5, 180)72.580.50
4R42(10, 180)(11, 181)75.141.40
5R42(45, 180)(44, 179)75.641.23
6R42(90, 180)(88, 178)75.082.00
7R94(10, 0)(9, 359)74.781.40
8R94(45, 0)(44, 359)75.781.22
9R94(90, 0)(89, 359)75.261.00
Disclaimer/Publisher’s Note: The statements, opinions and data contained in all publications are solely those of the individual author(s) and contributor(s) and not of MDPI and/or the editor(s). MDPI and/or the editor(s) disclaim responsibility for any injury to people or property resulting from any ideas, methods, instructions or products referred to in the content.

Share and Cite

MDPI and ACS Style

Shen, H.; Li, J.; Li, X.; Cheng, R.; Hao, K.; Wang, Z. Theoretical Proof and Implementation of Digital Beam Control and Beamforming Algorithm for Low Earth Orbit Satellite Broadcast Signal Reception Processing Terminal. Electronics 2025, 14, 440. https://doi.org/10.3390/electronics14030440

AMA Style

Shen H, Li J, Li X, Cheng R, Hao K, Wang Z. Theoretical Proof and Implementation of Digital Beam Control and Beamforming Algorithm for Low Earth Orbit Satellite Broadcast Signal Reception Processing Terminal. Electronics. 2025; 14(3):440. https://doi.org/10.3390/electronics14030440

Chicago/Turabian Style

Shen, Haoran, Jian Li, Xiaozhi Li, Ruiqi Cheng, Kexin Hao, and Ziwei Wang. 2025. "Theoretical Proof and Implementation of Digital Beam Control and Beamforming Algorithm for Low Earth Orbit Satellite Broadcast Signal Reception Processing Terminal" Electronics 14, no. 3: 440. https://doi.org/10.3390/electronics14030440

APA Style

Shen, H., Li, J., Li, X., Cheng, R., Hao, K., & Wang, Z. (2025). Theoretical Proof and Implementation of Digital Beam Control and Beamforming Algorithm for Low Earth Orbit Satellite Broadcast Signal Reception Processing Terminal. Electronics, 14(3), 440. https://doi.org/10.3390/electronics14030440

Note that from the first issue of 2016, this journal uses article numbers instead of page numbers. See further details here.

Article Metrics

Back to TopTop