Decision-Driven Analytics in Smart Factories: Enterprise Architecture Framework for Use Case Specification and Engineering (FUSE)
Abstract
1. Introduction
2. Foundations
3. Problem Analysis and State of the Art
3.1. Prescriptive Analytics Use Cases
3.2. Overarching Development of Analytics Use Cases
3.3. Identification of Analytics Use Cases in Manufacturing
- Potential-induced (internal): Potential-induced analytics use cases are driven by a known business benefit in the specific application scenario [50,51]. One example is the use of analytics to more precisely determine throughput times (cf. [52]). This directly leads to increased machine utilization [52].
- Reference-induced (external): Reference-induced analytics use cases are introduced into an organization from outside based on proven feasibility or a favorable cost–benefit ratio and dissemination through studies (clear business benefit; see, for example, relevant studies by consulting firms or research institutions such as [55,56,57] (p. 53)).
3.4. Planning of Analytics Use Cases
3.5. Enterprise Architecture Management for Manufacturing
3.6. Design of Analytics Use Cases
3.7. Implementation of Analytics Use Cases
4. State of the Art
5. Research Methodology
6. Design Framework
- ▪
- Requirement 1: Applicable for manufacturing companies (Scope of this paper).
- ▪
- Requirement 2: Support in managing synergies between use cases (ref: Problem analysis, overarching process).
- ▪
- Requirement 3: Consideration of different perspectives for prescriptive analytics (ref: following description of roles).
- ▪
- Requirement 4: Definition of interfaces with the existing company architecture (ref: Foundations).
- ▪
- Requirement 5: Consideration of the integration of future technologies and algorithms to ensure broader applicability and use (ref: Foundations).
6.1. Underlying Perspectives
6.2. Partial Models
- Use Case Portfolio: The portfolio helps balance the feasibility and benefits of various use cases. Using these two criteria, the portfolio serves as an interface between the management domain and design to manage a set of use cases.
- Roadmap for Use Case Planning: The roadmap supports the transfer of planned use cases and associated data objects into a logical and time-sequenced order, with a focus on uncovering synergies.
- Prescriptive Analytics Capability Map: The capability map provides an overarching structure. It describes the capabilities that must be established within the organization for the development of prescriptive analytics use cases.
- Process Model: The process model is based on common process description standards (here: Data Map). It structures the relationships between business processes, data, and use cases.
- Application Architecture: The application architecture structures the applications needed for prescriptive analytics regarding operation, maintenance, and general orchestration of various use cases.
- Data Catalog: The data catalog relates and structures the available data objects in the company for potential reuse, focusing on mapping the holistic interrelationships of the company’s data.
- Technical Architecture: The technical architecture defines how prescriptive analytics use cases to harmonize with each other and are integrated into production. This view builds directly on the use case pipeline.
- Use Case Interaction: Use case interaction describes the communication and information exchange between the user and the solution, detailing steps and workflows of interaction, input and output data, transmitted messages, and communication interfaces.
- Use Case Architecture: This partial model focuses on the architecture of the specific use case implementation, emphasizing the linking and aggregation of all relevant resources, data, databases, and resulting use cases.
- Use Case Data: The use case data is structured into layers and related to each other, primarily to uncover the necessary interconnections.
- Use Case Pipeline: The use case pipeline describes the processing chain from the raw data of the prescriptive analytics use case to the action recommendation. It organizes the various steps and activities systematically to ensure that the use case is implemented efficiently and effectively.
6.3. Specialisation of the ArchiMate Metamodel
6.4. Connection Concept for the Partial Models
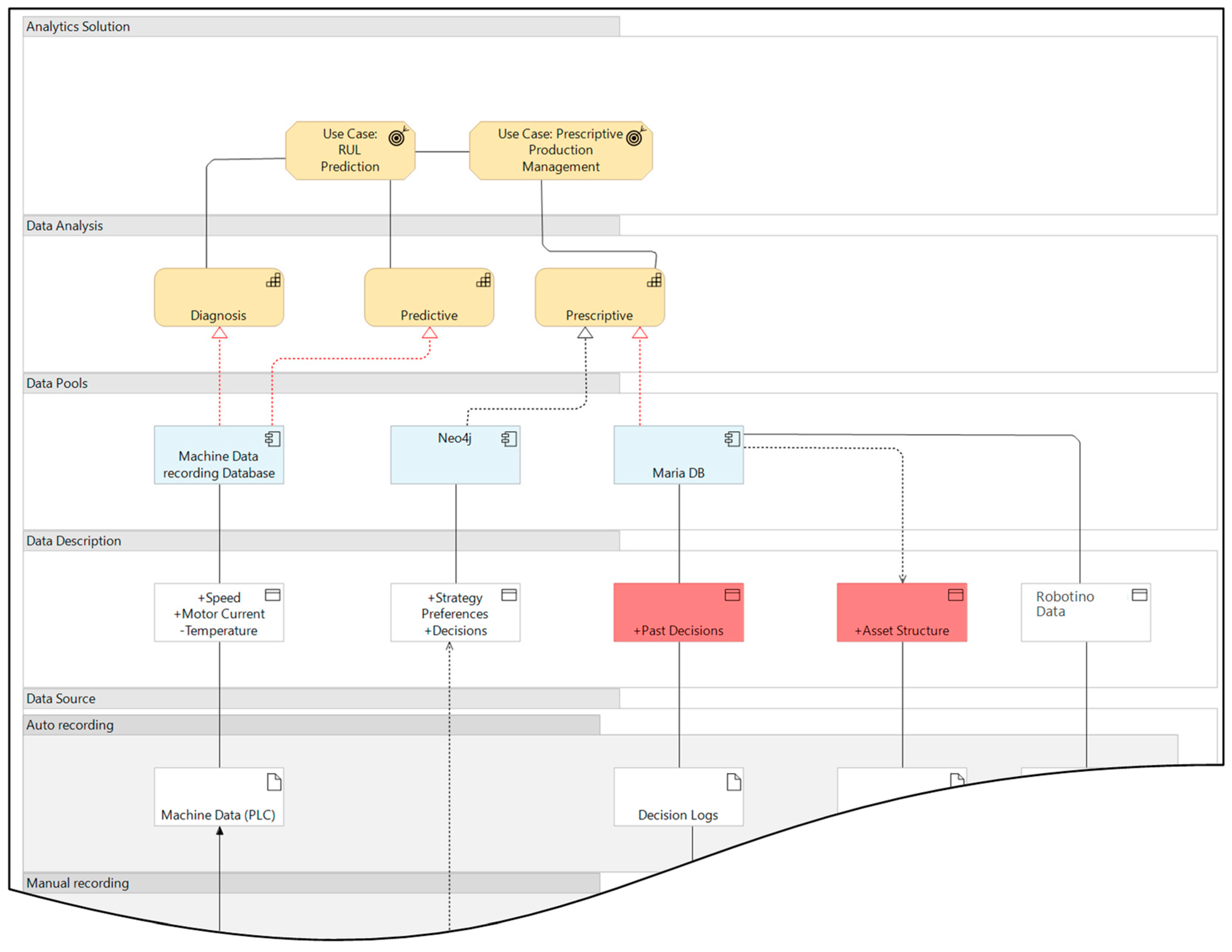
7. Evaluation
- Prescriptive Production Management: Supports operational decision-making during unexpected events. Based on RUL prediction, it formalizes expert knowledge and integrates MES data with documents to recommend response strategies, e.g., when system failures are predicted or components are misaligned or blocked.
- Prescriptive Quality Management: Focuses on responding to quality deviations using IoT data. Prescriptive analytics recommends actions like manual inspection or process parameter adjustments. Results were under validation at the time of writing.
- Prescriptive Robot Cell Configuration: Aims to diagnose errors in robotic gripping processes and directly link them to recommended actions depending on the deviation detected.
8. Discussion and Conclusions
- Artifacts: Future work will focus on developing structured artifacts such as capability maps, integration blueprints, and decision flow models to support analytics system design.
- Methodology: the FUSE Framework will be extended by a process model to structure the application of the model in a development process.
Author Contributions
Funding
Data Availability Statement
Acknowledgments
Conflicts of Interest
Abbreviations
| AI | Artificial Intelligence | 
| BPMN | Business Process Model and Notation | 
| CRISP-DM | Cross-Industry Standard Process for Data Mining | 
| EAM | Enterprise Architecture Management | 
| FUSE | Framework for Use Case Specification and Engineering for Decision-Driven Analytics in Smart Factories | 
| IDS | Industrial Data Science | 
| IEEE | Institute of Electrical and Electronics Engineers | 
| IoT | Internet of Things | 
| ISO | International Organization for Standardization | 
| IT | Information Technology | 
| IT/OT | Information Technology/Operational Technology | 
| MES | Manufacturing Execution System | 
| RUL | Remaining Useful Life | 
| UC | Use Case | 
| UML | Unified Modeling Language | 
Appendix A
Appendix A.1

Appendix A.2
| Name | Explanation | 
|---|---|
| Goal | An overarching statement about the intention, direction, or desired end state of an organization and its stakeholders. | 
| Use Case | An application scenario that describes the behavior of a system from the user’s perspective. | 
| Capability | An element possessed by an active structural entity, such as an organization, a person, or a system. | 
| Project | An initiative managed by a project organization, the outcome of which is the delivery of a defined work product. | 
| Decision | A business-related change of state. | 
| Business Process | A sequence of business behaviors that achieves a specific result, such as a defined set of products or business services | 
| Organizational Unit | A business unit capable of performing a behavior. | 
| IT System | Software that provides or contributes to an environment for storing, executing, and using software or data. It aggregates various IT system components. | 
| IT System Component | Software required for the functioning of the parent system. | 
| Resource | A means of production owned or controlled by a person or organization. | 
| Interface | An access point through which technology services can be accessed. It connects the IT and OT worlds as well as different IT systems. | 
| Artifact | A collection of data used or produced in a software development process or during the deployment and operation of an IT system. | 
| Data Object | Data structured for automated processing. | 
References
- Herf, M.; Hager, N.; Schreiber, T. INDUSTRY 4.0 BAROMETER 2024: Studie; MHP—A Porsche Company: Ludwigsburg, Germany, 2024. [Google Scholar]
- Auer, J. Industry 4.0—Digitalisation to Mitigate Demographic Pressure: Germany Monitor—The Digital Economy and Structural Change; Deutsche Bank Research: Frankfurt, Germany, 2018. [Google Scholar]
- Fink, H.; Sauter, R.; Zirkelbach, T. CxO Priorities Study 2021; Horváth: Stuttgart, Germany, 2021. [Google Scholar]
- McCauley, D. Taking AI to the Next Level in Manufacturing; MIT Technology Review Insights: Cambridge, MA, USA; Microsoft: Redmond, WA, USA, 2024. [Google Scholar]
- Cao, L. Data Science: A Comprehensive Overview. ACM Comput. Surv. 2018, 50, 43. [Google Scholar] [CrossRef]
- Windmann, A.; Wittenberg, P.; Schieseck, M.; Niggemann, O. Artificial Intelligence in Industry 4.0: A Review of Integration Challenges for Industrial Systems. arXiv 2024, arXiv:2405.18580. [Google Scholar] [CrossRef]
- Reichenstein, T.; Reich, C.S.; Hoffmann, K.; Franke, J. From connectivity via intelligence toward sustainability? Maturity of shopfloor automation technology in the manufacturing industry. Procedia CIRP 2024, 128, 436–441. [Google Scholar] [CrossRef]
- Karim, R.; Galar, D.; Kumar, U. AI Factory: Theories, Applications and Case Studies, 1st ed.; CRC Press Taylor & Francis Group: Boca Raton, FL, USA, 2023; ISBN 9781003208686. [Google Scholar]
- Hirsch-Kreinsen, H.; Kubach, U.; Stark, R.; von Wichert, G.; Litsche, S.; Sedlmeir, J.; Steglich, S. Themenfelder Industrie 4.0—Forschungs- und Entwicklungsbedarfe für die Erfolgreiche Umsetzung von Industrie 4.0. 2022. Available online: https://www.acatech.de/publikation/themenfelder-i40-akt/download-pdf/?lang=de (accessed on 9 September 2025).
- Wibbing, P.; Matysczok, C.; Hohlweger, N.; Ilcin, M. Die Auswirkung von Industrie 4.0 auf die Digitale Fabrik. ProduktDaten J. 2018, 18–31. [Google Scholar]
- Jin, Z.; Chen, Y.; Leeb, F.; Gresele, L.; Kamal, O.; Lyu, Z.; Blin, K.; Adauto, F.G.; Kleiman-Weiner, M.; Sachan, M.; et al. CLadder: A Benchmark to Assess Causal Reasoning Capabilities of Language Models. arXiv 2023, arXiv:2312.04350v1. [Google Scholar]
- Perri, L. What’s New in Artifal Intelligence from the 2023 Gartner Hype Cycle. Available online: https://www.gartner.com/en/articles/what-s-new-in-artificial-intelligence-from-the-2023-gartner-hype-cycle?utm_medium=email&_hsmi=275120785&_hsenc=p2ANqtz--VAH9FScy3i2FpLlJwN-ccBshPW4dGjQD-4cdzupT10XiHVO9mDv3IddolvgnKvtgwEBRa964jgEfodXPMkky9GVGSKD7J4DE24gZn5aDRXz71ucw&utm_content=275062975&utm_source=hs_email (accessed on 12 October 2025).
- Gabriel, S.; Falkowski, T.; Graunke, J.; Dumitrescu, R.; Murrenhoff, A.; Kretschmer, V.; ten Hompel, M. Künstliche Intelligenz und Industrielle Arbeit—Perspektiven und Gestaltungsoptionen: Expertise des Forschungsbeirats Industrie 4.0; Acatech Expertise—Deutsche Akademie der Technikwissenschaften: München, Germany, 2024. [Google Scholar]
- Lepenioti, K.; Bousdekis, A.; Apostolou, D.; Mentzas, G. Prescriptive analytics: Literature review and research challenges. Int. J. Inf. Manag. 2020, 50, 57–70. [Google Scholar] [CrossRef]
- Zenkert, J.; Weber, C.; Dornhöfer, M.; Abu-Rasheed, H.; Fathi, M. Knowledge Integration in Smart Factories. Encyclopedia 2021, 1, 792–811. [Google Scholar] [CrossRef]
- Gartner. Gartner Hyper Cycle—Business Analytics Hype Cycle 2022 and 2019. Available online: https://www.gartner.com/en/newsroom/press-releases/2019-10-02-gartner-reveals-five-major-trends-shaping-the-evoluti (accessed on 9 September 2025).
- BMW Technology Scouting. BMW Trendradar. Available online: https://www.bmwgroup.com/en/innovation/company/technology-trend-radar.html (accessed on 6 August 2023).
- Lu, J.; Yan, Z.; Han, J.; Zhang, G. Data-Driven Decision-Making (D3M): Framework, Methodology, and Directions. IEEE Trans. Emerg. Top. Comput. Intell. 2019, 3, 286–296. [Google Scholar] [CrossRef]
- Meister, F.; Khanal, P.; Daub, R. Digital-supported problem solving for shopfloor steering using case-based reasoning and Bayesian networks. Procedia CIRP 2023, 119, 140–145. [Google Scholar] [CrossRef]
- Kletti, J.; Rieger, J. Die Perfekte Produktion: Manufacturing Excellence in der Smart Factory—3. Auflage; Springer Fachmedien Wiesbaden: Wiesbaden, Germany, 2022. [Google Scholar] [CrossRef]
- Sagodi, A.; van Giffen, B.; Schniertshauer, J.; Niehues, K.; vom Brocke, J. How Audi Scales Artificial Intelligence in Manufacturing: Realizing Business Value from Artificial Intelligence Scaling Is Challenging. MIS Q. Exec. 2024, 23, 167–186. [Google Scholar]
- Joppen, R. Systematik zur Bewertung von Industrie 4.0 Anwendungen in der Produktion. Ph.D. Dissertation, HNI Verlagsschriftenreihe, Paderborn, Germany, 2021. [Google Scholar] [CrossRef]
- Martinez, I.; Viles, E.; Olaizola, I.G. Data Science Methodologies: Current Challenges and Future Approaches. Big Data Res. 2021, 24, 100183. [Google Scholar] [CrossRef]
- Von Enzberg, S.; Weller, J.; Brock, J.; Merkelbach, S.; Panzner, M.; Lick, J.; Kühn, A.; Dumitrescu, R. On the Current State of Industrial Data Science: Challenges, Best Practices, and Future Directions. Procedia CIRP 2024, 130, 1454–1461. [Google Scholar] [CrossRef]
- Budde, L.; Hänggi, R.; Friedli, T.; Rüedy, A. Smart Factory Navigator: Identifying and Implementing the Most Beneficial Use Cases for Your Company—44 Use Cases That Will Drive Your Operational Performance and Digital Service Business; Springer: Berlin/Heidelberg, Germany, 2023. [Google Scholar]
- Wissuchek, C.; Zschech, P. Prescriptive analytics systems revised: A systematic literature review from an information systems perspective. Inf. Syst. E-Bus. Manag. 2024, 23, 279–353. [Google Scholar] [CrossRef]
- Wissuchek, C.; Zschech, P. Survey and Systematization of Prescriptive Analytics Systems: Towards Archetypes from a Human-Machine-Collaboration Perspective. In Proceedings of the 31st European Conference on Information Systems (ECIS 2023), Kristiansand, Norway, 11–16 June 2023. [Google Scholar]
- Cockburn, A. Writing Effective Use Cases; Addison-Wesley Longman: Boston, MA, USA, 1999. [Google Scholar]
- BMWi Bundesministerium für Wirtschaft und Energie/Plattform Industrie 4.0. Aspects of the Research Roadmap in Application Scenarios; BMWi/Plattform Industrie 4.0: Berlin, Germany, 2016; Available online: https://www.plattform-i40.de/IP/Redaktion/EN/Downloads/Publikation/aspects-of-the-research-roadmap.pdf?__blob=publicationFile&v=1 (accessed on 12 October 2025).
- Reinhart, F. Industrial Data Science—Data Science in der industriellen Anwendung. Ind. 4.0 Manag. 2016, 32, 27–30. [Google Scholar]
- Deuse, J.; West, N.; Syberg, M. Rediscovering scientific management. The evolution from industrial engineering to industrial data science. Int. J. Prod. Manag. Eng. 2022, 10, 1–12. [Google Scholar] [CrossRef]
- West, N.; Gries, J.; Brockmeier, C.; Gobel, J.C.; Deuse, J. Towards integrated Data Analysis Quality: Criteria for the application of Industrial Data Science. In Proceedings of the 2021 IEEE 22nd International Conference on Information Reuse and Integration for Data Science (IRI), Las Vegas, NV, USA, 10–12 August 2021; pp. 131–138, ISBN 978-1-6654-3875-9. [Google Scholar]
- Nolte, V.; Sindram, T.; Mazarov, J.; Deuse, J. Industrial Data Science erfolgreich implementieren. Z. Wirtsch. Fabr. 2020, 115, 734–737. [Google Scholar] [CrossRef]
- Mazarov, J.; Wolf, P.; Schallow, J.; Nöhring, F.; Deuse, J.; Richter, R. Industrial Data Science in Wertschöpfungsnetzwerken. Z. Wirtsch. Fabr. 2019, 114, 874–877. [Google Scholar] [CrossRef]
- Bauer, N.; Stankiewicz, L.; Jastrow, M.; Horn, D.; Teubner, J.; Kersting, K.; Deuse, J.; Weihs, C. Industrial Data Science: Developing a Qualification Concept for Machine Learning in Industrial Production. Arch. Data Sci. Ser. A 2018, 5, 2204–2212. [Google Scholar] [CrossRef]
- Schulte, L.; Schmitt, J.; Stankiewicz, L.; Deuse, J. Industrial Data Science—Interdisciplinary Competence for Machine Learning in Industrial Production. In Annals of Scientific Society for Assembly, Handling and Industrial Robotics; Schüppstuhl, T., Tracht, K., Henrich, D., Eds.; Springer Vieweg: Berlin/Heidelberg, Germany, 2020; pp. 161–171. ISBN 9783662617540. [Google Scholar]
- Kühn, A.; Joppen, R.; Reinhart, F.; Röltgen, D.; von Enzberg, S.; Dumitrescu, R. Analytics Canvas—A Framework for the Design and Specification of Data Analytics Projects. Procedia CIRP 2018, 70, 162–167. [Google Scholar] [CrossRef]
- Reinhart, F.; Kühn, A.; Dumitrescu, R. Schichtenmodell für die Entwicklung von Data Science Anwendungen im Maschinen- und Anlagenbau. In Wissenschaftsforum Intelligente Technische Systeme (WInTeSys) 2017; Bodden, E., Dressler, F., Dumitrescu, R., Gausemeier, J., auf der Heide, F.M., Scheytt, C., Trächtler, A., Eds.; Heinz Nixdorf MuseumsForum: Paderborn, Germany, 2017. [Google Scholar]
- Issa, A.; Hatiboglu, B.; Bildstein, A.; Bauernhansl, T. Industrie 4.0 roadmap: Framework for digital transformation based on the concepts of capability maturity and alignment. Procedia CIRP 2018, 72, 973–978. [Google Scholar] [CrossRef]
- Huber, S.; Wiemer, H.; Schneider, D.; Ihlenfeldt, S. DMME: Data mining methodology for engineering applications—A holistic extension to the CRISP-DM model. Procedia CIRP 2019, 79, 403–408. [Google Scholar] [CrossRef]
- Roth, A. Einführung und Umsetzung von Industrie 4.0: Grundlagen, Vorgehensmodell und Use Cases aus der Praxis; Roth, A., Ed.; Springer Gabler: Berlin/Heidelberg, Germany, 2016; ISBN 3662485044. [Google Scholar]
- Kohl, M.; Malik, B.; Lopitzsch, J.; Fottner, J. Auswahl- und Priorisierungsmodell für Industrie 4.0-Use Cases in der Logistik. Logist. J. 2019, 2019, 1–13. [Google Scholar]
- Weller, J.; Migenda, N.; Kühn, A.; Dumitrescu, R. Prescriptive Analytics Data Canvas: Strategic Planning for Prescriptive Analytics in Smart Factories. In Proceedings of the 6th CPSL—Conference on Production Systems and Logistics 2024, Honolulu, HI, USA, 8 July 2024; publish-Ing: Hannover, Germany, 2024. [Google Scholar]
- Gröger, C. Industrial analytics—An overview. IT Inf. Technol. 2022, 64, 55–65. [Google Scholar] [CrossRef]
- Leybold, M.; Mark, M.; Knoepfel, C. One Data Strategy to Rule Them All: A Comparative Perspective on Data Strategies; PwC: Zürich, Switzerland, 2021. [Google Scholar]
- Sager, E.K.; Dupier, G.; Decknick, A.; Kozel, C. A Framework to Guide Your Data Strategy; Booz Allen Hamiltion Consulting: Stuttgart, Germany, 2017. [Google Scholar]
- Ehrlenspiel, K. Integrierte Produktentwicklung: Denkabläufe, Methodeneinsatz, Zusammenarbeit, 4th ed.; Carl Hanser Verlag GmbH & Company KG: München, Germany, 2009; ISBN 978-3-446-42157-8. [Google Scholar]
- Hartmann, S.; Brock, J.; Kühn, A.; Dumitrescu, R. Applying Artificial Intelligence in the Smart Factory: Lessons Learned from real-world use cases. In Proceedings of the 57th CIRP Conference on Manufacturing Systems 2024 (CMS 2024), Póvoa de Varzim, Portugal, 29–31 May 2024. [Google Scholar]
- Duden. Duden—Definition der Integration. Available online: https://www.duden.de/ (accessed on 4 March 2025).
- Joppen, R.; von Enzberg, S.; Kühn, A.; Dumitrescu, R. Data map—Method for the specification of data flows within production. Procedia CIRP 2019, 79, 461–465. [Google Scholar] [CrossRef]
- Massmann, M.; Meyer, M.; Frank, M.; von Enzberg, S.; Kühn, A.; Dumitrescu, R. Method for data inventory and classification. Procedia CIRP 2020, 93, 234–239. [Google Scholar] [CrossRef]
- Weller, J.; Roesmann, D.; Eggert, S.; von Enzberg, S.; Gräßler, I.; Dumitrescu, R. Identification and prediction of standard times in machining for precision steel tubes through the usage of data analytics. In Proceedings of the 33rd CIRP Design Conference, Sydney, Australia, 17–19 May 2023. [Google Scholar]
- Verein Deutscher Ingenieure; Verband der Elektrotechnik Elektronik Informationstechnik. VDI/VDE 3714 Blatt 4: Implementierung und Betrieb von Big-Data-Anwendungen in der Produzierenden Industrie – Analyseverfahrensklassen. VDI/VDE: Düsseldorf, Deutschland, Oktober 2022. ICS 35.240.01. Available online: https://www.vdi.de/mitgliedschaft/vdi-richtlinien/details/vdivde-3714-blatt-4-implementierung-und-betrieb-von-big-data-anwendungen-in-der-produzierenden-industrie-analyseverfahrensklassen (accessed on 12 October 2025).
- Panzner, M.; Meyer, M.; von Enzberg, S.; Dumitrescu, R. Business-to-Analytics Canvas—Translation of Product Planning-Related Business Use Cases into Concrete Data Analytics Tasks. Procedia CIRP 2022, 109, 580–585. [Google Scholar] [CrossRef]
- Meyer, M.; Panzner, M.; Koldewey, C.; Dumitrescu, R. Towards Identifying Data Analytics Use Cases in Product Planning. Procedia CIRP 2021, 104, 1179–1184. [Google Scholar] [CrossRef]
- Geissbauer, R.; Bruns, M.; Wunderlin, J. PwC Digital Factory Transformation Survey: Digital Backbone, Use Cases and Technologies, Organizational Setup, Strategy and Roadmap, Investment Focus. 2022. Available online: https://www.pwc.de/de/content/0f96ea9c-992c-4ba7-8c4d-b4637cf81d9f/pwc-digital-factory-transformation-survey-2022.pdf (accessed on 12 October 2025).
- Mayr, A.; Kißkalt, D.; Meiners, M.; Lutz, B.; Schäfer, F.; Seidel, R.; Selmaier, A.; Fuchs, J.; Metzner, M.; Blank, A.; et al. Machine Learning in Production—Potentials, Challenges and Exemplary Applications. Procedia CIRP 2019, 86, 49–54. [Google Scholar] [CrossRef]
- Gausemeier, J.; Plass, C. Zukunftsorientierte Unternehmensgestaltung: Strategien, Geschäftsprozesse und IT-Systeme für die Produktion von Morgen, 2nd ed.; Carl Hanser Verlag GmbH & Company KG: München, Germany, 2014; ISBN 3446436316. [Google Scholar]
- Humpert, L.; Disselkamp, J.-P.; Schierbaum, A.; Zagatta, K.; Dumitrescu, R. Engineering Autonom Wandelbarer Industrie 4.0-Systeme: Expertise des Forschungsbeirats Industrie 4.0; Acatech—Forschungsbeirat Industrie 4.0; Deutsche Akademie der Technikwissenschaften: München, Germany, 2024. [Google Scholar]
- Lankhorst, M. Enterprise Architecture at Work: Modelling, Communication and Analysis, 4th ed.; Springer: Berlin/Heidelberg, Germany, 2017. [Google Scholar] [CrossRef]
- Hanschke, I. Strategisches Management der IT-Landschaft: Ein praktischer Leitfaden für das Enterprise Architecture Management, 3rd ed.; Carl Hanser Verlag GmbH & Company KG: München, Germany, 2013; ISBN 9783446435858. [Google Scholar]
- Ahlemann, F.; Stettiner, E.; Messerschmidt, M.; Legner, C. Strategic Enterprise Architecture Management; Springer: Berlin/Heidelberg, Germany, 2012. [Google Scholar] [CrossRef]
- Bauernhansl, T. Die vierte ondustrielle Revolution—Der Weg in ein wertschaffendes Produktionsparadigma. In Handbuch Industrie 4.0 Bd.4: Allgemeine Grundlagen, 2nd ed.; Vogel-Heuser, B., Bauernhansl, T., ten Hompel, M., Eds.; Springer: Berlin/Heidelberg, Germany, 2017; ISBN 9783662532546. [Google Scholar]
- Gerussi, S.; Angehrn, D.; Meentken, F. The State of Enterprise Architecture 2024; BOC Group: Berlin, Germany, 2024. [Google Scholar]
- Lick, J.; Wegel, A.; Kühn, A. Methods for Designing Enterprise Architecture in Manufacturing Companies—EAM as Enabler for the Design of Transferable AI Solutions. Ind. 4.0 Manag. 2023, 39, 37–42. [Google Scholar] [CrossRef]
- Beauvoir, P.; Sarrodie, J.-B. Archi—Archimate Modelling (Website): Archi Mate Is a Registered Trademark of the Open Group. Available online: https://www.archimatetool.com/ (accessed on 9 September 2025).
- Bitcom. Enterprise Architecture Management: Neue Disziplin für die Ganzheitliche Unternehmensentwicklung; Bitkom: Berlin, Germany, 2011. [Google Scholar]
- Wißotzki, M. Capability Management Guide; Springer Fachmedien Wiesbaden: Wiesbaden, Germany, 2018. [Google Scholar]
- Diab, W.W.; Ferraro, A.; Klenz, B.; Lin, S.-W.; Liongosari, E.; Tannous, W.E.; Zarkout, B. Industrial IoT Artificial Intelligence Framework; Industry IoT Consortium: Needham, MA, USA, 2022. [Google Scholar]
- Ködding, P.; Tissen, D.; Koldewey, C.; Dumitrescu, R. A Data Map for Product Creation: Tasks, Data Flows, and IT-Systems from the Initial Idea to the Start of Production. Procedia CIRP 2023, 120, 1095–1100. [Google Scholar] [CrossRef]
- Schreiner, N.; Kürpick, C.; Kühn, A.; Dumitrescu, R. Sustainability Data Map: Framework for Data-Based Product Carbon Footprinting of Technical Products. In Proceedings of the Global Conference on Sustainable Manufacturing 2023, Buenos Aires, Argentina, 4–6 December 2023. [Google Scholar]
- Wostmann, R.; Schlunder, P.; Temme, F.; Klinkenberg, R.; Kimberger, J.; Spichtinger, A.; Goldhacker, M.; Deuse, J. Conception of a Reference Architecture for Machine Learning in the Process Industry. In Proceedings of the 2020 IEEE International Conference on Big Data (Big Data), Atlanta, GA, USA, 10–13 December 2020; pp. 1726–1735, ISBN 978-1-7281-6251-5. [Google Scholar]
- Jahnke, N.; Otto, B. Data Catalogs in the Enterprise: Applications and Integration. Datenbank Spektrum 2023, 23, 89–96. [Google Scholar] [CrossRef]
- Raffin, T.; Reichenstein, T.; Werner, J.; Kühl, A.; Franke, J. A reference architecture for the operationalization of machine learning models in manufacturing. Procedia CIRP 2022, 115, 130–135. [Google Scholar] [CrossRef]
- Padovano, A.; Longo, F.; Nicoletti, L.; Gazzaneo, L.; Chiurco, A.; Talarico, S. A prescriptive maintenance system for intelligent production planning and control in a smart cyber-physical production line. Procedia CIRP 2021, 104, 1819–1824. [Google Scholar] [CrossRef]
- Hopf, K.; Müller, O.; Shollo, A.; Thiess, T. Organizational Implementation of AI: Craft and Mechanical Work. Calif. Manag. Rev. 2023, 66, 23–47. [Google Scholar] [CrossRef]
- Bokrantz, J.; Subramaniyan, M.; Skoogh, A. Realising the promises of artificial intelligence in manufacturing by enhancing CRISP-DM. Prod. Plan. Control 2023, 35, 2234–2254. [Google Scholar] [CrossRef]
- Shearer, C. The CRISP-DM Model: The New Blueprint for Data Mining. J. Data Warehous. 2000, 5, 13–22. [Google Scholar]
- Provost, F.; Fawcett, T. Data Science für Unternehmen: Data Mining und Datenanalytisches Denken Praktisch Anwenden; MITP Verlags GmbH & Co. KG: Frechen, Germany, 2017; ISBN 9783958455474. [Google Scholar]
- Shteingart, H.; Oostra, G.; Levinkron, O.; Parush, N.; Shabat, G.; Aronovich, D. Machine Learning Prescriptive Canvas for Optimizing Business Outcomes. arXiv 2022, arXiv:2206.10333. [Google Scholar] [CrossRef]
- Langer, B.; Schirrmacher, V. Towards a Canvas for Defining and Structuring Analytics Projects. In Information Management; Li, S., Ed.; Springer Nature Switzerland: Cham, Switzerland, 2024. [Google Scholar]
- Joppen, R.; Lipsmeier, A.; Tewes, C.; Kühn, A.; Dumitrescu, R. Evaluation of investments in the digitalization of a production. Procedia CIRP 2019, 81, 411–416. [Google Scholar] [CrossRef]
- Brock, J.; Rempe, N.; von Enzberg, S.; Kühn, A.; Dumitrescu, R. A Framework for the Domain-Driven Utilization of Manufacturing Sensor Data in Process Mining: An Action Design Approach; publish-Ing: Hannover, Germany, 2023. [Google Scholar]
- Panzner, M.; von Enzberg, S.; Meyer, M.; Dumitrescu, R. Characterization of Usage Data with the Help of Data Classifications. J. Knowl. Econ. 2022, 15, 88–109. [Google Scholar] [CrossRef]
- Joppen, R.; von Enzberg, S.; Gundlach, J.; Kühn, A.; Dumitrescu, R. Key performance indicators in the production of the future. Procedia CIRP 2019, 81, 759–764. [Google Scholar] [CrossRef]
- Meyer, M.; Wiederkehr, I.; Panzner, M.; Koldewey, C.; Dumitrescu, R. A Reference Process Model for Usage Data-Driven Product Planning. In Proceedings of the Hawaii International Conference on System Sciences 2022 (HICSS-55), Online, 4–7 January 2022; ISBN 978-0-9981331-5-7. [Google Scholar]
- Hasterok, C.; Stompe, J.; Pfrommer, J.; Usländer, T.; Ziehn, J.; Reiter, S.; Weber, M.; Riedel, T. PAISE—The Process Model for AI Systems Engineering; CC-King, Competence Center for AI Systems Engineering: Karlsruhe, Germany, 2021. [Google Scholar]
- Korsten, G.; Aysolmaz, B.; Turetken, O.; Edel, D.; Ozkan, B. ADA-CMM: A Capability Maturity Model for Advanced Data Analytics. In Proceedings of the 55th Hawaii International Conference on System Sciences; Bui, T., Ed.; Eindhoven University of Technology: Eindhoven, The Netherlands, 2022. [Google Scholar]
- Brock, J.; Löhr, B.; Brennig, K.; Seger, T.; Bartelheimer, C.; von Enzberg, S.; Kühn, A.; Dumitrescu, R. A process mining maturity model: Enabling organizations to assess and improve their process mining activities. In Proceedings of the European Conference on Information Systems, Kristiansand, Norway, 11–16 June 2023. [Google Scholar]
- Ribeiro, V.; Barata, J.; Da Rupino Cunha, P. A Maturity Model for Data Governance in Decentralized Business Operations: Architecture and Assessment Archetypes. In Harnessing Opportunities: Reshaping ISD in the Post-COVID-19 and Generative AI Era (ISD2024 Proceedings); Marcinkowski, B., Przybylek, A., Jarzębowicz, A., Iivari, N., Insfran, E., Lang, M., Linger, H., Schneider, C., Eds.; University of Gdańsk: Gdańsk, Poland, 2024. [Google Scholar] [CrossRef]
- The Open Group. The TOGAF® Standard, 10th Edition—Introduction and Core Concepts, 1st ed.; Van Haren Publishing: Hertogenbosch, The Netherlands, 2022; ISBN 9789401808613. [Google Scholar]
- Zachman, J.A. A framework for information systems architecture: The Zachman Framework, Enterprise Architecture. IBM Syst. J. 1987, 26, 276–292. [Google Scholar] [CrossRef]
- ISO/IEC/IEEE 42010:2022; Software, Systems and Enterprise—Architecture Description. ISO—International Organization for Standardization: Geneva, Swtizerland, 2022.
- Schneider, M. Spezifikationstechnik zur Beschreibung und Analyse von Wertschöpfungssystemen. Ph.D. Dissertation, HNI Verlagsschriftenreihe, Paderborn, Germany, 2018. [Google Scholar] [CrossRef]
- Rabe, M. Systematik zur Konzipierung von Smart Services für Mechatronische Systeme. Ph.D. Dissertation, HNI Verlagsschriftenreihe, Paderborn, Germany, 2019. [Google Scholar]
- Peffers, K.; Tuunanen, T.; Rothenberger, M.A.; Chatterjee, S. A Design Science Research Methodology for Information Systems Research. J. Manag. Inf. Syst. 2007, 24, 45–77. [Google Scholar] [CrossRef]
- March, S.T.; Smith, G.F. Design and natural science research on information technology. Decis. Support Syst. 1995, 15, 251–266. [Google Scholar] [CrossRef]
- Hevner, A.; March, S.T.; Park, J.; Ram, S. Design Science in Information Systems Research. Manag. Inf. Syst. Q. 2004, 28, 75–105. [Google Scholar] [CrossRef]
- Merz, S.L. Industrie 4.0—Vorgehensmodell für die Einführung. In Einführung und Umsetzung von Industrie 4.0: Grundlagen, Vorgehensmodell und Use Cases aus der Praxis; Roth, A., Ed.; Springer Gabler: Berlin/Heidelberg, Germany, 2016; ISBN 3662485044. [Google Scholar]
- Von Enzberg, S.; Naskos, A.; Metaxa, I.; Köchling, D.; Kühn, A. Implementation and Transfer of Predictive Analytics for Smart Maintenance: A Case Study. Front. Comput. Sci. 2020, 2, 578469. [Google Scholar] [CrossRef]
- Becker, W.; Ulrich, P.; Botzkowski, T. Data Analytics im Mittelstand. In Management und Controlling im Mittelstand; Becker, W., Ulrich, P., Eds.; Springer: Berlin/Heidelberg, Germany, 2016. [Google Scholar]
- Cisco Systems, Inc. Cisco AI Readiness Index 2023: Intentions Outpacing Abilities; Cisco Systems: San Jose, CA, USA, 2023; Available online: https://www.cisco.com/c/m/en_us/solutions/ai/readiness-index/archive/2023-m11.html (accessed on 12 October 2025).
- Gabriel, S.; Kühn, A.; Dumitrescu, R. Strategic planning of the collaboration between humans and artificial intelligence in production. Procedia CIRP 2023, 120, 1309–1314. [Google Scholar] [CrossRef]
- Stuht, T. Vereinigung von Detaillierten Teilmodellen in Einer Flexiblen Enterprise Architecture zur Übergreifenden Analyse. Ph.D. Dissertation, Technische Fakultät der Christian-Albrechts-Universität Kiel, Kiel, Germany, 2018. [Google Scholar]
- Kutz, J.; Neuhüttler, J.; Schaefer, K.; Spilski, J.; Lachmann, T. Generic Role Model for the Systematic Development of Internal AI-based Services in Manufacturing. In Data-Driven Services in Manufacturing: Innovation, Engineering, Transformation, and Management, Proceedings of the 56th Annual Hawaii International Conference on System Sciences, Virtual, 3–6 January 2023; Bui, T.X., Ed.; Department of IT Management Shidler College of Business University of Hawaii: Honolulu, HI, USA, 2023; ISBN 9780998133164. [Google Scholar]
- Kulkarni, A.; Shivananda, A.; Manure, A. Introduction to Prescriptive AI: A Primer for Decision Intelligence Solutioning with Python, 1st ed.; Imprint Apress: Berkeley, CA, USA, 2023; ISBN 9781484295687. [Google Scholar]
- Shi, Z.; Xie, Y.; Xue, W.; Chen, Y.; Fu, L.; Xu, X. Smart factory in Industry 4.0. Syst. Res. Behav. Sci. 2020, 37, 607–617. [Google Scholar] [CrossRef]
- Deloitte. Manufacturing 4.0: Meilenstein, Must-Have oder Millionengrab? Warum bei M4.0 die Integration den Entscheidenden Unterschied Macht; Deloitte: Düsseldorf, Germany, 2016; Available online: https://www.deloitte.com/de/de/issues/innovation-ai/industrie-4-0.html (accessed on 12 October 2025).
- Heihoff-Schwede, J. Spezifikationstechnik zur Analyse, Gestaltung und Bewertung von Engineering IT-Architekturen. Ph.D. Dissertation, HNI Verlagsschriftenreihe, Paderborn, Germany, 2024. [Google Scholar]
- Matthes, D. Enterprise Architecture Frameworks Kompendium; Springer: Berlin/Heidelberg, Germany, 2011; ISBN 978-3-642-12954-4. [Google Scholar]
- OpenGroup. The ArchiMate® Enterprise Architecture Modeling Language: About the ArchiMate Modeling Language. Available online: https://www.opengroup.org/archimate-forum/archimate-overview (accessed on 12 October 2025).
- HSBI, Center for Applied Data Science. IoT-Factory. Available online: https://www.hsbi.de/ium/cfads/projekte/iot-factory (accessed on 26 March 2024).
- Vandevenne, N.; van Riel, J.; Poels, G. Green Enterprise Architecture (GREAN)—Leveraging EA for Environmentally Sustainable Digital Transformation. Sustainability 2023, 15, 14342. [Google Scholar] [CrossRef]
- Lick, J.; Disselkamp, J.-P.; Kattenstroth, F.; Trienens, M.; Rasor, R.; Kühn, A.; Dumitrescu, R. Digital Factory Twin: A Practioner-Driven Approach for Integrated Planning of the Enterprise Architecture. Procedia CIRP 2024, 128, 603–608. [Google Scholar] [CrossRef]
- Schuh, G.; Anderl, R.; Dumitrescu, R.; Krüger, A.; ten Hompel, M. Industrie 4.0 Maturity Index. Die Digitale Transformation von Unternehmen Gestalten—UPDATE 2020; Acatech STUDIE: Munich, Germany, 2020. [Google Scholar]
- Meister, F.; Hohmann, A.; Daub, R. Digitales Shopfloor Management: Datenbasierte Prozessoptimierung mittels Kombination aus Process Mining und Case-based Reasoning. Z. Wirtsch. Fabr. 2022, 117, 122–127. [Google Scholar] [CrossRef]
- Weller, J.; Migenda, N.; Naik, Y.; Heuwinkel, T.; Kühn, A.; Kohlhase, M.; Schenck, W.; Dumitrescu, R. Reference Architecture for the Integration of Prescriptive Analytics Use Cases in Smart Factories. Mathematics 2024, 12, 2663. [Google Scholar] [CrossRef]










| CRISP-DM Phase | Artifact | Explanation | 
|---|---|---|
| Business Under-standing | Business-to-Analytics Canvas (B2A Canvas) | 
 | 
| Analytics Canvas | 
 | |
| Layer model for cost–benefit estimation | 
 | |
| Data Under-standing | Data Map | 
 | 
| Data Preparation | Framework for domain-oriented preprocessing of sensor data | |
| Overarching | KPI set for future production | 
 | 
| Process reference models | ||
| Maturity models | ||
| Architecture description | 
 | 
| Disclaimer/Publisher’s Note: The statements, opinions and data contained in all publications are solely those of the individual author(s) and contributor(s) and not of MDPI and/or the editor(s). MDPI and/or the editor(s) disclaim responsibility for any injury to people or property resulting from any ideas, methods, instructions or products referred to in the content. | 
© 2025 by the authors. Licensee MDPI, Basel, Switzerland. This article is an open access article distributed under the terms and conditions of the Creative Commons Attribution (CC BY) license (https://creativecommons.org/licenses/by/4.0/).
Share and Cite
Weller, J.; Dumitrescu, R. Decision-Driven Analytics in Smart Factories: Enterprise Architecture Framework for Use Case Specification and Engineering (FUSE). Electronics 2025, 14, 4271. https://doi.org/10.3390/electronics14214271
Weller J, Dumitrescu R. Decision-Driven Analytics in Smart Factories: Enterprise Architecture Framework for Use Case Specification and Engineering (FUSE). Electronics. 2025; 14(21):4271. https://doi.org/10.3390/electronics14214271
Chicago/Turabian StyleWeller, Julian, and Roman Dumitrescu. 2025. "Decision-Driven Analytics in Smart Factories: Enterprise Architecture Framework for Use Case Specification and Engineering (FUSE)" Electronics 14, no. 21: 4271. https://doi.org/10.3390/electronics14214271
APA StyleWeller, J., & Dumitrescu, R. (2025). Decision-Driven Analytics in Smart Factories: Enterprise Architecture Framework for Use Case Specification and Engineering (FUSE). Electronics, 14(21), 4271. https://doi.org/10.3390/electronics14214271
 
        
 
        
       
      