AI on Wheels: Bibliometric Approach to Mapping of Research on Machine Learning and Deep Learning in Electric Vehicles
Abstract
1. Introduction
- SQ1: Which journals have published the highest number of articles on EVs, ML, and DL?
- SQ2: Is there any collaboration network between authors?
- SQ3: Which are the most relevant countries based on the number of citations and publications?
- SQ4: Which are the main keywords used in the papers?
- SQ5: Who are the most important authors in the analyzed areas?
- SQ6: What are the main terms included in the thematic maps?
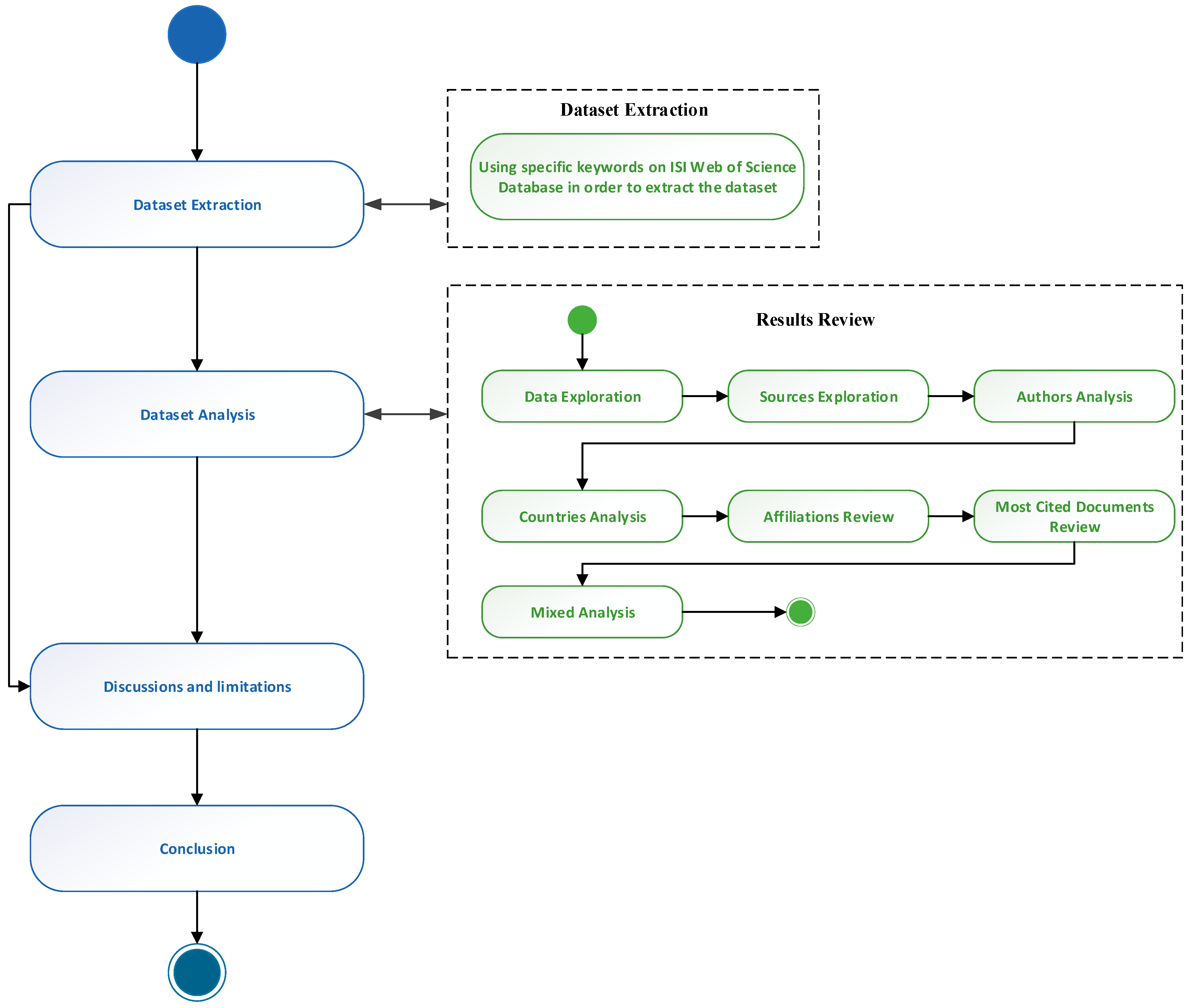
2. Materials and Methods
- Book Citation Index—Science (BKCI-S)—2010—present;
- Index Chemicus (IC)—2010—present;
- Social Sciences Citation Index (SSCI)—1975—present;
- Book Citation Index—Social Sciences and Humanities (BKCI-SSH)—2010—present;
- Arts and Humanities Citation Index (A&HCI)—1975—present;
- Current Chemical Reactions (CCR-Expanded)—2010-present; Emerging Sources Citations Index (ESCI)—2005—present;
- Science Citation Index Expanded (SCIE)—1900—present;
- Conference Proceedings Citation Index—Social Sciences and Humanities (CPCI-SSH)—1990—present;
- Conference Proceedings Citation Index—Science (CPCI-S)—1990—present.
- Bradford’s Law—explores the most cited journals, isolating the less significant journals and maintaining only the most important ones. Bradford’s law method includes a separation of journals into three categories based on the total number of papers. Each category must have the same amount of papers. In the final step, Bradford’s law is clustering proportionally with 1:n:n2, as Yang et al. [73] presented.
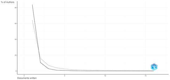
- Lotka’s Law—describes the productivity level of the authors, having the purpose of predicting the aggregate behavior of the researchers [74].
- Furthermore, a summary of the above-mentioned elements is presented in Table 3.
3. Results Review
3.1. Data Exploration
3.2. Sources Exploration
3.3. Authors Analysis
3.4. Countries Analysis
3.5. Affiliations Review
3.6. Most Cited Documents
3.7. Mixed Analysis
4. Discussions and Limitations
4.1. Bibliometric Analysis Results and Comparison with Other Studies
4.2. Discussions of Specific Themes
4.2.1. Implications of AI Advancements in EV Diagnostics and Manufacturing Processes
4.2.2. Implications of AI in Integrating Renewable Energy with EV Infrastructure
4.2.3. Implications of AI in EVs on Consumer Behavior and Market Trends
4.2.4. Implications of AI Application in Enhancing Information Security for EVs
4.3. Key Limitations to Applicability of ML and DL to EVs
4.4. Biases in Publication Trends
4.5. Limitations Related to Dataset Extraction and Used Database
5. Conclusions
- The most important journals, in terms of the number of publications that had a significant contribution to the EV, AI, ML and DL domains are as follows: Energies (82 publications), IEEE Access (74 publications), Journal of Energy Storage (44 publications), Applied Sciences (43 publications), Energy (33 publications), Sustainability (23 publications), Electronics (20 publications), Journal of Power Sources (20 publications), Applied Sciences-Basel (19 publications), and IEEE Transactions on Industrial Informatics (19 publications).
- The collaboration among authors is observed based on the number of SCPs and MCPs. The most important country in terms of publications is China, with 309 papers published (206 SCPs and 103 MCPs), with a total contribution of 33.2%. The USA authors published 109 articles (73 SCPs and 36 MCPs), with a total contribution of 11.7%. India has 71 articles (51 SCPs and 20 MCPs), with a contribution of 7.6.%. The rest of the countries have a smaller impact but are still important and are as follows: South Korea (49 SCPs, 8 MCPs), Germany (36 SCPs, 5 MCPs), UK (22 SCPs, 18 MCPs), Canada (22 SCPs, 16 MCPs), Italy (12 SCPs and 14 MCPs), Spain (10 SCPs, 9 MCPs), and Iran (7 SCPs, 9 MCPs).
- Taking into consideration the number of citations, China is the most influential country, with 8187 citations. In second place is the USA with 3268, third is Canada with 1839 citations, while the UK is fourth with 1680 citations. In fifth place is India with 1149 citations, Korea with 521 citations, and Germany with 483 citations, while the last three countries are Italy with 424 citations, Malaysia with 424 citations, and Iran with 330 citations.
- Analyzing the authors’ keywords, the most important terms are “machine learning”, “deep learning”, and “electric vehicles”, while for Keywords Plus, the most common terms are “model”, “state”, and “management”. Investigating the abstracts, the most used keywords are “electric vehicles”, “machine learning”, and “energy storage”, and for titles, they are “electric vehicles”, “machine learning”, and “lithium-ion batteries”.
- The most influential authors, based on the number of articles that were included in the dataset, are: Wang ZP. (16 papers), He HW. (13 papers), Chen Z. (12 papers), Zhang L. (11 papers), Hu XS. (9 papers), Liu P. (9 papers), Zhang YJ. (9 papers), Lee H. (8 papers), Liu YG. (8 papers), and Byun YC. (7 papers).
- The EV, ML, AI, and DL domains were analyzed using thematic maps, which extracted the main topics from Keywords Plus and authors’ keywords, obtaining information related to energy management, optimization, infrastructure, policy, lithium-ion batteries, design, strategy, regression, and neural networks.
Author Contributions
Funding
Data Availability Statement
Conflicts of Interest
References
- Ahmed, M.; Zheng, Y.; Amine, A.; Fathiannasab, H.; Chen, Z. The Role of Artificial Intelligence in the Mass Adoption of Electric Vehicles. Joule 2021, 5, 2296–2322. [Google Scholar] [CrossRef]
- Paret, P.; Finegan, D.; Narumanchi, S. Artificial Intelligence for Power Electronics in Electric Vehicles: Challenges and Opportunities. J. Electron. Packag. 2022, 145, 034501. [Google Scholar] [CrossRef]
- Rigas, E.S.; Ramchurn, S.D.; Bassiliades, N. Managing Electric Vehicles in the Smart Grid Using Artificial Intelligence: A Survey. IEEE Trans. Intell. Transp. Syst. 2015, 16, 1619–1635. [Google Scholar] [CrossRef]
- U.S. Department of Energy Alternative Fuels Data Center: Electric Vehicle (EV) Definition. Available online: https://afdc.energy.gov/laws/12660 (accessed on 2 January 2025).
- ISO. Information Technology—Artificial Intelligence—Artificial Intelligence Concepts and Terminology; ISO: Geneva, Switzerland, 2022. [Google Scholar]
- Stryker, C.; Kavlakoglu, E. What Is Artificial Intelligence (AI)?|IBM. Available online: https://www.ibm.com/think/topics/artificial-intelligence (accessed on 2 January 2025).
- Dorokhova, M.; Ballif, C.; Wyrsch, N. Routing of Electric Vehicles With Intermediary Charging Stations: A Reinforcement Learning Approach. Front. Big Data 2021, 4, 586481. [Google Scholar] [CrossRef] [PubMed]
- Shahriar, S.; Al-Ali, A.R.; Osman, A.H.; Dhou, S.; Nijim, M. Machine Learning Approaches for EV Charging Behavior: A Review. IEEE Access 2020, 8, 168980–168993. [Google Scholar] [CrossRef]
- Severson, K.A.; Attia, P.M.; Jin, N.; Perkins, N.; Jiang, B.; Yang, Z.; Chen, M.H.; Aykol, M.; Herring, P.K.; Fraggedakis, D.; et al. Data-Driven Prediction of Battery Cycle Life before Capacity Degradation. Nat. Energy 2019, 4, 383–391. [Google Scholar] [CrossRef]
- Attia, P.M.; Grover, A.; Jin, N.; Severson, K.A.; Markov, T.M.; Liao, Y.-H.; Chen, M.H.; Cheong, B.; Perkins, N.; Yang, Z.; et al. Closed-Loop Optimization of Fast-Charging Protocols for Batteries with Machine Learning. Nature 2020, 578, 397–402. [Google Scholar] [CrossRef]
- Saputra, Y.M.; Nguyen, D.; Dinh, H.T.; Vu, T.X.; Dutkiewicz, E.; Chatzinotas, S. Federated Learning Meets Contract Theory: Economic-Efficiency Framework for Electric Vehicle Networks. IEEE Trans. Mob. Comput. 2020, 21, 2803–2817. [Google Scholar] [CrossRef]
- Xing, Q.; Xu, Y.; Chen, Z.; Zhang, Z.; Shi, Z. A Graph Reinforcement Learning-Based Decision-Making Platform for Real-Time Charging Navigation of Urban Electric Vehicles. IEEE Trans. Ind. Inform. 2023, 19, 3284–3295. [Google Scholar] [CrossRef]
- Zhong, J.; Li, Y.; Wu, Y.; Cao, Y.; Li, Z.; Peng, Y.; Qiao, X.; Xu, Y.; Yu, Q.; Yang, X.; et al. Optimal Operation of Energy Hub: An Integrated Model Combined Distributionally Robust Optimization Method With Stackelberg Game. IEEE Trans. Sustain. Energy 2023, 14, 1835–1848. [Google Scholar] [CrossRef]
- Shang, Y.; Liu, M.; Shao, Z.; Jian, L. Internet of Smart Charging Points with Photovoltaic Integration: A High-Efficiency Scheme Enabling Optimal Dispatching between Electric Vehicles and Power Grids. Appl. Energy 2020, 278, 115640. [Google Scholar] [CrossRef]
- Shang, Y.; Li, Z.; Li, S.; Shao, Z.; Jian, L. An Information Security Solution for Vehicle-to-Grid Scheduling by Distributed Edge Computing and Federated Deep Learning. IEEE Trans. Ind. Appl. 2024, 60, 4381–4395. [Google Scholar] [CrossRef]
- Xie, S.; Xu, C.; Li, W.; Kang, Y.; Feng, X.; Wu, W. Machine Learning Accelerated the Performance Analysis on PCM-Liquid Coupled Battery Thermal Management System. J. Energy Storage 2024, 100, 113479. [Google Scholar] [CrossRef]
- Zhang, D.; Zhang, H.; Li, X.; Zhao, H.; Zhang, Y.; Wang, S.; Ahmad, T.; Liu, T.; Shuang, F.; Wu, T. A PMSM Control System for Electric Vehicle Using Improved Exponential Reaching Law and Proportional Resonance Theory. IEEE Trans. Veh. Technol. 2023, 72, 8566–8578. [Google Scholar] [CrossRef]
- Wang, B.; Dehghanian, P.; Zhao, D. Coordinated Planning of Electric Vehicle Charging Infrastructure and Renewables in Power Grids. IEEE Open Access J. Power Energy 2023, 10, 233–244. [Google Scholar] [CrossRef]
- El-Azab, H.-A.I.; Swief, R.A.; El-Amary, N.H.; Temraz, H.K. Seasonal Electric Vehicle Forecasting Model Based on Machine Learning and Deep Learning Techniques. Energy AI 2023, 14, 100285. [Google Scholar] [CrossRef]
- Mohamed, N.; Almazrouei, S.K.; Oubelaid, A.; Bajaj, M.; Jurado, F.; Kamel, S. Artificial Intelligence (AI) and Machine Learning (ML)-Based Information Security in Electric Vehicles: A Review. In Proceedings of the 2023 5th Global Power, Energy and Communication Conference (GPECOM), Nevsehir, Turkiye, 14–16 June 2023; pp. 108–113. [Google Scholar]
- Kaplan, H.; Tehrani, K.; Jamshidi, M. A Fault Diagnosis Design Based on Deep Learning Approach for Electric Vehicle Applications. Energies 2021, 14, 6599. [Google Scholar] [CrossRef]
- Venkitaraman, A.K.; Kosuru, V.S.R. Hybrid Deep Learning Mechanism for Charging Control and Management of Electric Vehicles. Eur. J. Electr. Eng. Comput. Sci. 2023, 7, 38–46. [Google Scholar] [CrossRef]
- Zhu, J.; Yang, Z.; Mourshed, M.; Guo, Y.; Zhou, Y.; Chang, Y.; Wei, Y.; Feng, S. Electric Vehicle Charging Load Forecasting: A Comparative Study of Deep Learning Approaches. Energies 2019, 12, 2692. [Google Scholar] [CrossRef]
- Sundaram, K.M.; Hussain, A.; Sanjeevikumar, P.; Holm-Nielsen, J.B.; Kaliappan, V.K.; Santhoshi, B.K. Deep Learning for Fault Diagnostics in Bearings, Insulators, PV Panels, Power Lines, and Electric Vehicle Applications—The State-of-the-Art Approaches. IEEE Access 2021, 9, 41246–41260. [Google Scholar] [CrossRef]
- Ma, W.; Hu, J.; Yao, L.; Fu, Z.; Morais, H.; Marinelli, M. New Technologies for Optimal Scheduling of Electric Vehicles in Renewable Energy-Oriented Power Systems: A Review of Deep Learning, Deep Reinforcement Learning and Blockchain Technology. Energy Convers. Econ. 2022, 3, 345–359. [Google Scholar] [CrossRef]
- Mohammed, Y.; Manoharan, A.; Kappagantula, S.; Manoharan, H. Optimizing Electric Vehicle Charging Costs Using Machine Learning. | Ingénierie Des Systèmes d’Information|EBSCOhost. Available online: https://openurl.ebsco.com/contentitem/doi:10.18280%2Fisi.290326?sid=ebsco:plink:crawler&id=ebsco:doi:10.18280%2Fisi.290326 (accessed on 5 September 2024).
- Block, J.H.; Fisch, C. Eight Tips and Questions for Your Bibliographic Study in Business and Management Research. Manag. Rev. Q. 2020, 70, 307–312. [Google Scholar] [CrossRef]
- Cibu, B.; Delcea, C.; Domenteanu, A.; Dumitrescu, G. Mapping the Evolution of Cybernetics: A Bibliometric Perspective. Computers 2023, 12, 237. [Google Scholar] [CrossRef]
- Delcea, C.; Javed, S.A.; Florescu, M.-S.; Ioanas, C.; Cotfas, L.-A. 35 Years of Grey System Theory in Economics and Education. Kybernetes 2023, 54, 649–683. [Google Scholar] [CrossRef]
- Domenteanu, A.; Delcea, C.; Chiriță, N.; Ioanăș, C. From Data to Insights: A Bibliometric Assessment of Agent-Based Modeling Applications in Transportation. Appl. Sci. 2023, 13, 12693. [Google Scholar] [CrossRef]
- Jigani, A.-I.; Delcea, C.; Florescu, M.-S.; Cotfas, L.-A. Tracking Happiness in Times of COVID-19: A Bibliometric Exploration. Sustainability 2024, 16, 4918. [Google Scholar] [CrossRef]
- Profiroiu, C.M.; Cibu, B.; Delcea, C.; Cotfas, L.-A. Charting the Course of School Dropout Research: A Bibliometric Exploration. IEEE Access 2024, 12, 71453–71478. [Google Scholar] [CrossRef]
- Veza, I.; Syaifuddin, M.; Idris, M.; Herawan, S.G.; Yusuf, A.A.; Fattah, I.M.R. Electric Vehicle (EV) Review: Bibliometric Analysis of Electric Vehicle Trend, Policy, Lithium-Ion Battery, Battery Management, Charging Infrastructure, Smart Charging, and Electric Vehicle-to-Everything (V2X). Energies 2024, 17, 3786. [Google Scholar] [CrossRef]
- Ayodele, B.V.; Mustapa, S.I. Life Cycle Cost Assessment of Electric Vehicles: A Review and Bibliometric Analysis. Sustainability 2020, 12, 2387. [Google Scholar] [CrossRef]
- Barbosa, W.; Prado, T.; Batista, C.; Câmara, J.C.; Cerqueira, R.; Coelho, R.; Guarieiro, L. Electric Vehicles: Bibliometric Analysis of the Current State of the Art and Perspectives. Energies 2022, 15, 395. [Google Scholar] [CrossRef]
- Bhat, F.A.; Verma, A. A Bibliometric Analysis and Review of Adoption Behaviour of Electric Vehicles. Transp. Dev. Econ. 2023, 9, 5. [Google Scholar] [CrossRef]
- Miah, M.S.; Hossain Lipu, M.S.; Meraj, S.T.; Hasan, K.; Ansari, S.; Jamal, T.; Masrur, H.; Elavarasan, R.M.; Hussain, A. Optimized Energy Management Schemes for Electric Vehicle Applications: A Bibliometric Analysis towards Future Trends. Sustainability 2021, 13, 12800. [Google Scholar] [CrossRef]
- Murugan, M.; Saravanan, A.; Elumalai, P.V.; Murali, G.; Dhineshbabu, N.R.; Kumar, P.; Afzal, A. Thermal Management System of Lithium-Ion Battery Packs for Electric Vehicles: An Insight Based on Bibliometric Study. J. Energy Storage 2022, 52, 104723. [Google Scholar] [CrossRef]
- Nurdini, A.; Nurcahyo, R.; Prabuwono, A.S. Waste from Electric Vehicle: A Bibliometric Analysis from 1995 to 2023. World Electr. Veh. J. 2023, 14, 300. [Google Scholar] [CrossRef]
- Purwanto, E.; Irawan, A.P. Bibliometric Analysis of Electric Vehicle Adoption Research: Trends, Implications, and Future Directions. Int. J. Saf. Secur. Eng. 2023, 13, 789–800. [Google Scholar] [CrossRef]
- Raboaca, M.S.; Bizon, N.; Grosu, O.V. Optimal Energy Management Strategies for the Electric Vehicles Compiling Bibliometric Maps. Int. J. Energy Res. 2021, 45, 10129–10172. [Google Scholar] [CrossRef]
- Secinaro, S.; Brescia, V.; Calandra, D.; Biancone, P. Employing Bibliometric Analysis to Identify Suitable Business Models for Electric Cars. J. Clean. Prod. 2020, 264, 121503. [Google Scholar] [CrossRef]
- Singh, G.; Misra, S.C.; Daultani, Y.; Singh, S. Electric Vehicle Adoption and Sustainability: Insights from the Bibliometric Analysis, Cluster Analysis, and Morphology Analysis. Oper. Manag. Res. 2024, 17, 635–659. [Google Scholar] [CrossRef]
- Soares, L.O.; Reis, A.D.C.; Vieira, P.S.; Hernández-Callejo, L.; Boloy, R.A.M. Electric Vehicle Supply Chain Management: A Bibliometric and Systematic Review. Energies 2023, 16, 1563. [Google Scholar] [CrossRef]
- Tambunan, H.B. Electric Vehicle Integration Into Electrical Power System: A Bibliometric Review. In Proceedings of the 2022 International Conference on Technology and Policy in Energy and Electric Power (ICT-PEP), Jakarta, Indonesia, 18 October 2022; pp. 65–70. [Google Scholar]
- Yao, S.; Bian, Z.; Hasan, M.K.; Ding, R.; Li, S.; Wang, Y.; Song, S. A Bibliometric Review on Electric Vehicle (EV) Energy Efficiency and Emission Effect Research. Environ. Sci. Pollut. Res. 2023, 30, 95172–95196. [Google Scholar] [CrossRef] [PubMed]
- WoS Web of Science. Available online: https://webofscience.clarivate.cn/wos/woscc/basic-search (accessed on 9 September 2023).
- Bakır, M.; Özdemir, E.; Akan, Ş.; Atalık, Ö. A Bibliometric Analysis of Airport Service Quality. J. Air Transp. Manag. 2022, 104, 102273. [Google Scholar] [CrossRef]
- Crețu, R.F.; Țuțui, D.; Banța, V.C.; Șerban, E.C.; Barna, L.E.L.; Crețu, R.C. The Effects of the Implementation of Artificial Intelligence-Based Technologies on the Skills Needed in the Automotive Industry—A Bibliometric Analysis. Amfiteatru Economic 2024, 3, 658–673. [Google Scholar] [CrossRef]
- Domenteanu, A.; Delcea, C.; Florescu, M.-S.; Gherai, D.S.; Bugnar, N.; Cotfas, L.-A. United in Green: A Bibliometric Exploration of Renewable Energy Communities. Electronics 2024, 13, 3312. [Google Scholar] [CrossRef]
- Sandu, A.; Cotfas, L.-A.; Stănescu, A.; Delcea, C. Guiding Urban Decision-Making: A Study on Recommender Systems in Smart Cities. Electronics 2024, 13, 2151. [Google Scholar] [CrossRef]
- Delcea, C.; Oprea, S.-V.; Dima, A.M.; Domenteanu, A.; Bara, A.; Cotfas, L.-A. Energy Communities: Insights from Scientific Publications. Oeconomia Copernic. 2024, 15, 1101–1155. [Google Scholar] [CrossRef]
- Tătaru, G.-C.; Domenteanu, A.; Delcea, C.; Florescu, M.S.; Orzan, M.; Cotfas, L.-A. Navigating the Disinformation Maze: A Bibliometric Analysis of Scholarly Efforts. Information 2024, 15, 742. [Google Scholar] [CrossRef]
- Liu, F. Retrieval Strategy and Possible Explanations for the Abnormal Growth of Research Publications: Re-Evaluating a Bibliometric Analysis of Climate Change. Scientometrics 2023, 128, 853–859. [Google Scholar] [CrossRef] [PubMed]
- Liu, W. The Data Source of This Study Is Web of Science Core Collection? Not Enough. Scientometrics 2019, 121, 1815–1824. [Google Scholar] [CrossRef]
- Cobo, M.J.; López-Herrera, A.G.; Herrera-Viedma, E.; Herrera, F. Science Mapping Software Tools: Review, Analysis, and Cooperative Study among Tools. J. Am. Soc. Inf. Sci. Technol. 2011, 62, 1382–1402. [Google Scholar] [CrossRef]
- Zupic, I.; Čater, T. Bibliometric Methods in Management and Organization. Organ. Res. Methods 2015, 18, 429–472. [Google Scholar] [CrossRef]
- Valencia-Arias, A.; García-Pineda, V.; González-Ruiz, J.D.; Medina-Valderrama, C.J.; Bao García, R. Machine-Learning Applications in Energy Efficiency: A Bibliometric Approach and Research Agenda. Designs 2023, 7, 71. [Google Scholar] [CrossRef]
- Sandu, A.; Cotfas, L.-A.; Delcea, C.; Ioanăș, C.; Florescu, M.-S.; Orzan, M. Machine Learning and Deep Learning Applications in Disinformation Detection: A Bibliometric Assessment. Electronics 2024, 13, 4352. [Google Scholar] [CrossRef]
- Sandu, A.; Ioanăș, I.; Delcea, C.; Florescu, M.-S.; Cotfas, L.-A. Numbers Do Not Lie: A Bibliometric Examination of Machine Learning Techniques in Fake News Research. Algorithms 2024, 17, 70. [Google Scholar] [CrossRef]
- Li, Y.; Xu, Z.; Wang, X.; Wang, X. A Bibliometric Analysis on Deep Learning during 2007–2019. Int. J. Mach. Learn. Cybern. 2020, 11, 2807–2826. [Google Scholar] [CrossRef]
- Coulibaly, S.; Kamsu-Foguem, B.; Kamissoko, D.; Traore, D. Deep Learning for Precision Agriculture: A Bibliometric Analysis. Intell. Syst. Appl. 2022, 16, 200102. [Google Scholar] [CrossRef]
- Miraftabzadeh, S.M.; Martino, A.D.; Longo, M.; Zaninelli, D. Deep Learning in Power Systems: A Bibliometric Analysis and Future Trends. IEEE Access 2024, 12, 163172–163196. [Google Scholar] [CrossRef]
- Thangavel, P.; Chandra, B. Two Decades of M-Commerce Consumer Research: A Bibliometric Analysis Using R Biblioshiny. Sustainability 2023, 15, 11835. [Google Scholar] [CrossRef]
- Document Types. Available online: https://webofscience.help.clarivate.com/en-us/Content/document-types.html (accessed on 7 September 2024).
- Donner, P. Document Type Assignment Accuracy in the Journal Citation Index Data of Web of Science. Scientometrics 2017, 113, 219–236. [Google Scholar] [CrossRef]
- Abafe, E.A.; Bahta, Y.T.; Jordaan, H. Exploring Biblioshiny for Historical Assessment of Global Research on Sustainable Use of Water in Agriculture. Sustainability 2022, 14, 10651. [Google Scholar] [CrossRef]
- Thakuria, A.; Chakraborty, I.; Deka, D. A Bibliometric Review on Serendipity Literature Available in Web of Science Database Using HistCite and Biblioshiny. Inf. Discov. Deliv. 2024, 52, 227–242. [Google Scholar] [CrossRef]
- ISI WOS KeyWords Plus Generation, Creation, and Changes. Available online: https://support.clarivate.com/ScientificandAcademicResearch/s/article/KeyWords-Plus-generation-creation-and-changes?language=en_US (accessed on 17 November 2024).
- Sandu, A.; Cotfas, L.-A.; Delcea, C.; Crăciun, L.; Molănescu, A.G. Sentiment Analysis in the Age of COVID-19: A Bibliometric Perspective. Information 2023, 14, 659. [Google Scholar] [CrossRef]
- Hirsch, J.E. An Index to Quantify an Individual’s Scientific Research Output. Proc. Natl. Acad. Sci. USA 2005, 102, 16569–16572. [Google Scholar] [CrossRef] [PubMed]
- Egghe, L. Theory and Practise of the G-Index. Scientometrics 2006, 69, 131–152. [Google Scholar] [CrossRef]
- Yang, J.-M.; Tseng, S.-F.; Won, Y.-L. A Bibliometric Analysis on Data Mining Using Bradford’s Law. In Proceedings of the 3rd International Conference on Intelligent Technologies and Engineering Systems (ICITES2014); Juang, J., Ed.; Springer International Publishing: Cham, Switzerland, 2016; pp. 613–620. [Google Scholar]
- Newby, G.B.; Greenberg, J.; Jones, P. Open Source Software Development and Lotka’s Law: Bibliometric Patterns in Programming. J. Am. Soc. Inf. Sci. Technol. 2003, 54, 169–178. [Google Scholar] [CrossRef]
- Bibliometrix—Home. Available online: https://www.bibliometrix.org/home/ (accessed on 3 July 2024).
- Aria, M.; Cuccurullo, C. Bibliometrix: An R-Tool for Comprehensive Science Mapping Analysis. J. Informetr. 2017, 11, 959–975. [Google Scholar] [CrossRef]
- Murphey, Y.L.; Masrur, M.A.; Chen, Z.; Zhang, B. Model-Based Fault Diagnosis in Electric Drives Using Machine Learning. IEEEASME Trans. Mechatron. 2006, 11, 290–303. [Google Scholar] [CrossRef]
- Huang, X.; Tan, Y.; He, X. An Intelligent Multifeature Statistical Approach for the Discrimination of Driving Conditions of a Hybrid Electric Vehicle. IEEE Trans. Intell. Transp. Syst. 2011, 12, 453–465. [Google Scholar] [CrossRef]
- Murphey, Y.L.; Park, J.; Chen, Z.; Kuang, M.L.; Masrur, M.A.; Phillips, A.M. Intelligent Hybrid Vehicle Power Control—Part I: Machine Learning of Optimal Vehicle Power. IEEE Trans. Veh. Technol. 2012, 61, 3519–3530. [Google Scholar] [CrossRef]
- ISI WOS Journal Citation Reports for Researchers|Clarivate. Available online: https://clarivate.com/academia-government/scientific-and-academic-research/research-funding-analytics/journal-citation-reports/researchers/ (accessed on 2 January 2025).
- WoS Research Team. Difference between JIF and JCI?—WoS Journals—All Information You Need to Know. Available online: https://wos-journal.info/blog/difference-between-jif-and-jci/ (accessed on 8 January 2025).
- Chemali, E.; Kollmeyer, P.J.; Preindl, M.; Ahmed, R.; Emadi, A. Long Short-Term Memory Networks for Accurate State-of-Charge Estimation of Li-Ion Batteries. IEEE Trans. Ind. Electron. 2018, 65, 6730–6739. [Google Scholar] [CrossRef]
- Chemali, E.; Kollmeyer, P.J.; Preindl, M.; Emadi, A. State-of-Charge Estimation of Li-Ion Batteries Using Deep Neural Networks: A Machine Learning Approach. J. Power Sources 2018, 400, 242–255. [Google Scholar] [CrossRef]
- Hu, X.; Jiang, J.; Cao, D.; Egardt, B. Battery Health Prognosis for Electric Vehicles Using Sample Entropy and Sparse Bayesian Predictive Modeling. IEEE Trans. Ind. Electron. 2016, 63, 2645–2656. [Google Scholar] [CrossRef]
- Liu, K.; Shang, Y.; Ouyang, Q.; Widanage, W.D. A Data-Driven Approach With Uncertainty Quantification for Predicting Future Capacities and Remaining Useful Life of Lithium-Ion Battery. IEEE Trans. Ind. Electron. 2021, 68, 3170–3180. [Google Scholar] [CrossRef]
- Patil, M.A.; Tagade, P.; Hariharan, K.S.; Kolake, S.M.; Song, T.; Yeo, T.; Doo, S. A Novel Multistage Support Vector Machine Based Approach for Li Ion Battery Remaining Useful Life Estimation. Appl. Energy 2015, 159, 285–297. [Google Scholar] [CrossRef]
- Zhang, Y.; Tang, Q.; Zhang, Y.; Wang, J.; Stimming, U.; Lee, A.A. Identifying Degradation Patterns of Lithium Ion Batteries from Impedance Spectroscopy Using Machine Learning. Nat. Commun. 2020, 11, 1706. [Google Scholar] [CrossRef] [PubMed]
- Feng, X.; Weng, C.; He, X.; Han, X.; Lu, L.; Ren, D.; Ouyang, M. Online State-of-Health Estimation for Li-Ion Battery Using Partial Charging Segment Based on Support Vector Machine. IEEE Trans. Veh. Technol. 2019, 68, 8583–8592. [Google Scholar] [CrossRef]
- Hu, X.; Li, S.E.; Yang, Y. Advanced Machine Learning Approach for Lithium-Ion Battery State Estimation in Electric Vehicles. IEEE Trans. Transp. Electrif. 2016, 2, 140–149. [Google Scholar] [CrossRef]
- Roman, D.; Saxena, S.; Robu, V.; Pecht, M.; Flynn, D. Machine Learning Pipeline for Battery State-of-Health Estimation. Nat. Mach. Intell. 2021, 3, 447–456. [Google Scholar] [CrossRef]
- Hong, J.; Wang, Z.; Chen, W.; Wang, L.; Lin, P.; Qu, C. Online Accurate State of Health Estimation for Battery Systems on Real-World Electric Vehicles with Variable Driving Conditions Considered. J. Clean. Prod. 2021, 294, 125814. [Google Scholar] [CrossRef]
- Wang, Q.; Wang, Z.; Liu, P.; Zhang, L.; Sauer, D.U.; Li, W. Large-Scale Field Data-Based Battery Aging Prediction Driven by Statistical Features and Machine Learning. Cell Rep. Phys. Sci. 2023, 4, 101720. [Google Scholar] [CrossRef]
- Zhao, Y.; Liu, P.; Wang, Z.; Zhang, L.; Hong, J. Fault and Defect Diagnosis of Battery for Electric Vehicles Based on Big Data Analysis Methods. Appl. Energy 2017, 207, 354–362. [Google Scholar] [CrossRef]
- Wang, Z.; Song, C.; Zhang, L.; Zhao, Y.; Liu, P.; Dorrell, D.G. A Data-Driven Method for Battery Charging Capacity Abnormality Diagnosis in Electric Vehicle Applications. IEEE Trans. Transp. Electrif. 2022, 8, 990–999. [Google Scholar] [CrossRef]
- Hong, J.; Wang, Z.; Chen, W.; Wang, L.-Y.; Qu, C. Online Joint-Prediction of Multi-Forward-Step Battery SOC Using LSTM Neural Networks and Multiple Linear Regression for Real-World Electric Vehicles. J. Energy Storage 2020, 30, 101459. [Google Scholar] [CrossRef]
- Li, D.; Liu, P.; Zhang, Z.; Zhang, L.; Deng, J.; Wang, Z.; Dorrell, D.G.; Li, W.; Sauer, D.U. Battery Thermal Runaway Fault Prognosis in Electric Vehicles Based on Abnormal Heat Generation and Deep Learning Algorithms. IEEE Trans. Power Electron. 2022, 37, 8513–8525. [Google Scholar] [CrossRef]
- Zhang, J.; Wang, Z.; Liu, P.; Zhang, Z. Energy Consumption Analysis and Prediction of Electric Vehicles Based on Real-World Driving Data. Appl. Energy 2020, 275, 115408. [Google Scholar] [CrossRef]
- She, C.; Li, Y.; Zou, C.; Wik, T.; Wang, Z.; Sun, F. Offline and Online Blended Machine Learning for Lithium-Ion Battery Health State Estimation. IEEE Trans. Transp. Electrif. 2022, 8, 1604–1618. [Google Scholar] [CrossRef]
- Zhao, D.; Wang, H.; Liu, Z. Charging-Related State Prediction for Electric Vehicles Using the Deep Learning Model. J. Adv. Transp. 2022, 2022, 4372168. [Google Scholar] [CrossRef]
- Liu, K.; Ashwin, T.R.; Hu, X.; Lucu, M.; Widanage, W.D. An Evaluation Study of Different Modelling Techniques for Calendar Ageing Prediction of Lithium-Ion Batteries. Renew. Sustain. Energy Rev. 2020, 131, 110017. [Google Scholar] [CrossRef]
- Tang, X.; Liu, K.; Li, K.; Widanage, W.D.; Kendrick, E.; Gao, F. Recovering Large-Scale Battery Aging Dataset with Machine Learning. Patterns 2021, 2, 100302. [Google Scholar] [CrossRef]
- Ahmadian, A.; Ponnambalam, K.; Almansoori, A.; Elkamel, A. Optimal Management of a Virtual Power Plant Consisting of Renewable Energy Resources and Electric Vehicles Using Mixed-Integer Linear Programming and Deep Learning. Energies 2023, 16, 1000. [Google Scholar] [CrossRef]
- Jahangir, H.; Gougheri, S.S.; Vatandoust, B.; Golkar, M.A.; Ahmadian, A.; Hajizadeh, A. Plug-in Electric Vehicle Behavior Modeling in Energy Market: A Novel Deep Learning-Based Approach With Clustering Technique. IEEE Trans. Smart Grid 2020, 11, 4738–4748. [Google Scholar] [CrossRef]
- Jahangir, H.; Gougheri, S.S.; Vatandoust, B.; Golkar, M.A.; Golkar, M.A.; Ahmadian, A.; Hajizadeh, A. A Novel Cross-Case Electric Vehicle Demand Modeling Based on 3D Convolutional Generative Adversarial Networks. IEEE Trans. Power Syst. 2022, 37, 1173–1183. [Google Scholar] [CrossRef]
- Gao, Y.; Yang, S.; Wang, X.; Li, W.; Hou, Q.; Cheng, Q. Cyber Hierarchy Multiscale Integrated Energy Management of Intelligent Hybrid Electric Vehicles. Automot. Innov. 2022, 5, 438–452. [Google Scholar] [CrossRef]
- Zhang, Y.; Chen, Z.; Li, G.; Liu, Y.; Chen, H.; Cunningham, G.; Early, J. Machine Learning-Based Vehicle Model Construction and Validation—Toward Optimal Control Strategy Development for Plug-In Hybrid Electric Vehicles. IEEE Trans. Transp. Electrif. 2022, 8, 1590–1603. [Google Scholar] [CrossRef]
- Liu, Y.; Li, J.; Gao, J.; Lei, Z.; Zhang, Y.; Chen, Z. Prediction of Vehicle Driving Conditions with Incorporation of Stochastic Forecasting and Machine Learning and a Case Study in Energy Management of Plug-in Hybrid Electric Vehicles. Mech. Syst. Signal Process. 2021, 158, 107765. [Google Scholar] [CrossRef]
- Zhao, J.; Ling, H.; Wang, J.; Burke, A.F.; Lian, Y. Data-Driven Prediction of Battery Failure for Electric Vehicles. iScience 2022, 25, 104172. [Google Scholar] [CrossRef] [PubMed]
- Zhao, J.; Ling, H.; Liu, J.; Wang, J.; Burke, A.F.; Lian, Y. Machine Learning for Predicting Battery Capacity for Electric Vehicles. eTransportation 2023, 15, 100214. [Google Scholar] [CrossRef]
- Shi, D.; Zhao, J.; Wang, Z.; Zhao, H.; Wang, J.; Lian, Y.; Burke, A.F. Spatial-Temporal Self-Attention Transformer Networks for Battery State of Charge Estimation. Electronics 2023, 12, 2598. [Google Scholar] [CrossRef]
- Shi, D.; Zhao, J.; Wang, Z.; Zhao, H.; Eze, C.; Wang, J.; Lian, Y.; Burke, A.F. Cloud-Based Deep Learning for Co-Estimation of Battery State of Charge and State of Health. Energies 2023, 16, 3855. [Google Scholar] [CrossRef]
- Ullah, I.; Liu, K.; Yamamoto, T.; Al Mamlook, R.E.; Jamal, A. A Comparative Performance of Machine Learning Algorithm to Predict Electric Vehicles Energy Consumption: A Path towards Sustainability. Energy Environ. 2022, 33, 1583–1612. [Google Scholar] [CrossRef]
- Ullah, I.; Liu, K.; Yamamoto, T.; Shafiullah, M.; Jamal, A. Grey Wolf Optimizer-Based Machine Learning Algorithm to Predict Electric Vehicle Charging Duration Time. Transp. Lett. 2023, 15, 889–906. [Google Scholar] [CrossRef]
- Ullah, I.; Liu, K.; Yamamoto, T.; Zahid, M.; Jamal, A. Prediction of Electric Vehicle Charging Duration Time Using Ensemble Machine Learning Algorithm and Shapley Additive Explanations. Int. J. Energy Res. 2022, 46, 15211–15230. [Google Scholar] [CrossRef]
- Wilczewski, M.; Alon, I. Language and Communication in International Students’ Adaptation: A Bibliometric and Content Analysis Review. High. Educ. 2023, 85, 1235–1256. [Google Scholar] [CrossRef] [PubMed]
- Shern, S.J.; Sarker, M.T.; Ramasamy, G.; Thiagarajah, S.P.; Al Farid, F.; Suganthi, S.T. Artificial Intelligence-Based Electric Vehicle Smart Charging System in Malaysia. World Electr. Veh. J. 2024, 15, 440. [Google Scholar] [CrossRef]
- Ullah, I.; Safdar, M.; Zheng, J.; Severino, A.; Jamal, A. Employing Bibliometric Analysis to Identify the Current State of the Art and Future Prospects of Electric Vehicles. Energies 2023, 16, 2344. [Google Scholar] [CrossRef]
- Li, A.G.; Wang, W.; West, A.C.; Preindl, M. Health and Performance Diagnostics in Li-Ion Batteries with Pulse-Injection-Aided Machine Learning. Appl. Energy 2022, 315, 119005. [Google Scholar] [CrossRef]
- Wongchai, A.; Aoudni, Y.; Yesubabu, M.; Ahmad Reegu, F.; Vasantha Gowri, N.; Vijayakumar, P. Sustainable Electric Vehicles Fault Detection Based on Monitoring by Deep Learning Architectures in Feature Extraction and Classification. Sustain. Energy Technol. Assess. 2023, 57, 103178. [Google Scholar] [CrossRef]
- Rohkohl, E.; Schönemann, M.; Bodrov, Y.; Herrmann, C. Multi-Criteria and Real-Time Control of Continuous Battery Cell Production Steps Using Deep Learning. Adv. Ind. Manuf. Eng. 2023, 6, 100108. [Google Scholar] [CrossRef]
- Liu, H.; Ke, F.; Zhang, Z.; Gao, Y.; Zhang, Q. Fault Tolerance in Electric Vehicles Using Deep Learning for Intelligent Transportation Systems. Mob. Netw. Appl. 2023, 28, 2109–2117. [Google Scholar] [CrossRef]
- Li, J.; Liu, B.; Duan, L.; Bao, J. An Augmented Reality-Assisted Disassembly Approach for End-of-Life Vehicle Power Batteries. Machines 2023, 11, 1041. [Google Scholar] [CrossRef]
- Meng, K.; Xu, G.; Peng, X.; Youcef-Toumi, K.; Li, J. Intelligent Disassembly of Electric-Vehicle Batteries: A Forward-Looking Overview. Resour. Conserv. Recycl. 2022, 182, 106207. [Google Scholar] [CrossRef]
- Frendo, O.; Graf, J.; Gaertner, N.; Stuckenschmidt, H. Data-Driven Smart Charging for Heterogeneous Electric Vehicle Fleets. Energy AI 2020, 1, 100007. [Google Scholar] [CrossRef]
- Yoon, G.; Kim, S.; Shin, H.; Cho, K.; Jang, H.; Lee, T.; Choi, M.; Kang, B.; Park, S.; Lee, S.; et al. Carbon-Neutral ESG Method Based on PV Energy Generation Prediction Model in Buildings for EV Charging Platform. Buildings 2023, 13, 2098. [Google Scholar] [CrossRef]
- Golsefidi, A.H.; Hüttel, F.B.; Peled, I.; Samaranayake, S.; Pereira, F.C. A Joint Machine Learning and Optimization Approach for Incremental Expansion of Electric Vehicle Charging Infrastructure. Transp. Res. Part Policy Pract. 2023, 178, 103863. [Google Scholar] [CrossRef]
- Li, X.; He, Y.; Guo, L.; Yang, G. Multi-Year Planning for the Integration Combining Distributed Energy System and Electric Vehicle in Neighborhood Based on Data-Driven Model. Int. J. Electr. Power Energy Syst. 2022, 140, 108079. [Google Scholar] [CrossRef]
- Hong, T.; Cao, J.; Fang, C.; Li, D. 6G Based Intelligent Charging Management for Autonomous Electric Vehicles. IEEE Trans. Intell. Transp. Syst. 2023, 24, 7574–7585. [Google Scholar] [CrossRef]
- Jia, J.; Shi, B.; Che, F.; Zhang, H. Predicting the Regional Adoption of Electric Vehicle (EV) With Comprehensive Models. IEEE Access 2020, 8, 147275–147285. [Google Scholar] [CrossRef]
- Jena, R. An Empirical Case Study on Indian Consumers’ Sentiment towards Electric Vehicles: A Big Data Analytics Approach. Ind. Mark. Manag. 2020, 90, 605–616. [Google Scholar] [CrossRef]
- Zarazua de Rubens, G. Who Will Buy Electric Vehicles after Early Adopters? Using Machine Learning to Identify the Electric Vehicle Mainstream Market. Energy 2019, 172, 243–254. [Google Scholar] [CrossRef]
- Bas, J.; Cirillo, C.; Cherchi, E. Classification of Potential Electric Vehicle Purchasers: A Machine Learning Approach. Technol. Forecast. Soc. Change 2021, 168, 120759. [Google Scholar] [CrossRef]
- Bas Vicente, J.; Zou, Z.; Cirillo, C. An Interpretable Machine Learning Approach to Understanding the Impacts of Attitudinal and Ridesourcing Factors on Electric Vehicle Adoption. Transp. Lett. 2021, 15, 30–41. [Google Scholar] [CrossRef]
- Yeh, J.-Y.; Wang, Y.-T. A Prediction Model for Electric Vehicle Sales Using Machine Learning Approaches. J. Glob. Inf. Manag. 2023, 31, 1–21. [Google Scholar] [CrossRef]
- Shafee, A.A.; Fouda, M.M.; Mahmoud, M.M.E.A.; Aljohani, A.J.; Alasmary, W.; Amsaad, F. Detection of Lying Electrical Vehicles in Charging Coordination Using Deep Learning. IEEE Access 2020, 8, 179400–179414. [Google Scholar] [CrossRef]
- Alomrani, M.A.; Tushar, M.H.K.; Kundur, D. Detecting State of Charge False Reporting Attacks via Reinforcement Learning Approach. IEEE Trans. Intell. Transp. Syst. 2023, 24, 10467–10476. [Google Scholar] [CrossRef]
- Acharya, S.; Mieth, R.; Karri, R.; Dvorkin, Y. False Data Injection Attacks on Data Markets for Electric Vehicle Charging Stations. Adv. Appl. Energy 2022, 7, 100098. [Google Scholar] [CrossRef]
- Said, D.; Elloumi, M.; Khoukhi, L. Cyber-Attack on P2P Energy Transaction Between Connected Electric Vehicles: A False Data Injection Detection Based Machine Learning Model. IEEE Access 2022, 10, 63640–63647. [Google Scholar] [CrossRef]
- Cui, H.; Dong, X.; Deng, H.; Dehghani, M.; Alsubhi, K.; Aljahdali, H.M.A. Cyber Attack Detection Process in Sensor of DC Micro-Grids Under Electric Vehicle Based on Hilbert–Huang Transform and Deep Learning. IEEE Sens. J. 2021, 21, 15885–15894. [Google Scholar] [CrossRef]
- ElKashlan, M.; Elsayed, M.S.; Jurcut, A.D.; Azer, M. A Machine Learning-Based Intrusion Detection System for IoT Electric Vehicle Charging Stations (EVCSs). Electronics 2023, 12, 1044. [Google Scholar] [CrossRef]
- Naresh, V.S.; Ratnakara Rao, G.V.N.S.R.; Prabhakar, D.V.N. Predictive Machine Learning in Optimizing the Performance of Electric Vehicle Batteries: Techniques, Challenges, and Solutions. WIREs Data Min. Knowl. Discov. 2024, 14, e1539. [Google Scholar] [CrossRef]
- Arévalo, P.; Ochoa-Correa, D.; Villa-Ávila, E. A Systematic Review on the Integration of Artificial Intelligence into Energy Management Systems for Electric Vehicles: Recent Advances and Future Perspectives. World Electr. Veh. J. 2024, 15, 364. [Google Scholar] [CrossRef]
- Chougule, S.B.; Chaudhari, B.S.; Ghorpade, S.N.; Zennaro, M. Exploring Computing Paradigms for Electric Vehicles: From Cloud to Edge Intelligence, Challenges and Future Directions. World Electr. Veh. J. 2024, 15, 39. [Google Scholar] [CrossRef]
- Huang, R.; He, H. A Novel Data-Driven Energy Management Strategy for Fuel Cell Hybrid Electric Bus Based on Improved Twin Delayed Deep Deterministic Policy Gradient Algorithm. Int. J. Hydrogen Energy 2024, 52, 782–798. [Google Scholar] [CrossRef]
- Teimoori, Z.; Yassine, A.; Lu, C. Deep Transfer Learning for Detecting Electric Vehicles Highly Correlated Energy Consumption Parameters. IEEE Trans. Artif. Intell. 2024, 5, 4087–4100. [Google Scholar] [CrossRef]
- Macharia, V.M.; Garg, V.K.; Kumar, D. A Review of Electric Vehicle Technology: Architectures, Battery Technology and Its Management System, Relevant Standards, Application of Artificial Intelligence, Cyber Security, and Interoperability Challenges. IET Electr. Syst. Transp. 2023, 13, e12083. [Google Scholar] [CrossRef]
- Kanz Abdillah, H.; Wildan Rizkia, N.A.H.; Sidharta, S. Exploring the Role of Artificial Intelligence in Enhancing Battery Performance and Mitigating Cybersecurity Threats in Electric Vehicles: A Systematic Literature Review. Procedia Comput. Sci. 2024, 245, 155–165. [Google Scholar] [CrossRef]
- Rehan, H. The Future of Electric Vehicles: Navigating the Intersection of AI, Cloud Technology, and Cybersecurity. Val. Int. J. Digit. Libr. 2024, 12, 1127–1143. [Google Scholar] [CrossRef]
- Ojha, N.K.; Pandita, A.; Vaish, A. Chapter 12—Cyber-Security Challenges for Artificial Intelligence-Empowered Electric Vehicles—Analysis and Current Status. In Artificial Intelligence-Empowered Modern Electric Vehicles in Smart Grid Systems; Kumari, A., Tanwar, S., Eds.; Elsevier: Amsterdam, The Netherlands, 2024; pp. 317–346. ISBN 978-0-443-23814-7. [Google Scholar]
- Ofer, D.; Kaufman, H.; Linial, M. What’s next? Forecasting Scientific Research Trends. Heliyon 2024, 10, e23781. [Google Scholar] [CrossRef] [PubMed]
- Vincent-Lancrin, S. What Is Changing in Academic Research? Trends and Futures Scenarios. Eur. J. Educ. 2006, 41, 169–202. [Google Scholar] [CrossRef]
- Delcea, C.; Domenteanu, A.; Ioanăș, C.; Vargas, V.M.; Ciucu-Durnoi, A.N. Quantifying Neutrosophic Research: A Bibliometric Study. Axioms 2023, 12, 1083. [Google Scholar] [CrossRef]
- Tay, A. Using VOSviewer as a Bibliometric Mapping or Analysis Tool in Business, Management & Accounting. Available online: https://library.smu.edu.sg/topics-insights/using-vosviewer-bibliometric-mapping-or-analysis-tool-business-management (accessed on 22 November 2023).
- Li, H.; Cong, L.; Ma, H.; Liu, W.; Deng, Y.; Kong, S. Screening of Retired Lithium-Ion Batteries Using Incremental Capacity Charging Curve-Based Residual Capacity Estimation Method for Facilitating Sustainable Circular Lithium-Ion Battery System. J. Manuf. Sci. Eng. 2021, 144, 021003. [Google Scholar] [CrossRef]
- Ghosh, N.; Garg, A.; Li, W.; Gao, L.; Nguyen-Thoi, T. Engineering Design of Battery Module for Electric Vehicles: Comprehensive Framework Development Based on Density Functional Theory, Topology Optimization, Machine Learning, Multidisciplinary Design Optimization, and Digital Twins. J. Electrochem. Energy Convers. Storage 2021, 19, 030902. [Google Scholar] [CrossRef]
- Fei, Z.; Zhang, Z.; Yang, F.; Tsui, K.-L. Deep Learning Powered Rapid Lifetime Classification of Lithium-Ion Batteries. eTransportation 2023, 18, 100286. [Google Scholar] [CrossRef]
- Shahriar, S.; Al-Ali, A.R.; Osman, A.H.; Dhou, S.; Nijim, M. Prediction of EV Charging Behavior Using Machine Learning. IEEE Access 2021, 9, 111576–111586. [Google Scholar] [CrossRef]
- Ghafoori, M.; Abdallah, M.; Kim, S. Electricity Peak Shaving for Commercial Buildings Using Machine Learning and Vehicle to Building (V2B) System. Appl. Energy 2023, 340, 121052. [Google Scholar] [CrossRef]
- Zhou, H.; Zhou, Y.; Hu, J.; Yang, G.; Xie, D.; Xue, Y.; Nordstrom, L. LSTM-Based Energy Management for Electric Vehicle Charging in Commercial-Building Prosumers. J. Mod. Power Syst. Clean Energy 2021, 9, 1205–1216. [Google Scholar] [CrossRef]
- Steens, T.; Telle, J.-S.; Hanke, B.; von Maydell, K.; Agert, C.; Di Modica, G.-L.; Engel, B.; Grottke, M. A Forecast-Based Load Management Approach for Commercial Buildings Demonstrated on an Integration of BEV. Energies 2021, 14, 3576. [Google Scholar] [CrossRef]
- Thamizhazhagan, P.; Sujatha, M.; Umadevi, S.; Priyadarshini, K.; Subbiah Parvathy, V.; Pustokhina, I.V.; Pustokhin, D.A. AI Based Traffic Flow Prediction Model for Connected and Autonomous Electric Vehicles. Comput. Mater. Contin. 2022, 70, 3333–3347. [Google Scholar] [CrossRef]
- Huang, C.-J.; Hu, K.-W.; Ho, H.-Y.; Chuang, H.-W. Congestion-Preventing Routing and Charging Scheduling Mechanism for Electric Vehicles in Dense Urban Areas. Inf. Technol. Control 2021, 50, 284–307. [Google Scholar] [CrossRef]
- Qu, X.; Yu, Y.; Zhou, M.; Lin, C.-T.; Wang, X. Jointly Dampening Traffic Oscillations and Improving Energy Consumption with Electric, Connected and Automated Vehicles: A Reinforcement Learning Based Approach. Appl. Energy 2020, 257, 114030. [Google Scholar] [CrossRef]
- Straka, M.; De Falco, P.; Ferruzzi, G.; Proto, D.; Van Der Poel, G.; Khormali, S.; Buzna, L. Predicting Popularity of Electric Vehicle Charging Infrastructure in Urban Context. IEEE Access 2020, 8, 11315–11327. [Google Scholar] [CrossRef]
- Li, Y.; Chai, S.; Zhang, X.; Wang, G.; Zhu, R.; Chung, E. STPNet: Quantifying the Uncertainty of Electric Vehicle Charging Demand via Long-Term Spatiotemporal Traffic Flow Prediction Intervals. IEEE Trans. Intell. Transp. Syst. 2023, 24, 15018–15034. [Google Scholar] [CrossRef]
- Dixit, P.; Bhattacharya, P.; Tanwar, S.; Gupta, R. Anomaly Detection in Autonomous Electric Vehicles Using AI Techniques: A Comprehensive Survey. Expert Syst. 2022, 39, e12754. [Google Scholar] [CrossRef]
- Gharibi, M.A.; Nafisi, H.; Askarian-abyaneh, H.; Hajizadeh, A. Deep Learning Framework for Day-Ahead Optimal Charging Scheduling of Electric Vehicles in Parking Lot. Appl. Energy 2023, 349, 121614. [Google Scholar] [CrossRef]
- Kröger, T.; Belnarsch, A.; Bilfinger, P.; Ratzke, W.; Lienkamp, M. Collaborative Training of Deep Neural Networks for the Lithium-Ion Battery Aging Prediction with Federated Learning. eTransportation 2023, 18, 100294. [Google Scholar] [CrossRef]
- Chu, Y.; Wei, Z.; Fang, X.; Chen, S.; Zhou, Y. A Multiagent Federated Reinforcement Learning Approach for Plug-In Electric Vehicle Fleet Charging Coordination in a Residential Community. IEEE Access 2022, 10, 98535–98548. [Google Scholar] [CrossRef]
- Xu, Q.; Zhang, L.; Ou, D.; Yu, W. Secure Intrusion Detection by Differentially Private Federated Learning for Inter-Vehicle Networks. Transp. Res. Rec. J. Transp. Res. Board 2023, 2677, 421–437. [Google Scholar] [CrossRef]
- Algarni, A.M.; Thayananthan, V. Autonomous Vehicles With a 6G-Based Intelligent Cybersecurity Model. IEEE Access 2023, 11, 15284–15296. [Google Scholar] [CrossRef]
- Dong, J.; Yassine, A.; Armitage, A.; Hossain, M.S. Multi-Agent Reinforcement Learning for Intelligent V2G Integration in Future Transportation Systems. IEEE Trans. Intell. Transp. Syst. 2023, 24, 15974–15983. [Google Scholar] [CrossRef]

























| Reference | Focus |
|---|---|
| Ayodele and Mustapa [34] | Life cycle cost assessment of EVs |
| Barbosa et al. [35] | EVs in general |
| Bhat and Verma [36] | Adoption behavior of EVs |
| Miah et al. [37] | Optimized energy management schemes for EV applications |
| Murugan et al. [38] | Thermal management system of lithium-ion battery packs for EVs |
| Nurdini et al. [39] | Waste from EV |
| Purwanto and Irawan [40] | EV adoption research |
| Raboaca et al. [41] | Optimal energy management strategies for EVs |
| Secinaro et al. [42] | Suitable business models for EVs |
| Singh et al. [43] | EV adoption and sustainability |
| Soares et al. [44] | EV supply chain management |
| Tambunan [45] | EV integration into electrical power system |
| Veza et al. [33] | EV trends, policy, lithium-ion batteries, battery management, charging infrastructure, smart charging, electric, and vehicle-to-everything (V2X) |
| Yao et al. [46] | EV energy efficiency and emission effects research |
| Exploration Steps | Filters on Web of Science | Description | Query | Query Number | Count |
|---|---|---|---|---|---|
| 1 | Title/Abstract/Author’s Keywords | Contains specific keywords related to EVs in title/abstract/authors’ keywords | ((TI = (“electric_vehicle*”)) OR AB = (“electric_vehicle*”)) OR AK = (“electric_vehicle*”) | #1 | 73,887 |
| 2 | Title/Abstract/Author’s Keywords | Contains specific keywords related to ML in title/abstract/authors’ keywords | ((TI = (“machine_learning”)) OR AB = (“machine_learning”)) OR AK = (“machine_learning”) | #2 | 406,316 |
| 3 | Title/Abstract/Author’s Keywords | Contains specific keywords related to DL in title/abstract/authors keywords | ((TI = (“deep_learning”)) OR AB = (“deep_learning”)) OR AK = (“deep_learning”) | #3 | 266,031 |
| 4 | Title/Abstract/Author’s Keywords | Contains one of the ML- or DL-specific keywords | #2 OR #3 | #4 | 620,594 |
| 5 | Title/Abstract/Author’s Keywords | Contains one of the ML- or DL-specific keywords and EVs keywords | #1 AND #4 | #5 | 1669 |
| 6 | Language | Limit to English | (#1) AND LA = (English) | #6 | 1668 |
| 7 | Document Type | Limit to Article | (#2) AND DT = (Article) | #7 | 1174 |
| 8 | Year Published | Exclude 2024 | (#3) NOT PY = (2024) | #8 | 932 |
| Index/Law/Variable | Definition | Calculation | Purpose |
|---|---|---|---|
| Keywords Plus | An automated indexing feature that identifies additional terms derived from the titles of the references cited in a paper. | Extracted from reference titles of articles indexed in Web of Science. | Expands the scope of keyword analysis by including terms beyond the author’s chosen keywords. |
| Normalized total citations (NTC) | Adjusts citation counts by considering the publication year and field-specific trends. | Total citations are divided by the average citations for all papers published in the same year in the dataset. | Ensures fair comparison of citations across time, emphasizing recent and influential contributions. |
| H-index | Measures the productivity and impact of an author, source, or journal. | With “h”, the number of publications (h) that have at least h citations each is noted. | Balances productivity with citation impact, helping to identify influential authors and journals. |
| G-index | Extends the H-index by offering more weight to highly cited papers. | citations. | Highlights the overall impact of a researcher or source by emphasizing the influence of highly cited works. |
| Bradford’s Law | Segments journals into “core” sources with high contributions and “peripheral” sources with fewer contributions. | distribution. | Identifies the most influential journals, allowing researchers to focus on core sources for high-impact research. |
| Lotka’s Law | Describes the productivity distribution of authors, predicting that a small number of authors contribute to most publications. | is the number of articles an author produces. | Identifies patterns in research productivity and recognizes the contributions of high-performing researchers. |
| Indicator | Value |
| Timespan | 2006:2023 |
| Sources | 274 |
| Documents | 932 |
| Average years from publication | 2.42 |
| Average citations per document | 22.79 |
| References | 30,422 |
| Year | Annual Scientific Production | Average Total Citations per Year | Average Total Citations per Article | Citable Years |
|---|---|---|---|---|
| 2006 | 1 | 5.53 | 105.00 | 19 |
| 2007 | 0 | 0 | 0 | 0 |
| 2008 | 0 | 0 | 0 | 0 |
| 2009 | 0 | 0 | 0 | 0 |
| 2010 | 0 | 0 | 0 | 0 |
| 2011 | 1 | 5.21 | 73.00 | 14 |
| 2012 | 1 | 10.23 | 133.00 | 13 |
| 2013 | 2 | 6.04 | 72.50 | 12 |
| 2014 | 2 | 1.23 | 13.50 | 11 |
| 2015 | 6 | 11.52 | 115.17 | 10 |
| 2016 | 7 | 11.56 | 104.00 | 9 |
| 2017 | 3 | 9.83 | 78.67 | 8 |
| 2018 | 14 | 15.34 | 107.36 | 7 |
| 2019 | 51 | 9.30 | 55.82 | 6 |
| 2020 | 94 | 9.84 | 49.22 | 5 |
| 2021 | 164 | 7.76 | 31.06 | 4 |
| 2022 | 251 | 4.51 | 13.53 | 3 |
| 2023 | 335 | 2.44 | 4.87 | 2 |
| Sources | Number of Local Citations |
|---|---|
| Journal of Powder Sources | 2003 |
| Applied Energy | 1800 |
| Energy | 1215 |
| Energies | 1107 |
| IEEE Access | 1079 |
| IEEE Transactions on Smart Grid | 821 |
| Journal of Energy Storage | 665 |
| IEEE Transactions on Vehicular Technology | 637 |
| IEEE Transactions on Industrial Electronics | 616 |
| Renewable and Sustainable Energy Reviews | 596 |
| No. | Paper (First Author, Year, Journal, Reference) | Number of Authors | Region/ Country | Total Citations (TC) | Total Citations per Year (TCY) | Normalized TC (NTC) |
|---|---|---|---|---|---|---|
| 1 | Chemali E., 2017, IEEE Transactions on Industrial Electronics [82] | 5 | Canada, USA | 437 | 62.43 | 4.07 |
| 2 | Attia P., 2020, Nature [10] | 16 | USA | 435 | 87.00 | 8.84 |
| 3 | Chemali E., 2018, Journal of Power Sources [83] | 4 | Canada, USA | 420 | 60.00 | 3.91 |
| 4 | Hu X., 2016, IEEE Transactions on Industrial Electronics [84] | 4 | USA, China, UK, Sweden | 397 | 44.11 | 3.82 |
| 5 | Liu K., 2021, IEEE Transactions on Industrial Electronics [85] | 4 | UK, China | 394 | 98.50 | 12.68 |
| 6 | Patil MA., 2015, Applied Energy [86] | 7 | India, South Korea | 376 | 37.60 | 3.26 |
| 7 | Zhang Y., 2020, Nature Communication [87] | 6 | UK | 349 | 69.80 | 7.09 |
| 8 | Feng X., 2019, IEEE Transactions on Vehicular Technology [88] | 7 | China, USA | 262 | 43.67 | 4.69 |
| 9 | Hu X., 2016 IEEE Transactions on Industrial Electronics [89] | 3 | China | 247 | 27.44 | 2.38 |
| 10 | Roman D., 2021, Nature Machine Intelligence [90] | 5 | UK, USA, Netherlands | 233 | 58.25 | 7.50 |
| No. | Paper (Primary Author, Year, Journal, Reference) | Title | Data | Purpose |
|---|---|---|---|---|
| 1 | Chemali E., 2017, IEEE Transactions on Industrial Electronics [82] | Long Short-Term Memory Networks for Accurate State-of-Charge Estimation of Li-ion Batteries | Dataset containing various ambient temperatures | To estimate the SOC in order to make for reliable and safe Li-ion batteries used in EVs by creating a LSTM-RNN model |
| 2 | Attia P., 2020, Nature [10] | Closed-loop optimization of fast-charging protocols for batteries with machine learning | Data from using cycles from 224 candidates in 16 days | To optimize the current and voltage for ten-minute fast charging and optimize battery’s cycle life for EVs by using a Bayesian algorithm |
| 3 | Chemali E., 2018, Journal of Power Sources [83] | State-of-charge estimation of Li-ion batteries using deep neural networks: A machine learning approach | Data generated by using the drive cycle at different ambient temperatures | To define a ML model using deep feedforward neural network (DNN) to estimate the battery state-of-charge (SOC) |
| 4 | Hu X., 2016, IEEE Transactions on Industrial Electronics [84] | Battery Health Prognosis for Electric Vehicles Using Sample Entropy and Sparse Bayesian Predictive Modeling | Experimental data from various lithium-ion battery cells at different temperatures | To create a model that combines SBPM and sample entropy, which estimates the battery health |
| 5 | Liu K., 2021, IEEE Transactions on Industrial Electronics [85] | A Data-Driven Approach With Uncertainty Quantification for Predicting Future Capacities and Remaining Useful Life of Lithium-ion Battery | Experimental data from various batteries | To predict the battery health using an empirical mode for decomposition, a LSTM, and Gaussian process regression |
| 6 | Patil MA., 2015, Applied Energy [86] | A novel multistage Support Vector Machine based approach for Li-ion battery remaining useful life estimation | Experimental data from various batteries | To define a model that estimates in real time the remaining useful life of the batteries using SVM and SVR models |
| 7 | Zhang Y., 2020, Nature Communication [87] | Identifying degradation patterns of lithium-ion batteries from impedance spectroscopy using machine learning | 20,000 EIS spectra from commercial Li-ion batteries | To forecast the health and useful life of Li-ion batteries using a combination of a Gaussian process and electrochemical impedance spectroscopy |
| 8 | Feng X., 2019, IEEE Transactions on Vehicular Technology [88] | Online State-of-Health Estimation for Li-Ion Battery Using Partial Charging Segment Based on Support Vector Machine | Charging data from fresh cells | To build a ML model that estimates the lithium-ion batteries’ state-of-health (SOH) using a support vector machine (SVM) |
| 9 | Hu X., 2016, IEEE Transactions on Industrial Electronics [89] | Advanced Machine Learning Approach for Lithium-ion Battery State Estimation in Electric Vehicles | Data sampled from lithium-ion batteries driving cycle-based | To design a fuzzy C-means cluster method (FCM) that estimates the state-of-charge for lithium-ion batteries |
| 10 | Chemali E., 2017, IEEE Transactions on Industrial Electronics [82] | Machine learning pipeline for battery state-of-health estimation | 179 cells cycled under diverse conditions | To create a model that estimates the battery’s SOH, using parametric and non-parametric algorithms, by analyzing 179 cells cycled |
| Bigrams in Titles | Frequency of the Bigrams in Titles | Bigrams in Abstracts | Frequency of the Bigrams in Abstracts |
|---|---|---|---|
| electric vehicles | 414 | electric vehicles | 1588 |
| machine learning | 239 | machine learning | 1088 |
| lithium-ion batteries | 108 | energy storage | 449 |
| deep learning | 103 | deep learning | 257 |
| energy storage | 94 | charging stations | 225 |
| hybrid electric | 53 | lithium-ion batteries | 203 |
| vehicle charging | 52 | soc estimation | 128 |
| learning approach | 39 | management system | 109 |
| charging stations | 35 | hybrid electric | 97 |
| charging estimation | 29 | soh estimation | 88 |
| Trigrams in Titles | Frequency of the Trigrams in Titles | Trigrams in Abstracts | Frequency of the Trigrams in Abstracts |
|---|---|---|---|
| electric vehicles charging | 121 | electric vehicles evs | 322 |
| hybrid electric vehicles | 71 | machine learning ml | 304 |
| machine learning approach | 45 | electric vehicle charging | 70 |
| energy management strategy | 17 | hybrid electric vehicles | 64 |
| deep learning approach | 14 | support vector machine | 57 |
| lithium-ion batteries based | 14 | short-term memory lstm | 54 |
| model predictive control | 7 | battery management system | 45 |
| vehicle charging stations | 7 | convolutional neural network | 42 |
| convolutional neural networks | 6 | renewable energy sources | 35 |
| energy consumption prediction | 5 | energy management strategy | 34 |
| Paper | Number of Citations in Various Databases | ||
|---|---|---|---|
| ISI Web of Science (Database Used in This Study) | Scopus | IEEE | |
| Chemali et al. [82] | 437 | 595 | 541 |
Disclaimer/Publisher’s Note: The statements, opinions and data contained in all publications are solely those of the individual author(s) and contributor(s) and not of MDPI and/or the editor(s). MDPI and/or the editor(s) disclaim responsibility for any injury to people or property resulting from any ideas, methods, instructions or products referred to in the content. |
© 2025 by the authors. Licensee MDPI, Basel, Switzerland. This article is an open access article distributed under the terms and conditions of the Creative Commons Attribution (CC BY) license (https://creativecommons.org/licenses/by/4.0/).
Share and Cite
Domenteanu, A.; Cotfas, L.-A.; Diaconu, P.; Tudor, G.-A.; Delcea, C. AI on Wheels: Bibliometric Approach to Mapping of Research on Machine Learning and Deep Learning in Electric Vehicles. Electronics 2025, 14, 378. https://doi.org/10.3390/electronics14020378
Domenteanu A, Cotfas L-A, Diaconu P, Tudor G-A, Delcea C. AI on Wheels: Bibliometric Approach to Mapping of Research on Machine Learning and Deep Learning in Electric Vehicles. Electronics. 2025; 14(2):378. https://doi.org/10.3390/electronics14020378
Chicago/Turabian StyleDomenteanu, Adrian, Liviu-Adrian Cotfas, Paul Diaconu, George-Aurelian Tudor, and Camelia Delcea. 2025. "AI on Wheels: Bibliometric Approach to Mapping of Research on Machine Learning and Deep Learning in Electric Vehicles" Electronics 14, no. 2: 378. https://doi.org/10.3390/electronics14020378
APA StyleDomenteanu, A., Cotfas, L.-A., Diaconu, P., Tudor, G.-A., & Delcea, C. (2025). AI on Wheels: Bibliometric Approach to Mapping of Research on Machine Learning and Deep Learning in Electric Vehicles. Electronics, 14(2), 378. https://doi.org/10.3390/electronics14020378

