Multi-Objective Coordinated Control of Smart Inverters and Legacy Devices
Abstract
1. Introduction
- A novel approach to investigate the multi-mode and multi-droop configurations of smart inverters (SIs) for coordinated control alongside legacy devices across two distinct operational timeframes. Current D-OPF models lack the capability to optimize the selection of SI modes within their formulations. This is often desirable since power generation from inverter-based resources such as PV systems often varies intermittently, and the grid dynamics could require the SIs to operate in different modes throughout the day at high PV penetration.
- The prioritization of the use of SIs in order to maximize their voltage control and/or active power loss minimization contribution. Subsequently, the status of the capacitor banks (CAPs) and the tap position of the on-load tap changer (OLTC) are individually optimized. This approach is contrasted with an alternative D-OPF formulation that does not emphasize the utilization of smart inverters (SIs).
- The use of multi-objective optimization in the slow-timescale D-OPF formulation gives the flexibility of obtaining the SI modes and droop settings. The Pareto Optimal Solutions obtained using this approach allow for the flexible selection of the SI modes and droop settings based on the objective functions with higher priority. This also allows users (such as power utility companies) of the proposed formulation to observe the different trade-offs in optimization objectives in selecting SI modes, SI droop settings, CAP status, and VR tap position.
2. Related Works
3. Mathematical Modeling of SI Modes and Droop Settings
3.1. VW Mode
3.2. VV Mode
3.2.1. VV Q-Priority
3.2.2. VV P-Priority
3.3. CPF Mode
4. OPF Mathematical Formulation
5. Optimization and Coordinated Control of VRs, CBs, and SIs
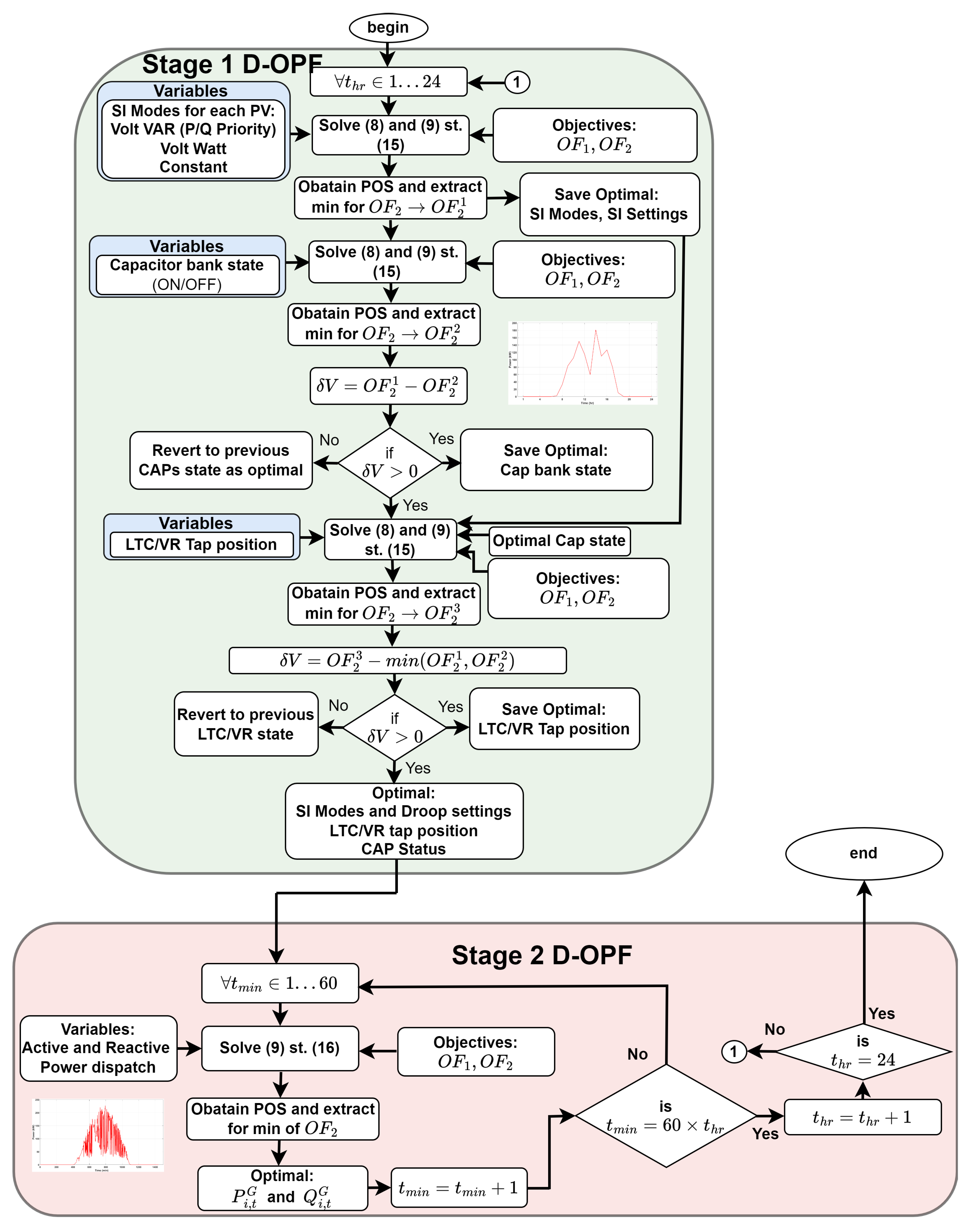
5.1. D-OPF-1
- Stage 1: This stage focuses on broader grid management decisions made at hourly intervals. It considers five control modes for the SIs, breakpoint settings for their droop based on those modes, CPF values for the SI CPF mode, settings for the VRs, and the status of the CAPs. Here, the SIs are not prioritized over traditional grid devices for control purposes. The stage is as follows:
- -
- -
- The minimum POS values of the objective functions from this stage (denoted by , , , and ) provide the settings for the second stage.
- Stage 2: This stage focuses on fine-tuning power delivery by the SIs at a 1-minute resolution. It uses the optimal values from stage 1 and optimizes the actual active and reactive power dispatch setpoints for the SIs. The stage is as follows:
- -
- This stage is solved 60 times within each hour using the hourly optimal values from stage 1.
- -
- After each hour, the algorithm returns to stage 1 to determine new optimal settings for the next hour.
5.2. D-OPF-2
- Stage 1: Here, the SIs are prioritized over traditional grid devices for control purposes. The stage is as follows:
- -
- -
- The minimum POS values of the objective functions from this stage (denoted by , , , and ) provide the settings for the second D-OPF problem in stage 1. This prioritization allows the SIs to reach their full potential in regulating voltage.
- -
- By using the SI modes and settings in the first solution, a second multi-objective D-OPF problem is solved by using the CAP status as the only control variable. The second set of POS in stage 1 can either be selected to minimize the voltage deviation or reduce the power loss . If any improvement is achieved, the new CAP status is used; otherwise, the previous state of the CAPs is used. The SI modes, SI settings, and CAP status are passed on to the third D-OPF problem in stage 1.
- -
- By using the SI modes and settings, and CAP status from the second solution, a third multi-objective D-OPF problem is solved using the VR Tap settings as the only control variables. The third set of POS in stage 1 can either be selected to improve the voltage deviation or reduce the power loss . If any improvement is achieved, the new VR Tap settings are used; otherwise, the previous VR Tap settings are used. The final set of optimal control variables for the SIs, CAPs and VRs are passed on to the second stage of D-OPF.
- Stage 2: This stage focuses on fine-tuning power delivery at a 1-minute resolution. It uses the optimal values from stage 1 and optimizes the actual active and reactive power setpoints for the SIs. The stage is as follows:
- -
- This stage is solved 60 times within each hour by using the hourly optimal values from stage 1.
- -
- After each hour, the algorithm returns to stage 1 to determine new optimal settings for the next hour.
6. Simulation Results and Analysis
6.1. Optimal SI Modes and Settings
6.1.1. D-OPF-1 Optimal SI Modes and Settings
6.1.2. D-OPF-2 Optimal SI Modes and Settings
6.2. Optimal Tap Positions and CAP Status
6.3. Active and Reactive Power Dispatch
6.4. Comparison with Existing Method
7. Conclusions
Author Contributions
Funding
Data Availability Statement
Conflicts of Interest
Abbreviations
| t | minute time index |
| i | index of buses |
| index of lines | |
| substation transformer voltage | |
| , | elements of admittance matrix’s real and imaginary parts |
| T | hourly time index |
| equivalent resistance and reactance at node i | |
| PV active power generation based on irradiance | |
| available reactive power based on SI rating at node i | |
| load at node i active and reactive power | |
| slope of volt-VAr and volt-Watt curve at node i | |
| curtailed PV generation at node i | |
| instantaneous voltage at node i | |
| set of all network nodes i | |
| , | set of SI setting and optimal setting [] |
| set of SI modes at node i | |
| set of SI optimal modes at node i | |
| set of branches | |
| active and reactive power flow on branch | |
| minimum active power dispatch from PV at node i | |
| instantaneous active and reactive power dispatch of PV at node i | |
| ,, | voltage deviations due to OLTC/VR tap change, change in status |
| of CAPs and PV active–reactive power injection at node i | |
| SI curve break points for SI at node i | |
| m | SI modes |
| , | tap ratio and maximum tap ratio |
| active and reactive power delivered from substation | |
| admittance matrix, impedance matrix, and current injection | |
| before tap change | |
| admittance matrix, impedance matrix and current injection | |
| change after change in tap on node i | |
| node i’s voltage angle | |
| , | minimum and maximum nodal voltages |
| capacitor bank at node i reactive power rating | |
| capacitor bank at node i reactive power injection | |
| SI kVA rating at node i | |
| set of nodes with CAPs | |
| set of branches with OLTC/VR | |
| set of nodes with PVs | |
| power factor of PV’s SI at node i | |
| , | minimum and maximum power factor SI setting at node i |
| ,, | tap and optimal tap position and maximum tap position for |
| , | CAP status and optimal CAP status |
References
- Li, P.; Ji, H.; Yu, H.; Wang, C. Chapter 2—Components and modeling of flexible distribution networks. In Flexible Distribution Networks; Li, P., Ji, H., Yu, H., Wang, C., Eds.; Elsevier: Amsterdam, The Netherlands, 2024; pp. 13–64. [Google Scholar] [CrossRef]
- Cunha, V.C.; Andrade, J.; Ricciardi, T.R.; Trindade, F.C.L.; Freitas, W.; Rosolen, R.A.G.; Vilibor, H.O. Assessment of Capacitor Banks Control Practices in Distribution Systems with High PV Penetration. In Proceedings of the 2020 IEEE Power & Energy Society General Meeting (PESGM), Montreal, QC, Canada, 2–6 August 2020; pp. 1–5. [Google Scholar] [CrossRef]
- Khan, H.A.; Zuhaib, M.; Rihan, M. Voltage fluctuation mitigation with coordinated OLTC and energy storage control in high PV penetrating distribution network. Electr. Power Syst. Res. 2022, 208, 107924. [Google Scholar] [CrossRef]
- Li, C.; Disfani, V.R.; Pecenak, Z.K.; Mohajeryami, S.; Kleissl, J. Optimal OLTC voltage control scheme to enable high solar penetrations. Electr. Power Syst. Res. 2018, 160, 318–326. [Google Scholar] [CrossRef]
- Fard, A.Y.; Shadmand, M.B. Multitimescale Three-Tiered Voltage Control Framework for Dispersed Smart Inverters at the Grid Edge. IEEE Trans. Ind. Appl. 2021, 57, 824–834. [Google Scholar] [CrossRef]
- Lyu, X.; Du, W.; Mohiuddin, S.M.; Nandanoori, S.P.; Elizondo, M. Improved Transient Stability Analysis of Multi-Loop Droop-Controlled Grid Forming Inverters with Current Limiter. In Proceedings of the 2024 IEEE Power & Energy Society Innovative Smart Grid Technologies Conference (ISGT), Washington, DC, USA, 19–22 February 2024; pp. 1–5. [Google Scholar] [CrossRef]
- 1547-2018; IEEE Standard for Interconnection and Interoperability of Distributed Energy Resources with Associated Electric Power Systems Interfaces. IEEE: Piscataway, NJ, USA, 2018; pp. 1547–2018.
- Babak, E.; Richard, B.; Michael, R.; Michael, H.; Julio, R.A.; Tom, K.; Frances, C.; Mark, S.; Ryan, Q.; Charlie, V.; et al. Impact of IEEE 1547 Standard on Smart Inverters and the Applications in Power Systems; IEEE PES Industry Technical Support Leadership Committee: Piscataway, NJ, USA, 2020. [Google Scholar]
- Olowu, T.O.; Inaolaji, A.; Paudyal, S.; Sarwat, A. Two-Timescale Control of Smart Inverters and Legacy Devices in Unbalanced Distribution Feeders. In Proceedings of the 2023 IEEE Industry Applications Society Annual Meeting (IAS), Nashville, TN, USA, 29 October–2 November 2023; pp. 1–6. [Google Scholar] [CrossRef]
- Dall’Anese, E.; Dhople, S.V.; Giannakis, G.B. Optimal Dispatch of Photovoltaic Inverters in Residential Distribution Systems. IEEE Trans. Sustain. Energy 2014, 5, 487–497. [Google Scholar] [CrossRef]
- Jabr, R.A. Linear Decision Rules for Control of Reactive Power by Distributed Photovoltaic Generators. IEEE Trans. Power Syst. 2017, 33, 2165–2174. [Google Scholar] [CrossRef]
- Su, X.; Masoum, M.A.; Wolfs, P.J. Optimal PV Inverter Reactive Power Control and Real Power Curtailment to Improve Performance of Unbalanced Four-wire LV Distribution Networks. IEEE Trans. Sustain. Energy 2014, 5, 967–977. [Google Scholar] [CrossRef]
- Xiong, K.; Cao, D.; Zhang, G.; Chen, Z.; Hu, W. Coordinated volt/VAR control for photovoltaic inverters: A soft actor-critic enhanced droop control approach. Int. J. Electr. Power Energy Syst. 2023, 149, 109019. [Google Scholar] [CrossRef]
- Takayama, S.; Ishigame, A. Volt–Var curve determination method of smart inverters by multi-agent deep reinforcement learning. Int. J. Electr. Power Energy Syst. 2024, 157, 109888. [Google Scholar] [CrossRef]
- Jha, R.R.; Dubey, A.; Liu, C.; Schneider, K.P. Bi-Level Volt-VAR Optimization to Coordinate Smart Inverters with Voltage Control Devices. IEEE Trans. Power Syst. 2019, 34, 1801–1813. [Google Scholar] [CrossRef]
- Farivar, M.; Clarke, C.R.; Low, S.H.; Chandy, K.M. Inverter VAR Control for Distribution Systems with Renewables. In Proceedings of the International Conference on Smart Grid Communications (SmartGridComm), Brussels, Belgium, 17–20 October 2011; pp. 457–462. [Google Scholar]
- Ding, F.; Baggu, M. Coordinated Use of Smart Inverters with Legacy Voltage Regulating Devices in Distribution Systems with High Distributed PV Penetration—Increase CVR Energy Savings. IEEE Trans. Smart Grid 2023, 14, 1804–1813. [Google Scholar] [CrossRef]
- Inaolaji, A.; Savasci, A.; Paudyal, S. Distribution Grid Optimal Power Flow in Unbalanced Multi-phase Networks with Volt-VAr and Volt-Watt Droop Settings of Smart Inverters. IEEE Trans. Ind. Appl. 2022, 58, 5832–5843. [Google Scholar] [CrossRef]
- Savasci, A.; Inaolaji, A.; Paudyal, S. Two-Stage Volt-VAr Optimization of Distribution Grids with Smart Inverters and Legacy Devices. IEEE Trans. Ind. Appl. 2022, 58, 5711–5723. [Google Scholar] [CrossRef]
- Lusis, P.; Andrew, L.L.; Liebman, A.; Tack, G. Interaction Between Coordinated and Droop Control PV Inverters. In Proceedings of the Eleventh ACM International Conference on Future Energy Systems, Virtual, 22–26 June 2020; pp. 314–324. [Google Scholar]
- Gush, T.; Kim, C.H.; Admasie, S.; Kim, J.S.; Song, J.S. Optimal Smart Inverter Control for PV and BESS to Improve PV Hosting Capacity of Distribution Networks Using Slime Mould Algorithm. IEEE Access 2021, 9, 52164–52176. [Google Scholar] [CrossRef]
- Olowu, T.O.; Inaolaji, A.; Sarwat, A.; Paudyal, S. Optimal Volt-VAR and Volt-Watt Droop Settings of Smart Inverters. In Proceedings of the 2021 IEEE Green Technologies Conference (GreenTech), Denver, CO, USA, 7–9 April 2021; pp. 89–96. [Google Scholar] [CrossRef]
- Dao, V.T.; Ishii, H.; Hayashi, Y. Optimal parameters of volt-var functions for photovoltaic smart inverters in distribution networks. IEEJ Trans. Electr. Electron. Eng. 2019, 14, 75–84. [Google Scholar] [CrossRef]
- Inaolaji, A.; Savasci, A.; Paudyal, S. Optimal Droop Settings of Smart Inverters. In Proceedings of the 48th Photovoltaic Specialists Conference (PVSC), Fort Lauderdale, FL, USA, 20–25 June 2021; pp. 2584–2589. [Google Scholar]
- Murzakhanov, I.; Gupta, S.; Chatzivasileiadis, S.; Kekatos, V. Optimal Design of Volt/VAR Control Rules for Inverter-Interfaced Distributed Energy Resources. arXiv 2022, arXiv:2210.12805. [Google Scholar] [CrossRef]
- Rylander, M.; Reno, M.J.; Quiroz, J.E.; Ding, F.; Li, H.; Broderick, R.J.; Mather, B.; Smith, J. Methods to determine recommended feeder-wide advanced inverter settings for improving distribution system performance. In Proceedings of the IEEE 43rd Photovoltaic Specialists Conference (PVSC), Portland, OR, USA, 5–10 June 2016; pp. 1393–1398. [Google Scholar] [CrossRef]
- Li, H.; Rylander, M.; Smith, J. Analysis to Inform CA Grid Integration: Methods and Default Settings to Effectively Use Advanced Inverter Functions in the Distribution System; EPRI: Palo Alto, CA, USA, 2015. [Google Scholar]
- Olowu, T.O.; Inaolaji, A.; Paudyal, S.; Sarwat, A. Optimal Mode and Droop Setting of Smart Inverters. In Proceedings of the 2023 IEEE Power & Energy Society General Meeting (PESGM), Orlando, FL, USA, 16–20 July 2023; pp. 1–5. [Google Scholar] [CrossRef]
- Giraldez, J.; Emmanuel, M.; Hoke, A.; Suryanarayanan, S. Impacts of Voltage-based Grid Support Functions on Energy Production of PV Customers. In Proceedings of the 2019 IEEE Power Energy Society General Meeting (PESGM), Atlanta, GA, USA, 4–8 August 2019; pp. 1–5. [Google Scholar] [CrossRef]
- Yang, Z.; Zhong, H.; Bose, A.; Xia, Q.; Kang, C. Optimal Power Flow in AC–DC Grids with Discrete Control Devices. IEEE Trans. Power Syst. 2018, 33, 1461–1472. [Google Scholar] [CrossRef]
- Jabr, R.A. Robust Volt/VAr Control with Photovoltaics. IEEE Trans. Power Syst. 2019, 34, 2401–2408. [Google Scholar] [CrossRef]
- Seuss, J.; Reno, M.J.; Broderick, R.J.; Grijalva, S. Analysis of PV Advanced Inverter Functions and Setpoints Under Time Series Simulation; Sandia National Laboratories: Albuquerque, NM, USA, 2016. [Google Scholar]

















| SI Modes | ||
|---|---|---|
| CPF (leading and lagging) | 50 | 51 |
| VW | 16 | 12 |
| VV (P-priority) | 4 | 2 |
| VV (Q-priority) | 20 | 25 |
| SI Modes | ||
|---|---|---|
| CPF (leading and lagging) | 23 | 46 |
| VW | 2 | 1 |
| VV (P-priority) | 1 | 2 |
| VV (Q-priority) | 64 | 41 |
| Ph A | Ph B | Ph C | Ph A | Ph B | Ph C | |
| VR1 | 21 | 23 | 23 | 20 | 21 | 17 |
| VR2 | 11 | 21 | 22 | 13 | 16 | 18 |
| VR3 | 8 | 17 | 19 | 2 | 9 | 7 |
| VR4 | 11 | 18 | 23 | 9 | 18 | 10 |
| Total | 217 | 160 | ||||
| Ph A | Ph B | Ph C | Ph A | Ph B | Ph C | |
| VR1 | 21 | 22 | 21 | 21 | 20 | 20 |
| VR2 | 8 | 21 | 23 | 0 | 20 | 16 |
| VR3 | 5 | 13 | 17 | 0 | 0 | 0 |
| VR4 | 1 | 22 | 15 | 06 | 19 | 0 |
| Total | 189 | 116 | ||||
| Cap1, Cap2, Cap3, and Cap4, | ||
|---|---|---|
| min | min | |
| ON | 96 | 96 |
| OFF | 0 | 0 |
| Cap1, Cap2, Cap3 and Cap4, | ||
|---|---|---|
| min | min | |
| ON | 9 | 64 |
| OFF | 87 | 32 |
| Ph A | Ph B | Ph C | |
|---|---|---|---|
| VR1 | 20 | 23 | 21 |
| VR2 | 19 | 23 | 21 |
| VR3 | 10 | 20 | 16 |
| VR4 | 12 | 22 | 23 |
| Total | 230 | ||
| ON | 76 |
| OFF | 20 |
Disclaimer/Publisher’s Note: The statements, opinions and data contained in all publications are solely those of the individual author(s) and contributor(s) and not of MDPI and/or the editor(s). MDPI and/or the editor(s) disclaim responsibility for any injury to people or property resulting from any ideas, methods, instructions or products referred to in the content. |
© 2025 by the authors. Licensee MDPI, Basel, Switzerland. This article is an open access article distributed under the terms and conditions of the Creative Commons Attribution (CC BY) license (https://creativecommons.org/licenses/by/4.0/).
Share and Cite
Olowu, T.O.; Odeyomi, O. Multi-Objective Coordinated Control of Smart Inverters and Legacy Devices. Electronics 2025, 14, 297. https://doi.org/10.3390/electronics14020297
Olowu TO, Odeyomi O. Multi-Objective Coordinated Control of Smart Inverters and Legacy Devices. Electronics. 2025; 14(2):297. https://doi.org/10.3390/electronics14020297
Chicago/Turabian StyleOlowu, Temitayo O., and Olusola Odeyomi. 2025. "Multi-Objective Coordinated Control of Smart Inverters and Legacy Devices" Electronics 14, no. 2: 297. https://doi.org/10.3390/electronics14020297
APA StyleOlowu, T. O., & Odeyomi, O. (2025). Multi-Objective Coordinated Control of Smart Inverters and Legacy Devices. Electronics, 14(2), 297. https://doi.org/10.3390/electronics14020297

