Abstract
This paper presents an advanced W-band bidirectional Power Amplifier–Low Noise Amplifier (PALNA) implemented using 130 nm SiGe BiCMOS technology. The proposed RF front-end eliminates the need for conventional transmit/receive (T/R) switches by employing a bidirectional architecture with a passive matching network. This approach minimizes area requirements and reduces signal losses. Post-layout simulation results demonstrate that the designed PALNA achieves a peak small-signal gain of 30 dB in Tx mode and 26 dB in Rx mode, with reverse isolation better than 40 dB. The 3 dB bandwidth spans from 94 to 106 GHz. In LNA mode, the design achieves a minimum noise figure of 6 dB at 100 GHz, remaining below 6.5 dB across the entire 3 dB bandwidth. In PA mode, the simulated saturated output power is 10.5 dBm, with a maximum power-added efficiency of 12% at 100 GHz. The chip size is 0.7 mm2 including pads. It consumes 78 and 22 mW in the Tx and Rx modes, respectively.
1. Introduction
The growing demand for high-speed communications has driven the use of the W-band, which spans from 75 to 110 GHz, due to its ability to enable long-range communications with minimal atmospheric attenuation [1]. This band offers several advantages, including a wide bandwidth that allows extremely high data rates, essential for various applications such as inter-satellite communications, advanced radar systems, and next-generation technologies like 5G and 6G.
Resource optimization has become crucial in the design of millimeter-wave communication systems. One of the major challenges lies in sharing antennas between transmit (Tx) and receive (Rx) modes. By using bidirectional transceivers, it is now possible to reduce the number of required antennas by half, which considerably reduces overall system costs [2], especially in large-scale phased array networks. However, this approach traditionally relies on SPDT (single-pole double-throw) switches to shift between Tx and Rx modes [3]. While compact and often efficient [4], these switches introduce insertion losses, which directly affect the noise figure (NF) in receiver mode and reduce output power in transmit mode.
To avoid this issue, an innovative solution involves the use of switchless bidirectional amplifiers by directly connecting the inputs and outputs of the power amplifier (PA) and the low noise amplifier (LNA), thus eliminating the need for T/R switches that introduce losses [5].
This paper proposes an advanced methodology for the design of a switchless bidirectional PALNA targeting W-band frequencies. This approach aims to eliminate the traditional transmit/receive (T/R) switches by integrating a passive matching network that ensures proper isolation and impedance matching in both transmit and receive modes. The objective is to reduce overall losses, optimize chip area utilization, and improve the performance of the bidirectional amplifier. Section 2 presents the technology used, while Section 3 details the proposed PALNA circuit design methodology, including the LNA and the PA core circuit designs. Section 4 discusses the post-layout simulation results, and Section 5 concludes this paper.
2. Technology
The circuit is realized using IHP’s 130 nm SG13G2 SiGe BiCMOS technology (IHP–Innovations for High Performance Microelectronics, Frankfurt (Oder), Germany). This technology integrates high-speed heterojunction bipolar transistors (HBT) with fT/fmax/BVCEO characteristics of 300 GHz/500 GHz/1.6 V. The technology features seven aluminum metallization layers, with two thick top layers of 2 μm and 3 μm thickness for high-quality passive components. Additional details on this technology are available in [6].
3. Circuit Design
The block diagram of the proposed switchless PALNA architecture is shown in Figure 1c. Unlike conventional implementations that rely on Single-Pole Double-Throw (SPDT) switches to alternate between transmit and receive paths (Figure 1a [7]), or simplified versions that use Single-Pole Single-Throw (SPST) switches to overcome output isolation challenges in each amplification path (Figure 1b [8,9]). This architecture uses a bidirectional configuration where the LNA and PA share a common path, with impedance transformation networks ensuring isolation and proper matching between transmit and receive modes.

Figure 1.
Block diagram of (a) conventional (b) simplified and (c) proposed bidirectional PALNA architectures.
To operate in either mode, the biasing is adjusted to make one of these amplifier paths active. In the Tx mode, the transmit path is activated by biasing the PA, while the LNA is switched partially OFF by adjusting its bias and supply voltages, preventing any positive feedback from the receive path. In Rx mode, the receive path is activated, with the LNA turned on and the PA switched partially OFF.
- A.
- LNA Design
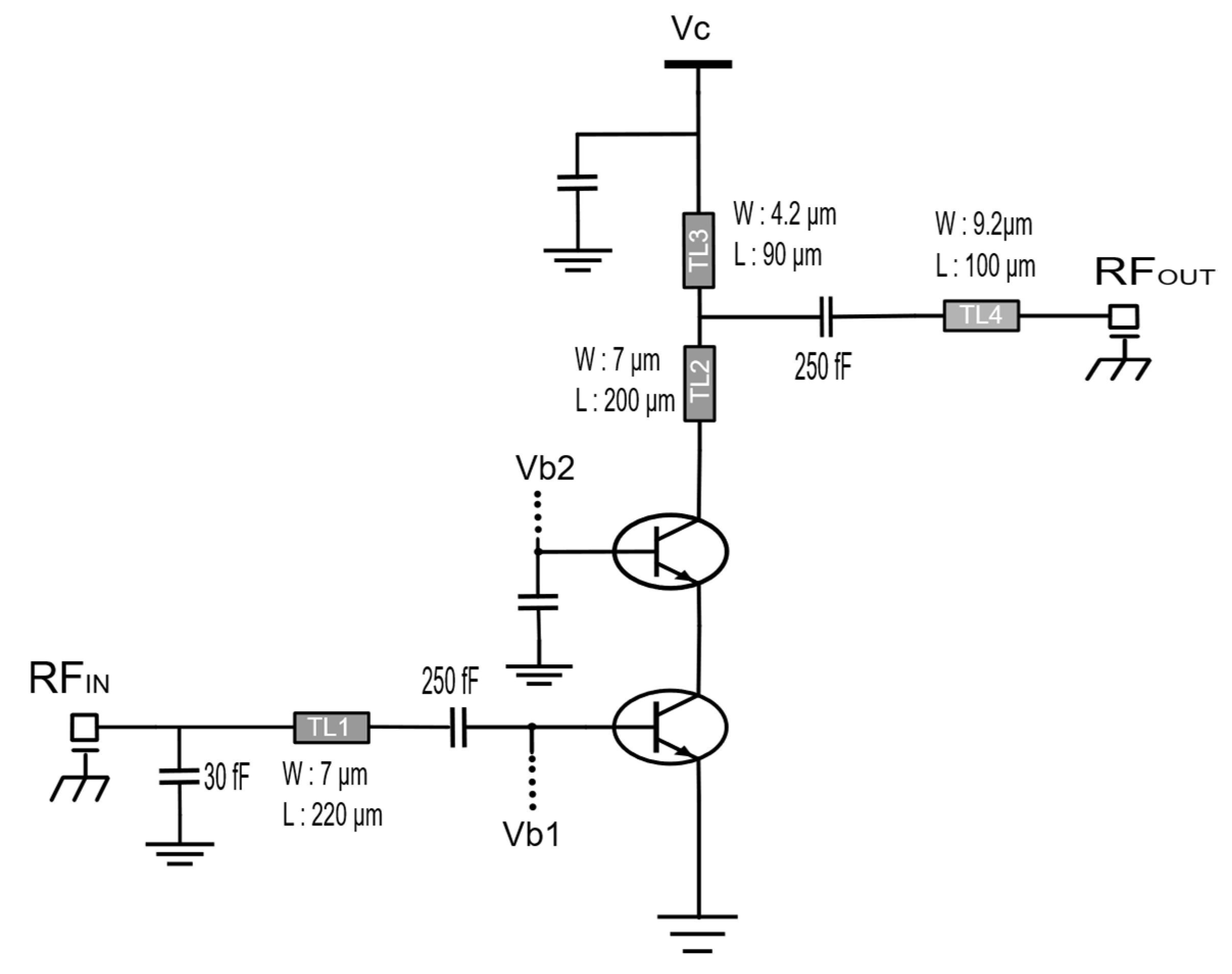
The schematic of the proposed W-band LNA is presented in Figure 2. It consists of two cascode stages. This topology was chosen because it offers better gain with a low increase in the noise figure compared to the common emitter topology. The LNA is optimized for low-noise performance by properly scaling the transistor dimensions and bias currents. The output of the first stage is directly matched to the input of the second stage to avoid losses.
Figure 2.
Schematic of the designed W-band LNA.
Since the input of the LNA is shared with the output of the PA, an isolation network is used to provide a high impedance in transmit mode to minimize dissipation losses and to ensure proper matching toward the antenna in receive mode.
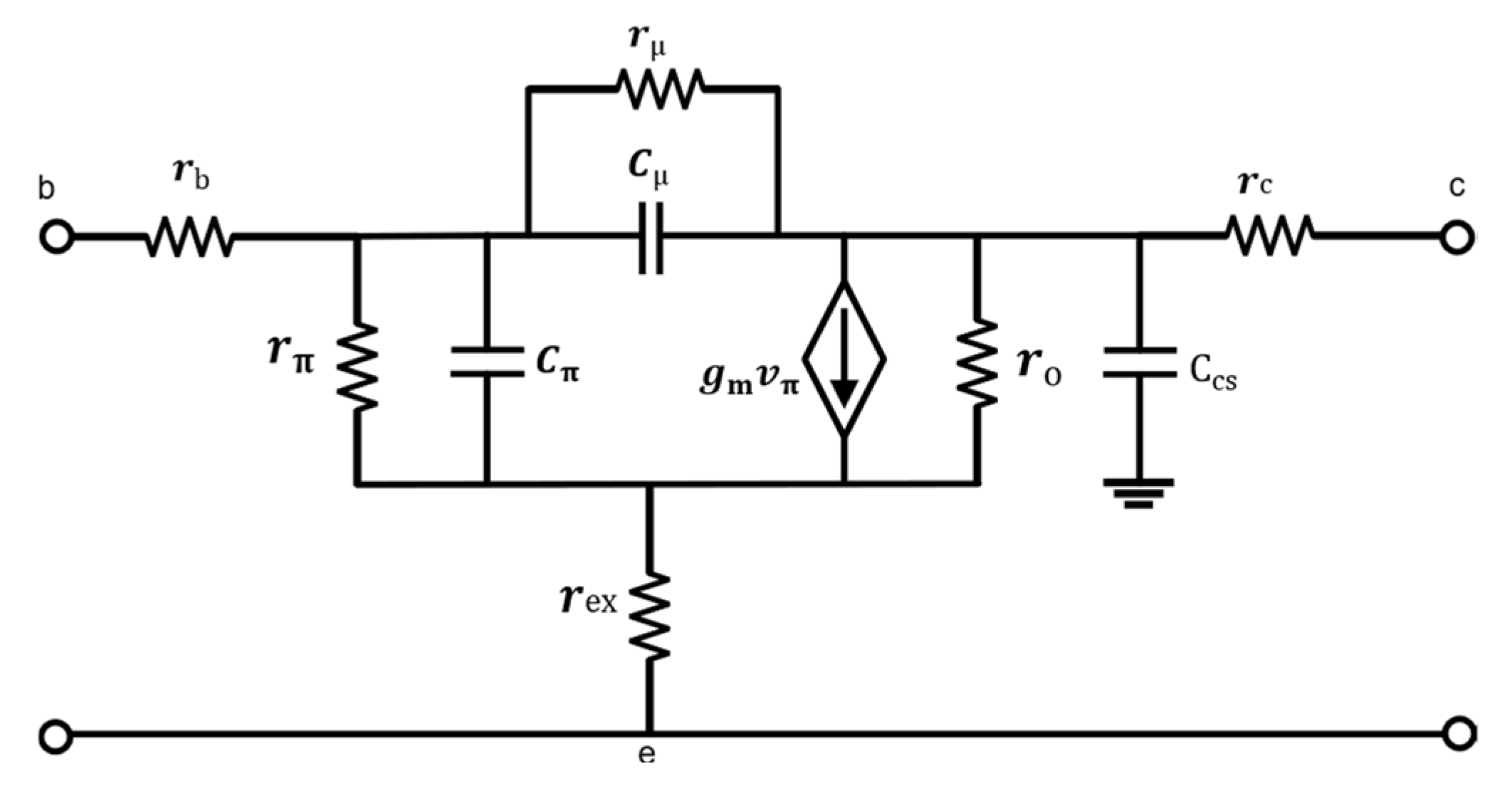
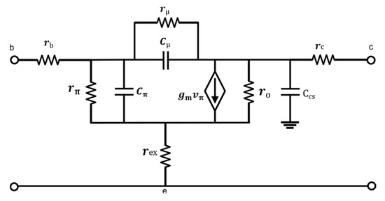
To understand how the isolation behavior depends on the LNA state, a small-signal model of the bipolar transistor is considered. A relatively complete model is presented in Figure 3, suitable for hand analysis. In general, a hierarchy of small-signal models can be established, ranging from simplified versions to more complex ones typically used in computer-aided design. In this work, a simplified model is adopted to facilitate the analysis and extraction of key parameters.
Figure 3.
Complete bipolar transistor small-signal equivalent circuit.
In this simplified model, the resistance rμ between the base and the collector is neglected, as high-frequency behavior is mainly dominated by the junction capacitances Cµ and Cπ. Among the extrinsic resistances, rb is the most significant. The other parasitics, such as rex, rc, and the collector-substrate capacitance Ccs, are also neglected to simplify the analysis [10].
As demonstrated in [11], the properties of the isolation network change when the LNA bias is switched from an active (or on) state to a cutoff (or off) state. The impedance seen by the isolation network is determined by the transistor parameters of the LNA device (Q1) of Figure 2. The input impedance of transistor Q1 is determined by its base resistance rb and the combined effect of the base-emitter capacitance Cπ and the Miller capacitance between the base and collector Cµ. These capacitances form a total input capacitance Ct = Cµ + Cπ, which varies depending on the bias conditions.
In receive mode, the LNA is biased, and the value of the capacitance Ct increases while the Miller effect capacitance depends on the transistor gain. Thus, the input of the LNA presents the impedance ZAon (12 − j* 29 Ω) equivalent to a low resistance in series with a low reactance, as can be seen on the Smith chart in Figure 4a. This impedance is transformed into 50 Ohms using transmission line TL2. Transmission line TL1, with a characteristic impedance of 50 Ohms, operates when the LNA is deactivated and has minimal impact in active mode.
Figure 4.
Impedance transformation at the (a) input and (b) output of the LNA at 100 GHz.
In transmit mode, the LNA bias is set to 0, and the capacitance Ct is reduced to the base-emitter capacitance Cπ. Therefore, the input of the LNA presents the impedance ZAoff (17 − j* 85 Ω) equivalent to a low resistance in series with a higher reactance. This impedance is then transformed into ZBoff due to TL2 and further transformed into a high-value resistance ZINoff (390 − j* 39 Ω) by TL1, which forces the signal to propagate toward the antenna.
On the output side, the impedance remains nearly constant in both active and inactive states. This limited difference complicates the design of a matching network capable of ensuring, on one hand, proper power transfer or 50 Ω matching when the path is active, and on the other hand, a high impedance—close to an open circuit—when the path is inactive. This behavior is mainly related to the intrinsic properties of the bipolar transistor used in the cascode output stage.
To analyze the output impedance of a cascode configuration, the emitter resistance rex, which appears in the common-emitter model shown in Figure 3, is effectively replaced by the output resistance of the lower transistor in the cascode stack. In this configuration, the total output impedance can be approximated as the parallel combination of the intrinsic output impedance of the cascode stage Zcascode, and the impedance associated with the Miller capacitance Cμ of the upper transistor.
Zout = Zcascode ‖ ZCμ
The collector–base junction of the cascode transistor directly defines the Miller capacitance Cμ, whose value depends on the applied bias conditions. Three regimes can be identified based on the base voltage: equilibrium (no bias), reverse bias, and forward bias. In equilibrium, the depletion region has a fixed width resulting in low Cμ. Under reverse bias (active mode), the depletion region widens, decreasing Cμ. Conversely, forward bias (semi-active mode) reduces the depletion width, significantly increasing Cμ. When the cascode transistor operates in reverse bias (active mode), the depletion region expands, leading to a decrease in capacitance. This capacitance can be modeled by [12]:
where Cμ0 is the zero-bias capacitance, VCB is the reverse bias voltage, V0C is the built-in voltage, and m is the grading coefficient. For the considered transistor model VBIC (Vertical Bipolar Intercompany Model), simulations show that Cμ changes slightly, from 3.83 fF to 3.686 fF, as the transistor switches from the OFF state to the ON state, indicating minimal variation in output impedance between active and inactive states.
In previous PALNA architectures, this limited change necessitated the use of SPST switches to effectively isolate the inactive path. To eliminate these additional components, this work investigates the variation of Cμ in the OFF state under conditions where all other bias voltages are disabled, and only the base voltage Vb of the common-base transistor in the output-stage cascode is applied and varied.
Table 1 shows that for low Vb values (0.2 V to 0.6 V), the capacitance increases slightly, and the collector current remains very low, suggesting weak conduction. However, for Vb = 0.7 V, a rapid increase in both Cμ and collector current is observed, with the capacitance reaching 1.2 pF at 0.9 V and 22 pF at 1 V, while the current rises to 247 µA at 0.9 V and 3.7 mA at 1 V.
Table 1.
Variation of Cμ and Ic as functions of base voltage Vb.
This behavior is consistent with the cascode base–collector junction entering forward bias and conducting as a diode, and its conduction grows approximately exponentially with the applied bias:
Since the input transistor (in common-emitter) is left unbiased, its collector–emitter path behaves like a very high impedance and its reverse gain βR is very small. As a result, almost no current flows downward. Instead, most of the base–collector current is directed upward to the cascode collector node, which explains the observed increase in collector current.
To further illustrate this effect, Figure 5 presents a comparison of the S22 parameter of the cascode output stage under three operating conditions: (1) active mode, with all bias voltages applied; (2) OFF mode, with all biases removed; and (3) a semi-active mode, where only the base voltage Vb = 0.9 V is applied. In this intermediate configuration, the output impedance becomes predominantly capacitive compared to the other two cases. Based on this behavior, two operating states are selected to simplify the circuit design: the active mode, with full biasing, and the inactive mode, with only Vb applied.
Figure 5.
Simulated S22 parameter in active mode (red), OFF mode (green), and semi-active mode with only Vb applied (dark blue).
In receive mode, the LNA presents an output impedance ZCon (30 − j* 55 Ω), matched to 50 Ω using a three-line network (TL8–TL10), as shown in Figure 2. TL8 and TL9 perform the main impedance transformation, while TL10 (50 Ω characteristic impedance) has negligible effect in this mode. The impedance evolution is illustrated on the Smith chart in Figure 4b.
In transmit mode, the LNA is turned off except for the second-stage current mirror biased at 1 V, in order to maintain approximately 0.9 V at the base of the upper cascode transistor. Which forward-biases the base-collector junction without significant current draw. The resulting output impedance ZCoff (22 + j* 5 Ω) is transformed by the same network into a high impedance, providing effective isolation. In this state, TL10 contributes to converting the impedance seen at the output to approximately 500 Ω (Zout_OFF = 480 − j* 15 Ω), without requiring additional switching elements.
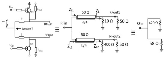
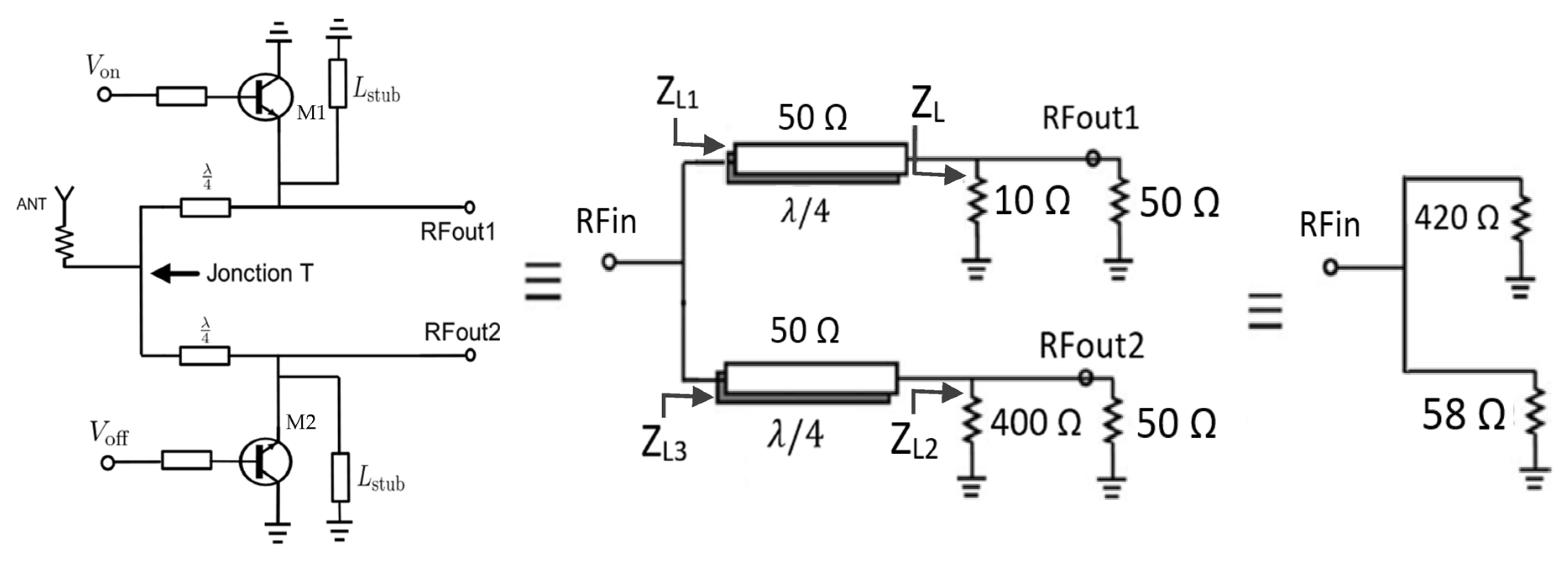
This impedance transformation approach using transmission lines has already been validated in the design of a reverse-saturated Single Pole Single Throw (SPDT) switch fabricated in the same technology and operating in the W-band at a center frequency of 100 GHz. The principle of impedance transformation for this topology is illustrated in Figure 6 from left to right. When a control signal is applied, transistor M1 is switched ON and presents a low impedance (Ron ≈ 10 Ω) in parallel with the RFout1 node. The λ/4 transmission line, referenced to 50 Ω, then transforms this impedance into a high value (ZL1 ≈ 420 Ω), which is effectively seen as an open circuit, forcing the RF signal to propagate toward the RFout2 path. At this stage, transistor M2 is kept OFF (no control signal applied), and therefore exhibits a high impedance (Roff ≈ 400 Ω). Through the λ/4 line, this impedance is transformed close to 50 Ω (ZL2 ≈ 58 Ω), which allows nearly the entire RF signal to pass to the load. The impedance transformation mechanism, starting from the load impedances and arriving at the transformed impedances ZL1 and ZL3 through quarter-wave 50 Ω lines, is further illustrated on the Smith chart in Figure 7.
Figure 6.
SPDT Switch: Schematic and Impedance Transformation Principle.
Figure 7.
Quarter-Wave (50 Ω) Impedance Transformation from Load to ZL1 and ZL3 in the SPDT switch at 100 GHz.
The die photograph of the SPDT switch is shown in Figure 8. To facilitate two-port measurements, one port on the chip was internally terminated with a 50 Ω resistor. The corresponding measurement results are plotted in Figure 9, demonstrating excellent agreement with simulations. Figure 9a compares the measured and simulated S11 parameter in both switching states: when the measured port is biased (active) while the other path is left unbiased, and conversely, when it is unbiased and the other path is active. Figure 9b shows that the switch achieves an insertion loss of 2.5 dB at 100 GHz with an isolation greater than 16 dB over a 20 GHz bandwidth. These experimental results confirm the effectiveness of the transmission-line impedance transformation technique, further justifying its use in the proposed LNA design.
Figure 8.
Three-dimensional layout preview and die photograph of the reverse-saturated SPDT.
Figure 9.
Measured and simulated (a) S11 parameter in both switching states; (b) insertion loss and isolation of the reverse-saturated SPDT (70–110 GHz).
To validate the proposed methodology for the design of a switchless bidirectional PA/LNA targeting W-band frequencies, and, in particular, to demonstrate the effectiveness of the new impedance transformation technique adopted in the switchless architecture, a single-stage cascode LNA (Figure 10) was fabricated and measured. The circuit draws 5.5 mA from a nominal 1.8 V supply, corresponding to a total power consumption of 10 mW.
Figure 10.
Schematic of the one-stage LNA.
To obtain accurate post-layout predictions at W-band, we used a hybrid electromagnetic (EM)/parasitic extraction (PEX)co-simulation flow: selected passive structures and interconnects (e.g., matching networks and transmission lines) were modeled with full-wave electromagnetic simulations (Keysight Momentum, Keysight Technologies, Santa Rosa, CA, USA), a 3D planar (2.5D) EM solver, while the active devices and resistors were back-annotated using parasitic extraction (Cadence PVS QRC, Cadence Design Systems, San Jose, CA, USA). Combining these datasets yields a back-annotated post-layout schematic that captures the circuit behavior with high fidelity and supports the measurements reported here.
The S-parameters of the fabricated die (Figure 11) were measured twice. First, at the XLIM research laboratory using a Keysight PNA-X network analyzer (N5247A, Keysight Technologies, Santa Rosa, CA, USA) equipped with W-band frequency extenders (VDI N5262AW10, Virginia Diodes Inc., Charlottesville, VA, USA, 75–110 GHz). The data were then independently re-measured at MC2 Technologies (Villeneuve-d’Ascq, France), a recognized mmWave laboratory, to cross-validate the results.
Figure 11.
Three-dimensional layout preview and die photograph of the one-stage LNA.
The noise figure was also measured at MC2 using a W-band cold-source method with full vector correction, a setup they use to obtain accurate results up to 110 GHz. The measurement results, including the S-parameters and the noise figure, are presented in Figure 12. The measured small-signal gain is 16 dB, with a 3 dB bandwidth of 20 GHz, and the noise figure is below 5 dB.
Figure 12.
Comparison of measured and simulated S-parameters and noise figure (NF) of the single-stage LNA.
After establishing the measurements, we compared them with post-layout simulations obtained using two EM tools. In addition to Momentum, an independent EM model was generated with EMX. Figure 13 compares S11 and S22 across the W-band: both tools track the measurements closely, with Momentum showing slightly tighter agreement over frequency. This cross-validation supports the fidelity of the EM/PEX flow used in this work.
Figure 13.
W-Band S11/S22 of the Single-Stage LNA: Measurement, Momentum, and EMX (Post-Layout Comparison).
Additionally, to validate our theory regarding the variation in the cascode stage output impedance with the bias voltage applied to the base of the upper transistor, measurements were performed on the fabricated LNA, which adopts a cascode topology with three separate bias ports (collector, lower transistor base, and upper transistor base). Accordingly, the output reflection coefficient S22 was measured under different base bias voltages applied to the upper transistor, as illustrated in Figure 14.
Figure 14.
Comparison of measured and simulated S22 at the first stage of the LNA for various biasing conditions of the upper transistor.
These measurements confirm that S22 exhibits the same variations observed in simulation, thereby confirming the dependence of the output impedance on the bias applied across the base–collector junction of the upper transistor. The measured power consumption also matches the simulated values. Overall, the results show excellent agreement with simulation, validating the accuracy of the design models, the quality of the circuit implementation, and the robustness of the adopted methodology.
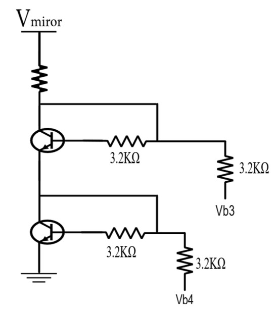
For the design of the PA and LNA that together realize a switchless bidirectional PALNA, we bias the bases of the lower and upper transistors with a cascoded current mirror. Each base is fed through approximately 3.2 kΩ resistors (Figure 15), which keeps the base current small and, through the voltage drop across these resistors, holds the base node at a low level. As a result, the cascode base–collector junction reaches only a near-forward bias and settles around 0.9 V in the inactive path. This avoids the multi-mA conduction seen at higher bias, keeps Vbc under control across PVT (Process Voltage Temperature) corners and startup transients, and still provides the intended increase in the Miller capacitance Cμ. This was demonstrated over 243 corners using process models typ (typique)/bcs (best case)/wcs (worst-case) for the HBT, resistors, and capacitors; mirror supply and −40/25/125 °C. For each corner we recorded the upper-cascode base–collector voltage Vbc and its base current Ib. In Figure 16a, Vbc is plotted versus the output voltage across all corners. The curves remain below 1 V in every case, with typical values near 0.9 V, confirming that the cascode junction is only near-forward biased and never enters destructive reverse conduction. Figure 16b shows the corresponding base current Ib. Even in the worst PVT corners, Ib stays in the few-μA range, demonstrating that the 3.2 kΩ resistors effectively limit the base drive and prevent excess static power dissipation. Together, these results validate the cascode biasing strategy: the design achieves safe Vbc levels, negligible base current overhead, and robust operation across extreme process, voltage, and temperature variations, while maintaining the intended enhancement of Cμ.
Figure 15.
Schematic of the cascode curent miror.
Figure 16.
PVT corner sweep of the inactive-path bias point. (a) base–collector voltage of the upper cascode, Vbc, across 243 corners (HBT typ/bcs/wcs; mirror bias ±20%; −40/25/125 °C). (b) Corresponding base current Ib.
Monte-Carlo analysis was also performed including both process variation and mismatch of the devices and Rbias resistors. The resulting histograms of Vbc and Ib (Figure 17a,b) are narrow and centered close to their nominal values. For Vbc, the distribution remains clustered well below 1 V, while the Ib distribution shows all samples confined to a few microamperes. These results confirm that even under random mismatch, the inactive-path bias point is well controlled, further supporting the robustness of the cascode biasing approach.
Figure 17.
Monte-Carlo robustness of the inactive-path bias point. (a) Histogram of Vbc (process + mismatch on devices and Rbias. (b) Histogram of Ib.
- B.
- PADesign
The RX amplifier has the same two-stage cascode topology as the LNA but with different biasing conditions. The first stage shares the same transistor size as the LNA to ensure good isolation between the transmit and receive paths. However, it differs in terms of bias voltage and current density. The second stage is designed to achieve higher output power by employing the load-pull technique to determine the optimal load impedance.
The key differences in the design of the Tx path lie in the biasing parameters and current density, and their impact on the design of the matching networks.
4. Post Layout Simulation Results of the PALNA
Following the design and optimization of the two amplification paths to meet the required specifications for output power in the PA, noise figure and small-signal gain in the LNA, as well as insertion loss and isolation for each isolation network, the complete system was integrated into a single chip to form the bidirectional PALNA.
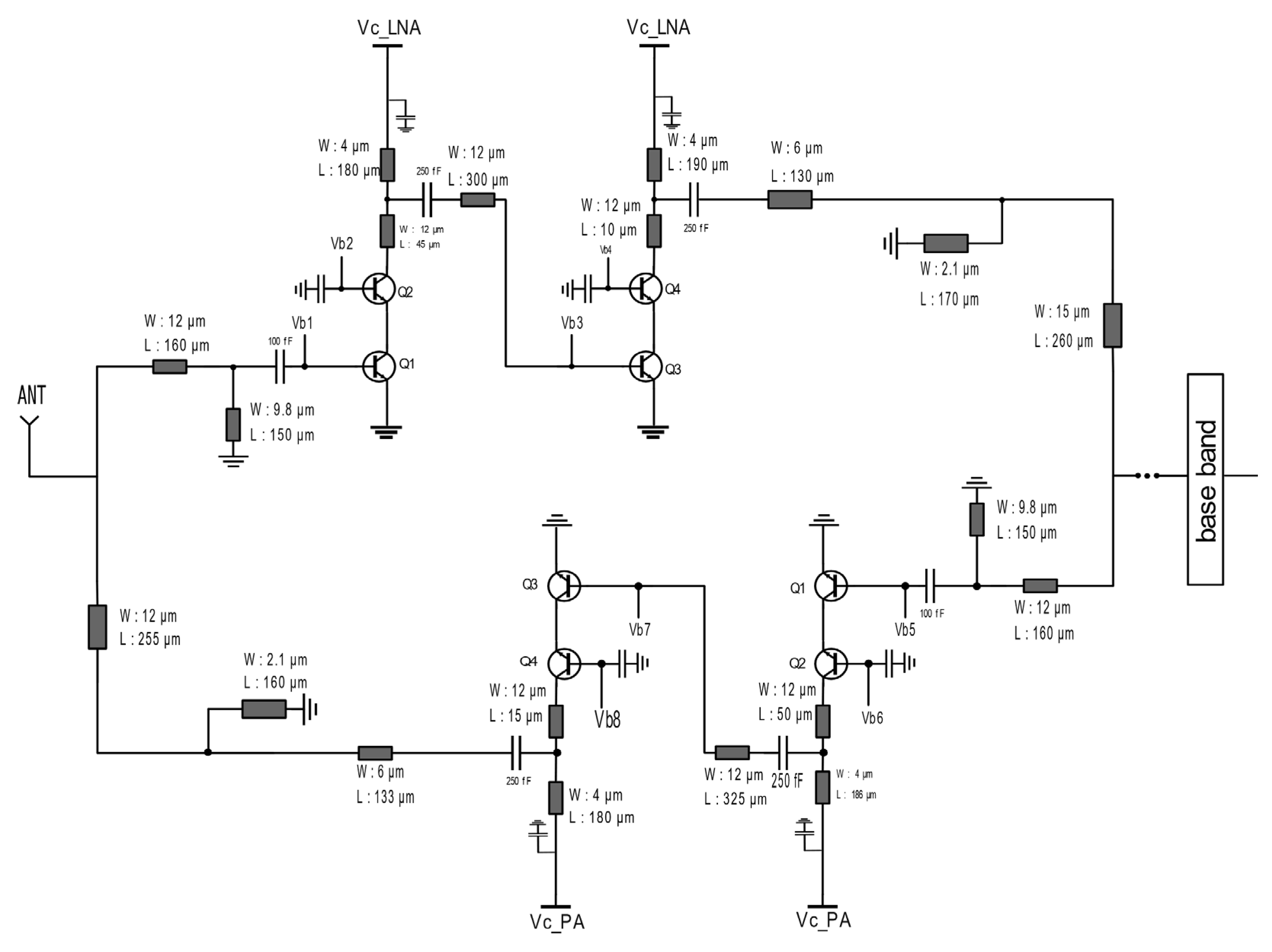
The schematic and layout of the proposed design are shown in Figure 18 and Figure 19. The circuit occupies 0.7 mm2 (1.15 mm × 0.6 mm), including pad area.
Figure 18.
Bidirectional PALNA Schematic.
Figure 19.
Bidirectional PALNA layout and 3D EM View.
The presented results are based on post-layout Cadence Spectre simulations. Under the nominal bias conditions, the PALNA drains 78 mW in the Tx mode and 22 mW in the Rx mode.
Figure 20a,b show the simulated S-parameters of the PALNA. In transmit mode, the amplifier achieves a small signal gain of 30 dB with a 3 dB bandwidth of 13 GHz (94–107 GHz). The input and output matching are better than 17 dB and 10 dB, respectively, over the 3 dB bandwidth. In receive mode, the low noise amplifier achieves a gain of 26 dB with a 3 dB bandwidth of 12 GHz (94–106 GHz). The input and output return losses are better than 15 dB and 11 dB, respectively, over the 3 dB bandwidth. The noise figure of PALNA in the RX mode at 100 GHz is about 6 dB and remains below 6.5 dB over the entire 3 dB band.
Figure 20.
(a) small signal S-parameters and NF in RX mode; (b) small signal S-parameters in TX mode.
In addition, the isolation has been extracted through the reverse transmission parameter S12 in both operation modes, as shown in Figure 21a,b. A very high isolation between the transmit and receive paths is obtained, exceeding 40 dB, which effectively suppresses undesired interactions between transmission and reception.
Figure 21.
Estimated isolation in (a) TX mode and (b) RX mode with S12 parameters.
The large-signal behavior of the PALNA was evaluated by simulating the output power as a function of input power in Tx mode to determine the IP1dB, saturated output power, and power-added efficiency. As shown in Figure 22, at 100 GHz, an input (IP1dB) of −20 dBm has been achieved, where the corresponding PAE is 6.6%. The saturated output power is about 10.5 dBm and the maximum PAE is 12%.
Figure 22.
Simulated (a) Pout and PAE. (b) Power gain of PALNA.
5. Conclusions
In this article, a compact W-band bidirectional PALNA, suitable for use in mm-wave phased-array systems, is presented. The proposed architecture eliminates the need for traditional switches by directly integrating the PA and LNA through a simplified passive matching network based on transmission lines. This approach ensures proper isolation and impedance matching between transmit and receive paths while minimizing area and insertion losses.
The performance is summarized and compared with bidirectional PALNAs [13,14,15,16] in Table 2. It covers the frequency band from 94 GHz to 106 GHz, achieving improved peak gain and a noise figure comparable to the state of the art in both Tx and Rx modes, with a small silicon area, low DC power consumption, and competitive large-signal behavior. The Tx saturated output power is 10.5 dBm, and the minimum Rx noise figure is 6 dB at 100 GHz. The adopted design technique eliminates the need for traditional transmit/receive (T/R) switches in bidirectional amplifiers, reducing the die area and mitigating the impact of switch losses on the PA and LNA input.
Table 2.
PALNA performance comparison.
Beyond reducing die area and switch-related losses, the proposed design methodology opens promising perspectives for future transceiver architectures operating at different frequencies in transmission and reception by exploiting the flexibility of passive matching and directional isolation.
Author Contributions
Conceptualization, B.B. and J.L.; methodology, J.L.; software, B.B.; validation, C.B., B.B. and J.L.; formal analysis, B.B. and J.L.; investigation, C.B.; resources, C.B.; data curation, C.B.; writing—original draft preparation, C.B.; writing—review and editing, C.B.; visualization, B.B. and J.L.; supervision, B.B. and J.L.; project administration, B.B.; funding acquisition, B.B. and J.L. All authors have read and agreed to the published version of the manuscript.
Funding
This research was funded by the French government as part of the Investments for the Future Program (Programme d’Investissements d’Avenir, PIA) and the Recovery Plan, under the project DOCTE6G (Design Of RF Communication Technologies for the Emergence of 6G), managed by Bpifrance, Grant No. DOS0179026/00.
Data Availability Statement
Data are contained within this article.
Conflicts of Interest
The authors declare no conflicts of interest.
References
- Marcus, M.; Pattan, B. Millimeter wave propagation: Spectrum management implications. IEEE Microw. Mag. 2005, 6, 54–62. [Google Scholar] [CrossRef]
- Byeon, C.W.; Park, C.S. Design and Analysis of the Millimeter-Wave SPDT Switch for TDD Applications. IEEE Trans. Microw. Theory Tech. 2013, 61, 2858–2864. [Google Scholar] [CrossRef]
- Malignaggi, A.; Ko, M.; Elkhouly, M.; Kissinger, D. A scalable 8-channel bidirectional V-band beamformer in 130 nm SiGe:C BiCMOS technology. In Proceedings of the 2017 IEEE MTT-S International Microwave Symposium (IMS), Honololu, HI, USA, 4–9 June 2017; pp. 1602–1605. [Google Scholar] [CrossRef]
- Zhou, P.; Dong, H.; Peng, Z.; Chen, J.; Hou, D.; Yan, P.; Xiang, Y.; Hong, W. A W-Band Low Loss, High Power SPDT Switch Using Reverse Saturated 0.13 μm SiGe HBTs. In Proceedings of the 2018 IEEE International Symposium on Radio-Frequency Integration Technology (RFIT), Melbourne, Australia, 15–17 August 2018. [Google Scholar]
- Kim, J.; Buckwalter, J.F. A fully integrated Q-band bidirectional transceiver in 0.12 μm SiGe BiCMOS technology. In Proceedings of the 2010 IEEE Bipolar/BiCMOS Circuits and Technology Meeting (BCTM), Austin, TX, USA, 4–6 October 2010; pp. 57–60. [Google Scholar] [CrossRef]
- Rucker, H.; Heinemann, B.; Fox, A. Half-Terahertz SiGe BiCMOS technology. In Proceedings of the 2012 IEEE 12th Topical Meeting on Silicon Monolithic Integrated Circuits in RF Systems, Santa Clara, CA, USA, 16–18 January 2012; pp. 133–136. [Google Scholar] [CrossRef]
- Gadallah, A.; Eissa, M.H.; Kissinger, D.; Malignaggi, A. A V-band Bidirectional Amplifier-Module for Hybrid Phased-Array Systems in BiCMOS Technology. In Proceedings of the 2020 IEEE Radio and Wireless Symposium (RWS), San Antonio, TX, USA, 26–29 January 2020; pp. 330–333. [Google Scholar] [CrossRef]
- Valdes-Garcia, A.; Natarajan, A.; Liu, D.; Sanduleanu, M.; Gu, X.; Ferriss, M.; Parker, B.; Baks, C.; Plouchart, J.O.; Ainspan, H.; et al. A fully-integrated dual-polarization 16-element W-band phased-array transceiver in SiGe BiCMOS. In Proceedings of the 2013 IEEE Radio Frequency Integrated Circuits Symposium (RFIC), Seattle, WA, USA, 2–4 June 2013; pp. 375–378. [Google Scholar] [CrossRef]
- Natarajan, A.; Valdes-Garcia, A.; Sadhu, B.; Reynolds, S.K.; Parker, B.D. W-Band Dual-Polarization Phased-Array Transceiver Front-End in SiGe BiCMOS. IEEE Trans. Microw. Theory Tech. 2015, 63, 1989–2002. [Google Scholar] [CrossRef]
- Gray, P.R. (Ed.) Analysis and Design of Analog Integrated Circuits, 5th ed.; Wiley: New York, NY, USA, 2009. [Google Scholar]
- Kim, J.; Buckwalter, J.F. A Switchless_Q-Band Bidirectional Transceiver in 0.12-um SiGe BiCMOS Technology. IEEE J. Solid-State Circuits 2012, 47, 368–380. [Google Scholar] [CrossRef]
- Sedra, A.S.; Smith, K.C. Microelectronic Circuits, 7th ed. In The Oxford Series in Electrical and Computer Engineering; Oxford University Press: New York, NY, USA, 2015. [Google Scholar]
- Chien, C.-C.; Wang, Y.; Ng, Y.-S.; Chiong, C.-C.; Wang, H. Design of a W-Band Transformer-Based Switchless Bidirectional PALNA in 65-nm CMOS Process. In Proceedings of the 2024 IEEE/MTT-S International Microwave Symposium—IMS 2024, Washington, DC, USA, 16–21 June 2024; pp. 231–234. [Google Scholar] [CrossRef]
- Gadallah, A.; Eissa, M.H.; Kissinger, D.; Malignaggi, A. A V-Band Miniaturized Bidirectional Switchless PALNA in SiGe:C BiCMOS Technology. IEEE Microw. Wirel. Compon. Lett. 2020, 30, 786–789. [Google Scholar] [CrossRef]
- Abdomerovic, I.; Raman, S. A Millimeter Wave Loss-Aware Methodology for Switchless PALNA Integrated Circuit Design. IEEE Trans. Comput.-Aided Des. Integr. Circuits Syst. 2019, 38, 2177–2190. [Google Scholar] [CrossRef]
- Jiang, L.; Chen, L.; Que, X.; Xue, Q.; Wang, Y. An Ultra-Compact Switchless Bidirectional PA-LNA with 8-Shaped Transformer-Based Inter-stage Matching Networks for W-Band Applications. In Proceedings of the 2025 IEEE Radio Frequency Integrated Circuits Symposium (RFIC), San Francisco, CA, USA, 15–17 June 2025; pp. 191–194. [Google Scholar] [CrossRef]
Disclaimer/Publisher’s Note: The statements, opinions and data contained in all publications are solely those of the individual author(s) and contributor(s) and not of MDPI and/or the editor(s). MDPI and/or the editor(s) disclaim responsibility for any injury to people or property resulting from any ideas, methods, instructions or products referred to in the content. |
© 2025 by the authors. Licensee MDPI, Basel, Switzerland. This article is an open access article distributed under the terms and conditions of the Creative Commons Attribution (CC BY) license (https://creativecommons.org/licenses/by/4.0/).