Fault-Tolerant Operation of Photovoltaic Systems Using Quasi-Z-Source Boost Converters: A Hardware-in-the-Loop Validation with Typhoon HIL
Abstract
1. Introduction
1.1. Quasi-Z-Source Boost Converter (QZBC) in PV Systems
1.2. Fault-Tolerant Strategies in PV Systems
1.3. Hardware-in-the-Loop Simulation for PV Systems
1.4. Scope of the Study
- To design and implement a QZBC for a 600-watt PV system, ensuring optimal performance under normal and electrical fault conditions of the PV system.
- To validate the fault-tolerant capabilities of the QZBC using HIL 404 simulation, specifically assessing the system’s ability to maintain continuous power delivery during L-G, L-L faults, and partial shading conditions.
- To evaluate the efficiency of the PV system integrated with the QZBC under various operating conditions, aiming to achieve high efficiency of the operational PV system even in the presence of different electrical faults.
2. Methodology
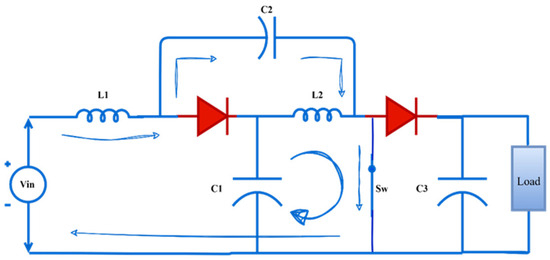
2.1. Operation of Quasi-Z-Source Boost Converter (QZBC)
2.2. KVL Analysis for Different Switching States
2.3. Volt-Second Balance and Boost Factor Calculation
2.4. PV System Configuration
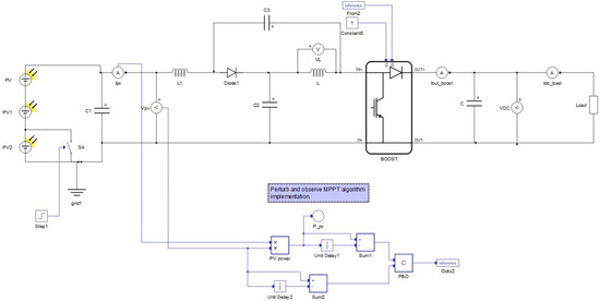
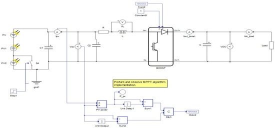
3. Hardware-in-the-Loop (HIL) Setup and Validation
- (a)
- A simulated PV array providing variable input voltages of 30 V, 60 V, and 90 V;
- (b)
- A digital control unit implementing a pulse-width modulation (PWM) scheme at 1 MHz to regulate QZBC switching;
- (c)
- A resistive load consuming 600 W at a 400 V output;
- (d)
- Measurement and monitoring tools to record real-time voltage, current, and efficiency.
4. Results and Discussion
5. Conclusions
Author Contributions
Funding
Data Availability Statement
Conflicts of Interest
References
- Rahim, A.; Agarwal, S.; Gupta, G.; Singh, R.; Malik, P.K. Efficient Use of Renewable Solar Energy Resource for Electric Vehicles: Opportunities and Challenges. Eng. Rep. 2025, 7, e70007. [Google Scholar] [CrossRef]
- Novas, N.; Garcia, R.M.; Camacho, J.M.; Alcayde, A. Advances in solar energy towards efficient and sustainable energy. Sustainability 2021, 13, 6295. [Google Scholar] [CrossRef]
- Madeti, S.R.; Singh, S. A comprehensive study on different types of faults and detection techniques for solar photovoltaic system. Sol. Energy 2017, 158, 161–185. [Google Scholar] [CrossRef]
- Aghaei, M.; Fairbrother, A.; Gok, A.; Ahmad, S.; Kazim, S.; Lobato, K.; Oreski, G.; Reinders, A.; Schmitz, J.; Theelen, M. Review of degradation and failure phenomena in photovoltaic modules. Renew. Sustain. Energy Rev. 2022, 159, 112160. [Google Scholar] [CrossRef]
- Livera, A.; Theristis, M.; Makrides, G.; Georghiou, G.E. Recent advances in failure diagnosis techniques based on performance data analysis for grid-connected photovoltaic systems. Renew. Energy 2019, 133, 126–143. [Google Scholar] [CrossRef]
- Obi, M.; Bass, R. Trends and challenges of grid-connected photovoltaic systems—A review. Renew. Sustain. Energy Rev. 2016, 58, 1082–1094. [Google Scholar] [CrossRef]
- Kilikevičienė, K.; Matijošius, J.; Kilikevičius, A.; Jurevičius, M.; Makarskas, V.; Caban, J.; Marczuk, A. Research of the energy losses of photovoltaic (PV) modules after hail simulation using a newly-created testbed. Energies 2019, 12, 4537. [Google Scholar] [CrossRef]
- Obatola, S.O. Reliability Overview of Grid-Connected Solar PV System: A Review. Arch. Adv. Eng. Sci. 2024, 1–10. [Google Scholar] [CrossRef]
- Hasan, M.; Hossain, S.; Mofijur, M.; Kabir, Z.; Badruddin, I.A.; Yunus Khan, T.; Jassim, E. Harnessing solar power: A review of photovoltaic innovations, solar thermal systems, and the dawn of energy storage solutions. Energies 2023, 16, 6456. [Google Scholar] [CrossRef]
- Karthik, K.; Ponnambalam, P. Design and implementation of time-based fault tolerance technique for solar PV system reliability improvement in different applications. Sci. Rep. 2025, 15, 7377. [Google Scholar] [CrossRef]
- Malik, A.; Haque, A.; Kurukuru, V.B.; Mekhilef, S. Fault-resilient control of parallel PV inverters using multi-agent twin-delayed deep deterministic policy gradient approach. Int. J. Circuit Theory Appl. 2024, 52, 3230–3254. [Google Scholar] [CrossRef]
- Ali, B.; Ashraf, A.; Alsunjury, M.S.; Tricoli, P. Grid-Connected PV System’s Voltage Stabilisation Using Model Predictive Control Based MPPT During Abrupt Changes in Irradiance. In Proceedings of 2024 IEEE 18th International Conference on Compatibility, Power Electronics and Power Engineering, (CPE-POWERENG), Gdynia, Poland, 24–26 June 2024; pp. 1–6. [Google Scholar]
- Shafiullah, M.; Ahmed, S.D.; Al-Sulaiman, F.A. Grid integration challenges and solution strategies for solar PV systems: A review. IEEE Access 2022, 10, 52233–52257. [Google Scholar] [CrossRef]
- Lawani, A.; Adeleke, T.; Osuizugbo, I. Solar Photovoltaic Systems: A Review of Risks, Fault Detection, and Mitigation Strategies. In Proceedings of 2024 IEEE 5th International Conference on Electro-Computing Technologies for Humanity (NIGERCON), Ado-Ekiti, Nigeria, 26–28 November 2024; pp. 1–5. [Google Scholar]
- Meraj, M.; Rahman, S.; Husain, S.; Ben-Brahim, L.; Iqbal, A. New switching technique for quasi-z-source resonant converter. In Proceedings of 2018 IEEE 12th International Conference on Compatibility, Power Electronics and Power Engineering (CPE-POWERENG 2018), Doha, Qatar, 10–12 April 2018; pp. 1–5. [Google Scholar]
- Li, Y.; Anderson, J.; Peng, F.Z.; Liu, D. Quasi-z-source inverter for photovoltaic power generation systems. In Proceedings of 2009 Twenty-Fourth Annual IEEE Applied Power Electronics Conference and Exposition, Washington, DC, USA, 15–19 February 2009; pp. 918–924. [Google Scholar]
- Liu, Y.; Abu-Rub, H.; Ge, B. Z-source\/quasi-z-source inverters: Derived networks, modulations, controls, and emerging applications to photovoltaic conversion. IEEE Ind. Electron. Mag. 2014, 8, 32–44. [Google Scholar] [CrossRef]
- Meraj, M.; Iqbal, A.; Al-Emadi, N.; Rahman, S.; Bhaskar, M.S. Novel PWM Technique for Quasi Switched Boost Converter for the Nano-grid Applications. In Proceedings of 2019 IEEE 28th International Symposium on Industrial Electronics (ISIE), Vancouver, BC, Canada, 12–14 June 2019; pp. 2659–2664. [Google Scholar]
- Ge, B.; Abu-Rub, H.; Peng, F.Z.; Lei, Q.; De Almeida, A.T.; Ferreira, F.J.; Sun, D.; Liu, Y. An energy-stored quasi-Z-source inverter for application to photovoltaic power system. IEEE Trans. Ind. Electron. 2012, 60, 4468–4481. [Google Scholar] [CrossRef]
- Li, Y.; Jiang, S.; Cintron-Rivera, J.G.; Peng, F.Z. Modeling and control of quasi-Z-source inverter for distributed generation applications. IEEE Trans. Ind. Electron. 2012, 60, 1532–1541. [Google Scholar] [CrossRef]
- Abid, A.; Bakeer, A.; Zellouma, L.; Bouzidi, M.; Lashab, A.; Rabhi, B. Low computational burden predictive direct power control of quasi Z-source inverter for grid-tied PV applications. Sustainability 2023, 15, 4153. [Google Scholar] [CrossRef]
- Monjo, L.; Sainz, L.; Mesas, J.J.; Pedra, J. Quasi-Z-source inverter-based photovoltaic power system modeling for grid stability studies. Energies 2021, 14, 508. [Google Scholar] [CrossRef]
- Abdullah, D. Comparative Analysis of SIC and GAN-Based Power Converters in Renewable Energy Systems. Natl. J. Electr. Mach. Power Convers. 2025, 1, 11–20. [Google Scholar]
- Kabir, M.R. Comparison of Si and GaN Based Converter for PV Application Using Various MPPT Methods. Master’s Thesis, The University of Toledo, Toledo, OH, USA, 2016. [Google Scholar]
- Rodríguez-Benítez, O.M.; Ponce-Silva, M.; Aquí-Tapia, J.A.; Claudio-Sánchez, A.; Vela-Váldes, L.G.; Lozoya-Ponce, R.E.; Cortés-García, C. Comparative performance and assessment study of a current-fed DC-DC resonant converter combining Si, SiC, and GaN-based power semiconductor devices. Electronics 2020, 9, 1982. [Google Scholar] [CrossRef]
- Osmani, K.; Haddad, A.; Lemenand, T.; Castanier, B.; Alkhedher, M.; Ramadan, M. A critical review of PV systems’ faults with the relevant detection methods. Energy Nexus 2023, 12, 100257. [Google Scholar] [CrossRef]
- Faris Amiri, A.; Kichou, S.; Oudira, H.; Chouder, A.; Silvestre Bergés, S. Fault detection and diagnosis of a photovoltaic system based on deep learning using the combination of a Convolutional Neural Network (CNN) and Bidirectional Gated Recurrent Unit (Bi-GRU). Sustainability 2024, 16, 1012. [Google Scholar] [CrossRef]
- Tariq, M.; Rihan, M.; Ayan, M. A comprehensive review on the application of recently introduced optimization techniques obtaining maximum power in the solar PV System. Renew. Energy Focus 2024, 49, 100564. [Google Scholar]
- Barath, J.N.; Soundarrajan, A.; Stepenko, S.; Husev, O.; Vinnikov, D.; Nguyen, M.-K. Topological review of quasi-switched boost inverters. Electronics 2021, 10, 1485. [Google Scholar] [CrossRef]
- Samano-Ortega, V.; Padilla-Medina, A.; Bravo-Sanchez, M.; Rodriguez-Segura, E.; Jimenez-Garibay, A.; Martinez-Nolasco, J. Hardware in the loop platform for testing photovoltaic system control. Appl. Sci. 2020, 10, 8690. [Google Scholar] [CrossRef]
- Youssef, A.; El Telbany, M.; Zekry, A. Reconfigurable generic FPGA implementation of fuzzy logic controller for MPPT of PV systems. Renew. Sustain. Energy Rev. 2018, 82, 1313–1319. [Google Scholar] [CrossRef]
- Toosi, H.E.; Merabet, A.; Ghias, A.M.; Swingler, A. Central power management system for hybrid PV/battery AC-bus microgrid using typhoon HIL. In Proceedings of 2019 IEEE 28th International Symposium on Industrial Electronics (ISIE), Vancouver, BC, Canada, 12–14 June 2019; pp. 1053–1058. [Google Scholar]
- Salunke, M.; Tiwari, D. Modeling and Real-Time Simulation of Photovoltaic Plant Using Typhoon HIL. In Advances in Renewable Energy and Electric Vehicles: Select Proceedings of AREEV 2020; Springer: New York, NY, USA, 2021; pp. 331–341. [Google Scholar]
- Typhoon HIL. HIL Simulator 404. Available online: https://www.typhoon-hil.com/products/hil-simulator/hil404/ (accessed on 11 March 2025).
- Typhoon HIL. PV Panel Settings. Available online: https://www.typhoon-hil.com/documentation/typhoon-hil-software-manual/References/pv_panel_settings.html (accessed on 11 March 2025).
- Miao, W.; Luo, Y.; Liu, Y.; Wang, F.; Zhi, F.; Zhou, X. Detection of line-to-ground and line-to-line faults based on fault voltage analysis in PV system. In Proceedings of 2022 7th International Conference on Power and Renewable Energy (ICPRE), Shanghai, China, 23–26 September 2022; pp. 424–429. [Google Scholar]
- Hajji, M.; Yahyaoui, Z.; Mansouri, M.; Nounou, H.; Nounou, M. Fault detection and diagnosis in grid-connected PV systems under irradiance variations. Energy Rep. 2023, 9, 4005–4017. [Google Scholar] [CrossRef]
- Rasul, A.; Teixeira, R.; Baptista, J. Silicon Carbide Converter Design: A Review. Energies 2025, 18, 2140. [Google Scholar] [CrossRef]
- Alves, L.F.; Gomes, R.C.; Lefranc, P.; Pegado, R.D.A.; Jeannin, P.-O.; Luciano, B.A.; Rocha, F.V. SIC power devices in power electronics: An overview. In Proceedings of 2017 Brazilian Power Electronics Conference (COBEP), Juiz de Fora, MG, Brazil, 19–22 November 2017; pp. 1–8. [Google Scholar]
- Hazra, S.; De, A.; Cheng, L.; Palmour, J.; Schupbach, M.; Hull, B.A.; Allen, S.; Bhattacharya, S. High switching performance of 1700-V, 50-A SiC power MOSFET over Si IGBT/BiMOSFET for advanced power conversion applications. IEEE Trans. Power Electron. 2015, 31, 4742–4754. [Google Scholar]
- Sadeghian, O.; Oshnoei, A.; Mohammadi-Ivatloo, B.; Vahidinasab, V.; Anvari-Moghaddam, A. A comprehensive review on electric vehicles smart charging: Solutions, strategies, technologies, and challenges. J. Energy Storage 2022, 54, 105241. [Google Scholar] [CrossRef]
- He, N.; Chen, M.; Wu, J.; Zhu, N.; Xu, D. 20-kW zero-voltage-switching SiC-MOSFET grid inverter with 300 kHz switching frequency. IEEE Trans. Power Electron. 2018, 34, 5175–5190. [Google Scholar] [CrossRef]













| Parameters | Specification |
|---|---|
| Each module maximum power (Pm) | 200 W |
| Open circuit voltage (Voc) | 36.5 V |
| Voltage at maximum power (Vmax) | 30 V |
| Short circuit current (Isc) | 7.22 A |
| Current at maximum power (Imax) | 6.7 A |
| No. of cells per module | 70 |
| Ideality factor | 1.300 |
| Irradiance | 1000 W/m2 |
| Temperature | 25 °C |
| L1 | 2.8 mH |
| L2 | 2.8 mH |
| C1 | 5.0 µF |
| C2 | 5.0 µF |
| C3 | 5.0 µF |
| Ro | 320 Ω |
| Condition | Vin | Vo | Gain | QZSB Converter | Benchmarked Converters | ||||
|---|---|---|---|---|---|---|---|---|---|
| - | - | - | - | D | MPPT Compatibility | Efficiency | D | MPPT Compatibility | Efficiency |
| Normal | 90 V | 400 V | 4.44 | 0.38 | Yes | 98% | 0.77 | Yes | 96% |
| One module faulty | 60 V | 400 V | 6.6 | 0.41 | Yes | 89% | 0.82 | Limited | 67% |
| Two modules faulty | 30 V | 400 V | 13.3 | 0.46 | Yes | 77% | 0.93 | Limited | 67% |
| Parameter | GaN FET (1 MHz) | SiC (100 kHz) | SiC (50 kHz) | Silicon (10 kHz) |
|---|---|---|---|---|
| Switching Frequency | 1 MHz | 100 kHz | 50 kHz | 10 kHz |
| Power Density | Highest | Higher | Medium | Lowest |
| Efficiency | ~98% | ~96% | ~92% | ~92% |
| Losses | Lowest | Medium | higher | Highest |
| Weight | Lightest | Moderate | Higher | Heaviest |
| Volume | Smallest | Medium | Medium+ | Largest |
| Thermal Management | Least required | Moderate | Critical | Most required |
| Cost | High | Medium | Medium+ | Low |
Disclaimer/Publisher’s Note: The statements, opinions and data contained in all publications are solely those of the individual author(s) and contributor(s) and not of MDPI and/or the editor(s). MDPI and/or the editor(s) disclaim responsibility for any injury to people or property resulting from any ideas, methods, instructions or products referred to in the content. |
© 2025 by the authors. Licensee MDPI, Basel, Switzerland. This article is an open access article distributed under the terms and conditions of the Creative Commons Attribution (CC BY) license (https://creativecommons.org/licenses/by/4.0/).
Share and Cite
Ali, B.; Sunjury, M.S.A.A.; Ashraf, A.; Meraj, M.; Tricoli, P. Fault-Tolerant Operation of Photovoltaic Systems Using Quasi-Z-Source Boost Converters: A Hardware-in-the-Loop Validation with Typhoon HIL. Electronics 2025, 14, 2522. https://doi.org/10.3390/electronics14132522
Ali B, Sunjury MSAA, Ashraf A, Meraj M, Tricoli P. Fault-Tolerant Operation of Photovoltaic Systems Using Quasi-Z-Source Boost Converters: A Hardware-in-the-Loop Validation with Typhoon HIL. Electronics. 2025; 14(13):2522. https://doi.org/10.3390/electronics14132522
Chicago/Turabian StyleAli, Basit, Mothana S. A. Al Sunjury, Adnan Ashraf, Mohammad Meraj, and Pietro Tricoli. 2025. "Fault-Tolerant Operation of Photovoltaic Systems Using Quasi-Z-Source Boost Converters: A Hardware-in-the-Loop Validation with Typhoon HIL" Electronics 14, no. 13: 2522. https://doi.org/10.3390/electronics14132522
APA StyleAli, B., Sunjury, M. S. A. A., Ashraf, A., Meraj, M., & Tricoli, P. (2025). Fault-Tolerant Operation of Photovoltaic Systems Using Quasi-Z-Source Boost Converters: A Hardware-in-the-Loop Validation with Typhoon HIL. Electronics, 14(13), 2522. https://doi.org/10.3390/electronics14132522

