Frequency-Scaled Semisymbolic Analysis
Abstract
1. Introduction
- More studies have been devoted to solving (very) large-scale problems [14,15,16,17], e.g., from both the efficiency and the accuracy points of view. Furthermore, using parallelism could also be a natural answer to this problem—in particular, contemporary versions of Fortran (2018 or 2023) are very suitable for programming these tasks [18,19].
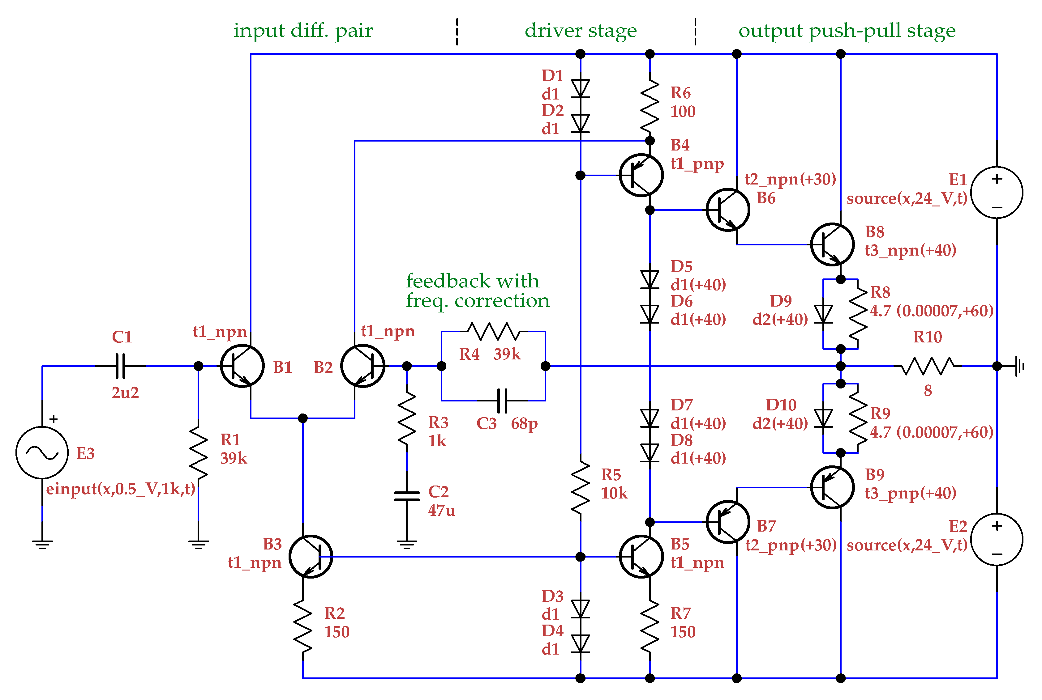
- An AB-class power amplifier [39] linearized at an operating point—more negative feedback as well as tiny capacitors of some transistors cause huge differences among the magnitudes of poles and (especially) zeros of a transfer function.
- A distributed microwave oscillator [41] represents the most demanding test—the LRCG models of microstrip lines, as well as the models of pHEMTs contain some extremely small values of parameters. Therefore, the frequency-scaled semisymbolic analysis is thoroughly verified here.
- First of all, this study shows that the formulation of the system of equations for frequency-scaled semisymbolic analysis is very simple, only slightly more complicated in comparison with standard (unscaled) semisymbolic analysis. Moreover, recalculation of the results of the frequency-scaled semisymbolic analysis to the actual (untransformed) values of the poles and zeros of the circuit is also very simple.
- Although the above operations (both before and after the semisymbolic analysis) are very simple to implement, they lead to a substantial accuracy improvement, which is clearly demonstrated in the four selected examples. This uncomplicated adjustment of the algorithm, leading to much more accurate results, is the main purpose of the article.
2. Brief Characteristics of Semisymbolic Analysis
2.1. Reduction in Generalized Problem of Eigenvalues to Standard Problem of Eigenvalues
2.2. Extraordinary Step for Reduction in “Irreducible” Non-Diagonal Elements
2.3. Detailed Definition of Reduction Procedure
- The matrix is diagonalized by the sequential reduction in rows and columns with the selection of nonzero pivot elements in both columns and rows. Let us assume that the dimension of this diagonal submatrix thus created is equal to r. If , then the matrix is nonsingular, and the procedure can be terminated.
- The final columns of the matrix (the symbol expresses that the structure of the matrix has changed in the meantime) are diagonalized via a backward row reduction starting from the lower right corner of this matrix. The selection of nonzero pivot elements is performed in both columns and rows of the right lower square submatrix of the dimension (in order to preserve the diagonal structure of ). If the number of rows q belonging to neither group of the diagonal submatrices is equal to zero, the procedure is terminated.
- A nonzero element is found in the th row of the matrix, while the condition is fulfilled, and the th column is exchanged with the th column. The existence of such a nonzero element is a condition of unambiguous solvability of the task (Otherwise, the determinant is equal to zero).
- To reduce a non-diagonal element in the matrix, we multiply the th row by the s (Laplace operator) multiplier (Therefore, it is necessary to later divide this row by s). This manifests itself as a horizontal shift of the th row from to .
- The element in the matrix is reduced by subtracting the th row, and its elements are then transferred to the original location they had after Step 3 (This is the necessary division by s mentioned above).
- The th row in the matrix is reduced by the use of the diagonal elements of this matrix.
- The non-diagonal elements in the th column of the matrix are reduced by subtracting the th row.
2.4. Pivoting
2.5. Final Form of Transfer Function
3. Analytically Solved Example of Reduction Algorithm on Dynamically Degenerate Circuit
4. Modifying Equations for Frequency-Scaled Semisymbolic Analysis
4.1. Formulating Modified System
4.2. Determining Actual Poles, Zeros, and Constant of Transfer Function
4.3. Note About Controlling Factor
5. Sample Examples of Different Levels of Complexity
5.1. Antenna Low-Noise Preamplifier for Multi-Constellation Receiver of Satellite Navigation
5.2. Discrete Operational Power Amplifier Working in AB Class Mode
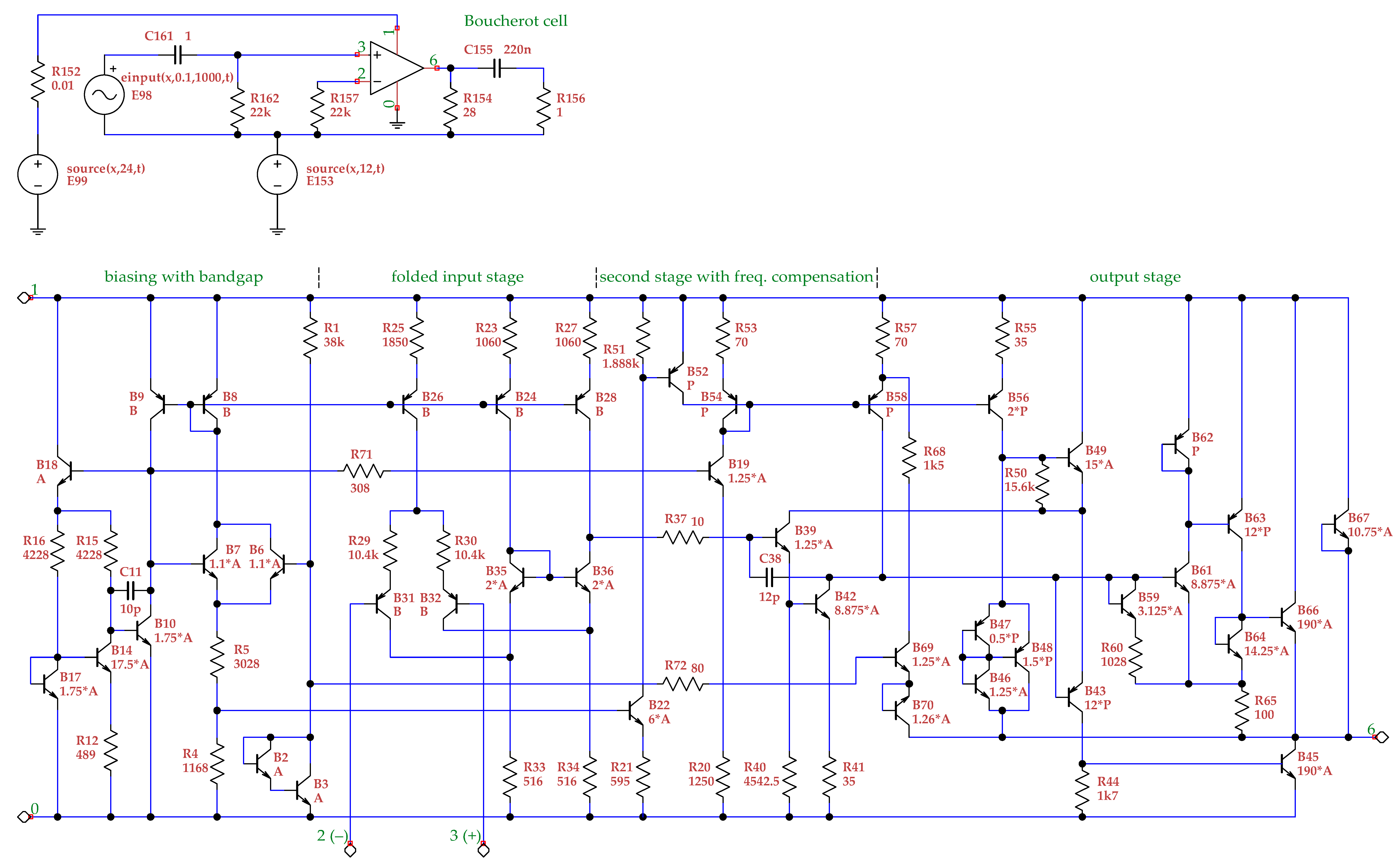
5.3. MDA 272 Integrated Operational Amplifier
5.4. Distributed Tunable Microwave Oscillator
6. Combination of Frequency Scaling and More Accurate Arithmetic
7. Another Minor but Important Improvement
8. Validation of Proposed Technique
8.1. Assessing the Effect of Accuracy of Arithmetic Used
8.2. Comparison of Semisymbolic Analysis Results with the Results of Other Types of Analyses and the Results of Other Programs
8.2.1. Comparison of Results of Semisymbolic Analysis and Steady-State Analysis
8.2.2. Comparison with Results of Another Program
- Two pairs of complex zeros have the first five significant digits equal (red-colored);
- Three pairs of complex zeros have the first six significant digits equal (green-colored);
- Two real zeros and nine pairs of complex zeros have the first seven significant digits equal;
8.3. Comparison of Frequency-Unscaled and Frequency-Scaled Semisymbolic Analyses
8.4. Note on Necessity of Accurate Calculations
- When the poles or zeros are very close (e.g., like some in Figure 8);
- When the poles or zeros are multiple (in this case, an inaccurate calculation can cause completely incorrect information about the circuit behavior [24]);
- When the poles and zeros are optimized, e.g., in a loop of multi-objective optimization (in this case, very high accuracy is needed to ensure convergence, as shown in [48]).
9. Discussion
- Other Related Topics
- Measurement
- Some Other Recent Works on Accuracy of Semisymbolic Analysis
10. Conclusions
Author Contributions
Funding
Data Availability Statement
Conflicts of Interest
References
- Biolek, D. S-Z semi-symbolic simulation of switched networks. In Proceedings of the 1997 IEEE International Symposium on Circuits and Systems (ISCAS), Hong Kong, China, 12 June 1997; IEEE: Piscataway, NJ, USA, 1997; Volume 3, pp. 1748–1751. [Google Scholar] [CrossRef]
- Balik, F. Semi-symbolic method of AC analysis and optimization of electronic integrated circuits via multiparameter large change sensitivity. Electroscope 2009, 209, 225–234. [Google Scholar]
- Rodanski, B.S.; Hassoun, M.M. Symbolic analysis. In Circuit Analysis and Feedback Amplifier Theory; CRC Press: Boca Raton, FL, USA, 2018; 432p. [Google Scholar] [CrossRef]
- Balik, F. A semi-symbolic method of electronic circuit design by pole and zero distribution optimization using time-constants approximation including inductors. In Proceedings of the 2010 XIth International Workshop on Symbolic and Numerical Methods, Modeling and Applications to Circuit Design (SM2ACD), Gammarth, Tunisia, 4–6 October 2010; IEEE: Piscataway, NJ, USA, 2010; pp. 1–6. [Google Scholar] [CrossRef]
- Syed, W.U.; Elfadel, I.A.M. Symbolic Modeling of Tapered Beams in Piezoelectric Energy Harvesters. In Proceedings of the 2023 Symposium on Design, Test, Integration & Packaging of MEMS/MOEMS (DTIP), Valetta, Malta, 28–31 May 2023; IEEE: Piscataway, NJ, USA, 2023; pp. 1–4. [Google Scholar] [CrossRef]
- Biolek, D.; Biolková, V.; Kolka, Z.; Biolek, Z. Basis Functions for a Transient Analysis of Linear Commensurate Fractional-Order Systems. Algorithms 2023, 16, 335. [Google Scholar] [CrossRef]
- Petrzela, J.; Gotthans, T. New Chaotic Dynamical System with a Conic-Shaped Equilibrium Located on the Plane Structure. Appl. Sci. 2017, 7, 976. [Google Scholar] [CrossRef]
- Leng, K.; Shankar, M.; Thiyagalingam, J. Zero coordinate shift: Whetted automatic differentiation for physics-informed operator learning. J. Comput. Phys. 2024, 505, 112904. [Google Scholar] [CrossRef]
- Ramirez, A.; Abdel-Rahaman, M.; Noda, T. Frequency-domain modeling of time-periodic switched electrical networks: A review. Ain Shams Eng. J. 2018, 9, 2527–2533. [Google Scholar] [CrossRef]
- Xu, H.; Zeng, Y.; Zheng, J.; Chen, K.; Liu, W.; Zhao, Z. FPGA-Based Implicit-Explicit Real-time Simulation Solver for Railway Wireless Power Transfer with Nonlinear Magnetic Coupling Components. IEEE Trans. Transp. Electrif. 2023, 10, 6549–6558. [Google Scholar] [CrossRef]
- Brim, L.; Pastva, S.; Šafránek, D.; Šmijáková, E. Parallel One-Step Control of Parametrised Boolean Networks. Mathematics 2021, 9, 560. [Google Scholar] [CrossRef]
- Rübner-Petersen, T. On sparse matrix reduction for computing the poles and zeros of linear systems. In Proceedings of the 4th International Symposium on Network Theory, Ljubljana, Slovenia, 4–7 September 1979. [Google Scholar]
- Bini, D.A.; Noferini, V. Solving polynomial eigenvalue problems by means of the Ehrlich–Aberth method. Linear Algebra Its Appl. 2013, 439, 1130–1149. [Google Scholar] [CrossRef]
- Lehoucq, R.; Sorensen, D.; Yang, C. ARPACK Users’ Guide: Solution of Large-Scale Eigenvalue Problems with Implicitly Restarted Arnoldi Methods; SIAM Publications: Philadelphia, PA, USA, 1998. [Google Scholar]
- Saad, Y. Numerical Methods for Large Eigenvalue Problems: Revised Edition; Classics in Applied Mathematics; SIAM Publications: Philadelphia, PA, USA, 2011. [Google Scholar] [CrossRef]
- Sorensen, D.C. Numerical methods for large eigenvalue problems. Acta Numer. 2002, 11, 519–584. [Google Scholar] [CrossRef]
- Dobeš, J.; Míchal, J.; Vejražka, F.; Biolková, V. An Accurate and Efficient Computation of Poles and Zeros of Transfer Functions for Large Scale Analog Circuits and Digital Filters. In Transactions on Engineering Technologies: World Congress on Engineering and Computer Science 2019; Springer Nature: Singapore, 2021; pp. 99–117. [Google Scholar] [CrossRef]
- Ray, S. Fortran 2018 with Parallel Programming; Taylor & Francis: Boca Raton, FL, USA, 2020. [Google Scholar] [CrossRef]
- Curcic, M. Modern Fortran: Building Efficient Parallel Applications; Manning Publications Co.: Shelter Island, NY, USA, 2020; ISBN 9781617295287. [Google Scholar]
- Rump, S.M. Computational error bounds for multiple or nearly multiple eigenvalues. Linear Algebra Its Appl. 2001, 324, 209–226. [Google Scholar] [CrossRef]
- Kolka, Z.; Horák, M.; Biolek, D.; Biolková, V. Accurate Semisymbolic Analysis of Circuits with Multiple Roots. In Proceedings of the 13th WSEAS International Conference on Circuits, World Scientific and Engineering Academy and Society, Rhodes, Greece, 22–24 July 2009; pp. 178–181, ISBN 978-960-474-096-3. [Google Scholar]
- Zhu, M.Z.; Qi, Y.E. On the Eigenvalues Distribution of Preconditioned Block Two-by-two Matrix. IAENG Int. J. Appl. Math. 2016, 46, 500–504. [Google Scholar]
- Diez, A.; Feydy, J. An optimal transport model for dynamical shapes, collective motion and cellular aggregates. arXiv 2024, arXiv:2402.17086. [Google Scholar]
- Biolek, D.; Biolková, V. Secondary Root Polishing: Increasing the Accuracy of Semisymbolic Analysis of Electronic Circuits. WSEAS Trans. Math. 2004, 3, 493–497. [Google Scholar]
- Stefański, T.P. Electromagnetic problems requiring high-precision computations. IEEE Antennas Propag. Mag. 2013, 55, 344–353. [Google Scholar] [CrossRef]
- Svatoň, J. Experimental reception of new GNSS signals. In Proceedings of the 2015 International Association of Institutes of Navigation World Congress (IAIN), Prague, Czech Republic, 20–23 October 2015; IEEE: Piscataway, NJ, USA, 2015; pp. 1–4. [Google Scholar] [CrossRef]
- Nannen, L.; Wess, M. Computing scattering resonances using perfectly matched layers with frequency dependent scaling functions. BIT Numer. Math. 2018, 58, 373–395. [Google Scholar] [CrossRef]
- Solano-Perez, J.A.; Martínez-Inglés, M.T.; Molina-Garcia-Pardo, J.M.; Romeu, J.; Jofre-Roca, L.; Ballesteros-Sánchez, C.; Rodríguez, J.V.; Mateo-Aroca, A. Terahertz Frequency-Scaled Differential Imaging for Sub-6 GHz Vehicular Antenna Signature Analysis. Sensors 2020, 20, 5636. [Google Scholar] [CrossRef] [PubMed]
- Rauber, T.; Rünger, G. DVFS RK: Performance and energy modeling of frequency-scaled multithreaded Runge-Kutta methods. In Proceedings of the 2019 27th Euromicro International Conference on Parallel, Distributed and Network-Based Processing (PDP), Pavia, Italy, 13–15 February 2019; IEEE: Piscataway, NJ, USA, 2019; pp. 392–399. [Google Scholar] [CrossRef]
- Cai, W.; Li, X.; Liu, L. A Phase Shift Deep Neural Network for High Frequency Approximation and Wave Problems. SIAM J. Sci. Comput. 2020, 42, A3285–A3312. [Google Scholar] [CrossRef]
- Song, K.W.; Chiavazzo, S.; Kyriienko, O. Microscopic theory of nonlinear phase space filling in polaritonic lattices. Phys. Rev. Res. 2024, 6, 023033. [Google Scholar] [CrossRef]
- Kaufman, I. On Poles and Zeros of Linear Systems. IEEE Trans. Circuit Theory 1973, 20, 93–101. [Google Scholar] [CrossRef]
- Dobeš, J.; Míchal, J.; Vejražka, F.; Biolková, V. An accurate and efficient computation of zeros and poles of transfer function for large scale circuits. In Proceedings of the World Congress on Engineering and Computer Science 2019, San Francisco, CA, USA, 22–24 October 2019; Lecture Notes in Engineering and Computer Science. pp. 78–83, ISBN 978-988140487-9. [Google Scholar]
- Mann, H. Using a Computer in Electrical Engineering Designs; State Publishing House of Technical Literature: Prague, Czech Republic, 1984; (Original in Czech). [Google Scholar]
- Rudolph, M.; Apte, A.M. Nonlinear Noise Modeling: Using Nonlinear Circuit Simulators to Simulate Noise in the Nonlinear Domain. IEEE Microw. Mag. 2021, 22, 47–64. [Google Scholar] [CrossRef]
- Traversa, F.L.; Bonnin, M.; Bonani, F. The Complex World of Oscillator Noise: Modern Approaches to Oscillator (Phase and Amplitude) Noise Analysis. IEEE Microw. Mag. 2021, 22, 24–32. [Google Scholar] [CrossRef]
- Vendelin, G.D.; Pavio, A.M.; Rohde, U.L.; Rudolph, M. Microwave Circuit Design Using Linear and Nonlinear Techniques; John Wiley & Sons: Hoboken, NJ, USA, 2021; ISBN 0-471-41479-4. [Google Scholar]
- Boglione, L. A Brief Walk Through Noise: From Basic Concepts to Advanced Measurement Techniques. IEEE Microw. Mag. 2021, 22, 33–46. [Google Scholar] [CrossRef]
- Dobeš, J.; Žalud, V. Modern Radio Engineering, 2nd ed.; BEN Publications: Prague, Czech Republic, 2010; 768p, e-book; ISBN 978-80-7300-293-0. [Google Scholar]
- Roberge, J.K. OPERATIONAL AMPLIFIERS Theory and Practice; John Wiley & Sons Inc.: New York, NY, USA, 1975; ISBN 0-471-72585-4. [Google Scholar]
- Divina, L.; Skvor, Z. The distributed oscillator at 4 GHz. IEEE Trans. Microw. Theory Tech. 1998, 46, 2240–2243. [Google Scholar] [CrossRef][Green Version]
- Massobrio, G.; Antognetti, P. Semiconductor Device Modeling with SPICE, 2nd ed.; McGraw-Hill, Inc.: New York, NY, USA, 1993; ISBN 0-07-002469-3. [Google Scholar]
- Sussman-Fort, S.E.; Hantgan, J.C.; Huang, F.L. A SPICE Model for Enhancement- and Depletion-Mode GaAs FET’s. IEEE Trans. Microw. Theory Tech. 1986, 34, 1115–1119. [Google Scholar] [CrossRef]
- Dobeš, J. Using Modified GaAs FET Model Functions for the Accurate Representation of PHEMTs and Varactors. In Proceedings of the 12th IEEE Mediterranean Electrotechnical Conference (IEEE Cat. No. 04CH37521), Dubrovnik, Croatia, 12–15 May 2004; IEEE: Piscataway, NJ, USA, 2004; Volume 1, pp. 35–38. [Google Scholar] [CrossRef]
- Riaz, M.; Ahmed, M.M.; Munir, U. An improved model for current voltage characteristics of submicron SiC MESFETs. Solid-State Electron. 2016, 121, 54–61. [Google Scholar] [CrossRef]
- Yang, J.; Jia, Y.; Ye, N.; Gao, S. A novel empirical IV Model GaN HEMTs. Solid-State Electron. 2018, 146, 1–8. [Google Scholar] [CrossRef]
- Dobeš, J. Estimating a Frequency of Oscillations Using Poles Diagram. In Proceedings of the COMITE; IEEE Czechoslovakia Section: Prague, Czech Republic, 2001; pp. 267–270, ISBN 80-902417-9-4. [Google Scholar]
- Tian, Y.; Si, L.; Zhang, X.; Cheng, R.; He, C.; Tan, K.C.; Jin, Y. Evolutionary Large-Scale Multi-Objective Optimization: A Survey. ACM Comput. Surv. (CSUR) 2021, 54, 1–34. [Google Scholar] [CrossRef]
- Dobeš, J. Advanced types of the sensitivity analysis in frequency and time domains. AEU-Int. J. Electron. Commun. 2009, 63, 52–64. [Google Scholar] [CrossRef]
- Atkinson, E.; Yuan, C.; Baudart, G.; Mandel, L.; Carbin, M. Semi-symbolic inference for efficient streaming probabilistic programming. Proc. ACM Program. Lang. 2022, 6, 1668–1696. [Google Scholar] [CrossRef]
- Zhang, C.; Xie, S.; Jia, B.; Wu, Y.N.; Zhu, S.C.; Zhu, Y. Learning Algebraic Representation for Systematic Generalization in Abstract Reasoning. In Computer Vision—ECCV 2022; Avidan, S., Brostow, G., Cissé, M., Farinella, G.M., Hassner, T., Eds.; Springer: Cham, Switzerland, 2022; pp. 692–709. [Google Scholar] [CrossRef]
- Biolek, D.; Biolková, V.; Kolka, Z. Semi-Symbolic Transient Analysis of Analog Fractional-Order Systems. In Proceedings of the 2022 18th International Conference on Synthesis, Modeling, Analysis and Simulation Methods and Applications to Circuit Design (SMACD), Villasimius, Italy, 12–15 June 2022; IEEE: Piscataway, NJ, USA, 2022; pp. 1–4. [Google Scholar] [CrossRef]
- Paull, J.; Knickle, C.; Lofroth, N.; Wang, L.; Li, W. Adaptive-Grained Exponential Integrator Algorithm for Efficient Simulation of Power Converter Systems. IEEE Trans. Power Deliv. 2025, 40, 1114–1128. [Google Scholar] [CrossRef]








| No. a | 64-Bit | 2048-Bit |
|---|---|---|
| … | … | … |
| … | … | … |
| … | … | … |
| … | … | … |
| No. a | 64-Bit | 2048-Bit |
|---|---|---|
| … | … | … |
| b | ||
| … | … | … |
| c | ||
| … | … | … |
| … | … | … |
| … | … | … |
| … | … | … |
| … | … | … |
| … | … | … |
| … | … | … |
| d |
| No. a | 256-Bit | 2048-Bit and 64-Bit b |
|---|---|---|
| c | ||
| … | … | … |
| d | ||
| … | … | … |
| e | ||
| … | … | … |
| f | (2048-bit) | |
| (64-bit) | ||
| … | … | … |
| Circuit 4 | Analysis | Poles | Zeros | ||||
|---|---|---|---|---|---|---|---|
| Accurate 1 | Inaccurate 2 | Incorrect 3 | Accurate 1 | Inaccurate 2 | Incorrect 3 | ||
| Low-Noise Preamplifier | Unscaled | 14 | 0 | 0 | 1 | 3 | 5 |
| Scaled | 14 | 0 | 0 | 9 | 0 | 0 | |
| AB-Class Power Amplifier | Unscaled | 26 | 2 | 0 | 12 | 14 | 2 |
| Scaled | 27 | 1 | 0 | 22 | 06 | 0 | |
| 272 Operational Amplifier | Unscaled | 81 | 27 | 0 | 41 | 61 | 6 |
| Scaled | 105 | 3 | 0 | 94 | 14 | 0 | |
Disclaimer/Publisher’s Note: The statements, opinions and data contained in all publications are solely those of the individual author(s) and contributor(s) and not of MDPI and/or the editor(s). MDPI and/or the editor(s) disclaim responsibility for any injury to people or property resulting from any ideas, methods, instructions or products referred to in the content. |
© 2025 by the authors. Licensee MDPI, Basel, Switzerland. This article is an open access article distributed under the terms and conditions of the Creative Commons Attribution (CC BY) license (https://creativecommons.org/licenses/by/4.0/).
Share and Cite
Dobeš, J.; Míchal, J. Frequency-Scaled Semisymbolic Analysis. Electronics 2025, 14, 2452. https://doi.org/10.3390/electronics14122452
Dobeš J, Míchal J. Frequency-Scaled Semisymbolic Analysis. Electronics. 2025; 14(12):2452. https://doi.org/10.3390/electronics14122452
Chicago/Turabian StyleDobeš, Josef, and Jan Míchal. 2025. "Frequency-Scaled Semisymbolic Analysis" Electronics 14, no. 12: 2452. https://doi.org/10.3390/electronics14122452
APA StyleDobeš, J., & Míchal, J. (2025). Frequency-Scaled Semisymbolic Analysis. Electronics, 14(12), 2452. https://doi.org/10.3390/electronics14122452
