Feature-Level Image Fusion Scheme for X-Ray Multi-Contrast Imaging
Abstract
1. Introduction
2. Background
2.1. X-Ray Phase-Contrast Image Fusion
2.2. NSCT-SCM Image Fusion
2.2.1. Non-Subsampled Contourlet Transform
2.2.2. Spiking Cortical Model
2.3. Block-Based Features
2.3.1. Image Blocking
2.3.2. Features of the Image Block
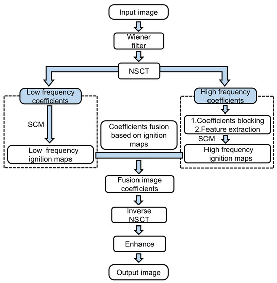
3. Block-Based Feature-Level NSCT-SCM Fusion Scheme
3.1. Step 1 Image Denoising Using Wiener Filter
3.2. Step 2 Feature-Level NSCT-SCM XPCI Fusion Scheme
3.3. Step 3 Image Enhancement Using CLAHE, AS, and GC
4. Evaluation of Fusion Performance
5. Experiment
5.1. Image Block Experiment
5.2. Image Fusion Parameters and Results
5.3. Objective Evaluation and Discussion
6. Conclusions
Author Contributions
Funding
Data Availability Statement
Conflicts of Interest
References
- Hagen, C.K.; Munro, P.R.T.; Endrizzi, M.; Diemoz, P.C.; Olivo, A. Low-Dose Phase Contrast Tomography with Conventional X-Ray Sources: Low-Dose Phase Contrast Tomography with Conventional X-Ray Sources. Med. Phys. 2014, 41, 070701. [Google Scholar] [CrossRef] [PubMed]
- Wang, S.-X.; Hu, R.-F.; Gao, K.; Wali, F.; Zan, G.-B.; Wang, D.-J.; Pan, Z.-Y.; Wei, S.-Q. Non-Destructive Study of Fruits Using Grating-Based X-Ray Imaging. Nucl. Sci. Tech. 2017, 28, 24. [Google Scholar] [CrossRef]
- Zernike, F. Phase Contrast, a New Method for the Microscopic Observation of Transparent Objects. Physica 1942, 9, 686–698. [Google Scholar] [CrossRef]
- Momose, A. Recent Advances in X-Ray Phase Imaging. Jpn. J. Appl. Phys. 2005, 44, 6355. [Google Scholar] [CrossRef]
- Weitkamp, T.; Diaz, A.; David, C.; Pfeiffer, F.; Stampanoni, M.; Cloetens, P.; Ziegler, E. X-Ray Phase Imaging with a Grating Interferometer. Opt. Express 2005, 13, 6296–6304. [Google Scholar] [CrossRef]
- Momose, A.; Yashiro, W.; Kido, K.; Kiyohara, J.; Makifuchi, C.; Ito, T.; Nagatsuka, S.; Honda, C.; Noda, D.; Hattori, T.; et al. X-Ray Phase Imaging: From Synchrotron to Hospital. Philos. Trans. R. Soc. Math. Phys. Eng. Sci. 2014, 372, 20130023. [Google Scholar] [CrossRef][Green Version]
- Scholkmann, F.; Revol, V.; Kaufmann, R.; Baronowski, H.; Kottler, C. A New Method for Fusion, Denoising and Enhancement of X-Ray Images Retrieved from Talbot–Lau Grating Interferometry. Phys. Med. Biol. 2014, 59, 1425. [Google Scholar] [CrossRef]
- Dong, J.; Zhuang, D.; Huang, Y.; Fu, J. Advances in Multi-Sensor Data Fusion: Algorithms and Applications. Sensors 2009, 9, 7771–7784. [Google Scholar] [CrossRef]
- Liu, H.; Liu, M.; Jiang, X.; Luo, J.; Song, Y.; Chu, X.; Zan, G. Multimodal Image Fusion for X-Ray Grating Interferometry. Sensors 2023, 23, 3115. [Google Scholar] [CrossRef]
- Wei, L.; Zhu, R.; Li, X.; Zhao, L.; Hu, X.; Zhang, X. Pixel-Level Structure Awareness for Enhancing Multi-Modal Medical Image Fusion. Biomed. Signal Process. Control 2024, 97, 106694. [Google Scholar] [CrossRef]
- Li, S.; Kang, X.; Fang, L.; Hu, J.; Yin, H. Pixel-Level Image Fusion: A Survey of the State of the Art. Inf. Fusion 2017, 33, 100–112. [Google Scholar] [CrossRef]
- Liu, Y.; Mu, F.; Shi, Y.; Cheng, J.; Li, C.; Chen, X. Brain Tumor Segmentation in Multimodal MRI via Pixel-Level and Feature-Level Image Fusion. Front. Neurosci. 2022, 16, 1000587. [Google Scholar] [CrossRef] [PubMed]
- Song, T.; Yu, X.; Yu, S.; Ren, Z.; Qu, Y. Feature Extraction Processing Method of Medical Image Fusion Based on Neural Network Algorithm. Complexity 2021, 2021, 7523513. [Google Scholar] [CrossRef]
- Prabhakar, S.; Jain, A.K. Decision-Level Fusion in Fingerprint Verification. Pattern Recognit. 2002, 35, 861–874. [Google Scholar] [CrossRef]
- Li, H.; Manjunath, B.S.; Mitra, S.K. Multisensor Image Fusion Using the Wavelet Transform. Graph. Models Image Process. 1995, 57, 235–245. [Google Scholar] [CrossRef]
- Quenot, L.; Bohic, S.; Brun, E. X-Ray Phase Contrast Imaging from Synchrotron to Conventional Sources: A Review of the Existing Techniques for Biological Applications. Appl. Sci. 2022, 12, 9539. [Google Scholar] [CrossRef]
- Endrizzi, M. X-Ray Phase-Contrast Imaging. Nucl. Instrum. Methods Phys. Res. Sect. A Accel. Spectrometers Detect. Assoc. Equip. 2018, 878, 88–98. [Google Scholar] [CrossRef]
- Roy, K.; Jaiswal, A.; Panda, P. Towards Spike-Based Machine Intelligence with Neuromorphic Computing. Nature 2019, 575, 607–617. [Google Scholar] [CrossRef]
- Liu, H.; Li, P.; Liu, M.; Wang, K.; Zuo, Z.; Liu, B. Pulse Shape Discrimination Based on the Tempotron: A Powerful Classifier on GPU. IEEE Trans. Nucl. Sci. 2024, 71, 2297–2308. [Google Scholar] [CrossRef]
- Dong, S.; Wang, P.; Abbas, K. A Survey on Deep Learning and Its Applications. Comput. Sci. Rev. 2021, 40, 100379. [Google Scholar] [CrossRef]
- Umirzakova, S.; Mardieva, S.; Muksimova, S.; Ahmad, S.; Whangbo, T. Enhancing the Super-Resolution of Medical Images: Introducing the Deep Residual Feature Distillation Channel Attention Network for Optimized Performance and Efficiency. Bioengineering 2023, 10, 1332. [Google Scholar] [CrossRef] [PubMed]
- Das, S.; Kundu, M.K. NSCT-Based Multimodal Medical Image Fusion Using Pulse-Coupled Neural Network and Modified Spatial Frequency. Med. Biol. Eng. Comput. 2012, 50, 1105–1114. [Google Scholar] [CrossRef] [PubMed]
- Wang, N.; Ma, Y.; Zhan, K. Spiking Cortical Model for Multifocus Image Fusion. Neurocomputing 2014, 130, 44–51. [Google Scholar] [CrossRef]
- Maes, C. Statistical Mechanical Foundation of Weber–Fechner Laws. J. Stat. Phys. 2021, 182, 49. [Google Scholar] [CrossRef]
- Eckhorn, R.; Reitboeck, H.J.; Arndt, M.; Dicke, P. Feature Linking via Synchronization among Distributed Assemblies: Simulations of Results from Cat Visual Cortex. Neural Comput. 1990, 2, 293–307. [Google Scholar] [CrossRef]
- French, A.S.; Stein, R.B. A Flexible Neural Analog Using Integrated Circuits. IEEE Trans. Biomed. Eng. 1970, BME-17, 248–253. [Google Scholar] [CrossRef]
- Zhan, K.; Zhang, H.; Ma, Y. New Spiking Cortical Model for Invariant Texture Retrieval and Image Processing. IEEE Trans. Neural Netw. 2009, 20, 1980–1986. [Google Scholar] [CrossRef]
- Siddiqui, A.B.; Jaffar, M.A.; Hussain, A.; Mirza, A.M. Block-Based Feature-Level Multi-Focus Image Fusion. In Proceedings of the 2010 5th International Conference on Future Information Technology, Busan, Republic of Korea, 21–23 May 2010; pp. 1–7. [Google Scholar]
- SheelaRani, C.M.; Vijaya Kumar, V.; Sujatha, B. An Efficient Block Based Feature Level Image Fusion Technique Using Wavelet Transform and Neural Network. Int. J. Comput. Appl. 2012, 52, 13–19. [Google Scholar] [CrossRef]
- Sharif, J.M.; Miswan, M.F.; Ngadi, M.A.; Salam, M.S.H.; bin Abdul Jamil, M.M. Red Blood Cell Segmentation Using Masking and Watershed Algorithm: A Preliminary Study. In Proceedings of the 2012 International Conference on Biomedical Engineering (ICoBE), Penang, Malaysia, 27–28 February 2012; pp. 258–262. [Google Scholar]
- Kazubek, M. Wavelet Domain Image Denoising by Thresholding and Wiener Filtering. IEEE Signal Process. Lett. 2003, 10, 324–326. [Google Scholar] [CrossRef]
- Chibani, Y.; Houacine, A. Redundant versus Orthogonal Wavelet Decomposition for Multisensor Image Fusion. Pattern Recognit. 2003, 36, 879–887. [Google Scholar] [CrossRef]
- Xydeas, C.S.; Petrović, V. Objective Image Fusion Performance Measure. Electron. Lett. 2000, 36, 308. [Google Scholar] [CrossRef]
- Zan, G.; Gul, S.; Zhang, J.; Zhao, W.; Lewis, S.; Vine, D.J.; Liu, Y.; Pianetta, P.; Yun, W. High-Resolution Multicontrast Tomography with an X-Ray Microarray Anode–Structured Target Source. Proc. Natl. Acad. Sci. USA 2021, 118, e2103126118. [Google Scholar] [CrossRef] [PubMed]









| Measures/ Block Size | 1 × 1 | 2 × 2 | 3 × 3 | 4 × 4 | 5 × 5 | 6 × 6 |
|---|---|---|---|---|---|---|
| H | 7.203 | 7.229 | 7.227 | 7.302 | 7.295 | 7.309 |
| SSIM | 0.992 | 0.993 | 0.993 | 0.992 | 0.992 | 0.992 |
| FF | 26.632 | 26.638 | 26.647 | 26.644 | 26.641 | 26.646 |
| Time | 631.43 s | 257.67 s | 206.18 s | 191.72 s | 179.60 s | 178.80 s |
| Category | Parameter | Value |
|---|---|---|
| SCM Parameters | Membrane potential decay coefficient (f) | 0.8 |
| Threshold decay coefficient (g) | 0.7 | |
| Refractory period (h) | 20 | |
| Total iterations (k) | 200 | |
| Synaptic weighting matrix (w) | ||
| Fusion Rule Weights | Low-frequency weight factor (a) | 0.55 |
| High-frequency weight factors (b, c, d) | 0.41, 0.39, 0.30 | |
| General Parameters | Adaptive Wiener filter sample size (neighborhood) | [5, 5] |
| Block size for feature extraction | 3 × 3 | |
| Number of NSCT decomposition layers | 3 | |
| NSCT pyramid filter | ‘9-7’ | |
| NSCT direction filter | ‘pkva’ | |
| CLAHE tile grid size (rows × columns) | [5, 5] | |
| CLAHE contrast enhancement limit parameters | [0, 1], 0.00125 | |
| CLAHE histogram bins | 500 | |
| Contrast optimization parameters (λ1, λ2) | 4.8, 0.49 |
| Criteria | NSCT | NSCT-PCNN | NSCT-SCM | Proposed Method |
|---|---|---|---|---|
| Objective evaluation of Figure 8a–d | ||||
| ES | 0.344 | 0.126 | 0.328 | 0.580 |
| H | 6.019 | 5.848 | 6.869 | 7.067 |
| SD | 0.009 | 0.079 | 0.129 | 0.193 |
| FMI | 0.879 | 0.872 | 0.852 | 0.851 |
| FF | 26.039 | 26.035 | 26.041 | 26.635 |
| SSIM | 0.994 | 0.993 | 0.993 | 0.997 |
| Objective evaluation of Figure 8f–j | ||||
| ES | 0.424 | 0.030 | 0.431 | 0.461 |
| H | 6.294 | 5.848 | 7.144 | 6.958 |
| SD | 0.101 | 0.088 | 0.157 | 0.191 |
| FMI | 0.882 | 0.877 | 0.860 | 0.858 |
| FF | 26.406 | 26.406 | 26.408 | 26.648 |
| SSIM | 0.996 | 0.996 | 0.994 | 0.996 |
| Objective evaluation of Figure 8i–l | ||||
| ES | 0.406 | 0.440 | 0.073 | 0.577 |
| H | 5.589 | 5.484 | 7.085 | 7.227 |
| SD | 0.068 | 0.063 | 0.180 | 0.183 |
| FMI | 0.882 | 0.881 | 0.868 | 0.847 |
| FF | 26.634 | 26.635 | 26.642 | 26.647 |
| SSIM | 0.996 | 0.996 | 0.993 | 0.993 |
| Measures | NSCT (s) | NSCT-PCNN (s) | NSCT-SCM (s) | Proposed Method (s) |
|---|---|---|---|---|
| Frog toe1 | 223.54 | 249.42 | 362.32 | 360.79 |
| Frog toe2 | 228.64 | 247.87 | 365.34 | 361.97 |
| Fly | 168.17 | 178.55 | 225.10 | 206.18 |
Disclaimer/Publisher’s Note: The statements, opinions and data contained in all publications are solely those of the individual author(s) and contributor(s) and not of MDPI and/or the editor(s). MDPI and/or the editor(s) disclaim responsibility for any injury to people or property resulting from any ideas, methods, instructions or products referred to in the content. |
© 2025 by the authors. Licensee MDPI, Basel, Switzerland. This article is an open access article distributed under the terms and conditions of the Creative Commons Attribution (CC BY) license (https://creativecommons.org/licenses/by/4.0/).
Share and Cite
Zuo, Z.; Luo, J.; Liu, H.; Zheng, X.; Zan, G. Feature-Level Image Fusion Scheme for X-Ray Multi-Contrast Imaging. Electronics 2025, 14, 210. https://doi.org/10.3390/electronics14010210
Zuo Z, Luo J, Liu H, Zheng X, Zan G. Feature-Level Image Fusion Scheme for X-Ray Multi-Contrast Imaging. Electronics. 2025; 14(1):210. https://doi.org/10.3390/electronics14010210
Chicago/Turabian StyleZuo, Zhuo, Jinglei Luo, Haoran Liu, Xiang Zheng, and Guibin Zan. 2025. "Feature-Level Image Fusion Scheme for X-Ray Multi-Contrast Imaging" Electronics 14, no. 1: 210. https://doi.org/10.3390/electronics14010210
APA StyleZuo, Z., Luo, J., Liu, H., Zheng, X., & Zan, G. (2025). Feature-Level Image Fusion Scheme for X-Ray Multi-Contrast Imaging. Electronics, 14(1), 210. https://doi.org/10.3390/electronics14010210

