A Novel and Self-Calibrating Weighing Sensor with Intelligent Peristaltic Pump Control for Real-Time Closed-Loop Infusion Monitoring in IoT-Enabled Sustainable Medical Devices
Abstract
1. Introduction
- A set of infusion equipment was designed, using a closed-loop controlled stepper-motor-driven peristaltic pump to achieve precise control of the flow rate and infusion volume;
- A self-calibration process was designed for the load cell to achieve calibration during use, and a filter was configured for the weighing sensor to meet the needs of measuring the flow rate in order to perform closed-loop control in intravenous infusion applications.
2. Materials and Methods
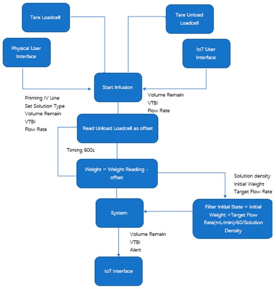
2.1. Overview: System Block Diagram
2.2. Weight Sensors in Infusion System
3. Design and Development
3.1. Reading Drift of the Strain Gauge Load Cell Weight Sensor
3.2. Drifting Calibration Method Based on Drifting Composition
3.3. Closed-Loop Control of the Stepper Motor Peristaltic Pump
- Kp = 8.5;
- Ki = 26.
3.4. IoT User Interface
4. Result
4.1. Reading Drift
4.2. Flow Rate Reading Accuracy
4.3. Closed-Loop Control Accuracy
5. Conclusions
Author Contributions
Funding
Data Availability Statement
Acknowledgments
Conflicts of Interest
References
- Dougherty, L.; Lamb, J. Fluid and Electrolyte Balance. In Intravenous Therapy in Nursing Practice; Blackwell Publishing: Hoboken, NJ, USA, 2009; pp. 49–86. [Google Scholar]
- Sonkar, A.; Pal, N.; Gupta, H.; Dhanoa, J.K. Smart Intravenous Drip Monitoring System with Bubble Detection Indicator using IoT. In Proceedings of the 2022 2nd International Conference on Intelligent Technologies (CONIT), Hubli, India, 24–26 June 2022; pp. 1–7. [Google Scholar] [CrossRef]
- Doyle, G.R.; McCutcheon, J.A. 8.2 Intravenous Fluid Therapy. Clinical Procedures for Safer Patient Care. Available online: https://opentextbc.ca/clinicalskills/chapter/intravenous-therapy-peripheral-and-central-venous-catheters/ (accessed on 26 October 2021).
- Ray-Barruel, G.; Woods, C.; Larsen, E.N.; Marsh, N.; Ullman, A.J.; Rickard, C.M. Nurses’ decision-making about intravenous administration set replacement: A qualitative study. J. Clin. Nurs. 2019, 28, 3786–3795. [Google Scholar] [CrossRef] [PubMed]
- Hagihghi, R.; Razmjou, A.; Orooji, Y.; Warkiani, M.E.; Asadnia, M. A miniaturized piezoresistive flow sensor for real-time monitoring of intravenous infusion. J. Biomed. Mater. Res. Part B Appl. Biomater. 2020, 108, 568–576. [Google Scholar] [CrossRef] [PubMed]
- Lueshen, E.; Tangen, K.; Mehta, A.I.; Linninger, A. Backflow-free catheters for efficient and safe convection-enhanced delivery of therapeutics. Med. Eng. Phys. 2017, 45, 15–24. [Google Scholar] [CrossRef] [PubMed]
- Cook, L.S. Infusion-Related Air Embolism. J. Infus. Nurs. 2013, 36, 26–36. [Google Scholar] [CrossRef] [PubMed]
- Durant, T.M.; Long, J.; Oppenheimer, M.J. Pulmonary (venous) air embolism. Am. Heart J. 1947, 33, 269–281. [Google Scholar] [CrossRef] [PubMed]
- Sanjay, S.B.; Harish, B.; Karthikeyan, K.; Arunachalam, G.M.; Vaishnavi, K.; Anush, P.; Mahalakshmi, R. IoT Based Smart IV Drip Stand. In Proceedings of the 2021 International Conference on Advancements in Electrical, Electronics, Communication, Computing and Automation (ICAECA), Coimbatore, India, 8–9 October 2021; pp. 1–5. [Google Scholar] [CrossRef]
- Taxis, K.; Barber, N. Causes of intravenous medication errors: An ethnographic study. Qual. Saf. Health Care 2003, 12, 343–347. [Google Scholar] [CrossRef] [PubMed]
- Noon, K.; Poree, L.R.; Ike, K.; Jones, R.C.W. Intrathecal Pump Malfunction: Flipped, Expired, Stalled, and Malfunctioned Valves and Rotors Leading to Under- and Over-Infusion. Challenging Cases Complicat. Manag. Pain Med. 2018, 181–187. [Google Scholar] [CrossRef]
- Philip, N.Y.; Rodrigues, J.J.P.C.; Wang, H.; Fong, S.J.; Chen, J. Internet of Things for In-Home Health Monitoring Systems: Current Advances, Challenges and Future Directions. IEEE J. Sel. Areas Commun. 2021, 39, 300–310. [Google Scholar] [CrossRef]
- Hoa, N.D. Smart Sensors for Health Care Application: Challenges and Opportunities: Keynote Talk #1. In Proceedings of the 2020 4th International Conference on Recent Advances in Signal Processing, Telecommunications & Computing (SigTelCom), Hanoi, Vietnam, 28–29 August 2020. [Google Scholar] [CrossRef]
- Hu, H.-W.; Chih-Hao, L.; Du, Y.-C.; Chen, K.-Y.; Lin, H.-M.; Lin, C.-C. Clinical validation of a real-time medical internet of things system for detecting blood leakage during hemodialysis: A pilot study (Preprint). JMIR Form. Res. 2021. [Google Scholar] [CrossRef]
- Zhang, Y.; Zhang, S.; Ji, Y.; Wu, G. Intravenous infusion monitoring system based on WSN. In Proceedings of the IET International Conference on Wireless Sensor Network 2010 (IET-WSN 2010), Beijing, China, 15–17 November 2010; pp. 38–42. [Google Scholar] [CrossRef]
- Saumon, G.; Loiseau, A.; Delavault, E. Servo-controlled air pump for calibration of respiratory measurement systems. J. Biomed. Eng. 1985, 7, 132–136. [Google Scholar] [CrossRef]
- Kim, H.; Cheon, D.; Lim, J.; Nam, K. Robust Flow Control of a Syringe Pump Based on Dual-Loop Disturbance Observers. IEEE Access 2019, 7, 135427–135438. [Google Scholar] [CrossRef]
- Jianwen, C.; Han, Z. Design of intravenous infusion monitoring and alarm system based on wireless communication technology. In Proceedings of the 2011 IEEE International Conference on Mechatronics and Automation, Beijing, China, 7–10 August 2011; pp. 130–134. [Google Scholar] [CrossRef]
- Golden, D.J.; Castaneda, P.; Carius, B.M.; Simmons, C.J. Comparison of DripAssist to Traditional Method for Achieving Rate Infusions by U.S. Army Medics. J. Spec. Oper. Med. 2023. [Google Scholar] [CrossRef] [PubMed]
- Zargar, Z.H.; Islam, T. A Novel Cross-Capacitive Sensor for Noncontact Microdroplet Detection. IEEE Trans. Ind. Electron. 2018, 66, 4759–4766. [Google Scholar] [CrossRef]
- Le, T.H.; Ngo, P.T.; Tran, V.N.; Tran, V.H. Liquid Level Detection via Node-Red and Automatic Image Processing System. J. Adv. Eng. Comput. 2022, 6, 73–84. [Google Scholar] [CrossRef]
- Yu, Q. Study on monitoring infusion rate based on computer vision. Highlights Sci. Eng. Technol. 2023, 63, 33–40. [Google Scholar] [CrossRef]
- Song, S.; Yan, S.; Zhang, S.; Jiang, Y.; Luo, H.; Ma, L. Design of an Infusion Monitoring System Based On Image Processing. J. Phys. Conf. Ser. 2021, 2037, 012109. [Google Scholar] [CrossRef]
- Giaquinto, N.; Scarpetta, M.; Ragolia, M.A.; Pappalardi, P. Real-time drip infusion monitoring through a computer vision system. In Proceedings of the 2020 IEEE International Symposium on Medical Measurements and Applications (MeMeA), Bari, Italy, 1 June–1 July 2020; pp. 1–5. [Google Scholar] [CrossRef]
- Blakeborough, A.; Clément, D.; Williams, M.S.; Woodward, N. Novel load cell for measuring axial force, shear force, and bending movement in large-scale structural experiments. Exp. Mech. 2002, 42, 115–122. [Google Scholar] [CrossRef]
- Paulsen, A.W.; Ruskin, K.J. Intravenous Infusion Devices for Perioperative Use. Available online: https://www.uptodate.com/contents/intravenous-infusion-devices-for-perioperative-use (accessed on 16 March 2024).
- Common Types of Loadcells. Available online: https://www.anyload.com/common-types-of-load-cells/ (accessed on 29 February 2024).
- Barlow, A.; Barlow, B.; Tang, N.; Shah, B.M.; King, A.E. Intravenous Fluid Management in Critically Ill Adults: A Review. Crit. Care Nurse 2020, 40, e17–e27. [Google Scholar] [CrossRef] [PubMed]
- SJH/SJE Critical Care Intravenous Medication Chart. Uoflhealthnetwork. Available online: https://www.uoflhealthnetwork.org/documents/IVDripNEW.pdf (accessed on 22 October 2023).
- Adult Critical Care IV Medication Infusion Sheet. University of Illinois Medical Center. Available online: https://chicago.medicine.uic.edu/wp-content/uploads/sites/6/2017/09/criticalcaredrugs.pdf (accessed on 22 October 2023).
- Standard and Maximum Allowable Concentrations, Guidelines for Continuous or Titrated Infusions. Adult Intravenous Medications. Available online: https://med.umkc.edu/docs/em/iv_med_reference.pdf (accessed on 22 October 2023).
- Adult iv Push/Infusion Guidelines for Select Medications. Specialove. Available online: https://specialove.org/wp-content/uploads/2019/08/IVPushInfusionGuidelines.pdf (accessed on 22 October 2023).
- Brooks, R.J.; Wilson, A.M. Simplifying infusion calculations. BMJ 1985, 290, 291–292. [Google Scholar] [CrossRef][Green Version]
- Pardeshi, N.N.; Qi, W.; Dahl, K.; Caplan, L.; Carpenter, J.F. Microparticles and Nanoparticles Delivered in Intravenous Saline and in an Intravenous Solution of a Therapeutic Antibody Product. J. Pharm. Sci. 2017, 106, 511–520. [Google Scholar] [CrossRef]
- Load Cell + hx711 = Drifting Value. Mikgol. Available online: https://forum.arduino.cc/t/load-cell-hx711-drifting-value/387365 (accessed on 20 January 2024).
- How to Get More Accurate Reading Out of Load Cells with HX711. MikeLemon. Available online: https://forum.arduino.cc/t/how-to-get-more-accurate-reading-out-of-load-cells-with-hx711/500770 (accessed on 20 January 2024).
- HX711 Drift. OO999. Available online: https://github.com/bogde/HX711/issues/51 (accessed on 20 January 2024).
- Can’t Get the hx711 to Return Stable Data. Bdsafa. Available online: https://forum.arduino.cc/t/cant-get-the-hx711-to-return-stable-data/560726/5 (accessed on 20 January 2024).
- A Reference Design for High-Performance, Low-Cost Weigh Scales. Colm Slattery and Mariah Nie. Available online: https://www.analog.com/en/resources/analog-dialogue/articles/a-reference-design-for-weigh-scales.html (accessed on 20 January 2024).
- Makabe, M.; Kohashi, T. High accurate Creep compensation method for Load Cell. In Proceedings of the SICE Annual Conference 2007, Takamatsu, Japan, 17–20 September 2007; pp. 29–36. [Google Scholar] [CrossRef]
- Wikipedia. Infinite Impulse Response. Available online: https://en.wikipedia.org/wiki/Infinite_impulse_response (accessed on 20 January 2024).
- Blynk. A Low-Code IoT Software Platform for Business. Available online: https://www.blynk.io/ (accessed on 20 October 2023).
- Veal, D.F.; Altman, C.E.; McKinnon, B.T.; Fillingim, O. Evaluation of flow rates for six disposable infusion devices. Am. J. Health Pharm. 1995, 52, 500–504. [Google Scholar] [CrossRef] [PubMed]
- Blynk. Security. Available online: https://docs.blynk.io/en/blynk.cloud/security (accessed on 25 April 2024).



















| Drug Name | Dosing Rate | Flow Rate (For 65 kg Adult) | 
|---|---|---|
| Abciximab | 0.125 μg/kg/min | 0.226 mL/min | 
| Amiodarone | 1 mg/min | 0.556 mL/min | 
| Bumetanide | 0.25–0.5 mg/h | 6.25–12.5 mL/h | 
| Cisatracurium | 0.15–0.2 mg/kg/h | 12.189–16.25 mL/h | 
| Dexmedetomidine (Precedex) | 0.2–1.4 μg/kg/h | 3.25–22.75 mL/h | 
| Diltiazem (Cardizem) | 5–15 mg/h | 5–15 mL/h | 
| Dobutamine (Dobutrex) | 2.5–20 μg/kg/min | 0.081–0.65 mL/min | 
| Dopamine | 2–20 μg/kg/min | 0.081–0.812 mL/min | 
| Epinephrine | 0.05–0.45 μg/kg/min | 0.163–1.463 mL/min | 
| Esmolol | 50–300 μg/kg/min | 0.325–1.95 mL/min | 
| Fentanyl | 25–150 μg/h | 2.5–15 mL/h | 
| Heparin | 13 units/kg/h | 8.45 mL/h | 
| Insulin (Regular) | Based upon blood glucose level—follow protocol | - | 
| Isoproterenol | 0.5–20 μg/min | 0.031–1.25 mL/min | 
| Lidocaine | 1–4 mg/min | 0.25–1 mL/min | 
| Magnesium | 1000 mg/h | 50 mL/h | 
| Morphine | 1–10 mg/h | 1–10 mL/h | 
| Nicardipine | 5 mg/h | 50 mL/h | 
| Potassium Chloride | ≤10 mEq/h | ≤100 mL/h | 
| Propofol (Diprivan) | 5–75 μg/kg/min | 0.033–0.488 mL/min | 
| Vasopressin | 0.04 units/min | 0.1 mL/min | 
| Target Flow Rate | Global Flow Rate (mL/min) | Global Flow Rate Error | Actual Volume (mL) | Actual Volume Error | 
|---|---|---|---|---|
| 0.1 mL/min | 0.10083 | 0.83% | 49.23 | 1.54% | 
| 0.5 mL/min | 0.50134 | 0.27% | 49.90 | 0.2% | 
| 1 mL/min | 1.00504 | 0.5% | 49.85 | 0.3% | 
| Target Flow Rate | Global Flow Rate (mL/min) | Global Flow Rate Error | Actual Volume (mL) | Actual Volume Error | 
|---|---|---|---|---|
| 0.1 mL/min | 0.09665 | 3.34% | 48.30 | 3.4% | 
| 0.5 mL/min | 0.53294 | 6.59% | 53.25 | 6.5% | 
| 1 mL/min | 1.03961 | 3.96% | 52.05 | 4.1% | 
| Disclaimer/Publisher’s Note: The statements, opinions and data contained in all publications are solely those of the individual author(s) and contributor(s) and not of MDPI and/or the editor(s). MDPI and/or the editor(s) disclaim responsibility for any injury to people or property resulting from any ideas, methods, instructions or products referred to in the content. | 
© 2024 by the authors. Licensee MDPI, Basel, Switzerland. This article is an open access article distributed under the terms and conditions of the Creative Commons Attribution (CC BY) license (https://creativecommons.org/licenses/by/4.0/).
Share and Cite
Kok, C.L.; Ho, C.K.; Dai, Y.; Lee, T.K.; Koh, Y.Y.; Chai, J.P. A Novel and Self-Calibrating Weighing Sensor with Intelligent Peristaltic Pump Control for Real-Time Closed-Loop Infusion Monitoring in IoT-Enabled Sustainable Medical Devices. Electronics 2024, 13, 1724. https://doi.org/10.3390/electronics13091724
Kok CL, Ho CK, Dai Y, Lee TK, Koh YY, Chai JP. A Novel and Self-Calibrating Weighing Sensor with Intelligent Peristaltic Pump Control for Real-Time Closed-Loop Infusion Monitoring in IoT-Enabled Sustainable Medical Devices. Electronics. 2024; 13(9):1724. https://doi.org/10.3390/electronics13091724
Chicago/Turabian StyleKok, Chiang Liang, Chee Kit Ho, Yuwei Dai, Teck Kheng Lee, Yit Yan Koh, and Jian Ping Chai. 2024. "A Novel and Self-Calibrating Weighing Sensor with Intelligent Peristaltic Pump Control for Real-Time Closed-Loop Infusion Monitoring in IoT-Enabled Sustainable Medical Devices" Electronics 13, no. 9: 1724. https://doi.org/10.3390/electronics13091724
APA StyleKok, C. L., Ho, C. K., Dai, Y., Lee, T. K., Koh, Y. Y., & Chai, J. P. (2024). A Novel and Self-Calibrating Weighing Sensor with Intelligent Peristaltic Pump Control for Real-Time Closed-Loop Infusion Monitoring in IoT-Enabled Sustainable Medical Devices. Electronics, 13(9), 1724. https://doi.org/10.3390/electronics13091724
 
        


 
       