Compact High-Resolution Multi-Wavelength LED Light Source for Eye Stimulation
Abstract
1. Introduction
- Resolution: our LED light source presents high-intensity resolution, up to 18 bits (or more), and high time resolution in the order of microseconds by the combination of PWM and LED peak current while keeping a high linearity.
- Flexibility: the proposed LED light source can be used with any standard 3 mm or 5 mm package LEDs and up to 7 different wavelengths. In addition, it is possible to control the system with any microcontroller capable of generating PWM and with SPI communication.
- Portability: the whole LED light source can be embedded in any compact device as the realized prototype optic is about 100 mm long, 46 mm wide, and 20 mm thick, while the electronic board for up to five LEDs is less than mm.
- Affordability: our LED light source is conceived to limit the cost of the solution. For instance, inexpensive mounting and supports can be produced with simple commercially available filament FDM printers. The output can be fiber coupled with cheap plastic fibers.
2. Materials and Methods
- A generic PC-based user interface that communicates with the device through simple serial commands to configure and customize the output light configuration;
- A general purpose 32-bit microcontroller board with PWM, SPI, and UART (Universal Asynchronous Receiver–Transmitter) communication availability, which handles data communications and controls the driving circuitry as detailed in Section 2.1);
- Driving electronics, thus including the drivers and circuitry necessary for the correct setting of the average and peak LED current, which enables setting the intensity with up to 18-bit resolution for each wavelength. These aspect are further described in Section 2.2;
- Standard 3 mm or 5 mm LEDs with custom 3D printable and low-cost optics to achieve single SMA optical coupling, fully described in Section 2.3).
2.1. Microcontroller Unit and Firmware
- Handling the low-level serial communication that allows the configuration of the light output from any type of device equipped with UART communication, e.g., the personal computer.
- Generation of PWM signals to control the LEDs dimming (i.e., ON and OFF state) and intensity modulation;
- Handling SPI communication with the digital potentiometer on the electronics board to set the peak current of each LED (see Section 2.2).
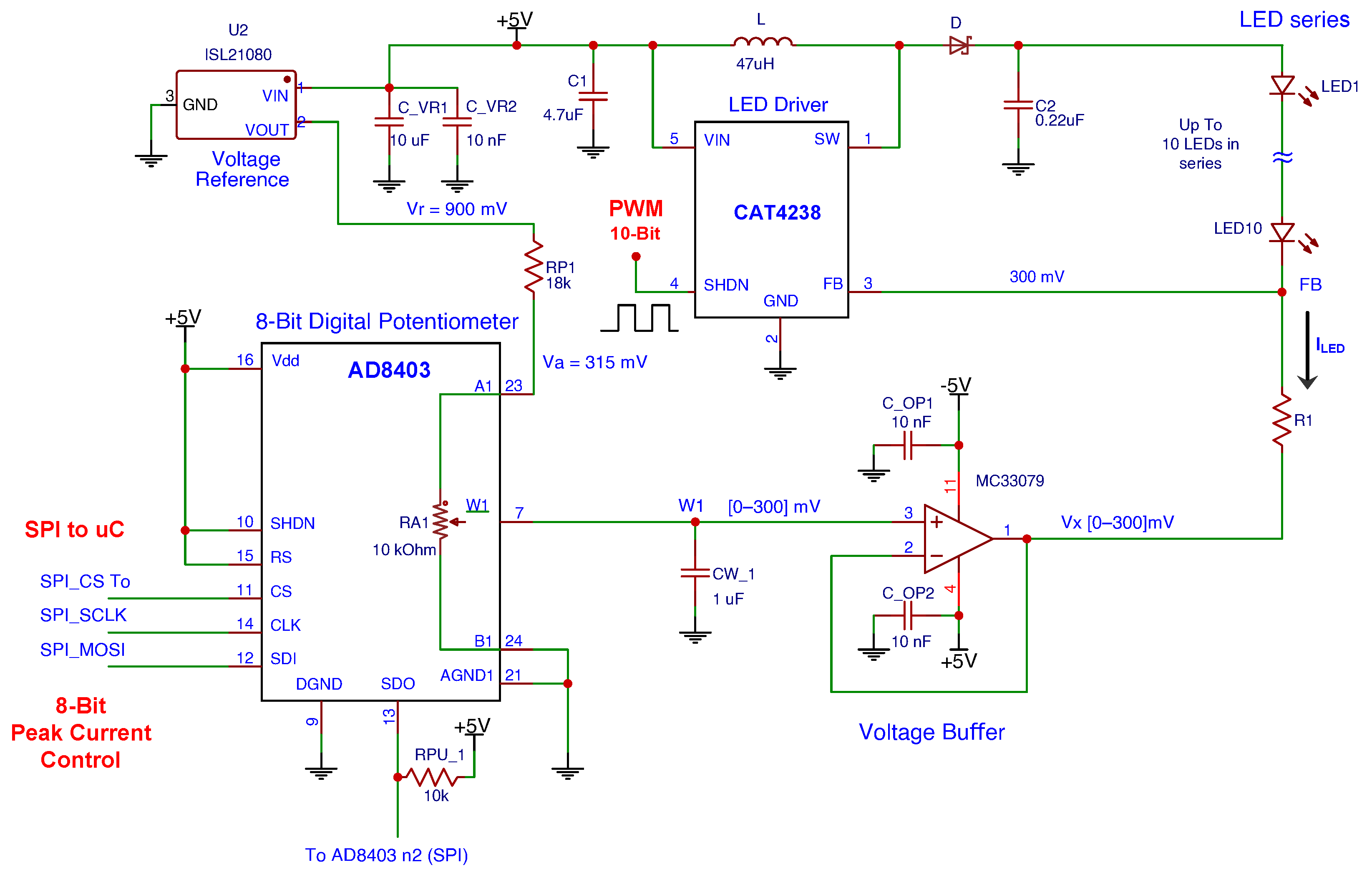
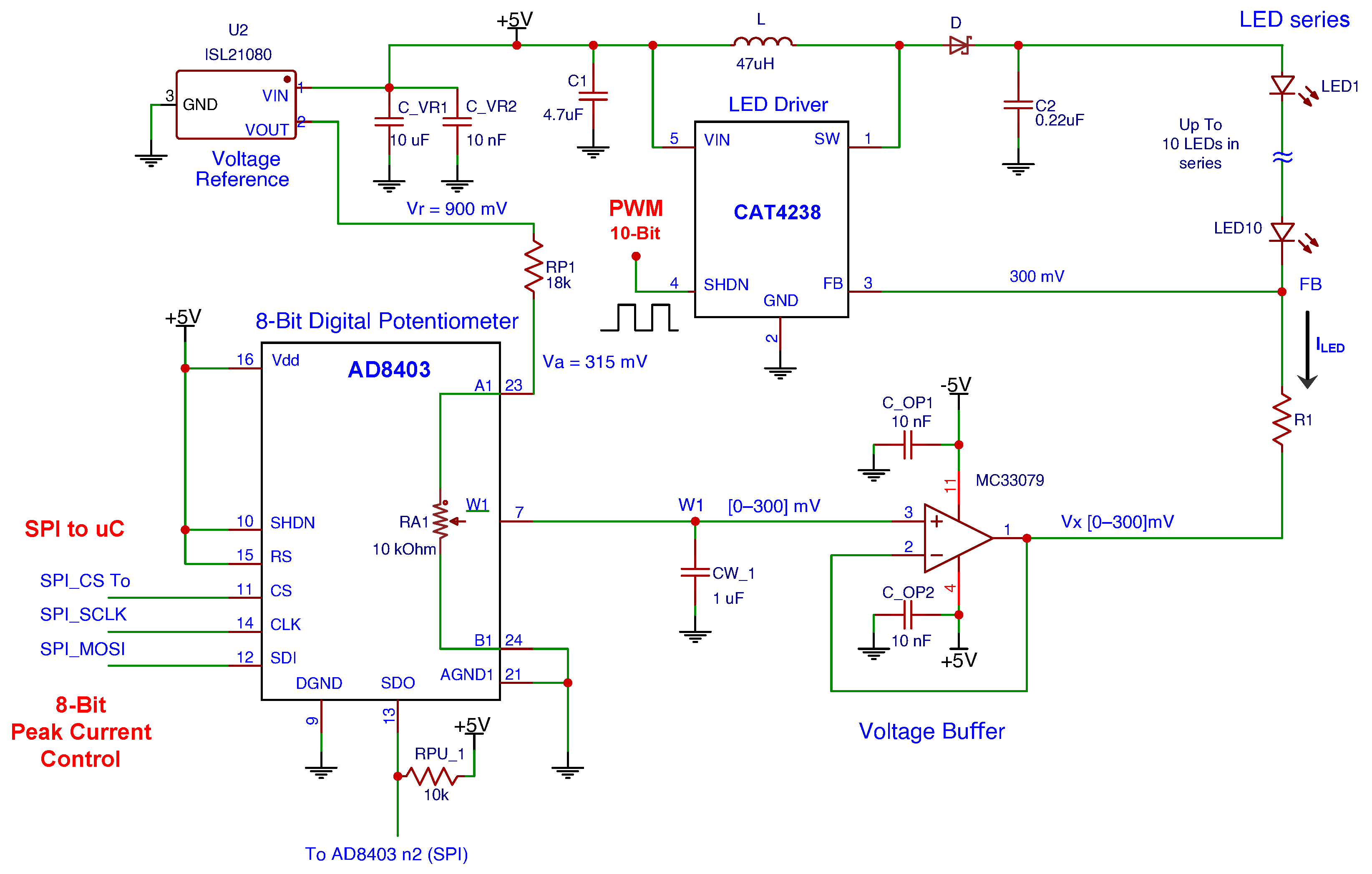
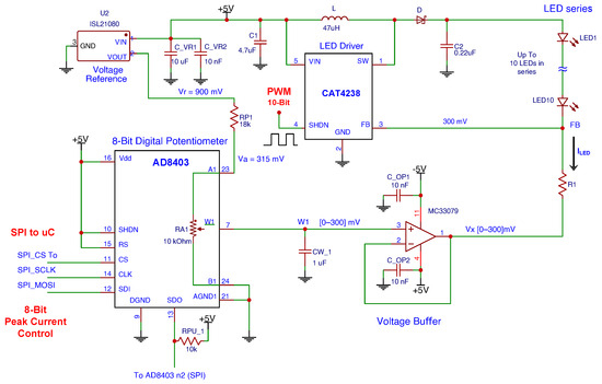
2.2. LED Driving Circuitry
Circuit Detailed Description
2.3. LEDs and Optical Coupling
3. Characterization Results and Discussion
- Spectrometer: Hamamatsu PMA-11 [42]. The C5966-31 integrated into the Hamamatsu PMA-11 is a CCD linear image sensor with 1024 sensitive channels ranging from 300 nm to 800 nm and a wavelength resolution lower than 3 nm. The fiber-coupled optical head is wavelength and sensitivity calibrated, while the exposure time has been set to 19 ms for all the measurements.
- Power meter: the Newport (Irvine, CA, USA) 1918R model coupled with a 918d-UV-od3 optical head designed for radiant flux between 20 pW to 200 mW in the 200–1100 nm wavelength range; it has a sensitive area of mm and a typical uncertainty of in the visible range. Additionally, we ensured proper optical head alignment to guarantee that the entire output radiant flux effectively reached the sensor’s sensitive area.
3.1. Sources Output Spectra Measurement
3.2. Linearity
- Digital modulation: by changing the duty cycle of the PWM signals which enables or not each one of the LED drivers (10-bit resolution);
- Peak current modulation: the digital potentiometer AD8403 allows the regulation of the peak forward current of each LED when the diver is enabled (8-bit resolution).
3.3. Stability
3.4. Timing
4. Conclusions and Future Work
Author Contributions
Funding
Institutional Review Board Statement
Informed Consent Statement
Data Availability Statement
Conflicts of Interest
Abbreviations
| PWM | Pulse-Width Modulation |
| SPI | Serial Peripheral Interface |
| FDM | Fused Deposition Modeling |
| IDE | Integrated Development Environment |
| DC | Duty Cycle |
| CFF | Critical Flicker Frequency |
| AU | Arbitrary Unit |
| NA | Numerical Aperture |
| FWHM | Full Wavelength Half Maximum |
| ipRGCs | intrinsically photosensitive Retinal Ganglion Cells |
| NA | Numerical Aperture |
References
- Cao, D.; Nicandro, N.; Barrionuevo, P.A. A five-primary photostimulator suitable for studying intrinsically photosensitive retinal ganglion cell functions in humans. J. Vis. 2015, 15, 27. [Google Scholar] [CrossRef]
- Kuze, M.; Morita, T.; Fukuda, Y.; Kondo, M.; Tsubota, K.; Ayaki, M. Electrophysiological responses from intrinsically photosensitive retinal ganglion cells are diminished in glaucoma patients. J. Optom. 2017, 10, 226–232. [Google Scholar] [CrossRef] [PubMed][Green Version]
- Gibertoni, G.; Borghi, G.; Rovati, L. Vision-Based Eye Image Classification for Ophthalmic Measurement Systems. Sensors 2023, 23, 386. [Google Scholar] [CrossRef] [PubMed]
- Viénot, F.; Bailacq, S.; Rohellec, J.L. The effect of controlled photopigment excitations on pupil aperture. Ophthalmic Physiol. Opt. 2010, 30, 484–491. [Google Scholar] [CrossRef] [PubMed]
- Conus, V.; Geiser, M. A Review of Silent Substitution Devices for Melanopsin Stimulation in Humans. Photonics 2020, 7, 121. [Google Scholar] [CrossRef]
- Larson, M.D.; Behrends, M. Portable infrared pupillometry: A review. Anesth. Analg. 2015, 120, 1242–1253. [Google Scholar] [CrossRef] [PubMed]
- 6-Wavelength High-Power LED Sources. 2024. Available online: https://www.thorlabs.com/newgrouppage9.cfm?objectgroup_id=13597 (accessed on 29 February 2024).
- Laser, R. Fiber Pigtailed Multi LED Light Engine. 2023. Available online: https://www.roithner-laser.com/datasheets/led_fiber/led-multi-f.pdf (accessed on 29 February 2024).
- Multi-Wavelength Fiber-Coupled LED Sources (Up to 8 Wavelengths)—Mightex. 2024. Available online: https://www.mightexsystems.com/product/multi-wavelength-fiber-coupled-led-sources-up-to-8-wavelengths (accessed on 29 February 2024).
- High Power Fiber Coupled LEDs | Goldstone Scientific. 2024. Available online: https://www.goldstonescientific.com/fiber-coupled-leds (accessed on 29 February 2024).
- Spitschan, M.; Jain, S.; Brainard, D.H.; Aguirre, G.K. Opponent melanopsin and S-cone signals in the human pupillary light response. Proc. Natl. Acad. Sci. USA 2014, 111, 15568–15572. [Google Scholar] [CrossRef] [PubMed]
- Parry, N.R.A.; McKeefry, D.J.; Kremers, J.; Murray, I.J. A dim view of M-cone onsets. J. Opt. Soc. Am. A 2016, 33, A207–A213. [Google Scholar] [CrossRef]
- Gibertoni, G.; Cattini, S.; Rovati, L. Towards the development of a new model for the oculomotor system. In Proceedings of the Ophthalmic Technologies XXXI, SPIE, Online, 6–12 March 2021; Volume 11623, pp. 93–100. [Google Scholar] [CrossRef]
- Shevell, S.K. The Science of Color; Elsevier: Amsterdam, The Netherlands, 2003. [Google Scholar]
- Horiguchi, H.; Winawer, J.; Dougherty, R.F.; Wandell, B.A. Human trichromacy revisited. Proc. Natl. Acad. Sci. USA 2013, 110, E260–E269. [Google Scholar] [CrossRef]
- Patrick, F.; Jessica, S.; Gilles, E.; Pierre, B.; Martial, G. Homogeneous light stimulation of melanopsin and cones with a Maxwellian view device for the human eye. In Proceedings of the 2021 IEEE International Instrumentation and Measurement Technology Conference (I2MTC), Glasgow, UK, 17–20 May 2021; pp. 1–5, ISSN: 2642-2077. [Google Scholar] [CrossRef]
- Hexley, A.C.; Yöntem, A.O.; Spitschan, M.; Smithson, H.E.; Mantiuk, R. Demonstrating a multi-primary high dynamic range display system for vision experiments. J. Opt. Soc. Am. A 2020, 37, A271–A284. [Google Scholar] [CrossRef]
- da Silva Pinto, M.A.; de Souza, J.K.S.; Baron, J.; Tierra-Criollo, C.J. A low-cost, portable, micro-controlled device for multi-channel LED visual stimulation. J. Neurosci. Methods 2011, 197, 82–91. [Google Scholar] [CrossRef]
- Mouli, S.; Palaniappan, R.; Sillitoe, I.P. A Configurable, Inexpensive, Portable, Multi-channel, Multi-frequency, Multi-chromatic RGB LED System for SSVEP Stimulation. In Brain-Computer Interfaces: Current Trends and Applications; Hassanien, A.E., Azar, A.T., Eds.; Intelligent Systems Reference Library; Springer International Publishing: Cham, Switzerland, 2015; pp. 241–269. [Google Scholar] [CrossRef]
- Rogers, B.; Shih, Y.Y.I.; Garza, B.D.L.; Harrison, J.M.; Roby, J.; Duong, T.Q. A low cost color visual stimulator for fMRI. J. Neurosci. Methods 2012, 204, 379–382. [Google Scholar] [CrossRef][Green Version]
- Zhang, C.; Anzalone, N.C.; Faria, R.P.; Pearce, J.M. Open-Source 3D-Printable Optics Equipment. PLoS ONE 2013, 8, e59840. [Google Scholar] [CrossRef] [PubMed]
- Schubert, C.; van Langeveld, M.C.; Donoso, L.A. Innovations in 3D printing: A 3D overview from optics to organs. Br. J. Ophthalmol. 2014, 98, 159–161. [Google Scholar] [CrossRef] [PubMed]
- Willis, K.; Brockmeyer, E.; Hudson, S.; Poupyrev, I. Printed optics: 3D printing of embedded optical elements for interactive devices. In UIST ’12: Proceedings of the 25th Annual ACM Symposium on User Interface Software and Technology, Cambridge, MA, USA, 7–10 October 2012; Association for Computing Machinery: New York, NY, USA, 2012; pp. 589–598. [Google Scholar] [CrossRef]
- Fibre Ottiche. 2001. Available online: http://www.sunfiberoptic.com/prod01_FO.htm (accessed on 1 March 2024).
- DUE CORE SAM3X8E 32-Bit ARM Cortex-M3 Module. 2024. Available online: http://www.inhaos.com/product_info.php?products_id=164 (accessed on 29 February 2024).
- Arduino Team. Arduino Due; Arduino: Turin, Italy, 2017. [Google Scholar]
- Arduino Integrated Development Environment (IDE). Available online: https://www.arduino.cc/en/software (accessed on 20 February 2024).
- SAM3X8E ARM Cortex-M3 Datasheet. 2015. Available online: https://ww1.microchip.com/downloads/en/devicedoc/atmel-11057-32-bit-cortex-m3-microcontroller-sam3x-sam3a%5Fdatasheet.pdf (accessed on 4 March 2024).
- Brundrett, G. Human sensitivity to flicker. Light. Res. Technol. 1974, 6, 127–143. [Google Scholar] [CrossRef]
- Smith, J.M.; Misiak, H. Critical flicker frequency (CFF) and psychotropic drugs in normal human subjects—A review. Psychopharmacology 1976, 47, 175–182. [Google Scholar] [CrossRef] [PubMed]
- Landis, C. Determinants of the Critical Flicker-Fusion Threshold. Physiol. Rev. 1954, 34, 259–286. [Google Scholar] [CrossRef] [PubMed]
- Mankowska, N.D.; Marcinkowska, A.B.; Waskow, M.; Sharma, R.I.; Kot, J.; Winklewski, P.J. Critical Flicker Fusion Frequency: A Narrative Review. Medicina 2021, 57, 1096. [Google Scholar] [CrossRef] [PubMed]
- Davis, J.; Hsieh, Y.H.; Lee, H.C. Humans perceive flicker artifacts at 500 Hz. Sci. Rep. 2015, 5, 7861. [Google Scholar] [CrossRef]
- Yerazunis, W.S.; Carbone, M. Privacy-enhanced displays by time-masking images. In Proceedings of the Australian Conference on Computer-Human Interaction, Gold Coast, QLD, Australia, 29 January–1 February 2001. [Google Scholar]
- Narra, P.; Zinger, D. An effective LED dimming approach. In Proceedings of the Conference Record of the 2004 IEEE Industry Applications Conference, 2004. 39th IAS Annual Meeting, Seattle, WA, USA, 3–7 October 2004; Volume 3, pp. 1671–1676, ISSN: 0197-2618. [Google Scholar] [CrossRef]
- ON-Semiconductor. CAT4238: LED Driver, Boost Converter, High Efficiency. Available online: https://www.onsemi.com/PowerSolutions/product.do?id=CAT4238 (accessed on 4 March 2024).
- Devices, A. 1-/2-/4-Channel Digital Potentiometers, AD8400/AD8402/AD8403. Available online: https://www.analog.com/en/products/ad8403.html#product-overview (accessed on 4 March 2024).
- Renesas Electronics. ISL21080 NanoPower Voltage Reference. Available online: https://www.renesas.com/eu/en/www/doc/datasheet/isl21080.pdf (accessed on 4 March 2024).
- ON-Semiconductor. mc33078, MC33079, NCV33078, NCV33079—Low Noise Dual/Quad Operational Amplifiers. Available online: https://www.onsemi.com/pdf/datasheet/mc33078-d.pdf (accessed on 4 March 2024).
- 5mm Dia. x 3.1mm FL, Uncoated Molded Aspheric Condenser Lens. 2024. Available online: https://www.edmundoptics.com/p/5mm-dia-x-31mm-fl-uncoated-molded-aspheric-condenser-lens/43050 (accessed on 25 February 2024).
- Thorlabs-b11040A SMA905 Multimode Connector, Ø1040 μm Bore, SS Ferrule, for BFT1. 2020. Available online: https://www.thorlabs.com/thorproduct.cfm?partnumber=B11040A (accessed on 28 February 2024).
- HAMAMATSU. Photonic Multichannel Spectral Analyzer Model: PMA-11. Available online: http://pdf.datasheetcatalog.com/datasheet/hamamatsu/C8147-38.pdf (accessed on 4 March 2024).
- CIE. Commission Internationale de l’Eclairage Proceedings, 1931; Cambridge University: Cambridge, UK, 1932. [Google Scholar]
- Süsstrunk, S.; Buckley, R.; Swen, S. Standard RGB Color Spaces. In Proceedings of the IS&T/SID 7th Color Imaging, Scottsdale, AZ, USA, 16–19 November 1999. [Google Scholar]
- CIE. CIE S 026/E:2018 CIE System for Metrology of Optical Radiation for ipRGC-Influenced Responses to Light; Technical Report; International Commission on Illumination (CIE): Vienna, Austria, 2018. [Google Scholar] [CrossRef]
- Gibertoni, G.; Irungovel, A.B.P.; Viswanathan, S.; Rovati, L. Silent stimulation of cones: A comparison between the ERG and PLR responses. In Proceedings of the Ophthalmic Technologies XXXIII, SPIE, San Francisco, CA, USA, 28 January–3 February 2023; Volume 12360, pp. 156–166. [Google Scholar] [CrossRef]
- Gibertoni, G.; Pinto, V.D.; Cattini, S.; Tramarin, F.; Geiser, M.; Rovati, L. A simple Maxwellian optical system to investigate the photoreceptors contribution to pupillary light reflex. In Proceedings of the Ophthalmic Technologies XXXII, SPIE, San Francisco, CA, USA, 22 January–28 February 2022; Volume 11941, pp. 52–60. [Google Scholar] [CrossRef]
- Llenas, A.; Carreras, J. Arbitrary spectral matching using multi-LED lighting systems. Opt. Eng. 2019, 58, 035105. [Google Scholar] [CrossRef]
- Spitschan, M.; Woelders, T. The Method of Silent Substitution for Examining Melanopsin Contributions to Pupil Control. Front. Neurol. 2018, 9, 941. [Google Scholar] [CrossRef]
- Jiang, F.; Zhang, J.; Xu, L.; Ding, J.; Wang, G.; Wu, X.; Wang, X.; Mo, C.; Quan, Z.; Guo, X.; et al. Efficient InGaN-based yellow-light-emitting diodes. Photonics Res. 2019, 7, 144–148. [Google Scholar] [CrossRef]
- Creel, D.J. Electroretinograms. In Handbook of Clinical Neurology; Elsevier: Walthm, MA, USA, 2019; Volume 160, pp. 481–493. [Google Scholar] [CrossRef]
- Zhong, C.; Lu, Y.; Chen, G.; Zhu, L.; Guo, Z.; Zhang, X.; Chen, Z.; Guo, W. Sinusoidal Pulsewidth Modulation Scheme for LED Lighting to Reduce LED Flicker. IEEE Trans. Electron Devices 2023, 70, 5720–5726. [Google Scholar] [CrossRef]
- Twyford, P.; Fried, S. The Retinal Response to Sinusoidal Electrical Stimulation. IEEE Trans. Neural Syst. Rehabil. Eng. 2015, 24, 413–423. [Google Scholar] [CrossRef]
- 918D-UV-OD3R UV Silicon Detector. 2024. Available online: https://www.newport.com/p/918D-UV-OD3R (accessed on 29 February 2024).
- TLC59711 Data Sheet, Product Information and Support. 2024. Available online: https://www.ti.com/product/TLC59711 (accessed on 1 March 2024).
- Polat, U. Improving vision in adult amblyopia by perceptual learning. Proc. Natl. Acad. Sci. USA 2004, 101, 6692–6697. [Google Scholar] [CrossRef]
- Liang, J.; Williams, D.R.; Miller, D.T. Supernormal vision and high-resolution retinal imaging through adaptive optics. J. Opt. Soc. Am. A 1997, 14, 2884–2892. [Google Scholar] [CrossRef] [PubMed]
- Williams, D.R. Rapid photoreceptor mosaic assessment with adaptive optics optical coherence tomography. J. Optom. 2014, 7, 217–227. [Google Scholar] [CrossRef]
- Neitz, J.; Neitz, M. The neuroscience of color vision and its implication. Opt. Photonics News 2011, 22, 18–23. [Google Scholar] [CrossRef]
- Howard, I.P.; Rogers, B.J. Perceiving in Depth: Volume 2 Stereoscopic Vision; Oxford University Press: Oxford, UK, 2012. [Google Scholar] [CrossRef]
- Marcos, S.; Werner, J.S.; Burns, S.A.; Merigan, W.H.; Artal, P.; Atchison, D.A.; Hampson, K.M.; Legras, R.; Lundstrom, L.; Yoon, G.; et al. Influence of adaptive-optics optical coherence tomography (AO-OCT) on clinical-decision making in age-related macular degeneration. Am. J. Ophthalmol. 2017, 179, 126–137. [Google Scholar] [CrossRef]
- Czeisler, C.A.; Allan, J.S.; Strogatz, S.H.; Ronda, J.M.; Sánchez, R.; Ríos, C.D.; Freitag, W.O.; Richardson, G.S.; Kronauer, R.E. Role of human circadian rhythms in the pathophysiology of sleep disorders. Sleep Med. 2000, 1, 19–23. [Google Scholar] [CrossRef]
- Norman, E.; Rosenthal, M.D. Seasonal Affective Disorder: A Description of the Syndrome and Preliminary Findings With Light Therapy. Arch. Gen. Psychiatry 1984, 41, 72–80. [Google Scholar] [CrossRef]
- Berson, E.L. Retinitis pigmentosa and allied diseases: Applications of electroretinographic testing. Int. Ophthalmol. 1981, 4, 7–22. [Google Scholar] [CrossRef] [PubMed]
- Marmor, M.F.; Fulton, A.B.; Holder, G.E.; Miyake, Y.; Brigell, M.; Bach, M. ISCEV Standard for full-field clinical electroretinography (2008 update). Doc. Ophthalmol. 2009, 118, 69–77. [Google Scholar] [CrossRef] [PubMed]











| LED Product Code | Peak Wavelength | Continuous Forward Current | Nominal Luminosity ( = 50 mA) | Package Size | Emission Angle (FW) |
|---|---|---|---|---|---|
| B56L5111P | 470 nm | 50 mA | 25 cd | 5 mm | 15° |
| G58A5111P | 525 nm | 50 mA | 100 cd | ||
| Y5CA5111P | 590 nm | 70 mA | 55 cd | ||
| R5CA5111P | 629 nm | 70 mA | 55 cd |
| LED Product Code | PEAK [nm] | FWHM [nm] |
|---|---|---|
| B56L5111P | 473 | 18 |
| G58A5111P | 531 | 30 |
| Y5CA5111P | 595 | 13 |
| R5CA111P | 630 | 14 |
Disclaimer/Publisher’s Note: The statements, opinions and data contained in all publications are solely those of the individual author(s) and contributor(s) and not of MDPI and/or the editor(s). MDPI and/or the editor(s) disclaim responsibility for any injury to people or property resulting from any ideas, methods, instructions or products referred to in the content. |
© 2024 by the authors. Licensee MDPI, Basel, Switzerland. This article is an open access article distributed under the terms and conditions of the Creative Commons Attribution (CC BY) license (https://creativecommons.org/licenses/by/4.0/).
Share and Cite
Gibertoni, G.; Borghi, G.; Rovati, L. Compact High-Resolution Multi-Wavelength LED Light Source for Eye Stimulation. Electronics 2024, 13, 1127. https://doi.org/10.3390/electronics13061127
Gibertoni G, Borghi G, Rovati L. Compact High-Resolution Multi-Wavelength LED Light Source for Eye Stimulation. Electronics. 2024; 13(6):1127. https://doi.org/10.3390/electronics13061127
Chicago/Turabian StyleGibertoni, Giovanni, Guido Borghi, and Luigi Rovati. 2024. "Compact High-Resolution Multi-Wavelength LED Light Source for Eye Stimulation" Electronics 13, no. 6: 1127. https://doi.org/10.3390/electronics13061127
APA StyleGibertoni, G., Borghi, G., & Rovati, L. (2024). Compact High-Resolution Multi-Wavelength LED Light Source for Eye Stimulation. Electronics, 13(6), 1127. https://doi.org/10.3390/electronics13061127
