A Chinese Short Text Similarity Method Integrating Sentence-Level and Phrase-Level Semantics
Abstract
1. Introduction
- Flexible Integration of External Knowledge: We introduce a methodology that facilitates the utilization of external knowledge, such as Tencent’s 8-million-word corpus and Netease’s embedding corpus, as inputs for Chinese word-level semantic understanding. This methodology offers the flexibility to incorporate domain-specific word embedding libraries based on task requirements.
- Combination of Global and Local Information: By integrating external knowledge with internal attention mechanisms, the methodology effectively combines global semantic information with local contextual relationships. This addresses the limitations of previous methodologies that focused solely on global relationships.
- Task Generalizability: The proposed methodology transcends the confines of short text similarity, extending its application to enhance semantic understanding and recognition accuracy across various NLP tasks. We conduct innovative experiments on Named Entity Recognition (NER), demonstrating remarkable results.
- Extensive Experimental Validation: The proposed methodology undergoes extensive validation on datasets such as MSRA-NER. The results demonstrate not only superior performance in general tasks but also versatility across various language processing scenarios. These findings provide new insights for future NLP research.
2. Related Work
2.1. Pre-Trained Models
2.2. Integration of External Knowledge Bases
- Knowledge Graph Embeddings [22]: Converting KGs into low-dimensional vectors allows neural models to process entity relationships through vector arithmetic, enabling semantic relationship modeling.
- Graph Neural Networks (GNNs) [23]: GNNs aggregate information across graph nodes, with attention mechanisms like Graph Attention Network (GAT) enhancing node representation by focusing on the importance of connections.
- Knowledge-Enhanced Transformer Models [24]: Models like K-BERT incorporate KG embeddings directly, allowing the Transformer architecture to utilize structured external knowledge during both pre-training and fine-tuning, thereby improving tasks such as text classification.
2.3. Applications of External Knowledge in Chinese NLP
- Polysemy and Homophones: Due to frequent ambiguity, models often require additional context to accurately interpret meaning.
- Lexical Scarcity and Conciseness: Chinese language relies on idioms and phrases, making semantic analysis difficult without enhanced segmentation accuracy.
- Lexical Representations: thesaurus like the Tencent’s 8-million-word corpus and NetEase bce embedding model enrich word embeddings for Chinese, which is especially helpful in handling synonyms and reducing semantic interference.
- Knowledge Graph-Based Enhancement: Structured data from Chinese knowledge graphs provides hierarchical relationships, aiding semantic similarity by embedding this information into models for complex relationship handling.
- Contextual Computations: External knowledge supports disambiguation, particularly for polysemy, thereby improving similarity computation accuracy.
2.4. Insights for This Study
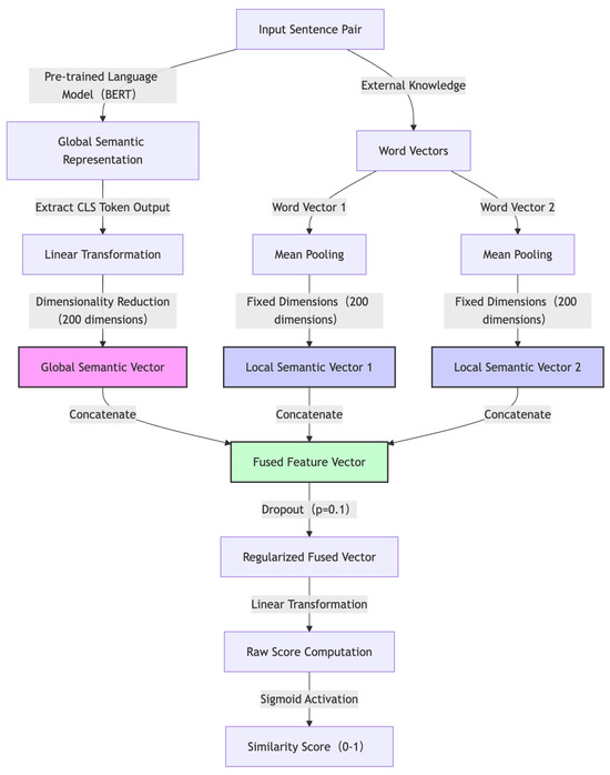
3. Methodology
3.1. Model Design
3.1.1. Pre-Trained Language Models
3.1.2. Integration of External Word Vector Databases
- Input Sentences: using the examples “我手机丢了” and “我想换个手机”, the input consists of two independent text sequences.
- Sentence Segmentation: the sentences are segmented into words, resulting in [“我”, “手机”, “丢”, “了”] and [“我”, “想”, “换”, “个”, “手机”].
- Vector Retrieval: the vector representation of each word is retrieved from an external database. If a vector for a word is unavailable, it is replaced with a zero vector.
- Matrix Construction and Normalization: each word vector is arranged as a row, and all rows are concatenated to form a matrix representation of the sentence. If the matrix has fewer than 50 rows, zero vectors are added to pad it to 50 rows. If it exceeds 50 rows, it is truncated to the first 50 rows.
3.1.3. Feature Fusion Strategy
3.2. Similarity Computation and Optimization
4. Experiments
4.1. Experimental Setup
4.1.1. Dataset Overview
- LCQMC (the dataset can be downloaded from https://www.modelscope.cn/datasets/DAMO_NLP/LCQMC/files, accessed on 13 October 2024) [30]: this is a large-scale Chinese question-matching corpus designed to assess the semantic similarity between two questions. The dataset contains diverse short-text features and covers common question-answering scenarios in daily life, making it highly suitable for short-text similarity tasks.
- BQ (the dataset can be downloaded from https://www.modelscope.cn/datasets/DAMO_NLP/BQ_Corpus, accessed on 13 October 2024)]: derived from a banking question-answering system, this dataset focuses on short-text matching tasks in the financial domain. The BQ dataset has a complex structure involving financial terms and concepts, allowing it to test a model’s adaptability in specialized domains.
- OPPO-xiaobu (the dataset can be downloaded from https://github.com/CLUEbenchmark/FewCLUE/tree/main/datasets/bustm, accessed on 13 October 2024): this dataset, provided by OPPO, consists of real user queries from an intelligent assistant. It is used to evaluate short-text similarity performance in dialogue-based scenarios.
- AFQMC (the dataset can be downloaded from https://www.modelscope.cn/datasets/modelscope/afqmc_small, accessed on 13 October 2024): a financial domain short-text similarity dataset containing 80,000 samples, primarily used to assess performance in matching financial-related queries.
4.1.2. Experimental Environment
- Hardware: the experiments were conducted on a server equipped with an NVIDIA RTX 4090 GPU with 24 GB of memory and 500 GB of storage.
- Operating System: Ubuntu 20.04.
- Python Version: 3.10.13
- Pytorch Version: 2.4.1
- CUDA Version: 12.4
- Development Framework: Python was used for model implementation and training, with PyTorch serving as the deep-learning framework.
- Dependencies: Jieba was utilized for Chinese word segmentation. External knowledge bases such as Tencent’s 8-million-word corpus and NetEase’s word vector library were integrated to enhance the model’s lexical representation capabilities.
- Code: https://github.com/SZJWYF/sts (accessed on 3 November 2024).
4.1.3. Model Selection and Configuration
- BERT-Base-Chinese: a bidirectional encoder model based on the Transformer architecture, used as a baseline model without incorporating external knowledge.
- RoBERTa-Base-Chinese: an optimized version of BERT, with the next-sentence prediction task removed and trained on a larger dataset for improved performance.
- BART-Base-Chinese: a model combining features of BERT and GPT, suitable for generation and summarization tasks.
- ERNIE 2.0: a knowledge-enhanced pre-trained model that integrates knowledge such as entities and concepts.
- The proposed knowledge-enhanced model: built upon pre-trained models, this model integrates Tencent’s 8-million corpus and NetEase bce embedding model, fusing external lexical knowledge with pre-trained models to capture both global and local semantic features of sentences.
4.1.4. Feature Fusion Strategy in Experiments
4.1.5. Experimental Parameters
- Optimization Algorithm: Adam optimizer with an initial learning rate of 1 × 10−5, applying a linear decay strategy to a minimum of 1 × 10−6.
- Batch Size: 64.
- Training Epochs: maximum of 15 epochs, with early stopping applied if no performance improvement is observed on the validation set for five consecutive epochs.
- Loss Function: binary cross-entropy loss.
- Activation Function: Sigmoid function, used to map the output similarity score to a probability between 0 and 1.
4.2. Experimental Design
4.2.1. Pre-Trained Model Comparison
4.2.2. Cross-Dataset Performance Comparison
4.2.3. Comparison of Different External Knowledge Bases
4.2.4. Comparison with Other Advanced Models
4.3. Summary
5. Extended Experiments
5.1. NER
5.2. Experimental Results and Analysis
6. Conclusions
Author Contributions
Funding
Data Availability Statement
Conflicts of Interest
References
- Devlin, J. Bert: Pre-training of deep bidirectional transformers for language understanding. arXiv 2018, arXiv:1810.04805. [Google Scholar]
- Vaswani, A. Attention is all you need. In Proceedings of the 31st Conference on Neural Information Processing Systems (NIPS 2017), Long Beach, CA, USA, 4–9 December 2017. [Google Scholar]
- Petroni, F.; Rocktäschel, T.; Lewis, P.; Bakhtin, A.; Wu, Y.; Miller, A.H.; Riedel, S. Language models as knowledge bases? arXiv 2019, arXiv:1909.01066. [Google Scholar]
- Roberts, A.; Raffel, C.; Shazeer, N. How much knowledge can you pack into the parameters of a language model? arXiv 2020, arXiv:2002.08910. [Google Scholar]
- Velickovic, P.; Cucurull, G.; Casanova, A.; Romero, A.; Lio, P.; Bengio, Y. Graph attention networks. arXiv 2018, arXiv:1710.10903. [Google Scholar]
- Lee, K.; Chang, M.W.; Toutanova, K. Latent retrieval for weakly supervised open domain question answering. arXiv 2019, arXiv:1906.00300. [Google Scholar]
- Wang, H.; Liu, Y.; Zhu, C.; Shou, L.; Gong, M.; Xu, Y.; Zeng, M. Retrieval Enhanced Model for Commonsense Generation. In Proceedings of the Findings of the Association for Computational Linguistics: ACL-IJCNLP 2021, Online Event, 1–6 August 2021; pp. 3056–3062. [Google Scholar]
- Chen, D.; Fisch, A.; Weston, J.; Bordes, A. Reading Wikipedia to answer open-domain questions. In Proceedings of the 55th Annual Meeting of the Association for Computational Linguistics, ACL 2017, Vancouver, BC, Canada, 30 July–4 August 2017; pp. 1870–1879. [Google Scholar]
- Lin, Y.; Han, X.; Xie, R.; Liu, Z.; Sun, M. Knowledge representation learning: A quantitative review. arXiv 2018, arXiv:1812.10901. [Google Scholar]
- Zhou, Y.; Li, C.; Huang, G.; Guo, Q.; Li, H.; Wei, X. A short-text similarity model combining semantic and syntactic information. Electronics 2023, 12, 3126. [Google Scholar] [CrossRef]
- Zhang, Z.; Han, X.; Liu, Z.; Jiang, X.; Sun, M.; Liu, Q. ERNIE: Enhanced Language Representation with Informative Entities. arXiv 2019, arXiv:1905.07129. [Google Scholar]
- Reimers, N.; Gurevych, I. Sentence-BERT: Sentence Embeddings using Siamese BERT-Networks. In Proceedings of the 2019 Conference on Empirical Methods in Natural Language Processing, Hong Kong, China, 3–7 November 2019. [Google Scholar]
- Yang, Z.; Dai, Z.; Yang, Y.; Carbonell, J.; Salakhutdinov, R.; Le, Q.V. XLNet: Generalized Autoregressive Pretraining for Language Understanding. arXiv 2019, arXiv:1906.08237. [Google Scholar]
- Liu, Y.; Ott, M.; Goyal, N.; Du, J.; Joshi, M.; Chen, D.; Levy, O.; Lewis, M.; Zettlemoyer, L.; Stoyanov, V. RoBERTa: A Robustly Optimized BERT Pretraining Approach. arXiv 2019, arXiv:1907.11692. [Google Scholar]
- Lan, Z.; Chen, M.; Goodman, S.; Gimpel, K.; Sharma, P.; Soricut, R. ALBERT: A Lite BERT for Self-supervised Learning of Language Representations. In Proceedings of the International Conference on Learning Representations, New Orleans, LA, USA, 6–9 May 2019. [Google Scholar]
- Lewis, M.; Liu, Y.; Goyal, N.; Ghazvininejad, M.; Mohamed, A.; Levy, O.; Stoyanov, V.; Zettlemoyer, L. BART: Denoising Sequence-to-Sequence Pre-training for Natural Language Generation, Translation, and Comprehension. In Proceedings of the 58th Annual Meeting of the Association for Computational Linguistics, Online, 5–10 July 2020; p. 7871. [Google Scholar]
- Radford, A.; Narasimhan, K.; Salimans, T.; Sutskever, I. Improving Language Understanding by Generative Pre-Training. Available online: https://hayate-lab.com/wp-content/uploads/2023/05/43372bfa750340059ad87ac8e538c53b.pdf (accessed on 1 November 2024).
- Radford, A.; Wu, J.; Child, R.; Luan, D.; Amodei, D.; Sutskever, I. Language models are unsupervised multitask learners. OpenAI Blog 2019, 1, 9. [Google Scholar]
- Brown, T.B.; Mann, B.; Ryder, N.; Subbiah, M.; Kaplan, J.; Dhariwal, P.; Neelakantan, A.; Shyam, P.; Sastry, G.; Askell, A.; et al. Language Models are Few-Shot Learners. arXiv 2020, arXiv:2005.14165. [Google Scholar]
- Bollacker, K.; Evans, C.; Paritosh, P.; Sturge, T.; Taylor, J. Freebase: A collaboratively created graph database for structuring human knowledge. In Proceedings of the 2008 ACM SIGMOD International Conference on Management of Data, Vancouver, BC, Canada, 9–12 June 2008; pp. 1247–1250. [Google Scholar]
- Noy, N.; Gao, Y.; Jain, A.; Narayanan, A.; Patterson, A.; Taylor, J. Industry-scale Knowledge Graphs: Lessons and Challenges: Five diverse technology companies show how it’s done. Queue 2019, 17, 48–75. [Google Scholar] [CrossRef]
- Bordes, A.; Usunier, N.; Garcia-Duran, A.; Weston, J.; Yakhnenko, O. Translating embeddings for modeling multi-relational data. In Proceedings of the Advances in Neural Information Processing Systems 26 (NIPS 2013), Lake Tahoe, NV, USA, 5–8 December 2013. [Google Scholar]
- Kipf, T.N.; Welling, M. Semi-supervised classification with graph convolutional networks. arXiv 2016, arXiv:1609.02907. [Google Scholar]
- Liu, W.; Zhou, P.; Zhao, Z.; Wang, Z.; Ju, Q.; Deng, H.; Wang, P. K-bert: Enabling language representation with knowledge graph. Proc. AAAI Conf. Artif. Intell. 2020, 34, 2901–2908. [Google Scholar] [CrossRef]
- Wang, X.; Gao, T.; Zhu, Z.; Zhang, Z.; Liu, Z.; Li, J.; Tang, J. KEPLER: A unified model for knowledge embedding and pre-trained language representation. Trans. Assoc. Comput. Linguist. 2021, 9, 176–194. [Google Scholar] [CrossRef]
- Zhang, J.; Zhang, H.; Xia, C.; Sun, L. Graph-bert: Only attention is needed for learning graph representations. arXiv 2020, arXiv:2001.05140. [Google Scholar]
- Lyu, B.; Chen, L.; Zhu, S.; Yu, K. Let: Linguistic knowledge enhanced graph transformer for chinese short text matching. Proc. AAAI Conf. Artif. Intell. 2021, 35, 13498–13506. [Google Scholar] [CrossRef]
- Zhang, X.; Guo, C. Research on Multimodal Prediction of E-Commerce Customer Satisfaction Driven by Big Data. Appl. Sci. 2024, 14, 8181. [Google Scholar] [CrossRef]
- Li, Y.; Wu, J.; Luo, X. BERT-CNN based evidence retrieval and aggregation for Chinese legal multi-choice question answering. Neural Comput. Appl. 2024, 36, 5909–5925. [Google Scholar] [CrossRef]
- Liu, X.; Chen, Q.; Deng, C.; Zeng, H.; Chen, J.; Li, D.; Tang, B. Lcqmc: A large-scale chinese question matching corpus. In Proceedings of the 27th International Conference on Computational Linguistics, Santa Fe, NM, USA, 20–26 August 2018; pp. 1952–1962. [Google Scholar]
- Sun, Y.; Wang, S.; Li, Y.; Feng, S.; Tian, H.; Wu, H.; Wang, H. Ernie 2.0: A continual pre-training framework for language understanding. Proc. AAAI Conf. Artif. Intell. 2020, 34, 8968–8975. [Google Scholar] [CrossRef]
- Diao, S.; Bai, J.; Song, Y.; Zhang, T.; Wang, Y. ZEN: Pre-training Chinese text encoder enhanced by n-gram representations. arXiv 2019, arXiv:1911.00720. [Google Scholar]
- Liu, R.; Zhong, Q.; Cui, M.; Mai, H.; Zhang, Q.; Xu, S.; Liu, X.; Du, Y. External Knowledge Enhanced Contrastive Learning for Chinese Short Text Matching. In Proceedings of the 2024 5th International Seminar on Artificial Intelligence, Networking and Information Technology (AINIT), Nanjing, China, 29–31 March 2024; pp. 1436–1440. [Google Scholar]
- Ma, H.; Li, Z.; Guo, H. Using Noise and External Knowledge to Enhance Chinese Pre-trained Model. In Proceedings of the 2022 IEEE 34th International Conference on Tools with Artificial Intelligence (ICTAI), Macao, China, 31 October–2 November 2022; pp. 476–480. [Google Scholar]
- Meng, Y.; Wu, W.; Wang, F.; Li, X.; Nie, P.; Yin, F.; Li, M.; Han, Q.; Sun, X.; Li, J. Glyce: Glyph-vectors for chinese character representations. In Proceedings of the Advances in Neural Information Processing Systems 32 (NeurIPS 2019), Vancouver, BC, Canada, 8–14 December 2019. [Google Scholar]



| Model | Dataset | Without External Knowledge | With External Knowledge (Tencent’s 8-Million-Word Corpus) |
|---|---|---|---|
| BERT-Base-Chinese | LCQMC | 88.13% | 88.66% |
| BERT-Base-Chinese | AFQMC | 72.66% | 74.50% |
| RoBERTa-Base-Chinese | LCQMC | 88.80% | 90.16% |
| RoBERTa-Base-Chinese | AFQMC | 73.3% | 74.56% |
| BART-large-Chinese | LCQMC | 88.73% | 90.11% |
| BART-large-Chinese | AFQMC | 72.84% | 74.68% |
| Model | Dataset | Without External Knowledge | With External Knowledge (Tencent’s 8-Million-Word Corpus) |
|---|---|---|---|
| BERT-Base-Chinese | LCQMC | 88.13% | 88.66% |
| BQ | 84.43% | 85.32% | |
| OPPO-xiaobu | 86.64% | 88.03% | |
| AFQMC | 72.66% | 74.50% |
| Model | Dataset | External Knowledge | Accuracy |
|---|---|---|---|
| BERT-Base-Chinese | AFQMC | None | 72.66% |
| AFQMC | Tencent’s 8-million-word corpus | 73.4% | |
| AFQMC | NetEase bce embedding model | 73.22% |
| Model | LCQMC | BQ |
|---|---|---|
| ERNIE 2.0 Base [31] | 87.9% | 85.0% |
| ERNIE 2.0 Large [31] | 87.9% | 85.2% |
| ZEN [32] | 87.95% | - |
| KECM [33] | 88.91% | 87.62% |
| NEK [34] | 88.15% | 85.08% |
| Ours (BERT-Base-Chinese + Tencent’s 8-million-word corpus) | 90.16% | 85.32% |
| Model | MSRA-NER (F1) | Weibo-NER (F1) |
|---|---|---|
| ERNIE 2.0 Base | 93.8% | - |
| ERNIE 2.0 Large | 95.25% | - |
| ZEN | 95.25% | - |
| Glyce + BERT [35] | 95.54% | 67.6% |
| FLAT | 94.12% | 60.32% |
| NFLAT | 94.55% | 61.94% |
| Ours (BERT-Base-Chinese + Tencent’s 8-million-word corpus) | 95.74% | 70.39% |
Disclaimer/Publisher’s Note: The statements, opinions and data contained in all publications are solely those of the individual author(s) and contributor(s) and not of MDPI and/or the editor(s). MDPI and/or the editor(s) disclaim responsibility for any injury to people or property resulting from any ideas, methods, instructions or products referred to in the content. |
© 2024 by the authors. Licensee MDPI, Basel, Switzerland. This article is an open access article distributed under the terms and conditions of the Creative Commons Attribution (CC BY) license (https://creativecommons.org/licenses/by/4.0/).
Share and Cite
Shen, Z.; Xiao, Z. A Chinese Short Text Similarity Method Integrating Sentence-Level and Phrase-Level Semantics. Electronics 2024, 13, 4868. https://doi.org/10.3390/electronics13244868
Shen Z, Xiao Z. A Chinese Short Text Similarity Method Integrating Sentence-Level and Phrase-Level Semantics. Electronics. 2024; 13(24):4868. https://doi.org/10.3390/electronics13244868
Chicago/Turabian StyleShen, Zhenji, and Zhiyong Xiao. 2024. "A Chinese Short Text Similarity Method Integrating Sentence-Level and Phrase-Level Semantics" Electronics 13, no. 24: 4868. https://doi.org/10.3390/electronics13244868
APA StyleShen, Z., & Xiao, Z. (2024). A Chinese Short Text Similarity Method Integrating Sentence-Level and Phrase-Level Semantics. Electronics, 13(24), 4868. https://doi.org/10.3390/electronics13244868

