Selected Aspects of Positioning with the GNSS Galileo
Abstract
1. Introduction
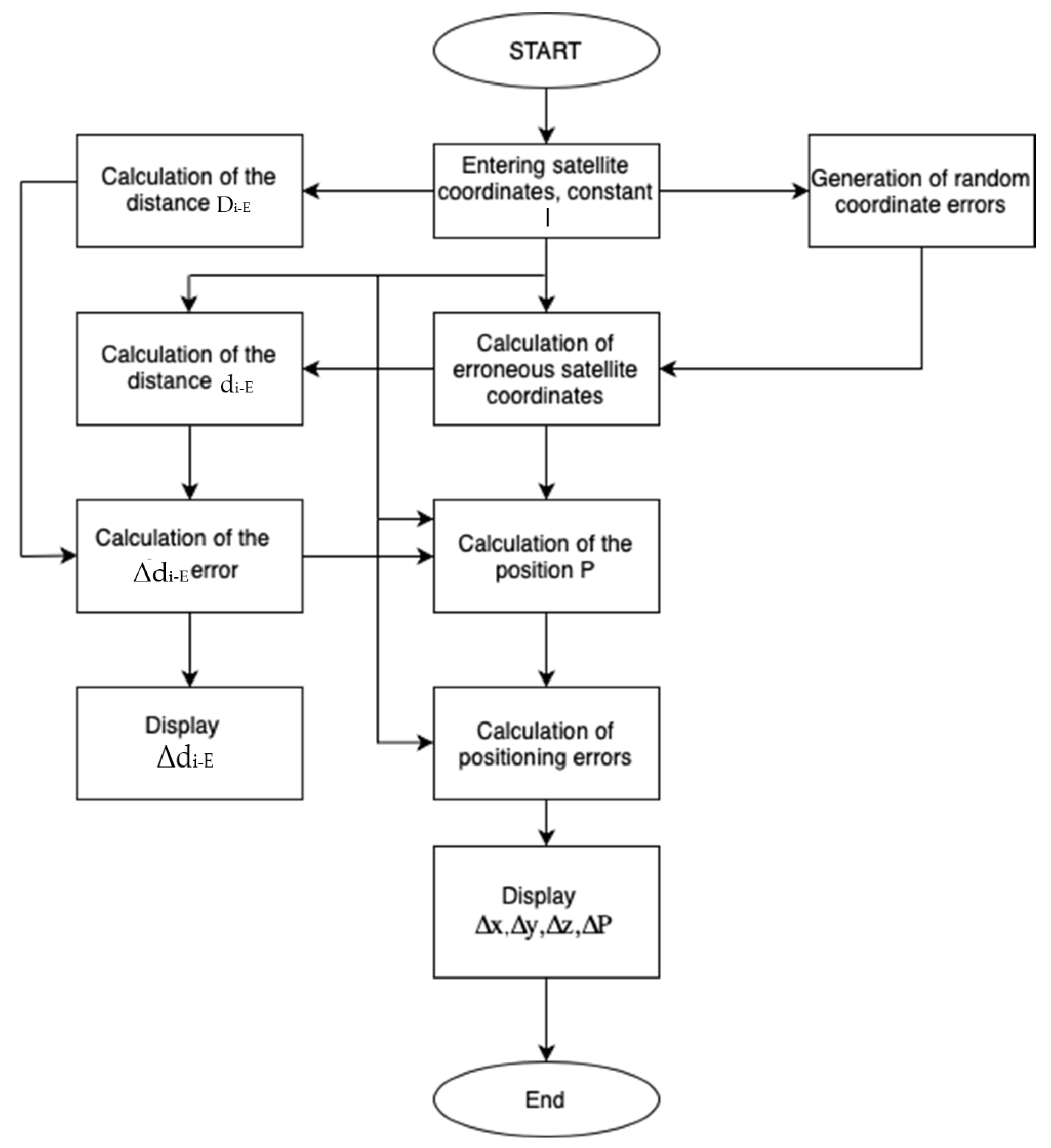
2. Materials and Methods
2.1. Selecting the Location of the User’s GNSS Galileo Receiver and Satellites
- x, y, z is the location of user’s P,
- xi, yi, zi are the coordinates of the satellite,
- di–E is the distance from the user’s receiver to satellites,
- τi is the time that is proportional to the distance of the satellite from the user’s receiver,
- t is the shift of the receiver’s and satellite’s time bases,
- b is the distance proportional to the shift of the time bases of the receiver and the satellite.
2.2. Algorithms for Determining the Coordinates of the Receiver
- x1, y1, z1 are the coordinates of GALILEO E26,
- x2, y2, z2 are the coordinates of GALILEO E24,
- x3, y3, z3 are the coordinates of GALILEO E9,
- x4, y4, z4 are the coordinates of GALILEO E19,
- x, y, z are the coordinates of the receiver of the Galileo system user,
- b is the shift of the user’s receiver time base converted to distance.
3. Results and Discussion
4. Conclusions
Author Contributions
Funding
Institutional Review Board Statement
Informed Consent Statement
Data Availability Statement
Conflicts of Interest
References
- Hein, G.W. Status, Perspectives and Trends of Satellite Navigation. Satell. Navig. 2020, 1, 22. [Google Scholar] [CrossRef] [PubMed]
- Švehla, D. Geometrical Theory of Satellite Orbits and Gravity Field; Springer: Berlin/Heidelberg, Germany, 2018. [Google Scholar]
- Michalski, A.; Czajewski, J. Instrumentatio Nnotes-The Accuracy of the Global Positioning Systems. IEEE Instrum. Meas. Mag. 2004, 7, 56–60. [Google Scholar] [CrossRef]
- Kong, T.; Ma, L.; Ai, G. Research on Improving Satellite Positioning Precision Based on Multi-Frequency Navigation Signals. Sensors 2022, 22, 4210. [Google Scholar] [CrossRef] [PubMed]
- Rychlicki, M.; Kasprzyk, Z.; Rosiński, A. Analysis of Accuracy and Reliability of Different Types of GPS Receivers. Sensors 2020, 20, 6498. [Google Scholar] [CrossRef]
- Li, T.; Zhang, H.; Gao, Z.; Chen, Q.; Niu, X. High-Accuracy Positioning in Urban Environments Using Single-Frequency Multi-GNSS RTK/MEMS-IMU Integration. Remote Sens. 2018, 10, 205. [Google Scholar] [CrossRef]
- Li, X.; Gou, H.; Li, X.; Shen, Z.; Lyu, H.; Zhou, Y.; Wang, H.; Zhang, Q. Performance Analysis of Frequency-Mixed PPP-RTK Using Low-Cost GNSS Chipset with Different Antenna Configurations. Satell. Navig. 2023, 4, 26. [Google Scholar] [CrossRef]
- Wang, J.; Li, Q.; Liu, R. Improvement of Positioning Accuracy with GNSS Using User Range Accuracy and Posterior Variance Model. In Proceedings of the Satellite Division’s International Technical Meeting 2019, Miami, FL, USA, 16–20 September 2019. [Google Scholar] [CrossRef]
- Ferre, R.M.; Richter, P.; Falletti, E.; De La Fuente, A.; Lohan, E.S. A Survey on Coping with Intentional Interference in Satellite Navigation for Manned and Unmanned Aircraft. IEEE Commun. Surv. Tutor. 2020, 22, 249–291. [Google Scholar] [CrossRef]
- Qiao, J.; Lu, Z.; Lin, B.; Song, J.; Xiao, Z.; Wang, Z.; Li, B. A Survey of GNSS Interference Monitoring Technologies. Front. Phys. 2023, 11, 1133316. [Google Scholar] [CrossRef]
- Morrison, A.; Sokolova, N.; Gerrard, N.; Rødningsby, A.; Rost, C.; Ruotsalainen, L. Radio-Frequency Interference Considerations for Utility of the Galileo E6 Signal Based on Long-Term Monitoring by ARFIDAAS. Navig. J. Inst. Navig. 2023, 70, navi.560. [Google Scholar] [CrossRef]
- Dutta, P.; Halder, T.; Banerjee, S.; Basak, A.; Nanda, S.; Chakravarty, D. Analysis of Jamming and Anti Jamming Techniques for Galileo GNSS. Mater. Today Proc. 2022, 58, 489–495. [Google Scholar] [CrossRef]
- Arribas, J.; Vilà-Valls, J.; Ramos, A.L.L.; Fernández-Prades, C.; Closas, P. Air Traffic Control Radar Interference 505Event in the Galileo E6 Band: Detection and Localization. Navig. J. Inst. Navig. 2019, 66, 505–522. [Google Scholar] [CrossRef]
- Zhang, J.; Lohan, E.S. Effect of Narrowband Interference on Galileo E1 Signal Receiver Performance. Int. J. Navig. Obs. 2011, 2011, 959871. [Google Scholar] [CrossRef]
- Bahadur, B. Real-Time Single-Frequency Precise Positioning with Galileo Satellites. J. Navig. 2021, 75, 124–140. [Google Scholar] [CrossRef]
- Liu, T.; Chen, Q.; Geng, T.; Jiang, W.; Chen, H.; Zhang, W. The Benefit of Galileo E6 Signals and Their Application in the Real-Time Instantaneous Decimeter-Level Precise Point Positioning with Ambiguity Resolution. Adv. Space Res. 2022, 69, 3319–3332. [Google Scholar] [CrossRef]
- Yalvaç, S. Investigating the Historical Development of Accuracy and Precision of Galileo by Means of Relative GNSS Analysis Technique. Earth Sci. Inform. 2021, 14, 193–200. [Google Scholar] [CrossRef]
- Fernández-Hernández, I.; Chamorro-Moreno, A.; Cancela-Diaz, S.; Calle-Calle, J.D.; Zoccarato, P.; Blonski, D.; Senni, T.; De Blas, F.J.; Hernández, C.; Simón, J.; et al. Galileo High Accuracy Service: Initial Definition and Performance. GPS Solut. 2022, 26, 65. [Google Scholar] [CrossRef]
- De Blas, F.J.; Vázquez, J.L.; Ramos-Hernández, C.; Ostolaza, J.; Lagrasta, S.; Fernández-Hernández, I.; Blonski, D. The Galileo High Accuracy Service (HAS): A Pioneer Free-of-Charge Global Precise Positioning Service. In Proceedings of the Satellite Division’s International Technical Meeting, Denver, CO, USA, 11–15 September 2023. [Google Scholar] [CrossRef]
- Luo, X.; Schaufler, S.; Branzanti, M.; Chen, J. Assessing the Benefits of Galileo to High-Precision GNSS Positioning–RTK, PPP and Post-Processing. Adv. Space Res. 2021, 68, 4916–4931. [Google Scholar] [CrossRef]
- Martini, I.; Susi, M.; Cucchi, L.; Fernandez-Hernandez, I. Galileo high accuracy service performance and anomaly mitigation capabilities. GPS Solut. 2024, 28, 25. [Google Scholar] [CrossRef]
- Averyanova, Y.; Kutsenko, O.; Konin, V. Interference Suppression at Cooperative Use of GPS, GLONASS, GALILEO, BEIDOU. In Proceedings of the 2020 IEEE Ukrainian Microwave Week (UkrMW), Kharkiv, Ukraine, 21–25 September 2020. [Google Scholar] [CrossRef]
- Islam, S.; Bhuiyan, M.Z.H.; Thombre, S.; Kaasalainen, S. Combating Single-Frequency Jamming through a Multi-Frequency, Multi-Constellation Software Receiver: A Case Study for Maritime Navigation in the Gulf of Finland. Sensors 2022, 22, 2294. [Google Scholar] [CrossRef]
- Zalewski, P.; Bilewski, M. GNSS Measurements Model in Ship Handling Simulators. IEEE Access 2019, 7, 76428–76437. [Google Scholar] [CrossRef]
- Garcia-Fernandez, M.; Hoyas-Ester, I.; Lopez-Cruces, A.; Siutkowska, M.; Banqué-Casanovas, X. Accuracy in WiFi Access Point Position Estimation Using Round Trip Time. Sensors 2021, 21, 3828. [Google Scholar] [CrossRef]
- Awnage, J.L.; Grafarend, E.W. Solving Algebraic Computational Problems in Geodesy and Geoinformatics; Kap. 9.2, Ranging by Global Positioning System; Springer: Berlin/Heidelberg, Germany, 2004; pp. 107–116. ISBN 3-540-23425-X. [Google Scholar]
- Džunda, M.; Hrban, A. Accuracy of the Passive Tracking Systems. In Proceedings of the 12th International Conference on Microwaves and Radar. MIKON-98, Conference Proceedings (IEEE Cat. No.98EX195), Krakow, Poland, 20–22 May 1998. [Google Scholar] [CrossRef]
- Džunda, M.; Kotianová, N.; Dzurovčin, P.; Szabo, S.; Jenčová, E.; Vajdová, I.; Koščák, P.; Liptáková, D.; Hanák, P. Selected Aspects of Using the Telemetry Method in Synthesis of RelNav System for Air Traffic Control. Int. J. Environ. Res. Public Health 2020, 17, 213. [Google Scholar] [CrossRef]















| Name | X, m | Y, m | Z, m |
|---|---|---|---|
| GSAT0203 (E26) | 3,377,247.0 | 28,079,223.0 | 8,771,714.0 |
| GSAT0205 (E24) | 21,180,560.0 | −20,423,644.0 | 3,104,781.0 |
| GSAT0209 (E9) | 20,007,875.0 | −9,754,554.0 | 19,510,975.0 |
| GSAT0210 E1 | 9,391,888.0 | 14,368,898.0 | 24,119,456.0 |
| ARP KSC +300.0 m | 3,934,235.0 | 1,529,238.0 | 4,766,291.0 |
| Name | ΔX, (m) | ΔY, (m) |
|---|---|---|
| −1.86 × 10−8 | −8.64 × 10−9 | |
| , m2 | 0.0 | 0.0 |
| Name | X, m | Y, m | Z, m |
|---|---|---|---|
| GSAT0203 (E26) | 10,379,917.0 | 21,718,209.0 | 17,229,827.0 |
| GSAT0205 (E24) | 11,532,457.0 | 11,532,457.0 | 12,223,933.0 |
| GSAT0209 (E9) | 20,231,485.0 | 20,231,485.0 | 12,113,692.0 |
| GSAT0210 (E1) | 12,293,393.0 | 17,140,283.0 | 20,762,710.0 |
| ARP KSC + 300.0 m | 3,934,235.0 | 1,529,238.0 | 4,766,291.0 |
| Name | ∆X, m | ∆Y, m | ∆Z, m |
|---|---|---|---|
| m∆,m | −6.5192 × 10−9 | −2.5611 × 10−9 | 9.3132 × 10−10 |
| σ2∆, m2 | 0.0 | 0.0 | 0.0 |
| Name | X, m | Y, m | Z, m |
|---|---|---|---|
| GSAT0203 (E26) | 15,808,595.0 | 15,954,099.0 | 19,285,449.0 |
| GSAT0205 (E24) | 2,328,508.0 | 25,483,057.0 | 14,835,096.0 |
| GSAT0209 (E9) | 12,821,768.0 | 24,872,048.0 | 9,673,128.0 |
| GSAT0210 (E1) | 18,217,144.0 | 13,516,486.0 | 19,013,602.0 |
| ARP KSC + 300.0 m | 3,934,235.0 | 1,529,238.0 | 4,766,291.0 |
| Name | ∆X, m | ∆Y, m | ∆Z, m |
|---|---|---|---|
| m∆,m | −1.30 × 10−8 | −3.80 × 10−8 | −2.60 × 10−8 |
| σ2∆, m2 | 0.0 | 0.0 | 0.0 |
| Variant No. | m∆P, m | σ2∆P, m2 | m∆X, m | m∆Y, m | m∆Z, m | |||||
|---|---|---|---|---|---|---|---|---|---|---|
| l = 0.0 | l = 0.1 | l = 0.0 | l = 0.1 | l = 0.0 | l = 0.1 | l = 0.0 | l = 0.1 | l = 0.0 | l = 0.1 | |
| 1. | 1.9 × 10−8 | 1.69 | 2.7 × 10−46 | 1.22 | −1.8 × 10−8 | −0.15 | −8.6 × 10−9 | 0.063 | 1.8 × 10−9 | −0.024 |
| 2. | 7.0 × 10−9 | 0.72 | 2.4 × 10−46 | 0.12 | −6.5 × 10−9 | −0.014 | −2.5 × 10−9 | −0.009 | 9.3 × 10−10 | −0.004 |
| 3. | 4.8 × 10−8 | 2.09 | 1.9 × 10−44 | 2.18 | −1.3 × 10−8 | 0.035 | −3.8 × 10−8 | 0.074 | −2.6 × 10−8 | 0.033 |
| Variant No. | l = 0.1 | |||
|---|---|---|---|---|
| ∆Xmax, m | ∆Ymax, m | ∆Zmax, m | ∆Pmax, m | |
| 1. | 5.2 | 2.04 | −1.5 | 5.9 |
| 2. | −1.8 | 1.1 | 1.5 | 2.2 |
| 3. | 7.8 | −6.3 | −4.2 | 7.8 |
Disclaimer/Publisher’s Note: The statements, opinions and data contained in all publications are solely those of the individual author(s) and contributor(s) and not of MDPI and/or the editor(s). MDPI and/or the editor(s) disclaim responsibility for any injury to people or property resulting from any ideas, methods, instructions or products referred to in the content. |
© 2024 by the authors. Licensee MDPI, Basel, Switzerland. This article is an open access article distributed under the terms and conditions of the Creative Commons Attribution (CC BY) license (https://creativecommons.org/licenses/by/4.0/).
Share and Cite
Džunda, M.; Čikovský, S.; Melníková, L. Selected Aspects of Positioning with the GNSS Galileo. Electronics 2024, 13, 4769. https://doi.org/10.3390/electronics13234769
Džunda M, Čikovský S, Melníková L. Selected Aspects of Positioning with the GNSS Galileo. Electronics. 2024; 13(23):4769. https://doi.org/10.3390/electronics13234769
Chicago/Turabian StyleDžunda, Milan, Sebastián Čikovský, and Lucia Melníková. 2024. "Selected Aspects of Positioning with the GNSS Galileo" Electronics 13, no. 23: 4769. https://doi.org/10.3390/electronics13234769
APA StyleDžunda, M., Čikovský, S., & Melníková, L. (2024). Selected Aspects of Positioning with the GNSS Galileo. Electronics, 13(23), 4769. https://doi.org/10.3390/electronics13234769

