A Novel Hybrid Intelligent Approach to Assess Blasting-Induced Overbreak Incorporating Geological Conditions in Different Tunnel Sections
Abstract
1. Introduction
2. Materials and Methods
2.1. Machine Learning Predictions of Blasting-Induced Overbreak
2.2. Data Description
2.3. Introduction to Machine Learning Algorithms
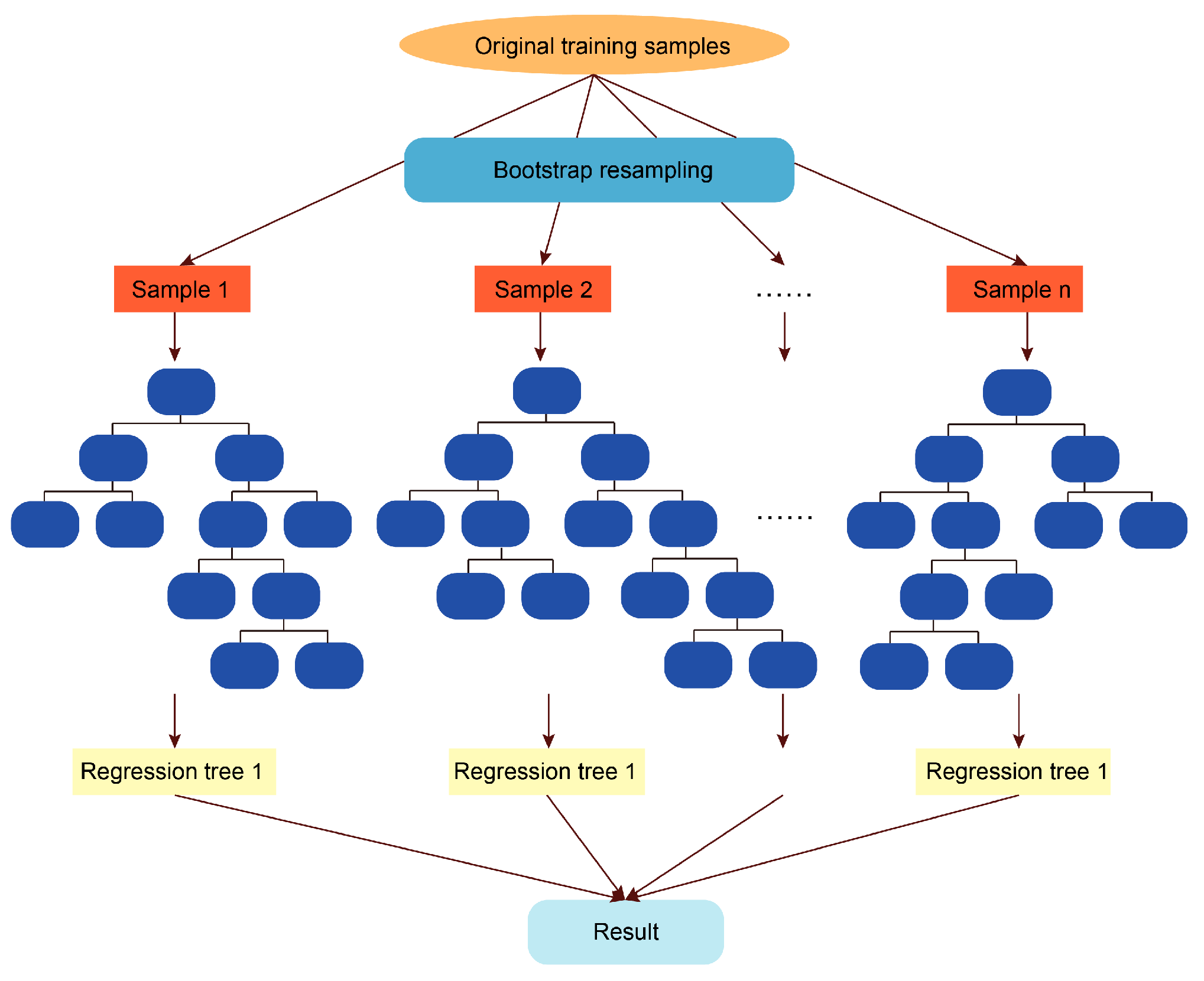
2.3.1. Random Forest
2.3.2. Gaussian Process
2.3.3. SVM
2.3.4. BP Neural Network
2.3.5. Whale Optimization Algorithm
2.4. Comparison of Evaluation and Prediction Models
2.4.1. Generalization and Cross-Validation
2.4.2. Prediction Performance Evaluation Metrics
2.4.3. Initial Parameter Configuration
3. Experimental Results
3.1. Loss Function
3.2. Performance of Each WOA Machine Learning Model
3.3. Quantifying the Impact of Input Parameters on Overbreak
4. Discussion
5. Conclusions
Author Contributions
Funding
Data Availability Statement
Conflicts of Interest
References
- Li, X.; Liu, K.; Sha, Y.; Yang, J.; Hong, Z. Experimental and numerical investigation on rock fracturing in tunnel contour blasting under initial stress. Int. J. Impact Eng. 2024, 185, 104844. [Google Scholar] [CrossRef]
- Cui, J.; Yang, Z.; Azzam, R. Field measurement and numerical study on the effects of under-excavation and overbreak on ultra-deep foundation pit in coastal area. J. Mar. Sci. Eng. 2023, 11, 219. [Google Scholar] [CrossRef]
- Liu, X.; Tao, T.; Tian, X.; Lou, Q.; Xie, C. Layout method and numerical simulation study of reduced-hole blasting in large-section tunnels. Front. Earth Sci. 2022, 10, 976419. [Google Scholar] [CrossRef]
- Jang, H.; Kawamura, Y.; Shinji, U. An empirical approach of overbreak resistance factor for tunnel blasting. Tunn. Undergr. Space Technol. 2019, 92, 103060. [Google Scholar] [CrossRef]
- He, B.; Jahed Armaghani, D.; Lai, S.H. Assessment of tunnel blasting-induced overbreak: A novel metaheuristic-based random forest approach. Tunn. Undergr. Space Technol. 2023, 133, 104979. [Google Scholar] [CrossRef]
- Li, C.; Zhou, J. Prediction and optimization of adverse responses for a highway tunnel after blasting excavation using a novel hybrid multi-objective intelligent model. Transp. Geotech. 2024, 45, 101228. [Google Scholar] [CrossRef]
- L’heureux, A.; Grolinger, K.; Elyamany, H.F.; Capretz, M.A. Machine learning with big data: Challenges and approaches. IEEE Access. 2017, 5, 7776–7797. [Google Scholar] [CrossRef]
- Neto, M.P.; Paulovich, F.V. Explainable matrix-visualization for global and local interpretability of random forest classification ensembles. IEEE Trans. Vis. Comput. Graph. 2020, 27, 1427–1437. [Google Scholar] [CrossRef]
- Mohammadi, M.; Hossaini, M.F.; Mirzapour, B.; Hajiantilaki, N. Use of fuzzy set theory for minimizing overbreak in underground blasting operations—A case study of Alborz Tunnel, Iran. Int. J. Mining. Sci. Technol. 2015, 25, 439–445. [Google Scholar] [CrossRef]
- Wu, B.; Sun, W.; Meng, G. Sensitivity Analysis of Influencing Factors of Karst Tunnel Construction Based on Orthogonal Tests and a Random Forest Algorithm. Appl. Sci. 2024, 14, 2079. [Google Scholar] [CrossRef]
- Hong, Z.; Tao, M.; Liu, L.; Zhao, M.; Wu, C. An intelligent approach for predicting overbreak in underground blasting operation based on an optimized XGBoost model. Eng. Appl. Artif. Intell. 2023, 126, 107097. [Google Scholar] [CrossRef]
- Kwak, Y.; Huh, J.H.; Jang, C. Development of a model predictive control framework through real-time building energy management system data. Appl. Energy. 2015, 155, 1–13. [Google Scholar] [CrossRef]
- Koopialipoor, M.; Ghaleini, E.N.; Tootoonchi, H.; Jahed Armaghani, D.; Haghighi, M.; Hedayat, A. Developing a new intelligent technique to predict overbreak in tunnels using an artificial bee colony-based ANN. Environ. Earth Sci. 2019, 78, 165. [Google Scholar] [CrossRef]
- Liu, Y.; Li, A.; Dai, F.; Jiang, R.; Liu, Y.; Chen, R. An AI-powered approach to improving tunnel blast performance considering geological conditions. Tunn. Undergr. Space Technol. 2024, 144, 105508. [Google Scholar] [CrossRef]
- Antoniadis, A.; Lambert-Lacroix, S.; Poggi, J.M. Random forests for global sensitivity analysis: A selective review. Reliab. Eng. Syst. Saf. 2021, 206, 107312. [Google Scholar] [CrossRef]
- Joshi, G.; Walambe, R.; Kotecha, K. A review on explainability in multimodal deep neural nets. IEEE Access. 2021, 9, 59800–59821. [Google Scholar] [CrossRef]
- Wang, S.; Jin, S.; Bai, D.; Fan, Y.; Shi, H.; Fernandez, C. A critical review of improved deep learning methods for the remaining useful life prediction of lithium-ion batteries. Energy Rep. 2021, 7, 5562–5574. [Google Scholar] [CrossRef]
- Zhang, W. Research on Blasthole Image Recognition Algorithms and Optimization of Smooth Blasting Parameters of Rock Tunnel. Ph.D. Dissertation, Shandong University, Jinan, China, 2019. [Google Scholar] [CrossRef]
- Chun, P.J.; Hayashi, S. Development of a concrete floating and delamination detection system using infrared thermography. IEEE/ASME Trans. Mechatron. 2021, 26, 2835–2844. [Google Scholar] [CrossRef]
- Lee, J.; Wang, W.; Harrou, F.; Sun, Y. Reliable solar irradiance prediction using ensemble learning-based models: A comparative study. Energy Convers. Manag. 2020, 208, 112582. [Google Scholar] [CrossRef]
- Kotsiantis, S. Combining bagging, boosting, rotation forest and random subspace methods. Artif. Intell. Rev. 2011, 35, 223–240. [Google Scholar] [CrossRef]
- Evangelisti, G.; Hirche, S. Data-driven momentum observers with physically consistent Gaussian processes. IEEE Trans. Robot. 2024, 40, 1938–1951. [Google Scholar] [CrossRef]
- Dibike, Y.B.; Velickov, S.; Solomatine, D.; Abbott, M.B. Model induction with support vector machines: Introduction and applications. J. Comput. Civ. Eng. 2001, 15, 208–216. [Google Scholar] [CrossRef]
- Chen, J.H.; Ong, C.F.; Zheng, L.; Hsu, S.C. Forecasting spatial dynamics of the housing market using support vector machine. Int. J. Strateg. Prop. Manag. 2017, 21, 273–283. [Google Scholar] [CrossRef]
- Gao, X.; Huang, T.; Wang, Z.; Xiao, M. Exploiting a modified gray model in back propagation neural networks for enhanced forecasting. Cogn. Comput. 2014, 6, 331–337. [Google Scholar] [CrossRef]
- Chakraborty, S.; Sharma, S.; Saha, A.K.; Saha, A. A novel improved whale optimization algorithm to solve numerical optimization and real-world applications. Artif. Intell. Rev. 2022, 55, 4605–4716. [Google Scholar] [CrossRef]
- Abdel-Basset, M.; Mohamed, R.; Sallam, K.M.; Chakrabortty, R.K.; Ryan, M.J. An efficient-assembler whale optimization algorithm for DNA fragment assembly problem: Analysis and validations. IEEE Access. 2020, 8, 222144–222167. [Google Scholar] [CrossRef]
- Gharehchopogh, F.S.; Gholizadeh, H. A comprehensive survey: Whale Optimization Algorithm and its applications. Swarm Evol. Comput. 2019, 48, 1–24. [Google Scholar] [CrossRef]
- Hassan, A.A.; Abdullah, S.; Zamli, K.Z.; Razali, R. Combinatorial test suites generation strategy utilizing the whale optimization algorithm. IEEE Access 2020, 8, 192288–192303. [Google Scholar] [CrossRef]
- Zhang, Z.H.; Guo, F.; Xu, Z.; Yang, X.Y.; Wu, K.Z. On retrieving the chromium and zinc concentrations in the arable soil by the hyperspectral reflectance based on the deep forest. Ecol. Indic. 2022, 144, 109440. [Google Scholar] [CrossRef]
- Wu, X.; Manton, J.H.; Aickelin, U.; Zhu, J. On the generalization for transfer learning: An information-theoretic analysis. IEEE Trans. Inf. Theory. 2024, 70, 7089–7124. [Google Scholar] [CrossRef]
- Zhang, Y.; Wang, S.; Ji, G. A comprehensive survey on particle swarm optimization algorithm and its applications. Math. Probl. Eng. 2015, 2015, 931256. [Google Scholar] [CrossRef]
- Linardatos, P.; Papastefanopoulos, V.; Kotsiantis, S. Explainable AI: A review of machine learning interpretability methods. Entropy 2021, 23, 18. [Google Scholar] [CrossRef] [PubMed]
- Kim, Y.; Kim, Y. Explainable heat-related mortality with random forest and SHapley Additive exPlanations (SHAP) models. Sustain. Cities Soc. 2022, 79, 103677. [Google Scholar] [CrossRef]
- Bifarin, O.O. Interpretable machine learning with tree-based SHapley Additive exPlanations: Application to metabolomics datasets for binary classification. PLoS ONE 2023, 18, e0284315. [Google Scholar] [CrossRef]









| Research | Method | Number of Inputs | Number of Outputs | Regression Metrics |
|---|---|---|---|---|
| [5] | RF-GWO, RF-WOA, RF-TSA | 7 | 1 | , RMSE, VAF, A-20index |
| [6] | MOGJO-SVR | 11 | 4 | , RMSE |
| [9] | FST | 9 | 1 | , RMSE |
| [11] | BO-RF, BO-SVM, BO-XGBOOST | 8 | 1 | , RMSE, MAE |
| [13] | ANN-ABC | 8 | 1 | , RMSE |
| [18] | PSO-DBP | 12 | 4 | / |
| [14] | MLP-PSO, MLP-WOA, MLP-AOA | 12 | 4 | , MSE, MAE |
| Parameter | Mean | Variance | Standard Deviation | Max | Min |
|---|---|---|---|---|---|
| (MPa) | 43.64 | 54.48 | 7.38 | 53.60 | 31.70 |
| 3.46 | 0.25 | 0.50 | 4.00 | 3.00 | |
| 0.69 | 0.06 | 0.25 | 1.00 | 0.30 | |
| (m) | 93.19 | 323.28 | 17.98 | 148.00 | 62.00 |
| 51.27 | 46.03 | 6.78 | 68.00 | 43.00 | |
| (cm) | 65.44 | 3.97 | 1.99 | 68.30 | 60.50 |
| (cm) | 129.25 | 13.69 | 3.70 | 136.60 | 120.90 |
| (cm) | 69.52 | 4.30 | 2.07 | 72.60 | 65.10 |
| (kg) | 41.39 | 9.23 | 3.04 | 45.00 | 37.50 |
| 0.32 | 0.09 | 0.31 | 1.00 | 0.15 | |
| (kg) | 3.26 | 0.20 | 0.45 | 3.90 | 2.40 |
| (kg/m) | 0.18 | 0.0015 | 0.04 | 0.23 | 0.15 |
| ) | 5.30 | 3.80 | 1.95 | 9.50 | 2.90 |
| Parameter | Mean | Variance | Standard Deviation | Max | Min |
|---|---|---|---|---|---|
| (MPa) | 43.44 | 53.81 | 7.34 | 53.60 | 31.70 |
| 3.47 | 0.25 | 0.50 | 4.00 | 3.00 | |
| 0.74 | 0.04 | 0.20 | 1.00 | 0.30 | |
| (m) | 92.74 | 320.74 | 17.91 | 148.00 | 62.00 |
| 91.38 | 171.90 | 13.11 | 113.00 | 74.00 | |
| (cm) | 55.09 | 6.64 | 2.58 | 57.80 | 48.60 |
| (cm) | 83.44 | 51.53 | 7.18 | 92.40 | 68.80 |
| (cm) | 83.26 | 35.98 | 6.00 | 93.20 | 71.80 |
| (kg) | 180.30 | 70.77 | 8.41 | 189.30 | 166.20 |
| 0.78 | 0.12 | 0.35 | 1.00 | 0.23 | |
| (kg) | 3.17 | 0.20 | 0.45 | 3.90 | 2.40 |
| (kg/m) | 0.25 | 0.0017 | 0.04 | 0.30 | 0.20 |
| ) | 2.57 | 0.59 | 0.77 | 4.10 | 1.50 |
| Training Set | Testing Set | |||||||
|---|---|---|---|---|---|---|---|---|
| RF | GP | SVM | BP | RF | GP | SVM | BP | |
| 0.982 | 0.967 | 0.996 | 0.987 | 0.768 | 0.423 | 0.816 | 0.815 | |
| VAF | 98.36% | 96.74% | 100% | 98.69% | 77.78% | 44.49% | 87.75% | 82.52% |
| RMSE | 0.210 | 0.362 | 0.004 | 0.230 | 0.831 | 1.311 | 0.659 | 0.742 |
| Training Set | Testing Set | |||||||
|---|---|---|---|---|---|---|---|---|
| RF | GP | SVM | BP | RF | GP | SVM | BP | |
| 0.962 | 0.939 | 0.999 | 0.966 | 0.794 | 0.696 | 0.847 | 0.789 | |
| VAF | 96.24% | 93.87% | 99.99% | 96.63% | 80.09% | 74.43% | 83.24% | 88.56% |
| RMSE | 0.154 | 0.194 | 0.007 | 0.145 | 0.311 | 0.378 | 0.268 | 0.315 |
Disclaimer/Publisher’s Note: The statements, opinions and data contained in all publications are solely those of the individual author(s) and contributor(s) and not of MDPI and/or the editor(s). MDPI and/or the editor(s) disclaim responsibility for any injury to people or property resulting from any ideas, methods, instructions or products referred to in the content. |
© 2024 by the authors. Licensee MDPI, Basel, Switzerland. This article is an open access article distributed under the terms and conditions of the Creative Commons Attribution (CC BY) license (https://creativecommons.org/licenses/by/4.0/).
Share and Cite
Yuan, J.; Wang, Q.; Wang, J.; Fan, Y.; Jiao, W.; Li, A. A Novel Hybrid Intelligent Approach to Assess Blasting-Induced Overbreak Incorporating Geological Conditions in Different Tunnel Sections. Electronics 2024, 13, 4755. https://doi.org/10.3390/electronics13234755
Yuan J, Wang Q, Wang J, Fan Y, Jiao W, Li A. A Novel Hybrid Intelligent Approach to Assess Blasting-Induced Overbreak Incorporating Geological Conditions in Different Tunnel Sections. Electronics. 2024; 13(23):4755. https://doi.org/10.3390/electronics13234755
Chicago/Turabian StyleYuan, Jiang, Qing Wang, Jianglu Wang, Yongqiang Fan, Weining Jiao, and Ang Li. 2024. "A Novel Hybrid Intelligent Approach to Assess Blasting-Induced Overbreak Incorporating Geological Conditions in Different Tunnel Sections" Electronics 13, no. 23: 4755. https://doi.org/10.3390/electronics13234755
APA StyleYuan, J., Wang, Q., Wang, J., Fan, Y., Jiao, W., & Li, A. (2024). A Novel Hybrid Intelligent Approach to Assess Blasting-Induced Overbreak Incorporating Geological Conditions in Different Tunnel Sections. Electronics, 13(23), 4755. https://doi.org/10.3390/electronics13234755
