Indoor Positioning Method by CNN-LSTM of Continuous Received Signal Strength Indicator
Abstract
1. Introduction
- The proposed method improves on our previous study by introducing the CNN-LSTM model that uses continuous RSSIs to enhance robustness against signal distortions due to penetration loss and MPI;
- In contrast to fingerprinting-based methods, the proposed approach enables indoor positioning across different areas, even in locations where signals have not been previously collected;
- The proximity technique in the proposed method helps to preserve the positioning accuracy even if strong signals from a nearby transmitter significantly distort other signals.
2. Related Works
2.1. Log-Distance Path-Loss Model
2.2. Positioning by Trilateration
2.3. Indoor Positioning Methods Using Wireless Signals
3. Indoor Positioning Method Through CNN-LSTM of Continuous RSSIs
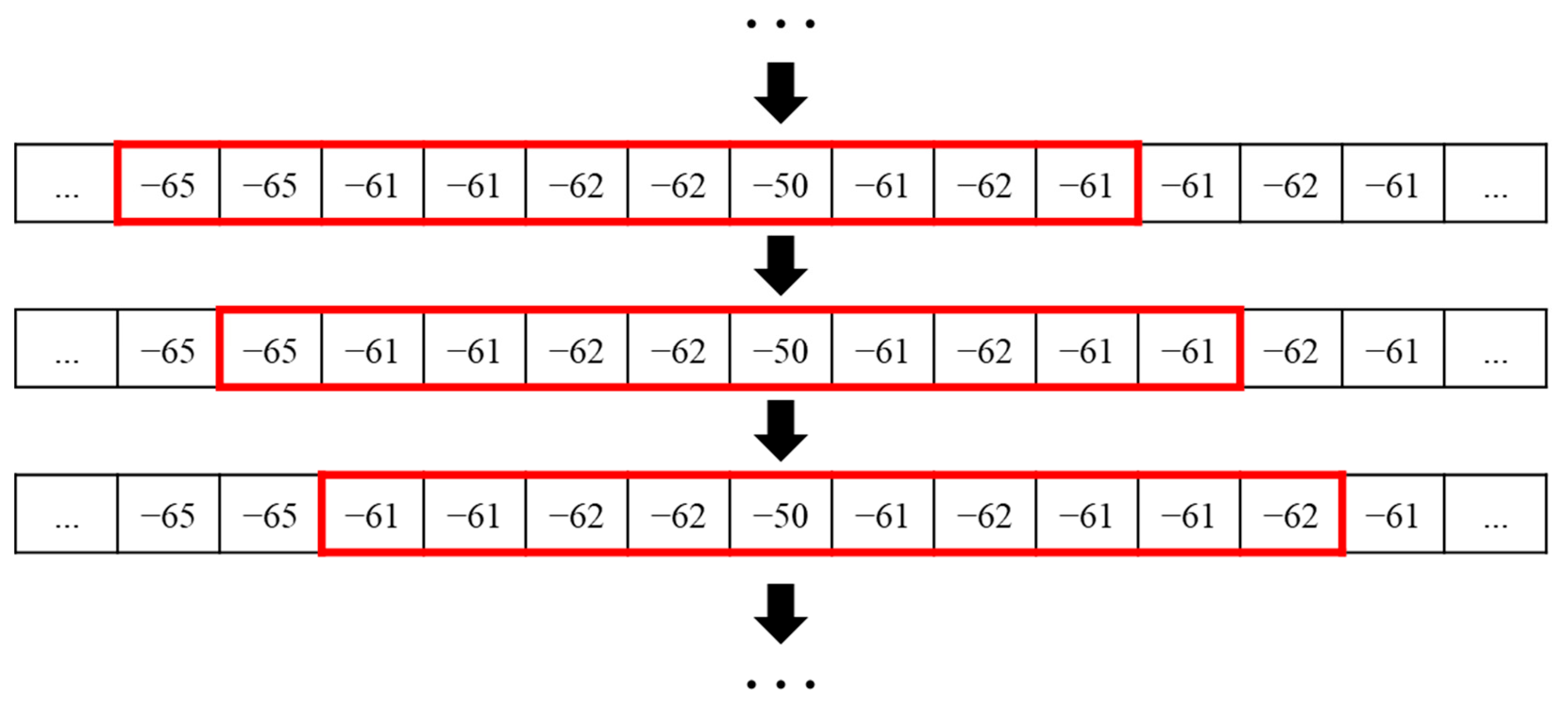
3.1. Data Collection and Analysis
3.2. CNN-LSTM Model for Distance Estimation
3.3. Positioning Based on Distances
4. Experimental Results and Discussion
5. Conclusions
Author Contributions
Funding
Institutional Review Board Statement
Data Availability Statement
Conflicts of Interest
References
- Zaim, D.; Bellafkih, M. Bluetooth Low Energy (BLE) based geomarketing system. In Proceedings of the 2016 11th International Conference on Intelligent Systems: Theories and Applications (SITA), Mohammedia, Morocco, 19–20 October 2016; pp. 1–6. [Google Scholar]
- Guerreiro, J.A.; Ahmetovic, D.; Sato, D.; Kitani, K.; Asakawa, C. Airport Accessibility and Navigation Assistance for People with Visual Impairments. In Proceedings of the Conference on Human Factors in Computing Systems, Glasgow, UK, 4–9 May 2019; pp. 1–14. [Google Scholar]
- Hwangbo, H.; Kim, J.; Lee, Z.; Kim, S. Store Layout Optimization Using Indoor Positioning System. Int. J. Distrib. Sens. Netw. 2017, 13, 1550147717692585. [Google Scholar] [CrossRef]
- Fadzilla, M.A.; Harun, A.; Shahriman, A.B. Localization Assessment for Asset Tracking Deployment by Comparing an Indoor Localization System with a Possible Outdoor Localization System. In Proceedings of the International Conference on Computational Approach in Smart Systems Design and Applications, Kuching, Malaysia, 15–17 September 2018; pp. 1–6. [Google Scholar]
- Yang, Y.; Ding, Y.; Yuan, D.; Wang, G.; Xie, X.; Liu, Y.; He, T.; Zhang, D. TransLoc: Transparent Indoor Localization with Uncertain Human Participation for Instant Delivery. In Proceedings of the Annual International Conference on Mobile Computing and Networking, London, UK, 21–25 September 2020; pp. 1–14. [Google Scholar]
- Parkinson, B.W. Introduction and Heritage of NAVSTAR, the Global Positioning System. In Global Positioning System: Theory and Applications, 1st ed.; Parkinson, B.W., Spilker, J.J., Eds.; American Institute of Aeronautics and Astronautics: Washington, DC, USA, 1996; Volume 1, pp. 3–28. [Google Scholar]
- Yassin, A.; Nasser, Y.; Awad, M.; Al-Dubai, A.; Liu, R.; Yuen, C.; Raulefs, R.; Aboutanios, E. Recent Advances in Indoor Localization: A Survey on Theoretical Approaches and Applications. IEEE Commun. Surv. Tutor. 2017, 19, 1327–1346. [Google Scholar] [CrossRef]
- Dong, J.; Lian, Z.; Xu, J.; Yue, Z. UWB localization based on improved robust adaptive cubature Kalman Filter. Sensors 2023, 23, 2669. [Google Scholar] [CrossRef] [PubMed]
- Florio, A.; Avitabile, G.; Coviello, G. Digital Phase Estimation through an I/Q Approach for Angle of Arrival Full-Hardware Localization. In Proceedings of the IEEE Asia Pacific Conference on Circuits and Systems, Ha Long, Vietnam, 8–10 December 2020; pp. 106–109. [Google Scholar]
- Zafari, F.; Gkelias, A.; Leung, K.K. A Survey of Indoor Localization Systems and Technologies. IEEE Commun. Surv. Tutor. 2019, 21, 2568–2599. [Google Scholar] [CrossRef]
- Rappaport, T.S. Wireless Communications: Principles and Practice, 2nd ed.; Prentice Hall: Hoboken, NJ, USA, 2002; pp. 102–104. [Google Scholar]
- Wang, X.; Gao, L.; Mao, S.; Pandey, S. CSI-Based Fingerprinting for Indoor Localization: A Deep Learning Approach. IEEE Trans. Veh. Technol. 2017, 66, 763–776. [Google Scholar] [CrossRef]
- Lu, H.; Xingli, G.; Shuang, L.; Heng, Z.; Yaning, L.; Ruihui, Z. Indoor Positioning Technology Based on Deep Neural Networks. In Proceedings of the Ubiquitous Positioning, Indoor Navigation and Location-Based Services, Wuhan, China, 22–23 March 2018; pp. 1–6. [Google Scholar]
- Chen, H.; Zhang, Y.; Li, W.; Tao, X.; Zhang, P. ConFi: Convolutional Neural Networks-Based Indoor Wi-Fi Localization Using Channel State Information. IEEE Access 2017, 5, 18066–18074. [Google Scholar] [CrossRef]
- Jang, J.-W.; Hong, S.N. Indoor Localization with WiFi Fingerprinting Using Convolutional Neural Network. In Proceedings of the International Conference on Ubiquitous and Future Networks, Prague, Czech Republic, 3–6 July 2018; pp. 753–758. [Google Scholar]
- Song, X.; Fan, X.; He, X.; Xiang, C.; Ye, Q.; Huang, X.; Fang, G.; Chen, L.L.; Qin, J.; Wang, Z. CNNLoc: Deep-Learning Based Indoor Localization with WiFi Fingerprinting. In Proceedings of the IEEE SmartWorld, Ubiquitous Intelligence and Computing, Advanced and Trusted Computing, Scalable Computing and Communications, Cloud and Big Data Computing, Internet of People and Smart City Innovation, Leicester, UK, 19–23 August 2019; pp. 589–595. [Google Scholar]
- Mittal, A.; Tiku, S.; Pasricha, S. Adapting Convolutional Neural Networks for Indoor Localization with Smart Mobile Devices. In Proceedings of the Great Lakes Symposium on VLSI, Chicago, IL, USA, 23–25 May 2018; pp. 117–122. [Google Scholar]
- Mazlan, A.B.; Ng, Y.H.; Tan, C.K. A Fast Indoor Positioning Using a Knowledge-Distilled Convolutional Neural Network (KD-CNN). IEEE Access 2022, 10, 65326–65338. [Google Scholar] [CrossRef]
- Wang, Y.; Zhao, K.; Zheng, Z.; Ji, W.; Huang, S.; Ma, D. Indoor Positioning with CNN and Path-Loss Model Based on Multivariable Fingerprints in 5G Mobile Communication System. Sensors 2022, 22, 3179. [Google Scholar] [CrossRef]
- Hoang, M.T.; Yuen, B.; Dong, X.; Lu, T.; Westendorp, R.; Reddy, K. Recurrent Neural Networks for Accurate RSSI Indoor Localization. IEEE Internet Things J. 2019, 6, 10639–10651. [Google Scholar] [CrossRef]
- Yoon, J.H.; Kim, H.J.; Kwon, S.K. Proximity-Based Adaptive Indoor Positioning Method Using Received Signal Strength Indicator. Appl. Sci. 2024, 14, 3319. [Google Scholar] [CrossRef]
- Sundaram, N.; Ramanathan, P. Connectivity-Based Location Estimation Scheme for Wireless ad hoc Networks. In Proceedings of the IEEE Global Telecommunications Conference, Taipei, Taiwan, 17–21 November 2002; pp. 143–147. [Google Scholar]
- Doherty, L.; Pister, K.S.J.; Ghaoui, L.E. Convex Position Estimation in Wireless Sensor Networks. In Proceedings of the IEEE Infocom 2001, Anchorage, AK, USA, 22–26 April 2001; pp. 1655–1663. [Google Scholar]
- Nagpal, R.; Shrobe, H.; Bachrach, J. Organizing a Global Coordinate System from Local Information on an Ad Hoc Sensor Network. In Proceedings of the International Workshop on Information Processing in Sensor Networks, Palo Alto, CA, USA, 22–23 April 2003. [Google Scholar]
- Niculescu, D.; Nath, B. Ad hoc Positioning System. In Proceedings of the IEEE Global Telecommunications Conference, San Antonio, TX, USA, 25–29 November 2001; pp. 2926–2931. [Google Scholar]
- Brida, P.; Matula, M.; Duha, J. Using Proximity Technology for Localization in Wireless Sensor Networks. Commun. Sci. Lett. Univ. Zilina 2007, 9, 50–54. [Google Scholar] [CrossRef]
- Reddy, K.R.; Harsha Vardhan, P.N.; Pary, S.; Sharma, S.; Sanjay, M. A CNN-LSTM Model for Sleep Stage Scoring Using EEG Signals. In Proceedings of the International Conference on Communication, Circuits, and Systems, Bhubaneswar, India, 27–28 April 2023; pp. 1–6. [Google Scholar]
- Islam, Z.; Abdel-Aty, M.; Mahmoud, N. Using CNN-LSTM to Predict Signal Phasing and Timing Aided by High-Resolution Detector Data. Transp. Res. Part C Emerg. Technol. 2022, 141, 103742. [Google Scholar] [CrossRef]
- Parida, L.; Moharana, S.; Ferreira, V.M.; Giri, S.K.; Ascensão, G. A Novel CNN-LSTM Hybrid Model for Prediction of Electro-Mechanical Impedance Signal Based Bond Strength Monitoring. Sensors 2022, 22, 9920. [Google Scholar] [CrossRef]
- Shang, L.; Zhang, Z.; Tang, F.; Cao, Q.; Pan, H.; Lin, Z. CNN-LSTM Hybrid Model to Promote Signal Processing of Ultrasonic Guided Lamb Waves for Damage Detection in Metallic Pipelines. Sensors 2023, 23, 7059. [Google Scholar] [CrossRef] [PubMed]
- Hochreiter, S.; Schmidhuber, J. Long Short-term Memory. Neural Comput. 1997, 9, 1735–1780. [Google Scholar] [CrossRef] [PubMed]
- Elmezughi, M.K.; Salih, O.; Afullo, T.J.; Duffy, K.J. Comparative Analysis of Major Machine-Learning-Based Path Loss Models for Enclosed Indoor Channels. Sensors 2022, 22, 4967. [Google Scholar] [CrossRef] [PubMed]
- Nguyen, C.; Cheema, A.A. A Deep Neural Network-Based Multi-Frequency Path Loss Prediction Model from 0.8 GHz to 70 GHz. Sensors 2021, 21, 5100. [Google Scholar] [CrossRef]
- Wen, J.; Zhang, Y.; Yang, G.; He, Z.; Zhang, W. Path Loss Prediction Based on Machine Learning Methods for Aircraft Cabin Environments. IEEE Access 2019, 7, 159251–159261. [Google Scholar] [CrossRef]
- Elmezughi, M.K.; Salih, O.; Afullo, T.J.; Duffy, K.J. Path Loss Modeling Based on Neural Networks and Ensemble Method for Future Wireless Networks. Heliyon 2023, 9, e19685. [Google Scholar] [CrossRef]
- Cheng, H.; Lee, H.; Ma, S. CNN-Based Indoor Path Loss Modeling with Reconstruction of Input Images. In Proceedings of the International Conference on Information and Communication Technology Convergence, Jeju, Republic of Korea, 17–19 October 2018; pp. 605–610. [Google Scholar]
- Kuno, N.; Yamada, W.; Sasaki, M.; Takatori, Y. Convolutional Neural Network for Prediction Method of Path Loss Characteristics Considering Diffraction and Reflection in an Open-Square Environment. In Proceedings of the URSI Asia-Pacific Radio Science Conference, New Delhi, India, 9–15 March 2019; pp. 1–3. [Google Scholar]
- Fu, Y.; Chen, P.; Yang, S.; Tang, J. An Indoor Localization Algorithm Based on Continuous Feature Scaling and Outlier Deleting. IEEE Internet Things J. 2018, 5, 1108–1115. [Google Scholar] [CrossRef]
- Ozer, A.; John, E. Improving the Accuracy of Bluetooth Low Energy Indoor Positioning System Using Kalman Filtering. In Proceedings of the International Conference on Computational Science and Computational Intelligence, Las Vegas, NV, USA, 15–17 December 2016. [Google Scholar]
- Jianyong, Z.; Haiyong, L.; Zili, C.; Zhaohui, L. RSSI Based Bluetooth Low Energy Indoor Positioning. In Proceedings of the International Conference on Indoor Positioning and Indoor Navigation, Busan, Republic of Korea, 27–30 October 2014; pp. 526–533. [Google Scholar]
- Bai, L.; Ciravegna, F.; Bond, R.; Mulvenna, M. A Low-Cost Indoor Positioning System Using Bluetooth Low Energy. IEEE Access 2020, 8, 136858–136871. [Google Scholar] [CrossRef]
- Liu, Y.; Li, N.; Wang, D.; Guan, T.; Wang, W.; Li, J.; Li, N. Optimization Algorithm of RSSI Transmission Model for Distance Error Correction. In Proceedings of the Advances in Intelligent Information Hiding and Multimedia Signal Processing, Jilin, China, 18–20 July 2020; Springer: Singapore, 2020; pp. 27–36. [Google Scholar]
- Yang, J.; Deng, S.; Lin, M.; Xu, L. An Adaptive Calibration Algorithm Based on RSSI and LDPLM for Indoor Ranging and Positioning. Sensors 2022, 22, 5689. [Google Scholar] [CrossRef] [PubMed]
- FSC-BP101E Datasheet. Available online: https://www.feasycom.com/datasheet/fsc-bp101e.pdf (accessed on 7 November 2024).
- CYW43439 Datasheet. Available online: https://www.mouser.com/datasheet/2/196/Infineon_CYW43439_DataSheet_v03_00_EN-3074791.pdf (accessed on 7 November 2024).










| Study | Positioning Technique | Signal Type | Architecture | 
|---|---|---|---|
| Song et al. [16] | Fingerprinting | Wi-Fi | Stacked autoencoder with 1D-CNN | 
| Mazlan et al. [18] | Fingerprinting | BLE | CNN | 
| Wang et al. [19] | Fingerprinting | 5G signal | CNN | 
| Hoang et al. [20] | Fingerprinting | Wi-Fi | RNNs | 
| Yoon et al. [21] | Trilateration | BLE | Kalman filter, moving window filter | 
| Liu et al. [42] | Trilateration | WSN | Firefly algorithm, particle swarm optimization | 
| Yang et al. [43] | Trilateration | Wi-Fi | Gaussian filter, linear regression | 
| Bai et al. [41] | Fingerprinting, Trilateration | BLE | Kalman filter, machine learning (Naive Bayes, support-vector machines, random forests, BayesNet, J48 classification) | 
| Device | FSC-BP101E | 
| Manufacturer | Feasycom (Shenzhen, China) | 
| Bluetooth version | 5.2 | 
| Maximum transmit power | 5 dBm | 
| Broadcast interval | 100 ms | 
| Device | Raspberry Pi Pico W | 
| Manufacturer | Raspberry Pi Ltd. (Pencoed, UK) | 
| Wireless communication module | Infineon CYW43439 | 
| Bluetooth version | 5.2 | 
| Minimum receiving interval | 7.5 ms | 
| Minimum sensitivity for BLE signals | −94 dBm | 
| Model | Indoor Environment | MAE (m) | MSE (m2) | RMSE (m) | R2 | 
|---|---|---|---|---|---|
| LDPLM (np = 3) | LOS | 1.9640 | 6.3460 | 2.5191 | 0.6607 | 
| NLOS | 8.1787 | 119.4551 | 10.9296 | 0.5479 | |
| ALL | 5.0713 | 62.9006 | 7.9310 | 0.5554 | |
| LDPLM (np = 3.88) | LOS | 3.3354 | 17.1855 | 4.1456 | 0.4033 | 
| NLOS | 2.9308 | 13.7006 | 3.7014 | 0.5238 | |
| ALL | 3.1330 | 15.4431 | 3.9298 | 0.4635 | |
| LDPLM (np = 4) | LOS | 3.7063 | 21.1582 | 4.5998 | 0.3983 | 
| NLOS | 2.7112 | 11.8825 | 3.4471 | 0.4706 | |
| ALL | 3.2087 | 16.5203 | 4.0645 | 0.4265 | |
| Proposed | LOS | 0.6531 | 1.4222 | 1.1925 | 0.9265 | 
| NLOS | 0.3998 | 0.9208 | 0.9596 | 0.9516 | |
| ALL | 0.5264 | 1.1715 | 1.0823 | 0.9390 | 
| Model Structure | MAE (m) | MSE (m2) | RMSE (m) | 
|---|---|---|---|
| Only CNN | 1.7363 | 5.1878 | 2.2777 | 
| Only LSTM | 0.6338 | 1.4710 | 1.2128 | 
| CNN + LSTM | 0.5264 | 1.1715 | 1.0823 | 
| No. CNN | No. LSTM | MAE (m) | MSE (m2) | RMSE (m) | 
|---|---|---|---|---|
| 1 | 1 | 1.3601 | 3.8873 | 1.9716 | 
| 2 | 0.9574 | 2.3922 | 1.5467 | |
| 3 | 0.7808 | 1.9673 | 1.4026 | |
| 4 | 0.6236 | 1.3831 | 1.1760 | |
| 5 | 0.5264 | 1.1715 | 1.0823 | |
| 6 | 0.5339 | 1.3458 | 1.1601 | |
| 2 | 1 | 1.4984 | 4.6294 | 2.1516 | 
| 2 | 0.9865 | 2.5512 | 1.5972 | |
| 3 | 0.7404 | 1.8132 | 1.3466 | |
| 4 | 0.7186 | 1.8522 | 1.3610 | |
| 5 | 0.5748 | 1.3697 | 1.1703 | |
| 6 | 0.5271 | 1.3309 | 1.1536 | 
| Activate Function | MAE (m) | MSE (m2) | RMSE (m) | 
|---|---|---|---|
| ReLU | 0.5264 | 1.1715 | 1.0823 | 
| GELU | 0.5827 | 1.4204 | 1.1918 | 
| Positioning Method | MAE (m) | |||
|---|---|---|---|---|
| Side | Center | Others | Average | |
| Traditional trilateration | 9.41 | 6.28 | 8.05 | 8.06 | 
| Previous study [21] | 3.16 | 2.87 | 7.63 | 4.41 | 
| Proposed (no proximity technique) | 4.19 | 2.59 | 4.75 | 3.88 | 
| Proposed (applying proximity technique) | 1.76 | 2.59 | 4.75 | 2.90 | 
| Disclaimer/Publisher’s Note: The statements, opinions and data contained in all publications are solely those of the individual author(s) and contributor(s) and not of MDPI and/or the editor(s). MDPI and/or the editor(s) disclaim responsibility for any injury to people or property resulting from any ideas, methods, instructions or products referred to in the content. | 
© 2024 by the authors. Licensee MDPI, Basel, Switzerland. This article is an open access article distributed under the terms and conditions of the Creative Commons Attribution (CC BY) license (https://creativecommons.org/licenses/by/4.0/).
Share and Cite
Yoon, J.-h.; Kim, H.-j.; Lee, D.-s.; Kwon, S.-k. Indoor Positioning Method by CNN-LSTM of Continuous Received Signal Strength Indicator. Electronics 2024, 13, 4518. https://doi.org/10.3390/electronics13224518
Yoon J-h, Kim H-j, Lee D-s, Kwon S-k. Indoor Positioning Method by CNN-LSTM of Continuous Received Signal Strength Indicator. Electronics. 2024; 13(22):4518. https://doi.org/10.3390/electronics13224518
Chicago/Turabian StyleYoon, Jae-hyuk, Hee-jin Kim, Dong-seok Lee, and Soon-kak Kwon. 2024. "Indoor Positioning Method by CNN-LSTM of Continuous Received Signal Strength Indicator" Electronics 13, no. 22: 4518. https://doi.org/10.3390/electronics13224518
APA StyleYoon, J.-h., Kim, H.-j., Lee, D.-s., & Kwon, S.-k. (2024). Indoor Positioning Method by CNN-LSTM of Continuous Received Signal Strength Indicator. Electronics, 13(22), 4518. https://doi.org/10.3390/electronics13224518
 
        


 
       