A Fuzzy Logic Control-Based Adaptive Gear-Shifting Considering Load Variation and Slope Gradient for Multi-Speed Automated Manual Transmission (AMT) Electric Heavy-Duty Commercial Vehicles
Abstract
1. Introduction
2. Modeling of PEHCV
2.1. Configuration of PEHCV
2.2. Vehicle Dynamic Model
2.3. Powertrain Model
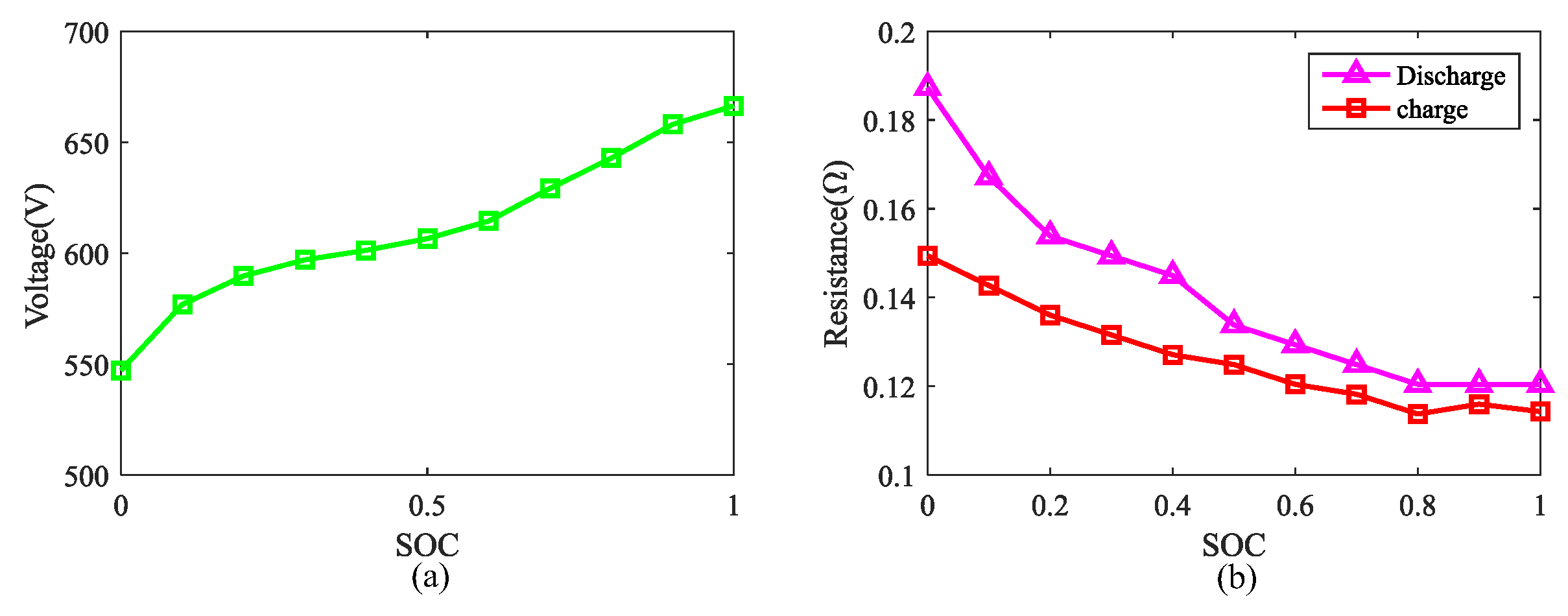
2.3.1. Battery Model
2.3.2. Motor Model
2.3.3. AMT Model
3. Dynamic Gear-Shift Strategy and Impacts Analysis
3.1. Dynamic Gear-Shift Schedule
3.2. Impact Factor Analysis
3.2.1. Vehicle Load
3.2.2. Slope Gradient
4. Adaptive Gear-Shift Schedule
4.1. Formulation of the Adaptive Gear-Shift Schedule
4.2. Fuzzy Logical Controller Design
5. Results and Discussion
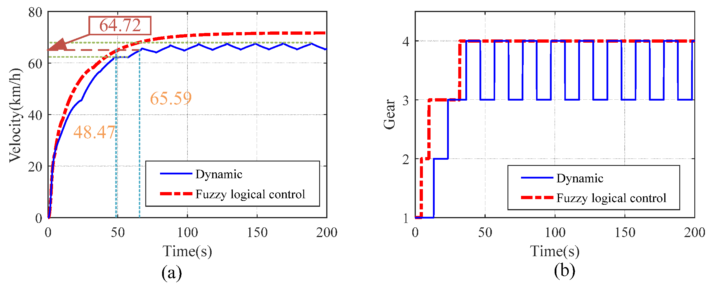
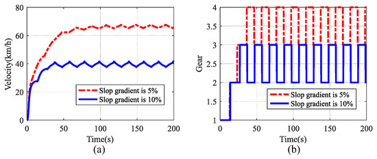
5.1. Varying Slope Gradients
5.2. Diverse Vehicle Loads
5.3. Changing Pedal Openings
5.4. Random Combinations
6. Conclusions
Author Contributions
Funding
Data Availability Statement
Conflicts of Interest
Abbreviations
| AMT | Automated Manual Transmission |
| PEHCVs | Pure Electric Heavy-duty Commercial Vehicles |
| RL | Reinforcement Learning |
| LQR | Linear Quadratic Regulator |
| ANFIS | Adaptive Neuro-Fuzzy Inference System |
| HHMM | Hierarchical Hidden Markov Model |
| MOCS | Multi-Objective Cuckoo Search |
| MOPSO | Multi-Objective Particle Swarm Optimization |
| DP | Dynamic Programming |
| SAPSO | Simulated Annealing Particle Swarm Optimization |
| PMP | Pontryagin’s Minimum Principle |
| MLS | Moving Least Squares |
| SOC | State of Charge |
References
- Saha, A.; Simic, V.; Senapati, T.; Dabic-Miletic, S.; Ala, A. A Dual hesitant fuzzy sets-based methodology for advantage prioritization of zero-emission last-mile delivery solutions for sustainable city logistics. IEEE Trans. Fuzzy Syst. 2022, 31, 407–420. [Google Scholar] [CrossRef]
- Ye, L.; Peng, D.; Xue, D.; Chen, S.; Shi, A. Co-estimation of lithium-ion battery state-of-charge and state-of-health based on fractional-order model. J. Energy Storage 2023, 65, 107225. [Google Scholar] [CrossRef]
- Liang, J.; Wang, F.; Feng, J.; Zhao, M.; Fang, R.; Pi, D.; Yin, G. A Hierarchical Control of Independently Driven Electric Vehicles Considering Handling Stability and Energy Conservation. IEEE Trans. Intell. Veh. 2024, 9, 1–14. [Google Scholar] [CrossRef]
- Buonomano, A.; Calise, F.; Cappiello, F.L.; Palombo, A.; Vicidomini, M. Dynamic analysis of the integration of electric vehicles in efficient buildings fed by renewables. Appl. Energy 2019, 245, 31–50. [Google Scholar] [CrossRef]
- Liang, J.; Feng, J.; Fang, Z.; Lu, Y.; Yin, G.; Mao, X.; Wu, J.; Wang, F. An Energy-Oriented Torque-Vector Control Framework for Distributed Drive Electric Vehicles. IEEE T. Transp. Electr. 2023, 9, 4014–4031. [Google Scholar] [CrossRef]
- Wu, P.; Qiang, P.; Pan, T.; Zang, H. Multi-Objective Optimization of Gear Ratios of a Seamless Three-Speed Automated Manual Transmission for Electric Vehicles Considering Shift Performance. Energies 2022, 15, 4149. [Google Scholar] [CrossRef]
- Walker, P.; Zhu, B.; Zhang, N. Powertrain dynamics and control of a two speed dual clutch transmission for electric vehicles. Mech. Syst. Signal Proc. 2017, 85, 1–15. [Google Scholar] [CrossRef]
- Roozegar, M.; Angeles, J. Gear-shifting in a novel modular multi-speed transmission for electric vehicles using linear quadratic integral control. Mech. Mach. Theory 2018, 128, 359–367. [Google Scholar] [CrossRef]
- Dong, P.; Zhao, J.; Liu, X.; Wu, J.; Xu, X.; Liu, Y.; Wang, S.; Guo, W. Practical application of energy management strategy for hybrid electric vehicles based on intelligent and connected technologies: Development stages, challenges, and future trends. Renew. Sustain. Energ. Rev. 2022, 170, 112947. [Google Scholar] [CrossRef]
- Ahssan, M.R.; Ektesabi, M.M.; Gorji, S.A. Electric vehicle with multi-speed transmission: A review on performances and complexities. SAE Int. J. Altern. Pow. 2018, 7, 169–182. [Google Scholar] [CrossRef]
- Peng, J.; Zhang, H.; Li, H.; Jiang, Y.; Li, Z. Multi-parameter predictive shift schedule of automatic mechanical transmission for electric bus. Proc. Inst. Mech. Eng. Part D-J. Automob. Eng. 2022, 236, 2138–2152. [Google Scholar] [CrossRef]
- Li, H.; He, H.; Peng, J.; Li, Z. Three-parameter shift schedule of automatic mechanical transmission for electric bus. Energy Procedia 2018, 145, 504–509. [Google Scholar] [CrossRef]
- Zhu, B.; Zhang, N.; Walker, P.; Zhou, X.; Zhan, W.; Wei, Y.; Ke, N. Gear shift schedule design for multi-speed pure electric vehicles. Proc. Inst. Mech. Eng. Part D-J. Automob. Eng. 2015, 229, 70–82. [Google Scholar] [CrossRef]
- Nguyen, C.T.; Walker, P.D.; Zhang, N. Optimization and coordinated control of gear shift and mode transition for a dual-motor electric vehicle. Mech. Syst. Signal Proc. 2021, 158, 107731. [Google Scholar] [CrossRef]
- He, B.; Chen, Y.; Wei, Q.; Wang, C.; Wei, C.; Li, X. Performance Comparison of Pure Electric Vehicles with Two-Speed Transmission and Adaptive Gear Shifting Strategy Design. Energies 2023, 16, 3007. [Google Scholar] [CrossRef]
- Nguyen, C.T.; Walker, P.D.; Zhang, N. Shifting strategy and energy management of a two-motor drive powertrain for extended-range electric buses. Mech. Mach. Theory 2020, 153, 103966. [Google Scholar] [CrossRef]
- Yu, X.; Zhao, L.; Zhang, K.; Guo, H. A Shift Schedule to Optimize Pure Electric Vehicles Based on RL Using Q-Learning and Opt LHD. Processes 2022, 10, 2132. [Google Scholar] [CrossRef]
- Zhou, S.; Walker, P.; Wu, J.; Zhang, N. Power on gear shift control strategy design for a parallel hydraulic hybrid vehicle. Mech. Syst. Signal Proc. 2021, 159, 107798. [Google Scholar] [CrossRef]
- He, H.; Li, H.; Peng, J.; Wu, J. Dynamic modification of Two-parameter shift schedule for automatic mechanical transmission in electric bus. In Proceedings of the Chinese Automation Congress, Jinan, China, 20–22 October 2017. [Google Scholar]
- Kwon, K.; Jo, J.; Min, S. Multi-objective gear ratio and shifting pattern optimization of multi-speed transmissions for electric vehicles considering variable transmission efficiency. Energy 2021, 236, 121419. [Google Scholar] [CrossRef]
- Zhao, X.; Xu, S.; Ye, Y.; Yu, M.; Wang, G. Composite braking AMT shift strategy for extended-range heavy commercial electric vehicle based on LHMM/ANFIS braking intention identification. Cluster Comput. 2019, 22, 8513–8528. [Google Scholar] [CrossRef]
- Gao, B.; Meng, D.; Shi, W.; Cai, W.; Dong, S.; Zhang, Y.; Chen, H. Topology optimization and the evolution trends of two-speed transmission of EVs. Renew. Sustain. Energy Rev. 2022, 161, 112390. [Google Scholar] [CrossRef]
- Liu, Y.; Gao, D.; Zhai, K.; Huang, Q.; Chen, Z.; Zhang, Y. Coordinated control strategy for braking and shifting for electric vehicle with two-speed automatic transmission. eTransportation 2022, 13, 100188. [Google Scholar] [CrossRef]
- Wang, S.; Zhang, K.; Shi, D.; Li, M.; Yin, C. Research on economical shifting strategy for multi-gear and multi-mode parallel plug-in HEV based on DIRECT algorithm. Energy 2024, 286, 129574. [Google Scholar] [CrossRef]
- Lin, C.; Zhao, M.; Pan, H.; Yi, J. Blending gear shift strategy design and comparison study for a battery electric city bus with AMT. Energy 2019, 185, 1–14. [Google Scholar] [CrossRef]
- Sun, G.B.; Chiu, Y.J.; Zuo, W.Y.; Zhou, S.; Gan, J.C.; Li, Y. Transmission ratio optimization of two-speed gearbox in battery electric passenger vehicles. Adv. Mech. Eng. 2021, 13, 16878140211022869. [Google Scholar] [CrossRef]
- Shen, P.; Zhao, Z.; Li, J.; Guo, Q. Development of adaptive gear shifting strategies of automatic transmission for plug-in hybrid electric commuting vehicle based on optimal energy economy. Proc. Inst. Mech. Eng. Part D-J. Automob. Eng. 2020, 234, 1098–1112. [Google Scholar] [CrossRef]
- Eckert, J.J.; da Silva, S.F.; Santiciolli, F.M.; de Carvalho, Á.C.; Dedini, F.G. Multi-speed gearbox design and shifting control optimization to minimize fuel consumption, exhaust emissions and drivetrain mechanical losses. Mech. Mach. Theory 2022, 169, 104644. [Google Scholar] [CrossRef]
- Eckert, J.J.; Bertoti, E.; Silva, L.C.D.A.E.; Dedini, F.G. Experimental validation for the employment of shifting strategies optimized via i-AWGA in a gear shift indicator system for manual transmission vehicles. Mech. Based Des. Struct. 2023, 51, 2861–2881. [Google Scholar] [CrossRef]
- Guo, L.; Gao, B.; Liu, Q.; Tang, J.; Chen, H. On-line optimal control of the gearshift command for multispeed electric vehicles. IEEE-ASME Trans. Mechatron. 2017, 22, 1519–1530. [Google Scholar] [CrossRef]
- Lin, X.; Li, Y.; Xia, B. An online driver behavior adaptive shift strategy for two-speed AMT electric vehicle based on dynamic corrected factor. Sustain. Energy Technol. Assess. 2021, 48, 101598. [Google Scholar] [CrossRef]
- Li, G.; Görges, D.; Wang, M. Online optimization of gear shift and velocity for eco-driving using adaptive dynamic programming. IEEE T. Intell. Veh. 2021, 7, 123–132. [Google Scholar] [CrossRef]
- Sun, X.; Jin, Z.; Xue, M.; Tian, X. Adaptive ECMS with gear shift control by grey wolf optimization algorithm and neural network for plug-in hybrid electric buses. IEEE T. Ind. Electron. 2024, 71, 667–677. [Google Scholar] [CrossRef]
- Jeoung, D.; Min, K.; Sunwoo, M. Automatic transmission shift strategy based on greedy algorithm using predicted velocity. Int. J. Automot. Technol. 2020, 21, 159–168. [Google Scholar] [CrossRef]
- Miao, C.; Liu, H.; Zhu, G.G. Three-parameter transmission gear-shifting schedule for improved fuel economy. Proc. Inst. Mech. Eng. Part D-J. Automob. Eng. 2018, 232, 521–533. [Google Scholar] [CrossRef]
- Meng, F.; Jin, H. Slope shift strategy for automatic transmission vehicles based on the road gradient. Int. J. Auto. Tech. 2018, 19, 509–521. [Google Scholar] [CrossRef]
- Lei, Y.; Liu, K.; Zhang, Y.; Fu, Y.; Liu, H.; Lin, G.; Tang, H. Adaptive gearshift strategy based on generalized load recognition for automatic transmission vehicles. Math. Probl. Eng. 2015, 2015, 614989. [Google Scholar] [CrossRef]
- Ahssan, M.R.; Ektesabi, M.; Gorji, S. Gear ratio optimization along with a novel gearshift scheduling strategy for a two-speed transmission system in electric vehicle. Energies 2020, 13, 5073. [Google Scholar] [CrossRef]
- Lu, J.; Hong, S.; Sullivan, J.; Hu, G.; Dai, E.; Reed, D.; Baker, R. Predictive transmission shift schedule for improving fuel economy and drivability using electronic horizon. SAE Int. J. Engines 2017, 10, 680–688. [Google Scholar] [CrossRef]
- Liu, X.; Du, J.; Cheng, X.; Zhu, Y.; Ma, J. An adaptive shift schedule design method for multi-gear AMT electric vehicles based on dynamic programming and fuzzy logical control. Machines 2023, 11, 915. [Google Scholar] [CrossRef]
- Zhang, Y.; Song, J.; Wu, D.; Xu, C. Automatic transmission shift point control under different driving vehicle mass. In SAE 2002 World Congress; SAE: Detroit, MI, USA, 2002. [Google Scholar]
- You, Y.; Wu, J.; Meng, Y.; Sun, D.; Qin, D. Adaptive shift strategy of a novel power-cycling variable transmission for construction vehicles. Robot. Auton. Syst. 2024, 171, 104563. [Google Scholar] [CrossRef]




























| Components | Parameters | Values |
|---|---|---|
| Vehicle | Curb mass | 25,000 kg |
| Gross mass | 49,000 kg | |
| Tire rolling radius | 0.487 m | |
| Front area | 8.777 m2 | |
| Air drag coefficient | 0.53 | |
| Motor | Peak power | 350 kW |
| Peak torque | 2500 N·m | |
| Peak rational speed | 3000 rpm | |
| Battery | Rated voltage | 614.4 V |
| Capacity | 606 A·h | |
| Six-speed AMT | Speed ratio | 8.456/4.913/2.976/1.915/1.238/1 |
| Final drive | Speed ratio | 2.714 |
| Pedal Opening | Slope | Load | Velocity (km/h) | Required Time (s) | Improvements (%) | |
|---|---|---|---|---|---|---|
| Dynamic | Fuzzy | |||||
| 100% | 5% | None | 0∼65.7 | 67.5 | 52.8 | 21.77 |
| 100% | 10% | None | 0∼39.4 | 34.9 | 22.7 | 34.95 |
| 100% | 15% | None | 0∼29.8 | 40.0 | 31.5 | 21.25 |
| 100% | 20% | None | 0∼21.9 | 15.4 | 12.4 | 19.48 |
| Pedal Opening | Slope | Load | Gear-Shift Times | Reduction | |
|---|---|---|---|---|---|
| Dynamic | Fuzzy | ||||
| 100% | 5% | None | 19 | 3 | 16 |
| 100% | 10% | None | 19 | 2 | 17 |
| 100% | 15% | None | 1 | 1 | 0 |
| 100% | 20% | None | 37 | 1 | 36 |
| Pedal Opening | Slope | Load | Velocity (km/h) | Required Time (s) | Improvements (%) | |
|---|---|---|---|---|---|---|
| Dynamic | Fuzzy | |||||
| 100% | 0% | Half | 0∼80 | 52.73 | 45.20 | 14.28 |
| Full | 0∼80 | 73.97 | 67.80 | 8.34 | ||
| 100% | 5% | Half | 0∼50.40 | 93.00 | 69.90 | 24.83 |
| Full | 0∼37.25 | 44.80 | 42.00 | 6.25 | ||
| 100% | 10% | Half | 0∼29.07 | 41.15 | 33.53 | 18.51 |
| Full | 0∼21.33 | 27.74 | 21.64 | 21.98 | ||
| Pedal Opening | Slope | Load | Gear-Shift Times | Reduction | |
|---|---|---|---|---|---|
| Dynamic | Fuzzy | ||||
| 100% | 0% | Half | 7 | 5 | 2 |
| Full | 11 | 5 | 6 | ||
| 100% | 5% | Half | 16 | 3 | 13 |
| Full | 18 | 2 | 16 | ||
| 100% | 10% | Half | 1 | 1 | 0 |
| Full | 18 | 1 | 17 | ||
| Pedal Opening | Slope | Load | Velocity (km/h) | Required Time (s) | Improvements (%) | |
|---|---|---|---|---|---|---|
| Dynamic | Fuzzy | |||||
| 40% | 0% | None | 0∼30.96 | 62.80 | 56.10 | 10.66 |
| 60% | 0% | None | 0∼41.05 | 44.90 | 33.90 | 24.49 |
| 80% | 0% | None | 0∼57.50 | 76.40 | 65.80 | 13.87 |
| Pedal Opening | Slope | Load | Gear-Shift Times | Reduction | |
|---|---|---|---|---|---|
| Dynamic | Fuzzy | ||||
| 40% | 0% | None | 11 | 1 | 10 |
| 60% | 0% | None | 37 | 2 | 35 |
| 80% | 0% | None | 36 | 3 | 33 |
| Random Conditions | Pedal Opening | Slope | Load (kg) | During Time (s) |
|---|---|---|---|---|
| NO.1 | 70% | 3% | 8000 | 200 |
| NO.2 | 90% | 4% | 10,000 | 200 |
| NO.3 | 60% | 6% | 12,000 | 200 |
| NO.4 | 50% | 7% | 3000 | 200 |
| NO.5 | 70% | 8% | 15,000 | 200 |
| Random Conditions | Velocity (km/h) | Required Time (s) | Improvements (%) | Gear-Shift Times | Reduction | ||
|---|---|---|---|---|---|---|---|
| Dynamic | Fuzzy | Dynamic | Fuzzy | ||||
| NO.1 | 0∼56.12 | 105.9 | 95.4 | 9.91 | 33 | 3 | 30 |
| NO.2 | 0∼56.19 | 93.8 | 86.7 | 7.56 | 34 | 3 | 31 |
| NO.3 | 0∼24.60 | 28.2 | 21.1 | 25.71 | 37 | 1 | 36 |
| NO.4 | 0∼39.40 | 63.2 | 50.3 | 20.41 | 35 | 2 | 33 |
| NO.5 | 0∼21.89 | 21.3 | 20.2 | 5.16 | 36 | 2 | 34 |
Disclaimer/Publisher’s Note: The statements, opinions and data contained in all publications are solely those of the individual author(s) and contributor(s) and not of MDPI and/or the editor(s). MDPI and/or the editor(s) disclaim responsibility for any injury to people or property resulting from any ideas, methods, instructions or products referred to in the content. |
© 2024 by the authors. Licensee MDPI, Basel, Switzerland. This article is an open access article distributed under the terms and conditions of the Creative Commons Attribution (CC BY) license (https://creativecommons.org/licenses/by/4.0/).
Share and Cite
Wang, S.; Liu, X.; Zhang, X.; Zhao, Y.; Xiong, Y. A Fuzzy Logic Control-Based Adaptive Gear-Shifting Considering Load Variation and Slope Gradient for Multi-Speed Automated Manual Transmission (AMT) Electric Heavy-Duty Commercial Vehicles. Electronics 2024, 13, 4458. https://doi.org/10.3390/electronics13224458
Wang S, Liu X, Zhang X, Zhao Y, Xiong Y. A Fuzzy Logic Control-Based Adaptive Gear-Shifting Considering Load Variation and Slope Gradient for Multi-Speed Automated Manual Transmission (AMT) Electric Heavy-Duty Commercial Vehicles. Electronics. 2024; 13(22):4458. https://doi.org/10.3390/electronics13224458
Chicago/Turabian StyleWang, Shanglin, Xiaodong Liu, Xuening Zhang, Yulong Zhao, and Yanfeng Xiong. 2024. "A Fuzzy Logic Control-Based Adaptive Gear-Shifting Considering Load Variation and Slope Gradient for Multi-Speed Automated Manual Transmission (AMT) Electric Heavy-Duty Commercial Vehicles" Electronics 13, no. 22: 4458. https://doi.org/10.3390/electronics13224458
APA StyleWang, S., Liu, X., Zhang, X., Zhao, Y., & Xiong, Y. (2024). A Fuzzy Logic Control-Based Adaptive Gear-Shifting Considering Load Variation and Slope Gradient for Multi-Speed Automated Manual Transmission (AMT) Electric Heavy-Duty Commercial Vehicles. Electronics, 13(22), 4458. https://doi.org/10.3390/electronics13224458

