Abstract
5G positioning technology has become deeply integrated into daily life. However, in wireless signal propagation environments, there may exist non-line-of-sight (NLOS) conditions, which lead to signal blockage and subsequently hinder the provision of positioning services. To address this issue, this paper proposes an intelligent reflecting surface (IRS) NLOS time difference of arrival–angle of arrival (TDOA-AOA) localization (INTAL) algorithm. First, the algorithm constructs a system model for 5G IRS localization, effectively overcoming the challenges of positioning in NLOS paths. Then, by applying the multiple signal classification algorithm to estimate the time delay and angle, and using the Chan algorithm to obtain the user’s estimated coordinates, an optimization problem is formulated to minimize the distance between the estimated and actual coordinates. The tent–snake optimization algorithm is employed to solve this optimization problem, thereby reducing localization errors. Finally, simulations demonstrate that the INTAL algorithm outperforms the snake optimization (SO) algorithm and the gray wolf optimization (GWO) algorithm under the same conditions, reducing the localization error by 56% and 60% on average, respectively. Additionally, when the signal-to-noise ratio is 30 dB, the localization error of the INTAL algorithm is only 0.2968 m, while the errors for the SO and GWO algorithms are 0.6733 m and 0.7398 m, respectively. This further proves the significant improvement of the algorithm in terms of localization accuracy.
1. Introduction
With the rapid advancement of mobile communication technologies, numerous emerging applications, such as autonomous driving, virtual reality, and the metaverse, demand increasingly high-resolution positioning capabilities [1,2,3,4,5]. Autonomous driving systems typically require an accuracy within 10 cm to ensure safety and precision. For virtual reality applications, positioning accuracy between 1 and 10 cm is essential to enhance user experience. In metaverse applications, spatial interaction necessitates a positioning accuracy close to 5 cm to support precise operations within virtual environments. Therefore, positioning services based on 5G have become an essential component of modern life, with widespread applications in multiple fields. Given this, research on positioning methods under 5G technology is urgent and of significant practical importance [6,7,8].
Currently, significant research progress has been made in 5G positioning technologies, including positioning methods for 5G cellular networks such as time of arrival (TOA) [9], time difference of arrival (TDOA) [10], angle of arrival (AoA) [11], and received signal strength (RSS) [12]. These methods determine the location of mobile devices by measuring one or more parameters based on the propagation and reception of signals from mobile communication base stations (BSs). Yao et al. [13] proposed a TOA cross underwater positioning method for LBL systems in complex underwater environments with uncertain sound speeds, establishing an optimization function of total residual squares and employing a nonlinear least squares optimization model, which effectively enhances the accuracy of underwater positioning targets. Liu et al. [14] introduced a method to gradually improve accuracy by treating the propagation speed as an unknown parameter estimated simultaneously with the source location, formulating this joint estimation as a problem of quadratically constrained quadratic optimization, which reduces the bias in estimated parameters by minimizing the impact of TDOA measurement errors. The simulation results show the effectiveness of this method, particularly under low signal-to-noise ratios. Hong et al. [15] proposed a learning-based AoA estimation method aimed at enhancing the accuracy of device-free localization. This approach employs a multilayer perceptron model to reduce errors in multipath component identification, thereby improving localization accuracy. It is particularly suitable for AoA estimation in low signal-to-noise ratio (SNR) scenarios within ultra-wideband systems. Li et al. [16] developed a WiFi indoor localization model based on non-uniform quantized received signal strength indicator entropy. By selecting access points with high distinctiveness, this model optimizes the construction of the fingerprint database, significantly enhancing localization accuracy while minimizing storage overhead. This approach also demonstrates strong robustness under low-SNR conditions. However, complex geographical environments and object obstructions, leading to non-line-of-sight (NLOS) conditions, severely affect communication between BS and devices, impacting communication quality and positioning accuracy. Thus, traditional positioning techniques fail to meet the localization demands in NLOS environments.
Intelligent reflecting surfaces (IRSs) [17,18,19] can smartly reconfigure the wireless propagation environment to address issues between BSs and mobile devices in NLOS conditions, playing a significant role in the advancement of next-generation wireless communication technologies and attracting widespread attention in recent years. An IRS consists of numerous passive, programmable, non-powered reflective elements, which can independently and dynamically change the amplitude and phase of reflected signals, thereby controlling the propagation path and direction of signals for reception by mobile devices located at different positions [20]. IRS features include low hardware costs, easy deployment, low power consumption, high energy efficiency, and programmability, which can improve signal coverage, enhance communication quality, boost communication security, and significantly increase the energy efficiency of wireless communication systems [21]. In NLOS conditions, IRSs can be deployed as smart reflectors on building facades, residential areas, vehicles, or other objects [22]. When the BS transmits signals, the real-time adjustment of the reflected beam direction by the IRS, along with changes in signal amplitude and phase, enables the signals to bypass obstacles, thus dynamically adjusting and optimizing signal propagation. Therefore, researching IRS-based solutions to address localization demands in NLOS environments holds significant importance.
In recent years, numerous scholars have conducted in-depth studies on positioning algorithms based on IRSs. By adjusting the phase and amplitude of reflected signals, IRSs enable the estimation of user device locations [23]. Moreover, deploying IRSs in the signal propagation path effectively reduces signal attenuation and path blockage, thereby addressing the positioning challenges in NLOS scenarios [24,25]. For instance, Rinchi et al. [26] proposed a novel single-anchor algorithm for IRS-assisted positioning systems and applied compressed sensing techniques. Their data showed that positioning accuracy improved by an order of magnitude compared to unoptimized IRS phases. Dardari et al. [27], focusing on NLOS channels, proposed a method based on the OFDM downlink system and tested two practical signaling and positioning algorithms. They demonstrated that high-accuracy positioning can still be maintained even when the IRS is obstructed. Zhang et al. [28] considered the precise positioning of numerous energy-limited devices and proposed an IRS-assisted device positioning method aimed at minimizing total transmission power. They developed an optimization scheme for multi-antenna BSs and IRSs, achieving decimeter-level positioning accuracy under low power consumption. Huang et al. [29] investigated the potential for joint localization and environmental sensing in millimeter-wave communication systems using NLOS paths. They proposed a linear weighted least squares estimator to simultaneously estimate the positions of the user equipment and environmental scatterers. This method enhances localization accuracy by utilizing NLOS paths in rich scattering environments. To further address the reliance on line of sight (LOS) in traditional positioning methods, Huang et al. [30] proposed an IRS-based RSS positioning algorithm. By maximizing the signal strength of unknown nodes through IRS phase adjustments, the method accurately estimated the positions of target nodes. The above studies successfully demonstrated the ability of IRSs to solve positioning issues in NLOS environments. However, the above studies did not consider the impact of the number of IRS elements on positioning accuracy.
In response to this issue, this paper proposes an IRS-assisted TDOA-AOA localization scheme, leveraging multiple IRSs to enhance positioning accuracy through the combined use of the multiple signal classification (MUSIC) and Chan algorithms. The main contributions of this paper are as follows:
- We developed a 5G IRS localization (GIL) system model, consisting of a BS, multiple IRSs, and a user to be located (US). In GIL, the BS and the US do not have a LOS link, and signals can only be reflected via IRSs to the BS, effectively overcoming issues with poor positioning in the NLOS link.
- We propose an IRS NLOS TDOA-AOA localization (INTAL) algorithm. By combining the MUSIC and Chan algorithms, this method estimates the three-dimensional positions of US. It formulates an optimization problem that minimizes the distance between each estimated coordinate and the actual coordinate.
- A tent–snake optimization (tent–SO) algorithm is used to solve the optimization problem. Initially, tent chaos mapping is introduced to distribute the initial positions of the population uniformly, addressing the issue of local optima; subsequently, an improved dimensional strategy selection is used to overcome the stagnation of individual positions in the later stages of iterations; finally, improved mating selection is used to prevent premature convergence and balance the exploration and exploitation capabilities of the algorithm, helping to reduce goodness of fit.
- In the simulation section, it can be seen that the INTAL algorithm has superior performance to both SO and gray wolf optimization (GWO) algorithms and reduces the localization error by 56% and 60% on average, respectively, under the same conditions.
2. System Model
The GIL system model is illustrated in Figure 1. This system comprises a BS, IRSs, and a US. The BS is equipped with W uniformly vertically aligned antennas, denoted as , with a spacing of d between antennas, facilitating communication to detect the position of the US. The IRSs are denoted by , where represents the i-th IRS, each composed of K uniformly vertically aligned reflective elements, with located at serving as the reference IRS [27]. Its reflective elements are denoted by , where indicates the k-th reflective element of [31]. US is equipped with a single antenna. It is assumed in the GIL scenario that due to obstructions from buildings, direct communication between the BS and US is not possible. Communication between the two can be established through the IRSs, which not only receive signals transmitted by the BS but also adjust the amplitude and phase shift of these signals through its reflective elements to reflect them back to the US. It is assumed that the position of the US is unknown, with coordinates , while the positions of the BS and IRSs are known, with the BS located at and each at .
Figure 1.
Illustration of GIL system model.
Assume that the US transmits a signal to the IRS, which then reflects the signal to the BS in the US-IRS-BS phase, as illustrated in Figure 2. Let the phase shift matrix of be defined as , where denotes the diagonal matrix, represents the phase shift of on , with ; represents the amplitude reflection coefficient of on .
Figure 2.
Illustration of US-IRS signal propagation.
Orthogonal frequency division multiplexing (OFDM) transmission schemes have been widely adopted in positioning systems due to their advantages of high spectral efficiency, power efficiency, and simplified signal processing. Therefore, the system employs an OFDM transmission scheme, where the channel from the US to the IRS for subcarrier n is given by
where is represented as follows:
where denotes the channel fading coefficient for the i-th IRS, represents the time delay difference caused by the i-th IRS and the reference IRS, is the AoA for the i-th IRS, and belongs to . T represents the corresponding bandwidth.
The total wireless communication channel from the IRS to the BS is expressed as follows:
where is expressed as follows:
where denotes the channel fading coefficient from the i-th IRS to the w-th antenna , is the AOD of the outgoing signal, and is the AOA of the channel path, with both angles ranging within . Thus, the total channel for assisting US in communicating with the BS is expressed as follows:
When the US sends a known signal s, let represent the total sum of all I IRS-reflected signals received by the BS, which is expressed as follows:
where n represents the Gaussian white noise of .
3. INTAL Algorithm
3.1. Angle and Delay Estimation
To achieve accurate angle positioning of the US, the MUSIC algorithm is employed to estimate the vertical AoA of the signal at point [32]. First, the covariance matrix of the received signals is calculated as follows:
Then, the steering vector for the angle and delay is expressed as
By performing a peak search on the MUSIC spatial spectrum, the angle and delay of the signal transmitted by the and received at can be estimated. This is expressed in the following equation:
where represents the noise subspace.
3.2. Calculation of US-Estimated Coordinates
As shown in Figure 3, the relationship between the US, IRS, and point is described by
Figure 3.
Illustration of the pitch angle relationship between US and IRS.
The distance from the US to point is expressed as follows:
The distance difference between the US to the i-th IRS and the US to the reference point is given by
When the heights of all IRSs are consistent, substituting Equations (10) and (11) into Equation (12) yields the following expanded form:
where constructs the error vector as follows:
where
Then, the initial position is obtained using the least squares algorithm, and its expression is as follows:
Taking the initial value as the true value, a second weighted least squares estimation is performed, and its expression is as follows:
where , represents the weighting matrix for two iterations of the weighted least squares estimation, and . Q represents the diagonal matrix of the distance between the initial position and point , and is the updated position taken as the true value to calculate , perform a second weighted least squares estimation to obtain the Chan estimated position , and substitute the obtained estimated position into Equation (11); thus, the final position of US can be determined [33].
3.3. Tent–Snake Optimization
By calculating the difference between each estimated point and the actual position, and minimizing the sum of these differences, the fitness function is designed based on this principle to seek the individual with the best consistency between the actual value and the estimated value, which is the optimal solution for the improved snake optimization algorithm. First, the fitness (error distance) function is expressed as follows:
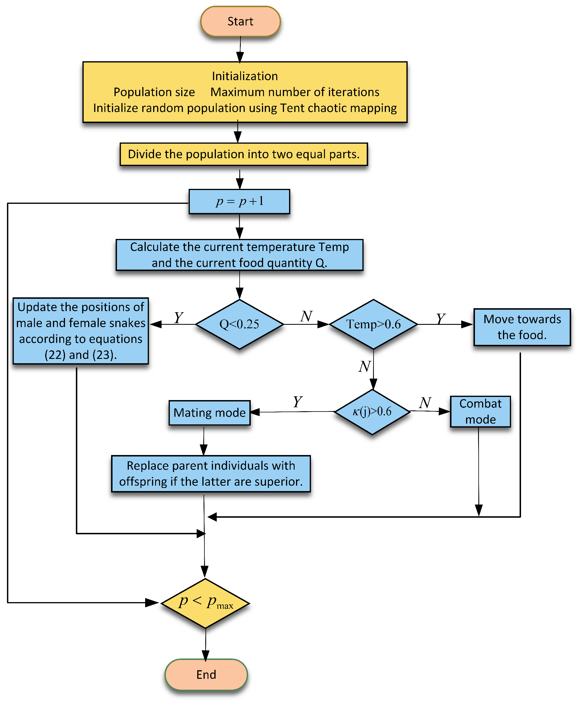
where M represents the number of experimental iterations. The SO algorithm is a mathematical simulation and modeling approach inspired by the foraging and mating behaviors of snakes. This algorithm is recognized for its simplicity, efficiency, strong global search capabilities, fast convergence speed, and its ability to balance exploration and exploitation. The specific process of the tent–SO algorithm is illustrated in Figure 4.
Figure 4.
Flowchart of the tent–SO algorithm.
3.3.1. Initial Population Position
In the stage of generating the initial positions of snake individuals, this paper addresses the lack of diversity caused by randomly generated initial positions by introducing the tent chaotic map. This enhances the optimization performance of the algorithm. The tent chaotic map exhibits non-periodicity and ergodicity, ensuring a uniform distribution of the initial population within the search space, helping the algorithm avoid local optima and improve global search capabilities. The tent chaotic map is expressed as follows:
where takes the values of , and is further used to generate the initial positions of the snakes as follows:
where represents the initial position of the i-th individual, . U denotes the population size, and and refer to the upper and lower bounds of the search space, respectively. It is assumed that the ratio of females to males in the snake population is evenly distributed at 50 percent, denoted as and . The population is then divided into male and female subpopulations, where represents the male individuals and represents the female individuals.
Subsequently, the search process of the algorithm is divided into two phases: the exploration phase and the exploitation phase. In these phases, the male and female individuals with the smallest fitness values are denoted as and , respectively, while the individual with the overall smallest fitness value is considered as the food source location, denoted as .
3.3.2. Exploration Phase
Due to environmental and food factors, snakes do not search for food in their immediate surroundings. If (where Q is the food factor), snakes will search for food at random locations and update their positions. The food factor Q is defined as follows:
where p represents the number of iterations, denotes the maximum number of iterations, and is a constant, typically set to 0.5. Due to cold weather and food scarcity, snakes will not search for food in their immediate surroundings. Instead, both male and female individuals randomly select positions to search for food. The position of the male and female individuals during the -th iteration is expressed as follows:
where and represent the randomly generated positions of the male and female individuals, ± denotes the direction flag operator, which facilitates efficient scanning of the search space, is a random number in the range [0,1], and , , and represent the food-searching abilities of the male and female individuals. The expression is as follows:
where and are the fitness values of the randomly selected male and female individuals at positions and , respectively, and and represent the fitness values of the i-th individual in the male and female populations at positions and , respectively.
3.3.3. Development Phase
During the development phase, if food is available and the area is cold, mating occurs. During mating, there are scenarios such as combat mode or mating mode. In combat mode, each male fights to attract the best female, and each female strives to select the best male. In mating mode, the occurrence of mating behavior for each pair of snakes depends on the availability of food. Within the search space, if mating occurs, females may lay eggs, leading to the hatching of new snakes.
- (1)
- Foraging ()
The temperature is defined as follows:
If the temperature exceeds the threshold and food is abundant, the snakes (both male and female) will only forage. The expression for the -th iteration is as follows:
where the step size factor is a constant, taking the value . represents the position of the snake individual in the p-th iteration, and denotes the snake’s optimal position.
- (2)
- Enter Combat or Mating Mode ()
In this phase, when food is abundant and the environment is cold, the snake enters combat or mating mode.
Combat Mode: In this paper, an improved dimensional strategy selection is employed to overcome the position stagnation phenomenon in the later stages of iteration. The traditional threshold determination based on the random variable is replaced, introducing multiple dimensions to effectively prevent stagnation. The position update formula for the dimensional strategy selection in combat mode is as follows:
where is a random number, represents the dimension, and and denote the positions of the male and female individuals of the i-th entity during the p-th iteration, respectively. and represent the optimal positions of the male and female individuals in the j-th dimension, while and correspond to the combat abilities of the male and female individuals. The expression is as follows:
Mating Mode: The position update formula for dimensional strategy selection in mating mode is as follows:
where and represent the mating abilities of the male and female individuals, respectively. The expression is as follows:
During the mating process, a random number is generated. If is satisfied, mating is successful. The male individual and female individual with the highest fitness values will be replaced by their offspring. The expression is as follows:
In summary, the overall process of the INTAL algorithm is summarized in Algorithm 1.
| Algorithm 1 INTAL algorithm |
|
4. Simulation Results and Analysis
In this paper, a 50 m × 50 m × 20 m three-dimensional space is established on the MATLAB simulation platform, and the effectiveness of the INTAL algorithm is validated. The parameters are set as shown in Table 1.
Table 1.
Simulation parameters.
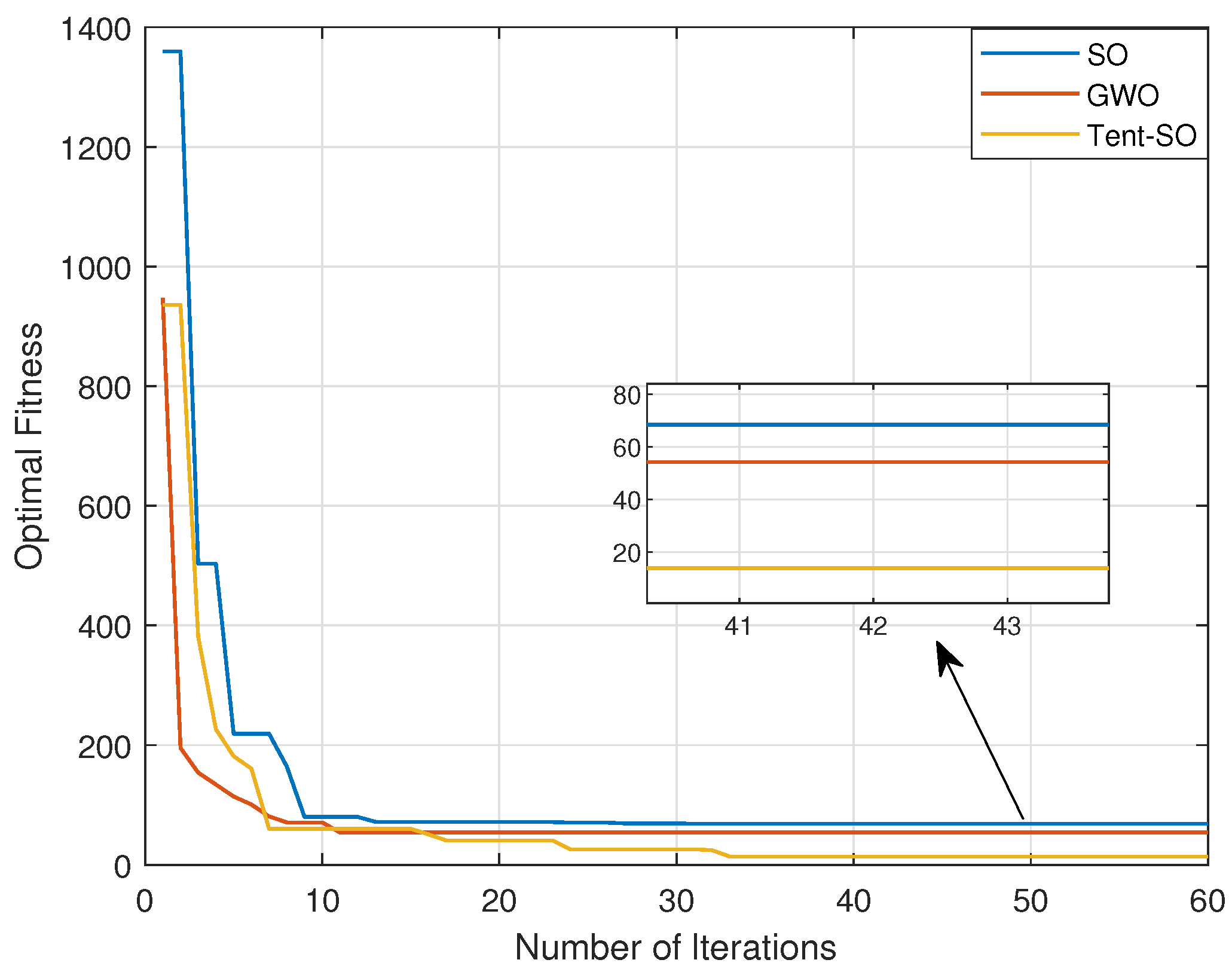
The simulation comparing the fitness of different algorithms under various iteration counts is shown in Figure 5. The horizontal axis represents the number of iterations, while the vertical axis denotes the fitness value. In the figure, the blue curve represents the SO algorithm, the orange-red curve represents the GWO algorithm, and the yellow curve represents the INTAL algorithm. As can be seen, the error distance for all algorithms decreases progressively with increasing iterations, eventually converging to different values. Furthermore, the proposed INTAL algorithm achieves a smaller error distance upon convergence compared to the GWO and SO algorithms, demonstrating the superior performance of the proposed method.
Figure 5.
Variation in fitness with iterations.
The simulation compares the 3D localization results of the estimated and actual node positions under an SNR of 20 dB, as shown in Figure 6, where 45 known nodes are distributed in the space. From the figure, it can be observed that most of the positions estimated by the INTAL algorithm are close to the user’s true position, indicating that the proposed algorithm achieves high localization accuracy.
Figure 6.
Three-dimensional localization results.
The simulation comparing the localization errors of the optimal and non-optimal IRS locations under different SNRs is shown in Figure 7, where the horizontal axis represents the SNR and the vertical axis represents the localization error; in addition, the circles and squares in the figure represent the locations of the optimal and non-optimal IRSs, respectively. From the figure, it can be clearly observed that the localization error of the optimal IRS location is significantly lower than that of the non-optimal IRS location under different SNRs, and this phenomenon is attributed to the fact that the IRS, when close to the US, is able to provide a stronger and more accurate reflective signal, which reduces the attenuation of the signal strength and thus ensures a lower localization error.
Figure 7.
IRS position and positioning error analysis.
The simulation comparing positioning errors under different numbers of snapshots and varying SNR levels is shown in Figure 8. The horizontal axis represents the SNR in dB, while the vertical axis denotes the positioning error in meters. The blue diamond, red hexagon, yellow star, and purple triangle curves correspond to positioning coordinate estimation errors for snapshot counts of 50, 100, 150, and 200, respectively. From the figure, it can be observed that when the number of snapshots is 50 and the SNR is 25, the coordinate estimation error is 0.83 m. In contrast, when the number of snapshots increases to 200 with the same SNR of 25, the estimation error decreases to 0.35 m. This demonstrates that the positioning error decreases as both the number of snapshots and the SNR increase.
Figure 8.
Positioning error under different numbers of snapshots and varying SNRs.
The simulation comparing the variation in positioning error under different SNR levels is shown in Figure 9. The horizontal axis represents the SNR, and the vertical axis represents the positioning error. The curves marked with circles, squares, and triangles correspond to the INTAL algorithm, SO algorithm, and GWO algorithm, respectively. From the figure, it can be observed that as the SNR increases, the positioning error decreases. This is because higher SNR improves communication transmission quality, thus enhancing positioning accuracy. Notably, the INTAL algorithm performs significantly better than both the GWO and SO algorithms. Furthermore, at an SNR = 30, the positioning error for the INTAL algorithm is 0.2969 m, while it is 0.6733 m for the SO algorithm and 0.7398 m for the GWO algorithm. This shows that the proposed INTAL algorithm reduces the positioning error by up to 56% and 60% compared to the SO and GWO algorithms, respectively, demonstrating the effectiveness of the INTAL algorithm.
Figure 9.
Analysis of positioning errors for different algorithms under varying SNRs.
The simulation comparing positioning errors with different numbers of IRSs under varying SNR levels is shown in Figure 10. In the figure, the x-axis represents the SNR, the y-axis represents the number of IRS units, and the z-axis represents the positioning error. It can be observed that as both the SNR and the number of IRS units increase, the positioning error using the INTAL algorithm gradually decreases. This is because a higher SNR results in stronger useful signals and reduced interference, whereas a lower SNR leads to fewer useful signals being received. Additionally, the increase in IRS units allows the system to apply the Chan algorithm’s principles to achieve better coordinate estimation. This, in turn, enhances the positioning accuracy through the proposed INTAL algorithm.
Figure 10.
Positioning error with different numbers of IRSs under varying SNRs.
5. Conclusions
In this paper, we first designed a GIL system, which consists of a multi-antenna BS, multiple IRS units, and a single-antenna US. Communication is facilitated through the IRS, effectively addressing the poor localization performance under NLOS conditions. Subsequently, we proposed an INTAL algorithm. The algorithm begins by integrating the MUSIC and Chan algorithms to formulate an optimization problem that minimizes the distance between each estimated coordinate and the actual coordinate. Furthermore, we introduced a tent–SO algorithm, which incorporates tent chaotic mapping to ensure a uniform initial distribution of the population, thus mitigating the issue of local optima. The algorithm also introduces a dimension strategy and mating selection mechanism to overcome premature convergence and stagnation of individual positions in the later stages of iterations. Simulation results demonstrate that the proposed INTAL algorithm reduces the positioning error by up to 56% and 60% compared to the SO and GWO algorithms, respectively, showcasing excellent performance. In our future work, we will consider the different positions of the IRS, the addition of machine learning for real-time parameter adjustment and the user’s mobility, and other factors on the localization results, so as to make our algorithm more compatible and adaptable to more complex localization scenarios.
Author Contributions
Conceptualization, Y.Z. and C.L.; methodology, Y.Z. and C.L.; validation, Y.Z., C.L. and Y.G.; formal analysis, C.L.; investigation, C.L., Y.G. and Y.W.; resources, Y.Z. and C.L.; writing—original draft preparation, Y.Z. and C.L.; writing—review and editing, Y.G. and Y.W.; supervision, Y.Z.; funding acquisition, Y.Z. All authors have read and agreed to the published version of the manuscript.
Funding
This work was supported in part by the Sub Project of National Key Research and Development plan in 2020, grant No. 2020YFC1511704; the Beijing Information Science and Technology University, grant No. 2020KYNH212 and No. 2021CGZH302; the Beijing Science and Technology Project (grant No. Z211100004421009); and in part by the National Natural Science Foundation of China (grant No. 62301058).
Data Availability Statement
The original contributions presented in this study are included in this article; further inquiries can be directed to the corresponding author.
Conflicts of Interest
The authors declare no conflicts of interest.
References
- Huang, Y.; Shen, Y.; Wang, J. From Terahertz Imaging to Terahertz Wireless Communications. Engineering 2023, 22, 106–124. [Google Scholar] [CrossRef]
- Bi, S.; Ho, C.K.; Zhang, R. Wireless powered communication: Opportunities and challenges. IEEE Commun. Mag. 2015, 53, 117–125. [Google Scholar] [CrossRef]
- Bi, J.; Zhao, M.; Yao, G. PSOSVRPos: WiFi indoor positioning using SVR optimized by PSO. Expert Syst. Appl. 2023, 222, 119–778. [Google Scholar] [CrossRef]
- Dai, H.; Wang, X.; Lin, X. Placing wireless chargers with limited mobility. IEEE Trans. Mob. Comput. 2021, 22, 3589–3603. [Google Scholar] [CrossRef]
- Shi, J.; Li, Z.; Hu, J. OTFS enabled LEO satellite communications: A promising solution to severe doppler effects. IEEE Netw. 2024, 38, 203–209. [Google Scholar] [CrossRef]
- Wang, J.; Chen, R.; Cai, C. An onboard magnetic integration-based WPT system for UAV misalignment-tolerant charging with constant current output. IEEE Trans. Transp. Electrif. 2022, 9, 1973–1984. [Google Scholar] [CrossRef]
- Ren, H.; Zhang, Z.; Peng, Z. Energy minimization in RIS-assisted UAV-enabled wireless power transfer systems. IEEE Internet Things J. 2022, 10, 5794–5809. [Google Scholar] [CrossRef]
- Yan, Z.; Wu, M.; Zhao, C. Free-rotation wireless power transfer system based on composite anti-misalignment method for AUVs. IEEE Trans. Power Electron. 2023, 38, 4262–4266. [Google Scholar] [CrossRef]
- Hu, S.; Yi, J.; Wan, X. Illuminator of opportunity localization for digital broadcast-based passive radar in moving platforms. IEEE Trans. Aerosp. Electron. Syst. 2022, 59, 3539–3549. [Google Scholar] [CrossRef]
- Yang, J.; Yan, T.; Sun, W. Polynomial fitting and interpolation method in tdoa estimation of sensors network. IEEE Sens. J. 2023, 23, 3837–3847. [Google Scholar] [CrossRef]
- Huang, C.; AlSubki, L.; Yamaya, A. Poor ovarian response in assisted reproductive technology cycles is associated with anti-ovarian antibody and pro-inflammatory immune responses. J. Reprod. Immunol. 2023, 160, 104–152. [Google Scholar] [CrossRef] [PubMed]
- Hassanin, O.; Wang, X.; Wu, X. Efficiency performance and safety evaluation of the responsibility-sensitive safety in freeway car-following scenarios using automated longitudinal controls. Accid. Anal. Prev. 2022, 177, 106–799. [Google Scholar] [CrossRef] [PubMed]
- Yao, X.; He, Z.; Wang, J.; Zhou, X.; Chen, Y.; Pan, X. TOA positioning algorithm of LBL system for underwater target based on PSO. J. Syst. Eng. Electron. 2023, 34, 1319–1332. [Google Scholar] [CrossRef]
- Liu, Y.; Chen, C.; Wang, Y. Range-Independent TDOA Localization using Stepwise Accuracy Enhancement under Speed Uncertainty. IEEE Signal Process. Lett. 2023, 30, 1372–1376. [Google Scholar] [CrossRef]
- Hong, K.; Wang, T.; Liu, J. A learning-based AOA estimation method for device-free localization. IEEE Commun. Lett. 2022, 26, 1264–1267. [Google Scholar] [CrossRef]
- Li, H.; Qian, Z.; Liu, G. NQRELoc: AP selection via nonuniform quantization RSSI entropy for indoor localization. IEEE Sens. J. 2022, 22, 9724–9732. [Google Scholar] [CrossRef]
- Li, H.; Shen, S.; Nerini, M. Reconfigurable intelligent surfaces 2.0: Beyond diagonal phase shift matrices. IEEE Commun. Mag. 2023, 62, 102–108. [Google Scholar] [CrossRef]
- Han, Z.; Yue, X.; Dai, B. Reconfigurable intelligent surface assisted unified NOMA framework. IEEE Trans. Veh. Technol. 2023, 72, 10617–10632. [Google Scholar] [CrossRef]
- Meng, S.; Tang, W.; Chen, W. Rank Optimization for MIMO Channel with RIS: Simulation and Measurement. IEEE Wirel. Commun. Lett. 2023, 13, 437–441. [Google Scholar] [CrossRef]
- Dash, S.P.; Mallik, R.K.; Pandey, N. Performance analysis of an index modulation-based receive diversity RIS-assisted wireless communication system. IEEE Commun. Lett. 2022, 26, 768–772. [Google Scholar] [CrossRef]
- Li, Q.; Wen, M.; Xu, L. Reconfigurable-intelligent-surface-aided number modulation for symbiotic active/passive transmission. IEEE Internet Things J. 2022, 10, 19356–19367. [Google Scholar] [CrossRef]
- Han, Y.; Tang, W.; Li, X. CSI acquisition in RIS-assisted mobile communication systems. Natl. Sci. Rev. 2023, 10, nwad127. [Google Scholar] [CrossRef]
- Luan, M.; Wang, B.; Zhao, Y. Phase design and near-field target localization for RIS-assisted regional localization system. IEEE Trans. Veh. Technol. 2021, 71, 1766–1777. [Google Scholar] [CrossRef]
- Keykhosravi, K.; Denis, B.; Alexandropoulos, G.C. Leveraging RIS-enabled smart signal propagation for solving infeasible localization problems: Scenarios, key research directions, and open challenges. IEEE Veh. Technol. Mag. 2023, 18, 20–28. [Google Scholar] [CrossRef]
- Ye, Z.; Junaid, F.; Ibrahim, E. Monostatic Sensing for Passive RIS Localization and Tracking. IEEE Wirel. Commun. Lett. 2024, 13, 1260–1264. [Google Scholar] [CrossRef]
- Rinchi, O.; Elzanaty, A.; Alouini, M.S. Compressive near-field localization for multipath RIS-aided environments. IEEE Commun. Lett. 2022, 26, 1268–1272. [Google Scholar] [CrossRef]
- Dardari, D.; Decarli, N.; Guerra, A. LOS/NLOS near-field localization with a large reconfigurable intelligent surface. IEEE Trans. Wirel. Commun. 2021, 21, 4282–4294. [Google Scholar] [CrossRef]
- Zhang, J.; Zheng, Z.; Fei, Z. Energy-efficient multiuser localization in the RIS-assisted IoT networks. IEEE Internet Things J. 2022, 9, 20651–20665. [Google Scholar] [CrossRef]
- Huang, Y.; Yang, J.; Tang, W. Joint localization and environment sensing by harnessing NLOS components in RIS-aided mmWave communication systems. IEEE Trans. Wirel. Commun. 2023, 22, 8797–8813. [Google Scholar] [CrossRef]
- Huang, S.; Wang, B.; Zhao, Y. Near-field RSS-based localization algorithms using reconfigurable intelligent surface. IEEE Sens. J. 2022, 22, 3493–3505. [Google Scholar] [CrossRef]
- Nguyen, C.L.; Georgiou, O.; Gradoni, G.; Di Renzo, M. Wireless fingerprinting localization in smart environments using reconfigurable intelligent surfaces. IEEE Access 2021, 9, 135526–135541. [Google Scholar] [CrossRef]
- Liu, Z.; Wu, J.; Yang, S.; Lu, W. DOA estimation method based on EMD and MUSIC for mutual interference in FMCW automotive radars. IEEE Geosci. Remote Sens. Lett. 2021, 19, 1–5. [Google Scholar] [CrossRef]
- Lakshmi, Y.V.; Singh, P.; Abouhawwash, M.; Mahajan, S.; Pandit, A.K.; Ahmed, A.B. Improved Chan algorithm based optimum UWB sensor node localization using hybrid particle swarm optimization. IEEE Access 2022, 10, 32546–32565. [Google Scholar] [CrossRef]
Disclaimer/Publisher’s Note: The statements, opinions and data contained in all publications are solely those of the individual author(s) and contributor(s) and not of MDPI and/or the editor(s). MDPI and/or the editor(s) disclaim responsibility for any injury to people or property resulting from any ideas, methods, instructions or products referred to in the content. |
© 2024 by the authors. Licensee MDPI, Basel, Switzerland. This article is an open access article distributed under the terms and conditions of the Creative Commons Attribution (CC BY) license (https://creativecommons.org/licenses/by/4.0/).









