Abstract
The use of artificial intelligence in diverse diagnosis areas has significantly increased in the past few years because of the advantages it represents in clinical routine. Among the diverse diagnostic techniques, the use of ultrasounds is often preferred because of their simplicity, low cost, non-invasiveness, and non-ionizing characteristic. However, obtaining an adequate number of patients and data for training and testing machine learning models is challenging. To overcome this limitation, a novel approach is proposed for simulating data produced by ultrasonic diagnostic devices. The implemented method was based on a clinical prototype for eye cataract diagnosis, although the method can be extended to other applications as well. The proposed model encompasses the electric-to-acoustic signal conversion in the ultrasonic transducer, the wave propagation through the biological medium, and the subsequent acoustic-to-electric signal conversion in the transducer. Electrical modelling of the transducer was performed using a two-port network approach, while the acoustic wave propagation was modelled by using the k-Wave MATLAB toolbox. It was verified that the holistic modelling approach enabled the generation of synthetic data augmentation, presenting high similarity with real data.
1. Introduction
The introduction of machine learning (ML) in clinical diagnostic has demonstrated diverse advantages, enhancing the efficiency of diseases detection and prognosis [1]. However, the efficiency of ML models relies on the availability of large datasets that retain the diverse and complex patterns of medical data. The task of acquiring large datasets can often be intricate and leads to patient discomfort. Data augmentation techniques appear as a prevalent strategy to enlarge both the volume and diversity of training datasets, obviating the necessity to gather new data [2].
Recent advances in data augmentation methods have materialized in specific domains within the field of bio-signal processing. One of these fields is electroencephalography (EEG), for which researchers concluded that data augmentation considerably improves deep learning decoding accuracy [3]. In this study, a comparison with existing methods unveils an average increase of 29% in decoding accuracy resulting from data augmentation. A clear limitation of this study is the relatively small number of papers published so far on this topic. In [4], rotational distortions techniques for EEG signals (like the ones used in image processing) were evaluated to generate augmented data. Here, the authors proved that this approach increased the performance of the signal processing pipeline for EEG-based brain–computer interfaces, using a general setting of rotating only around the y-axis and z-axis, with an angle of around 18 degrees. In future work, the authors plan to analyze the statistical significance of their results, explore further augmentation strategies, and use the findings for deep learning. In [5], it was shown that a simple data augmentation method can improve the performance of EEG-based emotion recognition, using either shallow learning or deep learning algorithms (support vector machine (SVM), LeNet, and ResNet). The performances of the shallow and deep models were evaluated, before and after data augmentation, on two standard EEG-based emotional datasets: SEED and MAHNOB-HCI. The results obtained from the two datasets show that data augmentation is a useful method to address the issue of the lack of training samples in EEG data for deep learning models. Electromyography (EMG) is another type of bio-signal for which data augmentation has been studied. In [6], it was shown that convolutional neural networks (CNN) with a very simple architecture can produce accurate results, comparable to the average score provided by the classical classification methods for hand movements. The classification accuracy obtained with CNN using the architecture proposed by the authors varied from 66.59 ± 6.4% to 38.09 ± 14.29% on the different datasets studied. These results represent one of the first attempts to train a simple CNN on sEMG data. In [7], the concept of surface electromyography (sEMG) images was introduced, spatially composed from high-density sEMG, showing an increase in the recognition accuracy. Without any windowed features, the resultant recognition accuracy of an eight-gesture within-subject test reached 89.3% on a single frame of sEMG image and reached 99.0% using simple majority voting over 40 frames with a 1 kHz sampling rate. Experiments on the recognition using different databases also validated that the approach outperforms state-of-the-arts methods. In [8], a detailed evaluation of existing strategies of data augmentation was provided for EMG signals. The authors concluded that methods like signal magnitude warping or wavelet decomposition considerably increase accuracy (up to 16%) in classification accuracy across two benchmark datasets. In a study using electrocardiography (ECG) signals, Ma et al. [9] proposed deep convolution generative adversarial networks (DCGAN) to expand the scarce data in an arrhythmia dataset. Experimental results demonstrated that the proposed classification method improves the accuracy of arrhythmia diagnosis up to 98.7%. It was also shown that the algorithm used has a good recognition performance and high clinical application value. In [10], the authors studied sleep apnea based on ECG signals and using DCGAN generators for data augmentation, to handle unbalanced data. The achieved results indicate that data augmentation with DCGAN can improve the performance of almost all the tested models.
While the aforementioned studies apply data augmentation techniques to specific networks, this research introduces a new method for data augmentation that utilizes only electrical measurements and acoustic simulations. The method is intended for clinical applications of A-scan ultrasonic systems. Specifically, the adopted model follows a clinical prototype for the diagnosis of eye cataract. The authors propose a model of the aforementioned ultrasonic system, consisting of three important parts. The most important one deals with a computational model of an ophthalmologic transducer, which is modeled as a two-port network, relating electrical quantities at one port to mechanical quantities at the other [11]. The second part consists of simulating the propagation of the ultrasonic wave through a matrix representing the biological medium, such as the eye. Finally, the simulated acoustic signals sensed by the transducer surface are again converted into electrical signals by the model of the ophthalmologic transducer. These electrical signals are the ones obtained using real devices. Using this model, it is possible to introduce variations in the physical and acoustic parameters of the eye matrix, thereby expanding the diversity of the training dataset. This approach not only addresses the challenges associated with acquiring extensive real-world data but also ensures that the model deals with a diverse scenario that faithfully represents variations in cataract structures and guarantees balanced datasets.
Concerning the electrical and acoustic modeling of an ultrasonic system, Fa et al. [12] have already modeled a piezoelectric mono-element transducer for operation in a transmitter–receiver mode. However, in a pulse-echo mode, as in the present case, the electrical input impedances in the two operating modes are different, because in the transmission mode, it is a high-voltage source that is coupled to the sensor, and in the receiving mode, it is a low-noise amplifier. This leads to different transfer functions in the two modes. In [13], a complete ultrasonic system is also modeled as in the present work. However, both in [12,13], an ideal excitation source is required, such as a unit step or a rectangular pulse, in addition to a physical modeling of the piezoelectric transducer elements. In the present work, the transfer functions involved in the characterization of the ultrasonic system are obtained only through electrical measurements and acoustic simulation. Measuring the voltage at the terminals of the transducer in pulse and in echo modes, together with the knowledge of the transmission medium, can characterize the entire electrical–acoustical model of the system.
The present work relies on a clinical prototype named Eye Scan Ultrasound System (ESUS) that has been developed and tested previously by the team [14], for automatic cataract detection and characterization.
The paper is structured as follows: in the introduction, the issue of having insufficient number of patients to create large enough datasets for training machine learning models is addressed. Also, diverse examples of data augmentation applications of bio-signal processing are presented. In Section 2, the acoustic signal simulation tools and approach are presented. Next, the electrical model of the ultrasonic device is described in detail. In Section 3, the proposed method is validated using an experimental acoustic signal from a flat reflector. Then, experimental and synthetic signals are also obtained from a healthy lens and a good agreement between them is demonstrated. A synthetic signal generated from a cataract is presented as an example, highlighting its potential use for data augmentation purposes. Finally, Section 4 highlights the applicability of the proposed method for data augmentation and its potential use in other ultrasonic systems operating in pulse-echo mode.
2. Methodology
The simulated transducer is based on the ophthalmologic transducer used in the clinical prototype for cataract classification. It consists of a focused mono-element device operating in pulse-echo mode, with a 9 mm radius of curvature, a 3.2 mm diameter, an approximate focal distance of 8 mm, and a central frequency of 20 MHz. It contains a piezoelectric transducer that can be modeled as a two-port network [11]. When the transducer operates as a transmitter, an electrical pulse is applied producing a mechanical vibration at the sensor surface that generates an acoustic wave. The electrical voltage at the ends of the transducer’s electrical port can be measured and the initial acoustic pressure, for simulation purposes, can be derived thereafter. When an acoustic echo reaches the sensor, it produces an electrical echo that can be measured at the same point. Thus, two electrical measurements, combined with the knowledge of the acoustic propagation behavior, lead to a model of the whole ultrasonic system. There are two functions to be determined for that goal, in the Laplace domain [15]: (1) the electric-to-acoustic conversion function, given by the ratio of the pressure at the surface of the transducer, P1(s), to the applied voltage signal at the transducer electric terminals, V1(s) (H1(s) = P1(s)/V1(s)); (2) the acoustic-to-electric conversion function, H2(s), determined as the ratio of the voltage signal at the transducer electric terminals, V2(s), to the acoustic echo pressure sensed in its surface, P2(s) (H2(s) = V2(s)/P2(s)). On the other hand, for simulating the acoustic wave propagation through the biological medium, a computational 3D model of the eye was constructed that was used in conjunction with the MATLAB k-Wave toolbox, version 1.4 [16] for the evaluation of the acoustic transfer function of the medium, Hm(s) = P2(s)/P1(s).
2.1. Acoustic Simulation Model
A computational tool was developed to simulate the propagation of A-scan ultrasound signals through various eye structures, using the k-Wave MATLAB toolbox. The k-Wave is a third-party toolbox for the MATLAB environment, initially developed for the simulation and reconstruction of photoacoustic wave-fields (freely available at http://www.k-wave.org). It is a valuable tool for simulating the propagation of ultrasound waves through biological media, as it allows time-domain simulations in 1D, 2D, and 3D. Simulations using the k-Wave toolbox requires the definition of several parameters, such as the computational grid, the acoustic excitation pulse, the source and sensor, and the medium properties [16]. This software package was already used to implement a computational tool for simulating the ophthalmological applications of A-scan ultrasound, including cataract characterization and biometry [16]. Computational speed can also be further enhanced through parallelization and utilizing GPU processing. Detailed description is available in reference [16].
The 3D eye matrix must represent both the eye morphology and the acoustic properties of the diverse eye structures. A sagittal cut of the simulated eye is presented in Figure 1a, while the dimensions and acoustic properties of the different eye structures are presented in Table 1 [17]. As the simulated transducer is focalized, only the central part of the eye is considered for the matrix, since the acoustic waves will not propagate towards the peripheral zones. Also, since the region of interest is the lens, the matrix depth was limited to include the cornea, aqueous humor, the lens, and an additional path of about 1 mm beyond the posterior lens interface. This resulting matrix presented in Figure 1b considerably reduces the required computational resources.
Figure 1.
Computational grids: 2D (a) and 3D (b). Components: cornea surface (yellow), cornea (green), aqueous humor (light blue), lens (purple), and vitreous humor (red). Outer limits of the eye in 2D grid (black and light grey).
Table 1.
Radius of curvature, thickness, and acoustic properties of the eye structures that compose the eye matrix.
In the simulation setup, the transducer was coupled to the cornea (simulating a contact biometry). Due to the slight difference in the radii of curvature between the transducer and the cornea, water’s acoustic properties were used as the coupling medium for the space between them.
The acoustic parameters for simulating cataractous lenses were chosen based on findings from a previous publication [17] as follows: a velocity of 1785 m/s, a density of 1200 kg/m3, and an attenuation coefficient of 5.2 dB/(cm·MHz).
2.2. Electrical Modelling
To model the ESUS prototype in its diverse components, the signal generator, cables and connectors, transducer operating in pulse-echo mode, propagation medium, and receiver amplifier, must be considered. Cables and connectors can typically be considered to have a unity frequency response. Two simplified circuits for the ESUS emitter and receiver stages are represented in Figure 2. The emitter stage is composed by the generator, which has an excitation voltage Vin and impedance Zi, and the transducer, which has its electric impedance ZE, mechanical impedance Zm, and an ideal transformer with ratio 1:ϕ, as illustrated in Figure 2a [11]. The receiver stage, in echo mode, is composed by the transducer working as a receiver and the low-noise amplifier (LNA) with an input impedance of ZL (see Figure 2b). Note that the impedance values for the transmitter and receiver, working in pulse-echo mode, may differ. When the transducer works as an emitter (pulse mode), a high-voltage source (HV) is coupled to it, while in echo mode, the transducer is connected to the LNA, with probably different impedances at its terminals. A transformer with ratio 1:ϕ represents the electric-to-acoustic conversion, with a voltage (V1) and a current (I1) on the electrical side, and a force (F1) and a transducer surface velocity (U1) on the acoustic side [11]. The relation between electrical and mechanical quantities is presented in Equation (3) assuming that the transformer is lossless, with equal power in the primary and secondary coils (V1I1 = F1U1).
V1/F1 =U1/I1 =1/ϕ.
Figure 2.
Electric circuit models for the pulse-echo system. (a) Emitter stage (F = 0); (b) Receiver stage (Vin = 0); (c,d) Simplification of the equivalent circuits to the primary side of the transformer for the emitter and the receiver stages, respectively. Vin is the excitation voltage source and Zi its output impedance; ZE and Zm are the electric and mechanical impedances of the transducer; ϕ is equivalent to a transform ratio; V1 and I1 are the voltage and the current on the electrical side; F1 and U1 are the force and transducer surface velocity on the acoustic side; ZL is the low-noise amplifier (LNA) input impedance.
It is possible to reduce the circuit shown in Figure 2a to the electrical side of the transformer, giving rise to the equivalent circuit shown in Figure 2c. Using the same methodology for the receiver stage (Figure 2b) results in the equivalent circuit reduced to the electrical side of the transformer, as presented in Figure 2d. In this case, the impedance Zm is seen on the electrical side divided by ϕ2 and the force F2 divided by ϕ.
To model the entire system, the pressure signal p1(t) to be used in the acoustic simulation as a result of an electrical excitation signal v1(t) (the inverse Laplace transform of V1(s) [15]) must be known. It is also necessary to obtain the electrical signal v2(t) given a pressure signal p2(t) produced by simulation, after propagation in the eye model. This knowledge enables the derivation of the relationship between v1(t) and v2(t), in the Laplace domain, as
where H1(s) and H2(s) are the transfer functions when the system works as an emitter and as a receiver, respectively, and Hm(s) is the transfer function related to the propagation on the considered medium (eye structures). So, two electrical measurements, combined with the knowledge of the acoustic propagation, lead to a model of the whole ultrasonic system. The transfer function H1(s) is the electric-to-acoustic conversion function, while H2(s) is the acoustic-to-electric conversion function. From the model of Figure 2a and Equation (3), the force F1 in the mechanical side of the transformer is
F1(s) = ϕV1(s).
Using the relation F1(s) = AP1(s), where A is the transducer area; then, the pressure signal, in the time domain, is given by
So, p1(t) is proportional to v1(t), and H1(s) is a simple relationship of constant parameters,
The propagation medium transfer function Hm(s) is defined as the ratio between the received acoustic signal, denoted as P2(s), resulting from the reflections in the propagation medium, and the emitted acoustic signal, P1(s). Knowing the electrical excitation signal v1(t), the emitted acoustic signal p1(t) is determined by Equation (4) and used as the acoustic stimulus for the simulation. The pressure signal p2(t) is obtained as a result of the simulation result presented in Section 2.1. From Figure 2d, considering a load impedance Z2 as ZL in parallel with ZE, the voltage V2(s) can be obtained considering a voltage divider, and the result is:
As V2(s) can be obtained from v2(t) (received electrical echo), and, in the same way, P2(s) can be obtained from the simulation result (p2(t)), H2(s) can be calculated without the knowledge of ZL, ZE, or Zm. A way to simulate a simple real situation consists of using a metal plate in water at a given distance from the sensor and measuring v1(t) and v2(t) to obtain H(s) in (2). To achieve this, the flat metal plate was positioned at the transducer’s focal point, perpendicularly to the ultrasonic beam propagation, and then v1(t) and the echo signal, v2(t), were measured. The next step is the simulation of the experiment under identical conditions as the real one, in order to obtain the acoustic pressure signal, p2(t). Following these achievements, the function H2(s), which is independent of the propagation medium, can be now obtained using the signals in the Laplace domain. In order to obtain the impulse response corresponding to the acoustic-to-electric transduction, Fourier analysis was applied to all signals, using a sufficiently high sampling rate (2.5 GHz), to compute H2(jω) = H2(s)|s = jω, where ω is the frequency in rad/s. A low-pass filtering operation was also performed in H2(jω) in order to have an impulse response h2(t) bandlimited to 40 MHz.
If h2(t) is the corresponding impulse response of H2(s), it is possible to estimate the electric echo signal, , as
where (*) indicates the convolution operator and p2(t) is the pressure echo signal obtained through simulation. Therefore, following the system modeling, once the simulated pressure signal for a specific medium is known, generating synthetic signals for database augmentation becomes feasible. The impulse response h2(t) corresponds to the acoustic-to-electric transduction in the ESUS system and must be evaluated only once. Then, any electrical echo signal could be derived from the result of the simulated pressure, using Equation (7).
It should be kept in mind that the measurements v1(t) and v2(t), which electrically model the transducer, inherently contain noise. v1(t) has mainly quantization noise due to the 8-bit analog-to-digital converter of the oscilloscope’s vertical amplifier. As for the measurement v2(t), given that it is a very low-power signal, the noise is fundamentally of thermal origin, and depends on the characteristics of the used LNA, in this case, also the oscilloscope’s vertical amplifier. Equation (7) assumes exact measurements. For a more adequate simulation of the system, white Gaussian noise could be added to h2(t), (according to the LNA noise figure) and uniform noise to v1(t) (according to the quantization noise of the analog-to-digital converter).
3. Results and Discussion
To validate the previously proposed model, first the excitation signal v1(t), generated by the ESUS, was acquired using an oscilloscope (DPO 3054; Tektronix Inc., Beaverton, OR) at a sampling frequency of 2.5 GHz. The signal is illustrated in Figure 3a and is used in Equation (4) to obtain the pressure signal p1(t). The maximum peak signal reaches approximately 29 V, and damping effects due to the transducer loading are also noticeable.

Figure 3.
Signals used to validate the implemented model: (a) Electrical excitation signal v1(t); (b) Simulated echo signal p2(t) reflected in a flat metal plate; (c) Electrical echo signal from the reflector v2(t); (d) Experimental and estimated received signals according to Equation (7).
The constant ϕ/A, representing the relationship between the transducer-applied voltage and the pressure on its surface, was determined through experimental measurements. In a prior study [14], experimental pressure measurements at the focal point of the ophthalmic transducer were conducted for the safety assessment of the proposed A-scan ultrasonic system, and the obtained maximum value was pf =1.02 MPa. The emitted pressure on the transducer surface, when working in pulse mode, can be obtained from the pressure in the transducer focus, knowing the focusing gain G [18], which is
where k is the wavenumber, a is the transducer radius, and F is the focal distance. For the presented transducer, these parameters have values of k = 83.77 × 103 m−1, a = 1.6 mm, and F = 8 mm, resulting in G = 13.40, and the maximum value of the pressure at transducer surface is calculated as p1max = pf/G = 76.1 kPa. The use of this value and the maximum voltage of v1(t) extracted from Figure 3a (≈29 V) allows deriving the transfer function H1(s) = ϕ/A = 2.61 kPa/V. The pressure signal p1(t), utilized as an input in the acoustic simulator, is obtained by Equation (4). The acoustic simulation model presented in Section 2.1 was employed with p1(t) as the input to simulation (always equal whenever the emission pulse does not vary). The simulation generated the echo signal p2(t), shown in Figure 3b, which is the pressure at the transducer surface that is reflected from the flat metal plate in water positioned at the transducer focus. Figure 3c presents the observed electrical echo signal acquired by the oscilloscope. Figure 3d illustrates the great similarity between the experimental (v2(t)) and estimated () echoes.
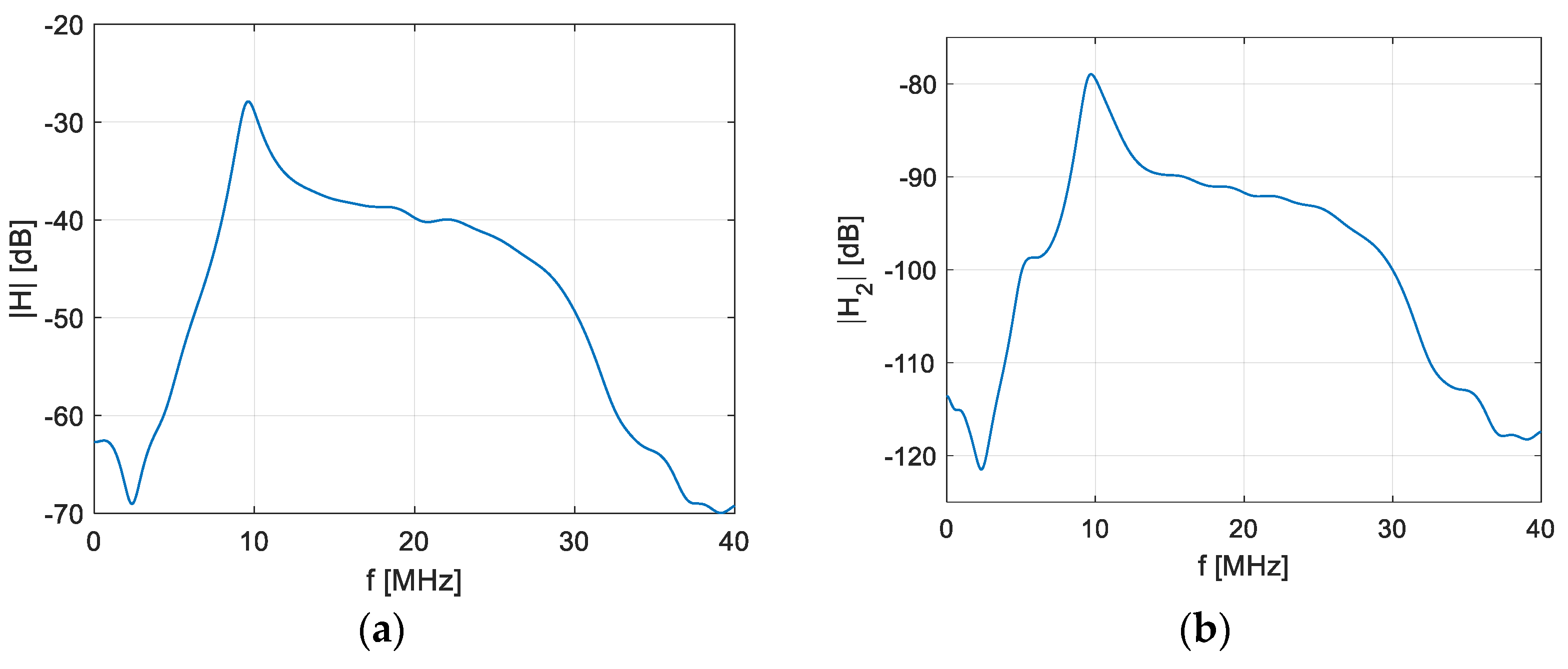
All the transfer functions in Equation (2) can now be computed. The transfer function H(s) is shown in Figure 4a. The transfer function H2(s) is computed and is presented in Figure 4b. The relationship P2(s)/P1(s) is the propagation medium transfer function, Hm(s), which in absolute value is almost constant, and whose phase corresponds to the propagation delay in the water.
Figure 4.
Transfer functions obtained when a flat reflector is placed at the focus of the transducer: (a) H(s); (b) H2(s).
Applying an inverse fast Fourier transform to H2(jω), after low-pass filtering, yields the corresponding impulse response h2(t), presented in Figure 5. This is an intrinsic property of the sensor as it represents its acoustic-to-electric transduction, with a ringing near the peak frequency of H2(jω).
The modeling of the A-scan system was tested using a healthy lens signal acquired with the ESUS. The signal is shown in Figure 6a. The lens was simulated with the 3D matrix indicated in Figure 1b and an estimate of the electrical echo signal was computed using Equation (7). The result is presented in Figure 6b. Figure 6 also shows the pulse squared integration (psi) through time with a window of 1 μs, in accordance with IEC standards [19,20]. In the present case, the definition is applied to electrical signals instead of pressure signals (ppsi). The times corresponding to 10% (ta) and 90% (tb) of psi related to v2(t) are also shown in the figure with circles and are presented in Table 2: ta1 = 4.47 μs and tb1 = 4.59 μs for the anterior lens, and ta2 = 8.78 μs and tb2 = 8.90 μs for the posterior lens. Regarding the estimated signal, we have ta3 = 4.46 μs and tb3 = 4.57 μs for the anterior lens, and ta4 = 8.79 μs and tb4= 8.90 μs for the posterior lens.
Figure 6.
(a) Real signal from a healthy lens, v2(t). (b) Estimated signal from a healthy lens, . The figures also show the pulse square integration with a window of 1 μs (red line) and points corresponding to 10% and 90% of the rise time (circles in red and blue, respectively).
Table 2.
Values of the pulse squared integration (psi) for the two echoes from the anterior and posterior lens presented in Figure 6.
This means that the delay in the propagation and in the rise time of the signals were correctly predicted with high accuracy. The pulse energies also agree in the first pulse from to the anterior lens (psi1 = 0.1024 and psi3 = 0.1028); however, a substantial difference in the energy values for the posterior lens is observed, with psi2 = 0.0331 and psi4 = 0.0661, where the pulse energy of the simulated posterior lens almost double (the psi values are the maximum values of the pulse square integration shown in Figure 6 and Table 2). In fact, we observed empirically a very high variance in the energy of the echo from the posterior lens, sometimes higher than the energy of the anterior lens. This may be due to a focusing effect due to the negative curvature of the posterior lens or to the variation (tilt) of the transducer axis in relation to the optical axis in the simulations.
The results make it possible to perform a “data augmentation” mechanism through this method in which small variations in the physical properties of the eye are considered, such as different lens thicknesses or physical properties of the lens, including the existence of a cataract.
As the main goal of this work was the generation of synthetic signals for database augmentation to be used in the cataract classification process, the authors carried out the modelling of a nuclear cataract as a sphere of 1 mm in diameter and cataractous tissue properties presented in Section 2.1. Figure 7 presents the estimated signal where the echo signal from the cataract is clearly observed. Notice that the real dimensions and position of the eye lens can vary among people, so the simulation result in Figure 6 has different propagation times from the one in Figure 7, meaning different propagation delays through the eye structures. Other kinds of cataracts can be modeled in the same way. In the near future, an already planned clinical trial will allow the acquiring of real cataract data from eyes with different types of cataracts, which will contribute further to the validation and improvement of the proposed model.
Figure 7.
Estimated signal from a cataractous lens.
4. Conclusions
In the present work, an electrical–acoustic model of the prototype ESUS was developed. A 3D computational model was established using the k-Wave MATLAB toolbox to simulate the propagation of ultrasonic waves through the eye. The electrical modelling considered different equivalent circuits, depending on whether the transducer is working as an emitter or a receiver. In the emitter mode, the acoustic pressure is proportional to the excitation signal, with the electric-to-acoustic transduction obtained by a constant relationship. In the receiver mode, the transfer function depends on the transducer impedance and on the receiver impedance of the low-noise amplifier. However, it was shown that by using the simulated pressure echo signal, the acoustic-to-electric transfer function can be straightforwardly obtained, avoiding the knowledge of those impedances. This transfer function was obtained with an experimental setup using a flat reflector positioned in the transducer focus. A good agreement was observed between the experimental result and the estimated one.
The model was also evaluated on signals acquired from healthy eyes, and the obtained results demonstrated that the proposed approach is a valuable way to implement synthetic data augmentation, replicating real observed data. The model was also tested for a simulated signal from a nuclear cataract. The promising results achieved can lead to dataset production, which is very useful for the development of machine learning models. In future work, the proposed approach can be validated in the context of a clinical trial and used in the development of machine learning models. The presented approach can be used in other ultrasonic systems working in pulse-echo mode.
The integration of real-world patient data will enhance the model’s accuracy and applicability on cataract characterization. This research is a contribution to bridge the gap between theoretical modelling and practical clinical application, and thus to enhance the precision and effectiveness of cataract diagnosis and treatment planning.
Author Contributions
Conceptualization, formal analysis, methodology, M.J.S. and F.P.; software, L.I.P.; writing—original draft preparation, M.J.S. and F.P.; validation, writing—review and editing, M.J.S., F.P., L.I.P., and J.S. All authors have read and agreed to the published version of the manuscript.
Funding
This research received no external funding.
Data Availability Statement
The original contributions presented in the study are included in the article, further inquiries can be directed to the corresponding author.
Acknowledgments
This research was sponsored by FCT—Fundação para a Ciência e a Tecnologia under the projects UIDB/00285/2020, LA/P/0112/2020 and UIDB/00326/2020.
Conflicts of Interest
The authors declare no conflicts of interest.
References
- Bhavsar, K.; Singla, J.; Al-Otaibi, Y.; Song, O.; Zikria, Y.; Bashir, A. Medical Diagnosis Using Machine Learning: A Statistical Review. Comput. Mater. Contin. 2021, 67, 107–125. [Google Scholar] [CrossRef]
- Bull, D.R.; Zhang, F. Intelligent Image and Video Compression; Academic Press: Cambridge, MA, USA, 2021. [Google Scholar] [CrossRef]
- Lashgari, E.; Liang, D.; Maoz, U. Data Augmentation for Deep-Learning-Based Electroencephalography. J. Neurosci. Methods. 2020, 346, 108885. [Google Scholar] [CrossRef] [PubMed]
- Krell, M.M.; Kim, S.K. Rotational Data Augmentation for Electroencephalographic Data. In Proceedings of the 39th Annual International Conference of the IEEE Engineering in Medicine and Biology Society (EMBC), Jeju, Republic of Korea, 11–15 July 2017. [Google Scholar] [CrossRef]
- Wang, F.; Zhong, S.; Peng, J.; Jiang, J.; Liu, Y. Data Augmentation for EEG-Based Emotion Recognition with Deep Convolutional Neural Networks. MultiMedia Model. MMM 2018 Lect. Notes Comput. Sci. 2018, 10705, 82–93. [Google Scholar] [CrossRef]
- Atzori, M.; Cognolato, M.; Müller, H. Deep Learning with Convolutional Neural Networks Applied to Electromyography Data: A Resource for the Classification of Movements for Prosthetic Hands. Front. Neur. 2016, 10, 9. [Google Scholar] [CrossRef] [PubMed]
- Geng, W.; Du, Y.; Jin, W.; Wei, W.; Hu, Y.; Li, J. Gesture recognition by instantaneous surface EMG images. Sci. Rep. 2016, 6, 36571. [Google Scholar] [CrossRef] [PubMed]
- Tsinganos, P.; Cornelis, B.; Cornelis, J.; Jansen, B.; Skodras, A. Data Augmentation of Surface Electromyography for Hand Gesture Recognition. Sensors 2020, 20, 4892. [Google Scholar] [CrossRef] [PubMed]
- Ma, S.; Cui, J.; Chen, C.L.; Chen, X.; Ma, Y. An Effective Data Enhancement Method for Classification of ECG Arrhythmia. Measurement 2022, 203, 111978. [Google Scholar] [CrossRef]
- Wicaksono, P.; Philip, S.; Alam, I.N.; Isa, S.M. Dealing with Imbalanced Sleep Apnea Data Using DCGAN. Trait. Signal 2022, 39, 1527–1536. [Google Scholar] [CrossRef]
- Kinsler, L.; Frey, A.; Coppens, A.; Sanders, J. Fundamentals of Acoustics, 4th ed.; John Wiley & Sons: New York, NY, USA, 2000. [Google Scholar]
- Fa, L.; Liu, D.; Gong, H.; Chen, W.; Zhang, Y.; Wang, Y.; Liang, R.; Wang, B.; Shi, G.; Fang, X. A Frequency-Dependent Dynamic Electric–Mechanical Network for Thin-Wafer Piezoelectric Transducers Polarized in the Thickness Direction: Physical Model and Experimental Confirmation. Micromachines 2023, 14, 1641. [Google Scholar] [CrossRef] [PubMed]
- Gandole, Y. Computer Modeling and Simulation of Ultrasonic System for Material Characterization. Model. Numer. Simul. Mater. Sci. 2011, 1, 1–13. [Google Scholar] [CrossRef]
- Petrella, L.; Fernandes, P.; Santos, M.; Caixinha, M.; Nunes, S.; Pinto, C.; Morgado, M.; Santos, J.; Perdigão, F.; Gomes, M. Safety Assessment of an A-Scan Ultrasonic System for Ophthalmic Use. J. Ultrasound Med. 2020, 39, 2143–2150. [Google Scholar] [CrossRef] [PubMed]
- Oppenheim, A.V. Signals and Systems, 2nd ed.; Willsky, A.S., Ed.; Prentice-Hall: Rutherford, NJ, USA, 1997. [Google Scholar]
- Treeby, B.; Cox, B. k-Wave: MATLAB toolbox for the simulation and reconstruction of photoacoustic wave fields. J. Biomed. Opt. 2010, 15, 021314. [Google Scholar] [CrossRef] [PubMed]
- Petrella, L.; Perdigão, F.; Caixinha, M.; Santos, M.; Lopes, M.; Gomes, M.; Santos, J. A-scan ultrasound in ophthalmology: A simulation tool. Med. Eng. Phys. 2021, 97, 18–24. [Google Scholar] [CrossRef] [PubMed]
- Bessonova, O.V.; Khokhlova, V.A.; Bailey, M.R.; Canney, M.S.; Crum, L.A. Focusing of high power ultrasound beams and limiting values of shock wave parameters. Acoust. Phys. 2009, 55, 463–476. [Google Scholar] [CrossRef] [PubMed]
- EN 61102; Measurement and Characterization of Ultrasonic Fields Using Hydrophones in the Frequency Range 0.5 MHz to 15 MHz. International Electrotechnical Commission: Geneva, Switzerland, 1993.
- EN 62127; Ultrasonics—Hydrophones—Part 1: Measurement and Characterization of Medical Ultrasonic Fields up to 40 MHz. International Electrotechnical Commission: Geneva, Switzerland, 2017.
Disclaimer/Publisher’s Note: The statements, opinions and data contained in all publications are solely those of the individual author(s) and contributor(s) and not of MDPI and/or the editor(s). MDPI and/or the editor(s) disclaim responsibility for any injury to people or property resulting from any ideas, methods, instructions or products referred to in the content. |
© 2024 by the authors. Licensee MDPI, Basel, Switzerland. This article is an open access article distributed under the terms and conditions of the Creative Commons Attribution (CC BY) license (https://creativecommons.org/licenses/by/4.0/).







