Abstract
A novel unidirectional hybrid PFC rectifier topology based on SEPIC and boost converters is proposed, which is applicable to various industrial applications such as electric vehicle charging stations, variable speed AC drives, and energy storage systems. Compared to other rectifiers, the proposed SEPIC-boost-based rectifier exhibits continuous current on the AC side, lower voltage stress on the active switches, a wider range of DC output voltage, no auxiliary DC-DC converters, and a high step-up static voltage gain operating with low input voltage and a low step-up static gain for the high-input-voltage operation. These traits allow the SEPIC-boost-based rectifier to utilize smaller input-side harmonic filtering inductors and adopt active switches with lower voltage ratings, resulting in reduced conduction losses. Additionally, the proposed rectifier features power factor correction and high boost/buck voltage-gain capabilities, simplifying control for electric vehicle charging and expanding its range of applications. In this paper, the operating principle of the novel topology is presented first, and then the mathematical model of the proposed rectifier is built. Based on this, the comparison between the proposed topology and conventional boost and SEPIC converters is given. Furthermore, the control strategy, including the high-power-factor control and the balancing control to the DC capacitor voltages, is discussed. Finally, to validate the accuracy of the proposed rectifier’s theoretical research, a 500-W SEPIC-boost rectifier system has been constructed in the laboratory, generating a 200/120 Vdc output voltage from a 155 Vpk/50 Hz power source.
1. Introduction
With the growing utilization of power electronic equipment, active power factor correction (PFC) has become indispensable for various power supplies and renewable energy systems available in the market today. This is particularly evident in various power supplies and renewable energy systems available today, including photovoltaic systems, fuel cell stacks, energy storage systems, and electric vehicle charging stations [1,2,3,4,5,6,7,8]. For power supplies with certain power rating, a front-end PFC converter is essential to provide a higher power factor (PF) and reduce the total harmonic distortion (THD) to meet the harmonic current and PF requirements, such as IEC61000-3-2 [9].
Boost-type converters are widely used as active PFC rectifiers in conventional rectifiers due to their simple structure, low cost, and excellent performance in terms of efficiency and power factor. However, as the required voltage gain becomes higher, conventional boost converters that change their step-up gain by adjusting the duty cycle are no longer suitable. This is because high voltage gain will result in a duty cycle close to 1, leading to high losses including switching losses and diode reverse recovery losses. Additionally, the voltage stress of active switches is comparatively large under the higher output voltage occasions; in this case, the conventional boost converter no longer satisfies the above demand. Therefore, in practice, the voltage gain is commonly limited to lower than 5.
To overcome these limitations and achieve higher voltage gain, several enhanced boosting solutions have been proposed, including isolation transformers, switched capacitors, coupled inductors, and cascaded converters. However, isolation transformers, while capable of achieving step-up and step-down functions, have drawbacks such as significant weight, volume, and cost, making their design complex and expensive [10]. Switched capacitors offer advantages in terms of high-power density and the use of only power switches and clamped capacitors. Nonetheless, they suffer from high-current transients, which can reduce both power density and efficiency, limiting their application in some cases. Moreover, as the output voltage increases, the number of switched-capacitor stages also increases, requiring additional clamped capacitors, diodes, and current snubbers [11,12]. In recent years, coupled inductor-based have been good alternatives for high-voltage-gain converters in medium-power applications. The voltage gain is determined by the turn ratio of the coupled inductor. However, the inherent leakage inductance of coupled inductors can result in high voltage stress on the switches, leading to reduced system efficiency [13,14]. Considering the drawbacks mentioned above, cascaded boost converters have become an attractive choice, offering advantages such as high gain, simple structure, and low voltage stress [15,16,17]. By connecting two or more basic boost converters in cascade, a larger voltage gain can be achieved while reducing the voltage stress and switching losses. Nonetheless, the cascade boost converter will cause the energy to be processed multiple times, which reduces the system efficiency.
However, in certain specialized scenarios, there is a need for a wider range for the output voltage of the rectifier. These scenarios include specific power sources such as mining power supplies and adjustable DC power supplies, as well as electric vehicle charging stations, centralized battery charging stations, and energy storage systems [18,19]. Furthermore, there are countries with poor power quality, characterized by weak grid infrastructure and significant voltage fluctuations. In such cases, an active step-up and step-down PFC converter capable of accommodating a wide input voltage range is required [20]. Consequently, these industrial applications demand a continuously adjustable output voltage over a wide range to enable high step-up static gain operation at low input voltage and low step-up static gain operation at high input voltages. However, traditional cascaded boost PFC converters no longer meet these requirements, as their DC-link bus voltage must be higher than the maximum input peak voltage to ensure proper rectifier operation.
To overcome these challenges, much research has been conducted and several typical topologies have been presented in a number of technical studies. On the other hand, buck-type PFC rectifiers offer the possibility of voltage step-down. However, they lack a pure sinusoidal input current due to the appearance of the dead zones within the waveform when the instantaneous input voltage is below the output DC voltage [21]. Consequently, buck PFC rectifiers often exhibit limited PF and high current distortion, making it difficult to comply with current harmonic requirements, particularly in lighting applications [22]. Furthermore, a modified SEPIC converter was proposed in [23] to achieve low-switch-voltage operation and high static gain at low line voltages. However, in order to reduce active switch voltage stress, this modified structure is unable to operate with an output voltage lower than the input voltage, thereby limiting the adjustable range of the output voltage. The authors of [24] proposed a voltage-double high-power factor SEPIC rectifier for higher output voltage applications, which causes reduced voltage stress on the semiconductors for the same output voltage level or supplies double the gain of the output voltage with the same voltage stress. However, this kind of converter cannot achieve low step-up static gain at higher input voltage application, which is not applied to wide input voltage occasions. Meanwhile, the static gain of a SEPIC rectifier is lower than that of a boost converter under boost conditions, and the voltage stress of active switches is higher than that of dual boost converters.
To address the aforementioned issues, this paper proposes a novel unidirectional hybrid rectifier based on SEPIC and boost converters, which is utilized to obtain a high step-up static voltage gain operating with low input voltage and a low step-up static gain for the high-input-voltage operation. The objective of the hybrid PFC rectifier is to combine the advantages of the boost converter and SEPIC converter to achieve a wide range of continuously adjustable output voltage and in particular to further improve their performance at low input voltage.
The structure of this paper is as follows. Section 2 presents the basic principles of the proposed rectifier, including the topology configuration, the steady-state mathematical model, and the comparison of step-up and step-down functions. On this basis, double closed loop control strategy is presented, with emphasis on the DC capacitor voltage control and the high power factor control in Section 3. Simulation and experimental results are provided in Section 4 to verify the validity of the proposed topology and theoretical findings. Finally, the conclusions are summarized in Section 5.
2. Analysis of the Operating Principles of the Novel Topology
2.1. Configuration of the Novel Topology
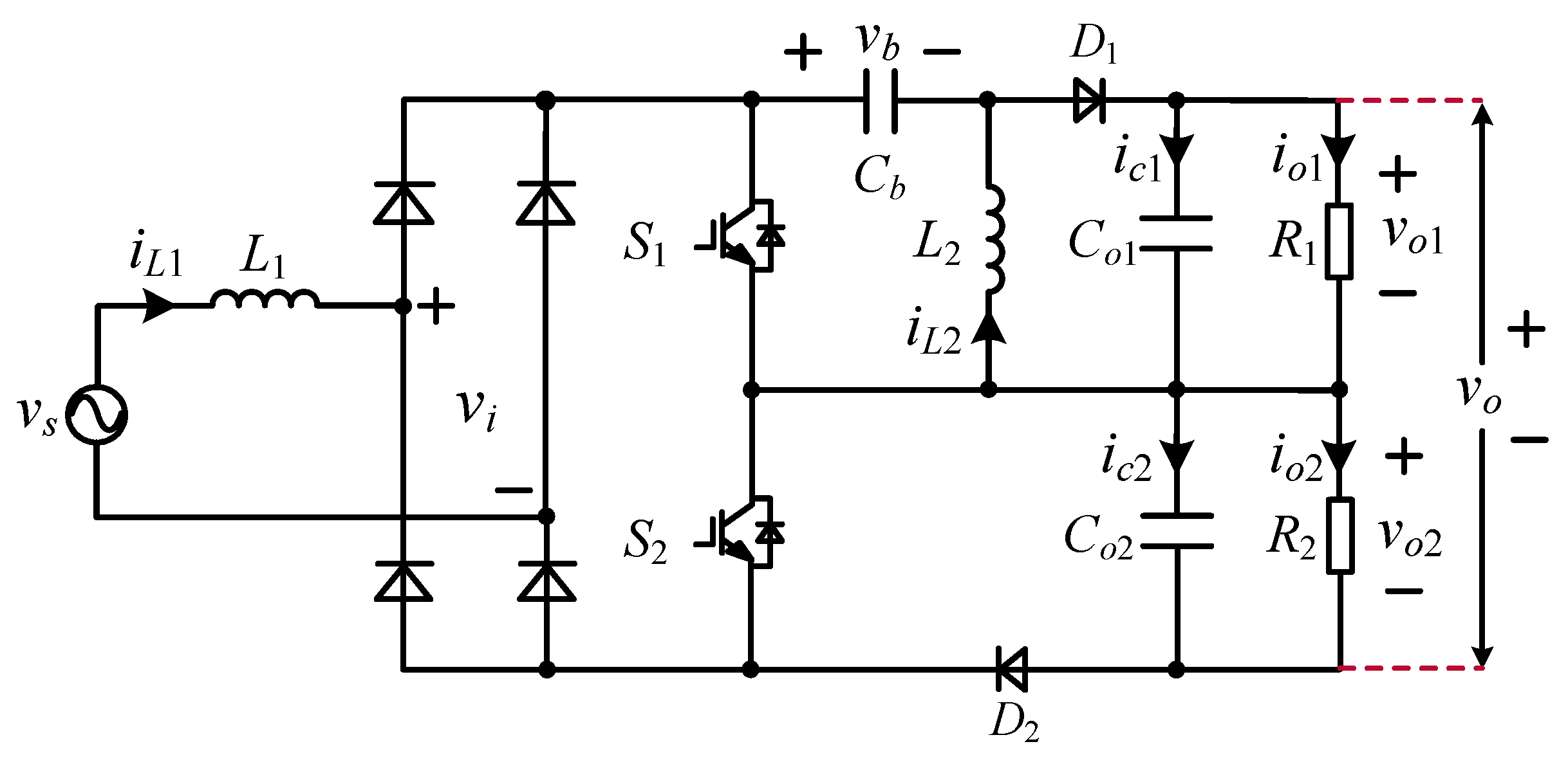
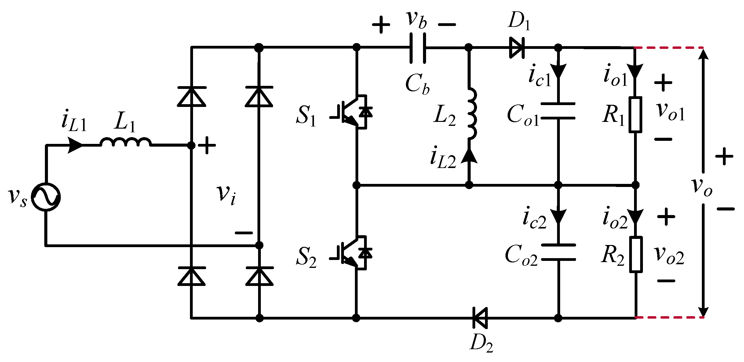
Figure 1 shows the proposed novel unidirectional hybrid single-phase rectifier topology, in which Si and Di (i = 1, 2) are active switches and fast recovery diodes, respectively. Each of the active switches Si can operate in two states: “on” corresponds to the “1” state, while “off” corresponds to the “0” state, and d1 and d2 are the duty cycles of S1 and S2, so two active switches with different states will have a total of four operating modes from (0, 0) to (1, 1). vo1, vo2 and vb denote the voltages of capacitors Co1, Co2 and Cb, respectively; vo, vs and vi represent the DC-link voltage, the power supply voltage and the AC input voltage of the diode rectifier, respectively. iL1 and iL2 denote the currents of inductors L1 and L2, and R1 and R2 are the equivalent resistance of load. It should be noted that in Figure 1, vo, vo1, vo2, vs, vi, vb, and iL1 are all the average variables in one switching cycle, which are defined by:
Figure 1.
The proposed unidirectional hybrid single-phase rectifier topology.
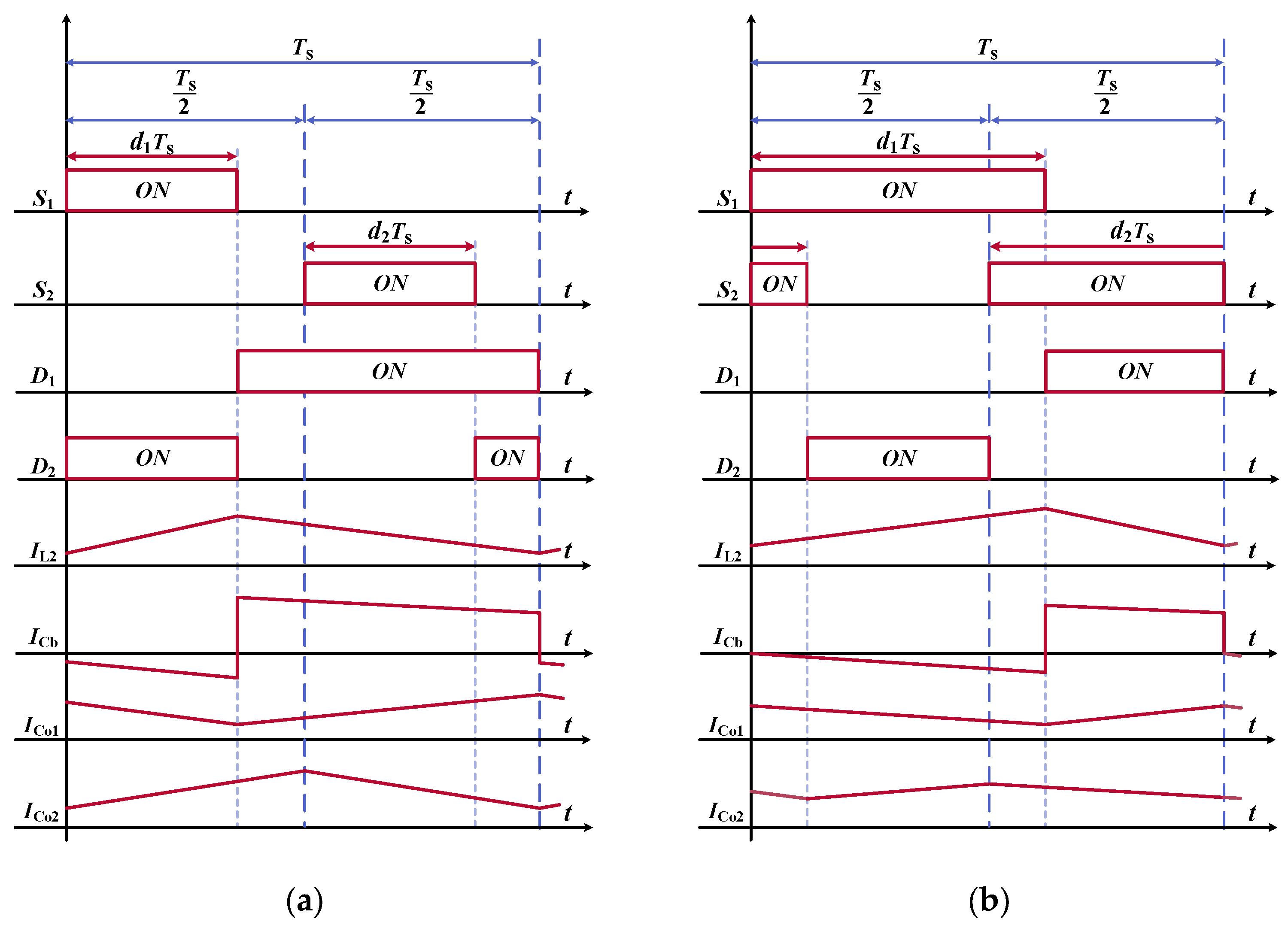
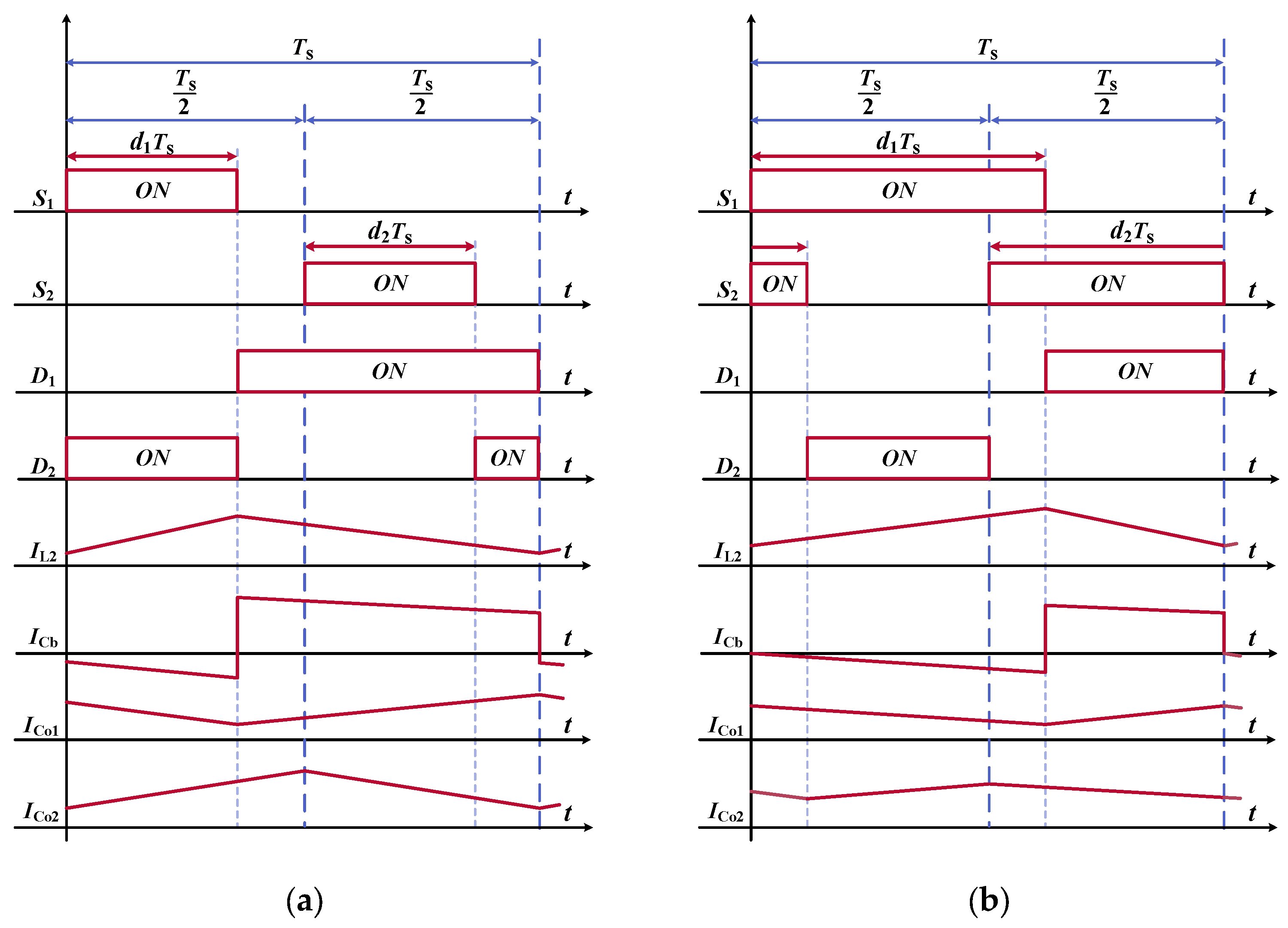
To simplify the analysis, only the positive half period of the input current iL1 will be taken as an example to carry out the following discussion. Assuming that the circuit shown in Figure 1 is operating in continuous conduction mode (CCM), all the operating modes and corresponding current flowing paths are shown in Figure 2, and relevant electrical waveforms are showcased in Figure 3.
Figure 2.
All the operating modes and the corresponding current flowing paths of the rectifier.
Figure 3.
Main waveforms of the proposed rectifier: (a) 0 < d < 0.5; (b) 0.5 ≤ d < 1.
In each operating mode, the branch currents will flow in different paths; correspondingly, the capacitors Co1, Co2, and Cb and the inductors L1 and L2 will be in the status of charging or discharging. For example, when the circuit operates in mode (1, 0) as shown in Figure 2, S1 is in the “on” state, but S2 is in the “off” state. Correspondingly, the split capacitor Co1 is in the discharging state and the split capacitor Co2 is in the charging state. Meanwhile, the capacitor Cb is in the discharging state and the inductor L2 is in the charging state. In summary, the operating status of Co1, Co2, Cb, and L2 and the input voltage vi of the diode rectifier are all summarized in Table 1.
Table 1.
The operating status of Co1, Co2, Cb, and L2 and the input voltage vi of the diode rectifier.
2.2. Mathematical Modeling
Applying KVL and KCL to the topology shown in Figure 1 yields the following mathematical model:
Considering that the proposed rectifier is connected with a conventional three-level neutral point clamped (NPC) converter, the control target of the DC capacitor voltages vo1 and vo2 at the steady state is determined as
In a switching cycle, the input current iL1 is considered as a constant value. Based on the volt-second balance principle, substituting (3) into (2), the following relationship can be obtained:
where λ is the voltage transfer ratio of proposed rectifier. Combining (4) and Figure 1, the corresponding voltage stress vs1 and vs2 of S1 and S2 can be deduced as
Equation (5) shows that compared to the dual SEPIC converter, the proposed hybrid rectifier has an active switch S2 with lower voltage stress.
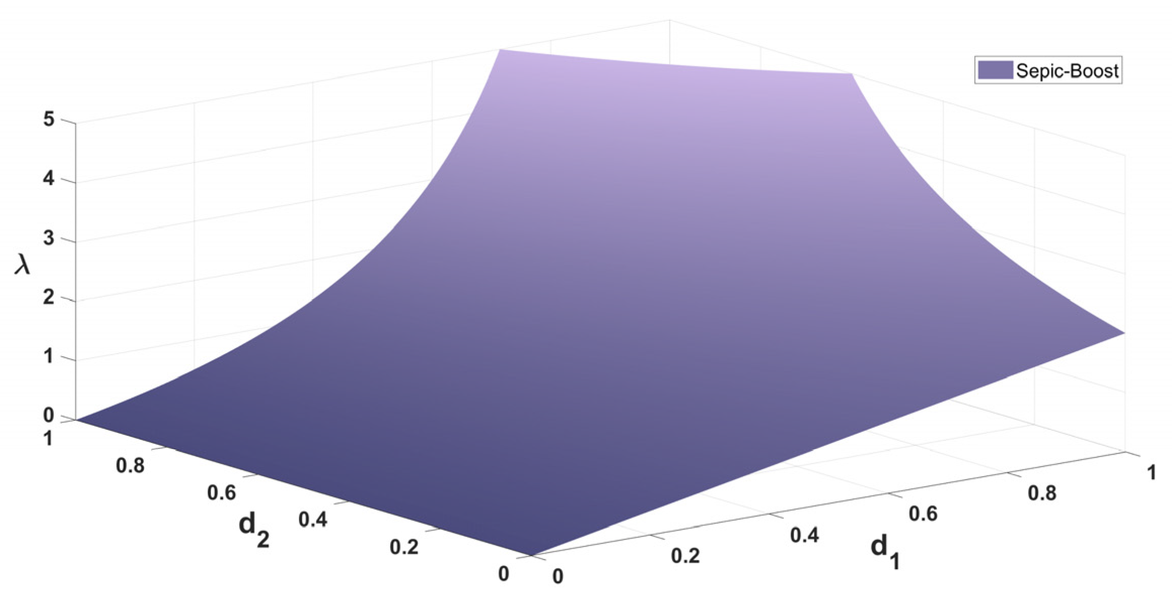
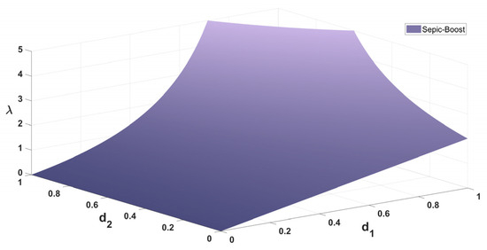
Since the proposed rectifier is a buck-boost rectifier and (4) gives the relationship between the voltage transfer ratio λ and the duty cycles d1 and d2, the boundary of boost and buck function can be deduced as
As shown in Figure 4, the voltage conversion ratio varies with the duty cycles d1 and d2. It is seen from (6) that, to achieve the buck and boost function of the proposed rectifier, d1 and d2 should satisfy
Figure 4.
Voltage transfer ratio of the proposed rectifier λ.
The comparison between the proposed hybrid rectifier and other conventional rectifiers is as follows. The voltage transfer ratio λp of a conventional SEPIC converter is given by
Figure 5a illustrates that the proposed rectifier starts to boost at a smaller duty cycle and achieves a larger boosting range by regulating d2. In situations where the voltage transfer ratio λ surpasses λp, a significant step-up in the static voltage gain can be achieved for higher output voltage scenarios. This condition is met when the following relationship holds true:
Figure 5.
Comparison of voltage transfer ratio λ of the proposed rectifier: (a) with SEPIC rectifier; (b) with boost rectifier.
It can be concluded from (9) and Figure 5a that the proposed hybrid rectifier can achieve a higher step-up static voltage gain than a conventional SEPIC converter by regulating d2.
The voltage transfer ratio λb of a conventional boost converter is given by
Based on (6) and (10), the comparison diagram between λ and λb is indicated in Figure 5b. It can be concluded from Figure 5b that the voltage transfer ratio λb of the conventional boost converter is larger than λ of the proposed rectifier. In all duty cycle ranges, λb remains greater than 1, rendering the traditional boost converter unsuitable for applications requiring lower output voltage or higher input voltage. Conversely, the proposed topology exhibits the voltage transfer ratio λb below 1, the low duty cycle range. This indicates that the output DC-link voltage can be set lower than the peak input voltage, making it particularly suitable for scenarios requiring lower output voltages or wider input voltage ranges. In order to ensure that the proposed topology operates in buck mode, the duty cycle d2 should satisfy
It can be concluded from the above analysis that compared to the conventional boost and SEPIC converters, the proposed rectifier is especially effective for obtaining a high step-up static voltage gain operating with low input voltage and a low step-up static gain for the high input voltage operation, which is suitable for a wider range of input voltage applications.
3. Control Strategy of the Hybrid Rectifier
3.1. Double Closed-Loop Control Strategy
The control strategy discussed in this section should be able to achieve the following basic goals, which include keeping the DC capacitor voltages in balance, controlling the DC-link voltage constant at a given value, and achieving the high input power factor of the rectifier. To achieve these control goals, a combined control strategy of a voltage outer loop based on a PI controller and a current inner loop based on a PR controller is adopted in this paper. The block diagram of the double closed-loop control strategy is shown in Figure 6. The outer voltage loop is utilized to maintain the DC output voltage constant by employing a PI controller. The output signal of the voltage loop is taken as the input current reference of the current inner loop. With help of the phase-locked loop, the reference current signal output by the outer loop voltage controller can be expressed as
where kpv is the proportional gain and kiv denotes the integrational gain. Vm and φ are the amplitude and phase information of the power supply voltage, respectively, and ω is the rotational angular frequency of the power supply voltage.
Figure 6.
Diagram of the double closed-loop control strategy.
The inner current loop is adopted to control the input current by taking advantage of the proportional-resonance (PR) control to accurately track the AC reference current signal and ensure that it is in phase with the power supply voltage [25]. The transfer function of the PR controller is as follows:
where kpi and kr are proportional gain and resonant gain, respectively, while ω0 and ωc represent the resonant frequency and cut-off frequency. A block diagram of the double closed-loop control strategy transfer function is shown in Figure 7.
Figure 7.
Block diagram of the system transfer function.
3.2. Balancing Control of the DC Capacitor Voltage
The proposed rectifier consists of a SEPIC converter and a boost converter. Due to the different voltage transfer ratio between the boost converter and the SEPIC converter, if the additional DC capacitor voltage balancing control is not adopted, this will lead to the voltage unbalancing between vo1 and vo2. The detailed analysis is as follows.
It is seen from (2) in the previous section that the capacitor currents ic1 and ic2 of the DC side are given by
Based on the third line of (2), the inductor current iL2 can be expressed as
Substituting (15) into (14), ic1 and ic2 can be deduced as
d is defined as the duty cycle of the rectifier, which is employed to control the DC-link voltage. When the DC capacitor balancing control loops are disabled in the rectifier, d1 and d2 should satisfy
Substituting (17) into (16), (16) can be rewritten as
Since the average of ic1 and ic2 in a line-frequency cycle is equal to zero, based on (18), the relationship between the load current averages and the duty cycle d can be expressed as
where io1 and io2 can be considered as the constant values when vo1 and vo2 are in the steady state. However, when the duty cycle d varies with time, due to 1/d − 1 ≠ 1 − d, which will also lead to the average of iL1(1/d − 1) not equalling iL1(1 − d), that is, io1 ≠ io2, and further affect the voltage balancing of vo1 and vo2 even under the balanced load, then, in order to achieve the voltage balancing between vo1 and vo2, the duty cycle variations ∆d1 and ∆d2 are added to d1 and d2, that is
Substituting (20) into (16), ic1 and ic2 can be rewritten as
Under the balanced load, when the DC capacitor balancing control loops are disabled in the rectifier, substituting (17) into (22), vo can be rewritten as
For the unbalanced load, when the duty cycle variations ∆d1 and ∆d2 are taken into consideration, substituting (20) into (22), vo can be deduced as
Combining (23) and (24), it can be concluded that the values of ∆d1 and ∆d2 will affect the balance of the DC-link voltage vo, and in order to achieve the control decoupling from vo, the duty cycle differences ∆d1 and ∆d2 should satisfy
By simplifying (25), ∆d1 and ∆d2 should satisfy
It is seen from (26) that the relationship between ∆d1 and ∆d2 is nonlinear and complex. To simplify the control strategy, the value of ∆d2d is considered to be approximately zero. Correspondingly, the value of ∆d1 is equal to zero. Meanwhile, to avoid the effect of ∆d2 on vo, the bandwidth of the DC capacitor voltage is set lower than the outer voltage loop, which will lead to ∆d2 << d.
When the DC-link voltage vo is controlled at the voltage reference, to achieve the voltage balancing between vo1 and vo2, the current difference between ic1 and ic2 is defined as in. Combining (21) and ∆d1 = 0, the current difference can be deduced as
Equation (27) indicates that the unbalanced DC capacitor current caused by io1 ≠ io2 or iL1(1/d − 1) ≠ iL1(1 − d) can be regulated by the duty cycle variation ∆d2. Thus, based on (27), the following relationship can be obtained:
Considering that the DC capacitors satisfy Co1 = Co2 = C, by applying the Laplace transformation to (28), the following dynamic equations are obtained
Equation (29) shows that the duty cycle variation ∆d2 is responsible for controlling the balancing of the capacitor voltages vo1 and vo2, and the modulation index difference ∆m is utilized to generate ∆d2, where kpd and kid are the proportional gain and integrational gain of the DC capacitor voltages loop, respectively. In the controller of the DC capacitor voltage vo2, ∆m is generated by the PI controllers and the basic control structure is shown in Figure 8.
Figure 8.
The basic control structure of the DC capacitor voltages loop.
4. Simulation and Experimental Verifications
To validate the proposed novel topology and its corresponding control strategy, simulations were conducted in the MATLAB/Simulink environment. Additionally, an experimental platform was set up, as illustrated in Figure 9.
Figure 9.
The experimental prototype.
Our experimental setup featured a TMS320F28335 DSP as the core controller, and the rectifier was constructed using discrete IGBTs (IKA10N60T) and diodes (VS-MUR820PBF). The Hall voltage sensor employed was VSM025A, and the Hall current sensor utilized was CSM005A. The key parameters utilized in both the simulation and experimental setup are listed in Table 2. The simulation waveforms of the proposed rectifier are presented in Figure 10, Figure 11, Figure 12, Figure 13, Figure 14 and Figure 15.
Table 2.
Ratings and circuit parameters.
Figure 10.
The power supply voltage vs and input current iL1 simulation waveforms.
Figure 11.
The THD analysis of input current iL1.
Figure 12.
The input voltage of the single-phase diode bridge rectifier in boost mode.
Figure 13.
The DC capacitor voltages of the single-phase diode bridge rectifier in boost mode.
Figure 14.
The DC capacitor voltages of the single-phase diode bridge rectifier in buck mode.
Figure 15.
The input voltage of the single-phase diode bridge rectifier in buck mode.
Figure 10, Figure 11, Figure 12 and Figure 13 depict the simulation waveforms of the proposed rectifier operating in boost mode. Figure 10 shows the simulation waveforms of input current iL1 and power supply voltage vs of the rectifier operating under high power factor. Figure 11 shows the input current harmonics of the rectifier, and a THD of 2.60% indicates an acceptable input current quality. Figure 12 shows the input voltage of the single-phase diode bridge rectifier, which demonstrates that the novel rectifier can achieve approximately three voltage levels operation under the given DC output voltage 200 V, which is consistent with the theoretical analysis. Figure 13 gives the simulation waveforms of vo, vo1, and vo2. It can be observed that the DC capacitor voltages vo1 and vo2 reach the reference voltage 100 V rapidly with a very small static error, and the DC output voltage vo is controlled stably at 200 V.
To verify the proposed capacitor voltage balancing control strategy, R1 jumps from 250 W to 125 W, while R2 jumps from 250 W to 375 W in the simulation. Figure 13 also shows that the DC capacitor voltages vo1 and vo2 and the DC-link voltage vo deviate from their stable value at the beginning of the load change, and then return to balanced again rapidly under the proposed DC capacitor voltage balancing control strategy.
Figure 14 and Figure 15 depict the simulation waveforms of the proposed rectifier operating in buck mode. When the rectifier is in buck mode, the DC-link voltage vo is controlled at 120 V. For the same output power and power supply voltage, the input current iL1 is consistent with the boost mode and will not be discussed here. However, the simulation waveforms of the input voltage of the single-phase diode bridge rectifier and the DC capacitor voltages vo1 and vo2 are different from the boost mode.
Figure 14 shows the DC capacitor voltages vo1 and vo2 simulation waveforms in buck mode. It is seen that the DC capacitor voltages vo1 and vo2 reach the reference voltage 60 V rapidly and return to balanced again rapidly under the load jump. The load jump has a smaller influence on the DC-link voltage vo, and vo also reaches the reference voltage 120 V rapidly. Figure 15 gives the input voltage of the single-phase diode bridge rectifier in buck mode.
The experimental results are shown in Figure 16, Figure 17, Figure 18, Figure 19, Figure 20 and Figure 21. Figure 16 gives the experimental waveforms of the input current iL1 and power supply voltage vs, which shows that the proposed rectifier is operating under high power factor with approximately sinusoidal input currents. The input current harmonic spectrum is shown in Figure 17. It shows that the input current contains some low-order harmonics (3th, 7th and 9th).
Figure 16.
The power supply voltage vs and input current iL1 experimental waveforms.
Figure 17.
The input current iL1 harmonic spectrum.
Figure 18.
The input voltage of the single-phase diode bridge rectifier experimental waveforms.
Figure 19.
The experimental results of the DC-link voltage vo and the DC capacitor voltages vo1 and vo2 in boost mode.
Figure 20.
The experimental results of the DC-link voltage vo and the DC capacitor voltages vo1 and vo2 in buck mode.
Figure 21.
The experimental waveforms of the input voltage of the single-phase diode bridge rectifier in buck mode.
Figure 18 shows the experimental waveforms of the input voltage of the single-phase diode bridge rectifier operating under the given DC output voltage 200 V, which is consistent with the theoretical analysis. Figure 19 shows the experimental results of the DC-link voltage vo and the DC capacitor voltages vo1 and vo2 in boost mode. It can be seen that the DC capacitor voltages vo1 and vo2 reach the reference voltage 100 V rapidly with a very small static error, and the DC output voltage vo is controlled stably at 200 V. To verify the proposed capacitor voltage balancing control strategy, Figure 19 also indicates that vo1 and vo2, as well as vo, deviate from their references at load step transient, and return to being in balance again after about 100 ms.
When the rectifier is in buck mode, the DC-link voltage vo is controlled at 120 V. For the same output power and power supply voltage, the input current iL1 is consistent with the boost mode and will not be discussed here. Figure 20 indicates the experimental results of the DC-link voltage vo and the DC capacitor voltages vo1 and vo2 in buck mode. The experimental waveforms of the input voltage of the single-phase diode bridge rectifier operating under the given DC output voltage 200 V are shown in Figure 21.
Through simulation, Figure 22 has been obtained, which illustrates the performance of the proposed rectifier over wide load power conditions, depicting the curves of THD, PF, and efficiency as they vary with load power.
Figure 22.
Performance of the presented rectifier under wide power conditions based on simulation: (a) supply current THD versus power curve; (b) operating power factor versus power curve; (c) efficiency versus power curve.
The above simulation and experimental results are consistent with the theoretical analysis, which verifies the correctness of the proposed balancing control strategy.
5. Conclusions
This paper introduces a novel SEPIC-boost-based power factor correction rectifier. Firstly, the limitations of traditional PFC are analyzed, and the notable performance characteristics of the proposed rectifier are discussed. This is followed by a detailed description of the operating principles, mathematical model, and control design of the proposed topology, and the overall operation of the proposed rectifier is analyzed through simulation and experimental analysis.
The topology structure, theoretical analysis, control strategy, and experimental verification of the rectifier represent the primary contributions of this paper. In comparison with other rectifiers, the proposed SEPIC-boost-based rectifier features continuous current on the AC main circuit, lower voltage stress on active switches, a wider range of DC output voltage, elimination of secondary DC-DC converters, and high static voltage gain operation at low input voltage as well as low static gain operation at high input voltage. This makes it more suitable for applications such as electric vehicle charging.
To further enhance performance, the existing three-level topology could be expanded to a five-level topology to further reduce the voltage stress on active switches, and ultimately reduce THD to achieve improved current waveforms on the AC main circuit.
Author Contributions
Conceptualization, X.L. and H.C.; methodology, X.L. and Z.Z.; software, X.L. and W.Y.; validation, X.L., Y.S. and Z.Z.; writing—original draft preparation, X.L.; writing—review and editing, X.L., H.C., C.W. and Z.Z. All authors have read and agreed to the published version of the manuscript.
Funding
This research was funded by the National Natural Science Foundation of China under Grant No. 51577187.
Data Availability Statement
The data presented in this study are available in the article.
Conflicts of Interest
The authors declare no conflicts of interest.
References
- Gupta, J.; Singh, B. Single-Stage Isolated Bridgeless Charger for Light Electric Vehicle with Improved Power Quality. IEEE Trans. Ind. Appl. 2022, 58, 6357–6367. [Google Scholar] [CrossRef]
- Xu, B.; Yan, Z.; Zhou, W.; Zhang, L.; Yang, H.; Liu, Y.; Liu, L. A Bidirectional Integrated Equalizer Based on the Sepic-Zeta Converter for Hybrid Energy Storage System. IEEE Trans. Power Electron. 2022, 37, 12659–12668. [Google Scholar] [CrossRef]
- Liu, Y.; Huang, X.; Dou, Y.; Ouyang, Z.; Andersen, M. GaN-Based ZVS Bridgeless Dual-SEPIC PFC Rectifier with Integrated Inductors. IEEE Trans. Power Electr. 2021, 36, 11483–11498. [Google Scholar] [CrossRef]
- Gupta, J.; Singh, B. A High Power Factor Rectifier with Excellent Performance Characteristics for Electric Vehicle Charging Applications. IEEE Trans. Ind. Appl. 2023, 59, 1–11. [Google Scholar] [CrossRef]
- Costa, P.J.S.; Ewerling, M.V.M.; Font, C.H.I.; Lazzarin, T.B. Unidirectional Three-Phase Voltage-Doubler SEPIC PFC Rectifier. IEEE Trans. Power Electr. 2021, 36, 6761–6773. [Google Scholar] [CrossRef]
- Gonçalves, J.T.; Valtchev, S.; Melicio, R.; Gonçalves, A.; Blaabjerg, F. Hybrid Three-Phase Rectifiers with Active Power Factor Correction: A Systematic Review. Electronics 2021, 10, 1520. [Google Scholar] [CrossRef]
- Chen, J.; Chang, C. Analysis and Design of SEPIC Converter in Boundary Conduction Mode for Universal-Line Power Factor Correction Applications. In Proceedings of the 2001 IEEE 32nd Annual Power Electronics Specialists Conference (IEEE Cat. No.01CH37230), Vancouver, BC, Canada, 17–21 June 2001; Volume 2, pp. 742–747. [Google Scholar]
- Kwon, J.-M.; Choi, W.-Y.; Lee, J.-J.; Kim, E.-H.; Kwon, B.-H. Continuous-Conduction-Mode SEPIC Converter with Low Reverse-Recovery Loss for Power Factor Correction. IEE Proc. Electr. Power Appl. 2006, 153, 673–681. [Google Scholar] [CrossRef]
- Hosseinabadi, F.; Adib, E. A Soft-Switching Step-Down PFC Converter with Output Voltage Doubler and High Power Factor. IEEE Trans. Power Electr. 2019, 34, 416–424. [Google Scholar] [CrossRef]
- Vo, D.-V.; Nguyen, K.M.; Lim, Y.-C.; Choi, J.-H. A Single-Stage Bimodal Transformerless Inverter with Common-Ground and Buck-Boost Features. Electronics 2023, 12, 221. [Google Scholar] [CrossRef]
- Cortez, D.F.; Barbi, I. A Family of High-Voltage Gain Single-Phase Hybrid Switched-Capacitor PFC Rectifiers. IEEE Trans. Power Electr. 2015, 30, 4189–4198. [Google Scholar] [CrossRef]
- Jin, Q.; Ruan, X.; Ren, X.; Wang, Y.; Leng, Y. Step-Wave Switched Capacitor Converter for Compact Design of Envelope Tracking Power Supply. IEEE Trans. Ind. Electron. 2017, 64, 9587–9591. [Google Scholar] [CrossRef]
- He, L.; Lin, Z.; Tan, Q.; Lu, F.; Zeng, T. Interleaved High Step-Up Current Sharing Converter with Coupled Inductors. Electronics 2021, 10, 436. [Google Scholar] [CrossRef]
- Mahmoudi, M.; Ajami, A.; Babaei, E.; Soleimanifard, J. Theoretical and Experimental Evaluation of SEPIC-Based DC–DC Converters with Two-Winding and Three-Winding Coupled Inductors. Int. J. Circ. Theor. Appl. 2022, 50, 3891–3910. [Google Scholar] [CrossRef]
- Lee, S.-W.; Do, H.-L. High Step-Up Coupled-Inductor Cascade Boost DC–DC Converter with Lossless Passive Snubber. IEEE Trans. Ind. Electron. 2018, 65, 7753–7761. [Google Scholar] [CrossRef]
- Chincholkar, S.H.; Chan, C.-Y. Investigation of Current-Mode Controlled Cascade Boost Converter Systems: Dynamics and Stability Issues. IET Power Electron. 2016, 9, 911–920. [Google Scholar] [CrossRef]
- Kim, T.; Feng, D.; Jang, M.; Agelidis, V.G. Common Mode Noise Analysis for Cascaded Boost Converter with Silicon Carbide Devices. IEEE Trans. Power Electr. 2017, 32, 1917–1926. [Google Scholar] [CrossRef]
- Maroti, P.K.; Padmanaban, S.; Holm-Nielsen, J.B.; Sagar Bhaskar, M.; Meraj, M.; Iqbal, A. A New Structure of High Voltage Gain SEPIC Converter for Renewable Energy Applications. IEEE Access 2019, 7, 89857–89868. [Google Scholar] [CrossRef]
- Rivera, S.; Wu, B.; Kouro, S.; Yaramasu, V.; Wang, J. Electric Vehicle Charging Station Using a Neutral Point Clamped Converter with Bipolar DC Bus. IEEE Trans. Ind. Electron. 2015, 62, 1999–2009. [Google Scholar] [CrossRef]
- Bang, T.; Park, J.-W. Development of a ZVT-PWM Buck Cascaded Buck–Boost PFC Converter of 2 kW with the Widest Range of Input Voltage. IEEE Trans. Ind. Electron. 2018, 65, 2090–2099. [Google Scholar] [CrossRef]
- Sharifi, S.; Monfared, M.; Babaei, M. Ferdowsi Rectifiers—Single-Phase Buck-Boost Bridgeless PFC Rectifiers with Low Semiconductor Count. IEEE Trans. Ind. Electron. 2020, 67, 9206–9214. [Google Scholar] [CrossRef]
- Sharifi, S.; Babaei, M.; Monfared, M. A High Gain Buck PFC Synchronous Rectifier. In Proceedings of the Iranian Conference on Electrical Engineering (ICEE), Mashhad, Iran, 8–10 May 2018; pp. 1185–1190. [Google Scholar]
- de Melo, P.F.; Gules, R.; Romaneli, E.F.R.; Annunziato, R.C. A Modified SEPIC Converter for High-Power-Factor Rectifier and Universal Input Voltage Applications. IEEE Trans. Power Electr. 2010, 25, 310–321. [Google Scholar] [CrossRef]
- Costa, P.J.S.; Illa Font, C.H.; Lazzarin, T.B. Single-Phase Hybrid Switched-Capacitor Voltage-Doubler SEPIC PFC Rectifiers. IEEE Trans. Power Electr. 2018, 33, 5118–5130. [Google Scholar] [CrossRef]
- Li, S.; Wang, X.; Yao, Z.; Li, T.; Peng, Z. Circulating Current Suppressing Strategy for MMC-HVDC Based on Nonideal Proportional Resonant Controllers Under Unbalanced Grid Conditions. IEEE Trans. Power Electr. 2015, 30, 387–397. [Google Scholar] [CrossRef]
Disclaimer/Publisher’s Note: The statements, opinions and data contained in all publications are solely those of the individual author(s) and contributor(s) and not of MDPI and/or the editor(s). MDPI and/or the editor(s) disclaim responsibility for any injury to people or property resulting from any ideas, methods, instructions or products referred to in the content. |
© 2024 by the authors. Licensee MDPI, Basel, Switzerland. This article is an open access article distributed under the terms and conditions of the Creative Commons Attribution (CC BY) license (https://creativecommons.org/licenses/by/4.0/).





















