Real-Time Monitoring and Assessment of Rehabilitation Exercises for Low Back Pain through Interactive Dashboard Pose Analysis Using Streamlit—A Pilot Study
Abstract
1. Introduction
2. Materials and Methods
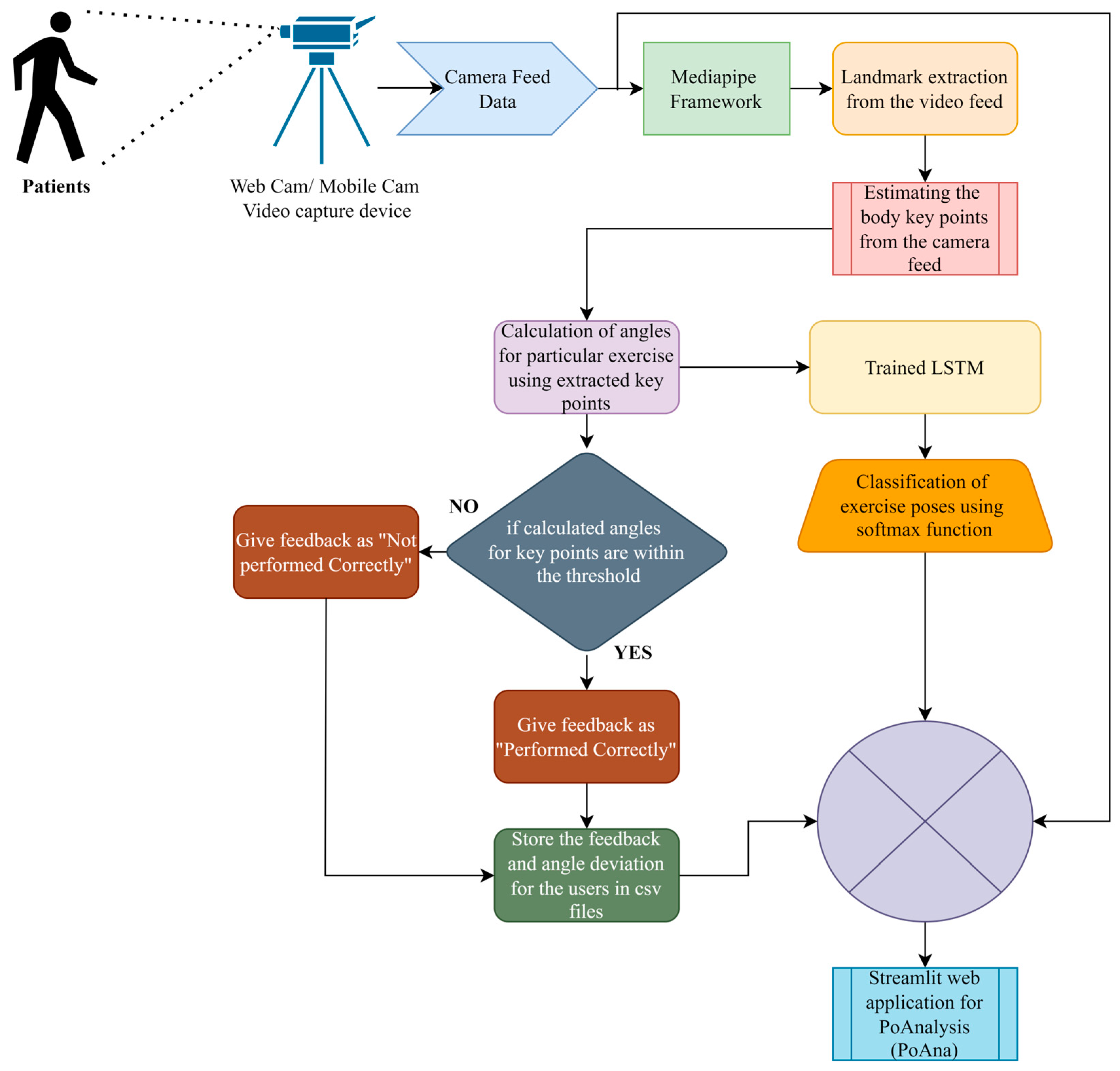
2.1. Proposed System Flow Diagram
2.2. Feature Collection and Processing
2.3. Comparison of Various Web App Frameworks with Streamlit
2.4. Classification Model and Web Application
3. Results
3.1. Participants’ Overall Performance Analysis
- If the ‘A’ value is greater than or equal to 30 for all exercises except for lumbar flexion (LF), then the lumbar flexion pose target for the exercise duration is 15 s. Hence, the lumbar flexion condition is (), and the performance is regarded as 100%.
- The performance is considered as −100% if the ‘A’ value is less than 30 for all exercises, except LF, where it is 15 s instead of 30 s;
- If the ‘A’ value is not greater than 30 or less than −30 (i.e., A is between −30 and 30 inclusive), the value can be calculated by (A/30) × 100. This takes A’s value, divides it by 30, and then multiplies the result by 100. We use this method to show the exercise’s performance in percentage form.
3.2. Statistical Analysis of Pain Assessment
. So, our system will
help the participants improve their exercise performance.3.3. System Usability Score Assessment
3.4. Model Performance Metrics and Comparison of SOTA Methods
4. Discussion
5. Conclusions
Author Contributions
Funding
Data Availability Statement
Acknowledgments
Conflicts of Interest
References
- Sandal, L.F.; Stochkendahl, M.J.; Svendsen, M.J.; Wood, K.; Øverås, C.K.; Nordstoga, A.L.; Villumsen, M.; Rasmussen, C.D.N.; Nicholl, B.; Cooper, K.; et al. An app-delivered self-management program for people with Low back pain: Protocol for the selfBACK randomized controlled trial. JMIR Res. Protoc. 2019, 8, e14720. [Google Scholar] [CrossRef] [PubMed]
- Ferreira, M.L.; de Luca, K.; Haile, L.M.; Steinmetz, J.D.; Culbreth, G.T.; Cross, M.; A Kopec, J.; Ferreira, P.H.; Blyth, F.M.; Buchbinder, R.; et al. Global, regional, and national burden of low back pain, 1990–2020, its attributable risk factors, and projections to 2050: A systematic analysis of the Global Burden of Disease Study 2021. Lancet Rheumatol. 2023, 5, e316–e329. [Google Scholar] [CrossRef] [PubMed]
- Kim, D.-W.; Park, J.E.; Kim, M.-J.; Byun, S.H.; Jung, C.I.; Jeong, H.M.; Woo, S.R.; Lee, K.H.; Lee, M.H.; Jung, J.-W.; et al. Automatic assessment of upper extremity function and mobile application for self-administered stroke rehabilitation. IEEE Trans. Neural Syst. Rehabil. Eng. 2024, 32, 652–661. [Google Scholar] [CrossRef] [PubMed]
- Liao, P.-H.; Chu, W. Exploring the impact of an instructional web-based healthcare app for relieving back pain from spinal compression fractures: An observational study. Multimed. Tools Appl. 2023, 83, 33295–33311. [Google Scholar] [CrossRef]
- Cunha, B.; Ferreira, R.; Sousa, A.S.P. Home-based rehabilitation of the shoulder using auxiliary systems and artificial intelligence: An overview. Sensors 2023, 23, 7100. [Google Scholar] [CrossRef]
- Yuan, H.; Chan, S.; Creagh, A.P.; Tong, C.; Acquah, A.; Clifton, D.A.; Doherty, A. Self-supervised learning for human activity recognition using 700,000 person-days of wearable data. npj Digit. Med. 2024, 7, 91. [Google Scholar] [CrossRef] [PubMed]
- Kulkarni, P.; Gawai, S.; Bhabad, S.; Patil, A.; Choudhari, S. Yoga pose recognition using deep learning. In Proceedings of the 2024 International Conference on Emerging Smart Computing and Informatics (ESCI), Maharashtra, India, 5–7 March 2024; pp. 1–6. [Google Scholar]
- Wang, K.; Peng, L.; You, M.; Deng, Q.; Li, J. Multicomponent supervised tele-rehabilitation versus home-based self-rehabilitation management after anterior cruciate ligament reconstruction: A study protocol for a randomized controlled trial. J. Orthop. Surg. Res. 2024, 19, 381. [Google Scholar] [CrossRef]
- Mishra, P.K.; Mihailidis, A.; Khan, S.S. Skeletal video anomaly detection using deep learning: Survey, challenges, and future directions. IEEE Trans. Emerg. Top. Comput. Intell. 2024, 8, 1073–1085. [Google Scholar] [CrossRef]
- Nhs.uk. Mechanical Low Back Pain. Available online: https://www.sussexcommunity.nhs.uk/patients-and-visitors/resources/patient-resources/mechanical-low-back-pain/rehabilitation-exercises (accessed on 22 July 2024).
- Chae, H.J.; Kim, J.B.; Park, G.; O’ Sullivan, D.M.; Seo, J.; Park, J.J. An artificial intelligence exercise coaching mobile app: Development and randomized controlled trial to verify its effectiveness in posture correction. Interact. J. Med. Res. 2023, 12, e37604. [Google Scholar] [CrossRef]
- Ettefagh, A.; Roshan Fekr, A. Enhancing automated lower limb rehabilitation exercise task recognition through multi-sensor data fusion in tele-rehabilitation. BioMed. Eng. OnLine 2024, 23, 35. [Google Scholar] [CrossRef]
- Luna, A.; Casertano, L.; Timmerberg, J.; O’neil, M.; Machowsky, J.; Leu, C.-S.; Lin, J.; Fang, Z.; Douglas, W.; Agrawal, S. Artificial intelligence application versus physical therapist for squat evaluation: A randomized controlled trial. Sci. Rep. 2021, 11, 18109. [Google Scholar] [CrossRef] [PubMed]
- Park, J.; Chung, S.Y.; Park, J.H. Real-Time Exercise Feedback through a Convolutional Neural Network: A Machine Learning-Based Motion-Detecting Mobile Exercise Coaching Application. Yonsei Med. J. 2022, 63, S34–S42. [Google Scholar] [CrossRef] [PubMed]
- Marcuzzi, A.; Nordstoga, A.L.; Bach, K.; Aasdahl, L.; Nilsen, T.I.L.; Bardal, E.M.; Boldermo, N.; Bertheussen, G.F.; Marchand, G.H.; Gismervik, S.; et al. Effect of an Artificial Intelligence-Based Self-Management App on Musculoskeletal Health in Patients With Neck and/or Low Back Pain Referred to Specialist Care: A Randomized Clinical Trial. JAMA Netw. 2023, 6, e2320400. [Google Scholar] [CrossRef]
- Rasmussen, C.D.N.; Svendsen, M.J.; Wood, K.; Nicholl, B.I.; Mair, F.S.; Sandal, L.F.; Mork, P.J.; Søgaard, K.; Bach, K.; Stochkendahl, M.J. App-delivered self-management intervention trial selfback for people with low back pain: Protocol for implementation and process evaluation. JMIR Res. Protoc. 2020, 9, e20308. [Google Scholar] [CrossRef]
- Rughani, G.; Nilsen, T.I.L.; Wood, K.; Mair, F.S.; Hartvigsen, J.; Mork, P.J.; Nicholl, B.I. The selfBACK artificial intelligence-based smartphone app can improve low back pain outcome even in patients with high levels of depression or stress. Eur. J. Pain 2023, 27, 568–579. [Google Scholar] [CrossRef] [PubMed]
- Khorasani, M.; Abdou, M.; Hernández Fernández, J. Web Application Development with Streamlit: Develop and Deploy Secure and Scalable Web Applications to the Cloud Using a Pure Python Framework; Apress Apress: Berkeley, CA, USA, 2022. [Google Scholar]
- Kitagawa, K.; Maki, S.; Furuya, T.; Maruyama, J.; Toki, Y.; Ohtori, S. Development of a web application for predicting Asia Impairment Scale at discharge in spinal cord injury patients: A machine learning approach. N. Am. Spine Soc. J. (NASSJ) 2024, 18, 100345. [Google Scholar] [CrossRef]
- Joshitha, K.L.; Madhanraj, P.; Roshan, B.R.; Prakash, G.; Ram, V.S.M. AI-FIT COACH-Revolutionizing Personal Fitness with Pose Detection, Correction and Smart Guidance. In Proceedings of the 2024 International Conference on Communication, Computing and Internet of Things (IC3IoT), Chennai, India, 17–18 April 2024; pp. 1–5. [Google Scholar] [CrossRef]
- Luangaphirom, T.; Lueprasert, S.; Kaewvichit, P.; Boonphotsiri, S.; Burapasikarin, T.; Siriborvornratanakul, T. Real-time weight training counting and correction using MediaPipe. Adv. Comp. Int. 2024, 4, 3. [Google Scholar] [CrossRef]
- Bijalwan, V.; Semwal, V.B.; Singh, G.; Mandal, T.K. HDL-PSR: Modelling spatio-temporal features using hybrid deep learning approach for post-stroke rehabilitation. Neural Process. Lett. 2023, 55, 279–298. [Google Scholar] [CrossRef]
- Deoskar, A.; Parab, S.; Patil, S. Personalized physio-care system using Ai. In Handbook of Research on Artificial Intelligence and Soft Computing Techniques in Personalized Healthcare Services; Apple Academic Press: Burlington, ON, Canada, 2023; pp. 229–258. [Google Scholar]
- Chen, W.; Lim, L.J.R.; Lim, R.Q.R.; Yi, Z.; Huang, J.; He, J.; Yang, G.; Liu, B. Artificial intelligence powered advancements in upper extremity joint MRI: A review. Heliyon 2024, 10, e28731. [Google Scholar] [CrossRef]
- Pain Assessment Scales. Maineddc.org. Available online: https://www.maineddc.org/images/PDFs/Pain_Assessment_Scales.pdf (accessed on 22 July 2024).
- Francisco, J.A.; Rodrigues, P.S. Computer vision based on a modular neural network for automatic assessment of physical therapy rehabilitation activities. IEEE Trans. Neural Syst. Rehabil. Eng. 2023, 31, 2174–2183. [Google Scholar] [CrossRef]
- Rangari, T.; Kumar, S.; Roy, P.P.; Dogra, D.P.; Kim, B.G. Video based exercise recognition and correct pose detection. Multimed. Tools Appl. 2022, 81, 30267–30282. [Google Scholar] [CrossRef]
- Zheng, H.; Zhang, H.; Zhang, H. Design of teaching system of physical yoga course in colleges and universities based on computer network. Secur. Commun. Netw. 2022, 2022, 6591194. [Google Scholar] [CrossRef]
- Cai, H. Application of intelligent real-time image processing in fitness motion detection under internet of things. J. Supercomput. 2022, 78, 7788–7804. [Google Scholar] [CrossRef]
- Qiu, Y.; Wang, J.; Jin, Z.; Chen, H.; Zhang, M.; Guo, L. Pose-guided matching based on deep learning for assessing quality of action on rehabilitation training. Biomed. Signal Process. Control 2022, 72, 103323. [Google Scholar] [CrossRef]
- Brooke, J. SUS-A Quick and Dirty Usability Scale. Ahrq.gov. Available online: https://digital.ahrq.gov/sites/default/files/docs/survey/systemusabilityscale%2528sus%2529_comp%255B1%255D.pdf (accessed on 22 July 2024).
- Shakhnoza, M.; Sabina, U.; Sevara, M.; Cho, Y.-I. Novel Video Surveillance-Based Fire and Smoke Classification Using Attentional Feature Map in Capsule Networks. Sensors 2022, 22, 98. [Google Scholar] [CrossRef]
- Muksimova, S.; Mardieva, S.; Cho, Y.-I. Deep Encoder-Decoder Network-Based Wildfire Segmentation Using Drone Images in Real-Time. Remote Sens. 2022, 14, 6302. [Google Scholar] [CrossRef]
- Sharma, A.; Singh, R. ConvST-LSTM-Net: Convolutional Spatiotemporal LSTM Networks for Skeleton-Based Human Action Recognition; Springer: Berlin/Heidelberg, Germany, 2023. [Google Scholar]
- Srivastava, R.P.; Umrao, L.S.; Yadav, R.S. Real-time yoga pose classification with 3-D Pose Estimation Model with LSTM. Multimed. Tools Appl. 2023, 83, 33019–33030. [Google Scholar] [CrossRef]
- Thoutam, V.A.; Srivastava, A.; Badal, T.; Mishra, V.K.; Sinha, G.R.; Sakalle, A.; Bhardwaj, H.; Raj, M. Yoga pose estimation and feedback generation using Deep Learning. Comput. Intell. Neurosci. 2022, 2022, 4311350. [Google Scholar] [CrossRef]
- Swain, D.; Satapathy, S.; Acharya, B.; Shukla, M.; Gerogiannis, V.C.; Kanavos, A.; Giakovis, D. Deep Learning Models for Yoga Pose Monitoring. Algorithms 2021, 15, 403. [Google Scholar] [CrossRef]
- Tuppad, A.; Patil, S.D. Super-Smart Healthcare System in Society 5.0. In Society 5.0: Smart Future Towards Enhancing the Quality of Society; Springer Nature: Singapore, 2022; pp. 209–227. [Google Scholar]
- Dlamini, Z.; Miya, T.V.; Hull, R.; Molefi, T.; Khanyile, R.; de Vasconcellos, J.F. Society 5.0: Realizing next-generation healthcare. In Society 5.0 and Next Generation Healthcare; Springer: Cham, Switzerland, 2023; pp. 1–30. [Google Scholar]
- Ciasullo, M.V.; Orciuoli, F.; Douglas, A.; Palumbo, R. Putting Health 4.0 at the service of Society 5.0: Exploratory insights from a pilot study. Socioecon. Plann. Sci. 2022, 80, 101163. [Google Scholar] [CrossRef]
- The Future Healthcare Technologies: A Roadmap to Society 5.0. Springerprofessional.de. Available online: https://www.springerprofessional.de/en/the-future-healthcare-technologies-a-roadmap-to-society-5-0/20208258 (accessed on 22 July 2024).
- Ekambaram, D.; Ponnusamy, V. AI-assisted physical therapy for post-injury rehabilitation: Current state of the art. IEIE Trans. Smart Process. Comput. 2023, 12, 234–242. [Google Scholar] [CrossRef]
- Gajardo Sánchez, A.D.; Murillo-Zamorano, L.R.; López-Sánchez, J.; Bueno-Muñoz, C. Gamification in Health Care Management: Systematic Review of the Literature and Research Agenda. SAGE Open 2023, 13, 21582440231218834. [Google Scholar] [CrossRef]
- Likarenko, Y. Gamification in Healthcare: Use Cases, Trends, and Challenges. Uptech. Team. Available online: https://www.uptech.team/blog/gamification-in-healthcare (accessed on 22 July 2024).












| Parameter | Group—1 | Group—2 | Group—3 |
|---|---|---|---|
| Age | More than 55 | Age: Between ≥25 to ≤55 | Age: Between ≥17 to <25 |
| Gender | Male—4; Female—1 | Male—11; Female—6 | Male—6; Female—4 |
| Mean Height (cm) | 156.8 ± 3.03 | 160 ± 6.97 | 162.4 ± 5.81 |
| Mean Weight (kg) | 64.8 ± 14.11 | 69.66 ± 7.85 | 59.56 ± 7.79 |
| BMI (kg/m2) | 26.26 ± 5.19 | 27.34 ± 3.70 | 22.56 ± 2.76 |
| LBP level | No pain—0 | No pain—0 | No pain—0 |
| Mild pain—0 | Mild pain—1 | Mild pain—2 | |
| Moderate pain—1 | Moderate pain—10 | Moderate pain—7 | |
| Severe pain—4 | Severe pain—7 | Severe pain—0 |
| Name of the Exercise | Accepted Range of Angles for Important Key Points | Sample Performed Correctly |
|---|---|---|
| Arm raise | Left Elbow Angle = 175°; ±2° Left Shoulder Angle = 177°; ±2° (or) Right Elbow Angle = 175°; ±2° Right Shoulder Angle = 177°; ±2° | ![]() |
| Bridge pose | Left knee Angle = 79°; ±3° Right knee Angle = 85°; ±3° Left hip Angle = 158°; ±3° Right hip Angle = 130°; ±3° | ![]() |
| Cat-cow pose | Left Shoulder Angle = 50°; ±3° Right Shoulder Angle = 40°; ±3° Left Hip Angle = 78°; ±5° Right Hip Angle = 92°; 10° | ![]() |
| Child pose | Left elbow Angle = 166°; ±2° Right elbow Angle = 150°; ±6° Left shoulder Angle = 11°; ±4° Right shoulder Angle = 10°; ±4° Left hip Angle = 37°; ±6° Right hip Angle = 32°; ±10° Left knee Angle = 56°; ±8° Right knee Angle =62°; ±10° | ![]() |
| Knee hug | Left elbow Angle = 165°; ±10° Right elbow Angle = 165°; ±10° Left shoulder Angle = 10°; ±5° Right shoulder Angle = 10°; ±5° Left hip Angle = 50°; ±5° Right hip Angle = 50°; ±5° Left knee Angle = 120°; ±8° Right knee Angle = 120°; ±8° | ![]() |
| Knee roll | Right-side Roll Left knee Angle = 85°; ±6° Right knee Angle = 84°; ±5° Left hip Angle = 131°; ±8° Right hip Angle = 120°; ±13° | ![]() |
| Left-side Roll Left knee Angle = 20°; ±22° Right knee Angle = 17°; ±24° Left hip Angle = 164°; ±24° Right hip Angle = 150°; ±23° | ![]() | |
| Lumbar flexion | Left elbow Angle = 170°; ±10° Right elbow Angle = 150°; ±10° Left shoulder Angle = 40°; ±10° Right shoulder Angle = 30°; ±10° Left hip Angle = 80°; ±15° Right hip Angle = 85°; ±15° Left knee Angle = 5°; ±2° Right knee Angle = 5°; ±2° | ![]() |
| Side bend | Right Side Bend Left Hip Angle = 167°; ±4° Right Hip Angle = 155°; ±5° Left Shoulder Angle = 15°; ±2° Right Shoulder Angle = 32°; ±5° | ![]() |
| Left Side Bend Left Hip Angle = 146°; ±5° Right Hip Angle = 164°; ±2° Left Shoulder Angle = 60°; ±10° Right Shoulder Angle = 15°; ±2° | ![]() |
| S. No. | Parameters | Description |
|---|---|---|
| 1 | Tracked skeletal joints | Left_shoulder, right_shoulder, left_elbow, right_elbow, left_wrist, right_wrist, left_hip, right_hip, left_knee, right_knee, left_ankle, right_ankle |
| 2 | Set of derived characteristics | Left elbow angle (LE_angle), Left shoulder angle (LS_angle), Left knee angle (LK_angle), Left wrist angle (LW_angle), Right shoulder angle (RS_angle), Right elbow angle (RE_angle), Right knee angle (RK_angle), Right hip angle (RH_angle), Right wrist (RW_angle) |
| 3 | Activity class labels | Arm_raise, Bridge_pose, Cat_cow, Child_pose, Knee_hug, Knee_roll, Lumbar_flexion, Side_bend |
| Features | Streamlit | Dash | Flask | Viola |
|---|---|---|---|---|
| Design complexity | For prototyping, design with minimal code. | Compared to Streamlit, the design prototype requires more initial setup. But, it is simple to use. | For routing and template creation, detailed coding is required. | This framework contains limited tools for design prototyping. |
| Integration with Python | Seamless and built specifically for Python. | Seamless and built specifically for Python. | It is seamless, general-purpose, and flexible for various applications. | It is only suitable for a limited number of applications. |
| Customization | Focuses on rapid deployment and simplicity. | It offers more flexibility with design and interaction. | Complete control over app design but requires more coding. | Not more flexible compared to Streamlit. |
| Performance | It allows for quick deployment and handles small and data-intensive applications. | It can handle complex and data-driven apps well. | It is highly efficient and capable of handling heavy loads. | While it works well for interactive visualizations, it necessitates optimization for large-scale applications. |
| Use cases | It provides rapid prototyping, simple dashboards, data exploration, and model demos. | Complex dashboards, data visualization, and enterprise apps require interactivity. | To develop full-scale web applications, APIs, and intricate data-driven websites. | Similar to the Streamlit 1.38.0 framework. |
| Name of the Exercise | Procedure | Sets Required to Complete the Task | Time Duration (S) |
|---|---|---|---|
| Arm raise | Arrange yourself with your feet shoulder width apart, your arms by your sides, and your palms facing inward. Position your arm vertically in front of you while maintaining its straightness. Stretch to the maximum extent to align your arm with your head before descending to the initial position. | 3–5 sets | 30 s |
| Bridge pose | Lie on your back, with your knees flexed and your feet supported on the floor. Contract your lower abdominal muscles and exhale through your buttocks. To create a ‘Bridge’ with your body, elevate your buttocks off the floor or bed. | 3–5 sets | 30 s |
| Cat_cow pose | To begin, flex the mid-back upwards towards the ceiling. Adjust the position by rotating the pelvis in the opposite direction. Next, it is necessary to enhance the arch in the lower back. | 3–5 sets | 30 s |
| Child pose | Begin by assuming a kneeling posture. Next, lower your upper body to the ground until your forehead touches the floor. Position your arm above your head and flatten your palms on the floor. | 3–5 sets | 30 s |
| Knee hug pose | Position yourself on your back, flex, and elevate your knees. Next, use your hands to pull your knees back towards your chest. | 3–5 sets | 30 s |
| Knee roll | Reclining on your back with your knees flexed, gradually lower your legs to one side and maintain this position for 5 s. Rectify the central position and interchange the sides. You should see your back elongate opposite your legs’ lateral tilt. | 3–5 sets | 30 s |
| Lumbar flexion pose | Place your feet shoulder-width apart. Proceed gradually by rolling or bending forward and moving your hands down your legs, towards your feet, until you perceive a sensation of elongation in your lumbar region. | 3–5 sets | 15 s |
| Side bend | Stand with your feet spaced shoulder width apart and your hands resting beside you. Gradually glide one hand down your leg, extending to your knee. | 3–5 sets | 30 s |
| Parameters | 17–24 Age Group | 25–55 Age Group | More than 55 Age Group | |||
|---|---|---|---|---|---|---|
| p-Value | Significance | p-Value | Significance | p-Value | Significance | |
| Question 1 | True | True | False | |||
| Question 2 | True | True | True | |||
| Question 3 | True | True | False | |||
| Question 4 | False | True | True | |||
| Question 5 | True | True | True | |||
| Question 6 | True | True | False | |||
| Question 7 | False | True | False | |||
| Question 8 | False | True | True | |||
| Question 9 | True | True | True | |||
| Question 10 | False | True | False | |||
| Question 11 | True | True | True | |||
| Question 12 | True | True | False | |||
| Question 13 | True | True | False | |||
| Question 14 | True | True | False | |||
| Question 15 | True | True | True | |||
| Question 16 | True | True | False | |||
| Question 17 | True | True | True | |||
| Question 18 | True | True | False | |||
| Question 19 | True | True | True | |||
| Question 20 | True | True | False | |||
| Performance Metrics | CV_MNN [26] | Rang_LSTM [27] | Conv ST_LSTM [34] | RPS_LSTM [35] | MLP [36] | CNN_LSTM [37] | Proposed Model |
|---|---|---|---|---|---|---|---|
| Accuracy | 46.2 | 75.6 | 52.7 | 95.1 | 29.9 | 73.4 | 99.6 |
| Precision | 46.0 | 75.3 | 52.3 | 95 | 29.6 | 73.2 | 99.2 |
| Recall | 46.1 | 75.3 | 52.3 | 95.1 | 29.6 | 73.2 | 99.2 |
| F1-score | 46.1 | 75.5 | 52.6 | 95.1 | 29.9 | 73.4 | 99.6 |
| 10-fold cross-validation accuracy | 44.6 | 74.3 | 50.9 | 93.8 | 25.6 | 71.8 | 98.5 |
Disclaimer/Publisher’s Note: The statements, opinions and data contained in all publications are solely those of the individual author(s) and contributor(s) and not of MDPI and/or the editor(s). MDPI and/or the editor(s) disclaim responsibility for any injury to people or property resulting from any ideas, methods, instructions or products referred to in the content. |
© 2024 by the authors. Licensee MDPI, Basel, Switzerland. This article is an open access article distributed under the terms and conditions of the Creative Commons Attribution (CC BY) license (https://creativecommons.org/licenses/by/4.0/).
Share and Cite
Ekambaram, D.; Ponnusamy, V. Real-Time Monitoring and Assessment of Rehabilitation Exercises for Low Back Pain through Interactive Dashboard Pose Analysis Using Streamlit—A Pilot Study. Electronics 2024, 13, 3782. https://doi.org/10.3390/electronics13183782
Ekambaram D, Ponnusamy V. Real-Time Monitoring and Assessment of Rehabilitation Exercises for Low Back Pain through Interactive Dashboard Pose Analysis Using Streamlit—A Pilot Study. Electronics. 2024; 13(18):3782. https://doi.org/10.3390/electronics13183782
Chicago/Turabian StyleEkambaram, Dilliraj, and Vijayakumar Ponnusamy. 2024. "Real-Time Monitoring and Assessment of Rehabilitation Exercises for Low Back Pain through Interactive Dashboard Pose Analysis Using Streamlit—A Pilot Study" Electronics 13, no. 18: 3782. https://doi.org/10.3390/electronics13183782
APA StyleEkambaram, D., & Ponnusamy, V. (2024). Real-Time Monitoring and Assessment of Rehabilitation Exercises for Low Back Pain through Interactive Dashboard Pose Analysis Using Streamlit—A Pilot Study. Electronics, 13(18), 3782. https://doi.org/10.3390/electronics13183782











