Vehicle-UAV Integrated Routing Optimization Problem for Emergency Delivery of Medical Supplies
Abstract
1. Introduction
2. Literature Review
2.1. Current Research Status of Emergency Material Distribution
2.2. Current Research Status of Vehicle-UAV Integrated Delivery Path Optimization
2.3. Current Research on Solving Methods for Routing Optimization Problem
3. Research Methodology
3.1. Modeling Ideas
3.1.1. Objective Functions
3.1.2. Constraints
4. Results and Discussions
4.1. Data Preprocessing for UAV Delivery to Customers
4.1.1. UAV Customer Clustering Processing Based on DBSCAN Algorithm
- If “No”, then is marked as noise, and the process loops back to select another random point.
- If “Yes”, then a new class will be created, and will be added to this class.
- If “No”, then the current points are added to the class C.
- If “Yes”, then the delivery points are added to the set , all midpoints are marked, and the classes are outputted.
4.1.2. Dual Objective Processing in the Model
4.1.3. Artificial Bee Colony Algorithm Initialization and Neighborhood Search Strategy
4.1.4. Decoding Strategy for UAV Path
4.1.5. Adaptive Probability Design for Following Bees
4.2. A Demonstrative Case
4.3. Discussions
5. Improved Artificial Bee Colony
- (1)
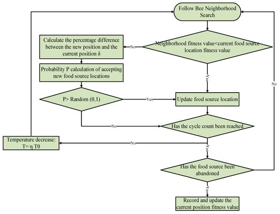
- Simulated annealing strategy designThe percentage difference between the new route and the current memory route is
- (2)
- This section focuses on improving the local search process of the basic artificial bee colony algorithm. When following the bee to select a neighborhood, the preservation of the solution should be combined with the Metropolis [46] rule of simulated annealing. When , the current solution is updated. When , concepts such as “probability” and “cooling temperature” are proposed to determine acceptable solutions. The algorithm’s improvement is shown in Figure 18.
- (3)
- The detailed steps and process for improving the algorithm are as follows:
Results Analysis
6. Conclusions and Discussion
6.1. Conclusions
6.2. Future Work
Author Contributions
Funding
Data Availability Statement
Conflicts of Interest
References
- Li, X.F. Analysis of Implementing the National Emergency System Plan for the 14th Five Year Plan. Labor Prot. 2022, 4, 30–32. [Google Scholar]
- Lee, M.; Choi, M.; Yang, T.; Kim, J.; Kim, J.; Kwon, O.; Cho, N. A Study on the Advancement of Intelligent Military UAVs: Focusing on Reconnaissance Operations. IEEE Access 2024, 12, 55964–55975. [Google Scholar] [CrossRef]
- Deng, T.; Xu, X.; Zou, Z.; Liu, W.; Wang, D.; Hu, M. Multi-Drone Parcel Delivery via Public Vehicles: A Joint Optimization Approach. IEEE Internet Things J. 2023, 11, 9312–9323. [Google Scholar] [CrossRef]
- Jasim, A.N.; Fourati, L.C. Guided Genetic Algorithm for Solving Capacitated Vehicle Routing Problem with Unmanned-Aerial-Vehicles. IEEE Access 2024, 12, 106333–106358. [Google Scholar] [CrossRef]
- Elghitani, F. Dynamic UAV routing for multi-access edge computing. IEEE Trans. Veh. Technol. 2024, 73, 8878–8888. [Google Scholar] [CrossRef]
- Maharana, A.; Amutorine, M.; Sengeh, M.D.; Nsoesie, E.O. COVID-19 and beyond: Use of digital technology for pandemic response in Africa. Sci. Afr. 2021, 14, e01041. [Google Scholar] [CrossRef]
- Sudbury, A.W.; Hutchinson, E.B. A cost analysis of amazon prime air (UAV delivery). J. Econ. Educ. 2016, 16, 1–12. [Google Scholar]
- UPS Pressroom. UPS Flight Forward, CVS To Launch Residential UAV Delivery Service in Florida Retirement Community to Assist in Coronavirus Response; UPS Pressroom: Atlanta, GA, USA, 2020. [Google Scholar]
- Bamburry, D. UAVs: Designed for product delivery. Des. Manag. Rev. 2015, 26, 40–48. [Google Scholar]
- Ahmed, J.U.; Islam, Q.T.; Islam, S.; Ahmed, A.; Mim, K.P. Last-Mile UAV Delivery: Is Wing’s Business Model Sustainable? SAGE Business Cases Originals; SAGE Publications: Thousand Oaks, CA, USA, 2022. [Google Scholar]
- Demuyakor, J. Ghana go digital Agenda: The impact of zipline UAV technology on digital emergency health delivery in Ghana. Humanities 2020, 8, 242–253. [Google Scholar] [CrossRef]
- Reddy, T.B.S.; Teja, P.H.; Teja, R.P.; Praneeth, T. Adaptive Autonomous Technology in Unmanned Aerial Vehicles for Parcel Delivery. Int. J. Sci. Res. Comput. Sci. Eng. Inf. Technol. 2019, 5, 7–12. [Google Scholar] [CrossRef]
- Liu, Y.; Liu, Z.; Shi, J.; Wu, G.; Pedrycz, W. Two-echelon routing problem for parcel delivery by cooperated truck and UAV. IEEE Trans. Syst. Man Cybern. Syst. 2020, 51, 7450–7465. [Google Scholar] [CrossRef]
- Supriya, M.; Jeevitha, S.; Pranathi, S.K.; Lokeshkumar, M. The Wings of Wellness: Autonomous Medical Delivery Drones Enhancing Patient Care and Accessibility. In Proceedings of the 2024 Ninth International Conference on Science Technology Engineering and Mathematics (ICONSTEM), Chennai, India, 4–5 April 2024; pp. 1–6. [Google Scholar]
- Jung, H.; Kim, J. UAV scheduling model for delivering small parcels to remote islands considering wind direction and speed. Comput. Ind. Eng. 2022, 163, 107784. [Google Scholar] [CrossRef]
- Tian, Z.; Haas, Z.J.; Shinde, S. Routing in solar-powered UAV delivery system. Drones 2022, 6, 282. [Google Scholar] [CrossRef]
- Zhu, L.; Cao, J.; Gu, J.; Zheng, Y. Dynamic emergency supply distribution considering fair mitigation of victim suffering. Syst. Eng. Theory Pract. 2020, 40, 2427–2437. [Google Scholar]
- Qin, J.; Xu, J.L. Research on Optimization of Emergency Support Service Network for Livelihood Materials under the Background of Sudden Infectious Disease Epidemic. J. Railw. Sci. Eng. 2023, 20, 1–11. [Google Scholar]
- Yu, G.H. Research on the Occupying Path Problem of Unconventional Disaster Emergency Logistics Based on Complex Networks. Master’s Thesis, South China University of Technology, Guangzhou, China, 2012. [Google Scholar]
- Wu, T.; He, L.; Yu, H. Online traveling salesman problem with time cost and non-zealous server. J. Comb. Optim. 2022, 44, 2143–2166. [Google Scholar] [CrossRef]
- Su, B.; Geng, X.Y. Research on the unpredictable emergency material distribution path selection for service requests at demand points. Chin. Manag. Sci. 2022, 30, 1–10. [Google Scholar]
- Wohlsen, M. The Next Big Thing You Missed: Amazon’s Delivery UAVs Could Work—They Just Need Trucks; Wired Business: London, UK, 2014. [Google Scholar]
- Yurek, E.E.; Ozmutlu, H.C. A decomposition-based iterative optimization algorithm for traveling salesman problem with UAV. Transp. Res. Part C Emerg. Technol. 2018, 91, 249–262. [Google Scholar] [CrossRef]
- de Freitas, J.C.; Penna, P.H.V. A randomized variable neighborhood descent heuristic to solve the flying sidekick traveling salesman problem. Electron. Notes Discret. Math. 2018, 66, 95–102. [Google Scholar] [CrossRef]
- Sacramento, D.; Pisinger, D.; Ropke, S. An adaptive large neighborhood search metaheuristic for the vehicle routing problem with UAVs. Transp. Res. Part C Emerg. Technol. 2019, 102, 289–315. [Google Scholar] [CrossRef]
- Cavani, S.; Iori, M.; Roberti, R. Exact methods for the traveling salesman problem with multiple UAVs. Transp. Res. Part C Emerg. Technol. 2021, 130, 103280. [Google Scholar] [CrossRef]
- Murray, C.C.; Raj, R. The multiple flying sidekicks traveling salesman problem: Parcel delivery with multiple UAVs. Transp. Res. Part C Emerg. Technol. 2020, 110, 368–398. [Google Scholar] [CrossRef]
- Liu, W.S.; Li, W.; Zhou, Q. Optimization model and algorithm for “UAV-vehicle” delivery path. Dep. Transp. Unified Eng. Inf. 2021, 21, 176–186. [Google Scholar]
- Yang, L.; Zhou, J. Research on Distribution Path Problem of Truck Combined with UAV in Restricted Area. J. Comput. Eng. Appl. 2023, 59, 326. [Google Scholar]
- Tamke, F.; Buscher, U. The vehicle routing problem with UAVs and UAV speed selection. Comput. Oper. Res. 2023, 152, 106112. [Google Scholar] [CrossRef]
- Moshref-Javadi, M.; Hemmati, A.; Winkenbach, M. A truck and UAVs model for last-mile delivery: A mathematical model and heuristic approach. Appl. Math. Model. 2020, 80, 290–318. [Google Scholar] [CrossRef]
- Lin, M.; Lyu, J.Y.; Gao, J.J.; Li, L.Y. Model and hybrid algorithm of integrated distribution system with multiple UAVs and a truck. Sci. Program. 2020, 2020, 8887057. [Google Scholar]
- Zhang, R.; Dou, L.; Xin, B.; Chen, C.; Deng, F.; Chen, J. A review on the truck and UAV cooperative delivery problem. Unmanned Syst. 2023, 12, 823–847. [Google Scholar] [CrossRef]
- Boyd, S.; Mattingley, J. Branch and Bound Methods; Notes for EE364b; Stanford University: Stanford, CA, USA, 2007. [Google Scholar]
- Li, Y.; Li, J. Dynamic programming heuristic algorithm for solving time-varying vehicle scheduling problems. Syst. Eng. Theory Pract. 2012, 32, 1712–1718. [Google Scholar]
- Ou, W.; Jiao, L. A dynamic planning algorithm for the vehicle path problem under Ping contingency. Comput. Simul. 2011, 28, 354–358. [Google Scholar]
- Lin, S.; Kernighan, B.W. An effective heuristic algorithm for the traveling-salesman problem. Oper. Res. 1973, 21, 498–516. [Google Scholar] [CrossRef]
- Solomon, M.M. Algorithms for the vehicle routing and scheduling problems with time window constraints. Oper. Res. 1987, 35, 254–265. [Google Scholar] [CrossRef]
- Lin, S. Computer solutions of the traveling salesman problem. Bell Syst. Tech. J. 1965, 44, 2245–2269. [Google Scholar]
- Vigo, D. A heuristic algorithm for the asymmetric capacitated vehicle routing problem. Eur. J. Oper. Res. 1996, 89, 108–126. [Google Scholar]
- Ester, M.; Kriegel, H.P.; Sander, J.; Xu, X. Density-based spatial clustering of applications with noise. In Proceedings of the International Conference on Knowledge Discovery and Data Mining, Portland, OR, USA, 2–4 August 1996; Volume 240. [Google Scholar]
- Zhang, J.H. Application of simulated annealing ant colony algorithm in optimal path selection. J. Huaihua Coll. 2022, 41, 68–75. [Google Scholar]
- Kirkpatrick, S.; Vecchi, M.P. Optimization by simulated annealing. In Readings in Computer Vision: Issues, Problems, Principles, and Paradigms; Morgan Kaufmann Publishers Inc.: Burlington, MA, USA, 1987; pp. 339–348. [Google Scholar]
- Wang, Y.; Shin, H.-k.; Zhou, Y.; Lin, H. An artificial bee colony algorithm for solving the shortest path problem in transportation networks. J. Jilin Univ. 2021, 59, 1144–1150. [Google Scholar]
- Jiang, M.Y.; Yuan, D.F. Artificial Bee Colony Algorithm and Its Application; Science Press: Beijing, China, 2014. [Google Scholar]
- Metropolis, N.; Rosenbluth, A.W.; Rosenbluth, M.N. Equation of State Calculations by Fast Computing Machines. J. Chem. Phys. 2004, 21, 1087–1092. [Google Scholar] [CrossRef]






















| Basic Parameters | Basic Parameters | ||
|---|---|---|---|
| Number of vehicles used (vehicle) | 1 | Number of available UAVs | 4 |
| Customer point service time (min) | 20 | Maximum capacity of UAV (kg) | 200 |
| Bee colonies | 40 | Farthest-flying distance of UAVs (km) | 50 |
| Exchange probability | 0.15 | UAV violation of capacity constraint penalty coefficient | 10 |
| Insertion probability | 0.35 | Average vehicle speed (km/h) | 80 |
| Reverse order probability | 0.5 | UAV flying speed (km/h) | 150 |
| Delivery Point | X Axis Coordinates | Y Axis Coordinates | Demand (kg) | Earliest Expected Arrival Time (min) | Latest Expected Arrival Time (min) | |
|---|---|---|---|---|---|---|
| Vehicles can get to passengers | 0 | 50 | 25 | 0 | 0 | 1000 |
| 1 | 157 | 125 | 40 | 70 | 140 | |
| 2 | 355 | 390 | 70 | 180 | 720 | |
| 3 | 100 | 335 | 60 | 300 | 500 | |
| 4 | 148 | 188 | 20 | 100 | 360 | |
| Vehicles can get to passengers | 5 | 40 | 50 | 30 | 80 | 180 |
| 6 | 165 | 147 | 50 | 90 | 200 | |
| 7 | 350 | 375 | 90 | 300 | 500 | |
| 8 | 300 | 300 | 30 | 260 | 560 | |
| 9 | 275 | 225 | 60 | 190 | 700 | |
| 10 | 250 | 200 | 20 | 200 | 480 | |
| 11 | 245 | 190 | 35 | 290 | 750 | |
| 12 | 198 | 170 | 40 | 190 | 640 | |
| 13 | 265 | 265 | 50 | 240 | 590 | |
| 14 | 200 | 450 | 70 | 220 | 800 | |
| 15 | 250 | 400 | 90 | 560 | 950 | |
| 16 | 100 | 398 | 65 | 630 | 900 | |
| Delivery UAVs | 1 | 45 | 68 | 10 | 912 | 967 |
| 2 | 45 | 70 | 30 | 825 | 870 | |
| 3 | 42 | 66 | 10 | 65 | 146 | |
| 4 | 42 | 68 | 10 | 727 | 782 | |
| 5 | 42 | 65 | 10 | 15 | 67 | |
| 6 | 40 | 69 | 20 | 621 | 702 | |
| 7 | 38 | 68 | 20 | 255 | 324 | |
| 8 | 38 | 70 | 10 | 534 | 605 | |
| 9 | 35 | 69 | 10 | 448 | 505 | |
| 10 | 20 | 80 | 40 | 384 | 429 | |
| 11 | 18 | 75 | 20 | 99 | 148 | |
| 12 | 15 | 75 | 20 | 179 | 254 | |
| 13 | 15 | 80 | 10 | 278 | 345 | |
| 14 | 30 | 50 | 10 | 10 | 73 | |
| 15 | 28 | 52 | 20 | 812 | 883 | |
| 16 | 25 | 50 | 10 | 65 | 144 | |
| 17 | 25 | 52 | 40 | 169 | 224 | |
| 18 | 135 | 48 | 10 | 812 | 867 | |
| 19 | 185 | 60 | 30 | 525 | 570 | |
| 20 | 166 | 126 | 10 | 85 | 126 | |
| 21 | 120 | 80 | 10 | 327 | 442 | |
| 22 | 140 | 109 | 20 | 531 | 602 | |
| 23 | 200 | 134 | 10 | 534 | 605 | |
| 24 | 235 | 60 | 10 | 348 | 405 | |
| 25 | 188 | 129 | 40 | 284 | 329 | |
| 26 | 125 | 102 | 20 | 179 | 254 | |
| 27 | 105 | 83 | 10 | 278 | 345 | |
| 28 | 235 | 79 | 10 | 40 | 93 | |
| 29 | 160 | 81 | 20 | 712 | 803 | |
| 30 | 138 | 120 | 10 | 35 | 104 | |
| 31 | 100 | 42 | 40 | 119 | 164 | |
| 32 | 385 | 318 | 40 | 812 | 867 | |
| 33 | 380 | 371 | 30 | 525 | 570 | |
| 34 | 385 | 345 | 10 | 612 | 657 | |
| 35 | 397 | 302 | 40 | 525 | 570 | |
| 36 | 345 | 400 | 20 | 225 | 246 | |
| 37 | 350 | 409 | 50 | 387 | 432 | |
| 38 | 388 | 378 | 10 | 415 | 467 | |
| 39 | 389 | 349 | 20 | 301 | 382 | |
| 40 | 400 | 380 | 30 | 185 | 224 | |
| 41 | 378 | 376 | 50 | 428 | 505 | |
| 42 | 349 | 401 | 30 | 254 | 289 | |
| 43 | 90 | 300 | 20 | 554 | 689 | |
| 44 | 150 | 200 | 10 | 855 | 867 |
| Genetic Algorithm | Artificial Bee Colony (ABC) | |
|---|---|---|
| Iterations | 1500 | 1500 |
| Total delivery time of vehicles and UAVs (h) | 58 | 21.8 |
| Algorithm average running time (s) | 24 | 14 |
| Algorithm Name | Path Sequence | Path Time (h) | Iterations | Algorithm Time (s) |
|---|---|---|---|---|
| Artificial bee colony | 0 1 6 12 13 8 11 10 9 2 7 15 14 16 3 4 5 | 17.8631 | 1500 | 10.5 |
| Improved bee colony | 0 5 4 3 16 14 15 2 7 8 13 9 10 11 12 6 1 | 15.1601 | 800 | 6.3 |
| Index | Artificial Bee Colony Algorithm | Improved Bee Colony Algorithm |
|---|---|---|
| Vehicle-UAV total path time (h) | 21.8 | 18.2 |
| Iterations | 1500 | 800 |
| Algorithm average running time (s) | 14 | 7.5 |
Disclaimer/Publisher’s Note: The statements, opinions and data contained in all publications are solely those of the individual author(s) and contributor(s) and not of MDPI and/or the editor(s). MDPI and/or the editor(s) disclaim responsibility for any injury to people or property resulting from any ideas, methods, instructions or products referred to in the content. |
© 2024 by the authors. Licensee MDPI, Basel, Switzerland. This article is an open access article distributed under the terms and conditions of the Creative Commons Attribution (CC BY) license (https://creativecommons.org/licenses/by/4.0/).
Share and Cite
Ghaffar, M.A.; Peng, L.; Aslam, M.U.; Adeel, M.; Dassari, S. Vehicle-UAV Integrated Routing Optimization Problem for Emergency Delivery of Medical Supplies. Electronics 2024, 13, 3650. https://doi.org/10.3390/electronics13183650
Ghaffar MA, Peng L, Aslam MU, Adeel M, Dassari S. Vehicle-UAV Integrated Routing Optimization Problem for Emergency Delivery of Medical Supplies. Electronics. 2024; 13(18):3650. https://doi.org/10.3390/electronics13183650
Chicago/Turabian StyleGhaffar, Muhammad Arslan, Lei Peng, Muhammad Umer Aslam, Muhammad Adeel, and Salim Dassari. 2024. "Vehicle-UAV Integrated Routing Optimization Problem for Emergency Delivery of Medical Supplies" Electronics 13, no. 18: 3650. https://doi.org/10.3390/electronics13183650
APA StyleGhaffar, M. A., Peng, L., Aslam, M. U., Adeel, M., & Dassari, S. (2024). Vehicle-UAV Integrated Routing Optimization Problem for Emergency Delivery of Medical Supplies. Electronics, 13(18), 3650. https://doi.org/10.3390/electronics13183650

