Global Quality of Service (QoX) Management for Wireless Networks
Abstract
1. Introduction
2. Background
2.1. Contextualizing the Challenge
2.2. QoX Management Models
- Diverse user profiles and requirements: Modern communication networks serve a vast array of users with varying profiles, preferences, and demands. Machine learning can tailor services to meet the specific needs of each user, thereby enhancing their experience, by being trained on historical data and adapting to individual behavior.
- Heterogeneous network environments and technologies: With the coexistence of numerous network technologies, ranging from traditional wired or Wi-Fi networks to cutting-edge 5G and beyond, together with other network environments using network functions virtualization (NFV), software-defined networking (SDN), and network slicing, maintaining consistent QoE can be challenging. ML models excel at adapting to different network conditions and optimizing performance accordingly.
- Multitude of applications and services: The proliferation of applications and services, from video streaming to IoT (Internet of Things) applications, brings a multitude of quality requirements. ML’s ability to analyze data in real time allows for dynamic optimization and allocation of resources to ensure seamless user experiences across this diverse application landscape.
- Dynamic nature of user behavior: User behavior can change rapidly. What satisfies a user one moment may not be sufficient the next. Machine learning excels in recognizing patterns in user behavior and adapting QoE management strategies accordingly.
- Proactive issue mitigation: Machine learning models can detect anomalies and emerging issues early, allowing for proactive mitigation and rapid response to potential disruptions in service quality. This proactive approach enhances user satisfaction by preventing or minimizing interruptions.
- Resource optimization: Effective QoE management also involves resource allocation and machine learning can optimize resource utilization by adapting to network conditions, application demands, and user requirements, thereby ensuring efficient service delivery.
- Real-time decision-making: Machine learning systems make real-time decisions based on the analysis of vast datasets. This capability is indispensable for meeting service level objectives (SLOs) of the QoBiz and QoE expectations in dynamic and often unpredictable environments.
2.3. Machine Learning Methodologies for QoS/QoE/QoBiz (QoX) Management
- QoS Data Collection: This component gathers QoS-related raw data from User Equipment (UE), Access Networks (AN), Core Networks (CN), and QoS key performance indicators (KPIs).
- QoS Data Pre-processing: The pre-processing component cleans the collected IMT-2020 QoS raw data by removing noise and transforming it into a unified format. It also updates the transformed data into the historical QoS data repository.
- Modeling and Training: Given that an anomaly is a pattern in the data that deviates from expected behavior (refer to clause 3.1.1), training machine learning models based on historical QoS data is essential. These models are used to detect and predict QoS anomalies. Initial detection and prediction are carried out using predefined models.
- QoS Anomaly Detection and Prediction: The machine learning models trained on historical data enable the detection and prediction of QoS anomalies. This process ensures that deviations from expected performance are identified promptly.
- QoS Decision-Making: Based on the results of anomaly detection and prediction, the decision-making component formulates the modern network’s QoS decisions. It then sends enforcement policies to the user plane to implement the QoS policies and reports the decisions to the management plane for comprehensive QoS assurance management.
- Comprehensive user and context classification: Significant key quality indicators (KQIs) for the distinct user profiles/contexts [110], services [111], technologies [112], and business environment [113] should be inferred. Accurate classification of user profiles and environments for each service/technology requires a thorough consideration of the influence factors (FI) [77,89,90] for each unique environment (Figure 8), and machine learning techniques can assist in this challenging endeavor.
- Collecting, pre-processing, modeling and training appropriate QoS data: Crucial KPIs should be identified [114] to be collected and analyzed [115] based on the essential KQIs for each environment. Machine learning mechanisms, capable of smartly adapting to the network environment and responding to anomalies and dynamic circumstances, can also find application in this field [116].
3. Materials and Methods
3.1. QoXphere Model
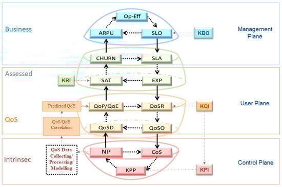
- Intrinsic QoS: The lowest layer of the QoXphere, as mentioned before, refers to the most technical, objective, and intrinsic aspect of quality of service. When the model was designed, there was not as much diversity in services and technologies, and the performance indicators were similar in all cases. In today’s dynamic environment, where a multitude of services and technologies coexist, the concept of intrinsic QoS now necessitates a more adaptable approach. Nowadays, the requirements to ensure a specific service class can vary significantly from one service to another [24,31]. Thus, this layer acknowledges that key performance indicators (KPIs) need to be customizable and responsive to the unique requirements of each service and user profile, reflecting the contemporary complexity of network demands. As a result, the intrinsic QoS layer has transformed into a dynamic framework that can seamlessly integrate a spectrum of key performance metrics and parameters (KPPs). This adaptability ensures that the model can effectively handle the intricate interactions among an array of services, users and technologies, catering to the ever-changing landscape of modern networks.
- Quality of Service (ITU-T Recommendation G.1000 framework): This layer was defined to accommodate the ITU-T’s G.1000 Recommendation QoS framework [39], which is still in force today. This framework was designed to align the perspectives of the three key stakeholders involved in QoS management: the user, the service provider, and the regulator. It acknowledges that different stakeholders have varying priorities and concerns regarding QoS achievement. By aligning these perspectives, the framework helps create a common understanding of what constitutes acceptable quality levels and how they should be measured and managed. It is worth noting that while the principles outlined in the ITU-T’S G.1000 Rec. provide a strong foundation for QoS management, it is essential to recognize that the field of telecommunications and network management has evolved significantly since the recommendation was first established. Modern networks present new challenges and opportunities that may require updating terminologies and methodologies of the G.1000 to remain effective, something that is already being addressed by the ITU-T’s Study Group 12 (SG-12). In particular, the technical report “Roadmap for QoS and QoE in the ITU-T’s Study Group 12 Context” (TR-RQ) [122] was approved in the last meeting of this study group, celebrated in September 2023. This report presents a collection of QoS/QoE terms and related definitions, established by THE ITU-T’S recommendations over time, and suggests eliminating overlapping concepts and clarifying the meaning, differences, relationship, and appropriate use for each term. Thus, it was agreed that the term QoP could be replaced with QoE, and we have adopted the same approach in our model in line with the emerging trends and comprehensive representation of the user experience. Therefore, this layer now serves also as a passage connecting QoS and QoE. Furthermore, within the TR-RQ report [122], several conceptual models are discussed that encompass various aspects contributing to the composition of quality of experience (QoE). These models are built upon different influencing factors (IFs) that impact both in QoS and QoE assessment. Most of the revised models, as stated before, proposed considering the system, human, and context factors [42,93,123,124], but some of them also take into consideration business factors, such as the proposed model of the TR-RQ (Figure 10).
- Quality of Experience (QoE): In earlier versions of our model, this layer encompassed the quality experienced by the users. However, since this dimension has been chosen to be shifted to the lower level as a replacement for QoP, it has been decided to establish this layer as the link between QoE and QoBiz through the connection of user satisfaction and churn. Accordingly, we have updated the name of this layer to “Assessed QoS”, given that it already provides an indication of whether quality objectives are being achieved or not through the key risk indicators (KRIs).
- Quality of business (QoBiz): The upper layer of the QoXphere model encompasses all the aspects concerning business quality (QoBiz). As stated before, the telecommunications market is undergoing substantial changes with the emergence of novel applications and services, along with a profound transformation in user behavior. In this regard, there has been a need to update this layer as well to make it more adaptable to the distinct services and market segments. New elements, such as the service level objectives (SLOs), have been considered and defined through the key business objectives (KBOs) to accomplish this goal. The ITU-T’s Rec. Y.3160 [34] designates the SLO as the fundamental service level objectives specification, defined in terms of key business objectives (KBOs) and associated metrics, thresholds, and tolerances. Thus, after defining the SLA based on user requirements and expectations (KQIs), service providers can translate them into SLO attributes, serving as a link with the lower layer through the SLA/SLO relationship. This linkage completes the cycle of effective QoX management pursued with the model, enabling an iterative process that should lead to the continuous improvement of QoS, QoE and QoBiz. The SLOs can directly be adapted (Operational Efficiency-Op-Eff) within the resulting values for the KQIs, KPIs, KRIs, and KBOs in each of the model iterations.
3.2. QoXphere Model Implementation Methodology
4. Results
4.1. Real-World Case Study: University of the Basque Country (UPV/EHU)
4.1.1. Methodology Validation: Steps under Study
4.1.2. Research Sample and Data Collection
- Objective data collection: Before data collection, a formal agreement between the University of the Basque Country (UPV/EHU) and the NQaS (Networking, Quality, and Security) research group was signed regarding the use of data collected from the university’s network system for research and scientific dissemination purposes. In this regard, it was committed to maintaining the security of the information and the anonymity of the participants throughout the research process. Therefore, prior to analysis, the pseudo-anonymization procedure was carried out. This process was endorsed and authorized by the university’s Data Protection Officer and Ethics Committee. As mentioned before, it is remarkable that, unlike the case study conducted at TU Dublin [127,129], at UPV/EHU, the objective data were directly obtained from the university’s network system. The data were collected through the university´s Cisco Prime system controller, which obtains data from the different access points installed throughout the buildings on the different campuses. In our case study, data were collected at the two locations mentioned in the previous section during one month.
- Subjective data collection: A survey was designed to gather subjective QoS data information (requirements, expectations, and satisfaction) and conducted with a sample size of 80 individuals. Among these participants, 58% were identified as male, while 42% were identified as female. The demographic distribution across age groups was as follows: 4% were aged above 60 years, 13% fell within the age range of 45 to 60 years, 31% were aged between 30 and 45 years, and a significant proportion of 52% belonged to the age interval of 20 to 30 years. It is pertinent to note that there were no respondents below the age of 20 years. All the participants were linked to the UPV/EHU with different roles within the institution. Specifically, 55% were students, 14% were lecturers, 15% were researchers, and 16% were support staff. This diverse representation ensured a comprehensive cross-section of perspectives from different segments of the university community.
4.1.3. Objective Information: Network Data Collected
4.1.4. Subjective Information: Survey
- First survey phase: Participants were required to connect to the Eduroam Wi-Fi network (disabling the remaining networks) using a laptop, tablet, or any other mobile device. Then, they were required to:
- ○
- Conduct a video call using the Microsoft Teams Classic video conferencing tool installed on the device, an official platform at UPV/EHU.
- ○
- Perform a speed test and subsequently upload the obtained result to a corporate file service.
- Second survey phase: participants were required to respond to an online survey (Microsoft Forms) comprising 32 questions, categorized into three different sections: personal information (9 questions), usage patterns of the Wi-Fi eduroam network (13 questions), and experience and expectations concerning the use of the UPV/EHU Wi-Fi eduroam network (10 questions).
4.1.5. Results Analysis
Context Extraction: Clustering Analysis
QoS/QoE Correlation: Supervised Machine Learning
- Data Preparation: The survey data collected were organized, readied and aligned with the associated objective data extracted from the network controller. Additionally, user and device identifiers were securely established, ensuring the preservation of anonymity and adherence to privacy regulations. The dataset was further prepared by removing outliers and the application of normalization techniques. As depicted in Table 4, the computed correlation coefficient reveals a moderately positive relationship in both scenarios. This implies that, as expected, as throughput escalates, the quality of experience (QoE) similarly sees an improvement.
- Next, the collected data were partitioned into distinct subsets, with one allocated for training and the other for validation. The performance of the model on both the training subset and the validation subset was evaluated using the Mean Squared Error (MSE) and the Root Mean Squared Error (RMSE) metrics. These metrics are useful to detect underfitting or overfitting issues, since both conditions result in low performance model and training errors. In this preliminary pilot study, conducted with a limited dataset of just eighty surveys, a division of 20% for training and 80% for model validation was employed. Following this, an input dataset for model validation was randomly selected.
- Correlation Analysis: A comprehensive correlation analysis was undertaken, encompassing the research variables, which include QoS parameters and data related to QoE collected through questionnaire responses. A statistical analysis was also performed on the research sample, encompassing the calculation of basic statistical indicators linked to respondents’ answers. In addition, various metrics and techniques to evaluate the ML models were employed, enabling assessment of their performance and accuracy. The main metrics chosen were Mean Squared Error (MSE), Mean Absolute Error (MAE), and the coefficient of determination (R2). The modeling process was executed using both linear regression and feedforward neural networks. The Polynomial Regression method was also tested, obtaining evaluation metrics within the following ranges: 0.27 < MSE < 0.40, 0.4 < MAE < 0.5, and 0.4 < R2 < 0.8. However, the model predicted values that were out of range of MOS, so different adjustments were made by modifying the degrees and applying regularization—all of them without achieving a trend curve that complies adequately. The following subsections show the results and evaluation of linear regression and feedforward neural network models.
- ○
- Linear regression: This method was developed to unveil the equation of the line that optimally characterizes the data’s relationship, with the objective of minimizing the sum of squared disparities between the real values and those estimated by the regression line. In Table 5, the comprehensive evaluation metrics for this model can be observed.
- ○
- Feedforward Neural Network: This represents a more sophisticated modeling approach, well-suited for handling the intricacies of the case study’s dataset, which may entail non-linear relationships. Considering the relatively small dataset available, it was decided to use a straightforward sequential neural network structure comprising three layers: 64, 32, and 1 neuron, respectively. The Adam optimizer was used to compile the model, which dynamically adapts the learning rate during training, and the MSE loss function, which calculates the average of squared differences between the labels and predictions.
4.2. Simulated Case Study: Modern Networks Context Extraction
5. Conclusions
Author Contributions
Funding
Institutional Review Board Statement
Informed Consent Statement
Data Availability Statement
Acknowledgments
Conflicts of Interest
References
- Mangra, N.; Ghasempour, A.; Behmann, F.; Darema, F.; Badombena-Wanta, S.; Olsen, T.; Kloza, B.; Borst, M. Applications and Services. In Proceedings of the 2022 IEEE Future Networks World Forum (FNWF), Montreal, QC, Canada, 10–14 October 2022. [Google Scholar]
- Kannadhasan, S.; Venusamy, K.; Nagarajan, R. Recent Trends in 5G Communication: Challenges and Opportunities. In Advancement, Opportunities, and Practices in Telehealth Technology; IGI Global: Hershey, PA, USA, 2022; pp. 263–274. [Google Scholar]
- NGMN Alliance. Verticals URLLC Use Cases and Requirements; NGMN e.V.: Düsseldorf, Germany, 2020. [Google Scholar]
- Ashraf, M.I.; Guizani, M.; Menon, V.G.; Mumtaz, S. Series Editorial: Ultra-Low-Latency and Reliable Communications for Future Wireless Networks. IEEE Commun. Stand. Mag. 2022, 6, 42–43. [Google Scholar] [CrossRef]
- Anoh, K.; See, C.H.; Dama, Y.; Abd-Alhameed, R.A.; Keates, S. 6G Wireless Communication Systems: Applications, Opportunities and Challenges. Future Internet 2022, 14, 379. [Google Scholar] [CrossRef]
- Salameh, A.I.; El Tarhuni, M. From 5G to 6G—Challenges, technologies, and applications. Future Internet 2022, 14, 117. [Google Scholar] [CrossRef]
- ITU-T.E.800; Definitions of Terms Related to Quality of Service. ITU-T: Geneva, Switzerland, 2008.
- ITU-T.Y.3106; Quality of Service Functional Requirements for the IMT-2020 Network. ITU-T: Geneva, Switzerland, 2019.
- Brunnström, K.; Beker, S.A.; De Moor, K.; Dooms, A.; Egger, S.; Garcia, M.-N.; Hossfeld, T.; Jumisko-Pyykkö, S.; Keimel, C.; Larabi, M.-C. Qualinet white paper on definitions of quality of experience. In Proceedings of the Fifth Qualinet Meeting, Novi Sad, Serbia, 12 March 2013. [Google Scholar]
- ITU-T.P.10/G.100; Vocabulary for Performance and Quality of Service. ITU-T: Geneva, Switzerland, 2017.
- ITU-T.P.10/G.100 (2017) Amendment 1 (06/19); New Definitions for Inclusion in Recommendation ITU-T P.10/G.100. ITU-T: Geneva, Switzerland, 2019.
- Yamazaki, T. Quality of experience (QoE) studies: Present state and future prospect. IEICE Trans. Commun. 2021, 104, 716–724. [Google Scholar] [CrossRef]
- Raake, A.; Egger, S. Quality and Quality of Experience. In Quality of Experience: Advanced Concepts, Applications and Methods; Möller, S., Raake, A., Eds.; Springer International Publishing: Cham, Switzerland, 2014; pp. 11–33. [Google Scholar]
- ITU-T. E.860; Framework of a Service Level Agreement. ITU-T: Geneva, Switzerland, 2002.
- ITU-T. E.419; Business Oriented Key Performance Indicators for Management of Networks and Services. ITU-T: Geneva, Switzerland, 2006.
- Stankiewicz, R.; Cholda, P.; Jajszczyk, A. QoX: What is it really? IEEE Commun. Mag. 2011, 49, 148–158. [Google Scholar] [CrossRef]
- Reichl, P. From charging for Quality of Service to charging for Quality of Experience. Ann. Telecommun. 2010, 65, 189–199. [Google Scholar] [CrossRef]
- Reichl, P.; Fabini, J.; Happenhofer, M.; Egger, C. From QoS to QoX: A charging perspective. In Proceedings of the 18th ITC Specialist Seminar of Quality of Experience, Karlskrona, Sweden, 29–30 May 2008. [Google Scholar]
- Ibarrola, E.; Saiz, E.; Zabala, L.; Cristobo, L.; Jin, X. A new global quality of service model: QoXphere. IEEE Commun. Mag. 2014, 52, 193–199. [Google Scholar] [CrossRef]
- Moorsel, A.V. Metrics for the Internet Age: Quality of Experience and Quality of Business. In Proceedings of the 5th Performability Workshop, Erlangen, Germany, 16 September 2001. [Google Scholar]
- Kilkki, K. Quality of Experience in Communications Ecosystem. J. Univers. Comput. Sci. 2008, 14, 615–624. [Google Scholar]
- ITU-T.E.804; Quality of Service Aspects for Popular Services in Mobile Networks. ITU-T: Geneva, Switzerland, 2014.
- EG 202 009-2; Quality of Telecom Services; Part 2: User Related Parameters on a Service Specific Basis. ETSI: Sophia Antipolis, France, 2014.
- ITU-T.Y.4603; Requirements and Functional Model to Support Data Quality Management in Internet of Things. ITU-T: Geneva, Switzerland, 2023.
- ITU-T.Y.3122; Quality of Service Assurance Requirements and Framework for Smart Grid Supported by IMT-2020 and beyond. ITU-T: Geneva, Switzerland, 2023.
- ITU-T.Y.3121; Quality of Service Requirements and Framework for Supporting Deterministic Communication Services in Local Area Networks for IMT-2020. ITU-T: Geneva, Switzerland, 2023.
- ITU-T.Y.3117; Quality of Service Assurance-Related Requirements and Framework for Smart Education Supported by IMT-2020 and beyond. ITU-T: Geneva, Switzerland, 2023.
- ITU-T.Y.3118; Requirements and Framework for Jitter Guarantee in Large Scale Networks Including IMT-2020 and beyond. ITU-T: Geneva, Switzerland, 2022.
- ITU-T.G.1035; Influencing Factors on Quality of Experience for Virtual Reality Services. ITU-T: Geneva, Switzerland, 2021.
- ITU-T.Y.3113; Requirements and Framework for Latency Guarantee in Large-Scale Networks Including the IMT-2020 Network. ITU-T: Geneva, Switzerland, 2021.
- ITU-T.Y.3109; Quality of Service Assurance-Related Requirements and Framework for Virtual Reality Delivery Using Mobile Edge Computing Supported by IMT-2020. ITU-T: Geneva, Switzerland, 2021.
- EG 202 009-3; Quality of Telecom Services; Part 3: Template for Service Level Agreements (SLA). ETSI: Sophia Antipolis, France, 2007.
- EG 202 009-1; Quality of Telecom Services; Part 1: Methodology for Identification of Parameters Relevant to the Users. ETSI: Sophia Antipolis, France, 2007.
- ITU-T. Y.3160; Architectural Framework of End-to-End Service Level Objective Guarantee for Future Networks Including IMT-2020. ITU-T: Geneva, Switzerland, 2023.
- ETSI TS 103 294; Quality of Experience; A Monitoring Architecture in Speech and Multimedia Transmission Quality (STQ). ETSI: Sophia Antipolis, France, 2014.
- Baraković, S.; Skorin-Kapov, L. Survey and challenges of QoE management issues in wireless networks. J. Comput. Netw. Commun. 2013, 2013, 165146. [Google Scholar] [CrossRef]
- EG 202 843; Quality of Telecom Services; Part 2: Definitions and Methods for Assessing the QoS Parameters of the Customer Relationship Stages Other than Utilization. ETSI: Sophia Antipolis, France, 2011.
- ITU-T.E.430; Quality of Service Framework. ITU-T: Geneva, Switzerland, 1992.
- ITU-T.G.1000 Recommendation; Communications Quality of Service: A Framework and Definitions. ITU-T: Geneva, Switzerland, 2001.
- ITU-T.E.802; Framework and Methodologies for the Determination and Application of QoS Parameters. ITU-T: Geneva, Switzerland, 2007.
- Skorin-Kapov, L.; Varela, M. A multi-dimensional view of QoE: The ARCU model. In Proceedings of the 2012 Proceedings of the 35th International Convention MIPRO, Opatija, Croatia, 21–25 May 2012. [Google Scholar]
- Laghari, K.U.R.; Connelly, K. Toward total quality of experience: A QoE model in a communication ecosystem. IEEE Commun. Mag. 2012, 50, 58–65. [Google Scholar] [CrossRef]
- ETR 003; Network Aspects (NA); General aspects of Quality of Service (QoS) and Network Performance (NP). ETSI: Sophia Antipolis, France, 1994.
- EG 201; Speech Processing, Transmission & Quality Aspects (STQ); QoS Parameter Definitions and Measurements; Parameters for Voice Telephony Service Required under the ONP Voice Telephony Directive 98/10/EC. ETSI: Sophia Antipolis, France, 2001.
- ITU-T.G.1010; End-User Multimedia QoS Categories. ITU-T: Geneva, Switzerland, 2001.
- TR 102 276; User Group User’s Quality of Service Criteria for Internet Access in Europe. ETSI: Sophia Antipolis, France, 2003.
- ITU-T.Y.1291; An Architectural Framework for Support of Quality of Service in Packet Networks. ITU-T: Geneva, Switzerland, 2004.
- ITU-T. Handbook Quality of Service and Network Performance; ITU-T: Geneva, Switzerland, 2004. [Google Scholar]
- ITU-T.Y.1542; Amendment 1: New Appendix V—Additional Considerations for Achieving End-to-End Performance Objectives in an NGN Environment. ITU-T: Geneva, Switzerland, 2006.
- EG 202 057-4; Speech Processing, Transmission and Quality Aspects (STQ); User Related QoS Parameter Definitions and Measurements; Part 4: Internet Access. ETSI: Sophia Antipolis, France, 2008.
- EG 202 057-2; Speech Processing, Transmission and Quality Aspects (STQ); User Related QoS Parameter Definitions and Measurements; Part 2: Voice Telephony, Group 3 Fax, Modem Data Services and SMS. ETSI: Sophia Antipolis, France, 2009.
- EG 202 765-1; Speech and Multimedia Transmission Quality (STQ); QoS and Network Performance Metrics and Measurement Methods; Part 1: General Considerations. ETSI: Sophia Antipolis, France, 2009.
- ES 202 765-4; Speech and Multimedia Transmission Quality (STQ); QoS and Network Performance Metrics and Measurement Methods; Part 4: Indicators for Supervision of Multiplay Services. ETSI: Sophia Antipolis, France, 2009.
- ITU-T. Y.1542: Framework for Achieving End-to-End IP Performance Objectives; ITU-T: Geneva, Switzerland, 2010. [Google Scholar]
- TS 102 250-1; Speech Processing, Transmission and Quality Aspects (STQ); QoS Aspects for Popular Services in GSM and 3G Networks; Part 1: Identification of Quality of Service Criteria. ETSI: Sophia Antipolis, France, 2011.
- TR 102 854; User Group; The Assessment of the Overall Quality of Services (QoS) as Perceived by the Users; Review of Practical Examples of Service QoS Assessments. ETSI: Sophia Antipolis, France, 2011.
- ITU-T.E.801; Framework for Service Quality Agreement. ITU-T: Geneva, Switzerland, 1996.
- ITU-T, M. 3050.0; Enhanced Telecom Operations Map (eTOM)—Introduction. ITU-T: Geneva, Switzerland, 2007. [Google Scholar]
- ITU-T.Y.1540; Internet Protocol Data Communication Service—IP Packet Transfer and Availability Performance Parameters. ITU-T: Geneva, Switzerland, 2019.
- ITU-T.Y.1541; Network Performance Objectives for IP-Based Services. ITU-T: Geneva, Switzerland, 2011.
- ITU-T.M.3050.1; Enhanced Telecom Operations Map (eTOM)—The Business Process Framework. ITU-T: Geneva, Switzerland, 2007.
- ITU-T.Y.1543; Measurements in IP Networks for Inter-Domain Performance Assessment. ITU-T: Geneva, Switzerland, 2018.
- ITU-T.Y.1565; Home Network Performance Parameters. ITU-T: Geneva, Switzerland, 2011.
- ITU-T.Y.1544; Multicast IP Performance Parameters. ITU-T: Geneva, Switzerland, 2008.
- ITU-T.G.1011; Reference Guide to Quality of Experience Assessment Methodologies. ITU-T: Geneva, Switzerland, 2016.
- ITU-T.M.3050.2; Enhanced Telecom Operations Map (eTOM)—Process Decompositions and Descriptions. ITU-T: Geneva, Switzerland, 2007.
- ITU-T.M.3050.3; Enhanced Telecom Operations Map (eTOM)—Representative Process Flows. ITU-T: Geneva, Switzerland, 2007.
- TU-T.M.3050.4; Enhanced Telecom Operations Map (eTOM)—B2B integration: Using B2B Inter-Enterprise Integration with the eTOM. ITU-T: Geneva, Switzerland, 2007.
- ITU-T.E.803; Quality of Service Parameters for Supporting Service Aspects. ITU-T: Geneva, Switzerland, 2022.
- ITU-T.Y.3807; Quantum Key Distribution Networks—Quality of Service Parameters. ITU-T: Geneva, Switzerland, 2022.
- ITU-T.Y.1545.2; Quality of Service Metrics for Continuity of Performance of Packet Data-Based Services. ITU-T: Geneva, Switzerland, 2022.
- ITU-T.E.805.1; Quality of Service Operational Strategy for Improved Regulatory Supervision of Providers of Mobile Telecommunication Services. ITU-T: Geneva, Switzerland, 2021.
- ITU-T.Y.1545.1 (2017) Amendment 1 (06/21); Framework for Monitoring the Quality of Service of IP Network Services. ITU-T: Geneva, Switzerland, 2021.
- ITU-T.E.805; Strategies to Establish Quality Regulatory Frameworks. ITU-T: Geneva, Switzerland, 2019.
- ITU-T.Y.3107; Functional Architecture for QoS Assurance Management in the IMT-2020 Network. ITU-T: Geneva, Switzerland, 2019.
- ITU-T.E.802; Updates and Additional Information on the Degree of Variability Function in Support of E.802. ITU-T: Geneva, Switzerland, 2018.
- Zheng, G.; Yuan, L. A review of QoE research progress in metaverse. Displays 2023, 77, 102389. [Google Scholar] [CrossRef]
- Scatá, M.; La Corte, A. A Complex Insight for Quality of Service Based on Spreading Dynamics and Multilayer Networks in a 6G Scenario. Mathematics 2023, 11, 423. [Google Scholar] [CrossRef]
- Li, M.; Xu, H.; Xu, X.; Wang, Z. A Resource-Constrained Multi-level SLA Customization Approach Based on QoE Analysis of Large-Scale Customers. In Advanced Information Systems Engineering; Springer: Cham, Switzerland, 2023; pp. 594–610. [Google Scholar]
- Zmysłowski, D.; Kelner, J.M. Relationships between QoS/QoE metrics in selected mobile network measurement campaign. In Proceedings of the 2022 19th EAI International Conference on Mobile and Ubiquitous Systems: Computing, Networking and Services (EAI MobiQuitous), Pittsburgh, PA, USA, 14–17 November 2022; Springer: Berlin/Heidelberg, Germany, 2022. [Google Scholar]
- Bojović, P.D.; Malbašić, T.; Vujošević, D.; Martić, G.; Bojović, Ž. Dynamic QoS Management for a Flexible 5G/6G Network Core: A Step toward a Higher Programmability. Sensors 2022, 22, 2849. [Google Scholar] [CrossRef] [PubMed]
- Fizza, K.; Banerjee, A.; Mitra, K.; Jayaraman, P.P.; Ranjan, R.; Patel, P.; Georgakopoulos, D. QoE in IoT: A vision, survey and future directions. Discov. Internet Things 2021, 1, 4. [Google Scholar] [CrossRef]
- Zhu, S.-S.; Dong, Y.-N.; Xu, C. A Statistical QoE-QoS Model of Video Streaming Services. In Proceedings of the 2020 6th International Conference on Computing and Data Engineering, Sanya, China, 4–6 January 2020; Association for Computing Machinery: New York, NY, USA, 2020; pp. 195–199. [Google Scholar]
- Ahmad, N.; Wahab, A.; Schormans, J. Importance of Cross-Correlation of QoS metrics in Network Emulators to Evaluate QoE of Video Streaming Applications. In Proceedings of the 2020 11th International Conference on Network of the Future (NoF), Bordeaux, France, 12–14 October 2020. [Google Scholar]
- Banović-Ćurguz, N.; Ilišević, D. Mapping of QoS/QoE in 5G networks. In Proceedings of the 2019 42nd International Convention on Information and Communication Technology, Electronics and Microelectronics (MIPRO), Opatija, Croatia, 20–24 May 2019. [Google Scholar]
- Xu, H.; Chen, M.; Zhou, Y.; Du, B.; Pan, L. A Novel Comprehensive Quality Index QoX and the Corresponding Context-aware System Framework. In Proceedings of the 2018 IEEE 4th International Conference on Computer and Communications (ICCC), Chengdu, China, 7–10 December 2018. [Google Scholar]
- Schatz, R.; Schwarzmann, S.; Zinner, T.; Dobrijevic, O.; Liotou, E.; Pocta, P.; Barakovic, S.; Barakovic Husic, J.; Skorin-Kapov, L. QoE Management for Future Networks. In Autonomous Control for a Reliable Internet of Services: Methods, Models, Approaches, Techniques, Algorithms, and Tools; Springer: Berlin/Heidelberg, Germany, 2018; pp. 49–80. [Google Scholar]
- Khamosh, A.; Ahmadi, A.R.; Anwer, M.; Hamdard, J.; Aminzai, S.; Nasrat, N. Relationship between IoT Service User Quality and Network QoS Factors. J. Res. Appl. Sci. Biotechnol. 2023, 2, 147–154. [Google Scholar] [CrossRef]
- Baraković Husić, J.; Baraković, S. Multidimensional modelling of quality of experience for video streaming. Comput. Hum. Behav. 2022, 129, 107155. [Google Scholar] [CrossRef]
- Laiche, F.; Ben Letaifa, A.; Elloumi, I.; Aguili, T. When Machine Learning Algorithms Meet User Engagement Parameters to Predict Video QoE. Wirel. Pers. Commun. 2021, 116, 2723–2741. [Google Scholar] [CrossRef]
- Reichl, P.; Egger, S.; Möller, S.; Kilkki, K.; Fiedler, M.; Hossfeld, T.; Tsiaras, C.; Asrese, A. Towards a comprehensive framework for QOE and user behavior modelling. In Proceedings of the 2015 Seventh International Workshop on Quality of Multimedia Experience (QoMEX), Costa Navarino, Greece, 26–29 May 2015. [Google Scholar]
- Varela, M.; Skorin-Kapov, L.; Ebrahimi, T. Quality of Service Versus Quality of Experience. In Quality of Experience; Möller, S., Raake, A., Eds.; Springer International Publishing: Berlin/Heidelberg, Germany, 2014; pp. 85–96. [Google Scholar] [CrossRef]
- Reiter, U.; Brunnström, K.; De Moor, K.; Larabi, M.-C.; Pereira, M.; Pinheiro, A.; You, J.; Zgank, A. Factors Influencing Quality of Experience. In Quality of Experience: Advanced Concepts, Applications and Methods; Möller, S., Raake, A., Eds.; Springer International Publishing: Cham, Switzerland, 2014; pp. 55–72. [Google Scholar]
- Stojanovic, M.D.; Vukasinovic, M.M.; Djogatovic, V.M.R. Approaches to Quality of Experience management in the future Internet. In Proceedings of the 2015 12th International Conference on Telecommunication in Modern Satellite, Cable and Broadcasting Services (TELSIKS), Nis, Serbia, 14–17 October 2015. [Google Scholar]
- Muniyandi, M.; Krishnaswamy, S.; Srinivasan, B. Improving the quality of business and quality of experience in web services through prioritising and scheduling. Int. J. Bus. Process Integr. Manag. 2007, 2, 156–171. [Google Scholar] [CrossRef]
- ITU-T. Focus Group on Machine Learning for Future Networks Including 5G. 2017. Available online: https://www.itu.int/en/ITU-T/focusgroups/ml5g/ (accessed on 31 May 2024).
- ITU-T.Y.3170; Recommendation: Requirements of Machine Learning Based QoS Assurance for IMT-2020 Networks. ITU-T: Geneva, Switzerland, 2018.
- ITU-T.Y.3175; Functional Architecture of Machine Learning-Based Quality of Service Assurance for the IMT-2020 Network. ITU-T: Geneva, Switzerland, 2020.
- ITU-T. E.800SerSup10: ITU-T E.800 Series—QoS/QoE Framework for the Transition from Network Oriented to Service Oriented Operations; ITU-T: Geneva, Switzerland, 2016. [Google Scholar]
- TS 123 107; Quality of Service (QoS) Concept and Architecture (3GPP TS 23.107 Version 17.0.0 Release 17). ETSI: Sophia Antipolis, France, 2022.
- 5G PPP Technology Board. AI and ML—Enablers for Beyond 5G Networks; 5G PPP Technology Board: Heidelberg, Germany, 2021. [Google Scholar]
- Soni, D.; Ku mar, N. Machine learning techniques in emerging cloud computing integrated paradigms: A survey and taxonomy. J. Netw. Comput. Appl. 2022, 205, 103419. [Google Scholar]
- Kougioumtzidis, G.; Poulkov, V.; Zaharis, Z.D.; Lazaridis, P.I. A Survey on Multimedia Services QoE Assessment and Machine Learning-Based Prediction. IEEE Access 2022, 10, 19507–19538. [Google Scholar] [CrossRef]
- ITU-T. Technical Specification FG-ML5G-ARC5G: Unified architecture for machine learning in 5G and future networks. In ITU-T Focus Group on Machine Learning for Future Networks Including 5G; ITU-T: Geneva, Switzerland, 2019. [Google Scholar]
- Mellouk, A.; Cuadra-Sanchez, A. Challenges for Quality of Experience Engineering for Added Value Services. In Quality of Experience Engineering for Customer Added Value Services; John Wiley & Sons, Inc.: Hoboken, NJ, USA, 2014; pp. 1–10. [Google Scholar]
- Aroussi, S.; Mellouk, A. Survey on machine learning-based QoE-QoS correlation models. In Proceedings of the 2014 International Conference on Computing, Management and Telecommunications (ComManTel), Da Nang, Vietnam, 27–29 April 2014. [Google Scholar]
- Jiang, C.; Zhang, H.; Ren, Y.; Han, Z.; Chen, K.C.; Hanzo, L. Machine Learning Paradigms for Next-Generation Wireless Networks. IEEE Wirel. Commun. 2017, 24, 98–105. [Google Scholar] [CrossRef]
- Zhu, G.; Zan, J.; Yang, Y.; Qi, X. A Supervised Learning Based QoS Assurance Architecture for 5G Networks. IEEE Access 2019, 7, 43598–43606. [Google Scholar] [CrossRef]
- Beeharry, Y.; Tsokizep Fokone, R. Hybrid approach using machine learning algorithms for customers’ churn prediction in the telecommunications industry. Concurr. Comput. Pract. Exp. 2022, 34, e6627. [Google Scholar] [CrossRef]
- Hopkins, E. Machine learning tools, algorithms, and techniques. J. Self-Gov. Manag. Econ. 2022, 10, 43–55. [Google Scholar]
- Karkazis, P.; Uzunidis, D.; Trakadas, P.; Leligou, H.C. Design Challenges on Machine-Learning Enabled Resource Optimization. IT Prof. 2022, 24, 69–74. [Google Scholar] [CrossRef]
- Szott, S.; Kosek-Szott, K.; Gawłowicz, P.; Gómez, J.T.; Bellalta, B.; Zubow, A.; Dressler, F. Wi-Fi Meets ML: A Survey on Improving IEEE 802.11 Performance With Machine Learning. IEEE Commun. Surv. Tutor. 2022, 24, 1843–1893. [Google Scholar] [CrossRef]
- Zadoo, A.; Jagtap, T.; Khule, N.; Kedari, A.; Khedkar, S. A review on Churn Prediction and Customer Segmentation using Machine Learning. In Proceedings of the 2022 International Conference on Machine Learning, Big Data, Cloud and Parallel Computing (COM-IT-CON), Faridabad, India, 26–27 May 2022. [Google Scholar]
- Preciado-Velasco, J.E.; Gonzalez-Franco, J.D.; Anias-Calderon, C.E.; Nieto-Hipolito, J.I.; Rivera-Rodriguez, R. 5G/B5G Service Classification Using Supervised Learning. Appl. Sci. 2021, 11, 4942. [Google Scholar] [CrossRef]
- Khan, M.T.; Adholiya, A. Machine Learning-Based Application for Predicting 5G/B5G Service. In Proceedings of the 2023 13th International Conference on Cloud Computing, Data Science & Engineering (Confluence), Noida, India, 19–20 January 2023. [Google Scholar]
- Ahasan, M.R.; Haque, M.S.; Alam, M.G.R. Supervised Learning based Mobile Network Anomaly Detection from Key Performance Indicator (KPI) Data. In Proceedings of the 2022 IEEE Region 10 Symposium (TENSYMP), Mumbai, India, 1–3 July 2022. [Google Scholar]
- Li, M.; Xu, H.; Tu, Z.; Su, T.; Xu, X.; Wang, Z. A Deep Learning based Personalized QoE/QoS Correlation Model for Composite Services. In Proceedings of the 2022 IEEE International Conference on Web Services (ICWS), Barcelona, Spain, 10–16 July 2022. [Google Scholar]
- Mohamed, F.A.; Al-Khalifa, A.K. A Review of Machine Learning Methods For Predicting Churn in the Telecom Sector. In Proceedings of the 2023 International Conference On Cyber Management And Engineering (CyMaEn), Bangkok, Thailand, 26–27 January 2023. [Google Scholar]
- Lalwani, P.; Mishra, M.K.; Chadha, J.S.; Sethi, P. Customer churn prediction system: A machine learning approach. Computing 2022, 104, 271–294. [Google Scholar] [CrossRef]
- Ullah, I.; Raza, B.; Malik, A.K.; Imran, M.; Islam, S.U.; Kim, S.W. A Churn Prediction Model Using Random Forest: Analysis of Machine Learning Techniques for Churn Prediction and Factor Identification in Telecom Sector. IEEE Access 2019, 7, 60134–60149. [Google Scholar] [CrossRef]
- Hofman, C.; Roubtsova, E. A Reference Model for a Service Level Agreement. In Business Modeling and Software Design; Springer International Publishing: Cham, Switzerland, 2020. [Google Scholar]
- ITU-T. Draft-Technical Report “Roadmap for QoS and QoE in the ITU-T Study Group 12 Context” (TR-RQ); ITU-T: Geneva, Switzerland, 2023. [Google Scholar]
- Möller, S.; Raake, A. Quality of Experience (Advanced Concepts, Applications and Methods); T-Labs Series in Telecommunication Services; Springer: Berlin/Heidelberg, Germany, 2014. [Google Scholar]
- Amour, L.; Souihi, S.; Hoceini, S.; Mellouk, A. A Hierarchical Classification Model of QoE Influence Factors. In Wired/Wireless Internet Communications; Springer International Publishing: Cham, Switzerland, 2015. [Google Scholar]
- University of the Basque Country (UPV/EHU), COM 12—C 180: Proposal to Consider Machine Learning Methodologies in the Evolved Text of the—Technical Report “Roadmap for QoS and QoE in the ITU-T Study Group 12 Context” (TR-RQ). Q.2/12, [Contribution]. September, 2023. Available online: https://www.itu.int/md/T22-SG12-C-0180/en (accessed on 3 June 2024).
- Xiao, J.; Boutaba, R. Assessing Network Service Profitability: Modeling From Market Science Perspective. Netw. IEEE/ACM Trans. 2007, 15, 1307–1320. [Google Scholar] [CrossRef]
- Cristobo, L.; Ibarrola, E.; Davis, M.; Casado-O’Mara, I. A Machine Learning Methodology for Dynamic QoX Management in Modern Networks. In Proceedings of the 2022 IEEE Wireless Communications and Networking Conference (WCNC), Austin, TX, USA, 10–13 April 2022. [Google Scholar]
- Cristobo, L. Metodología para la gestión de la QoX basada en el aprendizaje automático: Caso de estudio en campus universitario. In VI QQCM QoS y QoE en Comunicación Multimedia; 2021; Available online: https://sites.google.com/unizar.es/qqcm-2021 (accessed on 4 June 2024).
- Davis, M. A wireless traffic probe for radio resource management and QoS provisioning in IEEE 802.11 WLANs. In Proceedings of the 7th ACM International Symposium on Modeling, Analysis and Simulation of Wireless and Mobile Systems, Venice, Italy, 4–6 October 2004; ACM: New York, NY, USA, 2004; pp. 234–243. [Google Scholar]


















| Functional Requirements | |
|---|---|
| QoS data collection |
|
| QoS data pre-processing |
|
| QoS data repository |
|
| Modeling and training |
|
| QoS/QoE correlation |
|
| QoS anomaly |
|
| QoS policy decision |
|
| Method | Silhouette Score | Davies–Bouldin Score | Calinski–Harabasz Score |
|---|---|---|---|
| Kmeans (k = 2) | 0.567 | 0.782 | 3647.610 |
| Kmeans (k = 3) | 0.454 | 1.018 | 3232.949 |
| Kmeans (k = 4) | 0.461 | 0.941 | 2646.394 |
| eps: 0.1, min_samples: 10, clusters: 4 | 0.248 | 1.162 | 524.332 |
| eps: 0.1, min_samples: 15, clusters: 4 | 0.056 | 1.265 | 426.260 |
| eps: 0.2, min_samples: 10, clusters: 3 | 0.507 | 1.157 | 1619.141 |
| eps: 0.2, min_samples: 15, clusters: 3 | 0.497 | 1.174 | 1522.969 |
| eps: 0.3, min_samples: 10, clusters: 5 | 0.465 | 1.289 | 1010.286 |
| eps: 0.3, min_samples: 15, clusters: 3 | 0.530 | 1.084 | 1693.434 |
| eps: 0.4, min_samples: 10, clusters: 3 | 0.539 | 1.111 | 1563.499 |
| eps: 0.4, min_samples: 15, clusters: 3 | 0.538 | 1.057 | 1598.613 |
| GMM (clusters: 2) | 0.391 | 1.388 | 1747.865 |
| AVG (clusters: 2) | 0.461 | 1.710 | 2646.394 |
| Location | Silhouette Score | Davies–Bouldin Score | Calinski–Harabasz Score |
|---|---|---|---|
| Bilbao Engineering School | 0.567 | 0.782 | 3467.610 |
| Bilbao Faculty of Education | 0.565 | 0.770 | 2130.870 |
| Faculty of Economics and Business | 0.575 | 0.800 | 1434.958 |
| Location | Correlation Coefficient |
|---|---|
| Bilbao Engineering School | 0.72 |
| Bilbao Faculty of Education | 0.66 |
| Faculty of Economics and Business | 0.57 |
| Location | MSE | MAE | R2 |
|---|---|---|---|
| Bilbao Engineering School | 0.198 | 0.349 | 0.493 |
| Bilbao Faculty of Education | 0.346 | 0.458 | 0.637 |
| Faculty of Economics and Business | 0.30 | 0.42 | 0.80 |
| Location | Training | Fitting | ||||
|---|---|---|---|---|---|---|
| MSE | MAE | R2 | MSE | MAE | R2 | |
| Bilbao Engineering School | 0.31 | 0.45 | 0.71 | 0.28 | 0.48 | 0.69 |
| Bilbao Faculty of Education | 0.69 | 0.66 | 0.66 | 0.66 | 0.79 | 0.59 |
| Faculty of Economics and Business | 0.32 | 0.44 | 0.82 | 0.23 | 0.34 | 0.64 |
| Location | R² Scores for Each Fold | Mean R² Score | Standard Deviation of R² Scores: |
|---|---|---|---|
| Bilbao Engineering School | [0.377, 0.01, −2.00, −1.51, 0.40] | −0.544 | 1.014 |
| Bilbao Faculty of Education | [−6.31, −5.5, −8.97, 0.43, −44.37] | −12.96 | 16.005 |
| Faculty of Economics and Business | [−0.42, 0.19, −0.25, 0.30, −0.49] | −1.732 | 3.391 |
| Location | MSE | MAE | R2 |
|---|---|---|---|
| Bilbao Engineering School | 0.157 | 0.403 | 0.752 |
| Bilbao Faculty of Education | 0.201 | 0.364 | 0.875 |
| Faculty of Economics and Business | 0.315 | 0.486 | 0.647 |
| All Dataset | 0.133 | 0.312 | 0.916 |
Disclaimer/Publisher’s Note: The statements, opinions and data contained in all publications are solely those of the individual author(s) and contributor(s) and not of MDPI and/or the editor(s). MDPI and/or the editor(s) disclaim responsibility for any injury to people or property resulting from any ideas, methods, instructions or products referred to in the content. |
© 2024 by the authors. Licensee MDPI, Basel, Switzerland. This article is an open access article distributed under the terms and conditions of the Creative Commons Attribution (CC BY) license (https://creativecommons.org/licenses/by/4.0/).
Share and Cite
Cristobo, L.; Ibarrola, E.; Casado-O’Mara, I.; Zabala, L. Global Quality of Service (QoX) Management for Wireless Networks. Electronics 2024, 13, 3113. https://doi.org/10.3390/electronics13163113
Cristobo L, Ibarrola E, Casado-O’Mara I, Zabala L. Global Quality of Service (QoX) Management for Wireless Networks. Electronics. 2024; 13(16):3113. https://doi.org/10.3390/electronics13163113
Chicago/Turabian StyleCristobo, Leire, Eva Ibarrola, Itziar Casado-O’Mara, and Luis Zabala. 2024. "Global Quality of Service (QoX) Management for Wireless Networks" Electronics 13, no. 16: 3113. https://doi.org/10.3390/electronics13163113
APA StyleCristobo, L., Ibarrola, E., Casado-O’Mara, I., & Zabala, L. (2024). Global Quality of Service (QoX) Management for Wireless Networks. Electronics, 13(16), 3113. https://doi.org/10.3390/electronics13163113

