Next Article in Journal
Empirical Investigation of Multilayered Framework for Predicting Academic Performance in Open and Distance Learning
Previous Article in Journal
Prediction of Sunspot Number with Hybrid Model Based on 1D-CNN, BiLSTM and Multi-Head Attention Mechanism
 
 
Font Type:
Arial Georgia Verdana
Font Size:
Aa Aa Aa
Line Spacing:
Column Width:
Background:
Article

A Pseudo-Differential LNA with Noise Improvement Techniques for Concurrent Multi-Band GNSS Applications

by
Minoo Eghtesadi
1,
Mohammad Reza Mosavi
2 and
Egidio Ragonese
1,*
1
Dipartimento di Ingegneria Elettrica Elettronica e Informatica (DIEEI), University of Catania, 95123 Catania, Italy
2
Department of Electrical Engineering, Iran University of Science and Technology, Tehran 16846-13114, Iran
*
Author to whom correspondence should be addressed.
Electronics 2024, 13(14), 2805; https://doi.org/10.3390/electronics13142805
Submission received: 24 May 2024 / Revised: 8 July 2024 / Accepted: 15 July 2024 / Published: 17 July 2024
(This article belongs to the Section Circuit and Signal Processing)

Abstract

A low-noise amplifier (LNA) design with the operation of concurrent dual-band for Global Navigation Satellite System (GNSS) receivers with single channel is presented in this work. This LNA structure has an inductively degenerated cascode architecture and is pseudo-differential, operating at two frequencies simultaneously (1.2 GHz and 1.57 GHz). Two noise reduction/cancellation techniques, using load capacitor and feedforward path, respectively, are proposed resulting in an excellent improvement in the noise figure (NF). The input matching circuit uses both series and parallel resonant components to enable concurrency. The adopted pseudo-differential structure results in input balun elimination. Inductively degenerated cascode topology provides both input impedance and optimum noise impedance matching. The soundness of the proposed approach has been demonstrated in a 0.18-µm CMOS technology by TSMC. Simulation results show that at 1.2 GHz and 1.57 GHz the LNA achieves −13 dB and −11 dB of input matching, 24.6 dB and 24.7 dB of gain, 1.47 dB and 1.43 dB of NF, respectively. The input-referred 1-dB compression point (IP1dB) is around −16 dBm, while the input-referred third-order intercept point (IIP3) achieves −2.2 dBm at 1.2 GHz and −0.6 dBm at 1.57 GHz. The LNA draws about 13 mA from a 1.8-V supply voltage.

1. Introduction

The Global Navigation Satellite System (GNSS) covers the entire world with its precise positioning information for electronic devices. The information is transmitted through the radio frequency signals that are in the line of sight of the satellites. On the other hand, providing detailed location, time, and speed data allows GNSS systems to perform management, navigation and monitoring [1,2,3,4].
Different countries have been encouraged to develop their own GNSS systems because of increasing demand and widespread use in electronic devices and smartphones. The Global Positioning System (GPS), which was developed in 1970 by the United States of America, was the first GNSS system [5]. The main application of GPS at its infancy days was for the military, but it quickly moved on to non-military use. After that, Russia introduced the GLONASS system in 1982. China and European nations have also developed their own systems in 2000 and 2011, named COMPASS (BeiDou-2 (BD-2)) and Galileo. The standard frequency bands recognized for these systems are 1.2 GHz and 1.57 GHz.
The main weakness of GPS is its imprecision, particularly in multipath and jamming circumstances. Places covered by trees or inside apartments, tunnels, and noisy places are instances that highlight the GPS’s low sensitivity issues, as a simple one-band GNSS receiver cannot provide sufficient availability and accuracy of navigation [6]. This encourages designers to move toward multi-band GNSS systems to overcome these problems [7].
An integrated Galileo and GPS receiver can deal with the abovementioned problems and provide more precise navigation regarding non-military GPS. Supporting alternative navigation bands and systems became a more interesting topic since these systems’ reliability was likewise unable to satisfy the highest sensitivity requirements. It is consequently worthwhile to explore GNSS receiver design with multi-band capability.
Multi-band receivers are categorized into two main groups [8], including concurrent and non-concurrent receivers. Regarding the non-concurrent receivers, their high area consumption due to their adjustable capacitors and inductors for each band makes them less attractive in portable equipment [8,9,10,11,12,13,14,15]. On the other hand, multi-band concurrent structures can be also divided into two different categories as follows:
(1)
Multi-channel [5,6,7,16,17,18,19,20];
(2)
Single-channel [4,21,22].
In multi-band multi-channel concurrent receivers, one physical channel is assigned to each band. Therefore, like non-concurrent multi-band structures, this architecture suffers from a very high area consumption. However, single-channel receivers use only one physical channel for simultaneous reception in different bands, which makes them an optimum choice for GNSS applications due to their lower area and power consumption. Receiving concurrent signals through just one channel requires a proper LNA structure and a frequency plan.
In this paper, an LNA for a concurrent multi-band single-channel GNSS receiver is proposed. The main purpose of the adopted LNA topology is to operate in multi-bands, along with the lowest possible noise figure (NF). Since GNSS signals are so weak and their power lies beneath the thermal noise level [6], the NF is crucial in the LNA design for GNSS receivers, especially in concurrent operation. To this aim, two different noise improvement strategies have been exploited for multi-band operation, which allows achieving a significant reduction of the NF with respect to the previous work in [23], with a consequent improvement of the receiver sensitivity performance. The proposed design strategies in this work are based on adding a load capacitor for noise improvement and a feedforward path as a noise cancellation technique. Compared to the earlier work in [23], the NF is significantly improved by the employed design strategies, with reductions of roughly 0.9 dB for both frequency bands, 1.2 GHz and 1.57 GHz. In dual-band operation, this enhancement has been made possible by upholding a better tradeoff between the other design parameters (i.e., input matching, gain, linearity, and power consumption).
The paper is arranged as follows. In Section 2, the proposed concurrent dual-band LNA topology is introduced and discussed. Section 3 presents the design of the LNA by means of a full analysis based on simulations. Section 4 draws the main conclusions and describes the advantages of the proposed structure in comparison with the state of the art.

2. LNA Architecture

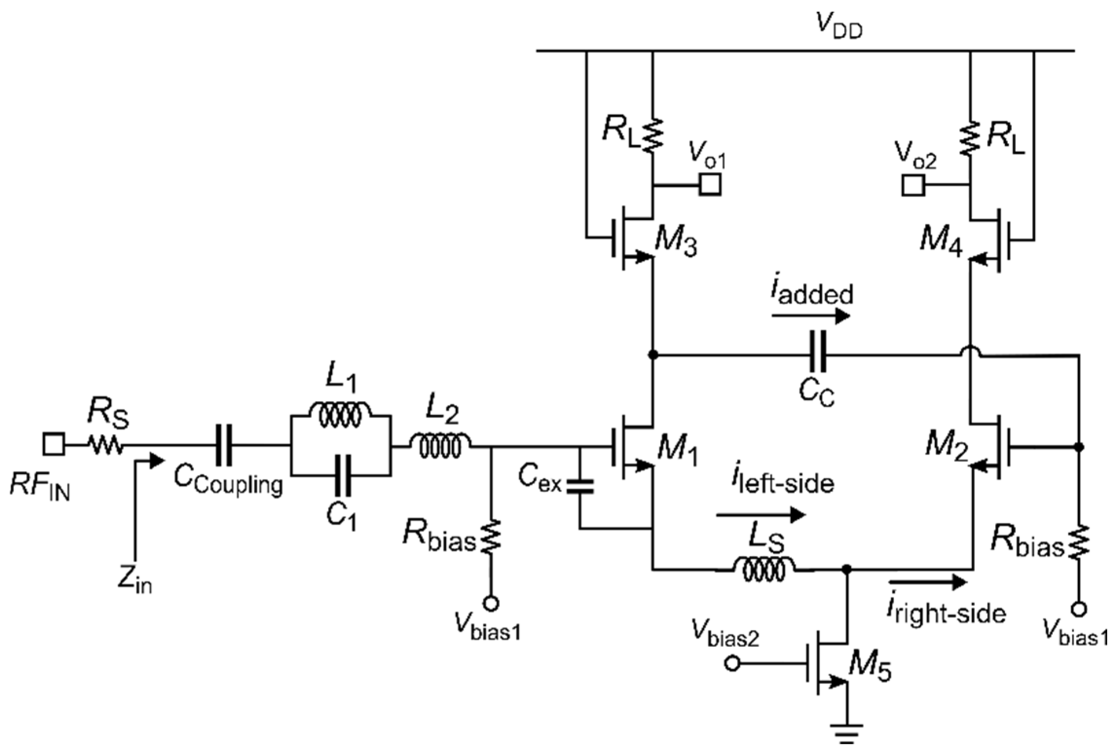
Figure 1 depicts the basic LNA topology for an initial design, which is a pseudo-differential amplifier with concurrent dual-band performance based on [23]. The amplifier is based on inductively degenerated cascode topology. Indeed, this topology can provide simultaneous input impedance and optimum noise impedance matching to achieve the maximum gain and minimum NF [22] when operated in narrowband modes, as in GNSS receivers. The following sub-sections discuss the main design parameters of the LNA.

2.1. Concurrent Dual-Band Input–Noise Matching

Input matching guarantees the optimum power transmission, and therefore it is crucial in the LNA design. As shown in Figure 1, the adopted input-matching network consists of a parallel resonant network (i.e., L1C1) along with a series one (i.e., L2CT and LS, with CT = CexCgs1). To achieve concurrent dual-band performance, the input-matching network is designed to resonate in two bands simultaneously. Thus, parallel and series resonant parts enable the circuit for simultaneous matching in both GNSS frequency bands.
Achieving input matching requires the LNA input impedance, Zin, and the conjugate of the source impedance, Z*S, to be equal. On the other hand, optimum noise impedance matching has to be also considered to attain the smallest possible NF [22]. At the first step, the dimensions of transistors (W/L) are found. In order to achieve the minimum NF at constrained power consumption, the channel width W is obtained by means of the following expression [4]:
W     1 3 ω L C o x R s
where ω, L, Cox, and RS are the angular frequency, the transistor channel length, the gate-oxide capacitor of the adopted MOSFET transistor, and source resistance, respectively. A tradeoff value for W is calculated by setting ω to be equal to the center value of two operating frequencies (i.e., 1.385 GHz being for the operating frequencies 1.2 GHz and 1.57 GHz) and therefore the gate-source capacitor, Cgs, is estimated by using the well-known equation in the saturation region reported in (2) for the sake of completeness.
C g s = 2 3 C o x W L
By specifying the value of Cgs from (2), the values of capacitor CT and, therefore, capacitor Cex and LS are determined from the noise and input matching conditions, respectively. On the other hand, to determine L1, L2, and C1, solving the matching equation in both frequencies does not come up with one result and a set of values can meet this equation. The final calculation should be on the condition that satisfies both resonant parts’ circuits.

2.2. Compensation Capacitor

Since the proposed LNA structure is pseudo-differential, the current signals are not completely symmetrical with a consequent increment of common-mode noise and thus a higher NF. Moreover, due to this unbalancing, even harmonics are not removed completely, and as a result, the LNA linearity decreases. To solve this problem, the current magnitude and phase must be equal on both sides. This compensation can be achieved by including a compensation capacitor, CC, between two sides. As shown in Figure 1, the compensation capacitor CC injects an additional current, iadded, to the other side, thus balancing the circuit. Moreover, the current source, M5, delivers the input current to the right -hand side of the circuit. However, due to the limited output impedance of M5 and parasitic capacitor, only a proportion of the input current signal (i.e., P < 1) is transferred to the right-hand side of the circuit. Current signals are equal on both sides of the circuit when condition (3) is met.
i l e f t s i d e = i r i g h t s i d e + i a d d e d = P i l e f t s i d e + i a d d e d
i l e f t s i d e = i 1 1 + j ω C T g m 1
where i1 is the drain current of M1 and gm1 is the transconductance of transistor M1. Finally, the value of CC is determined as follows:
C C = 1 P C g s 3 2 ω 2 g m 1 2 g m 1 2 + 1 P g m 1 2 C g s 3 2 ω 2 C g s 2
Equation (5) indicates that the value of CC can be set by the transconductance of input transistor gm1, the gate-source capacitor Cgs2,3 of transistor M2,3, and the parasitics at the M5 drain node. Thus, the imbalance of the LNA, which is a result of unequal current signals at the right and left sides of the amplifier, can be compensated by choosing the proper value of the compensation capacitor CC based on (5).

2.3. Noise

Due to the position of the LNA in the receiver chain (i.e., immediately after the antenna), it plays a key role in the noise performance of the system. Besides the input noise-matching approach described in Section 2.1, the overall noise of the LNA can be reduced by means of proper techniques. In this work, two techniques for noise reduction and noise cancellation have been exploited, i.e., by means of a load capacitor and a feedforward path, respectively. The adopted techniques are detailed in the following.

2.3.1. Noise Figure Improvement by Means of a Load Capacitor

Figure 2 shows the amplifier with the current source, in1, that models the channel thermal noise of the input transistor M1. Indeed, it plays an important role in the overall NF performance of the LNA. The output noise voltages (i.e., Vo1,n and Vo2,n) due to the noise current in1 are calculated as follows, where ZX is the impedance of node X and RL is the load resistor.
V o 1 , n = R L Z X g m 3 2 i n 1
V o 2 , n = R L g m 4 g m 4 + j ω C g s 4 Z X C C g m 2 2 C g s 2 + C C i n 1
Z X = 1 g m 3 1 j ω C g s 3 1 j ω C C + 1 j ω C g s 2
As shown in Figure 2, the compensation capacitor CC allows the input noise to flow to the right-hand side of the circuit, causing an increment of the noise figure. For this reason, it is effective to reduce the noise effect on the right-hand side of the amplifier. Equation (7) states that Vo2,n is related to the ratio CC/(Cgs2 + CC), which has to be reduced to improve the NF. Since capacitor CC has already been set for the balance condition between the two sides of the circuit by means of equation (5), Cgs2 should inevitably be increased by means of an additional load capacitor, CL, in the right-hand side of the circuit, as shown in Figure 2. The load capacitor, CL, also results in a lower value of ZX, which, based on (6) and (8), decreases the left-hand side noise.
On the other hand, the load capacitor influences the input matching through the M1 gate-drain capacitor, Cgd1. To analyze the load capacitor effect on the input matching, the admittance Yin seen from the gate of M1 is calculated considering the capacitance Cgd1, while assuming LS to be very small.
Y i n = j ω   C T + C g d 1 + g m 1 g m 3 C g d 1   ω 2 C g d 1 2 C e q g m 3 2 + C e q 2 ω 2 + C gd 1 ω 2 g m 3 C g d 1 + C e q g m 1 g m 3 2 + ω 2 C e q 2
C e q = C L + C g s 2 C C C C + C L + C g s 2 + C g s 3 + C g d 1
Based on (9), the equivalent impedance seen from the gate of the input transistor consists of a parallel RC according to (11) and (12).
C i n = C T   + C g d 1 + g m 1 g m 3 C g d 1   ω 2 C g d 1 2 C e q g m 3 2 + C e q 2 ω 2
R i n = g m 3 2 + ω 2 C e q 2 C gd 1 ω 2 g m 3 C g d 1 + C e q g m 1
The resistive contribution, Rin, is quite high and can be considered as an open circuit. As shown in (11), Cin, which is the input capacitive contribution, consists of three parallel capacitors. Thus, including the load capacitor, CL, will result in adding two parallel capacitors to CT, i.e., Cgd1 and ( g m 1 g m 3 C g d 1 ω 2 C g d 1 2 C e q ) / ( g m 3 2 + C e q 2 ω 2 ) . In other terms, these two extra capacitors increase the effectiveness of CT. To achieve input matching, CT has to meet the following equation:
1 C T = ω 2 L 1 1 ω 2 L 1 C 1 + L 2
Since adding CL would increase the amount of CT, from (13), smaller L1 and L2 are needed for input matching. On the other hand, L1 and L2 are both gate inductances, and smaller values will turn in smaller resistive losses and a better noise figure. Therefore, apart from reducing the channel thermal noise of the input transistor, the addition of the load capacitor CL would improve the noise through a smaller amount of input inductances.

2.3.2. Noise Cancellation Using a Feedforward Path

The basic idea for noise cancellation exploits an additional amplifier, which senses the input noise. The combination of the outputs of the additional and main amplifier results in noise cancellation of the input transistor [24].
As shown in Figure 3, the M1 gate and source signals have the same signs, but the noise signs are opposite. Therefore, connecting the left-hand side of the circuit through an extra path could cancel the effect of in1 on the right-hand side. In this approach, both the gate noise and the signal of M1 are transferred to the right-hand side of the circuit through a negative gain amplifier (Af).
On the one hand, since the noise signs in the M2 gate and source are the same, Vgs2 and therefore the output noise current of the right-hand side would be cancelled. On the other hand, since the signal signs are opposite, the output current signal would be increased simultaneously, thus resulting in a higher gain.
The in1 noise cancellation condition in the right-hand side of the circuit is as follows:
A f V g 1 , n = V s 2 , n
where Vg1,n is the M1 gate noise voltage, Vs2,n is the M2 source noise voltage, and Af is the voltage gain of the feedforward path. Additionally, the output noise voltage in the left-hand side, Vo1,n, can be cancelled through the differential output, which is equal in sign to the right-hand side output noise voltage, Vo2,n. To achieve perfect noise cancellation, the following conditions must be met and Af should be determined based on (18), where Vo,n is the differential output noise voltage and LS is the source degeneration inductance:
V o , n = V o 1 , n   V o 2 , n = V o 1 , n + R L A f g m 2 V g 1 , n = 0
V o 1 , n = R L g m 3 g m 3 + C C S i n 1 2 + j ω A f V g 1 , n C C  
V g 1 , n = i n 1 2 L S S 1 g m 1 1 ω 2 L S C T
A f = 1 g m 3 + 2 j ω C C j ω L S 1 g m 1 1 ω 2 L S C T  
As shown in Figure 4, the feedforward path provides 0.31 dB and 0.52 dB NF improvements at 1.2 GHz and 1.57 GHz, respectively. It should be noticed that a proper setting of Af is important to avoid introducing further noise into the amplifier, as calculated in (19), where the feedforward path noise is modeled as the voltage source Vn,f.
V o , n = R L g m A f 1 + j ω C C g m 3 + j ω C C V n , f
The final schematic of the proposed LNA, including both noise reduction/cancellation approaches, is shown in Figure 5. The feedforward path is provided through a common-source transistor, Mf.
The overall NF including all the noise sources of the LNA shown in Figure 5 is given in (20). They include the M1, M2, and Mf transistor-induced gate and channel thermal noise and the thermal noise of RS
N F = 1 + 1 R S A V 2 r g + δ 5 g d 0 · R L g m 2 g m f + j ω A V C C + C L 2 C C + C L 2 ω 2 + R L 2 g m 2 2 + R L 2 g m 2 A f 2 g m 3 2 + 4 C C 2 ω 2 g m 3 2 + C C 2 ω 2 + + γ g d 0 R S × R L 2 A V 2 × 1 + C C 2 4 C C + C L 2 + g m 2 g m 3 2 + 4 C C 2 ω 2 C C 2 C L 2 ω 4 + g m 3 2 ω 2 C L + C C 2
where gmf is the transconductance of transistor Mf, AV is the overall voltage gain of the LNA, rg is the intrinsic gate resistance, δ is the induced gate noise current factor, γ is channel noise coefficient, and gd0 is drain-source channel conductivity, when the DC voltage of the drain source is zero. As shown in (20), increasing CL and gmf (because of the dependency of AV on gmf) results in a lower NF, thus confirming the soundness of the proposed noise-reduction techniques.

2.4. Gain

The proposed LNA shown in Figure 5 exploits a resistive load, RL, instead of a resonant LC load. Despite the higher impedance provided by a resonant LC load, it is not suited to a concurrent dual-band operation due to its narrow-band operation. The sizing of RL is crucial to achieve high gain. RL is upper-limited by both DC biasing constraints and the maximum voltage swing, since transistors could be pushed outside the saturation region during operation. In the proposed design, RL has been set to have a voltage drop that is lower than the threshold, thus guaranteeing that transistors M3,4 are biased in the saturated region. The main advantage of using a resistive load is that the frequency behavior of the LNA is essentially set by the input matching network. On the other hand, the maximum gain that can be achieved by a resistive load is lower compared to a resonant LC load due to the abovementioned limitations through the voltage overhead and parasitic capacitors. Apart from that, the adopted single-ended-to-differential conversion provides a 6 dB extra gain that in part compensates for this gain reduction.
The voltage gain, AV, of the LNA in Figure 5 is given in (21), while the proportion with the voltage gain, AV1, of the initial topology in Figure 1 is provided in (22) for comparison.
A V = 2 R L g m 1 R S C T C C + C L ω C C + L S g m f g m 2 2 + g m f 2 ω 2 1 L S C t ω 2 2 2 R L g m 1 g m f R S C T C C + C L ω 2
A V A V 1 = C C + C g s 2 C C + C L C C C C + L S g m f g m 2 2 + g m f 2 ω 2 1 L S C T ω 2 2 C C + C g s 2 g m f C C + C L C C ω
Equation (22) clearly indicates that the transconductance of feedforward path transistor, gmf, produces a gain improvement, while the load capacitor CL decreases the gain. To compensate for that detrimental effect of CL, a series resistor, Rf, has also been included, as shown in Figure 5. Indeed, such a resistor increases the output impedance of the feedforward path, which results in a higher gain of Mf and, and therefore a higher overall gain.

3. Expected Performance and Comparisons

The soundness of the proposed concurrent dual-band LNA topology has been evaluated by using a low-cost 0.18 µm CMOS technology by TSMC. The LNA draws less than 13 mA from a 1.8 V supply voltage. The main LNA design parameters are reported in Table 1 for the sake of completeness. L1, L2, and C1 are off-chip components, since high-quality factor values are required.
Figure 6 shows the input matching, S11, and the voltage gain of the amplifier. Thanks to the adopted input network, the LNA is adequately matched to the source at 1.2 GHz and 1.57 GHz, which also results in a 24 dB voltage gain in both frequency bands. Thanks to the notch between the two bands, the LNA provides good rejection for out-band signals with a maximum attenuation of 33 dB.
The NF performance over the frequency range is depicted in Figure 7a. The LNA has an NF that is lower than 1.5 dB in both frequency bands, thus validating the adopted simultaneous input–noise matching at the given power constraint. The combination of the two adopted noise cancellation techniques, i.e., a feedforward path and a load capacitor, reduced the NF by about 0.8 dB and 0.9 dB and 1.2 GHz and 1.57 GHz, respectively. The S22 is also reported in Figure 7b. An output matching of around −10 dB was achieved.
Linearity is crucial in a two-band concurrent reception. It has been evaluated by means of a 1 dB input compression point (IP1dB) and an input third-order intermodulation product (IIP3) for both operative frequency bands in Figure 8 and Figure 9, respectively. The IP1dB performance is almost equal for both operative frequency bands (i.e., about −16 dBm) while the IIP3 is −2.2 dBm and −0.6 dBm at 1.2 GHz and 1.57 GHz, respectively. Such high linearity of the LNA is mainly due to the adoption of pseudo-differential topology along with the compensation capacitor used to balance the outputs.
As far as stability is concerned, the proposed LNA is unconditionally stable since it fulfills Rollett’s conditions. For the sake of completeness, Figure 10a–c report the corner simulations for the input matching, gain, and NF, respectively. The slow corner is the most critical for the concurrent operation of the LNA, since the higher Cgs capacitance produces an upper shift of the two resonance frequencies. It is worth mentioning that such an effect can be partially compensated for by means of a proper tuning of the off-chip components L1, L2, and C1.
Table 2 provides the main LNA performance along with a comparison to related recent publications. While using differential structure and noise improvement techniques, the suggested LNA exhibits an optimal trade-off between gain, linearity, NF, and power consumption in single-channel concurrent dual-band operation, as demonstrated by the reported Figure of Merit (FoM). Finally, with respect to the previous work in the same CMOS technology [23], the proposed LNA exhibits a 0.9 dB lower NF, which demonstrates the effectiveness of the adopted noise reduction/cancellation strategies described in Section 2. Moreover, such an improvement has been achieved without considerably affecting the other performance parameters.

4. Conclusions

This paper has presented a concurrent dual-band LNA of a GNSS receiver design with two proposed noise reduction/cancellation techniques. The noise figure is significantly improved by these methods with around a 0.9 dB reduction for both frequency bands of 1.2 GHz and 1.57 GHz. A pseudo-differential topology allows for no input balun to be required. Simultaneous noise–input matching with a power constraint has been obtained in the two frequency bands by means of parallel and series resonant networks. The LNA has been designed using a low-cost 0.18 µm CMOS technology and achieves excellent performance in terms of input matching, voltage gain, NF, and linearity at two GNSS bands simultaneously.

Author Contributions

Conceptualization, M.E. and M.R.M.; validation, M.E.; formal analysis, M.E.; methodology, M.E.; project administration, M.R.M.; supervision, M.R.M.; writing—original draft, M.E. and E.R.; writing—review and editing, E.R. All authors have read and agreed to the published version of the manuscript.

Funding

This research received no external funding.

Data Availability Statement

The data presented in this study are available upon request from the corresponding author.

Conflicts of Interest

The authors declare no conflicts of interest.

References

  1. Ko, J.; Kim, J.; Cho, S.; Lee, K. A 19-mW 2.6-mm2 L1/L2 dual-band CMOS GPS receiver. IEEE J. Solid-State Circuits 2005, 40, 1414–1425. [Google Scholar]
  2. Mosavi, M.R.; Rezaei, M.J.; Pashaian, M.; Moghaddasi, M.S. A fast and accurate anti-jamming system based on wavelet packet transform for GPS receivers. J. GPS Solut. 2017, 21, 415–426. [Google Scholar] [CrossRef]
  3. Mosavi, M.R.; Sholhmzan, Z. Spoofing mitigation of GPS receiver using least mean squares-base adaptive filter. Iran. J. Electr. Electron. Eng. 2015, 11, 1–11. [Google Scholar]
  4. Shen, J.; Zhang, X. Concurrent dual-band LNA for dual-system dual-band GNSS receiver. Analog. Integr. Circuits Signal Process. 2014, 78, 529–537. [Google Scholar] [CrossRef]
  5. Qi, N.; Xu, Y.; Chi, B.; Yu, X.; Zhang, X.; Xu, N.A.; Chiang, P.; Rhee, W.; Wang, Z. A dual-channel Compass/GPS/GLONASS/Galileo reconfigurable GNSS receiver in 65 nm CMOS with on-chip I/Q calibration. IEEE Trans. Circuits Syst. 2012, 59, 1720–1732. [Google Scholar] [CrossRef]
  6. Chen, D.; Pan, W.; Jiang, P.; Jin, J.; Mo, T.; Zhou, J. Reconfigurable dual-channel multiband RF receiver for GPS/Galileo/BD-2 systems. IEEE Trans. Microw. Theory Tech. 2012, 60, 3491–3501. [Google Scholar] [CrossRef]
  7. Chen, D.; Yan, T.; Jin, J.; Mao, C.; Lu, Y.; Pan, W.; Zhou, J. A tri-mode COMPASS/GPS/Galileo RF receiver with all-digital automatic gain control loop. Analog. Integr. Circuits Signal Process. 2012, 58, 69–77. [Google Scholar] [CrossRef]
  8. Yang, Y.; Lee, P.; Chiu, H.; Lin, Y.; Huang, G.; Lu, S. Reconfigurable SiGe low-noise amplifiers with variable Miller capacitance. IEEE Trans. Circuits Syst. 2006, 53, 2567–2577. [Google Scholar] [CrossRef][Green Version]
  9. Lu, L.H.; Hsieh, H.H.; Wang, Y.S. A compact 2.4/5.2-GHz CMOS dual-band low noise amplifier. IEEE Microw. Wirel. Compon. Lett. 2005, 15, 685–687. [Google Scholar]
  10. Li, Z.; Quintal, R.; Kenneth, K.O. A dual-band CMOS front end with two gain modes for wireless LAN applications. IEEE J. Solid State Circuits 2004, 39, 2069–2073. [Google Scholar]
  11. Vidojkovic, V.; Tang, J.V.; Hansen, E.; Leeuwenburgh, A.; Roermund, A.V. Fully-integrated DECT/Bluetooth multi-band LNA in 0.18 µm CMO. In Proceedings of the IEEE International Symposium on Circuits and Systems, Vancouver, BC, Canada, 23–26 May 2004; pp. 565–568. [Google Scholar]
  12. Fu, C.; Ko, C.; Kuo, C. A 2.4–5.4 GHz low power CMOS reconfigurable LNA for multi-standard wireless receiver. In Proceedings of the IEEE Radio Frequency Integrated Circuits Symposium, Honolulu, HI, USA, 3–5 June 2007; pp. 65–68. [Google Scholar]
  13. Lee, P.W.; Chiu, H.W.; Hsieh, T.L.; Shen, C.H.; Huang, G.W.; Lu, S.S. A SiGe low-noise amplifier for 2.4/5.2/5.7-GHz WLAN applications. In Proceedings of the IEEE Conference on Solid-State Circuits, San Francisco, CA, USA, 13 February 2003; pp. 364–365. [Google Scholar]
  14. Tzeng, F.; Jahanian, A.; Heydari, P. A multi band inductor reuse CMOS low-noise amplifier. IEEE Trans. Circuits Syst. 2008, 55, 209–213. [Google Scholar] [CrossRef]
  15. Li, S.; Li, J.; Gu, X.; Wang, H.; Li, C.; Wu, J.; Tang, M. Reconfigurable all-band RF CMOS transceiver for GPS/GLONASS/Galileo/Beidou with digitally assisted calibration. IEEE Trans. Very Large Scale Integr. (VLSI) Syst. 2015, 23, 1814–1827. [Google Scholar] [CrossRef]
  16. Wu, J.; Jiang, P.; Chen, D.; Zhou, J. A dual-band GNSS RF front end with a pseudo-differential LNA. IEEE Trans. Circuits Syst. 2011, 58, 134–138. [Google Scholar]
  17. Detratti, M.; López, E.; Pérez, E.; Palacio, R.; Lobeira, M. Dual-band RF receiver chip-set for Galileo/GPS applications. In Proceedings of the IEEE Conference on Location and Navigation, Monterey, CA, USA, 5–8 May 2008; pp. 851–859. [Google Scholar]
  18. Conta, M.; Rodal, E.; Anand, S.; Jensen, H.; Huang, H.; Lin, Y.W.; Liu, Z.; Flaviis, F.D.; Benboudjema, K. A 0.9 dB NF 9 mW 28 nm triple-band GNSS radio receiver. In Proceedings of the IEEE Conference on Radio Frequency Integrated Circuits Symposium, Tampa, FL, USA, 1–3 June 2014; pp. 213–216. [Google Scholar]
  19. Jo, I.; Bae, J.; Matsuoka, T.; Ebinuma, T. RF front-end architecture for a triple-band CMOS GPS receiver. J. Microelectron. 2015, 46, 27–35. [Google Scholar] [CrossRef]
  20. Amiri, M.; Jalali, M. A pseudo-concurrent multiband LNA using double tuned transformers. In Proceedings of the 23rd Iranian Conference on Electrical Engineering (ICEE), Tehran, Iran, 10–14 May 2015; pp. 1312–1315. [Google Scholar]
  21. Hashemi, H.; Hajimiri, A. Concurrent multiband low-noise amplifiers-theory, design, and applications. IEEE Trans. Microw. Theory Tech. 2002, 50, 288–301. [Google Scholar] [CrossRef]
  22. Nguyen, T.K.; Kim, C.H.; Ihm, G.J.; Yang, M.S.; Lee, S.G. CMOS low-noise amplifier design optimization techniques. IEEE Trans. Microw. Theory Tech. 2004, 52, 1433–1442. [Google Scholar] [CrossRef]
  23. Safari, M.; Eghtesadi, M.; Mosavi, M.R. A concurrent dual-band low noise amplifier for GNSS receivers. Iran. J. Electr. Electron. Eng. 2016, 12, 119–125. [Google Scholar]
  24. Strum, J.; Popuri, S.; Xiang, X. A 65 nm CMOS resistive feedback noise canceling LNA with tunable bandpass from 4.6 to 5.8 GHz. Analog. Integr. Circuits Signal Process. 2015, 87, 191–199. [Google Scholar] [CrossRef]
  25. Wei, C.; Zhang, R.; Xia, Z.; Cheng, K.; Liu, X.; Luo, W. A concurrent dual-band low noise amplifier with gain enhancement topology for 2.4/5.2 GHz applications. MIDEM J. Microelectron. Electron. Compon. Mater. 2022, 52, 11–16. [Google Scholar]
  26. Shukla, S.; Pandey, A.; Kumar, S.; Hamza, A.; Mehra, G. 90-nm dual-band CMOS LNA with gain enhancement for wireless LAN applications. In Proceedings of the First International Conference on Electrical, Electronics, Information and Communication Technologies (ICEEICT), Trichy, India, 16–18 February 2022. [Google Scholar]
  27. Sawayama, Y.; Morishita, T.; Komoku, K.; Itoh, N. Dual-band concurrent LNA with low gain deviation and low noise figure. In Proceedings of the IEEE Asia-Pacific Microwave Conference (APMC), Hong Kong, 8–11 December 2020; pp. 1006–1008. [Google Scholar]
  28. Pu, Y.; Li, W.; Li, M.; Wang, C.; Chen, F.; Li, Q.; Xu, H. A tri-mode reconfigurable receiver for GNSS/NB-IoT/BLE with 68-dB HR3 and 60-dB IMRR in 28-nm CMOS. IEEE Trans. Very Large Scale Integr. (VLSI) Syst. 2023, 31, 1140–1152. [Google Scholar] [CrossRef]
  29. Zahir, Z.; Banerjee, G.; Zeidan, M.A.; Abraham, J.A. A multi-band low noise amplifier with strong immunity to interferers. Analog. Integr. Circuits Signal Process. 2017, 93, 13–27. [Google Scholar] [CrossRef]
  30. Fatin, G.Z.; Khoozehkanani, Z.D.; Sjoland, H. A 90 nm CMOS +11 dBm IIP3 4 mW dual-band LNA for cellular handsets. IEEE Microvawe Wirel. Compon. Lett. 2010, 20, 513–515. [Google Scholar] [CrossRef]
Figure 1. Initial topology of the LNA [23].
Figure 1. Initial topology of the LNA [23].
Electronics 13 02805 g001
Figure 2. NF improvement by using a load capacitor.
Figure 2. NF improvement by using a load capacitor.
Electronics 13 02805 g002
Figure 3. Noise cancellation technique by means of a feedforward path.
Figure 3. Noise cancellation technique by means of a feedforward path.
Electronics 13 02805 g003
Figure 4. NF versus frequency before and after noise improvement/cancellation techniques.
Figure 4. NF versus frequency before and after noise improvement/cancellation techniques.
Electronics 13 02805 g004
Figure 5. Final structure of the proposed LNA with improving/cancelling noise techniques.
Figure 5. Final structure of the proposed LNA with improving/cancelling noise techniques.
Electronics 13 02805 g005
Figure 6. (a) Input matching; (b) voltage gain.
Figure 6. (a) Input matching; (b) voltage gain.
Electronics 13 02805 g006
Figure 7. (a) NF versus frequency; (b) output matching.
Figure 7. (a) NF versus frequency; (b) output matching.
Electronics 13 02805 g007
Figure 8. IP1dB at (a) 1.2 GHz and (b) 1.57 GHz.
Figure 8. IP1dB at (a) 1.2 GHz and (b) 1.57 GHz.
Electronics 13 02805 g008
Figure 9. IIP3 at (a) 1.2 GHz and (b) 1.57 GHz.
Figure 9. IIP3 at (a) 1.2 GHz and (b) 1.57 GHz.
Electronics 13 02805 g009
Figure 10. Process corner simulations for input matching (a), gain (b), and NF (c).
Figure 10. Process corner simulations for input matching (a), gain (b), and NF (c).
Electronics 13 02805 g010
Table 1. Circuit design parameters of the LNA.
Table 1. Circuit design parameters of the LNA.
M1,2M3,4M5M6,fL1C1L2LSCexCCCLCCouplingRfRLRbias
160   µ m 0.18   µ m 160   µ m 0.18   µ m 350   µ m 1   µ m 100   µ m 0.18   µ m 1.4 nH10 pF14 nH0.6 nH190 fF640 fF5 pF100 pF50 Ω50 Ω7 KΩ
Table 2. Summarized performance of the LNA and comparison with the state of the art.
Table 2. Summarized performance of the LNA and comparison with the state of the art.
[25]
(S)
[26]
(S)
[27]
(S)
[28]
(PLS)
[29]
(M)
[23]
(S)
This Work
(S)
Unit
StructureSC/C/MBSC/C/MBSC/C/MBSC/C/WBNC/MBSC/C/MBSC/C/MB-
Frequency2.4/5.22.4/5.21.7/3.50.7–2.5 (1)1.2/1.7/2.21.2/1.571.2/1.57GHz
S11−15.6/−13.8−13/−21.9−15.8/−12.6<−11−25/−35/−11−11/−13.1−13.6/−11.2dB
Gain17.1/8.520.6/20.417.3/17.72418/19/1527/27.624.6/24.7dB
NF3.6/3.32.1/3.12.33/2.723.3 (2)3.5/3.6/5.82.31.5/1.4dB
IP1dB−16.5/−9.5−30/−30−14.3/−7.4−14.4−26.1/−27.1/−24.1 (3)−15.3/−13−16.5/−16dBm
IIP3−6.87/0.13 (3)−15/−7−4.67/2.23 (3)1.3−16.5/−17.5/−14.5−0.9/2.2−2.2/−0.6dBm
VDD1.21.21.81.11.21.81.8V
Power, PDC9.87.3141971523.4mW
CMOS1309018028130180180nm
FoM [30]0.27/1.240.17/1.430.38/3.681.370.02/0.03/0.032/6.11.27/2.73-
S = circuit simulations; PLS = post-layout simulations; M = measurements; SC = single-channel; C = concurrent; NC = non-concurrent; MB = multi-band; WB = wide-band; (1) GNSS is included; (2) for GNSS mode; (3)  I I P 3 9.63 dB + P1dB; FoM = Gain[lin]∙frequency[GHz]∙IIP3[mW]/(NF[lin]−1)∙PDC [mW].
Disclaimer/Publisher’s Note: The statements, opinions and data contained in all publications are solely those of the individual author(s) and contributor(s) and not of MDPI and/or the editor(s). MDPI and/or the editor(s) disclaim responsibility for any injury to people or property resulting from any ideas, methods, instructions or products referred to in the content.

Share and Cite

MDPI and ACS Style

Eghtesadi, M.; Mosavi, M.R.; Ragonese, E. A Pseudo-Differential LNA with Noise Improvement Techniques for Concurrent Multi-Band GNSS Applications. Electronics 2024, 13, 2805. https://doi.org/10.3390/electronics13142805

AMA Style

Eghtesadi M, Mosavi MR, Ragonese E. A Pseudo-Differential LNA with Noise Improvement Techniques for Concurrent Multi-Band GNSS Applications. Electronics. 2024; 13(14):2805. https://doi.org/10.3390/electronics13142805

Chicago/Turabian Style

Eghtesadi, Minoo, Mohammad Reza Mosavi, and Egidio Ragonese. 2024. "A Pseudo-Differential LNA with Noise Improvement Techniques for Concurrent Multi-Band GNSS Applications" Electronics 13, no. 14: 2805. https://doi.org/10.3390/electronics13142805

APA Style

Eghtesadi, M., Mosavi, M. R., & Ragonese, E. (2024). A Pseudo-Differential LNA with Noise Improvement Techniques for Concurrent Multi-Band GNSS Applications. Electronics, 13(14), 2805. https://doi.org/10.3390/electronics13142805

Note that from the first issue of 2016, this journal uses article numbers instead of page numbers. See further details here.

Article Metrics

Back to TopTop