An Efficient Privacy and Anonymity Setup on Hyperledger Fabric for Blockchain-Enabled Internet of Things (IoT) Devices
Abstract
1. Introduction
- Our framework devises a novel chain code algorithm to ensure the system’s seamless operation. The endorsement policies are designed with real-world scenarios in mind.
- Our system uses a single key to invalidate the previous keys at once. Due to the modular approach of Hyperledger Fabric, our system is much more scalable than the previously developed system.
- The system introduces the token concept for authentication purposes to mitigate the single point of failure in the existing system, as the token can be regenerated if lost.
- The system ensures anonymity by adding an extra layer of security over the previously modified ring signatures. We add stealth addresses to our scheme to enhance the anonymity of both the user and the recipient.
2. Related Works
3. Proposed System
3.1. Overview of Hyperledger Fabric
3.2. Basic Architecture of the Proposed System
- CCTV security camera: Device for outputting the video feed.
- Owner: The one who owns the property. One owner can own multiple properties in multiple buildings, each with a single CCTV security camera.
- Renter: The one who rents the property and receives the CCTV security camera feed.
- Security agency: It is responsible for deploying CCTV security cameras at owners’ properties. The security agency also has a blockchain network that contains transactional information for all registered owners and renters.
- Web portal: This is where the validation and authorization work occurs, both at the owner’s and renter’s end.
- SPAS-H API is the interface between the entities and the Hyperledger Fabric network, used by the owners and renters and authenticated by the membership service.
- Keys management: The key generation platform is where the entities involved generate the key pairs. This enhances the anonymity feature of our system by incorporating multiple security layers. A single key at one time and key invalidation are important parts of the system.
- Chain code: It defines the rules that govern the transactions.
- Blockchain network: Private blockchain network based on Hyperledger Fabric.
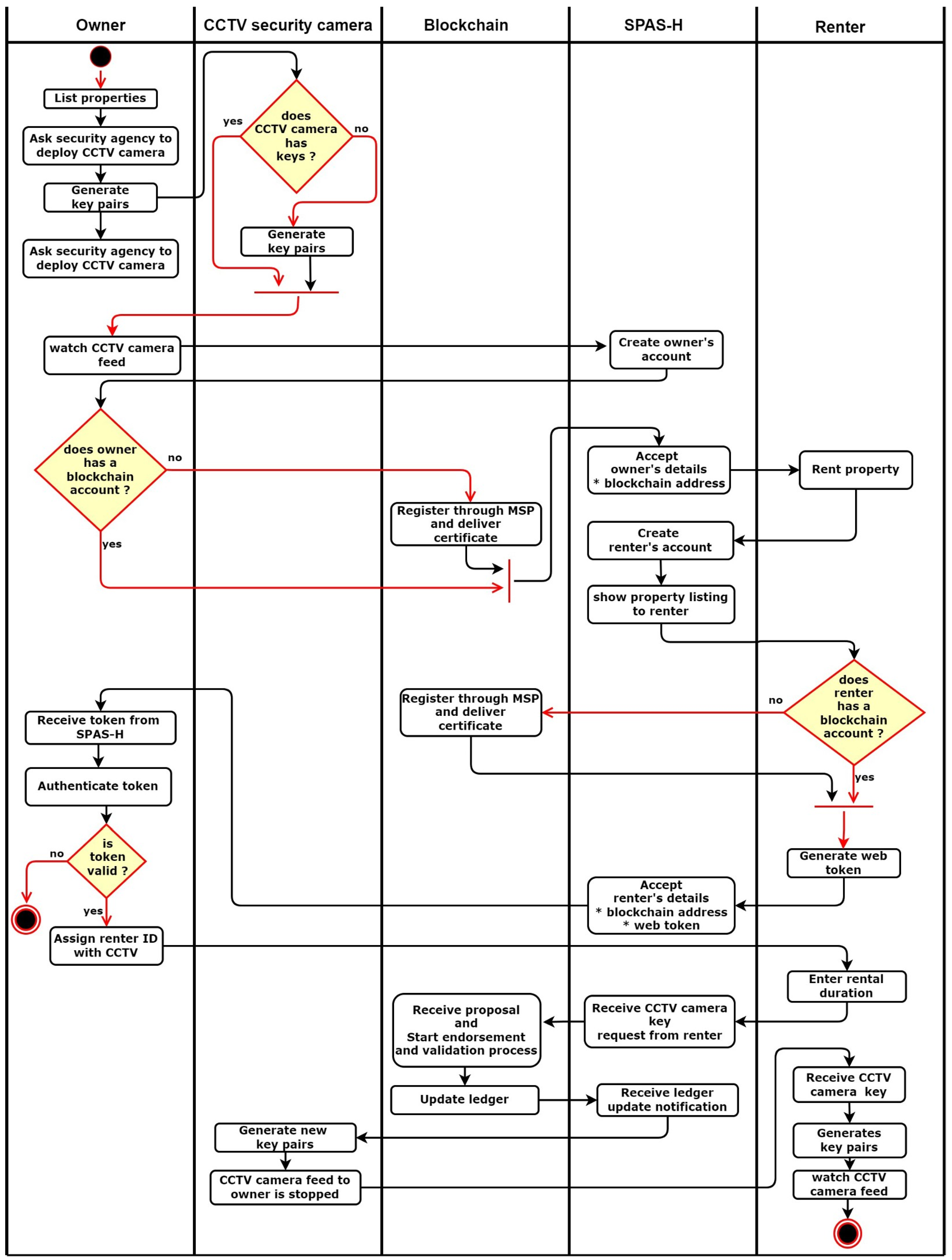
3.3. The Flow of the SPAS-H Working
- 1.
- Property listing: The property owner lists all the properties with the security agency. This includes all the vacant and occupied properties, which will help the future renters choose.
- 2.
- The process of CCTV security camera deployment and the feed commencement
- 2.1.
- The security agency installs CCTV security cameras at all properties and asks the CCTV security camera to generate the key pair.
- 2.2.
- The CCTV security camera generates key pairs (public and private keys) through key management, which uses asymmetric key encryption.
- 2.3.
- The security agency transfers the CCTV security camera public key to the owner.
- 2.4.
- The owner generates their key pairs.
- 2.5.
- The owner uses their private key to access the CCTV security camera feed. The CCTV security camera starts streaming the video feed to the owner.
- 3.
- The process of the owner joining SPAS-H and the blockchain network
- 3.1.
- The security agency asks the owner to join SPAS-H and the blockchain network.
- 3.2.
- The owner signs up for SPAS-H and logs in using their ID and password.
- 3.3.
- The owner joins the blockchain network of the security agency through a membership service provider, and the certificate authority issues the certificate. The owner now bears the SPASH ID, blockchain address, and certificate.
- 3.4.
- The owner enters their details in the chain code and saves them in the SPAS-H database. SPAS-H maps the owner’s information against their properties.
- 4.
- The process of the renter joining SPAS-H and the blockchain network
- 4.1.
- The renter signs up for SPAS-H and logs in using their ID and password.
- 4.2.
- The renter can view the available properties on SPAS-H and select their preferred one.
- 4.3.
- The renter joins the blockchain network of the security agency through a membership service provider, and the certificate authority issues the certificate. The renter now bears the SPAS-H ID, blockchain address, and a certificate.
| Algorithm 1: CCTV security camera feed redirection to renter. | |||||
| Definitions: | Oi ∈ O: set of Owners | ||||
| Ri ∈ R: set of Renters | |||||
| Ci ∈ C: set of Contracts | |||||
| Pi ∈ P: set of Properties of Owners | |||||
| SA: Security Agency | |||||
| Input: | Blockchain address, public key, and token | ||||
| Output: | CCTV camera feed redirection | ||||
| 1 | Initialization: | SC.Expiry ← false | |||
| 2 | SC.duration = renter defined; | /* according to the renter requirement */ | |||
| 3 | SA.CCTV_access ← false | ||||
| 4 | SA.CCTV_key = generate() | ||||
| 5 | Send Oi [Pi ] → SA | ||||
| 6 | foreach Property Pi, Owner Oi do | ||||
| 7 | Send Oi [BC_addr, pub_key] to SA | ||||
| 8 | SA.Pi ← NULL | ||||
| 9 | end | ||||
| 10 | foreach Renter Ri after choosing property Pi ∈ P do | ||||
| 11 | Generate token from web portal | ||||
| 12 | return Ri .token | ||||
| 13 | end | ||||
| 14 | foreach Renter Ri after generating token do | ||||
| 15 | Send Ri [BC_addr, pub_key, SPAS-H_ID, token] to Oi | ||||
| 16 | Oi verifies token on web portal | ||||
| 17 | if Oi .token equals Ri .token then | ||||
| 18 | Oi .Pi .CCTV == Ri .SPAS-H_ID | ||||
| 19 | Set SA.CCTV_access == true | ||||
| 20 | Set SC.expiry == true | ||||
| 21 | SC.duration ← getRentDuration() | ||||
| 22 | return SA.CCTV_key to Ri | ||||
| 23 | end | ||||
| 24 | end | ||||
- 5.
- Web token generation process
- 5.1.
- The renter utilizes the web portal to create a JSON Web Token.
- 5.2.
- The renter enters their details in the chain code, including their blockchain address and certificate. The renter also saves the generated token on SPAS-H for the selected property.
- 6.
- Web token authentication process
- 6.1.
- SPAS-H notifies the owner about any information entered regarding their property.
- 6.2.
- The property owner requests and receives the web-generated token from the potential renter through SPAS-H.
- 6.3.
- The owner uses a web portal to authenticate the token and validate whether the renter is a verified renter or an adversary who wishes to harm the property. The authentication process, initiated by the renter and completed by the owner, is an added layer of security in the system and is logically correct. If the owner generates the token, they must wait indefinitely for the renter to select their property and authenticate the token.
- 7.
- The process of rental duration confirmation
- 7.1.
- The owner looks up SPAS-H, the information mapped against their property, and gets the renter’s SPAS-H ID. The owner maps the renter’s SPAH-H ID with the CCTV security camera ID.
- 7.2.
- The owner queries the renter about the rental duration.
- 7.3.
- After entering the rental duration, the renter deposits the rent and asks SPAS-H for the CCTV security camera key after generating their key pairs through key management.
- 8.
- The process of updating the ledger and adding blocks to the blockchain network
- 8.1.
- SPAS-H sends a CCTV security camera feed redirection proposal to the endorsing peer.
- 8.2.
- The endorsing peer runs the chain code to simulate the CCTV security camera redirection to the renter proposal.
- 8.3.
- After executing the chain code, the endorsing peer sends the proposal response to SPAS-H.
- 8.4.
- SPAS-H submits transactions to the ordering service. The ordering service generates a block of transactions and then sends the block to the committing peer.
- 8.5.
- The committing peer validates each transaction, verifies the endorsement policy, and then commits the block to the blockchain. The endorsement policy for SPAS-H is described briefly below in Table 1.
- 9.
- The process of the CCTV security camera generating new keys
- 9.1.
- After updating the ledger, SPAS-H requests the public key from the CCTV security camera.
- 9.2.
- The CCTV security camera generates new key pairs and sends the public key to SPAS-H. The old CCTV security camera key is invalidated, and the video feed to the owner is discontinued.
- 10.
- The process of initiating the CCTV security camera feed for the renter
- 10.1.
- SPAS-H sends the CCTV security camera’s public key to the renter. The renter generates their key pairs and uses their private key to access the video feed.
- 10.2.
- The CCTV security camera feed is redirected to the renter.
3.4. Maintaining Anonymity
4. Discussion and Analysis
4.1. Implementation
4.2. Transactional Analysis
4.3. Comparative Analysis
5. Conclusions
Author Contributions
Funding
Data Availability Statement
Conflicts of Interest
References
- Agrawal, R.; Verma, P.; Sonanis, R.; Goel, U.; De, A.; Kondaveeti, S.A.; Shekhar, S. Continuous security in IoT using blockchain. In Proceedings of the 2018 IEEE International Conference on Acoustics, Speech and Signal Processing (ICASSP), Calgary, AB, Canada, 15–20 April 2018; IEEE: Piscataway, NJ, USA, 2018; pp. 6423–6427. [Google Scholar]
- Khor, J.H.; Sidorov, M.; Woon, P.Y. Public blockchains for resource-constrained IoT devices—A state-of-the-art survey. IEEE Internet Things J. 2021, 8, 11960–11982. [Google Scholar] [CrossRef]
- Hwang, D.; Choi, J.; Kim, K.H. Dynamic access control scheme for IoT devices using blockchain. In Proceedings of the 2018 International Conference on Information and Communication Technology Convergence (ICTC), Jeju, Republic of Korea, 17–19 October 2018; IEEE: Piscataway, NJ, USA, 2018; pp. 713–715. [Google Scholar]
- Xu, L.; Shah, N.; Chen, L.; Diallo, N.; Gao, Z.; Lu, Y.; Shi, W. Enabling the sharing economy: Privacy respecting contract based on public blockchain. In Proceedings of the ACM Workshop on Blockchain, Cryptocurrencies and Contracts, Abu Dhabi, United Arab Emirates, 2 April 2017; pp. 15–21. [Google Scholar]
- Krishnan, K.N.; Jenu, R.; Joseph, T.; Silpa, M. Blockchain based security framework for IoT implementations. In Proceedings of the 2018 International CET Conference on Control, Communication, and Computing (IC4), Thiruvananthapuram, India, 5–7 July 2018; IEEE: Piscataway, NJ, USA, 2018; pp. 425–429. [Google Scholar]
- Kashif, M.; Kalkan, K. BCPriPIoT: BlockChain utilized privacy-preservation mechanism for IoT devices. In Proceedings of the 2021 Third International Conference on Blockchain Computing and Applications (BCCA), Tartu, Estonia, 15–17 November 2021; IEEE: Piscataway, NJ, USA, 2021; pp. 201–209. [Google Scholar]
- Pouraghily, A.; Wolf, T. A lightweight payment verification protocol for blockchain transactions on IoT devices. In Proceedings of the 2019 International Conference on Computing, Networking and Communications (ICNC), Honolulu, HI, USA, 18–21 February 2019; IEEE: Piscataway, NJ, USA, 2019; pp. 617–623. [Google Scholar]
- Andrew, J.; Isravel, D.P.; Sagayam, K.M.; Bhushan, B.; Sei, Y.; Eunice, J. Blockchain for healthcare systems: Architecture, security challenges, trends and future directions. J. Netw. Comput. Appl. 2023, 215, 103633. [Google Scholar]
- Jiang, S.; Cao, J.; Wu, H.; Chen, K.; Liu, X. Privacy-preserving and efficient data sharing for blockchain-based intelligent transportation systems. Inf. Sci. 2023, 635, 72–85. [Google Scholar] [CrossRef]
- Alsobhi, H.A.; Alakhtar, R.A.; Ubaid, A.; Hussain, O.K.; Hussain, F.K. Blockchain-based micro-credentialing system in higher education institutions: Systematic literature review. Knowl.-Based Syst. 2023, 265, 110238. [Google Scholar] [CrossRef]
- Van Saberhagen, N. CryptoNote v 2.0. 2013. Available online: https://decred.org/research/saberhagen2013.pdf (accessed on 2 June 2024).
- Pan, Q.; Wu, J.; Bashir, A.K.; Li, J.; Vashisht, S.; Nawaz, R. Blockchain and AI enabled configurable reflection resource allocation for IRS-aided coexisting drone-terrestrial networks. IEEE Wirel. Commun. 2022, 29, 46–54. [Google Scholar] [CrossRef]
- Lin, X.; Wu, J.; Mumtaz, S.; Garg, S.; Li, J.; Guizani, M. Blockchain-based on-demand computing resource trading in IoV-assisted smart city. IEEE Trans. Emerg. Top. Comput. 2020, 9, 1373–1385. [Google Scholar] [CrossRef]
- Saquib, N.; Bakir, F.; Krintz, C.; Wolski, R. A Resource-Efficient Smart Contract for Privacy Preserving Smart Home Systems. In Proceedings of the 2021 IEEE SmartWorld, Ubiquitous Intelligence & Computing, Advanced & Trusted Computing, Scalable Computing & Communications, Internet of People and Smart City Innovation (SmartWorld/SCALCOM/UIC/ATC/IOP/SCI), Atlanta, GA, USA, 18–21 October 2021; IEEE: Piscataway, NJ, USA, 2021; pp. 532–539. [Google Scholar]
- Klaokliang, N.; Teawtim, P.; Aimtongkham, P.; So-In, C.; Niruntasukrat, A. A novel IoT authorization architecture on hyperledger fabric with optimal consensus using genetic algorithm. In Proceedings of the 2018 Seventh ICT International Student Project Conference (ICT-ISPC), Nakhonpathom, Thailand, 11–13 July 2018; IEEE: Piscataway, NJ, USA, 2018; pp. 1–5. [Google Scholar]
- Banoun, N.; Diarra, N. Authentication of Mobile IoT Devices using HyperLedger Fabric Blockchain. In Proceedings of the 2021 Eighth International Conference on Software Defined Systems (SDS), Gandia, Spain, 6–9 December 2021; IEEE: Piscataway, NJ, USA, 2021; pp. 1–6. [Google Scholar]
- Khatri, S.; al Sulbi, K.; Attaallah, A.; Ansari, M.T.J.; Agrawal, A.; Kumar, R. Enhancing Healthcare Management during COVID-19: A Patient-Centric Architectural Framework Enabled by Hyperledger Fabric Blockchain. Information 2023, 14, 425. [Google Scholar] [CrossRef]
- Mohan M, S.; Sujihelen, L. An efficient chain code for access control in hyper ledger fabric healthcare system. e-Prime-Adv. Electr. Eng. Electron. Energy 2023, 5, 100204. [Google Scholar] [CrossRef]
- Attia, O.; Khoufi, I.; Laouiti, A.; Adjih, C. An IoT-blockchain architecture based on hyperledger framework for health care monitoring application. In Proceedings of the NTMS 2019-10th IFIP International Conference on New Technologies, Mobility and Security, Canary Islands, Spain, 24–26 June 2019; IEEE Computer Society: Los Alamitos, CA, USA, 2019; pp. 1–5. [Google Scholar]
- Khan, P.W.; Byun, Y.C.; Park, N. A data verification system for CCTV surveillance cameras using blockchain technology in smart cities. Electronics 2020, 9, 484. [Google Scholar] [CrossRef]
- Moolikagedara, K.; Nguyen, M.; Yan, W.Q.; Li, X.J. Video Blockchain: A Decentralized Approach for Secure and Sustainable Networks with Distributed Video Footage from Vehicle-Mounted Cameras in Smart Cities. Electronics 2023, 12, 3621. [Google Scholar] [CrossRef]
- Kim, D.; Ihm, S.Y.; Son, Y. Two-level blockchain system for digital crime evidence management. Sensors 2021, 21, 3051. [Google Scholar] [CrossRef] [PubMed]
- Mahmood, A.; Khan, A.; Anjum, A.; Maple, C.; Jeon, G. An efficient and privacy-preserving blockchain-based secure data aggregation in smart grids. Sustain. Energy Technol. Assess. 2023, 60, 103414. [Google Scholar] [CrossRef]
- Santoso, N.; Javaid, H. Improving Energy Efficiency of Permissioned Blockchains Using FPGAs. In Proceedings of the 2022 IEEE 28th International Conference on Parallel and Distributed Systems (ICPADS), Nanjing, China, 10–12 January 2023; IEEE: Piscataway, NJ, USA, 2023; pp. 177–184. [Google Scholar]
- Zein, R.M.; Twinomurinzi, H. Information Sharing in Land Registration Using Hyperledger Fabric Blockchain. Blockchains 2024, 2, 107–133. [Google Scholar] [CrossRef]
- Proença, A.S.; Dias, T.R.; Correia, M.P. Blockchain Based Residential Smart Rent. arXiv 2024, arXiv:2402.05737. [Google Scholar]
- Singh, S.; Singh, A.; Verma, S.; Dwivedi, R.K. Designing a Blockchain-Enabled Methodology for Secure Online Voting System. In Proceedings of the 2023 International Conference on Intelligent Data Communication Technologies and Internet of Things (IDCIoT), Bengaluru, India, 5–7 January 2023; IEEE: Piscataway, NJ, USA, 2023; pp. 178–184. [Google Scholar]
- Chovancová, E.; Chovanec, M.; Ádám, N.; Hurtuk, J. Online voting management system based on Blockchain. In Proceedings of the 2023 IEEE 27th International Conference on Intelligent Engineering Systems (INES), Nairobi, Kenya, 26–28 July 2023; IEEE: Piscataway, NJ, USA, 2023; pp. 000169–000174. [Google Scholar]
- Tang, B.; Tan, M.; Liu, M.; Liu, Z.; Tian, W. A Privacy Protection Method of Blockchain-Based E-Voting Using Homomorphic Encryption and Order-Preserving Encryption. In Proceedings of the 2023 5th International Conference on Artificial Intelligence and Computer Applications (ICAICA), Dalian, China, 28–30 November 2023; IEEE: Piscataway, NJ, USA, 2023; pp. 86–90. [Google Scholar]
- Islam, M.N.; Kundu, S. Preserving IoT privacy in sharing economy via smart contract. In Proceedings of the 2018 IEEE/ACM Third International Conference on Internet-of-Things Design and Implementation (IoTDI), Orlando, FL, USA, 17–20 April 2018; IEEE: Piscataway, NJ, USA, 2018; pp. 296–297. [Google Scholar]
- Li, X.; Mei, Y.; Gong, J.; Xiang, F.; Sun, Z. A blockchain privacy protection scheme based on ring signature. IEEE Access 2020, 8, 76765–76772. [Google Scholar] [CrossRef]
- Long, Y.; Chen, Y.; Ren, W.; Dou, H.; Xiong, N.N. Depet: A decentralized privacy-preserving energy trading scheme for vehicular energy network via blockchain and k-anonymity. IEEE Access 2020, 8, 192587–192596. [Google Scholar] [CrossRef]
- Jeong, Y.; Hwang, D.; Kim, K.H. Blockchain-based management of video surveillance systems. In Proceedings of the 2019 International Conference on Information Networking (ICOIN), Kuala Lumpur, Malaysia, 9–11 January 2019; IEEE: Piscataway, NJ, USA, 2019; pp. 465–468. [Google Scholar]
- Yadav, P.; Sharma, S.; Muzumdar, A.; Modi, C.; Vyjayanthi, C. Designing a Trustworthy and Secured House Rental System using Blockchain and Smart Contracts. In Proceedings of the 2022 IEEE 19th India Council International Conference (INDICON), Kochi, India, 24–26 November 2022; IEEE: Piscataway, NJ, USA, 2022; pp. 1–6. [Google Scholar]
- Loreti, P.; Bracciale, L.; Raso, E.; Bianchi, G.; Sanseverino, E.R.; Gallo, P. Privacy and Transparency in Blockchain-based Smart Grid Operations. IEEE Access 2023, 11, 120666–120679. [Google Scholar] [CrossRef]
- Saad, M.; Bhutta, M.R.; Kim, J.; Chung, T.S. A Framework for Enhancing Privacy and Anonymity in Blockchain-Enabled IoT Devices. Comput. Mater. Contin. 2024, 78, 4263–4282. [Google Scholar] [CrossRef]
- Bender, A.; Katz, J.; Morselli, R. Ring signatures: Stronger definitions, and constructions without random oracles. In Theory of Cryptography: Third Theory of Cryptography Conference, TCC 2006, New York, NY, USA, 4–7 March 2006; Proceedings 3; Springer: Berlin/Heidelberg, Germany, 2006; pp. 60–79. [Google Scholar]
- Okamoto, T.; Tso, R.; Yamaguchi, M.; Okamoto, E. A k-out-of-n Ring Signature with Flexible Participation for Signers. Cryptol. ePrint Arch. 2018. Available online: https://eprint.iacr.org/2018/728 (accessed on 2 June 2024).
- Courtois, N.T.; Mercer, R. Stealth address and key management techniques in blockchain systems. In Proceedings of the ICISSP 2017—3rd International Conference on Information Systems Security and Privacy, Porto, Portugal, 19–21 February 2017; pp. 559–566. [Google Scholar]
- Yu, G. Blockchain stealth address schemes. Cryptol. ePrint Arch. 2020. Available online: https://eprint.iacr.org/2020/548.pdf (accessed on 2 June 2024).













| Configuration | A building of two floors; each floor has three houses |
| Peer nodes | floor1 house1 (f1h1), floor1 house2 (f1h2), floor1 house3 (f1h3) floor2 house1 (f2h1), floor2 house2 (f2h2), floor3 house3 (f2h3) |
| Orderer node | Orderer |
| Endorsement Policy | 3/3 from the same floor and 2/3 from other floors Consider a property selected on floor 1 The endorsement policy will be: [(f1h1.f1h2.f1h3). ((f2h1.f2h2)|(f2h1.f2h3)|(f2h2.f2h3))] |
| Categories | BVM | Smart Grids | SPAS | SPAS-H |
|---|---|---|---|---|
| Privacy | achieved | achieved | achieved | achieved |
| Anonymity | partially achieved | partially achieved | achieved | achieved |
| Authentication | no | no | use of temp id | use of web token |
| Smart Contract | yes | yes | yes | yes |
| Key Usage | reused | reused | always new | always new |
| Confidentiality | low | low | low | high |
Disclaimer/Publisher’s Note: The statements, opinions and data contained in all publications are solely those of the individual author(s) and contributor(s) and not of MDPI and/or the editor(s). MDPI and/or the editor(s) disclaim responsibility for any injury to people or property resulting from any ideas, methods, instructions or products referred to in the content. |
© 2024 by the authors. Licensee MDPI, Basel, Switzerland. This article is an open access article distributed under the terms and conditions of the Creative Commons Attribution (CC BY) license (https://creativecommons.org/licenses/by/4.0/).
Share and Cite
Saad, M.; Haidery, S.A.; Bhandari, A.; Bhutta, M.R.; Park, D.-J.; Chung, T.-S. An Efficient Privacy and Anonymity Setup on Hyperledger Fabric for Blockchain-Enabled Internet of Things (IoT) Devices. Electronics 2024, 13, 2652. https://doi.org/10.3390/electronics13132652
Saad M, Haidery SA, Bhandari A, Bhutta MR, Park D-J, Chung T-S. An Efficient Privacy and Anonymity Setup on Hyperledger Fabric for Blockchain-Enabled Internet of Things (IoT) Devices. Electronics. 2024; 13(13):2652. https://doi.org/10.3390/electronics13132652
Chicago/Turabian StyleSaad, Muhammad, Saqib Ali Haidery, Aavash Bhandari, Muhammad Raheel Bhutta, Dong-Joo Park, and Tae-Sun Chung. 2024. "An Efficient Privacy and Anonymity Setup on Hyperledger Fabric for Blockchain-Enabled Internet of Things (IoT) Devices" Electronics 13, no. 13: 2652. https://doi.org/10.3390/electronics13132652
APA StyleSaad, M., Haidery, S. A., Bhandari, A., Bhutta, M. R., Park, D.-J., & Chung, T.-S. (2024). An Efficient Privacy and Anonymity Setup on Hyperledger Fabric for Blockchain-Enabled Internet of Things (IoT) Devices. Electronics, 13(13), 2652. https://doi.org/10.3390/electronics13132652

