Remanufacturing of Industrial Electronics: A Case Study from the GCC Region
Abstract
1. Introduction
2. Recovering EoL Electronic Devices Strategies
- It decreases the economic and environmental costs;
- It lessens the fees of processing and purchasing new resources as repairing EoL products and reusing parts from worn-out devices ensure that original performance and cosmetic aspects are retained;
- Companies can use it as an eco-friendly marketing solution for product and service classification to differentiate themselves from competitors and emphasize their commitment to sustainability.
3. Industrial Product Remanufacturing
3.1. Industrial Remanufacturing: An Overview
3.2. Uncovering the Causes of Industrial PCB Problems
- Manufacturers use bad quality parts, such as electrolytic capacitors, with short lifetimes that lose their capacitance and internal series resistors over time;
- Controllers are poorly designed and do not have sufficient protection components, such as metal oxide varistors (MOV), transient voltage suppressor (TVS) diodes, Zener diodes, fuses, thermistors, etc., which are vulnerable to damage caused by voltage surges and spikes resulting from electrical fluctuations. Such damage can impact electronic components severely;
- Operators manipulate the controller without taking safety precautions, damaging many ICs and some field-effect transistors, such as metal oxide semiconductor field effect transistor (MOSFET), due to external phenomena such as static electricity;
- The corrupted software or program of the controller is generally stored in embedded micro-controllers and programmable ICs, which sometimes need an upgrade;
- Industrial environmental conditions, such as temperature, dust, water, rain, moisture, exposure to various chemicals and gases, including H2S, and electro magnetic interference (EMI) influence the PCB and affect the product and components’ lifespan;
- Damage caused by stress, mechanical shock, and vibration to the electronic board and plastic enclosures, leading to broken PCB traces and causing an open or a short circuit while powering on;
- Animals such as rats and cockroaches, as well as their eggs and faeces, can cause harm to the internal electrical components of the product, leading to costly repairs. In particular, cockroaches are known to be attracted to the warmth of electronic motherboards and may inadvertently touch high-voltage parts, causing a short circuit and further damage.
3.2.1. Questionnaire Survey
3.2.2. Survey Analysis
3.3. Industrial Remanufacturing Operation
3.3.1. Remanufacturing Process
3.3.2. Essential Testing Equipment and Tools for Industrial Remanufacturing
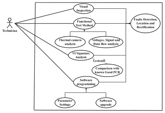
3.3.3. Troubleshooting Process
3.4. Remanufacturing Requirements
3.5. Challenges and Constraints in Industrial Remanufacturing
3.6. Advantages and Benefits of Industrial Remanufacturing
4. GCC Region a Case Study
4.1. The Issue of e-Waste in the GCC Region
4.2. Industrial Remanufacturing for Sustainable e-Waste Practices in GCC Region
5. Revitalizing the Oil and Gas Sector in GCC through Remanufacturing
- Control systems: Oil and gas facilities use control systems to monitor and control various processes. For instance, they help to detect and display system faults, input alarms, and indications through distributed control systems (DCS) screens. Therefore, these systems can be remanufactured by replacing outdated components, upgrading software, and conducting thorough testing to meet industry standards.
- Sensors: Sensors are used to measure various parameters in oil and gas facilities, such as temperature, pressure, and flow rate. Hence, highly hazardous plants are using smart transmitters in their safety systems [26]. In Figure 15, a remanufactured oil rig camera is depicted, which involves refurbishing sensors to endure explosive conditions due to flammable materials, by cleaning and replacing worn or damaged components.
- Communication Eequipment: Communication equipment transmits data and information between different oil and gas facility parts through cables, local area networks, fiber optics, radio, or satellite. Remanufacturing communication equipment involves cleaning and testing the equipment, replacing damaged components, and upgrading software.
- Power systems: Power systems are used to provide electricity to oil and gas facilities. Remanufacturing power systems involves replacing worn or damaged components, upgrading software, and conducting thorough testing to ensure the design meets industry standards.
- Valves: Valves are used to control the flow of fluids in pipelines, wellheads, and other equipment [28]. Remanufacturing valves involves cleaning, inspecting, and repairing any damage or wear on the valve and replacing any worn or damaged components.
- Pumps: Pumps are used to move fluids in oil and gas facilities, such as in drilling, production, and transportation systems [28]. Remanufacturing pumps involves disassembling the pump, cleaning and repairing any damage or wear, and replacing worn or damaged components.
- Gearboxes: Gearboxes are used to transfer power from one part of a machine to another. In the oil and gas industry, they are used in various equipment, including drilling rigs and compressors. Remanufacturing gearboxes involves disassembling, cleaning and repairing any damage or wear, and replacing worn or damaged parts.
- Connectors and fittings: Connectors and fittings are used to join pipes and other components in oil and gas facilities. Remanufacturing connectors and fittings involves cleaning and repairing any damage or wear and replacing worn or damaged parts.
6. Conclusions
Author Contributions
Funding
Conflicts of Interest
References
- Nnorom, I.C.; Osibanjo, O. Overview of prospects in adopting remanufacturing of end-of-life electronic products in the developing countries. Int. J. Innov. Manag. Technol. 2010, 1, 328. [Google Scholar]
- Parlikad, A.K.; McFarlane, D. Investigating the role of product information in end-of-life decision making. IFAC Proc. Vol. 2004, 37, 413–418. [Google Scholar] [CrossRef]
- Georgiadis, P.; Besiou, M. Environmental strategies for electrical and electronic equipment supply chains: Which to choose? Sustainability 2009, 1, 722–733. [Google Scholar] [CrossRef]
- Gregory, J. E-Waste Take-Back System Design and Policy Approaches; StEP Initiative, United Nations University: Tokyo, Japan, 2009. [Google Scholar]
- Alghazo, J.; Ouda, O.K.M.; el Hassan, A. E-waste environmental and information security threat: GCC countries vulnerabilities. Euro-Mediterr. J. Environ. Integr. 2018, 3, 13. [Google Scholar] [CrossRef]
- Wei, S.; Cheng, D.; Sundin, E.; Tang, O. Motives and barriers of the remanufacturing industry in China. J. Clean. Prod. 2015, 94, 340–351. [Google Scholar] [CrossRef]
- White, C.D.; Masanet, E.; Rosen, C.M.; Beckman, S.L. Product recovery with some byte: An overview of management challenges and environmental consequences in reverse manufacturing for the computer industry. J. Clean. Prod. 2003, 11, 445–458. [Google Scholar] [CrossRef]
- Nnorom, I.C.; Osibanjo, O.; Nnorom, S.O. Achieving resource conservation in electronic waste management: A review of options available to developing countries. J. Appl. Sci. 2007, 7, 2918–2933. [Google Scholar] [CrossRef]
- Knoth, R.; Brandstotter, M.; Kopacek, B.; Kopacek, P. Case study: Getting most value out of used IT equipment. In Proceedings of the 2002 IEEE International Symposium on Electronics and the Environment (Cat. No. 02CH37273), San Francisco, CA, USA, 6–9 May 2002; pp. 280–283. [Google Scholar]
- Ritchey, J.; Mahmoodi, F.; Frascatore, M.; Zander, A. Assessing the technical and economic feasibility of remanufacturing. In Proceedings of the Twelfth Annual Conference of the Production and Operations Management Society (POM-2001), Orlando, FL, USA, 30 March–2 April 2001. [Google Scholar]
- Abalansa, S.; el Mahrad, B.; Icely, J.; Newton, A. Electronic waste, an environmental problem exported to developing countries: The GOOD, the BAD and the UGLY. Sustainability 2021, 13, 5302. [Google Scholar] [CrossRef]
- Selin, H.; VanDeveer, S.D. Raising global standards: Hazardous substances and e-waste management in the European Union. Environ. Sci. Policy Sustain. Dev. 2006, 48, 6–18. [Google Scholar] [CrossRef]
- Hatcher, G.D.; Ijomah, W.L.; Windmill, J.F.C. Design for remanufacturing in China: A case study of electrical and electronic equipment. J. Remanufacturing 2013, 3, 3. [Google Scholar] [CrossRef]
- Brent, A.C.; Steinhilper, R. Opportunities for remanufactured electronic products from developing countries: Hypotheses to characterise the perspectives of a global remanufacturing industry. In Proceedings of the 2004 IEEE Africon. 7th Africon Conference in Africa (IEEE Cat. No. 04CH37590), Gaborone, Botswana, 15–17 September 2004; pp. 891–896. [Google Scholar]
- Kernbaum, S.; Franke, C.; Seliger, G. Flat screen monitor disassembly and testing for remanufacturing. Int. J. Sustain. Manuf. 2009, 1, 347–360. [Google Scholar] [CrossRef]
- Shao, J.; Huang, S.; Lemus-Aguilar, I.; Ünal, E. Circular business models generation for automobile remanufacturing industry in China: Barriers and opportunities. J. Manuf. Technol. Manag. 2020, 31, 542–571. [Google Scholar] [CrossRef]
- Shahbazi, S.; Wiktorsson, M.; Kurdve, M.; Jönsson, C.; Bjelkemyr, M. Material efficiency in manufacturing: Swedish evidence on potential, barriers and strategies. J. Clean. Prod. 2016, 127, 438–450. [Google Scholar] [CrossRef]
- Gunasekara, H.; Gamage, J.; Punchihewa, H. Remanufacture for sustainability: Barriers and solutions to promote automotive remanufacturing. Procedia Manuf. 2020, 43, 606–613. [Google Scholar] [CrossRef]
- Shahbazi, S.; Johansen, K.; Sundin, E. Product design for automated remanufacturing—A case study of electric and electronic equipment in Sweden. Sustainability 2021, 13, 9039. [Google Scholar] [CrossRef]
- Nakashima, K. Markov analysis of an environmental conscious manufacturing system with stochastic variability. Int. J. Glob. Logist. Supply Chain. Manag. 2006, 1, 17–24. [Google Scholar]
- Klenk, F.; Gallei, M.; Wurster, M.; Wagner, M.; Peukert, S.; Lanza, G. Potential assessment of an increased exchange of core information for remanufacturing in automotive reverse supply chains. Procedia CIRP 2022, 105, 446–451. [Google Scholar] [CrossRef]
- Robinson, G.D. Why 1149.1 (JTAG) really works. In Proceedings of the ELECTRO’94, Boston, MA, USA, 10–12 May 1994; pp. 749–754. [Google Scholar]
- Alajmi, S.; Altaweel, B. Challenges and Proposed Solutions toward Successful Dealing with E-Waste in Kuwait. Int. J. Energy Environ. Eng. 2023, 17, 6–12. [Google Scholar]
- Elijah, O.; LING, P.A.; Rahim, S.K.A.; Geok, T.K.; Kadir, E.A.; Junin, R.; Agi, A.; Abdulfatah, M.Y. A survey on industry 4.0 for the oil and gas industry: Upstream sector. IEEE Access 2021, 9, 144438–144468. [Google Scholar] [CrossRef]
- Yang, S.; Mr, A.R.; Kaminski, J.; Pepin, H. Opportunities for industry 4.0 to support remanufacturing. Appl. Sci. 2018, 8, 1177. [Google Scholar] [CrossRef]
- Gutjahr, J.; Gutjahr, J.; Sousa, J.M.S.; Teixeira, M.F.; Cunha, D.B.D.; Bloemer, P.R.A.; Veiga, M.T.; Pacheco, J.; Filho, O.M.; Meura, V.; et al. Remanufacturing procedure focused on the oil and gas industry. Rio Oil Gas Expo Conf. 2022, 22, 428–429. [Google Scholar] [CrossRef]
- Sotoodeh, K. A Practical Guide to Piping and Valves for the Oil and Gas Industry; Gulf Professional Publishing: Houston, TX, USA, 2021. [Google Scholar]
- Syed, F.I.; Alshamsi, M.; Dahaghi, A.K.; Neghabhan, S. Artificial lift system optimization using machine learning applications. Petroleum 2022, 8, 219–226. [Google Scholar] [CrossRef]















| Strategies | Process |
|---|---|
| Repair | The original device is employed again after fixing or replacing faulty components. |
| Refurbishing | The primary device is dismantled and repaired by replacing the faulty modules. |
| Remanufacturing | A new product is manufactured from an EoL product using new spare parts. Software upgrading may also be performed. |
| Cannibalization | Reusable components are recovered from EoL devices to complete any of the three previous strategies. |
| Recycling | Robust dissociation processes recover materials and parts from the EoL device without conserving any device structure. |
| Energy recovery | Product parts could be incinerated for electricity generation or in cement kilns and smelters as an energy source. |
| Equipment Name | Note |
|---|---|
| Tracker | Analysis of the signature. |
| DC Power Supply | Power and test of the PCB |
| Soldering Station | Soldering work |
| Digital Multimeter (DMM) | Measurement |
| Digital Microscope Camera | Magnify the tiny parts |
| IC Programmer | Program ICs |
| IC Tester | Testing the common ICs |
| LED Backlight Tester | Testing the backlight |
| Equipment Name | New Unit Price ($) | Cost of Remanufacturing ($) | Percentage of Savings (%) |
|---|---|---|---|
| AC controller | 3000 | 1500 | 50 |
| Electronic obsolete board | 300 | 150 | 50 |
| Controller | 1120 | 538 | 52 |
| Electrical pump | 675 | 270 | 60 |
| Insulation tester | 6000 | 2100 | 65 |
| Flow management unit | 590 | 189 | 68 |
| Power module | 2320 | 720 | 69 |
| Shaft encoder | 1380 | 415 | 70 |
| Smoke detector | 260 | 78 | 70 |
Disclaimer/Publisher’s Note: The statements, opinions and data contained in all publications are solely those of the individual author(s) and contributor(s) and not of MDPI and/or the editor(s). MDPI and/or the editor(s) disclaim responsibility for any injury to people or property resulting from any ideas, methods, instructions or products referred to in the content. |
© 2023 by the authors. Licensee MDPI, Basel, Switzerland. This article is an open access article distributed under the terms and conditions of the Creative Commons Attribution (CC BY) license (https://creativecommons.org/licenses/by/4.0/).
Share and Cite
Alkouh, A.; Keddar, K.A.; Alatefi, S. Remanufacturing of Industrial Electronics: A Case Study from the GCC Region. Electronics 2023, 12, 1960. https://doi.org/10.3390/electronics12091960
Alkouh A, Keddar KA, Alatefi S. Remanufacturing of Industrial Electronics: A Case Study from the GCC Region. Electronics. 2023; 12(9):1960. https://doi.org/10.3390/electronics12091960
Chicago/Turabian StyleAlkouh, Ahmad, Kamel Abderrazak Keddar, and Saad Alatefi. 2023. "Remanufacturing of Industrial Electronics: A Case Study from the GCC Region" Electronics 12, no. 9: 1960. https://doi.org/10.3390/electronics12091960
APA StyleAlkouh, A., Keddar, K. A., & Alatefi, S. (2023). Remanufacturing of Industrial Electronics: A Case Study from the GCC Region. Electronics, 12(9), 1960. https://doi.org/10.3390/electronics12091960

