A Power System Timing Data Recovery Method Based on Improved VMD and Attention Mechanism Bi-Directional CNN-GRU
Abstract
1. Introduction
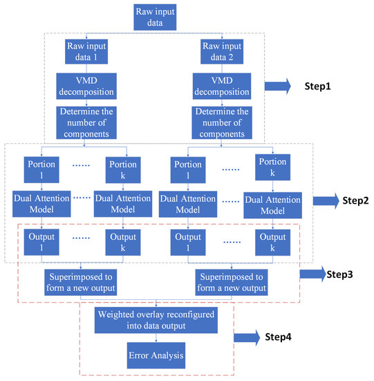
2. Power System Time Series Missing Data Recovery Model Structure
- The mode number k in the VMD technique is ascertained via the dual-threshold filtration method. Subsequently, the acquired k value and VMD methodology are employed to disintegrate the time-series data bilaterally, yielding k modal numbers.
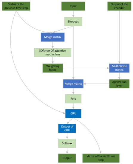
- A CNN-GRU forecasting model is erected for each component, incorporating a dual attention mechanism. The input coding assay incorporates a feature attention mechanism to excavate the correlation between the time series data and the corresponding feature quantity. On the other hand, the output coding assay integrates a temporal attention mechanism to unearth the pertinent relationship between temporal data and missing data on time scales.
- The data of each component are superimposed and reconstructed to complete the data recovery results on one side.
- The data on either side of the absent data within the power system possess excellent completeness; hence, both sides of the missing data are individually modeled. Subsequently, the ultimate data restoration outcome is attained by incorporating the data restoration results of one side through adaptive weight allocation. The results are then scrutinized.
3. Decomposition of Quantitative Time Series Data Based on Improved VMD
4. Dual Attention Model
4.1. CNN-GRU Neural Network
4.2. Attentional Mechanisms
5. Example Analysis
5.1. Data Pre-Processing and Error Indicators
5.2. Model Configuration
5.3. Data Set Comparison
5.3.1. Reconstructed Data Length of 32 Sampling Time Points Reconstruction Effect Comparison
5.3.2. Reconstructed Data Length of 128 Sampling Time Points Reconstruction Effect Comparison
5.3.3. Reconstructing Data Error Distribution Analysis
5.3.4. 128 Sample Points Reconstruction Results Compared to 32 Sample Points Reconstruction Results
6. Conclusions
- The model in this paper has strong data reconstruction capability, especially for fitting data mutations.
- This model has better performance in long time series data reconstruction compared to other models.
- This model has a more outstanding effect on data reconstruction with drastic changes compared to other models in this paper and has broader application potential.
Author Contributions
Funding
Conflicts of Interest
Appendix A




| Literature | Main Technical Means | Advantage | Disadvantages |
|---|---|---|---|
| [12] | A new method for detecting bad data in power systems using temporal correlation and statistical consistency of measurements is proposed. The method uses three innovative matrices to capture measurement correlation and statistical consistency, and it applies projection statistics to detect bad data. | The computational requirements are not large, and the data categories with high similarity in the power system can be more effectively detected and reconstructed for bad data. | The reconstruction is less effective for data with high dimensionality and complexity, complex change trends, and difficulty in finding patterns. |
| [13] | In the case of a small amount of synchronous phase volume data missing and using a Lagrangian interpolation polynomial approach to adaptively estimate incomplete and missing data. | Fast computation, practical, good for reconstructing data with small amount of 1D data. | The method has a small range and cannot be used once the missing data becomes long or the data are not one-dimensional. |
| [14,15,16] | The core idea is to take advantage of the similarity between the data column where the missing data are located and the complete data column and use this similarity to reconstruct the data through further data processing. | The performance is highly correlated with the degree of data similarity, and the deeper the similarity between the data, the better the method refactoring and vice versa. Supported by explicit mathematical principles. | Large differences between data can seriously affect the effectiveness of data reconstruction, and the larger the amount of data, the more patterns in the data and performance degradation. |
| [17] | A shallow coder is used to learn the data features and to complement the data by the data structure after the weighting process. | It also has better adaptability for complex data and has a more outstanding reconfiguration effect. | Poor reconfiguration for complex, variable data. |
| [18,19] | Ref. [18] learns the features of temporal data through a positive and negative GRU network. Ref. [19] then learn the features of the data using generative adversarial networks. | It also has better adaptability for complex data and has a more outstanding reconfiguration effect. | The mathematical mechanism is not clear. The algorithms take longer to compute and are more demanding on computational resources. |


References
- Cheng, M.; Zhang, D.; Yan, W.; He, L.; Zhang, R.; Xu, M. Power system abnormal pattern detection for new energy big data. Int. J. Emerg. Electr. Power Syst. 2023, 24, 91–102. [Google Scholar] [CrossRef]
- Majeed Butt, O.; Zulqarnain, M.; Majeed Butt, T. Recent advancement in smart grid technology: Future prospects in the electrical power network. Ain Shams Eng. J. 2021, 12, 687–695. [Google Scholar] [CrossRef]
- Luo, L.; Li, X.; Yang, K.; Wei, M.; Chen, J.; Yang, J.; Yao, L. Intelligent Identification over Power Big Data: Opportunities, Solutions, and Challenges. CMES-Comput. Model. Eng. Sci. 2023, 134, 1565–1595. [Google Scholar] [CrossRef]
- Li, C.; Li, G.; Wang, K.; Han, B. A multi-energy load forecasting method based on parallel architecture CNN-GRU and transfer learning for data deficient integrated energy systems. Energy 2022, 259, 124967. [Google Scholar] [CrossRef]
- Alonso, A.M.; Nogales, F.J.; Ruiz, C. A single scalable LSTM model for short-term forecasting of massive electricity time series. Energies 2020, 13, 5328. [Google Scholar] [CrossRef]
- Zhang, H.; Han, K. A Hybrid Observability Analysis Method for Power System State Estimation. IEEE Access 2020, 8, 73388–73397. [Google Scholar] [CrossRef]
- Zhang, Y.; Shi, X.; Zhang, H.; Cao, Y.; Terzija, V. Review on deep learning applications in frequency analysis and control of modern power system. Int. J. Electr. Power Energy Syst. 2022, 136, 107744. [Google Scholar] [CrossRef]
- Khan, M.F.; Azam, M.; Khan, M.A.; Algarni, F.; Ashfaq, M.; Ahmad, I.; Ullah, I. A Review of Big Data Resource Management: Using Smart Grid Systems as a Case Study. Wirel. Commun. Mob. Comput. 2021, 2021, 3740476. [Google Scholar] [CrossRef]
- Adnan, F.A.; Jamaludin, K.R.; Wan Muhamad, W.Z.A.; Miskon, S. A review of the current publication trends on missing data imputation over three decades: Direction and future research. Neural Comput. Appl. 2022, 34, 18325–18340. [Google Scholar] [CrossRef]
- Nguyen, T.; Nguyen-Duy, K.M.; Nguyen, D.H.M.; Nguyen, B.T.; Wade, B.A. DPER: Direct Parameter Estimation for Randomly missing data. Knowl.-Based Syst. 2022, 240, 108082. [Google Scholar] [CrossRef]
- Fan, L.; Wehbe, Y. Extended Kalman filtering based real-time dynamic state and parameter estimation using PMU data. Electr. Power Syst. Res. 2013, 103, 168–177. [Google Scholar] [CrossRef]
- Zhao, J.; Zhang, G.; La Scala, M.; Wang, Z. Enhanced robustness of state estimator to bad data processing through multi-innovation analysis. IEEE Trans. Ind. Inform. 2017, 13, 1610–1619. [Google Scholar] [CrossRef]
- Huang, C.; Li, F.; Zhan, L.; Xu, Y.; Hu, Q.; Zhou, D.; Liu, Y. Data quality issues for synchrophasor applications Part II: Problem formulation and potential solutions. J. Mod. Power Syst. Clean Energy 2016, 4, 353–361. [Google Scholar] [CrossRef]
- Biswas, S.; Centeno, V.A. A Model-Agnostic Method for PMU Data Recovery Using Optimal Singular Value Thresholding. IEEE Trans. Power Deliv. 2022, 37, 3302–3312. [Google Scholar] [CrossRef]
- Yang, T.; Li, Y.; He, Z.; Han, X.; Pen, H.; Lu, Y. Matrix Completion Theory Based Recovery Algorithm for Power Quality Data in Ubiquitous Power Internet of Things. Autom. Electr. Power Syst. 2020, 44, 13–21. [Google Scholar]
- Hong, W.; Li, Q.; Zhang, Y.; Yang, Y. Quadratic matrix completion based phase sequence identification algorithm for low-voltage distribution network. Electr. Power Autom. Equip. 2022, 42, 133–138. [Google Scholar]
- Osipov, D.; Chow, J. PMU Missing Data Recovery Using Tensor Decomposition. In Proceedings of the 2021 IEEE Power & Energy Society General Meeting (PESGM), Orlando, FL, USA, 16–20 July 2021; p. 1. [Google Scholar] [CrossRef]
- Guo, P.; Qi, B.; Liu, S.; Feng, X. Missing air quality data supplementation algorithm incorporating bi-directional GRU. Small Microcomput. Syst. 2022, 43, 1345–1349. [Google Scholar] [CrossRef]
- Wang, C.; Cao, Y.; Zhang, S.; Ling, T. A Reconstruction Method for Missing Data in Power System Measurement Based on LSGAN. Front. Energy Res. 2021, 9, 651807. [Google Scholar] [CrossRef]
- Wang, Y.; Bai, D. Application of wavelet threshold method based on optimized VMD to ECG denoising. In Proceedings of the 2021 IEEE 3rd International Conference on Frontiers Technology of Information and Computer (ICFTIC), Greenville, SC, USA, 12–14 November 2021; pp. 741–744. [Google Scholar] [CrossRef]
- Li, C.; Wu, Y.; Lin, H.; Li, J.; Zhang, F.; Yang, Y. ECG Denoising Method Based on an Improved VMD Algorithm. IEEE Sens. J. 2022, 22, 22725–22733. [Google Scholar] [CrossRef]
- Zhang, Y.; Zhao, Y.; Gao, S. A Novel Hybrid Model for Wind Speed Prediction Based on VMD and Neural Network Considering Atmospheric Uncertainties. IEEE Access 2019, 7, 60322–60332. [Google Scholar] [CrossRef]
- Wang, J.N.; Cui, J.F.; Chen, C.L. A Prediction Method of Consumer Buying Behavior Based on Attention Mechanism and CNN-BiLSTM. J. Netw. Intell. 2022, 7, 375–385. [Google Scholar]
- Pan, H.; Ye, Z.; He, Q.; Yan, C.; Yuan, J.; Lai, X.; Su, J.; Li, R. Discrete Missing Data Imputation Using Multilayer Perceptron and Momentum Gradient Descent. Sensors 2022, 22, 5645. [Google Scholar] [CrossRef]
- Alsharekh, M.F.; Habib, S.; Dewi, D.A.; Albattah, W.; Islam, M.; Albahli, S. Improving the Efficiency of Multistep Short-Term Electricity Load Forecasting via R-CNN with ML-LSTM. Sensors 2022, 22, 6913. [Google Scholar] [CrossRef]
- Ghimire, S.; Nguyen-Huy, T.; Deo, R.C.; Casillas-Perez, D.; Salcedo-Sanz, S. Efficient daily solar radiation prediction with deep learning 4-phase convolutional neural network, dual stage stacked regression and support vector machine CNN-REGST hybrid model. Sustain. Mater. Technol. 2022, 32, e00429. [Google Scholar] [CrossRef]
- Chung, J.; Gulcehre, C.; Cho, K.; Bengio, Y. Gated feedback recurrent neural networks. In Proceedings of the International Conference on Machine Learning (PMLR), Lille, France, 7–9 July 2015; Volume 3, pp. 2067–2075. [Google Scholar]
- Cao, Y.; Hao, Y.; Li, B.; Xue, J. Depression prediction based on BiAttention-GRU. J. Ambient Intell. Humaniz. Comput. 2022, 13, 5269–5277. [Google Scholar] [CrossRef]
- Xiao, Y.; Zou, C.; Chi, H.; Fang, R. Boosted GRU model for short-term forecasting of wind power with feature-weighted principal component analysis. Energy 2023, 267, 126503. [Google Scholar] [CrossRef]
- Hakami, N.A.; Mahmoud, H.A.H. A Dual Attention Encoder-Decoder Text Summarization Model. Comput. Mater. Contin. 2023, 74, 3697–3710. [Google Scholar] [CrossRef]
- Ying, W. Gated Recurrent Unit Based On Feature Attention Mechanism For Physical Behavior Recognition Analysis. J. Appl. Sci. Eng. 2023, 26, 357–365. [Google Scholar]












| Load Data Set | Wind Power Dataset | Photovoltaic Power Dataset | ||
|---|---|---|---|---|
| Model of this paper | MAE/(e-2) | 1.96 | 5.38 | 4.48 |
| MSE/(e-4) | 5.97 | 37.29 | 31 | |
| One-sided modeling | MAE/(e-2) | 2.9 | 9.58 | 8.28 |
| MSE/(e-4) | 11.6 | 74.06 | 61.7 | |
| LSTM | MAE/(e-2) | 2.27 | 8.25 | 6.87 |
| MSE/(e-4) | 7.49 | 61.68 | 51.4 | |
| CNN | MAE/(e-2) | 2.48 | 8.54 | 7.12 |
| MSE/(e-4) | 8.57 | 65.04 | 54.2 | |
| Seq2seq | MAE/(e-2) | 2.14 | 7.12 | 5.84 |
| MSE/(e-4) | 6.57 | 44.09 | 36.7 | |
| MLP | MAE/(e-2) | 2.85 | 8.54 | 7.21 |
| MSE/(e-4) | 7.98 | 59.46 | 49.8 |
| Model of This Paper | Load Data Set | Wind Power Dataset | Photovoltaic Power Dataset | |
|---|---|---|---|---|
| MAE/(e-2) | 2.74 | 9.95 | 6.97 | |
| One-sided modeling | MSE/(e-4) | 11.14 | 83.53 | 64.48 |
| MAE/(e-2) | 4.09 | 16.77 | 13.33 | |
| LSTM | MSE/(e-4) | 21.46 | 165.89 | 125.25 |
| MAE/(e-2) | 3.28 | 20.54 | 10.85 | |
| CNN CNN | MSE/(e-4) | 15.22 | 108.56 | 114.11 |
| MAE/(e-2) | 3.59 | 21.26 | 10.96 | |
| Seq2seq | MSE/(e-4) | 17.22 | 101.46 | 123.58 |
| MAE/(e-2) | 3.08 | 12.67 | 9.46 | |
| MLP | MSE/(e-4) | 13.25 | 106.7 | 81.11 |
| MAE/(e-2) | 4.29 | 15.79 | 11.82 |
Disclaimer/Publisher’s Note: The statements, opinions and data contained in all publications are solely those of the individual author(s) and contributor(s) and not of MDPI and/or the editor(s). MDPI and/or the editor(s) disclaim responsibility for any injury to people or property resulting from any ideas, methods, instructions or products referred to in the content. |
© 2023 by the authors. Licensee MDPI, Basel, Switzerland. This article is an open access article distributed under the terms and conditions of the Creative Commons Attribution (CC BY) license (https://creativecommons.org/licenses/by/4.0/).
Share and Cite
Xie, K.; Liu, J.; Liu, Y. A Power System Timing Data Recovery Method Based on Improved VMD and Attention Mechanism Bi-Directional CNN-GRU. Electronics 2023, 12, 1590. https://doi.org/10.3390/electronics12071590
Xie K, Liu J, Liu Y. A Power System Timing Data Recovery Method Based on Improved VMD and Attention Mechanism Bi-Directional CNN-GRU. Electronics. 2023; 12(7):1590. https://doi.org/10.3390/electronics12071590
Chicago/Turabian StyleXie, Kangmin, Jichun Liu, and Youbo Liu. 2023. "A Power System Timing Data Recovery Method Based on Improved VMD and Attention Mechanism Bi-Directional CNN-GRU" Electronics 12, no. 7: 1590. https://doi.org/10.3390/electronics12071590
APA StyleXie, K., Liu, J., & Liu, Y. (2023). A Power System Timing Data Recovery Method Based on Improved VMD and Attention Mechanism Bi-Directional CNN-GRU. Electronics, 12(7), 1590. https://doi.org/10.3390/electronics12071590

