Hybrid Encrypted Watermarking Algorithm for Medical Images Based on DCT and Improved DarkNet53
Abstract
1. Introduction
- (1)
- It is proposed that DCT and an improved DarkNet53 convolutional neural network can be used to make a robust zero-watermarking algorithm for cryptographic medical images;
- (2)
- Encrypting both the carrier image and the watermark information ensures that the carrier image information is safe and that the watermark information is safe and easy to see;
- (3)
- The network’s structure is changed and trained with a certain set of data so that robust features can be extracted;
- (4)
- The algorithm has high robustness against both geometric and conventional attacks.
2. Basic Theory
2.1. DarkNet53 Convolutional Neural Network
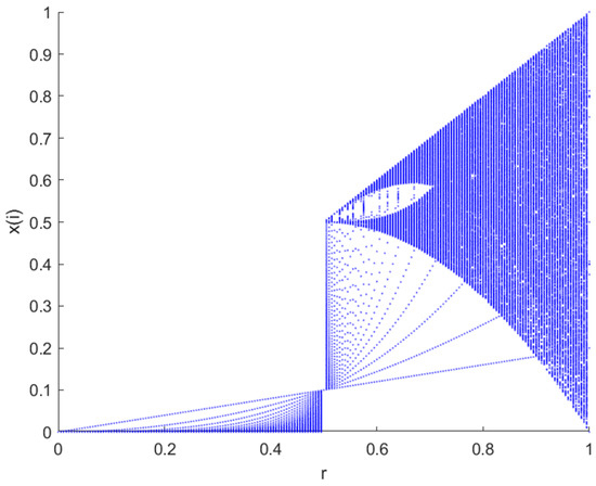
2.2. Tent Map
2.3. Discrete Cosine Transform (DCT)
2.4. Logistic Map
3. The Proposed Algorithm
3.1. Medical Image Encryption
3.2. Improved DarkNet53 Network Model
3.2.1. Improvement of Network Structure
3.2.2. Data Set Creation
3.2.3. Training Network
3.3. Encryption of Watermarks
3.4. Feature Extraction of Encrypted Medical Images
3.5. Encrypted Watermark Embedding
3.6. Extraction of Watermarks
3.7. Decryption of Watermark
4. Experimental Results and Analysis
4.1. Performance Index
4.2. Reliability Analysis
4.3. Conventional Attacks
4.4. Geometric Attacks
4.5. Comparison between Different Algorithms
5. Conclusions
Author Contributions
Funding
Data Availability Statement
Conflicts of Interest
References
- Thomas, A.M.; Burkhart, J.M.; Nichols, C.S. On a mathematical framework for object recognition from multi-perspective remotely sensed imagery. In Proceedings of the 2011 Proceedings of IEEE Southeastcon, Nashville, TN, USA, 17–20 March 2011. [Google Scholar]
- Sun, Q.Y.; Zhao, C.Q.; Tang, Y.; Qian, F. A survey on unsupervised domain adaptation in computer vision tasks. Sci. Sin. Technol. 2021, 52, 26–54. [Google Scholar] [CrossRef]
- Evsutin, O.; Dzhanashia, K. Watermarking schemes for digital images: Robustness overview. Signal Process. Image Commun. 2022, 100, 116523. [Google Scholar] [CrossRef]
- Liu, X.; Wang, Y.; Sun, Z.; Wang, L.; Zhao, R.; Zhu, Y.; Zou, B.; Zhao, Y.; Fang, H. Robust and discriminative zero-watermark scheme based on invariant features and similarity-based retrieval to protect large-scale DIBR 3D videos. Inf. Sci. 2021, 542, 263–285. [Google Scholar] [CrossRef]
- Xiang, S.; He, J. Database authentication watermarking scheme in encrypted domain. IET Inf. Secur. 2018, 12, 42–51. [Google Scholar] [CrossRef]
- Ma, Y.; Zhao, J.; Li, K.; Cao, Y.; Chen, H.; Zhang, Y. Research review on the application of homomorphic encryption in database privacy protection. Int. J. Cogn. Inform. Nat. Intell. 2021, 15, 1–22. [Google Scholar] [CrossRef]
- Yang, Y.-G.; Wang, B.-P.; Yang, Y.-L.; Zhou, Y.-H.; Shi, W.-M.; Liao, X. A visually meaningful image encryption algorithm based on adaptive 2D compressive sensing and chaotic system. Multimed. Tools Appl. 2022. [Google Scholar] [CrossRef]
- Musanna, F.; Dangwal, D.; Kumar, S. Novel image encryption algorithm using fractional chaos and cellular neural network. J. Ambient. Intell. Humaniz. Comput. 2021, 13, 2205–2226. [Google Scholar] [CrossRef]
- Zhong, H.; Li, G. Multi-image encryption algorithm based on wavelet transform and 3D shuffling scrambling. Multimed. Tools Appl. 2022, 81, 24757–24776. [Google Scholar] [CrossRef]
- Kamil, S.; Sahu, M.; KR, R.; Sahu, A.K. Secure Reversible Data Hiding Using Block-Wise Histogram Shifting. Electronics 2023, 12, 1222. [Google Scholar] [CrossRef]
- Sahu, A.K.; Umachandran, K.; Biradar, V.D.; Comfort, O.; Sri Vigna Hema, V.; Odimegwu, F. A Study on Content Tampering in Multimedia Watermarking. SN Comput. Sci. 2023, 4, 222. [Google Scholar] [CrossRef]
- Raghunandan, K.R.; Dodmane, R.; Bhavya, K.; Rao, N.S.K.; Sahu, A.K. Chaotic-Map Based Encryption for 3D Point and 3D Mesh Fog Data in Edge Computing. IEEE Access 2023, 11, 3545–3554. [Google Scholar] [CrossRef]
- Cheung, W.N. Digital Image Watermarking in spatial and transform domains. In Proceedings of the 2000 TENCON Proceedings, Intelligent Systems and Technologies for the New Millennium (Cat. No.00CH37119), Kuala Lumpur, Malaysia, 24–27 September 2000. [Google Scholar]
- Singh, R.; Ashok, A.; Saraswat, M. Optimised robust watermarking technique using CKGSA in DCT-SVD domain. IET Image Process. 2020, 14, 2052–2063. [Google Scholar] [CrossRef]
- Wang, X.; Liu, C.; Jiang, D. A novel triple-image encryption and hiding algorithm based on chaos, compressive sensing and 3D DCT. Inf. Sci. 2021, 574, 505–527. [Google Scholar] [CrossRef]
- Anand, A.; Singh, A.K. An improved DWT-SVD domain watermarking for medical information security. Comput. Commun. 2020, 152, 72–80. [Google Scholar] [CrossRef]
- Xing, S.M.; Li, T.Y.; Liang, J. A zero-watermark hybrid algorithm for remote sensing images based on DCT and DFT. J. Phys. Conf. Ser. 2021, 1952, 022049. [Google Scholar] [CrossRef]
- Wang, K.; Gao, T.; You, D.; Wu, X.; Kan, H. A secure dual-color image watermarking scheme based 2D DWT, SVD and Chaotic Map. Multimed. Tools Appl. 2022, 81, 6159–6190. [Google Scholar] [CrossRef]
- Le, W.T.; Maleki, F.; Romero, F.P.; Forghani, R.; Kadoury, S. Overview of Machine Learning: Part 2: Deep Learning for Medical Image Analysis. Neuroimaging Clin. N. Am. 2020, 30, 417–431. [Google Scholar] [CrossRef]
- Bhatti, U.A.; Tang, H.; Wu, G.; Marjan, S.; Hussain, A. Deep Learning with Graph Convolutional Networks: An Overview and Latest Applications in Computational Intelligence. Int. J. Intell. Syst. 2023, 2023, 8342104. [Google Scholar] [CrossRef]
- Bhatti, U.A.; Yu, Z.; Chanussot, J.; Zeeshan, Z.; Yuan, L.; Luo, W.; Nawaz, S.A.; Bhatti, M.A.; Ain, Q.U.; Mehmood, A. Local similarity-based spatial–spectral fusion hyperspectral image classification with deep CNN and Gabor filtering. IEEE Trans. Geosci. Remote Sens. 2021, 60, 1–15. [Google Scholar] [CrossRef]
- Liu, G.; Xiang, R.; Liu, J.; Pan, R.; Zhang, Z. An invisible and robust watermarking scheme using convolutional neural networks. Expert Syst. Appl. 2022, 210, 118529. [Google Scholar] [CrossRef]
- Han, B.; Du, J.; Jia, Y.; Zhu, H. Zero-watermarking algorithm for medical image based on VGG19 deep convolution neural network. J. Healthc. Eng. 2021, 2021, 5551520. [Google Scholar] [CrossRef] [PubMed]
- Wang, H.; Zhang, F.; Wang, L. Fruit classification model based on improved Darknet53 Convolutional Neural Network. In Proceedings of the 2020 International Conference on Intelligent Transportation, Big Data & Smart City (ICITBS), Vientiane, Laos, 11–12 January 2020. [Google Scholar]
- Yao, Z.; Song, X.; Zhao, L.; Yin, Y. Real-time method for traffic sign detection and recognition based on yolov3-tiny with multiscale feature extraction. Proc. Inst. Mech. Eng. Part D J. Automob. Eng. 2020, 235, 1978–1991. [Google Scholar] [CrossRef]
- Abas, S.M.; Abdulazeez, A.M. Detection and classification of leukocytes in leukemia using yolov2 with CNN. Asian J. Res. Comput. Sci. 2021, 8, 64–75. [Google Scholar] [CrossRef]
- Arora, A.; Sharma, R.K. Known-plaintext attack (KPA) on an image encryption scheme using enhanced skew tent map (ESTM) and its improvement. Optik 2021, 244, 167526. [Google Scholar] [CrossRef]
- Liu, W.; Zhang, J.; Wei, W.; Qin, T.; Fan, Y.; Long, F.; Yang, J. A hybrid bald eagle search algorithm for time difference of arrival localization. Appl. Sci. 2022, 12, 5221. [Google Scholar] [CrossRef]
- Khayam, S.A. The discrete cosine transform (DCT): Theory and application. Mich. State Univ. 2003, 114, 31. [Google Scholar]
- Khokhar, B.; Dahiya, S.; Parmar, K.P.S. Load frequency control of a microgrid employing a 2D sine logistic map based chaotic sine cosine algorithm. Appl. Soft Comput. 2021, 109, 107564. [Google Scholar] [CrossRef]
- Gong, C.; Li, J.; Bhatti, U.A.; Gong, M.; Ma, J.; Huang, M. Robust and secure zero-watermarking algorithm for medical images based on Harris-SURF-DCT and chaotic map. Secur. Commun. Netw. 2021, 2021, 3084153. [Google Scholar] [CrossRef]
- Siar, M.; Teshnehlab, M. A combination of feature extraction methods and deep learning for Brain tumour classification. IET Image Process. 2021, 16, 416–441. [Google Scholar] [CrossRef]
- Bi, X. A New Grading Sorting Arithmetic Based on the HASH Transform. Comput. Eng. Appl. 2006, 42, 50–51. [Google Scholar]
- Fan, Y.; Li, J.; Aslam Bhatti, U.; Shao, C.; Gong, C.; Cheng, J.; Chen, Y. A multi-watermarking algorithm for medical images using inception v3 and dct. Comput. Mater. Contin. 2023, 74, 1279–1302. [Google Scholar]
- Yi, D.; Li, J.; Fang, Y.; Cui, W.; Xiao, X.; Bhatti, U.A.; Han, B. A robust zero-watermarkinging algorithm based on phts-DCT for medical images in the encrypted domain. Innov. Med. Healthc. 2021. [Google Scholar] [CrossRef]
- Zeng, C.; Liu, J.; Li, J.; Cheng, J.; Zhou, J.; Nawaz, S.A.; Xiao, X.; Bhatti, U.A. Multi-watermarking algorithm for medical image based on Kaze-DCT. J. Ambient. Intell. Humaniz. Comput. 2022. [Google Scholar] [CrossRef]
- Al-Haj, A. Combined DWT-DCT digital image watermarking. J. Comput. Sci. 2007, 3, 740–746. [Google Scholar] [CrossRef]
- Qin, F.; Li, J.; Li, H.; Liu, J.; Nawaz, S.A.; Liu, Y. A.; Liu, Y. A robust zero-watermarking algorithm for medical images using curvelet-DCT and RSA pseudo-random sequences. In Lecture Notes in Computer Science; Springer: Berlin/Heidelberg, Germany, 2020; pp. 179–190. [Google Scholar]


















| Enhancement Methods | Intensity | Number of New Images |
|---|---|---|
| Gaussian noise (%) | 3, 6, 9, 12, 15 | 5 |
| JPEG compression (%) | 5, 10, 15, 20, 25 | 5 |
| Median filter (10 times) | 3 × 3, 5 × 5, 7 × 7 | 3 |
| Clockwise rotation (°) | 5, 10, 15, 20, 25, 30, 35, 40 | 8 |
| Scaling | 0.3, 0.6, 0.9, 1.2, 1.5, 1.8 | 6 |
| Down-shift (%) | 5, 10, 15, 20, 25, 30 | 6 |
| Up-shift (%) | 5, 10, 15, 20, 25, 30 | 6 |
| Y-axis shear (%) | 5, 10, 15, 20, 25, 30 | 6 |
| X-axis shear (%) | 5, 10, 15, 20, 25, 30 | 6 |
| Left-shift (%) | 5, 10, 15, 20, 25, 30 | 6 |
| Right-shift (%) | 5, 10, 15, 20, 25, 30 | 6 |
| Image | 1 | 2 | 3 | 4 | 5 | 6 | 7 | 8 |
|---|---|---|---|---|---|---|---|---|
| 1 | 1 | |||||||
| 2 | 0.32 | 1 | ||||||
| 3 | 0.22 | 0.22 | 1 | |||||
| 4 | 0.26 | 0.04 | 0.12 | 1 | ||||
| 5 | 0.25 | 0.07 | 0.17 | 0.24 | 1 | |||
| 6 | 0.01 | 0.16 | 0.01 | 0.22 | 0.49 | 1 | ||
| 7 | 0.12 | 0.07 | 0.17 | 0.11 | 0.12 | 0.24 | 1 | |
| 8 | 0.37 | 0.05 | 0.36 | 0.39 | 0.25 | 0.11 | 0.25 | 1 |
| Attacks | Intensity | PSNR(dB) | NC |
|---|---|---|---|
| Gaussian noise (%) | 3 | 15.37 | 0.91 |
| 7 | 12.27 | 1.00 | |
| 9 | 11.47 | 0.94 | |
| 13 | 10.43 | 1.00 | |
| JPEG compression (%) | 5 | 26.46 | 0.85 |
| 15 | 31.36 | 0.91 | |
| 30 | 34.32 | 1.00 | |
| Median filter | [3 × 3] | 31.35 | 1.00 |
| [5 × 5] | 26.10 | 1.00 | |
| [7 × 7] | 23.95 | 1.00 |
| Attacks | Intensity | PSNR(dB) | NC |
|---|---|---|---|
| Anticlockwise Rotation (°) | 10 | 15.43 | 0.78 |
| 20 | 13.90 | 0.62 | |
| 30 | 13.16 | 0.62 | |
| Clockwise Rotation (°) | 10 | 15.14 | 0.85 |
| 30 | 13.21 | 0.80 | |
| 50 | 12.73 | 0.53 | |
| Scaling Factor | 0.1 | - | 1.00 |
| 0.5 | - | 1.00 | |
| 2 | - | 1.00 | |
| Translation Left (%) | 10 | 13.32 | 0.81 |
| 20 | 11.01 | 0.63 | |
| 30 | 9.64 | 0.62 | |
| Translation Right (%) | 5 | 16.16 | 0.80 |
| 20 | 11.57 | 0.81 | |
| 40 | 8.90 | 0.64 | |
| Translation Up (%) | 10 | 13.28 | 0.85 |
| 20 | 10.92 | 0.75 | |
| 40 | 8.46 | 0.72 | |
| Translation Down (%) | 5 | 15.94 | 0.86 |
| 20 | 11.82 | 0.81 | |
| 40 | 8.84 | 0.58 | |
| X-axis Crop (%) | 10 | - | 0.85 |
| 20 | - | 0.87 | |
| 40 | - | 0.55 | |
| Y-axis Crop (%) | 10 | - | 0.85 |
| 20 | - | 0.76 | |
| 40 | - | 0.67 |
| Attacks | Intensity | Inception V3-DCT [34] | PHTs-DCT [35] | KAZE-DCT [36] | DWT-DCT [37] | Curvelet-DCT [38] | Proposed |
|---|---|---|---|---|---|---|---|
| Gussian Noise | 13 | 0.35 | 0.45 | 0.32 | 1.00 | 1.00 | 0.94 |
| JPEG Compression | 10 | 0.63 | 0.63 | 0.76 | 1.00 | 1.00 | 0.94 |
| Median Filter | [7 × 7] | 0.29 | 0.55 | 0.40 | 0.84 | 1.00 | 1.00 |
| Rotation (°) | 30 | 0.05 | 0.62 | 0.42 | 0.46 | 0.41 | 0.80 |
| Scaling | ×0.1 | 0.32 | - | 0.43 | 0.90 | 0.90 | 1.00 |
| Right Translation (%) | 40 | 0.39 | 0.49 | 0.04 | 0.13 | 0.20 | 0.64 |
| Up Translation (%) | 40 | 0.39 | 0.31 | 0.20 | 0.02 | 0.02 | 0.72 |
| Cropping (X-axis) | 20 | 0.76 | 0.59 | 0.68 | 0.31 | 0.30 | 0.87 |
| Cropping (Y-axis) | 15 | 0.68 | 0.45 | 0.62 | 0.65 | 0.74 | 0.81 |
Disclaimer/Publisher’s Note: The statements, opinions and data contained in all publications are solely those of the individual author(s) and contributor(s) and not of MDPI and/or the editor(s). MDPI and/or the editor(s) disclaim responsibility for any injury to people or property resulting from any ideas, methods, instructions or products referred to in the content. |
© 2023 by the authors. Licensee MDPI, Basel, Switzerland. This article is an open access article distributed under the terms and conditions of the Creative Commons Attribution (CC BY) license (https://creativecommons.org/licenses/by/4.0/).
Share and Cite
Li, D.; Li, J.; Bhatti, U.A.; Nawaz, S.A.; Liu, J.; Chen, Y.-W.; Cao, L. Hybrid Encrypted Watermarking Algorithm for Medical Images Based on DCT and Improved DarkNet53. Electronics 2023, 12, 1554. https://doi.org/10.3390/electronics12071554
Li D, Li J, Bhatti UA, Nawaz SA, Liu J, Chen Y-W, Cao L. Hybrid Encrypted Watermarking Algorithm for Medical Images Based on DCT and Improved DarkNet53. Electronics. 2023; 12(7):1554. https://doi.org/10.3390/electronics12071554
Chicago/Turabian StyleLi, Dekai, Jingbing Li, Uzair Aslam Bhatti, Saqib Ali Nawaz, Jing Liu, Yen-Wei Chen, and Lei Cao. 2023. "Hybrid Encrypted Watermarking Algorithm for Medical Images Based on DCT and Improved DarkNet53" Electronics 12, no. 7: 1554. https://doi.org/10.3390/electronics12071554
APA StyleLi, D., Li, J., Bhatti, U. A., Nawaz, S. A., Liu, J., Chen, Y.-W., & Cao, L. (2023). Hybrid Encrypted Watermarking Algorithm for Medical Images Based on DCT and Improved DarkNet53. Electronics, 12(7), 1554. https://doi.org/10.3390/electronics12071554

